Columns
| Column | Type | Size | Nulls | Auto | Default | Children | Parents | Comments | ||||
|---|---|---|---|---|---|---|---|---|---|---|---|---|
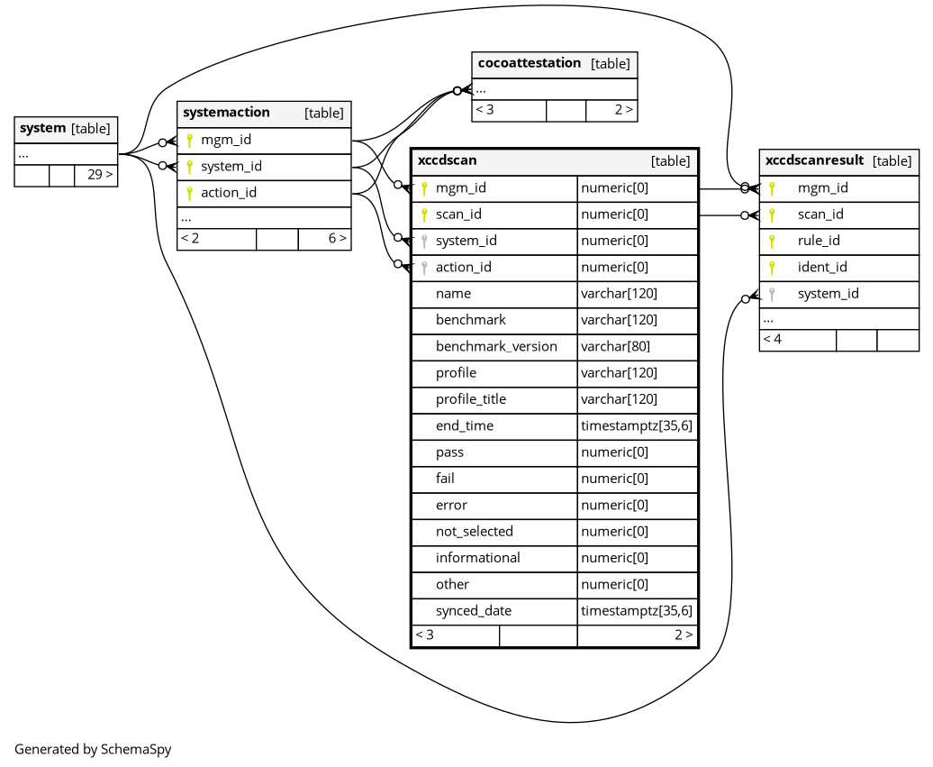
| mgm_id | numeric | 0 | null |
|
|
The id of the SUSE Multi-Linux Manager instance that contains this data |
||||||
| scan_id | numeric | 0 | null |
|
|
The id of the security scan |
||||||
| system_id | numeric | 0 | null |
|
|
The id of the system |
||||||
| action_id | numeric | 0 | null |
|
|
The id of the action that triggered the scan |
||||||
| name | varchar | 120 | √ | null |
|
|
The name of the scan |
|||||
| benchmark | varchar | 120 | √ | null |
|
|
The name of the performed benchmark |
|||||
| benchmark_version | varchar | 80 | √ | null |
|
|
The version of the benchmark |
|||||
| profile | varchar | 120 | √ | null |
|
|
The name of the profile used for the scan |
|||||
| profile_title | varchar | 120 | √ | null |
|
|
The descriptive title of the profile |
|||||
| end_time | timestamptz | 35,6 | √ | null |
|
|
When the scan has ended |
|||||
| pass | numeric | 0 | √ | null |
|
|
The number of passed rules |
|||||
| fail | numeric | 0 | √ | null |
|
|
The number of failed rules |
|||||
| error | numeric | 0 | √ | null |
|
|
The number of erroneous rules |
|||||
| not_selected | numeric | 0 | √ | null |
|
|
The number of rules not selected for this scan |
|||||
| informational | numeric | 0 | √ | null |
|
|
The number of informational rules |
|||||
| other | numeric | 0 | √ | null |
|
|
The number of rules with other outcomes |
|||||
| synced_date | timestamptz | 35,6 | √ | CURRENT_TIMESTAMP |
|
|
The timestamp of when this data was last refreshed. |
Indexes
| Constraint Name | Type | Sort | Column(s) |
|---|---|---|---|
| xccdscan_pk | Primary key | Asc/Asc | mgm_id + scan_id |
Check Constraints
| Constraint Name | Constraint |
|---|---|
| vn_xccdscan_name | (((name)::text <> ''::text)) |
| vn_xccdscan_profile_title | (((profile_title)::text <> ''::text)) |
| vn_xccdscan_profile | (((profile)::text <> ''::text)) |
| vn_xccdscan_benchmark_version | (((benchmark_version)::text <> ''::text)) |
| vn_xccdscan_benchmark | (((benchmark)::text <> ''::text)) |

