Troubleshooting

Overview

Here are certain tips to troubleshoot a failed upgrade:

  • Check version-specific upgrade notes. You can click the version in the support matrix table to see if there are any known issues.

  • Dive into the upgrade design proposal. The following section briefly describes phases within an upgrade and possible diagnostic methods.

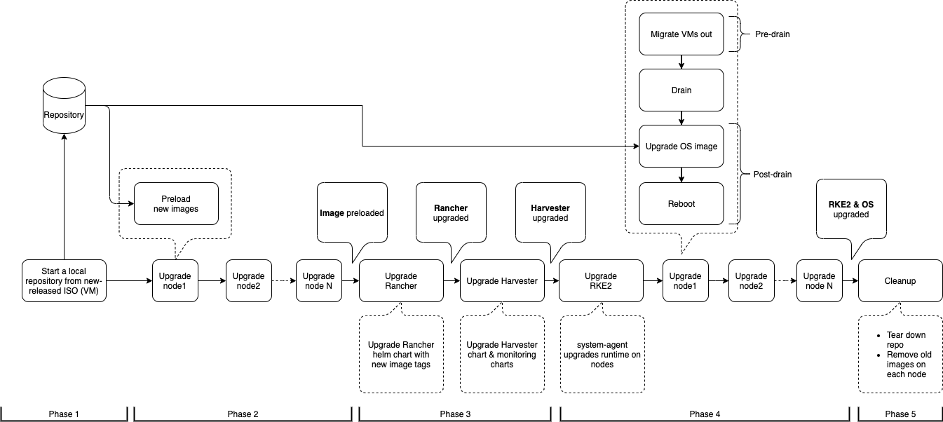
Upgrade flow

The upgrade process includes several phases.

ts upgrade phases

Phase 1: Provision upgrade repository virtual machine

The SUSE Virtualization controller downloads a release ISO file and uses it to provision a repository virtual machine. The virtual machine name uses the format upgrade-repo-hvst-xxxx.

ts status phase1

Network speed and cluster resource utilization influence the amount of time required to complete this phase. Upgrades typically fail because of network speed issues.

If the upgrade fails at this point, check the status of the repository virtual machine and its corresponding pod before restarting the upgrade. You can check the status using the command kubectl get vm -n harvester-system.

Example:

$ kubectl get vm -n harvester-system
NAME                              AGE    STATUS     READY
upgrade-repo-hvst-upgrade-9gmg2   101s   Starting   False

$ kubectl get pods -n harvester-system | grep upgrade-repo-hvst
virt-launcher-upgrade-repo-hvst-upgrade-9gmg2-4mnmq     1/1     Running     0          4m44s

Phase 2: Preload container images

The SUSE Virtualization controller creates jobs that download and preload container images from the repository virtual machine. These images are required for the next release.

Allow some time for the images to be downloaded and preloaded on all nodes.

ts status phase2

If the upgrade fails at this point, check the job logs in the cattle-system namespace before restarting the upgrade. You can check the logs using the command kubectl get jobs -n cattle-system | grep prepare.

Example:

$ kubectl get jobs -n cattle-system | grep prepare
apply-hvst-upgrade-9gmg2-prepare-on-node1-with-2bbea1599a-f0e86   0/1           47s        47s
apply-hvst-upgrade-9gmg2-prepare-on-node4-with-2bbea1599a-041e4   1/1           2m3s       2m50s

$ kubectl logs jobs/apply-hvst-upgrade-9gmg2-prepare-on-node1-with-2bbea1599a-f0e86 -n cattle-system
...

Phase 3: Upgrade system services

The SUSE Virtualization controller creates a job that upgrades component Helm charts.

ts status phase3

You can check the apply-manifest job using the command $ kubectl get jobs -n harvester-system -l harvesterhci.io/upgradeComponent=manifest.

Example:

$ kubectl get jobs -n harvester-system -l harvesterhci.io/upgradeComponent=manifest
NAME                                 COMPLETIONS   DURATION   AGE
hvst-upgrade-9gmg2-apply-manifests   0/1           46s        46s

$ kubectl logs jobs/hvst-upgrade-9gmg2-apply-manifests -n harvester-system
...

If the upgrade fails at this point, you must generate a support bundle before restarting the upgrade. The support bundle contains logs and resource manifests that can help identify the cause of the failure.

Phase 4: Upgrade nodes

The SUSE Virtualization controller creates the following jobs on each node:

  • Multi-node clusters:

    • pre-drain job: Live-migrates or shuts down virtual machines on the node. Once completed, the embedded Rancher service upgrades the RKE2 runtime on the node.

    • post-drain job: Upgrades and reboots the operating system.

  • Single-node clusters:

    • single-node-upgrade job: Upgrades the operating system and RKE2 runtime. The job name uses the format hvst-upgrade-xxx-single-node-upgrade-<hostname>.

ts status phase4

You can check the jobs running on each node by running the command kubectl get jobs -n harvester-system -l harvesterhci.io/upgradeComponent=node.

Example:

$ kubectl get jobs -n harvester-system -l harvesterhci.io/upgradeComponent=node
NAME                                  COMPLETIONS   DURATION   AGE
hvst-upgrade-9gmg2-post-drain-node1   1/1           118s       6m34s
hvst-upgrade-9gmg2-post-drain-node2   0/1           9s         9s
hvst-upgrade-9gmg2-pre-drain-node1    1/1           3s         8m14s
hvst-upgrade-9gmg2-pre-drain-node2    1/1           7s         85s

$ kubectl logs -n harvester-system jobs/hvst-upgrade-9gmg2-post-drain-node2
...

If the upgrade fails at this point, do not restart the upgrade unless instructed by SUSE Support.

Phase 5: Cleanup

The SUSE Virtualization controller deletes the repository virtual machine and all files that are no longer necessary.

Common operations

Restart the upgrade

If the ongoing upgrade fails or becomes stuck at Phase 4: Upgrade nodes, do not restart the upgrade unless instructed by SUSE Support.

  1. Generate a support bundle.

  2. Stop the ongoing upgrade.

  3. Click the Upgrade button on the Dashboard screen.

    If you customized the version, you might need to create the version object again.

Stop the ongoing upgrade

If an ongoing upgrade fails or becomes stuck at Phase 4: Upgrade nodes, identify the cause first.

You can stop the upgrade by performing the following steps:

  1. Log in to a control plane node.

  2. Retrieve a list of Upgrade CRs in the cluster.

    # become root
    $ sudo -i
    
    # list the on-going upgrade
    $ kubectl get upgrade.harvesterhci.io -n harvester-system -l harvesterhci.io/latestUpgrade=true
    NAME                 AGE
    hvst-upgrade-9gmg2   10m
  3. Delete the Upgrade CR.

    $ kubectl delete upgrade.harvesterhci.io/hvst-upgrade-9gmg2 -n harvester-system
  4. Resume the paused ManagedCharts.

    ManagedCharts are paused to avoid a data race between the upgrade and other processes. You must manually resume all paused ManagedCharts.

    cat > resumeallcharts.sh << 'FOE'
    resume_all_charts() {
    
      local patchfile="/tmp/charttmp.yaml"
    
      cat >"$patchfile" << 'EOF'
    spec:
      paused: false
    EOF
      echo "the to-be-patched file"
      cat "$patchfile"
    
      local charts="harvester harvester-crd rancher-monitoring-crd rancher-logging-crd"
    
      for chart in $charts; do
        echo "unapuse managedchart $chart"
        kubectl patch managedcharts.management.cattle.io $chart -n fleet-local --patch-file "$patchfile" --type merge || echo "failed, check reason"
      done
    
      rm "$patchfile"
    }
    
    resume_all_charts
    
    FOE
    
    chmod +x ./resumeallcharts.sh
    
    ./resumeallcharts.sh

Download upgrade logs

SUSE Virtualization automatically collects all the upgrade-related logs and display the upgrade procedure. By default, this is enabled. You can also choose to opt out of such behavior.

The "Enable Logging" checkbox on the upgrade confirmation dialog

You can click the Download Log button to download the log archive during an upgrade.

Download the upgrade log archive by clicking the "Download Log" button on the upgrade dialog

Log entries will be collected as files for each upgrade-related Pod, even for intermediate Pods. The support bundle provides a snapshot of the current state of the cluster, including logs and resource manifests, while the upgrade log preserves any logs generated during an upgrade. By combining these two, you can further investigate the issues during upgrades.

The upgrade log archive contains all the logs generated by the upgrade-related Pods

After the upgrade ends, SUSE Virtualization stops collecting the upgrade logs to avoid occupying the disk space. In addition, you can click the Dismiss it button to purge the upgrade logs.

The upgrade log archive contains all the logs generated by the upgrade-related Pods

The upgradelog-downloader deployment and log archive volume are intentionally kept running in the cluster after an upgrade, regardless of the upgrade result. This guarantees you have persistent access to the logs.

However, these components continue to consume cluster resources and may block certain operations, such as updating storage network settings (see issue #9599). To free up resources and unblock operations, perform either of the following actions:

  • Click the Dismiss it button on the SUSE Virtualization UI.

  • Delete the associated UpgradeLog custom resource via kubectl.

For more details, please refer to the upgrade log HEP.

The default size of the volume that stores upgrade-related logs is 1 GB. When errors occur, these logs may completely consume the volume’s available space. To work around this issue, you can perform the following steps:

  1. Detach the log-archive volume by scaling down the fluentd StatefulSet and downloader deployment.

    # Locate the StatefulSet and Deployment
    $ kubectl -n harvester-system get statefulsets -l harvesterhci.io/upgradeLogComponent=aggregator
    NAME                                               READY   AGE
    hvst-upgrade-xxxxx-upgradelog-infra-fluentd   1/1     43s
    
    $ kubectl -n harvester-system get deployments -l harvesterhci.io/upgradeLogComponent=downloader
    NAME                                            READY   UP-TO-DATE   AVAILABLE   AGE
    hvst-upgrade-xxxxx-upgradelog-downloader   1/1     1            1           38s
    
    # Scale down the resources to terminate any Pods using the volume
    $ kubectl -n harvester-system scale statefulset hvst-upgrade-xxxxx-upgradelog-infra-fluentd --replicas=0
    statefulset.apps/hvst-upgrade-xxxxx-upgradelog-infra-fluentd scaled
    
    $ kubectl -n harvester-system scale deployment hvst-upgrade-xxxxx-upgradelog-downloader --replicas=0
    deployment.apps/hvst-upgrade-xxxxx-upgradelog-downloader scaled
  2. Expand the volume size using the SUSE Storage UI. For more information, see Volume Expansion in the SUSE Storage documentation.

    # Here's how to find out the actual name of the target volume
    $ kubectl -n harvester-system get pvc -l harvesterhci.io/upgradeLogComponent=log-archive -o jsonpath='{.items[].spec.volumeName}'
    pvc-63355afb-ce61-46c4-8781-377cf962278a
  3. Recover the fluentd StatefulSet and downloader deployment.

    $ kubectl -n harvester-system scale statefulset hvst-upgrade-xxxxx-upgradelog-infra-fluentd --replicas=1
    statefulset.apps/hvst-upgrade-xxxxx-upgradelog-infra-fluentd scaled
    
    $ kubectl -n harvester-system scale deployment hvst-upgrade-xxxxx-upgradelog-downloader --replicas=1
    deployment.apps/hvst-upgrade-xxxxx-upgradelog-downloader scaled

Clean up unused images

The default value of imageGCHighThresholdPercent in KubeletConfiguration is 85. When disk usage exceeds 85%, the kubelet attempts to remove unused images.

New images are loaded to each SUSE Virtualization node during upgrades. When disk usage exceeds 85%, these new images may be marked for cleanup because they are not used by any containers. In air-gapped environments, removal of new images from the cluster may break the upgrade process.

If you encounter the error message Node xxx will reach xx.xx% storage space after loading new images. It’s higher than kubelet image garbage collection threshold 85%., run crictl rmi --prune to clean up unused images before starting a new upgrade.

Disk space not enough error message

Check the status of a stuck upgrade

If the upgrade becomes stuck and the SUSE Virtualization UI does not display any error messages, perform the following steps:

  1. Check the pods that were created during the upgrade process using the command kubectl get pods -n harvester-system | grep upgrade.

    The main script is in the hvst-upgrade-xxxxx-apply-manifests-xxxxx pod. If the log records include the following messages, the managedChart CR might be causing issues.

    Current version: x.x.x, Current state: WaitApplied, Current generation: x
    Sleep for 5 seconds to retry
  2. Retrieve information about the bundle CR using the command kubectl get bundles -A.

    Example:

    NAMESPACE     NAME                                          BUNDLEDEPLOYMENTS-READY   STATUS
    fleet-local   fleet-agent-local                             1/1
    fleet-local   local-managed-system-agent                    1/1
    fleet-local   mcc-harvester                                 0/1                       Modified(1) [Cluster fleet-local/local]; kubevirt.kubevirt.io harvester-system/kubevirt modified {"spec":{"configuration":{"vmStateStorageClass":"vmstate-persistence"}}}
    fleet-local   mcc-harvester-crd                             1/1
    fleet-local   mcc-local-managed-system-upgrade-controller   1/1
    fleet-local   mcc-rancher-logging-crd                       1/1
    fleet-local   mcc-rancher-monitoring-crd                    1/1