Deployment Scenarios
|
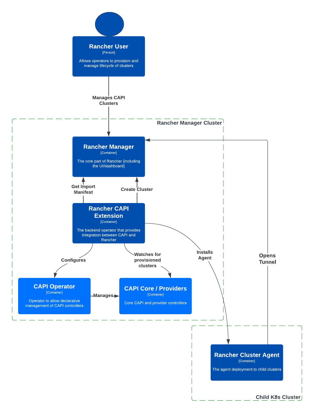
Currently SUSE® Rancher Prime Cluster API only supports having Rancher Manager and SUSE® Rancher Prime Cluster API running in the same cluster. A topology with a separate Rancher Manager cluster and one/multiple CAPI management cluster/s will be supported in future releases. |
Rancher Manager & CAPI Management Combined
In this topology, both Rancher Manager and SUSE® Rancher Prime Cluster API are deployed to the same Kubernetes cluster, and it acts as a centralized management cluster.
This architecture offers a simplified deployment of components and provides a single view of all clusters. On the flip side, it’s important to consider that the number of clusters that can be managed effectively by Cluster API (CAPI) is limited by the resources available within the single management cluster.