37 Downstream clusters #
The following steps do not apply to downstream clusters managed by SUSE Telco Cloud (Chapter 38, SUSE Telco Cloud). For guidance on upgrading these clusters, refer to Section 44.3, “Downstream cluster upgrades”.
This section covers the possible ways to perform "Day 2" operations for different parts of your downstream cluster.
37.1 Fleet #
This section offers information on how to perform "Day 2" operations using the Fleet (Chapter 8, Fleet) component.
The following topics are covered as part of this section:
Section 37.1.1, “Components” - default components used for all "Day 2" operations.
Section 37.1.2, “Determine your use-case” - provides an overview of the Fleet custom resources that will be used and their suitability for different "Day 2" operations use-cases.
Section 37.1.3, “Day 2 workflow” - provides a workflow guide for executing "Day 2" operations with Fleet.
Section 37.1.4, “OS upgrade” - describes how to do OS upgrades using Fleet.
Section 37.1.5, “Kubernetes version upgrade” - describes how to do Kubernetes version upgrades using Fleet.
Section 37.1.6, “Helm chart upgrade” - describes how to do Helm chart upgrades using Fleet.
37.1.1 Components #
Below you can find a description of the default components that should be set up on your downstream cluster so that you can successfully perform "Day 2" operations using Fleet.
37.1.1.1 System Upgrade Controller (SUC) #
Must be deployed on each downstream cluster.
System Upgrade Controller is responsible for executing tasks on specified nodes based on configuration data provided through a custom resource, called a Plan.
SUC is actively utilized to upgrade the operating system and Kubernetes distribution.
For more information about the SUC component and how it fits in the Edge stack, see Chapter 21, System Upgrade Controller.
For information on how to deploy SUC, first determine your use-case (Section 37.1.2, “Determine your use-case”) and then refer to System Upgrade Controller installation - GitRepo (Section 21.2.1.1, “System Upgrade Controller installation - GitRepo”), or System Upgrade Controller installation - Bundle (Section 21.2.1.2, “System Upgrade Controller installation - Bundle”).
37.1.2 Determine your use-case #
Fleet uses two types of custom resources to enable the management of Kubernetes and Helm resources.
Below you can find information about the purpose of these resources and the use-cases they are best suited for in the context of "Day 2" operations.
37.1.2.1 GitRepo #
A GitRepo is a Fleet (Chapter 8, Fleet) resource that represents a Git repository from which Fleet can create Bundles. Each Bundle is created based on configuration paths defined inside of the GitRepo resource. For more information, see the GitRepo documentation.
In the context of "Day 2" operations, GitRepo resources are normally used to deploy SUC or SUC Plans in non air-gapped environments that utilize a Fleet GitOps approach.
Alternatively, GitRepo resources can also be used to deploy SUC or SUC Plans on air-gapped environments, provided you mirror your repository setup through a local git server.
37.1.2.2 Bundle #
Bundles hold raw Kubernetes resources that will be deployed on the targeted cluster. Usually they are created from a GitRepo resource, but there are use-cases where they can be deployed manually. For more information refer to the Bundle documentation.
In the context of "Day 2" operations, Bundle resources are normally used to deploy SUC or SUC Plans in air-gapped environments that do not use some form of local GitOps procedure (e.g. a local git server).
Alternatively, if your use-case does not allow for a GitOps workflow (e.g. using a Git repository), Bundle resources could also be used to deploy SUC or SUC Plans in non air-gapped environments.
37.1.3 Day 2 workflow #
The following is a "Day 2" workflow that should be followed when upgrading a downstream cluster to a specific Edge release.
OS upgrade (Section 37.1.4, “OS upgrade”)
Kubernetes version upgrade (Section 37.1.5, “Kubernetes version upgrade”)
Helm chart upgrade (Section 37.1.6, “Helm chart upgrade”)
37.1.4 OS upgrade #
This section describes how to perform an operating system upgrade using Chapter 8, Fleet and the Chapter 21, System Upgrade Controller.
The following topics are covered as part of this section:
Section 37.1.4.1, “Components” - additional components used by the upgrade process.
Section 37.1.4.2, “Overview” - overview of the upgrade process.
Section 37.1.4.3, “Requirements” - requirements of the upgrade process.
Section 37.1.4.4, “OS upgrade - SUC plan deployment” - information on how to deploy
SUC plans, responsible for triggering the upgrade process.
37.1.4.1 Components #
This section covers the custom components that the OS upgrade process uses over the default "Day 2" components (Section 37.1.1, “Components”).
37.1.4.1.1 systemd.service #
The OS upgrade on a specific node is handled by a systemd.service.
A different service is created depending on what type of upgrade the OS requires from one Edge version to another:
For Edge versions that require the same OS version (e.g.
6.1), theos-pkg-update.servicewill be created. It uses transactional-update to perform a normal package upgrade.For Edge versions that require an OS version migration (e.g
6.1→6.2), theos-migration.servicewill be created. It uses transactional-update to perform:A normal package upgrade which ensures that all packages are at up-to-date in order to mitigate any failures in the migration related to old package versions.
An OS migration by utilizing the
zypper migrationcommand.
The services mentioned above are shipped on each node through a SUC plan which must be located on the downstream cluster that is in need of an OS upgrade.
37.1.4.2 Overview #
The upgrade of the operating system for downstream cluster nodes is done by utilizing Fleet and the System Upgrade Controller (SUC).
Fleet is used to deploy and manage SUC plans onto the desired cluster.
SUC plans are custom resources that describe the steps that SUC needs to follow in order for a specific task to be executed on a set of nodes. For an example of how an SUC plan looks like, refer to the upstream repository.
The OS SUC plans are shipped to each cluster by deploying a GitRepo or Bundle resource to a specific Fleet workspace. Fleet retrieves the deployed GitRepo/Bundle and deploys its contents (the OS SUC plans) to the desired cluster(s).
GitRepo/Bundle resources are always deployed on the management cluster. Whether to use a GitRepo or Bundle resource depends on your use-case, check Section 37.1.2, “Determine your use-case” for more information.
OS SUC plans describe the following workflow:
Always cordon the nodes before OS upgrades.
Always upgrade
control-planenodes beforeworkernodes.Always upgrade the cluster on a one node at a time basis.
Once the OS SUC plans are deployed, the workflow looks like this:
SUC reconciles the deployed
OS SUC plansand creates aKubernetes Jobon each node.The
Kubernetes Jobcreates a systemd.service (Section 37.1.4.1.1, “systemd.service”) for either package upgrade, or OS migration.The created
systemd.servicetriggers the OS upgrade process on the specific node.ImportantOnce the OS upgrade process finishes, the corresponding node will be
rebootedto apply the updates on the system.
Below you can find a diagram of the above description:
37.1.4.3 Requirements #
General:
SCC registered machine - All downstream cluster nodes should be registered to
https://scc.suse.com/which is needed so that the respectivesystemd.servicecan successfully connect to the desired RPM repository.ImportantFor Edge releases that require an OS version migration (e.g.
6.1→6.2), make sure that your SCC key supports the migration to the new version.Make sure that SUC Plan tolerations match node tolerations - If your Kubernetes cluster nodes have custom taints, make sure to add tolerations for those taints in the SUC Plans. By default, SUC Plans have tolerations only for control-plane nodes. Default tolerations include:
CriticalAddonsOnly=true:NoExecute
node-role.kubernetes.io/control-plane:NoSchedule
node-role.kubernetes.io/etcd:NoExecute
NoteAny additional tolerations must be added under the
.spec.tolerationssection of each Plan. SUC Plans related to the OS upgrade can be found in the suse-edge/fleet-examples repository underfleets/day2/system-upgrade-controller-plans/os-upgrade. Make sure you use the Plans from a valid repository release tag.An example of defining custom tolerations for the control-plane SUC Plan would look like this:
apiVersion: upgrade.cattle.io/v1 kind: Plan metadata: name: os-upgrade-control-plane spec: ... tolerations: # default tolerations - key: "CriticalAddonsOnly" operator: "Equal" value: "true" effect: "NoExecute" - key: "node-role.kubernetes.io/control-plane" operator: "Equal" effect: "NoSchedule" - key: "node-role.kubernetes.io/etcd" operator: "Equal" effect: "NoExecute" # custom toleration - key: "foo" operator: "Equal" value: "bar" effect: "NoSchedule" ...
Air-gapped:
37.1.4.4 OS upgrade - SUC plan deployment #
For environments previously upgraded using this procedure, users should ensure that one of the following steps is completed:
Remove any previously deployed SUC Plans related to older Edge release versions from the downstream cluster- can be done by removing the desired cluster from the existingGitRepo/Bundletarget configuration, or removing theGitRepo/Bundleresource altogether.Reuse the existing GitRepo/Bundle resource- can be done by pointing the resource’s revision to a new tag that holds the correct fleets for the desiredsuse-edge/fleet-examplesrelease.
This is done in order to avoid clashes between SUC Plans for older Edge release versions.
If users attempt to upgrade, while there are existing SUC Plans on the downstream cluster, they will see the following fleet error:
Not installed: Unable to continue with install: Plan <plan_name> in namespace <plan_namespace> exists and cannot be imported into the current release: invalid ownership metadata; annotation validation error..As mentioned in Section 37.1.4.2, “Overview”, OS upgrades are done by shipping SUC plans to the desired cluster through one of the following ways:
Fleet
GitReporesource - Section 37.1.4.4.1, “SUC plan deployment - GitRepo resource”.Fleet
Bundleresource - Section 37.1.4.4.2, “SUC plan deployment - Bundle resource”.
To determine which resource you should use, refer to Section 37.1.2, “Determine your use-case”.
For use-cases where you wish to deploy the OS SUC plans from a third-party GitOps tool, refer to Section 37.1.4.4.3, “SUC Plan deployment - third-party GitOps workflow”
37.1.4.4.1 SUC plan deployment - GitRepo resource #
A GitRepo resource, that ships the needed OS SUC plans, can be deployed in one of the following ways:
Through the
Rancher UI- Section 37.1.4.4.1.1, “GitRepo creation - Rancher UI” (whenRancheris available).By manually deploying (Section 37.1.4.4.1.2, “GitRepo creation - manual”) the resource to your
management cluster.
Once deployed, to monitor the OS upgrade process of the nodes of your targeted cluster, refer to Section 21.3, “Monitoring System Upgrade Controller Plans”.
37.1.4.4.1.1 GitRepo creation - Rancher UI #
To create a GitRepo resource through the Rancher UI, follow their official documentation.
The Edge team maintains a ready to use fleet. Depending on your environment this fleet could be used directly or as a template.
For use-cases where no custom changes need to be included to the SUC plans that the fleet ships, users can directly refer the os-upgrade fleet from the suse-edge/fleet-examples repository.
In cases where custom changes are needed (e.g. to add custom tolerations), users should refer the os-upgrade fleet from a separate repository, allowing them to add the changes to the SUC plans as required.
An example of how a GitRepo can be configured to use the fleet from the suse-edge/fleet-examples repository, can be viewed here.
37.1.4.4.1.2 GitRepo creation - manual #
Pull the GitRepo resource:
curl -o os-upgrade-gitrepo.yaml https://raw.githubusercontent.com/suse-edge/fleet-examples/refs/tags/release-3.5.1/gitrepos/day2/os-upgrade-gitrepo.yamlEdit the GitRepo configuration, under
spec.targetsspecify your desired target list. By default theGitReporesources from thesuse-edge/fleet-examplesare NOT mapped to any downstream clusters.To match all clusters change the default
GitRepotarget to:spec: targets: - clusterSelector: {}Alternatively, if you want a more granular cluster selection see Mapping to Downstream Clusters
Apply the GitRepo resource your
management cluster:kubectl apply -f os-upgrade-gitrepo.yamlView the created GitRepo resource under the
fleet-defaultnamespace:kubectl get gitrepo os-upgrade -n fleet-default # Example output NAME REPO COMMIT BUNDLEDEPLOYMENTS-READY STATUS os-upgrade https://github.com/suse-edge/fleet-examples.git release-3.5.1 0/0
37.1.4.4.2 SUC plan deployment - Bundle resource #
A Bundle resource, that ships the needed OS SUC Plans, can be deployed in one of the following ways:
Through the
Rancher UI- Section 37.1.4.4.2.1, “Bundle creation - Rancher UI” (whenRancheris available).By manually deploying (Section 37.1.4.4.2.2, “Bundle creation - manual”) the resource to your
management cluster.
Once deployed, to monitor the OS upgrade process of the nodes of your targeted cluster, refer to Section 21.3, “Monitoring System Upgrade Controller Plans”.
37.1.4.4.2.1 Bundle creation - Rancher UI #
The Edge team maintains a ready to use bundle that can be used in the below steps.
To create a bundle through Rancher’s UI:
In the upper left corner, click ☰ → Continuous Delivery
Go to Advanced > Bundles
Select Create from YAML
From here you can create the Bundle in one of the following ways:
NoteThere might be use-cases where you would need to include custom changes to the
SUC plansthat the bundle ships (e.g. to add custom tolerations). Make sure to include those changes in the bundle that will be generated by the below steps.By manually copying the bundle content from
suse-edge/fleet-examplesto the Create from YAML page.By cloning the suse-edge/fleet-examples repository from the desired release tag and selecting the Read from File option in the Create from YAML page. From there, navigate to the bundle location (
bundles/day2/system-upgrade-controller-plans/os-upgrade) and select the bundle file. This will auto-populate the Create from YAML page with the bundle content.
Change the target clusters for the
Bundle:To match all downstream clusters change the default Bundle
.spec.targetsto:spec: targets: - clusterSelector: {}For a more granular downstream cluster mappings, see Mapping to Downstream Clusters.
Select Create
37.1.4.4.2.2 Bundle creation - manual #
Pull the Bundle resource:
curl -o os-upgrade-bundle.yaml https://raw.githubusercontent.com/suse-edge/fleet-examples/refs/tags/release-3.5.1/bundles/day2/system-upgrade-controller-plans/os-upgrade/os-upgrade-bundle.yamlEdit the
Bundletarget configurations, underspec.targetsprovide your desired target list. By default theBundleresources from thesuse-edge/fleet-examplesare NOT mapped to any downstream clusters.To match all clusters change the default
Bundletarget to:spec: targets: - clusterSelector: {}Alternatively, if you want a more granular cluster selection see Mapping to Downstream Clusters
Apply the Bundle resource to your
management cluster:kubectl apply -f os-upgrade-bundle.yamlView the created Bundle resource under the
fleet-defaultnamespace:kubectl get bundles -n fleet-default
37.1.4.4.3 SUC Plan deployment - third-party GitOps workflow #
There might be use-cases where users would like to incorporate the OS SUC plans to their own third-party GitOps workflow (e.g. Flux).
To get the OS upgrade resources that you need, first determine the Edge release tag of the suse-edge/fleet-examples repository that you would like to use.
After that, resources can be found at fleets/day2/system-upgrade-controller-plans/os-upgrade, where:
plan-control-plane.yamlis a SUC plan resource for control-plane nodes.plan-worker.yamlis a SUC plan resource for worker nodes.secret.yamlis a Secret that contains theupgrade.shscript, which is responsible for creating the systemd.service (Section 37.1.4.1.1, “systemd.service”).config-map.yamlis a ConfigMap that holds configurations that are consumed by theupgrade.shscript.
These Plan resources are interpreted by the System Upgrade Controller and should be deployed on each downstream cluster that you wish to upgrade. For SUC deployment information, see Section 21.2, “Installing the System Upgrade Controller”.
To better understand how your GitOps workflow can be used to deploy the SUC Plans for OS upgrade, it can be beneficial to take a look at overview (Section 37.1.4.2, “Overview”).
37.1.5 Kubernetes version upgrade #
This section covers Kubernetes upgrades for downstream clusters that have NOT been created through a Rancher (Chapter 5, Rancher) instance. For information on how to upgrade the Kubernetes version of Rancher created clusters, see Upgrading and Rolling Back Kubernetes.
This section describes how to perform a Kubernetes upgrade using Chapter 8, Fleet and the Chapter 21, System Upgrade Controller.
The following topics are covered as part of this section:
Section 37.1.5.1, “Components” - additional components used by the upgrade process.
Section 37.1.5.2, “Overview” - overview of the upgrade process.
Section 37.1.5.3, “Requirements” - requirements of the upgrade process.
Section 37.1.5.4, “K8s upgrade - SUC plan deployment” - information on how to deploy
SUC plans, responsible for triggering the upgrade process.
37.1.5.1 Components #
This section covers the custom components that the K8s upgrade process uses over the default "Day 2" components (Section 37.1.1, “Components”).
37.1.5.1.1 rke2-upgrade #
Container image responsible for upgrading the RKE2 version of a specific node.
Shipped through a Pod created by SUC based on a SUC Plan. The Plan should be located on each cluster that is in need of a RKE2 upgrade.
For more information regarding how the rke2-upgrade image performs the upgrade, see the upstream documentation.
37.1.5.1.2 k3s-upgrade #
Container image responsible for upgrading the K3s version of a specific node.
Shipped through a Pod created by SUC based on a SUC Plan. The Plan should be located on each cluster that is in need of a K3s upgrade.
For more information regarding how the k3s-upgrade image performs the upgrade, see the upstream documentation.
37.1.5.2 Overview #
The Kubernetes distribution upgrade for downstream cluster nodes is done by utilizing Fleet and the System Upgrade Controller (SUC).
Fleet is used to deploy and manage SUC plans onto the desired cluster.
SUC plans are custom resources that describe the steps that SUC needs to follow in order for a specific task to be executed on a set of nodes. For an example of how an SUC plan looks like, refer to the upstream repository.
The K8s SUC plans are shipped on each cluster by deploying a GitRepo or Bundle resource to a specific Fleet workspace. Fleet retrieves the deployed GitRepo/Bundle and deploys its contents (the K8s SUC plans) to the desired cluster(s).
GitRepo/Bundle resources are always deployed on the management cluster. Whether to use a GitRepo or Bundle resource depends on your use-case, check Section 37.1.2, “Determine your use-case” for more information.
K8s SUC plans describe the following workflow:
Always cordon the nodes before K8s upgrades.
Always upgrade
control-planenodes beforeworkernodes.Always upgrade the
control-planenodes one node at a time and theworkernodes two nodes at a time.
Once the K8s SUC plans are deployed, the workflow looks like this:
SUC reconciles the deployed
K8s SUC plansand creates aKubernetes Jobon each node.Depending on the Kubernetes distribution, the Job will create a Pod that runs either the rke2-upgrade (Section 37.1.5.1.1, “rke2-upgrade”) or the k3s-upgrade (Section 37.1.5.1.2, “k3s-upgrade”) container image.
The created Pod will go through the following workflow:
Replace the existing
rke2/k3sbinary on the node with the one from therke2-upgrade/k3s-upgradeimage.Kill the running
rke2/k3sprocess.
Killing the
rke2/k3sprocess triggers a restart, launching a new process that runs the updated binary, resulting in an upgraded Kubernetes distribution version.
Below you can find a diagram of the above description:
37.1.5.3 Requirements #
Backup your Kubernetes distribution:
For RKE2 clusters, see the RKE2 Backup and Restore documentation.
For K3s clusters, see the K3s Backup and Restore documentation.
Make sure that SUC Plan tolerations match node tolerations - If your Kubernetes cluster nodes have custom taints, make sure to add tolerations for those taints in the SUC Plans. By default SUC Plans have tolerations only for control-plane nodes. Default tolerations include:
CriticalAddonsOnly=true:NoExecute
node-role.kubernetes.io/control-plane:NoSchedule
node-role.kubernetes.io/etcd:NoExecute
NoteAny additional tolerations must be added under the
.spec.tolerationssection of each Plan. SUC Plans related to the Kubernetes version upgrade can be found in the suse-edge/fleet-examples repository under:For RKE2 -
fleets/day2/system-upgrade-controller-plans/rke2-upgradeFor K3s -
fleets/day2/system-upgrade-controller-plans/k3s-upgrade
Make sure you use the Plans from a valid repository release tag.
An example of defining custom tolerations for the RKE2 control-plane SUC Plan, would look like this:
apiVersion: upgrade.cattle.io/v1 kind: Plan metadata: name: rke2-upgrade-control-plane spec: ... tolerations: # default tolerations - key: "CriticalAddonsOnly" operator: "Equal" value: "true" effect: "NoExecute" - key: "node-role.kubernetes.io/control-plane" operator: "Equal" effect: "NoSchedule" - key: "node-role.kubernetes.io/etcd" operator: "Equal" effect: "NoExecute" # custom toleration - key: "foo" operator: "Equal" value: "bar" effect: "NoSchedule" ...
37.1.5.4 K8s upgrade - SUC plan deployment #
For environments previously upgraded using this procedure, users should ensure that one of the following steps is completed:
Remove any previously deployed SUC Plans related to older Edge release versions from the downstream cluster- can be done by removing the desired cluster from the existingGitRepo/Bundletarget configuration, or removing theGitRepo/Bundleresource altogether.Reuse the existing GitRepo/Bundle resource- can be done by pointing the resource’s revision to a new tag that holds the correct fleets for the desiredsuse-edge/fleet-examplesrelease.
This is done in order to avoid clashes between SUC Plans for older Edge release versions.
If users attempt to upgrade, while there are existing SUC Plans on the downstream cluster, they will see the following fleet error:
Not installed: Unable to continue with install: Plan <plan_name> in namespace <plan_namespace> exists and cannot be imported into the current release: invalid ownership metadata; annotation validation error..As mentioned in Section 37.1.5.2, “Overview”, Kubernetes upgrades are done by shipping SUC plans to the desired cluster through one of the following ways:
Fleet GitRepo resource (Section 37.1.5.4.1, “SUC plan deployment - GitRepo resource”)
Fleet Bundle resource (Section 37.1.5.4.2, “SUC plan deployment - Bundle resource”)
To determine which resource you should use, refer to Section 37.1.2, “Determine your use-case”.
For use-cases where you wish to deploy the K8s SUC plans from a third-party GitOps tool, refer to Section 37.1.5.4.3, “SUC Plan deployment - third-party GitOps workflow”
37.1.5.4.1 SUC plan deployment - GitRepo resource #
A GitRepo resource, that ships the needed K8s SUC plans, can be deployed in one of the following ways:
Through the
Rancher UI- Section 37.1.5.4.1.1, “GitRepo creation - Rancher UI” (whenRancheris available).By manually deploying (Section 37.1.5.4.1.2, “GitRepo creation - manual”) the resource to your
management cluster.
Once deployed, to monitor the Kubernetes upgrade process of the nodes of your targeted cluster, refer to Section 21.3, “Monitoring System Upgrade Controller Plans”.
37.1.5.4.1.1 GitRepo creation - Rancher UI #
To create a GitRepo resource through the Rancher UI, follow their official documentation.
The Edge team maintains ready to use fleets for both rke2 and k3s Kubernetes distributions. Depending on your environment, this fleet could be used directly or as a template.
For use-cases where no custom changes need to be included to the SUC plans that these fleets ship, users can directly refer the fleets from the suse-edge/fleet-examples repository.
In cases where custom changes are needed (e.g. to add custom tolerations), users should refer the fleets from a separate repository, allowing them to add the changes to the SUC plans as required.
Configuration examples for a GitRepo resource using the fleets from suse-edge/fleet-examples repository:
37.1.5.4.1.2 GitRepo creation - manual #
Pull the GitRepo resource:
For RKE2 clusters:
curl -o rke2-upgrade-gitrepo.yaml https://raw.githubusercontent.com/suse-edge/fleet-examples/refs/tags/release-3.5.1/gitrepos/day2/rke2-upgrade-gitrepo.yamlFor K3s clusters:
curl -o k3s-upgrade-gitrepo.yaml https://raw.githubusercontent.com/suse-edge/fleet-examples/refs/tags/release-3.5.1/gitrepos/day2/k3s-upgrade-gitrepo.yaml
Edit the GitRepo configuration, under
spec.targetsspecify your desired target list. By default theGitReporesources from thesuse-edge/fleet-examplesare NOT mapped to any downstream clusters.To match all clusters change the default
GitRepotarget to:spec: targets: - clusterSelector: {}Alternatively, if you want a more granular cluster selection see Mapping to Downstream Clusters
Apply the GitRepo resources to your
management cluster:# RKE2 kubectl apply -f rke2-upgrade-gitrepo.yaml # K3s kubectl apply -f k3s-upgrade-gitrepo.yamlView the created GitRepo resource under the
fleet-defaultnamespace:# RKE2 kubectl get gitrepo rke2-upgrade -n fleet-default # K3s kubectl get gitrepo k3s-upgrade -n fleet-default # Example output NAME REPO COMMIT BUNDLEDEPLOYMENTS-READY STATUS k3s-upgrade https://github.com/suse-edge/fleet-examples.git fleet-default 0/0 rke2-upgrade https://github.com/suse-edge/fleet-examples.git fleet-default 0/0
37.1.5.4.2 SUC plan deployment - Bundle resource #
A Bundle resource, that ships the needed Kubernetes upgrade SUC Plans, can be deployed in one of the following ways:
Through the
Rancher UI- Section 37.1.5.4.2.1, “Bundle creation - Rancher UI” (whenRancheris available).By manually deploying (Section 37.1.5.4.2.2, “Bundle creation - manual”) the resource to your
management cluster.
Once deployed, to monitor the Kubernetes upgrade process of the nodes of your targeted cluster, refer to Section 21.3, “Monitoring System Upgrade Controller Plans”.
37.1.5.4.2.1 Bundle creation - Rancher UI #
The Edge team maintains ready to use bundles for both rke2 and k3s Kubernetes distributions. Depending on your environment these bundles could be used directly or as a template.
To create a bundle through Rancher’s UI:
In the upper left corner, click ☰ → Continuous Delivery
Go to Advanced > Bundles
Select Create from YAML
From here you can create the Bundle in one of the following ways:
NoteThere might be use-cases where you would need to include custom changes to the
SUC plansthat the bundle ships (e.g. to add custom tolerations). Make sure to include those changes in the bundle that will be generated by the below steps.By manually copying the bundle content for RKE2 or K3s from
suse-edge/fleet-examplesto the Create from YAML page.By cloning the suse-edge/fleet-examples repository from the desired release tag and selecting the Read from File option in the Create from YAML page. From there, navigate to the bundle that you need (
bundles/day2/system-upgrade-controller-plans/rke2-upgrade/plan-bundle.yamlfor RKE2 andbundles/day2/system-upgrade-controller-plans/k3s-upgrade/plan-bundle.yamlfor K3s). This will auto-populate the Create from YAML page with the bundle content.
Change the target clusters for the
Bundle:To match all downstream clusters change the default Bundle
.spec.targetsto:spec: targets: - clusterSelector: {}For a more granular downstream cluster mappings, see Mapping to Downstream Clusters.
Select Create
37.1.5.4.2.2 Bundle creation - manual #
Pull the Bundle resources:
For RKE2 clusters:
curl -o rke2-plan-bundle.yaml https://raw.githubusercontent.com/suse-edge/fleet-examples/refs/tags/release-3.5.1/bundles/day2/system-upgrade-controller-plans/rke2-upgrade/plan-bundle.yamlFor K3s clusters:
curl -o k3s-plan-bundle.yaml https://raw.githubusercontent.com/suse-edge/fleet-examples/refs/tags/release-3.5.1/bundles/day2/system-upgrade-controller-plans/k3s-upgrade/plan-bundle.yaml
Edit the
Bundletarget configurations, underspec.targetsprovide your desired target list. By default theBundleresources from thesuse-edge/fleet-examplesare NOT mapped to any downstream clusters.To match all clusters change the default
Bundletarget to:spec: targets: - clusterSelector: {}Alternatively, if you want a more granular cluster selection see Mapping to Downstream Clusters
Apply the Bundle resources to your
management cluster:# For RKE2 kubectl apply -f rke2-plan-bundle.yaml # For K3s kubectl apply -f k3s-plan-bundle.yamlView the created Bundle resource under the
fleet-defaultnamespace:# For RKE2 kubectl get bundles rke2-upgrade -n fleet-default # For K3s kubectl get bundles k3s-upgrade -n fleet-default # Example output NAME BUNDLEDEPLOYMENTS-READY STATUS k3s-upgrade 0/0 rke2-upgrade 0/0
37.1.5.4.3 SUC Plan deployment - third-party GitOps workflow #
There might be use-cases where users would like to incorporate the Kubernetes upgrade SUC plans to their own third-party GitOps workflow (e.g. Flux).
To get the K8s upgrade resources that you need, first determine the Edge release tag of the suse-edge/fleet-examples repository that you would like to use.
After that, the resources can be found at:
For a RKE2 cluster upgrade:
For
control-planenodes -fleets/day2/system-upgrade-controller-plans/rke2-upgrade/plan-control-plane.yamlFor
workernodes -fleets/day2/system-upgrade-controller-plans/rke2-upgrade/plan-worker.yaml
For a K3s cluster upgrade:
For
control-planenodes -fleets/day2/system-upgrade-controller-plans/k3s-upgrade/plan-control-plane.yamlFor
workernodes -fleets/day2/system-upgrade-controller-plans/k3s-upgrade/plan-worker.yaml
These Plan resources are interpreted by the System Upgrade Controller and should be deployed on each downstream cluster that you wish to upgrade. For SUC deployment information, see Section 21.2, “Installing the System Upgrade Controller”.
To better understand how your GitOps workflow can be used to deploy the SUC Plans for Kubernetes version upgrade, it can be beneficial to take a look at the overview (Section 37.1.5.2, “Overview”) of the update procedure using Fleet.
37.1.6 Helm chart upgrade #
This section covers the following parts:
Section 37.1.6.1, “Preparation for air-gapped environments” - holds information on how to ship Edge related OCI charts and images to your private registry.
Section 37.1.6.2, “Upgrade procedure” - holds information on different Helm chart upgrade use-cases and their upgrade procedure.
37.1.6.1 Preparation for air-gapped environments #
37.1.6.1.1 Ensure you have access to your Helm chart Fleet #
Depending on what your environment supports, you can take one of the following options:
Host your chart’s Fleet resources on a local Git server that is accessible by your
management cluster.Use Fleet’s CLI to convert a Helm chart into a Bundle that you can directly use and will not need to be hosted somewhere. Fleet’s CLI can be retrieved from their release page, for Mac users there is a fleet-cli Homebrew Formulae.
37.1.6.1.2 Find the required assets for your Edge release version #
Go to the "Day 2" release page and find the Edge release that you want to upgrade your chart to and click Assets.
From the "Assets" section, download the following files:
Release File
Description
edge-save-images.sh
Pulls the images specified in the
edge-release-images.txtfile and packages them inside of a '.tar.gz' archive.edge-save-oci-artefacts.sh
Pulls the OCI chart images related to the specific Edge release and packages them inside of a '.tar.gz' archive.
edge-load-images.sh
Loads images from a '.tar.gz' archive, retags and pushes them to a private registry.
edge-load-oci-artefacts.sh
Takes a directory containing Edge OCI '.tgz' chart packages and loads them to a private registry.
edge-release-helm-oci-artefacts.txt
Contains a list of OCI chart images related to a specific Edge release.
edge-release-images.txt
Contains a list of images related to a specific Edge release.
37.1.6.1.3 Create the Edge release images archive #
On a machine with internet access:
Make
edge-save-images.shexecutable:chmod +x edge-save-images.shGenerate the image archive:
./edge-save-images.sh --source-registry registry.suse.comThis will create a ready to load archive named
edge-images.tar.gz.NoteIf the
-i|--imagesoption is specified, the name of the archive may differ.Copy this archive to your air-gapped machine:
scp edge-images.tar.gz <user>@<machine_ip>:/path
37.1.6.1.4 Create the Edge OCI chart images archive #
On a machine with internet access:
Make
edge-save-oci-artefacts.shexecutable:chmod +x edge-save-oci-artefacts.shGenerate the OCI chart image archive:
./edge-save-oci-artefacts.sh --source-registry registry.suse.comThis will create an archive named
oci-artefacts.tar.gz.NoteIf the
-a|--archiveoption is specified, the name of the archive may differ.Copy this archive to your air-gapped machine:
scp oci-artefacts.tar.gz <user>@<machine_ip>:/path
37.1.6.1.5 Load Edge release images to your air-gapped machine #
On your air-gapped machine:
Log into your private registry (if required):
podman login <REGISTRY.YOURDOMAIN.COM:PORT>Make
edge-load-images.shexecutable:chmod +x edge-load-images.shExecute the script, passing the previously copied
edge-images.tar.gzarchive:./edge-load-images.sh --source-registry registry.suse.com --registry <REGISTRY.YOURDOMAIN.COM:PORT> --images edge-images.tar.gzNoteThis will load all images from the
edge-images.tar.gz, retag and push them to the registry specified under the--registryoption.
37.1.6.1.6 Load the Edge OCI chart images to your air-gapped machine #
On your air-gapped machine:
Log into your private registry (if required):
podman login <REGISTRY.YOURDOMAIN.COM:PORT>Make
edge-load-oci-artefacts.shexecutable:chmod +x edge-load-oci-artefacts.shUntar the copied
oci-artefacts.tar.gzarchive:tar -xvf oci-artefacts.tar.gzThis will produce a directory with the naming template
edge-release-oci-tgz-<date>Pass this directory to the
edge-load-oci-artefacts.shscript to load the Edge OCI chart images to your private registry:NoteThis script assumes the
helmCLI has been pre-installed on your environment. For Helm installation instructions, see Installing Helm../edge-load-oci-artefacts.sh --archive-directory edge-release-oci-tgz-<date> --registry <REGISTRY.YOURDOMAIN.COM:PORT> --source-registry registry.suse.com
37.1.6.1.7 Configure your private registry in your Kubernetes distribution #
For RKE2, see Private Registry Configuration
For K3s, see Private Registry Configuration
37.1.6.2 Upgrade procedure #
This section focuses on the following Helm upgrade procedure use-cases:
Manually deployed Helm charts cannot be reliably upgraded. We suggest to redeploy the Helm chart using the Section 37.1.6.2.1, “I have a new cluster and would like to deploy and manage an Edge Helm chart” method.
37.1.6.2.1 I have a new cluster and would like to deploy and manage an Edge Helm chart #
This section covers how to:
37.1.6.2.1.1 Prepare the fleet resources for your chart #
Acquire the chart’s Fleet resources from the Edge release tag that you wish to use.
Navigate to the Helm chart fleet (
fleets/day2/chart-templates/<chart>)If you intend to use a GitOps workflow, copy the chart Fleet directory to the Git repository from where you will do GitOps.
Optionally, if the Helm chart requires configurations to its values, edit the
.helm.valuesconfiguration inside thefleet.yamlfile of the copied directory.Optionally, there may be use-cases where you need to add additional resources to your chart’s fleet so that it can better fit your environment. For information on how to enhance your Fleet directory, see Git Repository Contents.
In some cases, the default timeout Fleet uses for Helm operations may be insufficient, resulting in the following error:
failed pre-install: context deadline exceededIn such cases, add the timeoutSeconds property under the helm configuration of your fleet.yaml file.
An example for the longhorn helm chart would look like:
User Git repository structure:
<user_repository_root> ├── longhorn │ └── fleet.yaml └── longhorn-crd └── fleet.yamlfleet.yamlcontent populated with userLonghorndata:defaultNamespace: longhorn-system helm: # timeoutSeconds: 10 releaseName: "longhorn" chart: "longhorn" repo: "https://charts.rancher.io/" version: "1.10.2" takeOwnership: true # custom chart value overrides values: # Example for user provided custom values content defaultSettings: deletingConfirmationFlag: true # https://fleet.rancher.io/bundle-diffs diff: comparePatches: - apiVersion: apiextensions.k8s.io/v1 kind: CustomResourceDefinition name: engineimages.longhorn.io operations: - {"op":"remove", "path":"/status/conditions"} - {"op":"remove", "path":"/status/storedVersions"} - {"op":"remove", "path":"/status/acceptedNames"} - apiVersion: apiextensions.k8s.io/v1 kind: CustomResourceDefinition name: nodes.longhorn.io operations: - {"op":"remove", "path":"/status/conditions"} - {"op":"remove", "path":"/status/storedVersions"} - {"op":"remove", "path":"/status/acceptedNames"} - apiVersion: apiextensions.k8s.io/v1 kind: CustomResourceDefinition name: volumes.longhorn.io operations: - {"op":"remove", "path":"/status/conditions"} - {"op":"remove", "path":"/status/storedVersions"} - {"op":"remove", "path":"/status/acceptedNames"}NoteThese are just example values that are used to illustrate custom configurations over the
longhornchart. They should NOT be treated as deployment guidelines for thelonghornchart.
37.1.6.2.1.2 Deploy the fleet for your chart #
You can deploy the fleet for your chart by either using a GitRepo (Section 37.1.6.2.1.2.1, “GitRepo”) or Bundle (Section 37.1.6.2.1.2.2, “Bundle”).
While deploying your Fleet, if you get a Modified message, make sure to add a corresponding comparePatches entry to the Fleet’s diff section. For more information, see Generating Diffs to Ignore Modified GitRepos.
37.1.6.2.1.2.1 GitRepo #
Fleet’s GitRepo resource holds information on how to access your chart’s Fleet resources and to which clusters it needs to apply those resources.
The GitRepo resource can be deployed through the Rancher UI, or manually, by deploying the resource to the management cluster.
Example Longhorn GitRepo resource for manual deployment:
apiVersion: fleet.cattle.io/v1alpha1
kind: GitRepo
metadata:
name: longhorn-git-repo
namespace: fleet-default
spec:
# If using a tag
# revision: user_repository_tag
#
# If using a branch
# branch: user_repository_branch
paths:
# As seen in the 'Prepare your Fleet resources' example
- longhorn
- longhorn-crd
repo: user_repository_url
targets:
# Match all clusters
- clusterSelector: {}37.1.6.2.1.2.2 Bundle #
Bundle resources hold the raw Kubernetes resources that need to be deployed by Fleet. Normally it is encouraged to use the GitRepo approach, but for use-cases where the environment is air-gapped and cannot support a local Git server, Bundles can help you in propagating your Helm chart Fleet to your target clusters.
A Bundle can be deployed either through the Rancher UI (Continuous Delivery → Advanced → Bundles → Create from YAML) or by manually deploying the Bundle resource in the correct Fleet namespace. For information about Fleet namespaces, see the upstream documentation.
Bundles for Edge Helm charts can be created by utilizing Fleet’s Convert a Helm Chart into a Bundle approach.
Below you can find an example on how to create a Bundle resource from the longhorn and longhorn-crd Helm chart fleet templates and manually deploy this bundle to your management cluster.
To illustrate the workflow, the below example uses the suse-edge/fleet-examples directory structure.
Navigate to the longhorn Chart fleet template:
cd fleets/day2/chart-templates/longhorn/longhornCreate a
targets.yamlfile that will instruct Fleet to which clusters it should deploy the Helm chart:cat > targets.yaml <<EOF targets: # Matches all downstream clusters - clusterSelector: {} EOFFor a more granular downstream cluster selection, refer to Mapping to Downstream Clusters.
Convert the
LonghornHelm chart Fleet to a Bundle resource using the fleet-cli.NoteFleet’s CLI can be retrieved from their release Assets page (
fleet-linux-amd64).For Mac users there is a fleet-cli Homebrew Formulae.
fleet apply --compress --targets-file=targets.yaml -n fleet-default -o - longhorn-bundle > longhorn-bundle.yamlNavigate to the longhorn-crd Chart fleet template:
cd fleets/day2/chart-templates/longhorn/longhorn-crdCreate a
targets.yamlfile that will instruct Fleet to which clusters it should deploy the Helm chart:cat > targets.yaml <<EOF targets: # Matches all downstream clusters - clusterSelector: {} EOFConvert the
Longhorn CRDHelm chart Fleet to a Bundle resource using the fleet-cli.fleet apply --compress --targets-file=targets.yaml -n fleet-default -o - longhorn-crd-bundle > longhorn-crd-bundle.yamlDeploy the
longhorn-bundle.yamlandlonghorn-crd-bundle.yamlfiles to yourmanagement cluster:kubectl apply -f longhorn-crd-bundle.yaml kubectl apply -f longhorn-bundle.yaml
Following these steps will ensure that SUSE Storage is deployed on all of the specified downstream cluster.
37.1.6.2.1.3 Manage the deployed Helm chart #
Once deployed with Fleet, for Helm chart upgrades, see Section 37.1.6.2.2, “I would like to upgrade a Fleet managed Helm chart”.
37.1.6.2.2 I would like to upgrade a Fleet managed Helm chart #
Determine the version to which you need to upgrade your chart so that it is compatible with the desired Edge release. Helm chart version per Edge release can be viewed from the release notes (Section 53.1, “Abstract”).
In your Fleet monitored Git repository, edit the Helm chart’s
fleet.yamlfile with the correct chart version and repository from the release notes (Section 53.1, “Abstract”).After committing and pushing the changes to your repository, this will trigger an upgrade of the desired Helm chart
37.1.6.2.3 I would like to upgrade a Helm chart deployed via EIB #
Chapter 11, Edge Image Builder deploys Helm charts by creating a HelmChart resource and utilizing the helm-controller introduced by the RKE2/K3s Helm integration feature.
To ensure that a Helm chart deployed via EIB is successfully upgraded, users need to do an upgrade over the respective HelmChart resources.
Below you can find information on:
The general overview (Section 37.1.6.2.3.1, “Overview”) of the upgrade process.
The necessary upgrade steps (Section 37.1.6.2.3.2, “Upgrade Steps”).
An example (Section 37.1.6.2.3.3, “Example”) showcasing a Longhorn chart upgrade using the explained method.
How to use the upgrade process with a different GitOps tool (Section 37.1.6.2.3.4, “Helm chart upgrade using a third-party GitOps tool”).
37.1.6.2.3.1 Overview #
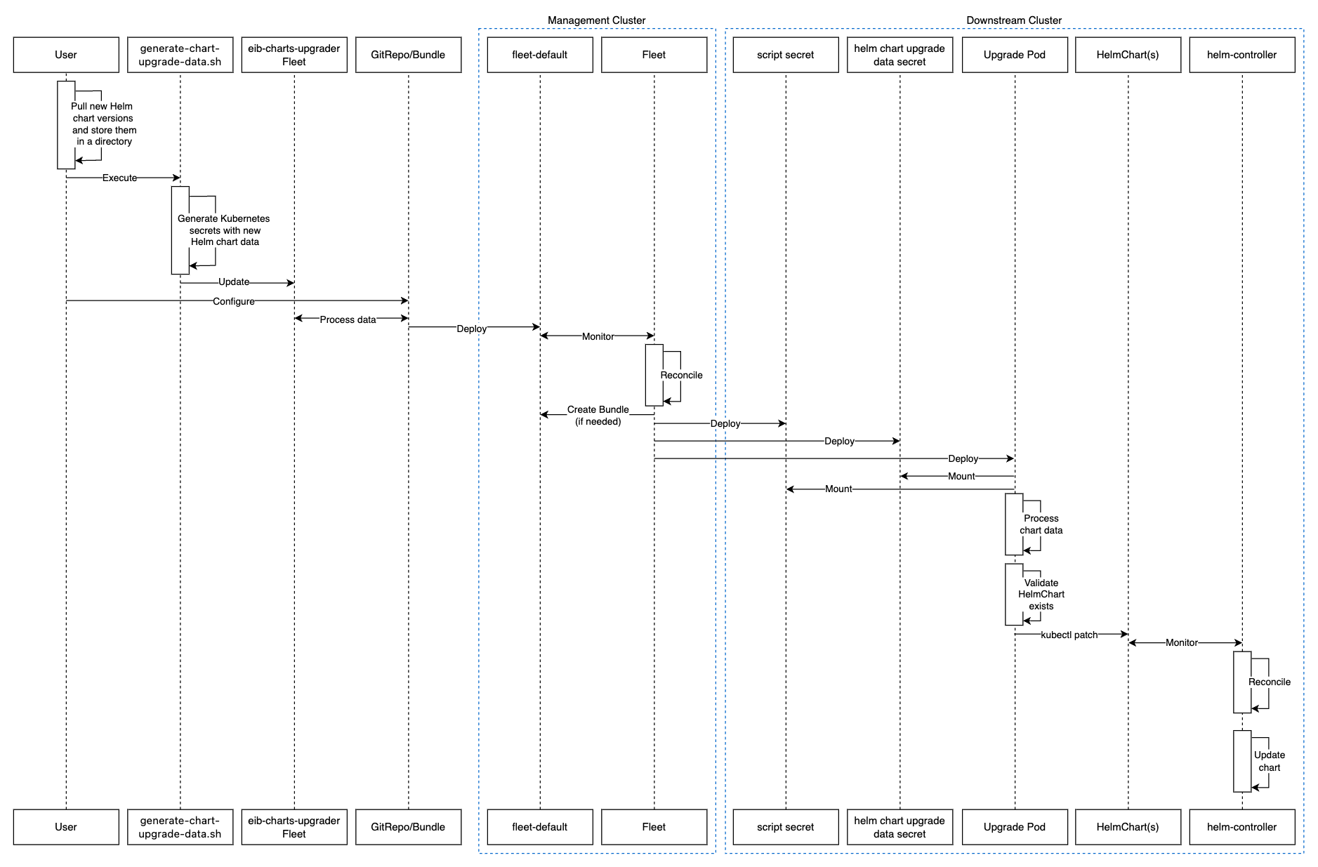
Helm charts that are deployed via EIB are upgraded through a fleet called eib-charts-upgrader.
This fleet processes user-provided data to update a specific set of HelmChart resources.
Updating these resources triggers the helm-controller, which upgrades the Helm charts associated with the modified HelmChart resources.
The user is only expected to:
Locally pull the archives for each Helm chart that needs to be upgraded.
Pass these archives to the generate-chart-upgrade-data.sh
generate-chart-upgrade-data.shscript, which will include the data from these archives to theeib-charts-upgraderfleet.Deploy the
eib-charts-upgraderfleet to theirmanagement cluster. This is done through either aGitRepoorBundleresource.
Once deployed, the eib-charts-upgrader, with the help of Fleet, will ship its resources to the desired downstream cluster.
These resources include:
A set of
Secretsholding the user-provided Helm chart data.A
Kubernetes Jobwhich will deploy aPodthat will mount the previously mentionedSecretsand based on them patch the corresponding HelmChart resources.
As mentioned previously this will trigger the helm-controller which will perform the actual Helm chart upgrade.
Below you can find a diagram of the above description:
37.1.6.2.3.2 Upgrade Steps #
Clone the
suse-edge/fleet-examplesrepository from the correct release tag.Create a directory in which you will store the pulled Helm chart archive(s).
mkdir archivesInside of the newly created archive directory, pull the archive(s) for the Helm chart(s) you wish to upgrade:
cd archives helm pull [chart URL | repo/chartname] # Alternatively if you want to pull a specific version: # helm pull [chart URL | repo/chartname] --version 0.0.0From Assets of the desired release tag, download the
generate-chart-upgrade-data.shscript.Execute the
generate-chart-upgrade-data.shscript:chmod +x ./generate-chart-upgrade-data.sh ./generate-chart-upgrade-data.sh --archive-dir /foo/bar/archives/ --fleet-path /foo/bar/fleet-examples/fleets/day2/eib-charts-upgraderFor each chart archive in the
--archive-dirdirectory, the script generates aKubernetes Secret YAMLfile containing the chart upgrade data and stores it in thebase/secretsdirectory of the fleet specified by--fleet-path.The
generate-chart-upgrade-data.shscript also applies additional modifications to the fleet to ensure the generatedKubernetes Secret YAMLfiles are correctly utilized by the workload deployed by the fleet.ImportantUsers should not make any changes over what the
generate-chart-upgrade-data.shscript generates.
The steps below depend on the environment that you are running:
For an environment that supports GitOps (e.g. is non air-gapped, or is air-gapped, but allows for local Git server support):
Copy the
fleets/day2/eib-charts-upgraderFleet to the repository that you will use for GitOps.NoteMake sure that the Fleet includes the changes that have been made by the
generate-chart-upgrade-data.shscript.Configure a
GitReporesource that will be used to ship all the resources of theeib-charts-upgraderFleet.For
GitRepoconfiguration and deployment through the Rancher UI, see Accessing Fleet in the Rancher UI.For
GitRepomanual configuration and deployment, see Creating a Deployment.
For an environment that does not support GitOps (e.g. is air-gapped and does not allow local Git server usage):
Download the
fleet-clibinary from therancher/fleetrelease page (fleet-linux-amd64for Linux). For Mac users, there is a Homebrew Formulae that can be used - fleet-cli.Navigate to the
eib-charts-upgraderFleet:cd /foo/bar/fleet-examples/fleets/day2/eib-charts-upgraderCreate a
targets.yamlfile that will instruct Fleet where to deploy your resources:cat > targets.yaml <<EOF targets: # To match all downstream clusters - clusterSelector: {} EOFFor information on how to map target clusters, see the upstream documentation.
Use the
fleet-clito convert the Fleet to aBundleresource:fleet apply --compress --targets-file=targets.yaml -n fleet-default -o - eib-charts-upgrade > bundle.yamlThis will create a Bundle (
bundle.yaml) that will hold all the templated resource from theeib-charts-upgraderFleet.For more information regarding the
fleet applycommand, see fleet apply.For more information regarding converting Fleets to Bundles, see Convert a Helm Chart into a Bundle.
Deploy the
Bundle. This can be done in one of two ways:Through Rancher’s UI - Navigate to Continuous Delivery → Advanced → Bundles → Create from YAML and either paste the
bundle.yamlcontents, or click theRead from Fileoption and pass the file itself.Manually - Deploy the
bundle.yamlfile manually inside of yourmanagement cluster.
Executing these steps will result in a successfully deployed GitRepo/Bundle resource. The resource will be picked up by Fleet and its contents will be deployed onto the target clusters that the user has specified in the previous steps. For an overview of the process, refer to Section 37.1.6.2.3.1, “Overview”.
For information on how to track the upgrade process, you can refer to Section 37.1.6.2.3.3, “Example”.
Once the chart upgrade has been successfully verified, remove the Bundle/GitRepo resource.
This will remove the no longer necessary upgrade resources from your downstream cluster, ensuring that no future version clashes might occur.
37.1.6.2.3.3 Example #
The example below demonstrates how to upgrade a Helm chart deployed via EIB from one version to another on a downstream cluster. Note that the versions used in this example are not recommendations. For version recommendations specific to an Edge release, refer to the release notes (Section 53.1, “Abstract”).
Use-case:
A cluster named
doc-exampleis running an older version of Longhorn.The cluster has been deployed through EIB, using the following image definition snippet:
kubernetes: helm: charts: - name: longhorn-crd repositoryName: rancher-charts targetNamespace: longhorn-system createNamespace: true version: 104.2.0+up1.7.1 installationNamespace: kube-system - name: longhorn repositoryName: rancher-charts targetNamespace: longhorn-system createNamespace: true version: 104.2.0+up1.7.1 installationNamespace: kube-system repositories: - name: rancher-charts url: https://charts.rancher.io/ ...SUSE Storageneeds to be upgraded to a version that is compatible with the Edge 3.5.1 release. Meaning it needs to be upgraded to1.10.2.It is assumed that the
management clusterin charge of managingdoc-exampleis air-gapped, without support for a local Git server and has a working Rancher setup.
Follow the Upgrade Steps (Section 37.1.6.2.3.2, “Upgrade Steps”):
Clone the
suse-edge/fleet-examplerepository from therelease-3.5.1tag.git clone -b release-3.5.1 https://github.com/suse-edge/fleet-examples.gitCreate a directory where the
Longhornupgrade archive will be stored.mkdir archivesPull the desired
Longhornchart archive version:# First add the Rancher Helm chart repository helm repo add rancher-charts https://charts.rancher.io/ # Pull the Longhorn 1.10.2 chart archive helm pull oci://dp.apps.rancher.io/charts/suse-storage --version 1.10.2Outside of the
archivesdirectory, download thegenerate-chart-upgrade-data.shscript from thesuse-edge/fleet-examplesrelease tag.Directory setup should look similar to:
. ├── archives │ └── longhorn-1.10.2.tgz ├── fleet-examples ... │ ├── fleets │ │ ├── day2 | | | ├── ... │ │ │ ├── eib-charts-upgrader │ │ │ │ ├── base │ │ │ │ │ ├── job.yaml │ │ │ │ │ ├── kustomization.yaml │ │ │ │ │ ├── patches │ │ │ │ │ │ └── job-patch.yaml │ │ │ │ │ ├── rbac │ │ │ │ │ │ ├── cluster-role-binding.yaml │ │ │ │ │ │ ├── cluster-role.yaml │ │ │ │ │ │ ├── kustomization.yaml │ │ │ │ │ │ └── sa.yaml │ │ │ │ │ └── secrets │ │ │ │ │ ├── eib-charts-upgrader-script.yaml │ │ │ │ │ └── kustomization.yaml │ │ │ │ ├── fleet.yaml │ │ │ │ └── kustomization.yaml │ │ │ └── ... │ └── ... └── generate-chart-upgrade-data.shExecute the
generate-chart-upgrade-data.shscript:# First make the script executable chmod +x ./generate-chart-upgrade-data.sh # Then execute the script ./generate-chart-upgrade-data.sh --archive-dir ./archives --fleet-path ./fleet-examples/fleets/day2/eib-charts-upgraderThe directory structure after the script execution should look similar to:
. ├── archives │ └── longhorn-1.10.2.tgz ├── fleet-examples ... │ ├── fleets │ │ ├── day2 │ │ │ ├── ... │ │ │ ├── eib-charts-upgrader │ │ │ │ ├── base │ │ │ │ │ ├── job.yaml │ │ │ │ │ ├── kustomization.yaml │ │ │ │ │ ├── patches │ │ │ │ │ │ └── job-patch.yaml │ │ │ │ │ ├── rbac │ │ │ │ │ │ ├── cluster-role-binding.yaml │ │ │ │ │ │ ├── cluster-role.yaml │ │ │ │ │ │ ├── kustomization.yaml │ │ │ │ │ │ └── sa.yaml │ │ │ │ │ └── secrets │ │ │ │ │ ├── eib-charts-upgrader-script.yaml │ │ │ │ │ ├── kustomization.yaml │ │ │ │ │ ├── longhorn-VERSION.yaml - secret created by the generate-chart-upgrade-data.sh script │ │ │ │ │ └── longhorn-crd-VERSION.yaml - secret created by the generate-chart-upgrade-data.sh script │ │ │ │ ├── fleet.yaml │ │ │ │ └── kustomization.yaml │ │ │ └── ... │ └── ... └── generate-chart-upgrade-data.shThe files changed in git should look like this:
Changes not staged for commit: (use "git add <file>..." to update what will be committed) (use "git restore <file>..." to discard changes in working directory) modified: fleets/day2/eib-charts-upgrader/base/patches/job-patch.yaml modified: fleets/day2/eib-charts-upgrader/base/secrets/kustomization.yaml Untracked files: (use "git add <file>..." to include in what will be committed) fleets/day2/eib-charts-upgrader/base/secrets/longhorn-VERSION.yaml fleets/day2/eib-charts-upgrader/base/secrets/longhorn-crd-VERSION.yamlCreate a
Bundlefor theeib-charts-upgraderFleet:First, navigate to the Fleet itself:
cd ./fleet-examples/fleets/day2/eib-charts-upgraderThen create a
targets.yamlfile:cat > targets.yaml <<EOF targets: - clusterName: doc-example EOFThen use the
fleet-clibinary to convert the Fleet to a Bundle:fleet apply --compress --targets-file=targets.yaml -n fleet-default -o - eib-charts-upgrade > bundle.yamlNow, transfer the
bundle.yamlon yourmanagement clustermachine.
Deploy the Bundle through the Rancher UI:
Figure 37.1: Deploy Bundle through Rancher UI #From here, select Read from File and find the
bundle.yamlfile on your system.This will auto-populate the
Bundleinside of Rancher’s UI.Select Create.
After a successful deployment, your Bundle would look similar to:
Figure 37.2: Successfully deployed Bundle #
After the successful deployment of the Bundle, to monitor the upgrade process:
Verify the logs of the
Upgrade Pod:Now verify the logs of the Pod created for the upgrade by the helm-controller:
The Pod name will be with the following template -
helm-install-longhorn-<random-suffix>The Pod will be in the namespace where the
HelmChartresource was deployed. In our case this iskube-system.Figure 37.3: Logs for successfully upgraded Longhorn chart #
Verify that the
HelmChartversion has been updated by navigating to Rancher’sHelmChartssection (More Resources → HelmCharts). Select the namespace where the chart was deployed, for this example it would bekube-system.Finally check that the Longhorn Pods are running.
After making the above validations, it is safe to assume that the Longhorn Helm chart has been upgraded to the 1.10.2 version.
37.1.6.2.3.4 Helm chart upgrade using a third-party GitOps tool #
There might be use-cases where users would like to use this upgrade procedure with a GitOps workflow other than Fleet (e.g. Flux).
To produce the resources needed for the upgrade procedure, you can use the generate-chart-upgrade-data.sh script to populate the eib-charts-upgrader Fleet with the user provided data. For more information on how to do this, see Section 37.1.6.2.3.2, “Upgrade Steps”.
After you have the full setup, you can use kustomize to generate a full working solution that you can deploy in your cluster:
cd /foo/bar/fleets/day2/eib-charts-upgrader
kustomize build .If you want to include the solution to your GitOps workflow, you can remove the fleet.yaml file and use what is left as a valid Kustomize setup. Just do not forget to first run the generate-chart-upgrade-data.sh script, so that it can populate the Kustomize setup with the data for the Helm charts that you wish to upgrade to.
To understand how this workflow is intended to be used, it can be beneficial to look at Section 37.1.6.2.3.1, “Overview” and Section 37.1.6.2.3.2, “Upgrade Steps”.






