Este documento foi traduzido usando tecnologia de tradução automática de máquina. Sempre trabalhamos para apresentar traduções precisas, mas não oferecemos nenhuma garantia em relação à integridade, precisão ou confiabilidade do conteúdo traduzido. Em caso de qualquer discrepância, a versão original em inglês prevalecerá e constituirá o texto official.

Arquitetura

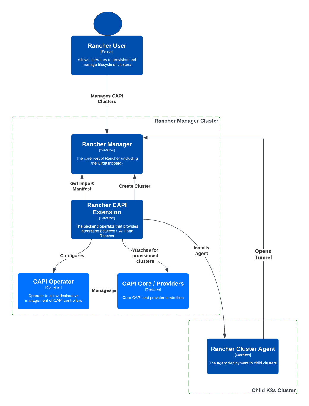
Este guia oferece uma visão geral abrangente dos componentes do kernel e da estrutura que impulsionam SUSE® Rancher Prime Cluster API e de sua integração no ecossistema Rancher.

Um usuário do Rancher usará o Rancher para gerenciar clusters. O Rancher poderá usar a API de Cluster para gerenciar o ciclo de vida dos clusters Kubernetes filhos.

turtles-diagram

Componentes

Abaixo está uma representação visual dos componentes da arquitetura do Rancher Turtles. Este diagrama ilustra os elementos-chave e suas relações dentro do sistema SUSE® Rancher Prime Cluster API. Compreender esses componentes é essencial para obter insights sobre como o Rancher utiliza a API de Cluster (CAPI) para gerenciamento de clusters.

overview

Rancher Manager

Este é o kernel do Rancher e os usuários podem aproveitar o recurso Explorer existente no painel para acessar os detalhes da carga de trabalho do cluster.

Agente do Cluster Rancher

O agente é implantado dentro dos clusters filhos, permitindo que o Rancher importe e estabeleça uma conexão com esses clusters. Essa conexão permite que o Rancher gerencie os clusters filhos de forma eficaz a partir de sua plataforma.

SUSE® Rancher Prime Cluster API - Extensão CAPI do Rancher

Ela fornece integração entre CAPI e Rancher, enquanto atualmente suporta as seguintes funcionalidades:

  • Importando clusters CAPI para o Rancher: instalando o Agente do Cluster Rancher em clusters provisionados pelo CAPI.

  • Configuração do Operador CAPI: Suporte à configuração para o Operador CAPI.

Topologia de Implantação

Rancher Manager & Gerenciamento CAPI Combinados

Esta é a única topologia atualmente suportada, onde tanto o Rancher Manager quanto SUSE® Rancher Prime Cluster API são implantados no mesmo cluster Kubernetes, e ele atua como um cluster de gerenciamento centralizado.

Esta arquitetura oferece uma implantação simplificada de componentes e fornece uma visão única de todos os clusters. Por outro lado, é importante considerar que o número de clusters que podem ser gerenciados efetivamente pelo Cluster API (CAPI) é limitado pelos recursos disponíveis dentro do único cluster de gerenciamento.