- SUSE Edge 3.4.1 Documentation
- I Quick Starts
- II Components
- 5 Rancher
- 6 Rancher Dashboard Extensions
- 7 Rancher Turtles
- 8 Fleet
- 9 SUSE Linux Micro
- 10 Metal3
- 11 Edge Image Builder
- 12 Edge Networking
- 13 Elemental
- 14 K3s
- 15 RKE2
- 16 SUSE Storage
- 17 SUSE Security
- 18 MetalLB
- 19 Endpoint Copier Operator
- 20 Edge Virtualization
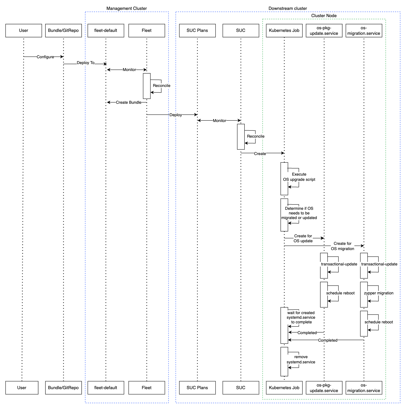
- 21 System Upgrade Controller
- 22 Upgrade Controller
- 22.1 How does SUSE Edge use Upgrade Controller?
- 22.2 Upgrade Controller vs System Upgrade Controller
- 22.3 Installing the Upgrade Controller
- 22.4 Installing the Upgrade Controller via Edge Image Builder
- 22.5 How does the Upgrade Controller work?
- 22.6 Kubernetes API extensions
- 22.7 Tracking the upgrade process
- 22.8 Known Limitations
- 23 SUSE Multi-Linux Manager
- III How-To Guides
- IV Tips and Tricks
- V Third-Party Integration
- VI Day 2 Operations
- VII SUSE Telco Cloud Documentation
- 38 SUSE Telco Cloud
- 39 Concept & Architecture
- 40 Requirements & Assumptions
- 41 Setting up the management cluster
- 42 Telco features configuration
- 42.1 Kernel image for real time
- 42.2 Kernel arguments for low latency and high performance
- 42.3 CPU Pinning on Host
- 42.4 CPU Pinning on Kubernetes
- 42.5 CNI Configuration
- 42.6 SR-IOV
- 42.7 DPDK
- 42.8 vRAN Acceleration (
Intel ACC100/ACC200) - 42.9 Huge pages
- 42.10 NUMA-aware scheduling
- 42.11 Metal LB
- 42.12 Private registry configuration
- 42.13 Precision Time Protocol
- 43 Fully automated directed network provisioning
- 43.1 Introduction
- 43.2 Prepare downstream cluster image for connected scenarios
- 43.3 Prepare downstream cluster image for air-gap scenarios
- 43.4 Downstream cluster provisioning with Directed network provisioning (single-node)
- 43.5 Downstream cluster provisioning with Directed network provisioning (multi-node)
- 43.6 Advanced Network Configuration
- 43.7 Telco features (DPDK, SR-IOV, CPU isolation, huge pages, NUMA, etc.)
- 43.8 Private registry
- 43.9 Downstream cluster provisioning in air-gapped scenarios
- 44 Lifecycle actions
- VIII Troubleshooting
- 45 General Troubleshooting Principles
- 46 Troubleshooting Kiwi
- 47 Troubleshooting Edge Image Builder (EIB)
- 48 Troubleshooting Edge Networking (NMC)
- 49 Troubleshooting Phone-Home scenarios
- 50 Troubleshooting Directed-network provisioning
- 51 Troubleshooting Other components
- 52 Collecting Diagnostics for Support
- IX Appendix
- 35.1 Clusters and methods to upgrade downstream clusters
- 40.1 Inbound Network Rules for Management Nodes
- 40.2 Inbound Network Rules for Baseboard Management Controllers
- 40.3 Inbound Network Rules for Downstream Nodes -
Metal3/IronicProvisioning phase - 40.4 Inbound Network Rules for Downstream Nodes
- 40.5 Inbound Network Rules for Management/Downstream Nodes - external metrics exposure from
cilium-operatorenabled
SUSE Edge 3.4.1 Documentation #
Welcome to the SUSE Edge documentation. You will find the high level architectural overview, quick start guides, validated designs, guidance on using components, third-party integrations, and best practices for managing your edge computing infrastructure and workloads.
1 What is SUSE Edge? #
SUSE Edge is a purpose-built, tightly integrated, and comprehensively validated end-to-end solution for addressing the unique challenges of the deployment of infrastructure and cloud-native applications at the edge. Its driving focus is to provide an opinionated, yet highly flexible, highly scalable, and secure platform that spans initial deployment image building, node provisioning and onboarding, application deployment, observability, and complete lifecycle operations. The platform is built on best-of-breed open source software from the ground up, consistent with both our 30-year+ history in delivering secure, stable, and certified SUSE Linux platforms and our experience in providing highly scalable and feature-rich Kubernetes management with our Rancher portfolio. SUSE Edge builds on-top of these capabilities to deliver functionality that can address a wide number of market segments, including retail, medical, transportation, logistics, telecommunications, smart manufacturing, and Industrial IoT.
2 Design Philosophy #
The solution is designed with the notion that there is no "one-size-fits-all" edge platform due to customers’ widely varying requirements and expectations. Edge deployments push us to solve, and continually evolve, some of the most challenging problems, including massive scalability, restricted network availability, physical space constraints, new security threats and attack vectors, variations in hardware architecture and system resources, the requirement to deploy and interface with legacy infrastructure and applications, and customer solutions that have extended lifespans. Since many of these challenges are different from traditional ways of thinking, e.g. deployment of infrastructure and applications within data centers or in the public cloud, we have to look into the design in much more granular detail, and rethinking many common assumptions.
For example, we find value in minimalism, modularity, and ease of operations. Minimalism is important for edge environments since the more complex a system is, the more likely it is to break. When looking at hundreds of locations, up to hundreds of thousands, complex systems will break in complex ways. Modularity in our solution allows for more user choice while removing unneeded complexity in the deployed platform. We also need to balance these with the ease of operations. Humans may make mistakes when repeating a process thousands of times, so the platform should make sure any potential mistakes are recoverable, eliminating the need for on-site technician visits, but also strive for consistency and standardization.
3 High Level Architecture #
The high level system architecture of SUSE Edge is broken into two core categories, namely "management" and "downstream" clusters. The management cluster is responsible for remote management of one or more downstream clusters, although it’s recognized that in certain circumstances, downstream clusters need to operate without remote management, e.g. in situations where an edge site has no external connectivity and needs to operate independently. In SUSE Edge, the technical components that are utilized for the operation of both the management and downstream clusters are largely common, although likely differentiate in both the system specifications and the applications that reside on-top, i.e. the management cluster would run applications that enable systems management and lifecycle operations, whereas the downstream clusters fulfil the requirements for serving user applications.
3.1 Components used in SUSE Edge #
SUSE Edge is comprised of both existing SUSE and Rancher components along with additional features and components built by the Edge team to enable us to address the constraints and intricacies required in edge computing. The components used within both the management and downstream clusters are explained below, with a simplified high-level architecture diagram, noting that this isn’t an exhaustive list:
3.1.1 Management Cluster #
Management: This is the centralized part of SUSE Edge that is used to manage the provisioning and lifecycle of connected downstream clusters. The management cluster typically includes the following components:
Multi-cluster management with Rancher Prime (Chapter 5, Rancher), enabling a common dashboard for downstream cluster onboarding and ongoing lifecycle management of infrastructure and applications, also providing comprehensive tenant isolation and
IDP(Identity Provider) integrations, a large marketplace of third-party integrations and extensions, and a vendor-neutral API.Linux systems management with SUSE Multi-Linux Manager, enabling automated Linux patch and configuration management of the underlying Linux operating system (*SUSE Linux Micro (Chapter 9, SUSE Linux Micro)) that runs on the downstream clusters. Note that while this component is containerized, it currently needs to run on a separate system to the rest of the management components, hence labelled as "Linux Management" in the diagram above.
A dedicated Lifecycle Management (Chapter 22, Upgrade Controller) controller that handles management cluster component upgrades to a given SUSE Edge release.
Remote system on-boarding into Rancher Prime with Elemental (Chapter 13, Elemental), enabling late binding of connected edge nodes to desired Kubernetes clusters and application deployment, e.g. via GitOps.
An Optional full bare-metal lifecycle and management support with Metal3 (Chapter 10, Metal3), MetalLB (Chapter 18, MetalLB), and
CAPI(Cluster API) infrastructure providers, enabling the full end-to-end provisioning of baremetal systems that have remote management capabilities.An optional GitOps engine called Fleet (Chapter 8, Fleet) for managing the provisioning and lifecycle of downstream clusters and applications that reside on them.
Underpinning the management cluster itself is SUSE Linux Micro (Chapter 9, SUSE Linux Micro) as the base operating system and RKE2 (Chapter 15, RKE2) as the Kubernetes distribution supporting the management cluster applications.
3.1.2 Downstream Clusters #
Downstream: This is the distributed part of SUSE Edge that is used to run the user workloads at the Edge, i.e. the software that is running at the edge location itself, and is typically comprised of the following components:
A choice of Kubernetes distributions, with secure and lightweight distributions like K3s (Chapter 14, K3s) and RKE2 (Chapter 15, RKE2) (
RKE2is hardened, certified and optimized for usage in government and regulated industries).SUSE Security (Chapter 17, SUSE Security) to enable security features like image vulnerability scanning, deep packet inspection, and real-time threat and vulnerability protection.
Software block storage with SUSE Storage (Chapter 16, SUSE Storage) to enable lightweight persistent, resilient, and scalable block-storage.
A lightweight, container-optimized, hardened Linux operating system with SUSE Linux Micro (Chapter 9, SUSE Linux Micro), providing an immutable and highly resilient OS for running containers and virtual machines at the edge. SUSE Linux Micro is available for both AArch64 and AMD64/Intel 64 architectures, and it also supports
Real-Time Kernelfor latency sensitive applications (e.g. telco use-cases).For connected clusters (i.e. those that do have connectivity to the management cluster) two agents are deployed, namely Rancher System Agent for managing the connectivity to Rancher Prime, and venv-salt-minion for taking instructions from SUSE Multi-Linux Manager for applying Linux software updates. These agents are not required for management of disconnected clusters.
3.2 Connectivity #
The above image provides a high-level architectural overview for connected downstream clusters and their attachment to the management cluster. The management cluster can be deployed on a wide variety of underlying infrastructure platforms, in both on-premises and cloud capacities, depending on networking availability between the downstream clusters and the target management cluster. The only requirement for this to function are API and callback URL’s to be accessible over the network that connects downstream cluster nodes to the management infrastructure.
It’s important to recognize that there are distinct mechanisms in which this connectivity is established relative to the mechanism of downstream cluster deployment. The details of this are explained in much more depth in the next section, but to set a baseline understanding, there are three primary mechanisms for connected downstream clusters to be established as a "managed" cluster:
The downstream clusters are deployed in a "disconnected" capacity at first (e.g. via Edge Image Builder (Chapter 11, Edge Image Builder)), and are then imported into the management cluster if/when connectivity allows.
The downstream clusters are configured to use the built-in onboarding mechanism (e.g. via Elemental (Chapter 13, Elemental)), and they automatically register into the management cluster at first-boot, allowing for late-binding of the cluster configuration.
The downstream clusters have been provisioned with the baremetal management capabilities (CAPI + Metal3), and they’re automatically imported into the management cluster once the cluster has been deployed and configured (via the Rancher Turtles operator).
It’s recommended that multiple management clusters are implemented to accommodate the scale of large deployments, optimize for bandwidth and latency concerns in geographically dispersed environments, and to minimize the disruption in the event of an outage or management cluster upgrade. You can find the current management cluster scalability limits and system requirements here.
4 Common Edge Deployment Patterns #
Due to the varying set of operating environments and lifecycle requirements, we’ve implemented support for a number of distinct deployment patterns that loosely align to the market segments and use-cases that SUSE Edge operates in. We have documented a quickstart guide for each of these deployment patterns to help you get familiar with the SUSE Edge platform based around your needs. The three deployment patterns that we support today are described below, with a link to the respective quickstart page.
4.1 Directed network provisioning #
Directed network provisioning is where you know the details of the hardware you wish to deploy to and have direct access to the out-of-band management interface to orchestrate and automate the entire provisioning process. In this scenario, our customers expect a solution to be able to provision edge sites fully automated from a centralized location, going much further than the creation of a boot image by minimizing the manual operations at the edge location; simply rack, power, and attach the required networks to the physical hardware, and the automation process powers up the machine via the out-of-band management (e.g. via the Redfish API) and handles the provisioning, onboarding, and deployment of infrastructure without user intervention. The key for this to work is that the systems are known to the administrators; they know which hardware is in which location, and that deployment is expected to be handled centrally.
This solution is the most robust since you are directly interacting with the hardware’s management interface, are dealing with known hardware, and have fewer constraints on network availability. Functionality wise, this solution extensively uses Cluster API and Metal3 for automated provisioning from bare-metal, through operating system, Kubernetes, and layered applications, and provides the ability to link into the rest of the common lifecycle management capabilities of SUSE Edge post-deployment. The quickstart for this solution can be found in Chapter 1, BMC automated deployments with Metal3.
4.2 "Phone Home" network provisioning #
Sometimes you are operating in an environment where the central management cluster cannot manage the hardware directly (for example, your remote network is behind a firewall or there is no out-of-band management interface; common in "PC" type hardware often found at the edge). In this scenario, we provide tooling to remotely provision clusters and their workloads with no need to know where hardware is being shipped when it is bootstrapped. This is what most people think of when they think about edge computing; it’s the thousands or tens of thousands of somewhat unknown systems booting up at edge locations and securely phoning home, validating who they are, and receiving their instructions on what they’re supposed to do. Our requirements here expect provisioning and lifecycle management with very little user-intervention other than either pre-imaging the machine at the factory, or simply attaching a boot image, e.g. via USB, and switching the system on. The primary challenges in this space are addressing scale, consistency, security, and lifecycle of these devices in the wild.
This solution provides a great deal of flexibility and consistency in the way that systems are provisioned and on-boarded, regardless of their location, system type or specification, or when they’re powered on for the first time. SUSE Edge enables full flexibility and customization of the system via Edge Image Builder, and leverages the registration capabilities Rancher’s Elemental offering for node on-boarding and Kubernetes provisioning, along with SUSE Multi-Linux Manager for operating system patching. The quick start for this solution can be found in Chapter 2, Remote host onboarding with Elemental.
4.3 Image-based provisioning #
For customers that need to operate in standalone, air-gapped, or network limited environments, SUSE Edge provides a solution that enables customers to generate fully customized installation media that contains all of the required deployment artifacts to enable both single-node and multi-node highly-available Kubernetes clusters at the edge, including any workloads or additional layered components required, all without any network connectivity to the outside world, and without the intervention of a centralized management platform. The user-experience follows closely to the "phone home" solution in that installation media is provided to the target systems, but the solution will "bootstrap in-place". In this scenario, it’s possible to attach the resulting clusters into Rancher for ongoing management (i.e. going from a "disconnected" to "connected" mode of operation without major reconfiguration or redeployment), or can continue to operate in isolation. Note that in both cases the same consistent mechanism for automating lifecycle operations can be applied.
Furthermore, this solution can be used to quickly create management clusters that may host the centralized infrastructure that supports both the "directed network provisioning" and "phone home network provisioning" models as it can be the quickest and most simple way to provision all types of Edge infrastructure. This solution heavily utilizes the capabilities of SUSE Edge Image Builder to create fully customized and unattended installation media; the quickstart can be found in Chapter 3, Standalone clusters with Edge Image Builder.
5 SUSE Edge Stack Validation #
All SUSE Edge releases comprise of tightly integrated and thoroughly validated components that are versioned as one. As part of the continuous integration and stack validation efforts that not only test the integration between components but ensure that the system performs as expected under forced failure scenarios, the SUSE Edge team publishes all of the test runs and the results to the public. The results along with all input parameters can be found at ci.edge.suse.com.
6 Full Component List #
The full list of components, along with a link to a high-level description of each and how it’s used in SUSE Edge can be found below:
Rancher (Chapter 5, Rancher)
Rancher Dashboard Extensions (Chapter 6, Rancher Dashboard Extensions)
Rancher Turtles (Chapter 7, Rancher Turtles)
SUSE Multi-Linux Manager
Fleet (Chapter 8, Fleet)
SUSE Linux Micro (Chapter 9, SUSE Linux Micro)
Metal³ (Chapter 10, Metal3)
Edge Image Builder (Chapter 11, Edge Image Builder)
NetworkManager Configurator (Chapter 12, Edge Networking)
Elemental (Chapter 13, Elemental)
K3s (Chapter 14, K3s)
RKE2 (Chapter 15, RKE2)
SUSE Storage (Chapter 16, SUSE Storage)
SUSE Security (Chapter 17, SUSE Security)
MetalLB (Chapter 18, MetalLB)
KubeVirt (Chapter 20, Edge Virtualization)
System Upgrade Controller (Chapter 21, System Upgrade Controller)
Upgrade Controller (Chapter 22, Upgrade Controller)
Part I Quick Starts #
Quick Starts here
- 1 BMC automated deployments with Metal3
Metal3 is a CNCF project which provides bare-metal infrastructure management capabilities for Kubernetes.
- 2 Remote host onboarding with Elemental
This section documents the "phone home network provisioning" solution as part of SUSE Edge, where we use Elemental to assist with node onboarding. Elemental is a software stack enabling remote host registration and centralized full cloud-native OS management with Kubernetes. In the SUSE Edge stack w…
- 3 Standalone clusters with Edge Image Builder
Edge Image Builder (EIB) is a tool that streamlines the process of generating Customized, Ready-to-Boot (CRB) disk images for bootstrapping machines, even in fully air-gapped scenarios. EIB is used to create deployment images for use in all three of the SUSE Edge deployment footprints, as it’s flexi…
- 4 SUSE Multi-Linux Manager
SUSE Multi-Linux Manager is included in SUSE Edge to provide automation and control for keeping SUSE Linux Micro as the underlying operating system consistently up-to-date on all nodes of your edge deployment. It can also be used to manage Kubernetes and applications deployed on Kubernetes on your e…
1 BMC automated deployments with Metal3 #
Metal3 is a CNCF project which provides bare-metal infrastructure management capabilities for Kubernetes.
Metal3 provides Kubernetes-native resources to manage the lifecycle of bare-metal servers which support management via out-of-band protocols such as Redfish.
It also has mature support for Cluster API (CAPI) which enables management of infrastructure resources across multiple infrastructure providers via broadly adopted vendor-neutral APIs.
1.1 Why use this method #
This method is useful for scenarios where the target hardware supports out-of-band management, and a fully automated infrastructure management flow is desired.
A management cluster is configured to provide declarative APIs that enable inventory and state management of downstream cluster bare-metal servers, including automated inspection, cleaning and provisioning/deprovisioning.
1.2 High-level architecture #
1.3 Prerequisites #
There are some specific constraints related to the downstream cluster server hardware and networking:
Management cluster
Must have network connectivity to the target server management/BMC API
Must have network connectivity to the target server control plane network
For multi-node management clusters, an additional reserved IP address is required
Hosts to be controlled
Must support out-of-band management via Redfish, iDRAC or iLO interfaces
Must support deployment via virtual media (PXE is not currently supported)
Must have network connectivity to the management cluster for access to the Metal3 provisioning APIs
Some tools are required, these can be installed either on the management cluster, or on a host which can access it.
Kubectl, Helm and Clusterctl
A container runtime such as Podman or Rancher Desktop
The SL-Micro.x86_64-6.1-Base-GM.raw OS image file must be downloaded from the SUSE Customer Center or the SUSE Download page.
1.4 Deployment #
1.4.1 Setup Management Cluster #
The basic steps to install a management cluster and use Metal3 are:
Install an RKE2 management cluster
Install Rancher
Install a storage provider (optional)
Install the Metal3 dependencies
Install CAPI dependencies via Rancher Turtles
Build a SLEMicro OS image for downstream cluster hosts
Register BareMetalHost CRs to define the bare-metal inventory
Create a downstream cluster by defining CAPI resources
This guide assumes an existing RKE2 cluster and Rancher (including cert-manager) has been installed, for example by using Edge Image Builder (Chapter 11, Edge Image Builder).
The steps here can also be fully automated as described in the Management Cluster Documentation (Chapter 41, Setting up the management cluster).
1.4.2 Installing Metal3 dependencies #
If not already installed as part of the Rancher installation, cert-manager must be installed and running.
A persistent storage provider must be installed. SUSE Storage is recommended but local-path-provisioner can also be used for
dev/PoC environments. The instructions below assume a StorageClass has been
marked as default,
otherwise additional configuration for the Metal3 chart is required.
An additional IP is required, which is managed by MetalLB to provide a consistent endpoint for the Metal3 management services. This IP must be part of the control plane subnet and reserved for static configuration (not part of any DHCP pool).
If the management cluster is a single node, the requirement for an additional floating IP managed via MetalLB can be avoided, see Section 1.7.1, “Single-node configuration”
First, we install MetalLB:
helm install \ metallb oci://registry.suse.com/edge/charts/metallb \ --namespace metallb-system \ --create-namespaceThen we define an
IPAddressPoolandL2Advertisementusing the reserved IP, defined asSTATIC_IRONIC_IPbelow:export STATIC_IRONIC_IP=<STATIC_IRONIC_IP> cat <<-EOF | kubectl apply -f - apiVersion: metallb.io/v1beta1 kind: IPAddressPool metadata: name: ironic-ip-pool namespace: metallb-system spec: addresses: - ${STATIC_IRONIC_IP}/32 serviceAllocation: priority: 100 serviceSelectors: - matchExpressions: - {key: app.kubernetes.io/name, operator: In, values: [metal3-ironic]} EOFcat <<-EOF | kubectl apply -f - apiVersion: metallb.io/v1beta1 kind: L2Advertisement metadata: name: ironic-ip-pool-l2-adv namespace: metallb-system spec: ipAddressPools: - ironic-ip-pool EOFNow Metal3 can be installed:
helm install \ metal3 oci://registry.suse.com/edge/charts/metal3 \ --namespace metal3-system \ --create-namespace \ --set global.ironicIP="$STATIC_IRONIC_IP"It can take around two minutes for the init container to run on this deployment, so ensure the pods are all running before proceeding:
kubectl get pods -n metal3-system NAME READY STATUS RESTARTS AGE baremetal-operator-controller-manager-85756794b-fz98d 2/2 Running 0 15m metal3-metal3-ironic-677bc5c8cc-55shd 4/4 Running 0 15m metal3-metal3-mariadb-7c7d6fdbd8-64c7l 1/1 Running 0 15m
Do not proceed to the following steps until all pods in the metal3-system namespace are running.
1.4.3 Installing cluster API dependencies #
Cluster API dependencies are managed via the Rancher Turtles Helm chart:
cat > values.yaml <<EOF
rancherTurtles:
features:
embedded-capi:
disabled: true
rancher-webhook:
cleanup: true
EOF
helm install \
rancher-turtles oci://registry.suse.com/edge/charts/rancher-turtles \
--namespace rancher-turtles-system \
--create-namespace \
-f values.yamlAfter some time, the controller pods should be running in the capi-system, capm3-system, rke2-bootstrap-system and rke2-control-plane-system namespaces.
1.4.4 Prepare downstream cluster image #
Kiwi (Chapter 28, Building Updated SUSE Linux Micro Images with Kiwi) and Edge Image Builder (Chapter 11, Edge Image Builder) are used to prepare a modified SLEMicro base image which is provisioned on downstream cluster hosts.
In this guide, we cover the minimal configuration necessary to deploy the downstream cluster.
1.4.4.1 Image configuration #
Please follow Chapter 28, Building Updated SUSE Linux Micro Images with Kiwi first to build a fresh image as the first step required to create clusters.
When running Edge Image Builder, a directory is mounted from the host, so it is necessary to create a directory structure to store the configuration files used to define the target image.
downstream-cluster-config.yamlis the image definition file, see Chapter 3, Standalone clusters with Edge Image Builder for more details.The base image when downloaded is
xzcompressed, which must be uncompressed withunxzand copied/moved under thebase-imagesfolder.The
networkfolder is optional, see Section 1.4.5.1.1, “Additional script for static network configuration” for more details.The custom/scripts directory contains scripts to be run on first-boot; currently a
01-fix-growfs.shscript is required to resize the OS root partition on deployment
├── downstream-cluster-config.yaml
├── base-images/
│ └ SL-Micro.x86_64-6.1-Base-GM.raw
├── network/
| └ configure-network.sh
└── custom/
└ scripts/
└ 01-fix-growfs.sh1.4.4.1.1 Downstream cluster image definition file #
The downstream-cluster-config.yaml file is the main configuration file for the downstream cluster image. The following is a minimal example for deployment via Metal3:
apiVersion: 1.3
image:
imageType: raw
arch: x86_64
baseImage: SL-Micro.x86_64-6.1-Base-GM.raw
outputImageName: SLE-Micro-eib-output.raw
operatingSystem:
time:
timezone: Europe/London
ntp:
forceWait: true
pools:
- 2.suse.pool.ntp.org
servers:
- 10.0.0.1
- 10.0.0.2
kernelArgs:
- ignition.platform.id=openstack
- net.ifnames=1
systemd:
disable:
- rebootmgr
- transactional-update.timer
- transactional-update-cleanup.timer
users:
- username: root
encryptedPassword: $ROOT_PASSWORD
sshKeys:
- $USERKEY1
packages:
packageList:
- jq
sccRegistrationCode: $SCC_REGISTRATION_CODEWhere $SCC_REGISTRATION_CODE is the registration code copied from SUSE Customer Center, and the package list contains jq w
hich is required.
$ROOT_PASSWORD is the encrypted password for the root user, which can be useful for test/debugging. It can be generated with the openssl passwd -6 PASSWORD command
For the production environments, it is recommended to use the SSH keys that can be added to the users block replacing the $USERKEY1 with the real SSH keys.
net.ifnames=1 enables Predictable Network Interface Naming
This matches the default configuration for the Metal3 chart, but the setting must match the configured chart predictableNicNames value.
Also note that ignition.platform.id=openstack is mandatory - without this argument SUSE Linux Micro configuration via ignition will fail in the Metal3 automated flow.
The time section is optional but it is highly recommended to be configured to avoid potential issues with certificates and clock skew. The values provided in this example are for illustrative purposes only. Please adjust them to fit your specific requirements.
1.4.4.1.2 Growfs script #
Currently, a custom script (custom/scripts/01-fix-growfs.sh) is required to grow the file system to match the disk size on first-boot after provisioning. The 01-fix-growfs.sh script contains the following information:
#!/bin/bash
growfs() {
mnt="$1"
dev="$(findmnt --fstab --target ${mnt} --evaluate --real --output SOURCE --noheadings)"
# /dev/sda3 -> /dev/sda, /dev/nvme0n1p3 -> /dev/nvme0n1
parent_dev="/dev/$(lsblk --nodeps -rno PKNAME "${dev}")"
# Last number in the device name: /dev/nvme0n1p42 -> 42
partnum="$(echo "${dev}" | sed 's/^.*[^0-9]\([0-9]\+\)$/\1/')"
ret=0
growpart "$parent_dev" "$partnum" || ret=$?
[ $ret -eq 0 ] || [ $ret -eq 1 ] || exit 1
/usr/lib/systemd/systemd-growfs "$mnt"
}
growfs /Add your own custom scripts to be executed during the provisioning process using the same approach. For more information, see Chapter 3, Standalone clusters with Edge Image Builder.
1.4.4.2 Image creation #
Once the directory structure is prepared following the previous sections, run the following command to build the image:
podman run --rm --privileged -it -v $PWD:/eib \
registry.suse.com/edge/3.4/edge-image-builder:1.3.0 \
build --definition-file downstream-cluster-config.yamlThis creates the output image file named SLE-Micro-eib-output.raw, based on the definition described above.
The output image must then be made available via a webserver, either the media-server container enabled via the Metal3 chart (Note)
or some other locally accessible server. In the examples below, we refer to this server as imagecache.local:8080
When deploying EIB images to downstream clusters, it is required also to include the sha256 sum of the image on the Metal3MachineTemplate object.
It can be generated as:
sha256sum <image_file> > <image_file>.sha256
# On this example:
sha256sum SLE-Micro-eib-output.raw > SLE-Micro-eib-output.raw.sha2561.4.5 Adding BareMetalHost inventory #
Registering bare-metal servers for automated deployment requires creating two resources: a Secret storing BMC access credentials and a Metal3 BareMetalHost resource defining the BMC connection and other details:
apiVersion: v1
kind: Secret
metadata:
name: controlplane-0-credentials
type: Opaque
data:
username: YWRtaW4=
password: cGFzc3dvcmQ=
---
apiVersion: metal3.io/v1alpha1
kind: BareMetalHost
metadata:
name: controlplane-0
labels:
cluster-role: control-plane
spec:
architecture: x86_64
online: true
bootMACAddress: "00:f3:65:8a:a3:b0"
bmc:
address: redfish-virtualmedia://192.168.125.1:8000/redfish/v1/Systems/68bd0fb6-d124-4d17-a904-cdf33efe83ab
disableCertificateVerification: true
credentialsName: controlplane-0-credentialsNote the following:
The Secret username/password must be base64 encoded. Note this should not include any trailing newlines (for example, use
echo -n, not justecho!)The
cluster-rolelabel may be set now or later on cluster creation. In the example below, we expectcontrol-planeorworkerbootMACAddressmust be a valid MAC that matches the control plane NIC of the hostThe
bmcaddress is the connection to the BMC management API, the following are supported:redfish-virtualmedia://<IP ADDRESS>/redfish/v1/Systems/<SYSTEM ID>: Redfish virtual media, for example, SuperMicroidrac-virtualmedia://<IP ADDRESS>/redfish/v1/Systems/System.Embedded.1: Dell iDRAC
See the Upstream API docs for more details on the BareMetalHost API
1.4.5.1 Configuring Static IPs #
The BareMetalHost example above assumes DHCP provides the controlplane network configuration, but for scenarios where manual configuration is needed such as static IPs it is possible to provide additional configuration, as described below.
1.4.5.1.1 Additional script for static network configuration #
When creating the base image with Edge Image Builder, in the network folder, create the following configure-network.sh file.
This consumes configuration drive data on first-boot, and configures the host networking using the NM Configurator tool.
#!/bin/bash
set -eux
# Attempt to statically configure a NIC in the case where we find a network_data.json
# In a configuration drive
CONFIG_DRIVE=$(blkid --label config-2 || true)
if [ -z "${CONFIG_DRIVE}" ]; then
echo "No config-2 device found, skipping network configuration"
exit 0
fi
mount -o ro $CONFIG_DRIVE /mnt
NETWORK_DATA_FILE="/mnt/openstack/latest/network_data.json"
if [ ! -f "${NETWORK_DATA_FILE}" ]; then
umount /mnt
echo "No network_data.json found, skipping network configuration"
exit 0
fi
DESIRED_HOSTNAME=$(cat /mnt/openstack/latest/meta_data.json | tr ',{}' '\n' | grep '\"metal3-name\"' | sed 's/.*\"metal3-name\": \"\(.*\)\"/\1/')
echo "${DESIRED_HOSTNAME}" > /etc/hostname
mkdir -p /tmp/nmc/{desired,generated}
cp ${NETWORK_DATA_FILE} /tmp/nmc/desired/_all.yaml
umount /mnt
./nmc generate --config-dir /tmp/nmc/desired --output-dir /tmp/nmc/generated
./nmc apply --config-dir /tmp/nmc/generated1.4.5.1.2 Additional secret with host network configuration #
An additional secret containing data in the nmstate format supported by NM Configurator (Chapter 12, Edge Networking) can be defined for each host.
The secret is then referenced in the BareMetalHost resource via the preprovisioningNetworkDataName spec field.
apiVersion: v1
kind: Secret
metadata:
name: controlplane-0-networkdata
type: Opaque
stringData:
networkData: |
interfaces:
- name: enp1s0
type: ethernet
state: up
mac-address: "00:f3:65:8a:a3:b0"
ipv4:
address:
- ip: 192.168.125.200
prefix-length: 24
enabled: true
dhcp: false
dns-resolver:
config:
server:
- 192.168.125.1
routes:
config:
- destination: 0.0.0.0/0
next-hop-address: 192.168.125.1
next-hop-interface: enp1s0
---
apiVersion: metal3.io/v1alpha1
kind: BareMetalHost
metadata:
name: controlplane-0
labels:
cluster-role: control-plane
spec:
preprovisioningNetworkDataName: controlplane-0-networkdata
# Remaining content as in previous exampleIn some circumstances the MAC address may be omitted. See Section 12.5.8, “Unified node configurations” for additional details.
1.4.5.2 BareMetalHost preparation #
After creating the BareMetalHost resource and associated secrets as described above, a host preparation workflow is triggered:
A ramdisk image is booted by virtualmedia attachment to the target host BMC
The ramdisk inspects hardware details, and prepares the host for provisioning (for example by cleaning disks of previous data)
On completion of this process, hardware details in the BareMetalHost
status.hardwarefield are updated and can be verified
This process can take several minutes, but when completed you should see the BareMetalHost state become available:
% kubectl get baremetalhost
NAME STATE CONSUMER ONLINE ERROR AGE
controlplane-0 available true 9m44s
worker-0 available true 9m44s1.4.6 Creating downstream clusters #
We now create Cluster API resources which define the downstream cluster, and Machine resources which will cause the BareMetalHost resources to be provisioned, then bootstrapped to form an RKE2 cluster.
1.4.7 Control plane deployment #
To deploy the controlplane we define a yaml manifest similar to the one below, which contains the following resources:
Cluster resource defines the cluster name, networks, and type of controlplane/infrastructure provider (in this case RKE2/Metal3)
Metal3Cluster defines the controlplane endpoint (host IP for single-node, LoadBalancer endpoint for multi-node, this example assumes single-node)
RKE2ControlPlane defines the RKE2 version and any additional configuration needed during cluster bootstrapping
Metal3MachineTemplate defines the OS Image to be applied to the BareMetalHost resources, and the hostSelector defines which BareMetalHosts to consume
Metal3DataTemplate defines additional metaData to be passed to the BareMetalHost (note networkData is not currently supported in the Edge solution)
For simplicity this example assumes a single-node control plane where the BareMetalHost is configured with an IP of 192.168.125.200. For more advanced multi-node examples, please see Chapter 43, Fully automated directed network provisioning.
apiVersion: cluster.x-k8s.io/v1beta1
kind: Cluster
metadata:
name: sample-cluster
namespace: default
labels:
cluster-api.cattle.io/rancher-auto-import: "true"
spec:
clusterNetwork:
pods:
cidrBlocks:
- 192.168.0.0/18
services:
cidrBlocks:
- 10.96.0.0/12
controlPlaneRef:
apiVersion: controlplane.cluster.x-k8s.io/v1beta1
kind: RKE2ControlPlane
name: sample-cluster
infrastructureRef:
apiVersion: infrastructure.cluster.x-k8s.io/v1beta1
kind: Metal3Cluster
name: sample-cluster
---
apiVersion: infrastructure.cluster.x-k8s.io/v1beta1
kind: Metal3Cluster
metadata:
name: sample-cluster
namespace: default
spec:
controlPlaneEndpoint:
host: 192.168.125.200
port: 6443
noCloudProvider: true
---
apiVersion: controlplane.cluster.x-k8s.io/v1beta1
kind: RKE2ControlPlane
metadata:
name: sample-cluster
namespace: default
spec:
infrastructureRef:
apiVersion: infrastructure.cluster.x-k8s.io/v1beta1
kind: Metal3MachineTemplate
name: sample-cluster-controlplane
replicas: 1
version: v1.33.5+rke2r1
rolloutStrategy:
type: "RollingUpdate"
rollingUpdate:
maxSurge: 0
agentConfig:
format: ignition
kubelet:
extraArgs:
- provider-id=metal3://BAREMETALHOST_UUID
additionalUserData:
config: |
variant: fcos
version: 1.4.0
systemd:
units:
- name: rke2-preinstall.service
enabled: true
contents: |
[Unit]
Description=rke2-preinstall
Wants=network-online.target
Before=rke2-install.service
ConditionPathExists=!/run/cluster-api/bootstrap-success.complete
[Service]
Type=oneshot
User=root
ExecStartPre=/bin/sh -c "mount -L config-2 /mnt"
ExecStart=/bin/sh -c "sed -i \"s/BAREMETALHOST_UUID/$(jq -r .uuid /mnt/openstack/latest/meta_data.json)/\" /etc/rancher/rke2/config.yaml"
ExecStart=/bin/sh -c "echo \"node-name: $(jq -r .name /mnt/openstack/latest/meta_data.json)\" >> /etc/rancher/rke2/config.yaml"
ExecStartPost=/bin/sh -c "umount /mnt"
[Install]
WantedBy=multi-user.target
---
apiVersion: infrastructure.cluster.x-k8s.io/v1beta1
kind: Metal3MachineTemplate
metadata:
name: sample-cluster-controlplane
namespace: default
spec:
template:
spec:
dataTemplate:
name: sample-cluster-controlplane-template
hostSelector:
matchLabels:
cluster-role: control-plane
image:
checksum: http://imagecache.local:8080/SLE-Micro-eib-output.raw.sha256
checksumType: sha256
format: raw
url: http://imagecache.local:8080/SLE-Micro-eib-output.raw
---
apiVersion: infrastructure.cluster.x-k8s.io/v1beta1
kind: Metal3DataTemplate
metadata:
name: sample-cluster-controlplane-template
namespace: default
spec:
clusterName: sample-cluster
metaData:
objectNames:
- key: name
object: machine
- key: local-hostname
object: machine
- key: local_hostname
object: machineAdding the label cluster-api.cattle.io/rancher-auto-import: "true" to the cluster.x-k8s.io objects will import the cluster
into Rancher (by creating a corresponding clusters.management.cattle.io object).
See the Cluster API documentation for more information.
Once adapted to your environment, you can apply the example via kubectl and then monitor the cluster status via clusterctl.
% kubectl apply -f rke2-control-plane.yaml
# Wait for the cluster to be provisioned
% clusterctl describe cluster sample-cluster
NAME READY SEVERITY REASON SINCE MESSAGE
Cluster/sample-cluster True 22m
├─ClusterInfrastructure - Metal3Cluster/sample-cluster True 27m
├─ControlPlane - RKE2ControlPlane/sample-cluster True 22m
│ └─Machine/sample-cluster-chflc True 23m1.4.8 Worker/Compute deployment #
Similar to the control plane deployment, we define a YAML manifest which contains the following resources:
MachineDeployment defines the number of replicas (hosts) and the bootstrap/infrastructure provider (in this case RKE2/Metal3)
RKE2ConfigTemplate describes the RKE2 version and first-boot configuration for agent host bootstrapping
Metal3MachineTemplate defines the OS Image to be applied to the BareMetalHost resources, and the host selector defines which BareMetalHosts to consume
Metal3DataTemplate defines additional metadata to be passed to the BareMetalHost (note that
networkDatais not currently supported)
apiVersion: cluster.x-k8s.io/v1beta1
kind: MachineDeployment
metadata:
labels:
cluster.x-k8s.io/cluster-name: sample-cluster
name: sample-cluster
namespace: default
spec:
clusterName: sample-cluster
replicas: 1
selector:
matchLabels:
cluster.x-k8s.io/cluster-name: sample-cluster
template:
metadata:
labels:
cluster.x-k8s.io/cluster-name: sample-cluster
spec:
bootstrap:
configRef:
apiVersion: bootstrap.cluster.x-k8s.io/v1alpha1
kind: RKE2ConfigTemplate
name: sample-cluster-workers
clusterName: sample-cluster
infrastructureRef:
apiVersion: infrastructure.cluster.x-k8s.io/v1beta1
kind: Metal3MachineTemplate
name: sample-cluster-workers
nodeDrainTimeout: 0s
version: v1.33.5+rke2r1
---
apiVersion: bootstrap.cluster.x-k8s.io/v1alpha1
kind: RKE2ConfigTemplate
metadata:
name: sample-cluster-workers
namespace: default
spec:
template:
spec:
agentConfig:
format: ignition
version: v1.33.5+rke2r1
kubelet:
extraArgs:
- provider-id=metal3://BAREMETALHOST_UUID
additionalUserData:
config: |
variant: fcos
version: 1.4.0
systemd:
units:
- name: rke2-preinstall.service
enabled: true
contents: |
[Unit]
Description=rke2-preinstall
Wants=network-online.target
Before=rke2-install.service
ConditionPathExists=!/run/cluster-api/bootstrap-success.complete
[Service]
Type=oneshot
User=root
ExecStartPre=/bin/sh -c "mount -L config-2 /mnt"
ExecStart=/bin/sh -c "sed -i \"s/BAREMETALHOST_UUID/$(jq -r .uuid /mnt/openstack/latest/meta_data.json)/\" /etc/rancher/rke2/config.yaml"
ExecStart=/bin/sh -c "echo \"node-name: $(jq -r .name /mnt/openstack/latest/meta_data.json)\" >> /etc/rancher/rke2/config.yaml"
ExecStartPost=/bin/sh -c "umount /mnt"
[Install]
WantedBy=multi-user.target
---
apiVersion: infrastructure.cluster.x-k8s.io/v1beta1
kind: Metal3MachineTemplate
metadata:
name: sample-cluster-workers
namespace: default
spec:
template:
spec:
dataTemplate:
name: sample-cluster-workers-template
hostSelector:
matchLabels:
cluster-role: worker
image:
checksum: http://imagecache.local:8080/SLE-Micro-eib-output.raw.sha256
checksumType: sha256
format: raw
url: http://imagecache.local:8080/SLE-Micro-eib-output.raw
---
apiVersion: infrastructure.cluster.x-k8s.io/v1beta1
kind: Metal3DataTemplate
metadata:
name: sample-cluster-workers-template
namespace: default
spec:
clusterName: sample-cluster
metaData:
objectNames:
- key: name
object: machine
- key: local-hostname
object: machine
- key: local_hostname
object: machineWhen the example above has been copied and adapted to suit your environment, it can be applied via kubectl then the cluster status can be monitored with clusterctl
% kubectl apply -f rke2-agent.yaml
# Wait for the worker nodes to be provisioned
% clusterctl describe cluster sample-cluster
NAME READY SEVERITY REASON SINCE MESSAGE
Cluster/sample-cluster True 25m
├─ClusterInfrastructure - Metal3Cluster/sample-cluster True 30m
├─ControlPlane - RKE2ControlPlane/sample-cluster True 25m
│ └─Machine/sample-cluster-chflc True 27m
└─Workers
└─MachineDeployment/sample-cluster True 22m
└─Machine/sample-cluster-56df5b4499-zfljj True 23m1.4.9 Cluster deprovisioning #
The downstream cluster may be deprovisioned by deleting the resources applied in the creation steps above:
% kubectl delete -f rke2-agent.yaml
% kubectl delete -f rke2-control-plane.yamlThis triggers deprovisioning of the BareMetalHost resources, which may take several minutes, after which they should be in available state again:
% kubectl get bmh
NAME STATE CONSUMER ONLINE ERROR AGE
controlplane-0 deprovisioning sample-cluster-controlplane-vlrt6 false 10m
worker-0 deprovisioning sample-cluster-workers-785x5 false 10m
...
% kubectl get bmh
NAME STATE CONSUMER ONLINE ERROR AGE
controlplane-0 available false 15m
worker-0 available false 15m1.5 Known issues #
The upstream IP Address Management controller is currently not supported, because it’s not yet compatible with our choice of network configuration tooling and first-boot toolchain in SLEMicro.
Relatedly, the IPAM resources and Metal3DataTemplate networkData fields are not currently supported.
Only deployment via redfish-virtualmedia is currently supported.
It is possible to observe a network device name misalignment between the ironic python agent (IPA) and the target operating system (SL Micro 6.0/6.1), especially when trying to configure predictable names for the devices.
This happens because the kernel of the ironic python agent (IPA) is not currently aligned with the kernel of the target operating system (SL Micro 6.0/6.1), therefore there’s a misalignment in the network drivers that allows the IPA to discover network devices in a different naming pattern than SL Micro expects.
There are two different approaches to be used as a workaround in the meantime:
* Create two different secrets with the network configuration, one to be used with the IPA using the device names as IPA will discover and use it as preprovisioningNetworkDataName on the BareMetalHost definition and another secret with the device names as SL Micro will discover and use it as networkData.name on the BareMetalHost definition.
* Use the UUIDs to reference other interfaces on the generated nmconnection files instead.
More details in the tips and tricks section.
1.6 Planned changes #
Enable support of the IPAM resources and configuration via networkData fields
1.7 Additional resources #
The SUSE Telco Cloud Documentation (Chapter 38, SUSE Telco Cloud) has examples of more advanced usage of Metal3 for telco use-cases.
1.7.1 Single-node configuration #
For test/PoC environments where the management cluster is a single node, it is possible to avoid the requirement for an additional floating IP managed via MetalLB.
In this mode, the endpoint for the management cluster APIs is the IP of the management cluster, therefore it should be reserved when using DHCP
or statically configured to ensure the management cluster IP does not change - referred to as <MANAGEMENT_CLUSTER_IP> below.
To enable this scenario, the Metal3 chart values required are as follows:
global:
ironicIP: <MANAGEMENT_CLUSTER_IP>
metal3-ironic:
service:
type: NodePort1.7.2 Disabling TLS for virtualmedia ISO attachment #
Some server vendors verify the SSL connection when attaching virtual-media ISO images to the BMC, which can cause a problem because the generated certificates for the Metal3 deployment are self-signed, to work around this issue it’s possible to disable TLS only for the virtualmedia disk attachment with Metal3 chart values as follows:
global:
enable_vmedia_tls: falseAn alternative solution is to configure the BMCs with the CA cert - in this case you can read the certificates from the cluster using kubectl:
kubectl get secret -n metal3-system ironic-vmedia-cert -o yamlThe certificate can then be configured on the server BMC console, although the process for that is vendor specific (and not possible for all
vendors, in which case the enable_vmedia_tls flag may be required).
1.7.3 Storage configuration #
For test/PoC environments where the management cluster is a single node, no persistent storage is required, but for production use-cases it is recommended to install SUSE Storage (Longhorn) on the management cluster so that images related to Metal3 can be persisted during a pod restart/reschedule.
To enable this persistent storage, the Metal3 chart values required are as follows:
metal3-ironic:
persistence:
ironic:
size: "5Gi"The SUSE Telco Cloud Management Cluster Documentation (Chapter 41, Setting up the management cluster) has more details on how to configure a management cluster with persistent storage.
2 Remote host onboarding with Elemental #
This section documents the "phone home network provisioning" solution as part of SUSE Edge, where we use Elemental to assist with node onboarding. Elemental is a software stack enabling remote host registration and centralized full cloud-native OS management with Kubernetes. In the SUSE Edge stack we use the registration feature of Elemental to enable remote host onboarding into Rancher so that hosts can be integrated into a centralized management platform and from there, deploy and manage Kubernetes clusters along with layered components, applications, and their lifecycle, all from a common place.
This approach can be useful in scenarios where the devices that you want to control are not on the same network as the management cluster or do not have a out-of-band management controller onboard to allow more direct control, and where you’re booting many different "unknown" systems at the edge, and need to securely onboard and manage them at scale. This is a common scenario for use cases in retail, industrial IoT, or other spaces where you have little control over the network your devices are being installed in.
2.1 High-level architecture #
2.2 Resources needed #
The following describes the minimum system and environmental requirements to run through this quickstart:
A host for the centralized management cluster (the one hosting Rancher and Elemental):
Minimum 8 GB RAM and 20 GB disk space for development or testing (see here for production use)
A target node to be provisioned, i.e. the edge device (a virtual machine can be used for demoing or testing purposes)
Minimum 4GB RAM, 2 CPU cores, and 20 GB disk
A resolvable host name for the management cluster or a static IP address to use with a service like sslip.io
A host to build the installation media via Edge Image Builder
A USB flash drive to boot from (if using physical hardware)
A downloaded copy of the latest SUSE Linux Micro 6.1 SelfInstall ISO image found here.
Existing data found on target machines will be overwritten as part of the process, please make sure you backup any data on any USB storage devices and disks attached to target deployment nodes.
This guide is created using a Digital Ocean droplet to host the upstream cluster and an Intel NUC as the downstream device. For building the installation media, SUSE Linux Enterprise Server is used.
2.3 Build bootstrap cluster #
Start by creating a cluster capable of hosting Rancher and Elemental. This cluster needs to be routable from the network that the downstream nodes are connected to.
2.3.1 Create Kubernetes cluster #
If you are using a hyperscaler (such as Azure, AWS or Google Cloud), the easiest way to set up a cluster is using their built-in tools. For the sake of conciseness in this guide, we do not detail the process of each of these options.
If you are installing onto bare-metal or another hosting service where you need to also provide the Kubernetes distribution itself, we recommend using RKE2.
2.3.2 Set up DNS #
Before continuing, you need to set up access to your cluster. As with the setup of the cluster itself, how you configure DNS will be different depending on where it is being hosted.
If you do not want to handle setting up DNS records (for example, this is just an ephemeral test server), you can use a service like sslip.io instead. With this service, you can resolve any IP address with <address>.sslip.io.
2.4 Install Rancher #
To install Rancher, you need to get access to the Kubernetes API of the cluster you just created. This looks different depending on what distribution of Kubernetes is being used.
For RKE2, the kubeconfig file will have been written to /etc/rancher/rke2/rke2.yaml.
Save this file as ~/.kube/config on your local system.
You may need to edit the file to include the correct externally routable IP address or host name.
Install Rancher easily with the commands from the Rancher Documentation:
Install cert-manager:
helm repo add jetstack https://charts.jetstack.io
helm repo update
helm install cert-manager jetstack/cert-manager \
--namespace cert-manager \
--create-namespace \
--set crds.enabled=trueThen install Rancher itself:
helm repo add rancher-prime https://charts.rancher.com/server-charts/prime
helm repo update
helm install rancher rancher-prime/rancher \
--namespace cattle-system \
--create-namespace \
--set hostname=<DNS or sslip from above> \
--set replicas=1 \
--set bootstrapPassword=<PASSWORD_FOR_RANCHER_ADMIN> \
--version 2.12.2If this is intended to be a production system, please use cert-manager to configure a real certificate (such as one from Let’s Encrypt).
Browse to the host name you set up and log in to Rancher with the bootstrapPassword you used. You will be guided through a short setup process.
2.5 Install Elemental #
With Rancher installed, you can now install the Elemental operator and required CRD’s. The Helm chart for Elemental is published as an OCI artifact so the installation is a little simpler than other charts. It can be installed from either the same shell you used to install Rancher or in the browser from within Rancher’s shell.
helm install --create-namespace -n cattle-elemental-system \
elemental-operator-crds \
oci://registry.suse.com/rancher/elemental-operator-crds-chart \
--version 1.7.3
helm install -n cattle-elemental-system \
elemental-operator \
oci://registry.suse.com/rancher/elemental-operator-chart \
--version 1.7.32.5.1 (Optionally) Install the Elemental UI extension #
To use the Elemental UI, log in to your Rancher instance, click the three-line menu in the upper left:
From the "Available" tab on this page, click "Install" on the Elemental card:
Confirm that you want to install the extension:
After it installs, you will be prompted to reload the page.
Once you reload, you can access the Elemental extension through the "OS Management" global app.
2.6 Configure Elemental #
For simplicity, we recommend setting the variable $ELEM to the full path of where you want the configuration directory:
export ELEM=$HOME/elemental
mkdir -p $ELEMTo allow machines to register to Elemental, we need to create a MachineRegistration object in the fleet-default namespace.
Let us create a basic version of this object:
cat << EOF > $ELEM/registration.yaml
apiVersion: elemental.cattle.io/v1beta1
kind: MachineRegistration
metadata:
name: ele-quickstart-nodes
namespace: fleet-default
spec:
machineName: "\${System Information/Manufacturer}-\${System Information/UUID}"
machineInventoryLabels:
manufacturer: "\${System Information/Manufacturer}"
productName: "\${System Information/Product Name}"
EOF
kubectl apply -f $ELEM/registration.yamlThe cat command escapes each $ with a backslash (\) so that Bash does not template them. Remove the backslashes if copying manually.
Once the object is created, find and note the endpoint that gets assigned:
REGISURL=$(kubectl get machineregistration ele-quickstart-nodes -n fleet-default -o jsonpath='{.status.registrationURL}')Alternatively, this can also be done from the UI.
- UI Extension
From the OS Management extension, click "Create Registration Endpoint":
Give this configuration a name.
NoteYou can ignore the Cloud Configuration field as the data here is overridden by the following steps with Edge Image Builder.
Next, scroll down and click "Add Label" for each label you want to be on the resource that gets created when a machine registers. This is useful for distinguishing machines.
Click "Create" to save the configuration.
Once the registration is created, you should see the Registration URL listed and can click "Copy" to copy the address:
TipIf you clicked away from that screen, you can click "Registration Endpoints" in the left menu, then click the name of the endpoint you just created.
This URL is used in the next step.
2.7 Build the image #
While the current version of Elemental has a way to build its own installation media, in SUSE Edge 3.4.1 we do this with Kiwi and Edge Image Builder instead, so the resulting system is built with SUSE Linux Micro as the base Operating System.
For more details on Kiwi, please follow Kiwi Image Builder process (Chapter 28, Building Updated SUSE Linux Micro Images with Kiwi) to build fresh images first and for Edge Image Builder, check out the Edge Image Builder Getting Started Guide (Chapter 3, Standalone clusters with Edge Image Builder) and also the Component Documentation (Chapter 11, Edge Image Builder).
From a Linux system with Podman installed, create the directories and place the base image being built by Kiwi:
mkdir -p $ELEM/eib_quickstart/base-images
cp /path/to/{micro-base-image-iso} $ELEM/eib_quickstart/base-images/
mkdir -p $ELEM/eib_quickstart/elementalcurl $REGISURL -o $ELEM/eib_quickstart/elemental/elemental_config.yamlcat << EOF > $ELEM/eib_quickstart/eib-config.yaml
apiVersion: 1.3
image:
imageType: iso
arch: x86_64
baseImage: SL-Micro.x86_64-6.1-Base-SelfInstall-GM.install.iso
outputImageName: elemental-image.iso
operatingSystem:
time:
timezone: Europe/London
ntp:
forceWait: true
pools:
- 2.suse.pool.ntp.org
servers:
- 10.0.0.1
- 10.0.0.2
isoConfiguration:
installDevice: /dev/vda
users:
- username: root
encryptedPassword: \$6\$jHugJNNd3HElGsUZ\$eodjVe4te5ps44SVcWshdfWizrP.xAyd71CVEXazBJ/.v799/WRCBXxfYmunlBO2yp1hm/zb4r8EmnrrNCF.P/
packages:
sccRegistrationCode: XXX
EOFThe
timesection is optional but it is highly recommended to be configured to avoid potential issues with certificates and clock skew. The values provided in this example are for illustrative purposes only. Please adjust them to fit your specific requirements.The unencoded password is
eib.The
sccRegistrationCodeis needed to download and install the necessary RPMs from the official sources (alternatively, theelemental-registerandelemental-system-agentRPMs can be manually side-loaded instead)The
catcommand escapes each$with a backslash (\) so that Bash does not template them. Remove the backslashes if copying manually.The installation device will be wiped during the installation.
podman run --privileged --rm -it -v $ELEM/eib_quickstart/:/eib \
registry.suse.com/edge/3.4/edge-image-builder:1.3.0 \
build --definition-file eib-config.yamlIf you are booting a physical device, we need to burn the image to a USB flash drive. This can be done with:
sudo dd if=/eib_quickstart/elemental-image.iso of=/dev/<PATH_TO_DISK_DEVICE> status=progress2.8 Boot the downstream nodes #
Now that we have created the installation media, we can boot our downstream nodes with it.
For each of the systems that you want to control with Elemental, add the installation media and boot the device. After installation, it will reboot and register itself.
If you are using the UI extension, you should see your node appear in the "Inventory of Machines."
Do not remove the installation medium until you’ve seen the login prompt; during first-boot files are still accessed on the USB stick.
2.9 Create downstream clusters #
There are two objects we need to create when provisioning a new cluster using Elemental.
- Linux
- UI Extension
The first is the MachineInventorySelectorTemplate. This object allows us to specify a mapping between clusters and the machines in the inventory.
Create a selector which will match any machine in the inventory with a label:
cat << EOF > $ELEM/selector.yaml apiVersion: elemental.cattle.io/v1beta1 kind: MachineInventorySelectorTemplate metadata: name: location-123-selector namespace: fleet-default spec: template: spec: selector: matchLabels: locationID: '123' EOFApply the resource to the cluster:
kubectl apply -f $ELEM/selector.yamlObtain the name of the machine and add the matching label:
MACHINENAME=$(kubectl get MachineInventory -n fleet-default | awk 'NR>1 {print $1}') kubectl label MachineInventory -n fleet-default \ $MACHINENAME locationID=123Create a simple single-node K3s cluster resource and apply it to the cluster:
cat << EOF > $ELEM/cluster.yaml apiVersion: provisioning.cattle.io/v1 kind: Cluster metadata: name: location-123 namespace: fleet-default spec: kubernetesVersion: v1.33.5+k3s1 rkeConfig: machinePools: - name: pool1 quantity: 1 etcdRole: true controlPlaneRole: true workerRole: true machineConfigRef: kind: MachineInventorySelectorTemplate name: location-123-selector apiVersion: elemental.cattle.io/v1beta1 EOF kubectl apply -f $ELEM/cluster.yaml
After creating these objects, you should see a new Kubernetes cluster spin up using the new node you just installed with.
2.10 Node Reset (Optional) #
SUSE Rancher Elemental supports the ability to perform a "node reset" which can optionally trigger when either a whole cluster is deleted from Rancher, a single node is deleted from a cluster, or a node is manually deleted from the machine inventory. This is useful when you want to reset and clean-up any orphaned resources and want to automatically bring the cleaned node back into the machine inventory so it can be reused. This is not enabled by default, and thus any system that is removed, will not be cleaned up (i.e. data will not be removed, and any Kubernetes cluster resources will continue to operate on the downstream clusters) and it will require manual intervention to wipe data and re-register the machine to Rancher via Elemental.
If you wish for this functionality to be enabled by default, you need to make sure that your MachineRegistration explicitly enables this by adding config.elemental.reset.enabled: true, for example:
config:
elemental:
registration:
auth: tpm
reset:
enabled: trueThen, all systems registered with this MachineRegistration will automatically receive the elemental.cattle.io/resettable: 'true' annotation in their configuration. If you wish to do this manually on individual nodes, e.g. because you’ve got an existing MachineInventory that doesn’t have this annotation, or you have already deployed nodes, you can modify the MachineInventory and add the resettable configuration, for example:
apiVersion: elemental.cattle.io/v1beta1
kind: MachineInventory
metadata:
annotations:
elemental.cattle.io/os.unmanaged: 'true'
elemental.cattle.io/resettable: 'true'In SUSE Edge 3.1, the Elemental Operator puts down a marker on the operating system that will trigger the cleanup process automatically; it will stop all Kubernetes services, remove all persistent data, uninstall all Kubernetes services, cleanup any remaining Kubernetes/Rancher directories, and force a re-registration to Rancher via the original Elemental MachineRegistration configuration. This happens automatically, there is no need for any manual intervention. The script that gets called can be found in /opt/edge/elemental_node_cleanup.sh and is triggered via systemd.path upon the placement of the marker, so its execution is immediate.
Using the resettable functionality assumes that the desired behavior when removing a node/cluster from Rancher is to wipe data and force a re-registration. Data loss is guaranteed in this situation, so only use this if you’re sure that you want automatic reset to be performed.
2.11 Next steps #
Here are some recommended resources to research after using this guide:
End-to-end automation in Chapter 8, Fleet
Additional network configuration options in Chapter 12, Edge Networking
3 Standalone clusters with Edge Image Builder #
Edge Image Builder (EIB) is a tool that streamlines the process of generating Customized, Ready-to-Boot (CRB) disk images for bootstrapping machines, even in fully air-gapped scenarios. EIB is used to create deployment images for use in all three of the SUSE Edge deployment footprints, as it’s flexible enough to offer the smallest customizations, e.g. adding a user or setting the timezone, through offering a comprehensively configured image that sets up, for example, complex networking configurations, deploys multi-node Kubernetes clusters, deploys customer workloads, and registers to the centralized management platform via Rancher/Elemental and SUSE Multi-Linux Manager. EIB runs as in a container image, making it incredibly portable across platforms and ensuring that all of the required dependencies are self-contained, having a very minimal impact on the installed packages of the system that’s being used to operate the tool.
For multi-node scenarios, EIB automatically deploys MetalLB and Endpoint Copier Operator in order for hosts provisioned using the same built image to automatically join a Kubernetes cluster.
For more information, read the Edge Image Builder Introduction (Chapter 11, Edge Image Builder).
Edge Image Builder 1.3.0 supports customizing SUSE Linux Micro 6.1 images. Older versions, such as SUSE Linux Enterprise Micro 5.5, or 6.0 are not supported.
3.1 Prerequisites #
An AMD64/Intel 64 build host machine (physical or virtual) running SLES 15 SP6.
The Podman container engine
A SUSE Linux Micro 6.1 SelfInstall ISO image created using the Kiwi Builder procedure (Chapter 28, Building Updated SUSE Linux Micro Images with Kiwi)
For non-production purposes, openSUSE Leap 15.6, or openSUSE Tumbleweed may be used as a build host machine. Other operating systems may function, so long as a compatible container runtime is available.
3.1.1 Getting the EIB Image #
The EIB container image is publicly available and can be downloaded from the SUSE Edge registry by running the following command on your image build host:
podman pull registry.suse.com/edge/3.4/edge-image-builder:1.3.03.2 Creating the image configuration directory #
As EIB runs within a container, we need to mount a configuration directory from the host, enabling you to specify your desired configuration, and during the build process EIB has access to any required input files and supporting artifacts. This directory must follow a specific structure. Let’s create it, assuming that this directory will exist in your home directory, and called "eib":
export CONFIG_DIR=$HOME/eib
mkdir -p $CONFIG_DIR/base-imagesIn the previous step we created a "base-images" directory that will host the SUSE Linux Micro 6.1 input image, let’s ensure that the image is copied over to the configuration directory:
cp /path/to/SL-Micro.x86_64-6.1-Base-SelfInstall-GM.install.iso $CONFIG_DIR/base-images/slemicro.isoDuring the EIB run, the original base image is not modified; a new and customized version is created with the desired configuration in the root of the EIB config directory.
The configuration directory at this point should look like the following:
└── base-images/
└── slemicro.iso3.3 Creating the image definition file #
The definition file describes the majority of configurable options that the Edge Image Builder supports, a full example of options can be found here, and we would recommend that you take a look at the upstream building images guide for more comprehensive examples than the one we’re going to run through below. Let’s start with a very basic definition file for our OS image:
cat << EOF > $CONFIG_DIR/iso-definition.yaml
apiVersion: 1.3
image:
imageType: iso
arch: x86_64
baseImage: slemicro.iso
outputImageName: eib-image.iso
EOFThis definition specifies that we are generating an output image for an AMD64/Intel 64 based system. The image that will be used as the base for further modification is an iso image named slemicro.iso,
expected to be located at $CONFIG_DIR/base-images/slemicro.iso. It also outlines that after EIB finishes modifying the image, the output image will be named eib-image.iso, and by default will reside in $CONFIG_DIR.
Now our directory structure should look like:
├── iso-definition.yaml
└── base-images/
└── slemicro.isoIn the following sections we’ll walk through a few examples of common operations:
3.3.1 Configuring Operating System (OS) #
The EIB operatingSystem section is intended to configure where the operating system is going to be installed, the image size, etc.
It is an optional section and should not be included unless one or more customizations are being applied.
apiVersion: 1.3
image:
imageType: iso
arch: x86_64
baseImage: slemicro.iso
outputImageName: eib-Base-RT-SelfInstall.iso
operatingSystem:
isoConfiguration:
installDevice: /dev/disk/by-id/ata-QEMU_HARDDISK_111-disk1 # first defined diskType-specific Configuration. Depending on the type of image being customized, one of the following optional sections may be included.
isoConfiguration- Optional; configuration in this section only applies to ISO images.installDevice- Optional; specifies the disk that should be used as the install device. This needs to be a block device, and will default to automatically wipe any data found on the disk. Additionally, specifying this attribute triggers a GRUB override to automatically install the operating system rather than prompting user to begin the installation, allowing for a fully unattended and automated installation. If omitted, the user is prompted to select the "Install" option from the GRUB menu, as well as having to select the installation disk and confirm that the device will be wiped in the process.NoteThe device being used on the
installDevicesection can be specified as/dev/sdaor using the/dev/disk/by-id,/dev/disk/by-pathnaming to ensure the proper device is being used. If using libvirt VMs, theserialattribute value can be specified when creating a disk for the VM (e.g.,serial=111-disk1) so it can be used on theinstallDevicevalue with theby-idnaming as for example/dev/disk/by-id/ata-QEMU_HARDDISK_111-disk1if using ATA devices (libvirtautomatically prefixes the ID withata-QEMU_HARDDISK_for ATA devices, orvirtio-for virtio devices, see #17670 virtio issue for more information).rawConfiguration- Optional; configuration in this section only applies to RAW images.diskSize- Optional; sets the desired raw disk image size that EIB will resize the resulting image to. This is important to ensure that your disk image is large enough to accommodate any artifacts being embedded in the image. It is advised to set this to slightly smaller than your SD card size (or block device if writing directly to a disk) as the system will automatically expand at boot time to fill the size of the block device. This is optional, but highly recommended. Specify as an integer with either "M" (Megabyte), "G" (Gigabyte), or "T" (Terabyte) as a suffix (e.g. "32G").luksKey- Required for encrypted images; the given LUKS key for an encrypted raw image which is necessary for EIB to be able to complete the build process.expandEncryptedPartition- Optional; disabled by default, when enabled, automatically expands the encrypted partition to its maximum size. E.g. ifdiskSizeis25Gand this field istrue, EIB will expand the encrypted partition to25Gduring the build process.
3.3.2 Configuring OS Users #
EIB allows you to preconfigure users with login information, such as passwords or SSH keys, including setting a fixed root password. As part of this example we’re going to fix the root password, and the first step is to use OpenSSL to create a one-way encrypted password:
openssl passwd -6 SecurePasswordThis will output something similar to:
$6$G392FCbxVgnLaFw1$Ujt00mdpJ3tDHxEg1snBU3GjujQf6f8kvopu7jiCBIhRbRvMmKUqwcmXAKggaSSKeUUOEtCP3ZUoZQY7zTXnC1We can then add a section in the definition file called operatingSystem with a users array inside it. The resulting file should look like:
apiVersion: 1.3
image:
imageType: iso
arch: x86_64
baseImage: slemicro.iso
outputImageName: eib-image.iso
operatingSystem:
users:
- username: root
encryptedPassword: $6$G392FCbxVgnLaFw1$Ujt00mdpJ3tDHxEg1snBU3GjujQf6f8kvopu7jiCBIhRbRvMmKUqwcmXAKggaSSKeUUOEtCP3ZUoZQY7zTXnC1It’s also possible to add additional users, create the home directories, set user-id’s, add ssh-key authentication, and modify group information. Please refer to the upstream building images guide for further examples.
3.3.3 Configuring OS time #
The time section is optional but it is highly recommended to be configured to avoid potential issues with certificates and clock skew. EIB will configure chronyd and /etc/localtime depending on the parameters here.
operatingSystem:
time:
timezone: Europe/London
ntp:
forceWait: true
pools:
- 2.suse.pool.ntp.org
servers:
- 10.0.0.1
- 10.0.0.2The
timezonespecifies the timezone in the format of "Region/Locality" (e.g. "Europe/London"). The full list may be found by runningtimedatectl list-timezoneson a Linux system.ntp - Defines attributes related to configuring NTP (using chronyd):
forceWait - Requests that chronyd attempts to synchronize timesources before starting other services, with a 180s timeout.
pools - Specifies a list of pools that chronyd will use as data sources (using
iburstto improve the time taken for initial synchronization).servers - Specifies a list of servers that chronyd will use as data sources (using
iburstto improve the time taken for initial synchronization).
The values provided in this example are for illustrative purposes only. Please adjust them to fit your specific requirements.
3.3.4 Adding certificates #
Certificate files with the extension ".pem" or ".crt" stored in the certificates directory will be installed in the node system-wide certificate store:
.
├── definition.yaml
└── certificates
├── my-ca.pem
└── my-ca.crtSee the "Securing Communication with TLS Certificate" guide for more information.
3.3.5 Adding Operating System Files #
The files placed in the os-files directory in the image configuration directory are automatically copied into the filesystem of the built image.
The exact directory directory will be retained when they are copied.
For example, if a file exists in a subdirectory named os-files/etc, it is placed in the /etc directory of the built image.
If the os-files directory exists, it cannot be empty.
.
├── definition.yaml
└── os-files
└── etc
└── ssh
└── sshd_config3.3.6 Configuring RPM packages #
One of the major features of EIB is to provide a mechanism to add additional software packages to the image, so when the installation completes the system is able to leverage the installed packages right away. EIB permits users to specify the following:
Packages by their name within a list in the image definition
Network repositories to search for these packages in
SUSE Customer Center (SCC) credentials to search official SUSE repositories for the listed packages
Via an
$CONFIG_DIR/rpmsdirectory, side-load custom RPM’s that don’t exist in network repositoriesVia the same directory (
$CONFIG_DIR/rpms/gpg-keys), GPG-keys to enable validation of third party packages
EIB will then run through a package resolution process at image build time, taking the base image as the input, and attempts to pull and install all supplied packages, either specified via the list or provided locally. EIB downloads all of the packages, including any dependencies into a repository that exists within the output image and instructs the system to install these during the first boot process. Doing this process during the image build guarantees that the packages will successfully install during first-boot on the desired platform, e.g. the node at the edge. This is also advantageous in environments where you want to bake the additional packages into the image rather than pull them over the network when in operation, e.g. for air-gapped or restricted network environments.
As a simple example to demonstrate this, we are going to install the nvidia-container-toolkit RPM package found in the third party vendor-supported NVIDIA repository:
packages:
packageList:
- nvidia-container-toolkit
additionalRepos:
- url: https://nvidia.github.io/libnvidia-container/stable/rpm/x86_64The resulting definition file looks like the following:
apiVersion: 1.3
image:
imageType: iso
arch: x86_64
baseImage: slemicro.iso
outputImageName: eib-image.iso
operatingSystem:
users:
- username: root
encryptedPassword: $6$G392FCbxVgnLaFw1$Ujt00mdpJ3tDHxEg1snBU3GjujQf6f8kvopu7jiCBIhRbRvMmKUqwcmXAKggaSSKeUUOEtCP3ZUoZQY7zTXnC1
packages:
packageList:
- nvidia-container-toolkit
additionalRepos:
- url: https://nvidia.github.io/libnvidia-container/stable/rpm/x86_64The above is a simple example, but for completeness, download the NVIDIA package signing key before running the image generation:
$ mkdir -p $CONFIG_DIR/rpms/gpg-keys
$ curl -fsSL https://nvidia.github.io/libnvidia-container/gpgkey > $CONFIG_DIR/rpms/gpg-keys/nvidia.gpgAdding in additional RPM’s via this method is meant for the addition of supported third party components or user-supplied (and maintained) packages; this mechanism should not be used to add packages that would not usually be supported on SUSE Linux Micro. If this mechanism is used to add components from openSUSE repositories (which are not supported), including from newer releases or service packs, you may end up with an unsupported configuration, especially when dependency resolution results in core parts of the operating system being replaced, even though the resulting system may appear to function as expected. If you’re unsure, contact your SUSE representative for assistance in determining the supportability of your desired configuration.
A more comprehensive guide with additional examples can be found in the upstream installing packages guide.
3.3.7 Configuring Kubernetes cluster and user workloads #
Another feature of EIB is the ability to use it to automate the deployment of both single-node and multi-node highly-available Kubernetes clusters that "bootstrap in place" (i.e. don’t require any form of centralized management infrastructure to coordinate). The primary driver behind this approach is for air-gapped deployments, or network restricted environments, but it also serves as a way of quickly bootstrapping standalone clusters, even if full and unrestricted network access is available.
This method enables not only the deployment of the customized operating system, but also the ability to specify Kubernetes configuration, any additional layered components via Helm charts, and any user workloads via supplied Kubernetes manifests. However, the design principle behind using this method is that we default to assuming that the user is wanting to air-gap. Therefore, any items specified in the image definition will be pulled into the image, which includes user-supplied workloads. EIB ensures that any discovered images that are required by definitions are copied locally and are served by the embedded image registry in the resulting deployed system.
In this next example, we’re going to take our existing image definition and will specify a Kubernetes configuration (in this example it doesn’t list the systems and their roles, so we default to assuming single-node), which will instruct EIB to provision a single-node RKE2 Kubernetes cluster. To show the automation of both the deployment of both user-supplied workloads (via manifest) and layered components (via Helm), we are going to install KubeVirt via the SUSE Edge Helm chart, as well as NGINX via a Kubernetes manifest. The additional configuration we need to append to the existing image definition is as follows:
kubernetes:
version: v1.33.5+rke2r1
manifests:
urls:
- https://k8s.io/examples/application/nginx-app.yaml
helm:
charts:
- name: kubevirt
version: 304.0.1+up0.6.0
repositoryName: suse-edge
repositories:
- name: suse-edge
url: oci://registry.suse.com/edge/chartsThe resulting full definition file should now look like:
apiVersion: 1.3
image:
imageType: iso
arch: x86_64
baseImage: slemicro.iso
outputImageName: eib-image.iso
operatingSystem:
users:
- username: root
encryptedPassword: $6$G392FCbxVgnLaFw1$Ujt00mdpJ3tDHxEg1snBU3GjujQf6f8kvopu7jiCBIhRbRvMmKUqwcmXAKggaSSKeUUOEtCP3ZUoZQY7zTXnC1
packages:
packageList:
- nvidia-container-toolkit
additionalRepos:
- url: https://nvidia.github.io/libnvidia-container/stable/rpm/x86_64
kubernetes:
version: v1.33.5+k3s1
manifests:
urls:
- https://k8s.io/examples/application/nginx-app.yaml
helm:
charts:
- name: kubevirt
version: 304.0.1+up0.6.0
repositoryName: suse-edge
repositories:
- name: suse-edge
url: oci://registry.suse.com/edge/chartsFurther examples of options such as multi-node deployments, custom networking, and Helm chart options/values can be found in the upstream documentation.
3.3.8 Configuring the network #
In the last example in this quickstart, let’s configure the network that will be brought up when a system is provisioned with the image generated by EIB. It’s important to understand that unless a network configuration is supplied, the default model is that DHCP will be used on all interfaces discovered at boot time. However, this is not always a desirable configuration, especially if DHCP is not available and you need to provide static configurations, or you need to set up more complex networking constructs, e.g. bonds, LACP, and VLAN’s, or need to override certain parameters, e.g. hostnames, DNS servers, and routes.
EIB provides the ability to provide either per-node configurations (where the system in question is uniquely identified by its MAC address), or an override for supplying an identical configuration to each machine, which is more useful when the system MAC addresses aren’t known. An additional tool is used by EIB called Network Manager Configurator, or nmc for short, which is a tool built by the SUSE Edge team to allow custom networking configurations to be applied based on the nmstate.io declarative network schema, and at boot time will identify the node it’s booting on and will apply the desired network configuration prior to any services coming up.
We’ll now apply a static network configuration for a system with a single interface by describing the desired network state in a node-specific file (based on the desired hostname) in the required network directory:
mkdir $CONFIG_DIR/network
cat << EOF > $CONFIG_DIR/network/host1.local.yaml
routes:
config:
- destination: 0.0.0.0/0
metric: 100
next-hop-address: 192.168.122.1
next-hop-interface: eth0
table-id: 254
- destination: 192.168.122.0/24
metric: 100
next-hop-address:
next-hop-interface: eth0
table-id: 254
dns-resolver:
config:
server:
- 192.168.122.1
- 8.8.8.8
interfaces:
- name: eth0
type: ethernet
state: up
mac-address: 34:8A:B1:4B:16:E7
ipv4:
address:
- ip: 192.168.122.50
prefix-length: 24
dhcp: false
enabled: true
ipv6:
enabled: false
EOFThe above example is set up for the default 192.168.122.0/24 subnet assuming that testing is being executed on a virtual machine, please adapt to suit your environment, not forgetting the MAC address. As the same image can be used to provision multiple nodes, networking configured by EIB (via nmc) is dependent on it being able to uniquely identify the node by its MAC address, and hence during boot nmc will apply the correct networking configuration to each machine. This means that you’ll need to know the MAC addresses of the systems you want to install onto. Alternatively, the default behavior is to rely on DHCP, but you can utilize the configure-network.sh hook to apply a common configuration to all nodes - see the networking guide (Chapter 12, Edge Networking) for further details.
The resulting file structure should look like:
├── iso-definition.yaml
├── base-images/
│ └── slemicro.iso
└── network/
└── host1.local.yamlThe network configuration we just created will be parsed and the necessary NetworkManager connection files will be automatically generated and inserted into the new installation image that EIB will create. These files will be applied during the provisioning of the host, resulting in a complete network configuration.
Please refer to the Edge Networking component (Chapter 12, Edge Networking) for a more comprehensive explanation of the above configuration and examples of this feature.
3.4 Building the image #
Now that we’ve got a base image and an image definition for EIB to consume, let’s go ahead and build the image. For this, we simply use podman to call the EIB container with the "build" command, specifying the definition file:
podman run --rm -it --privileged -v $CONFIG_DIR:/eib \
registry.suse.com/edge/3.4/edge-image-builder:1.3.0 \
build --definition-file iso-definition.yamlThe output of the command should be similar to:
Setting up Podman API listener...
Downloading file: dl-manifest-1.yaml 100% (498/498 B, 9.5 MB/s)
Pulling selected Helm charts... 100% (1/1, 43 it/min)
Generating image customization components...
Identifier ................... [SUCCESS]
Custom Files ................. [SKIPPED]
Time ......................... [SKIPPED]
Network ...................... [SUCCESS]
Groups ....................... [SKIPPED]
Users ........................ [SUCCESS]
Proxy ........................ [SKIPPED]
Resolving package dependencies...
Rpm .......................... [SUCCESS]
Os Files ..................... [SKIPPED]
Systemd ...................... [SKIPPED]
Fips ......................... [SKIPPED]
Elemental .................... [SKIPPED]
Suma ......................... [SKIPPED]
Populating Embedded Artifact Registry... 100% (3/3, 10 it/min)
Embedded Artifact Registry ... [SUCCESS]
Keymap ....................... [SUCCESS]
Configuring Kubernetes component...
The Kubernetes CNI is not explicitly set, defaulting to 'cilium'.
Downloading file: rke2_installer.sh
Downloading file: rke2-images-core.linux-amd64.tar.zst 100% (657/657 MB, 48 MB/s)
Downloading file: rke2-images-cilium.linux-amd64.tar.zst 100% (368/368 MB, 48 MB/s)
Downloading file: rke2.linux-amd64.tar.gz 100% (35/35 MB, 50 MB/s)
Downloading file: sha256sum-amd64.txt 100% (4.3/4.3 kB, 6.2 MB/s)
Kubernetes ................... [SUCCESS]
Certificates ................. [SKIPPED]
Cleanup ...................... [SKIPPED]
Building ISO image...
Kernel Params ................ [SKIPPED]
Build complete, the image can be found at: eib-image.isoThe built ISO image is stored at $CONFIG_DIR/eib-image.iso:
├── iso-definition.yaml
├── eib-image.iso
├── _build
│ └── cache/
│ └── ...
│ └── build-<timestamp>/
│ └── ...
├── base-images/
│ └── slemicro.iso
└── network/
└── host1.local.yamlEach build creates a time-stamped folder in $CONFIG_DIR/_build/ that includes the logs of the build, the artifacts used during the build,
and the combustion and artefacts directories which contain all the scripts and artifacts that are added to the CRB image.
The contents of this directory should look like:
├── build-<timestamp>/
│ │── combustion/
│ │ ├── 05-configure-network.sh
│ │ ├── 10-rpm-install.sh
│ │ ├── 12-keymap-setup.sh
│ │ ├── 13b-add-users.sh
│ │ ├── 20-k8s-install.sh
│ │ ├── 26-embedded-registry.sh
│ │ ├── 48-message.sh
│ │ ├── network/
│ │ │ ├── host1.local/
│ │ │ │ └── eth0.nmconnection
│ │ │ └── host_config.yaml
│ │ ├── nmc
│ │ └── script
│ │── artefacts/
│ │ │── registry/
│ │ │ ├── hauler
│ │ │ ├── nginx:<version>-registry.tar.zst
│ │ │ ├── rancher_kubectl:<version>-registry.tar.zst
│ │ │ └── registry.suse.com_suse_sles_15.6_virt-operator:<version>-registry.tar.zst
│ │ │── rpms/
│ │ │ └── rpm-repo
│ │ │ ├── addrepo0
│ │ │ │ ├── nvidia-container-toolkit-<version>.rpm
│ │ │ │ ├── nvidia-container-toolkit-base-<version>.rpm
│ │ │ │ ├── libnvidia-container1-<version>.rpm
│ │ │ │ └── libnvidia-container-tools-<version>.rpm
│ │ │ ├── repodata
│ │ │ │ ├── ...
│ │ │ └── zypper-success
│ │ └── kubernetes/
│ │ ├── rke2_installer.sh
│ │ ├── registries.yaml
│ │ ├── server.yaml
│ │ ├── images/
│ │ │ ├── rke2-images-cilium.linux-amd64.tar.zst
│ │ │ └── rke2-images-core.linux-amd64.tar.zst
│ │ ├── install/
│ │ │ ├── rke2.linux-amd64.tar.gz
│ │ │ └── sha256sum-amd64.txt
│ │ └── manifests/
│ │ ├── dl-manifest-1.yaml
│ │ └── kubevirt.yaml
│ ├── createrepo.log
│ ├── eib-build.log
│ ├── embedded-registry.log
│ ├── helm
│ │ └── kubevirt
│ │ └── kubevirt-0.4.0.tgz
│ ├── helm-pull.log
│ ├── helm-template.log
│ ├── iso-build.log
│ ├── iso-build.sh
│ ├── iso-extract
│ │ └── ...
│ ├── iso-extract.log
│ ├── iso-extract.sh
│ ├── modify-raw-image.sh
│ ├── network-config.log
│ ├── podman-image-build.log
│ ├── podman-system-service.log
│ ├── prepare-resolver-base-tarball-image.log
│ ├── prepare-resolver-base-tarball-image.sh
│ ├── raw-build.log
│ ├── raw-extract
│ │ └── ...
│ └── resolver-image-build
│ └──...
└── cache
└── ...If the build fails, eib-build.log is the first log that contains information. From there, it will direct you to the component that failed for debugging.
At this point, you should have a ready-to-use image that will:
Deploy SUSE Linux Micro 6.1
Configure the root password
Install the
nvidia-container-toolkitpackageConfigure an embedded container registry to serve content locally
Install single-node RKE2
Configure static networking
Install KubeVirt
Deploy a user-supplied manifest
3.5 Debugging the image build process #
If the image build process fails, refer to the upstream debugging guide.
3.6 Testing your newly built image #
For instructions on how to test the newly built CRB image, refer to the upstream image testing guide.
4 SUSE Multi-Linux Manager #
SUSE Multi-Linux Manager is included in SUSE Edge to provide automation and control for keeping SUSE Linux Micro as the underlying operating system consistently up-to-date on all nodes of your edge deployment. It can also be used to manage Kubernetes and applications deployed on Kubernetes on your edge nodes.
This quickstart guide is intended to get you up to speed with SUSE Multi-Linux Manager as quickly as possible, with the goal of providing operating system updates to your edge nodes. The quickstart guide doesn’t discuss topics like sizing your storage, creating and managing additional software channels for staging purposes, or managing users, system groups, and organizations for larger deployments. For production use, we strongly recommend to get familiar with the comprehensive SUSE Multi-Linux Manager Documentation.
The following steps are required to prepare SUSE Edge for using SUSE Multi-Linux Manager effectively:
Deploy and configure SUSE Multi-Linux Manager Server.
Sync the SUSE Linux Micro package repositories.
Create system groups.
Create activation keys.
Use Edge Image Builder to prepare installation media for SUSE Multi-Linux Manager registration
4.1 Deploy SUSE Multi-Linux Manager Server #
If you already have an instance of SUSE Multi-Linux Manager 5.0.5 running, you can skip this step.
You can run SUSE Multi-Linux Manager Server on a dedicated physical server, as a virtual machine on your own hardware, or in the cloud. Pre-configured virtual machine images for SUSE Multi-Linux Server are provided for supported public clouds.
In this quick start we’re using the "qcow2" image SUSE-Manager-Server.x86_64-5.0.4-Qcow-5.0-2025-04.qcow2 for AMD64/Intel 64 that you can find at https://www.suse.com/download/suse-manager/ or in the SUSE Customer Center. This image will work as a virtual machine on hypervisors like KVM. Please always check for the newest version of the image and use it for new installations.
You can also install SUSE Multi-Linux Manager Server on any of the other supported hardware architectures. In that case pick the image that matches your hardware architecture.
Once you have downloaded the image, create a virtual machine that meets at least the following minimal hardware specifications:
16 GB RAM
4 physical or virtual cores
an additional block device that has at least 100 GB
With the qcow2 image, there is no need to install the operating system. You can directly attach the image as your root partition.
You need to set up the network so that your edge nodes can later access SUSE Multi-Linux Manager Server with a hostname that contains the fully qualified domain name ("FQDN")!
When you boot SUSE Multi-Linux Manager for the first time you need to perform some initial configuration:
Select your keyboard layout
Accept the license agreement
Select your time zone
Enter the root password for the operating system
The next steps need to be done as the "root" user:
For the next step you need the registration code for the SUSE Multi-Linux Manager Extension that you can find in the SUSE Customer Center. The same code can be used for both registering SUSE Linux Micro and SUSE Multi-Linux Manager:
Register SUSE Linux Micro:
transactional-update register -r <REGCODE> -e <your_email>Register SUSE Multi-Linux Manager:
transactional-update register -p SUSE-Manager-Server/5.0/x86_64 -r <REGCODE>The product string depends on your hardware architecture! For example, if you are using SUSE Multi-Linux Manager on a 64-bit Arm system, the string is "SUSE-Manager-Server/5.0/aarch64".
Reboot
Update the system:
transactional-updateUnless there were no changes, reboot to apply the updates.
SUSE Multi-Linux Manager is provided via a container that is managed by Podman. The mgradm command handles the setup and configuration for you.
It is very important that your SUSE Multi-Linux Manager Server has the hostname configured with a fully qualified domain name ("FQDN") that the edge nodes you want to manage can properly resolve in your network!
Before you install and configure the SUSE Multi-Linux Manager Server container, you need to prepare the additional block device that you have previously added. For that, you need to know the name the virtual machine has given to the device. For example, if the block device is /dev/vdb, you can configure it to be used for SUSE Multi-Linux Manager using the following command:
mgr-storage-server /dev/vdbDeploy SUSE Multi-Linux Manager:
mgradm install podman <FQDN>Provide the password for the CA certificate. This password should be different from your login passwords. You usually don’t need to enter it later, but you should note it down.
Provide the password for the "admin" user. This is the initial user for logging into SUSE Multi-Linux Manager. You can create additional users with full or restricted rights later.
4.2 Configure SUSE Multi-Linux Manager #
Once the deployment has finished, you can log into the SUSE Multi-Linux Manager web UI using the host name you provided earlier. The initial user is "admin". Use the password you provided in the previous step.
For the next step you need your Organization Credentials that you can find on the 2nd sub-tab of the "Users" tab of your organization in SUSE Customer Center. With those credentials, SUSE Multi-Linux Manager can synchronize all the products that you have subscriptions for.
Select Admin > Setup Wizard.
On the Organization Credentials tab create a new credential with your Username and Password that you found in the SUSE Customer Center.
Go to the next tab SUSE Products. You need to wait until the first data synchronization with SUSE Customer Center has finished.
Once the list is populated, you use the filter to only show "Micro 6.1".
Check the box for SUSE Linux Micro 6.1 for the hardware architecture your edge nodes will run on (x86_64 or aarch64).
Click Add Products. This will add the main package repository ("channel") for SUSE Linux Micro and automatically add the channel for the SUSE Manager client tools as a sub-channel.
Depending on your Internet connection, the first synchronization will take a while. You can already start with the next steps:
Under Systems > System Groups, create at least one group that your systems will automatically join when they are onboarded. Groups are an important way of categorizing systems, so you can apply configuration or actions to a whole set of systems at once. They are conceptionally similar to labels in Kubernetes.
Click + Create Group
Provide a short name, e.g., "Edge Nodes", and long description.
Under Systems > Activation Keys, create at least one activation key. Activation keys can be thought of as a configuration profile that is automatically applied to systems when they are onboarded to SUSE Multi-Linux Manager. If you want certain edge nodes to be added to different groups or use different configuration, you can create separate activation keys for them and use them later in Edge Image Builder to create customized installation media.
A typical advanced use case for activation keys would be to assign your test clusters to the software channels with the latest updates and your production clusters to software channels that only get those latest updates once you’ve tested them in the test cluster.
Click + Create Key
Choose a short description, e.g., "Edge Nodes". Provide a unique name that identifies the key, e.g., "edge-x86_64" for your edge nodes with AMD64/Intel 64 hardware architecture. A number prefix is automatically added to the key. For the default organization, the number is always "1". If you create additional organizations in SUSE Multi-Linux Manager and create keys for them, that number may differ.
If you haven’t created any cloned software channels, you can keep the setting for the Base Channel to "SUSE Manager Default". This will automatically assign the correct SUSE update repository for your edge nodes.
As "Child Channel", select the "include recommended" slider for the hardware architecture your activation key is used for. This will add the "SUSE-Manager-Tools-For-SL-Micro-6.1" channel.
On the "Groups" tab, add the group you’ve created before. All nodes that are onboarded using this activation key will automatically be added to that group.
4.3 Create a customized installation image with Edge Image Builder #
To use Edge Image Builder, you only need an environment where you can start a Linux-based container with podman.
For a minimal lab setup, we can actually use the same virtual machine SUSE Multi-Linux Manager Server is running on. Please make sure that you have enough disk space in the virtual machine! This is not a recommended setup for production use. See Section 3.1, “Prerequisites” for host operating systems we have tested Edge Image Builder with.
Log into your SUSE Multi-Linux Manager Server host as root.
Pull the Edge Image Builder container:
podman pull registry.suse.com/edge/3.4/edge-image-builder:1.3.0Create the directory /opt/eib and a sub-directory base-images:
mkdir -p /opt/eib/base-imagesIn this quickstart we’re using the "self-install" flavor of the SUSE Linux Micro image. That image can later be written to a physical USB thumb drive that you can use to install on physical servers. If your server has the option of remote attachment of installation ISOs via a BMC (Baseboard Management Controller), you can also use that approach. Finally that image can also be used with most virtualization tools.
If you either want to preload the image directly to a physical node or directly start it from a VM, you can also use the "raw" image flavor.
You can find those images in the SUSE Customer Center or on https://www.suse.com/download/sle-micro/
Download or copy the image SL-Micro.x86_64-6.1-Default-SelfInstall-GM.install.iso to the base-images directoy and name it "slemicro.iso".
Building AArch64 images on an Arm-based build host is a technology preview in SUSE Edge 3.4.1. It will most likely work, but isn’t supported yet. If you want to try it out, you need to be running Podman on a 64-bit Arm machine, and you need to replace "x86_64" in all the examples and code snippets with "aarch64".
In /opt/eib, create a file called iso-definition.yaml. This is your build definition for Edge Image Builder.
Here is a simple example that installs SL Micro 6.1, sets a root password and the keymap, starts the Cockpit graphical UI and registers your node to SUSE Multi-Linux Manager:
apiVersion: 1.3
image:
imageType: iso
arch: x86_64
baseImage: slemicro.iso
outputImageName: eib-image.iso
operatingSystem:
users:
- username: root
createHomeDir: true
encryptedPassword: $6$aaBTHyqDRUMY1HAp$pmBY7.qLtoVlCGj32XR/Ogei4cngc3f4OX7fwBD/gw7HWyuNBOKYbBWnJ4pvrYwH2WUtJLKMbinVtBhMDHQIY0
keymap: de
systemd:
enable:
- cockpit.socket
packages:
noGPGCheck: true
suma:
host: ${fully qualified hostname of your SUSE Multi-Linux Manager Server}
activationKey: 1-edge-x86_64Edge Image Builder can also configure the network, automatically install Kubernetes on the node, and even deploy applications via Helm charts. See Chapter 3, Standalone clusters with Edge Image Builder for more comprehensive examples.
For baseImage, specify the actual name of the ISO in the base-images directory that you want to use.
In this example, the root password would be "root". See Section 3.3.2, “Configuring OS Users” for creating password hashes for the secure password you want to use.
Set the keymap to the actual keyboard layout you want the system to have after installation.
We use the option noGPGCheck: true because we aren’t going to provide a GPG key to check RPM packages. A comprehensive guide with a more secure setup that we recommend for production use can be found in the upstream installing packages guide.
As mentioned several times, your SUSE Multi-Linux Manager host requires a fully qualified hostname that can be resolved in the network your edge nodes will boot into.
The value for activationKey needs to match the key you created in SUSE Multi-Linux Manager.
To build an installation image that automatically registers your edge nodes to SUSE Multi-Linux Manager after installation, you also need to prepare two artifacts:
the Salt minion package that installs the management agent for SUSE Multi-Linux Manager
the CA certificate of your SUSE Multi-Linux Manager server
4.3.1 Download the venv-salt-minion package #
In /opt/eib, create a subdirectory rpms.
Download the package venv-salt-minion from your SUSE Multi-Linux Manager server into that directory. You can either get it via the web UI by finding the package under Software > Channel List and downloading it from the SUSE-Manager-Tools … channel or download it from the SUSE Multi-Linux Manager "bootstrap repo" with a tool like curl:
curl -O http://${HOSTNAME_OF_SUSE_MANAGER}/pub/repositories/slmicro/6/1/bootstrap/x86_64/venv-salt-minion-3006.0-8.1.x86_64.rpmThe actual package name may differ if a newer release has already been released. If there are multiple packages to choose from, always pick the latest.
To work around an issue documented in the release notes for SUSE Multi-Linux Manager, you also need to put the latest version of the build key package into the rpms directory (suse-build-key-12.0-slfo.1.1_3.1.noarch.rpm at the time this documentation was created). You can find it in the Software section of SUSE Multi-Linux Manager via the Packages tab of the Pool channel of SL Micro. There is a Download button in the Details view.
4.4 Download the SUSE Multi-Linux Manager CA certificate #
In /opt/eib, create a subdirectory certificates
Download the CA certificate from SUSE Multi-Linux Manager into that directory:
curl -O http://${HOSTNAME_OF_SUSE_MANAGER}/pub/RHN-ORG-TRUSTED-SSL-CERTYou have to rename the certificate to RHN-ORG-TRUSTED-SSL-CERT.crt. Edge Image Builder will then make sure that the certificate is installed and activated on the edge node during installation.
Now you can run Edge Image Builder:
cd /opt/eib
podman run --rm -it --privileged -v /opt/eib:/eib \
registry.suse.com/edge/3.4/edge-image-builder:1.3.0 \
build --definition-file iso-definition.yamlIf you have used a different name for your YAML definition file or want to use a different version of Edge Image Builder, you need to adapt the command accordingly.
After the build is finished, you’ll find the installation ISO in the /opt/eib directory as eib-image.iso.
That image can now be used to deploy nodes that will try to register with SUSE Multi-Linux Manager.
After the node has fully installed, you will see its key listed as pending in the Salt/Keys section of SUSE Multi-Linux Manager. Once you have accepted the key, the node will automatically be onboarded to SUSE Multi-Liux Manager and show up in the Systems list after that process is finished. It will have the system group(s) assigned that you provided in the activation key.
You should then schedule a reboot before applying any additional configuration.
Note that accepting the key can be fully automated using whitelists as described here.
Part II Components #
List of components for Edge
- 5 Rancher
See Rancher documentation at https://ranchermanager.docs.rancher.com/v2.12.
- 6 Rancher Dashboard Extensions
Extensions allow users, developers, partners, and customers to extend and enhance the Rancher UI. SUSE Edge provides KubeVirt dashboard extensions.
- 7 Rancher Turtles
See Rancher Turtles documentation at https://documentation.suse.com/cloudnative/cluster-api/
- 8 Fleet
Fleet is a container management and deployment engine designed to offer users more control on the local cluster and constant monitoring through GitOps. Fleet focuses not only on the ability to scale, but it also gives users a high degree of control and visibility to monitor exactly what is installed…
- 9 SUSE Linux Micro
- 10 Metal3
Metal3 is a CNCF project which provides bare-metal infrastructure management capabilities for Kubernetes.
- 11 Edge Image Builder
See the Official Repository.
- 12 Edge Networking
This section describes the approach to network configuration in the SUSE Edge solution. We will show how to configure NetworkManager on SUSE Linux Micro in a declarative manner, and explain how the related tools are integrated.
- 13 Elemental
Elemental is a software stack enabling centralized and full cloud-native OS management with Kubernetes. The Elemental stack consists of a number of components that either reside on Rancher itself, or on the edge nodes. The core components are:
- 14 K3s
K3s is a highly available, certified Kubernetes distribution designed for production workloads in unattended, resource-constrained, remote locations or inside IoT appliances.
- 15 RKE2
- 16 SUSE Storage
SUSE Storage is a lightweight, reliable, and user-friendly distributed block storage system designed for Kubernetes. It is a product based on Longhorn, an open-source project initially developed by Rancher Labs and currently incubated under the CNCF.
- 17 SUSE Security
SUSE Security is a security solution for Kubernetes that provides L7 network security, runtime security, supply chain security, and compliance checks in a cohesive package.
- 18 MetalLB
- 19 Endpoint Copier Operator
Endpoint Copier Operator is a Kubernetes operator whose purpose is to create a copy of a Kubernetes Service and Endpoint and to keep them synced.
- 20 Edge Virtualization
This section describes how you can use Edge Virtualization to run virtual machines on your edge nodes. Edge Virtualization is designed for lightweight virtualization use-cases, where it is expected that a common workflow for the deployment and management of both virtualized and containerized applica…
- 21 System Upgrade Controller
- 22 Upgrade Controller
A Kubernetes controller capable of performing upgrades over the following SUSE Edge platform components:
- 23 SUSE Multi-Linux Manager
SUSE Multi-Linux Manager is included in SUSE Edge to provide automation and control for keeping SUSE Linux Micro as the underlying operating system consistently up-to-date on all nodes of your edge deployment.
5 Rancher #
See Rancher documentation at https://ranchermanager.docs.rancher.com/v2.12.
Rancher is a powerful open-source Kubernetes management platform that streamlines the deployment, operations and monitoring of Kubernetes clusters across multiple environments. Whether you manage clusters on premises, in the cloud, or at the edge, Rancher provides a unified and centralized platform for all your Kubernetes needs.
5.1 Key Features of Rancher #
Multi-cluster management: Rancher’s intuitive interface lets you manage Kubernetes clusters from anywhere—public clouds, private data centers and edge locations.
Security and compliance: Rancher enforces security policies, role-based access control (RBAC), and compliance standards across your Kubernetes landscape.
Simplified cluster operations: Rancher automates cluster provisioning, upgrades and troubleshooting, simplifying Kubernetes operations for teams of all sizes.
Centralized application catalog: The Rancher application catalog offers a diverse range of Helm charts and Kubernetes Operators, making it easy to deploy and manage containerized applications.
Continuous delivery: Rancher supports GitOps and CI/CD pipelines, enabling automated and streamlined application delivery processes.
5.2 Rancher’s use in SUSE Edge #
Rancher provides several core functionalities to the SUSE Edge stack:
5.2.1 Centralized Kubernetes management #
In typical edge deployments with numerous distributed clusters, Rancher acts as a central control plane for managing these Kubernetes clusters. It offers a unified interface for provisioning, upgrading, monitoring, and troubleshooting, simplifying operations, and ensuring consistency.
5.2.2 Simplified cluster deployment #
Rancher streamlines Kubernetes cluster creation on the lightweight SUSE Linux Micro operating system, easing the rollout of edge infrastructure with robust Kubernetes capabilities.
5.2.3 Application deployment and management #
The integrated Rancher application catalog can simplify deploying and managing containerized applications across SUSE Edge clusters, enabling seamless edge workload deployment.
5.2.4 Security and policy enforcement #
Rancher provides policy-based governance tools, role-based access control (RBAC), and integration with external authentication providers. This helps SUSE Edge deployments maintain security and compliance, critical in distributed environments.
5.3 Best practices #
5.3.1 GitOps #
Rancher includes Fleet as a built-in component to allow manage cluster configurations and application deployments with code stored in git.
5.3.2 Observability #
Rancher includes built-in monitoring and logging tools like Prometheus and Grafana for comprehensive insights into your cluster health and performance.
5.4 Installing with Edge Image Builder #
SUSE Edge is using Chapter 11, Edge Image Builder in order to customize base SUSE Linux Micro OS images. Follow Section 27.6, “Rancher Installation” for an air-gapped installation of Rancher on top of Kubernetes clusters provisioned by EIB.
5.5 Additional Resources #
6 Rancher Dashboard Extensions #
Extensions allow users, developers, partners, and customers to extend and enhance the Rancher UI. SUSE Edge provides KubeVirt dashboard extensions.
See Rancher documentation for general information about Rancher Dashboard Extensions.
6.1 Installation #
All of the SUSE Edge 3.4.1 components, including dashboard extensions, are distributed as OCI artifacts. To install SUSE Edge Extensions you can use Rancher Dashboard UI, Helm or Fleet:
6.1.1 Installing with Rancher Dashboard UI #
Click Extensions in the Configuration section of the navigation sidebar.
On the Extensions page, click the three dot menu at the top right and select Manage Repositories.
Each extension is distributed via its own OCI artifact. They are available from the SUSE Edge Helm charts repository.
On the Repositories page, click
Create.In the form, specify the repository name and URL, and click
Create.SUSE Edge Helm charts repository URL:
oci://registry.suse.com/edge/chartsYou can see that the extension repository is added to the list and is in
Activestate.Navigate back to the Extensions in the Configuration section of the navigation sidebar.
In the Available tab you can see the extensions available for installation.
On the extension card click
Installand confirm the installation.Once the extension is installed Rancher UI prompts to reload the page as described in the
Installing Extensions Rancher documentation page.
6.1.2 Installing with Helm #
# KubeVirt extension
helm install kubevirt-dashboard-extension oci://registry.suse.com/edge/charts/kubevirt-dashboard-extension --version 304.0.2+up1.3.2 --namespace cattle-ui-plugin-systemThe extensions need to be installed in cattle-ui-plugin-system namespace.
After an extension is installed, Rancher Dashboard UI needs to be reloaded.
6.1.3 Installing with Fleet #
Installing Dashboard Extensions with Fleet requires defining a gitRepo resource which points to a Git repository with custom fleet.yaml bundle configuration file(s).
# KubeVirt extension fleet.yaml
defaultNamespace: cattle-ui-plugin-system
helm:
releaseName: kubevirt-dashboard-extension
chart: oci://registry.suse.com/edge/charts/kubevirt-dashboard-extension
version: "304.0.2+up1.3.2"The releaseName property is required and needs to match the extension name to get the extension correctly installed.
cat <<- EOF | kubectl apply -f -
apiVersion: fleet.cattle.io/v1alpha1
metadata:
name: edge-dashboard-extensions
namespace: fleet-local
spec:
repo: https://github.com/suse-edge/fleet-examples.git
branch: main
paths:
- fleets/kubevirt-dashboard-extension/
EOFFor more information, see Chapter 8, Fleet and the fleet-examples repository.
Once the Extensions are installed they are listed in Extensions section under Installed tabs. Since they are not installed via Apps/Marketplace, they are marked with Third-Party label.
6.2 KubeVirt Dashboard Extension #
KubeVirt Extension provides basic virtual machine management for Rancher dashboard UI. Its capabilities are described in Section 20.7.2, “Using KubeVirt Rancher Dashboard Extension”.
7 Rancher Turtles #
See Rancher Turtles documentation at https://documentation.suse.com/cloudnative/cluster-api/
Rancher Turtles is a Kubernetes Operator that provides integration between Rancher Manager and Cluster API (CAPI) with the aim of bringing full CAPI support to Rancher
7.1 Key Features of Rancher Turtles #
Automatically import CAPI clusters into Rancher, by installing the Rancher Cluster Agent in CAPI provisioned clusters.
Install and configure CAPI controller dependencies via the CAPI Operator.
7.2 Rancher Turtles use in SUSE Edge #
The SUSE Edge stack provides a helm wrapper chart which installs Rancher Turtles with a specific configuration that enables:
Core CAPI controller components
RKE2 Control Plane and Bootstrap provider components
Metal3 (Chapter 10, Metal3) infrastructure provider components
Only the default providers installed via the wrapper chart are supported - alternative Control Plane, Bootstrap and Infrastructure providers are not currently supported as part of the SUSE Edge stack.
7.3 Installing Rancher Turtles #
Rancher Turtles may be installed by following the Metal3 Quickstart (Chapter 1, BMC automated deployments with Metal3) guide, or the Management Cluster (Chapter 41, Setting up the management cluster) documentation.
7.4 Additional Resources #
8 Fleet #
Fleet is a container management and deployment engine designed to offer users more control on the local cluster and constant monitoring through GitOps. Fleet focuses not only on the ability to scale, but it also gives users a high degree of control and visibility to monitor exactly what is installed on the cluster.
Fleet can manage deployments from Git of raw Kubernetes YAML, Helm charts, Kustomize, or any combination of the three. Regardless of the source, all resources are dynamically turned into Helm charts, and Helm is used as the engine to deploy all resources in the cluster. As a result, users can enjoy a high degree of control, consistency and auditability of their clusters.
For information about how Fleet works, see Fleet Architecture.
8.1 Installing Fleet with Helm #
Fleet comes built-in to Rancher, but it can be also installed as a standalone application on any Kubernetes cluster using Helm.
8.2 Using Fleet with Rancher #
Rancher uses Fleet to deploy applications across managed clusters. Continuous delivery with Fleet introduces GitOps at scale, designed to manage applications running on large numbers of clusters.
Fleet shines as an integrated part of Rancher. Clusters managed with Rancher automatically get the Fleet agent deployed as part of the installation/import process and the cluster is immediately available to be managed by Fleet.
8.3 Accessing Fleet in the Rancher UI #
Fleet comes preinstalled in Rancher and is managed by the Continuous Delivery option in the Rancher UI.
Continuous Delivery section consists of following items:
8.3.1 Dashboard #
An overview page of all GitOps repositories across all workspaces. Only the workspaces with repositories are displayed.
8.3.2 Git repos #
A list of GitOps repositories in the selected workspace. Select the active workspace using the dropdown list at the top of the page.
8.3.3 Clusters #
A list of managed clusters. By default, all Rancher-managed clusters are added to the fleet-default workspace. fleet-local workspace includes the local (management) cluster. From here, it is possible to Pause or Force update the clusters or move the cluster into another workspace. Editing the cluster allows to update labels and annotations used for grouping the clusters.
8.3.4 Cluster groups #
This section allows custom grouping of the clusters within the workspace using selectors.
8.3.5 Advanced #
The "Advanced" section allows to manage workspaces and other related Fleet resources.
8.4 Example of installing KubeVirt with Rancher and Fleet using Rancher dashboard #
Create a Git repository containing the
fleet.yamlfile:defaultNamespace: kubevirt helm: chart: "oci://registry.suse.com/edge/charts/kubevirt" version: "304.0.1+up0.6.0" # kubevirt namespace is created by kubevirt as well, we need to take ownership of it takeOwnership: trueIn the Rancher dashboard, navigate to ☰ > Continuous Delivery > Git Repos and click
Add Repository.The Repository creation wizard guides through creation of the Git repo. Provide Name, Repository URL (referencing the Git repository created in the previous step) and select the appropriate branch or revision. In the case of a more complex repository, specify Paths to use multiple directories in a single repository.
Click
Next.In the next step, you can define where the workloads will get deployed. Cluster selection offers several basic options: you can select no clusters, all clusters, or directly choose a specific managed cluster or cluster group (if defined). The "Advanced" option allows to directly edit the selectors via YAML.
Click
Create. The repository gets created. From now on, the workloads are installed and kept in sync on the clusters matching the repository definition.
8.5 Debugging and troubleshooting #
The "Advanced" navigation section provides overviews of lower-level Fleet resources. A bundle is an internal resource used for the orchestration of resources from Git. When a Git repo is scanned, it produces one or more bundles.
To find bundles relevant to a specific repository, go to the Git repo detail page and click the Bundles tab.
For each cluster, the bundle is applied to a BundleDeployment resource that is created. To view BundleDeployment details, click the Graph button in the upper right of the Git repo detail page.
A graph of Repo > Bundles > BundleDeployments is loaded. Click the BundleDeployment in the graph to see its details and click the Id to view the BundleDeployment YAML.
For additional information on Fleet troubleshooting tips, refer here.
8.6 Fleet examples #
The Edge team maintains a repository with examples of installing Edge projects with Fleet.
The Fleet project includes a fleet-examples repository that covers all use cases for Git repository structure.
9 SUSE Linux Micro #
See SUSE Linux Micro official documentation
SUSE Linux Micro is a lightweight and secure operating system for the edge. It merges the enterprise-hardened components of SUSE Linux Enterprise with the features that developers want in a modern, immutable operating system. As a result, you get a reliable infrastructure platform with best-in-class compliance that is also simple to use.
9.1 How does SUSE Edge use SUSE Linux Micro? #
We use SUSE Linux Micro as the base operating system for our platform stack. This provides us with a secure, stable and minimal base for building upon.
SUSE Linux Micro is unique in its use of file system (Btrfs) snapshots to allow for easy rollbacks in case something goes wrong with an upgrade. This allows for secure remote upgrades for the entire platform even without physical access in case of issues.
9.2 Best practices #
9.2.1 Installation media #
SUSE Edge uses the Edge Image Builder (Chapter 11, Edge Image Builder) to preconfigure the SUSE Linux Micro self-install installation image.
9.2.2 Local administration #
SUSE Linux Micro comes with Cockpit to allow the local management of the host through a Web application.
This service is disabled by default but can be started by enabling the systemd service cockpit.socket.
9.3 Known issues #
There is no desktop environment available in SUSE Linux Micro at the moment but a containerized solution is in development.
10 Metal3 #
Metal3 is a CNCF project which provides bare-metal infrastructure management capabilities for Kubernetes.
Metal3 provides Kubernetes-native resources to manage the lifecycle of bare-metal servers which support management via out-of-band protocols such as Redfish.
It also has mature support for Cluster API (CAPI) which enables management of infrastructure resources across multiple infrastructure providers via broadly adopted vendor-neutral APIs.
10.1 How does SUSE Edge use Metal3? #
This method is useful for scenarios where the target hardware supports out-of-band management, and a fully automated infrastructure management flow is desired.
This method provides declarative APIs that enable inventory and state management of bare-metal servers, including automated inspection, cleaning and provisioning/deprovisioning.
10.2 Known issues #
The upstream IP Address Management controller is currently not supported, because it is not yet compatible with our choice of network configuration tooling. However the
ipam-controller-managerpod hosted on themetal3-ipam-systemnamespace is needed as CAPM3 requires theipamCRDs to exist.Relatedly, the IPAM resources and Metal3DataTemplate networkData fields are not supported.
Only deployment via redfish-virtualmedia is currently supported.
It is possible to observe a network device name misalignment between the ironic python agent (IPA) and the target operating system (SL Micro 6.0/6.1), especially when trying to configure predictable names for the devices.
This happens because the kernel of the ironic python agent (IPA) is not currently aligned with the kernel of the target operating system (SL Micro 6.0/6.1), therefore there’s a misalignment in the network drivers that allows the IPA to discover network devices in a different naming pattern than SL Micro expects.
There are two different approaches to be used as a workaround in the meantime:
* Create two different secrets with the network configuration, one to be used with the IPA using the device names as IPA will discover and use it as preprovisioningNetworkDataName on the BareMetalHost definition and another secret with the device names as SL Micro will discover and use it as networkData.name on the BareMetalHost definition.
* Use the UUIDs to reference other interfaces on the generated nmconnection files instead.
More details in the tips and tricks section.
11 Edge Image Builder #
See the Official Repository.
Edge Image Builder (EIB) is a tool that streamlines the generation of Customized, Ready-to-Boot (CRB) disk images for bootstrapping machines. These images enable the end-to-end deployment of the entire SUSE software stack with a single image.
Whilst EIB can create CRB images for all provisioning scenarios, EIB demonstrates a tremendous value in air-gapped deployments with limited or completely isolated networks.
11.1 How does SUSE Edge use Edge Image Builder? #
SUSE Edge uses EIB for the simplified and quick configuration of customized SUSE Linux Micro images for a variety of scenarios. These scenarios include the bootstrapping of virtual and bare-metal machines with:
Fully air-gapped deployments of K3s/RKE2 Kubernetes (single & multi-node)
Fully air-gapped Helm chart and Kubernetes manifest deployments
Registration to Rancher via Elemental API
Metal3
Customized networking (for example, static IP, host name, VLAN’s, bonding, etc.)
Customized operating system configurations (for example, users, groups, passwords, SSH keys, proxies, NTP, custom SSL certificates, etc.)
Air-gapped installation of host-level and side-loaded RPM packages (including dependency resolution)
Registration to SUSE Multi-Linux Manager for OS management
Embedded container images
Kernel command-line arguments
Systemd units to be enabled/disabled at boot time
Custom scripts and files for any manual tasks
11.2 Getting started #
Comprehensive documentation for the usage and testing of Edge Image Builder can be found here.
Additionally, see Chapter 3, Standalone clusters with Edge Image Builder covering a basic deployment scenario.
Once you are familiar with this tool, please find some more useful information on our EIB Tips and Tricks section (Part IV, “Tips and Tricks”) page.
11.3 Known issues #
EIB air-gaps Helm charts through templating the Helm charts and parsing all the images within the template. If a Helm chart does not keep all of its images within the template and instead side-loads the images, EIB will not be able to air-gap those images automatically. The solution to this is to manually add any undetected images to the
embeddedArtifactRegistrysection of the definition file.
12 Edge Networking #
This section describes the approach to network configuration in the SUSE Edge solution. We will show how to configure NetworkManager on SUSE Linux Micro in a declarative manner, and explain how the related tools are integrated.
12.1 Overview of NetworkManager #
NetworkManager is a tool that manages the primary network connection and other connection interfaces.
NetworkManager stores network configurations as connection files that contain the desired state.
These connections are stored as files in the /etc/NetworkManager/system-connections/ directory.
Details about NetworkManager can be found in the SUSE Linux Micro documentation.
12.2 Overview of nmstate #
nmstate is a widely adopted library (with an accompanying CLI tool) which offers a declarative API for network configurations via a predefined schema.
Details about nmstate can be found in the upstream documentation.
12.3 Enter: NetworkManager Configurator (nmc) #
The network customization options available in SUSE Edge are achieved via a CLI tool called NetworkManager Configurator or nmc for short. It is leveraging the functionality provided by the nmstate library and, as such, it is fully capable of configuring static IP addresses, DNS servers, VLANs, bonding, bridges, etc. This tool allows us to generate network configurations from predefined desired states and to apply those across many different nodes in an automated fashion.
Details about the NetworkManager Configurator (nmc) can be found in the upstream repository.
12.4 How does SUSE Edge use NetworkManager Configurator? #
SUSE Edge utilizes nmc for the network customizations in the various different provisioning models:
Custom network configurations in the Directed Network Provisioning scenarios (Chapter 1, BMC automated deployments with Metal3)
Declarative static configurations in the Image Based Provisioning scenarios (Chapter 3, Standalone clusters with Edge Image Builder)
12.5 Configuring with Edge Image Builder #
Edge Image Builder (EIB) is a tool which enables configuring multiple hosts with a single OS image. In this section we’ll show how you can use a declarative approach to describe the desired network states, how those are converted to the respective NetworkManager connections, and are then applied during the provisioning process.
12.5.1 Prerequisites #
If you’re following this guide, it’s assumed that you’ve got the following already available:
An AMD64/Intel 64 physical host (or virtual machine) running SLES 15 SP6 or openSUSE Leap 15.6
An available container runtime (e.g. Podman)
A copy of the SUSE Linux Micro 6.1 RAW image found here
12.5.2 Getting the Edge Image Builder container image #
The EIB container image is publicly available and can be downloaded from the SUSE Edge registry by running:
podman pull registry.suse.com/edge/3.4/edge-image-builder:1.3.012.5.3 Creating the image configuration directory #
Let’s start with creating the configuration directory:
export CONFIG_DIR=$HOME/eib
mkdir -p $CONFIG_DIR/base-imagesWe will now ensure that the downloaded base image copy is moved over to the configuration directory:
mv /path/to/downloads/SL-Micro.x86_64-6.1-Base-GM.raw $CONFIG_DIR/base-images/NoteEIB is never going to modify the base image input. It will create a new image with its modifications.
The configuration directory at this point should look like the following:
└── base-images/
└── SL-Micro.x86_64-6.1-Base-GM.raw12.5.4 Creating the image definition file #
The definition file describes the majority of configurable options that the Edge Image Builder supports.
Let’s start with a very basic definition file for our OS image:
cat << EOF > $CONFIG_DIR/definition.yaml
apiVersion: 1.3
image:
arch: x86_64
imageType: raw
baseImage: SL-Micro.x86_64-6.1-Base-GM.raw
outputImageName: modified-image.raw
operatingSystem:
users:
- username: root
encryptedPassword: $6$jHugJNNd3HElGsUZ$eodjVe4te5ps44SVcWshdfWizrP.xAyd71CVEXazBJ/.v799/WRCBXxfYmunlBO2yp1hm/zb4r8EmnrrNCF.P/
EOFThe image section is required, and it specifies the input image, its architecture and type, as well as what the output image will be called.
The operatingSystem section is optional, and contains configuration to enable login on the provisioned systems with the root/eib username/password.
NoteFeel free to use your own encrypted password by running
openssl passwd -6 <password>.
The configuration directory at this point should look like the following:
├── definition.yaml
└── base-images/
└── SL-Micro.x86_64-6.1-Base-GM.raw12.5.5 Defining the network configurations #
The desired network configurations are not part of the image definition file that we just created.
We’ll now populate those under the special network/ directory. Let’s create it:
mkdir -p $CONFIG_DIR/networkAs previously mentioned, the NetworkManager Configurator (nmc) tool expects an input in the form of predefined schema. You can find how to set up a wide variety of different networking options in the upstream NMState examples documentation.
This guide will explain how to configure the networking on three different nodes:
A node which uses two Ethernet interfaces
A node which uses network bonding
A node which uses a network bridge
Using completely different network setups is not recommended in production builds, especially if configuring Kubernetes clusters. Networking configurations should generally be homogeneous amongst nodes or at least amongst roles within a given cluster. This guide is including various different options only to serve as an example reference.
NoteThe following assumes a default
libvirtnetwork with an IP address range192.168.122.1/24. Adjust accordingly if this differs in your environment.
Let’s create the desired states for the first node which we will call node1.suse.com:
cat << EOF > $CONFIG_DIR/network/node1.suse.com.yaml
routes:
config:
- destination: 0.0.0.0/0
metric: 100
next-hop-address: 192.168.122.1
next-hop-interface: eth0
table-id: 254
- destination: 192.168.122.0/24
metric: 100
next-hop-address:
next-hop-interface: eth0
table-id: 254
dns-resolver:
config:
server:
- 192.168.122.1
- 8.8.8.8
interfaces:
- name: eth0
type: ethernet
state: up
mac-address: 34:8A:B1:4B:16:E1
ipv4:
address:
- ip: 192.168.122.50
prefix-length: 24
dhcp: false
enabled: true
ipv6:
enabled: false
- name: eth3
type: ethernet
state: down
mac-address: 34:8A:B1:4B:16:E2
ipv4:
address:
- ip: 192.168.122.55
prefix-length: 24
dhcp: false
enabled: true
ipv6:
enabled: false
EOFIn this example we define a desired state of two Ethernet interfaces (eth0 and eth3), their requested IP addresses, routing, and DNS resolution.
You must ensure that the MAC addresses of all Ethernet interfaces are listed. Those are used during the provisioning process as the identifiers of the nodes and serve to determine which configurations should be applied. This is how we are able to configure multiple nodes using a single ISO or RAW image.
Next up is the second node which we will call node2.suse.com and which will use network bonding:
cat << EOF > $CONFIG_DIR/network/node2.suse.com.yaml
routes:
config:
- destination: 0.0.0.0/0
metric: 100
next-hop-address: 192.168.122.1
next-hop-interface: bond99
table-id: 254
- destination: 192.168.122.0/24
metric: 100
next-hop-address:
next-hop-interface: bond99
table-id: 254
dns-resolver:
config:
server:
- 192.168.122.1
- 8.8.8.8
interfaces:
- name: bond99
type: bond
state: up
ipv4:
address:
- ip: 192.168.122.60
prefix-length: 24
enabled: true
link-aggregation:
mode: balance-rr
options:
miimon: '140'
port:
- eth0
- eth1
- name: eth0
type: ethernet
state: up
mac-address: 34:8A:B1:4B:16:E3
ipv4:
enabled: false
ipv6:
enabled: false
- name: eth1
type: ethernet
state: up
mac-address: 34:8A:B1:4B:16:E4
ipv4:
enabled: false
ipv6:
enabled: false
EOFIn this example we define a desired state of two Ethernet interfaces (eth0 and eth1) which are not enabling IP addressing, as well as a bond with a round-robin policy and its respective address which is going to be used to forward the network traffic.
Lastly, we’ll create the third and final desired state file which will be utilizing a network bridge and which we’ll call node3.suse.com:
cat << EOF > $CONFIG_DIR/network/node3.suse.com.yaml
routes:
config:
- destination: 0.0.0.0/0
metric: 100
next-hop-address: 192.168.122.1
next-hop-interface: linux-br0
table-id: 254
- destination: 192.168.122.0/24
metric: 100
next-hop-address:
next-hop-interface: linux-br0
table-id: 254
dns-resolver:
config:
server:
- 192.168.122.1
- 8.8.8.8
interfaces:
- name: eth0
type: ethernet
state: up
mac-address: 34:8A:B1:4B:16:E5
ipv4:
enabled: false
ipv6:
enabled: false
- name: linux-br0
type: linux-bridge
state: up
ipv4:
address:
- ip: 192.168.122.70
prefix-length: 24
dhcp: false
enabled: true
bridge:
options:
group-forward-mask: 0
mac-ageing-time: 300
multicast-snooping: true
stp:
enabled: true
forward-delay: 15
hello-time: 2
max-age: 20
priority: 32768
port:
- name: eth0
stp-hairpin-mode: false
stp-path-cost: 100
stp-priority: 32
EOFThe configuration directory at this point should look like the following:
├── definition.yaml
├── network/
│ │── node1.suse.com.yaml
│ │── node2.suse.com.yaml
│ └── node3.suse.com.yaml
└── base-images/
└── SL-Micro.x86_64-6.1-Base-GM.rawNoteThe names of the files under the
network/directory are intentional. They correspond to the hostnames which will be set during the provisioning process.
12.5.6 Building the OS image #
Now that all the necessary configurations are in place, we can build the image by simply running:
podman run --rm -it -v $CONFIG_DIR:/eib registry.suse.com/edge/3.4/edge-image-builder:1.3.0 build --definition-file definition.yamlThe output should be similar to the following:
Generating image customization components...
Identifier ................... [SUCCESS]
Custom Files ................. [SKIPPED]
Time ......................... [SKIPPED]
Network ...................... [SUCCESS]
Groups ....................... [SKIPPED]
Users ........................ [SUCCESS]
Proxy ........................ [SKIPPED]
Rpm .......................... [SKIPPED]
Systemd ...................... [SKIPPED]
Elemental .................... [SKIPPED]
Suma ......................... [SKIPPED]
Embedded Artifact Registry ... [SKIPPED]
Keymap ....................... [SUCCESS]
Kubernetes ................... [SKIPPED]
Certificates ................. [SKIPPED]
Building RAW image...
Kernel Params ................ [SKIPPED]
Image build complete!The snippet above tells us that the Network component has successfully been configured, and we can proceed with provisioning our edge nodes.
NoteA log file (
network-config.log) and the respective NetworkManager connection files can be inspected in the resulting_builddirectory under a timestamped directory for the image run.
12.5.7 Provisioning the edge nodes #
Let’s copy the resulting RAW image:
mkdir edge-nodes && cd edge-nodes
for i in {1..4}; do cp $CONFIG_DIR/modified-image.raw node$i.raw; doneYou will notice that we copied the built image four times but only specified the network configurations for three nodes. This is because we also want to showcase what will happen if we provision a node which does not match any of the desired configurations.
NoteThis guide will use virtualization for the node provisioning examples. Ensure the necessary extensions are enabled in the BIOS (see here for details).
We will be using virt-install to create virtual machines using the copied raw disks.
Each virtual machine will be using 10 GB of RAM and 6 vCPUs.
12.5.7.1 Provisioning the first node #
Let’s create the virtual machine:
virt-install --name node1 --ram 10000 --vcpus 6 --disk path=node1.raw,format=raw --osinfo detect=on,name=sle-unknown --graphics none --console pty,target_type=serial --network default,mac=34:8A:B1:4B:16:E1 --network default,mac=34:8A:B1:4B:16:E2 --virt-type kvm --importNoteIt is important that we create the network interfaces with the same MAC addresses as the ones in the desired state we described above.
Once the operation is complete, we will see something similar to the following:
Starting install...
Creating domain...
Running text console command: virsh --connect qemu:///system console node1
Connected to domain 'node1'
Escape character is ^] (Ctrl + ])
Welcome to SUSE Linux Micro 6.0 (x86_64) - Kernel 6.4.0-18-default (tty1).
SSH host key: SHA256:XN/R5Tw43reG+QsOw480LxCnhkc/1uqMdwlI6KUBY70 (RSA)
SSH host key: SHA256:/96yGrPGKlhn04f1rb9cXv/2WJt4TtrIN5yEcN66r3s (DSA)
SSH host key: SHA256:Dy/YjBQ7LwjZGaaVcMhTWZNSOstxXBsPsvgJTJq5t00 (ECDSA)
SSH host key: SHA256:TNGqY1LRddpxD/jn/8dkT/9YmVl9hiwulqmayP+wOWQ (ED25519)
eth0: 192.168.122.50
eth1:
Configured with the Edge Image Builder
Activate the web console with: systemctl enable --now cockpit.socket
node1 login:We’re now able to log in with the root:eib credentials pair.
We’re also able to SSH into the host if we prefer that over the virsh console we’re presented with here.
Once logged in, let’s confirm that all the settings are in place.
Verify that the hostname is properly set:
node1:~ # hostnamectl
Static hostname: node1.suse.com
...Verify that the routing is properly configured:
node1:~ # ip r
default via 192.168.122.1 dev eth0 proto static metric 100
192.168.122.0/24 dev eth0 proto static scope link metric 100
192.168.122.0/24 dev eth0 proto kernel scope link src 192.168.122.50 metric 100Verify that Internet connection is available:
node1:~ # ping google.com
PING google.com (142.250.72.78) 56(84) bytes of data.
64 bytes from den16s09-in-f14.1e100.net (142.250.72.78): icmp_seq=1 ttl=56 time=13.2 ms
64 bytes from den16s09-in-f14.1e100.net (142.250.72.78): icmp_seq=2 ttl=56 time=13.4 ms
^C
--- google.com ping statistics ---
2 packets transmitted, 2 received, 0% packet loss, time 1002ms
rtt min/avg/max/mdev = 13.248/13.304/13.361/0.056 msVerify that exactly two Ethernet interfaces are configured and only one of those is active:
node1:~ # ip a
1: lo: <LOOPBACK,UP,LOWER_UP> mtu 65536 qdisc noqueue state UNKNOWN group default qlen 1000
link/loopback 00:00:00:00:00:00 brd 00:00:00:00:00:00
inet 127.0.0.1/8 scope host lo
valid_lft forever preferred_lft forever
inet6 ::1/128 scope host
valid_lft forever preferred_lft forever
2: eth0: <BROADCAST,MULTICAST,UP,LOWER_UP> mtu 1500 qdisc pfifo_fast state UP group default qlen 1000
link/ether 34:8a:b1:4b:16:e1 brd ff:ff:ff:ff:ff:ff
altname enp0s2
altname ens2
inet 192.168.122.50/24 brd 192.168.122.255 scope global noprefixroute eth0
valid_lft forever preferred_lft forever
3: eth1: <BROADCAST,MULTICAST,UP,LOWER_UP> mtu 1500 qdisc pfifo_fast state UP group default qlen 1000
link/ether 34:8a:b1:4b:16:e2 brd ff:ff:ff:ff:ff:ff
altname enp0s3
altname ens3
node1:~ # nmcli -f NAME,UUID,TYPE,DEVICE,FILENAME con show
NAME UUID TYPE DEVICE FILENAME
eth0 dfd202f5-562f-5f07-8f2a-a7717756fb70 ethernet eth0 /etc/NetworkManager/system-connections/eth0.nmconnection
eth1 7e211aea-3d14-59cf-a4fa-be91dac5dbba ethernet -- /etc/NetworkManager/system-connections/eth1.nmconnectionYou’ll notice that the second interface is eth1 instead of the predefined eth3 in our desired networking state.
This is the case because the NetworkManager Configurator (nmc) is able to detect that the OS has given a different name for the NIC with MAC address 34:8a:b1:4b:16:e2 and it adjusts its settings accordingly.
Verify this has indeed happened by inspecting the Combustion phase of the provisioning:
node1:~ # journalctl -u combustion | grep nmc
Apr 23 09:20:19 localhost.localdomain combustion[1360]: [2024-04-23T09:20:19Z INFO nmc::apply_conf] Identified host: node1.suse.com
Apr 23 09:20:19 localhost.localdomain combustion[1360]: [2024-04-23T09:20:19Z INFO nmc::apply_conf] Set hostname: node1.suse.com
Apr 23 09:20:19 localhost.localdomain combustion[1360]: [2024-04-23T09:20:19Z INFO nmc::apply_conf] Processing interface 'eth0'...
Apr 23 09:20:19 localhost.localdomain combustion[1360]: [2024-04-23T09:20:19Z INFO nmc::apply_conf] Processing interface 'eth3'...
Apr 23 09:20:19 localhost.localdomain combustion[1360]: [2024-04-23T09:20:19Z INFO nmc::apply_conf] Using interface name 'eth1' instead of the preconfigured 'eth3'
Apr 23 09:20:19 localhost.localdomain combustion[1360]: [2024-04-23T09:20:19Z INFO nmc] Successfully applied configWe will now provision the rest of the nodes, but we will only show the differences in the final configuration. Feel free to apply any or all of the above checks for all nodes you are about to provision.
12.5.7.2 Provisioning the second node #
Let’s create the virtual machine:
virt-install --name node2 --ram 10000 --vcpus 6 --disk path=node2.raw,format=raw --osinfo detect=on,name=sle-unknown --graphics none --console pty,target_type=serial --network default,mac=34:8A:B1:4B:16:E3 --network default,mac=34:8A:B1:4B:16:E4 --virt-type kvm --importOnce the virtual machine is up and running, we can confirm that this node is using bonded interfaces:
node2:~ # ip a
1: lo: <LOOPBACK,UP,LOWER_UP> mtu 65536 qdisc noqueue state UNKNOWN group default qlen 1000
link/loopback 00:00:00:00:00:00 brd 00:00:00:00:00:00
inet 127.0.0.1/8 scope host lo
valid_lft forever preferred_lft forever
inet6 ::1/128 scope host
valid_lft forever preferred_lft forever
2: eth0: <BROADCAST,MULTICAST,SLAVE,UP,LOWER_UP> mtu 1500 qdisc pfifo_fast master bond99 state UP group default qlen 1000
link/ether 34:8a:b1:4b:16:e3 brd ff:ff:ff:ff:ff:ff
altname enp0s2
altname ens2
3: eth1: <BROADCAST,MULTICAST,SLAVE,UP,LOWER_UP> mtu 1500 qdisc pfifo_fast master bond99 state UP group default qlen 1000
link/ether 34:8a:b1:4b:16:e3 brd ff:ff:ff:ff:ff:ff permaddr 34:8a:b1:4b:16:e4
altname enp0s3
altname ens3
4: bond99: <BROADCAST,MULTICAST,MASTER,UP,LOWER_UP> mtu 1500 qdisc noqueue state UP group default qlen 1000
link/ether 34:8a:b1:4b:16:e3 brd ff:ff:ff:ff:ff:ff
inet 192.168.122.60/24 brd 192.168.122.255 scope global noprefixroute bond99
valid_lft forever preferred_lft foreverConfirm that the routing is using the bond:
node2:~ # ip r
default via 192.168.122.1 dev bond99 proto static metric 100
192.168.122.0/24 dev bond99 proto static scope link metric 100
192.168.122.0/24 dev bond99 proto kernel scope link src 192.168.122.60 metric 300Ensure that the static connection files are properly utilized:
node2:~ # nmcli -f NAME,UUID,TYPE,DEVICE,FILENAME con show
NAME UUID TYPE DEVICE FILENAME
bond99 4a920503-4862-5505-80fd-4738d07f44c6 bond bond99 /etc/NetworkManager/system-connections/bond99.nmconnection
eth0 dfd202f5-562f-5f07-8f2a-a7717756fb70 ethernet eth0 /etc/NetworkManager/system-connections/eth0.nmconnection
eth1 0523c0a1-5f5e-5603-bcf2-68155d5d322e ethernet eth1 /etc/NetworkManager/system-connections/eth1.nmconnection12.5.7.3 Provisioning the third node #
Let’s create the virtual machine:
virt-install --name node3 --ram 10000 --vcpus 6 --disk path=node3.raw,format=raw --osinfo detect=on,name=sle-unknown --graphics none --console pty,target_type=serial --network default,mac=34:8A:B1:4B:16:E5 --virt-type kvm --importOnce the virtual machine is up and running, we can confirm that this node is using a network bridge:
node3:~ # ip a
1: lo: <LOOPBACK,UP,LOWER_UP> mtu 65536 qdisc noqueue state UNKNOWN group default qlen 1000
link/loopback 00:00:00:00:00:00 brd 00:00:00:00:00:00
inet 127.0.0.1/8 scope host lo
valid_lft forever preferred_lft forever
inet6 ::1/128 scope host
valid_lft forever preferred_lft forever
2: eth0: <BROADCAST,MULTICAST,UP,LOWER_UP> mtu 1500 qdisc pfifo_fast master linux-br0 state UP group default qlen 1000
link/ether 34:8a:b1:4b:16:e5 brd ff:ff:ff:ff:ff:ff
altname enp0s2
altname ens2
3: linux-br0: <BROADCAST,MULTICAST,UP,LOWER_UP> mtu 1500 qdisc noqueue state UP group default qlen 1000
link/ether 34:8a:b1:4b:16:e5 brd ff:ff:ff:ff:ff:ff
inet 192.168.122.70/24 brd 192.168.122.255 scope global noprefixroute linux-br0
valid_lft forever preferred_lft foreverConfirm that the routing is using the bridge:
node3:~ # ip r
default via 192.168.122.1 dev linux-br0 proto static metric 100
192.168.122.0/24 dev linux-br0 proto static scope link metric 100
192.168.122.0/24 dev linux-br0 proto kernel scope link src 192.168.122.70 metric 425Ensure that the static connection files are properly utilized:
node3:~ # nmcli -f NAME,UUID,TYPE,DEVICE,FILENAME con show
NAME UUID TYPE DEVICE FILENAME
linux-br0 1f8f1469-ed20-5f2c-bacb-a6767bee9bc0 bridge linux-br0 /etc/NetworkManager/system-connections/linux-br0.nmconnection
eth0 dfd202f5-562f-5f07-8f2a-a7717756fb70 ethernet eth0 /etc/NetworkManager/system-connections/eth0.nmconnection12.5.7.4 Provisioning the fourth node #
Lastly, we will provision a node which will not match any of the predefined configurations by a MAC address. In these cases, we will default to DHCP to configure the network interfaces.
Let’s create the virtual machine:
virt-install --name node4 --ram 10000 --vcpus 6 --disk path=node4.raw,format=raw --osinfo detect=on,name=sle-unknown --graphics none --console pty,target_type=serial --network default --virt-type kvm --importOnce the virtual machine is up and running, we can confirm that this node is using a random IP address for its network interface:
localhost:~ # ip a
1: lo: <LOOPBACK,UP,LOWER_UP> mtu 65536 qdisc noqueue state UNKNOWN group default qlen 1000
link/loopback 00:00:00:00:00:00 brd 00:00:00:00:00:00
inet 127.0.0.1/8 scope host lo
valid_lft forever preferred_lft forever
inet6 ::1/128 scope host
valid_lft forever preferred_lft forever
2: eth0: <BROADCAST,MULTICAST,UP,LOWER_UP> mtu 1500 qdisc pfifo_fast state UP group default qlen 1000
link/ether 52:54:00:56:63:71 brd ff:ff:ff:ff:ff:ff
altname enp0s2
altname ens2
inet 192.168.122.86/24 brd 192.168.122.255 scope global dynamic noprefixroute eth0
valid_lft 3542sec preferred_lft 3542sec
inet6 fe80::5054:ff:fe56:6371/64 scope link noprefixroute
valid_lft forever preferred_lft foreverVerify that nmc failed to apply static configurations for this node:
localhost:~ # journalctl -u combustion | grep nmc
Apr 23 12:15:45 localhost.localdomain combustion[1357]: [2024-04-23T12:15:45Z ERROR nmc] Applying config failed: None of the preconfigured hosts match local NICsVerify that the Ethernet interface was configured via DHCP:
localhost:~ # journalctl | grep eth0
Apr 23 12:15:29 localhost.localdomain NetworkManager[704]: <info> [1713874529.7801] manager: (eth0): new Ethernet device (/org/freedesktop/NetworkManager/Devices/2)
Apr 23 12:15:29 localhost.localdomain NetworkManager[704]: <info> [1713874529.7802] device (eth0): state change: unmanaged -> unavailable (reason 'managed', sys-iface-state: 'external')
Apr 23 12:15:29 localhost.localdomain NetworkManager[704]: <info> [1713874529.7929] device (eth0): carrier: link connected
Apr 23 12:15:29 localhost.localdomain NetworkManager[704]: <info> [1713874529.7931] device (eth0): state change: unavailable -> disconnected (reason 'carrier-changed', sys-iface-state: 'managed')
Apr 23 12:15:29 localhost.localdomain NetworkManager[704]: <info> [1713874529.7944] device (eth0): Activation: starting connection 'Wired Connection' (300ed658-08d4-4281-9f8c-d1b8882d29b9)
Apr 23 12:15:29 localhost.localdomain NetworkManager[704]: <info> [1713874529.7945] device (eth0): state change: disconnected -> prepare (reason 'none', sys-iface-state: 'managed')
Apr 23 12:15:29 localhost.localdomain NetworkManager[704]: <info> [1713874529.7947] device (eth0): state change: prepare -> config (reason 'none', sys-iface-state: 'managed')
Apr 23 12:15:29 localhost.localdomain NetworkManager[704]: <info> [1713874529.7953] device (eth0): state change: config -> ip-config (reason 'none', sys-iface-state: 'managed')
Apr 23 12:15:29 localhost.localdomain NetworkManager[704]: <info> [1713874529.7964] dhcp4 (eth0): activation: beginning transaction (timeout in 90 seconds)
Apr 23 12:15:33 localhost.localdomain NetworkManager[704]: <info> [1713874533.1272] dhcp4 (eth0): state changed new lease, address=192.168.122.86
localhost:~ # nmcli -f NAME,UUID,TYPE,DEVICE,FILENAME con show
NAME UUID TYPE DEVICE FILENAME
Wired Connection 300ed658-08d4-4281-9f8c-d1b8882d29b9 ethernet eth0 /var/run/NetworkManager/system-connections/default_connection.nmconnection12.5.8 Unified node configurations #
There are occasions where relying on known MAC addresses is not an option. In these cases we can opt for the so-called unified configuration
which allows us to specify settings in an _all.yaml file which will then be applied across all provisioned nodes.
We will build and provision an edge node using different configuration structure. Follow all steps starting from Section 12.5.3, “Creating the image configuration directory” up until Section 12.5.5, “Defining the network configurations”.
In this example we define a desired state of two Ethernet interfaces (eth0 and eth1) - one using DHCP, and one assigned a static IP address.
mkdir -p $CONFIG_DIR/network
cat <<- EOF > $CONFIG_DIR/network/_all.yaml
interfaces:
- name: eth0
type: ethernet
state: up
ipv4:
dhcp: true
enabled: true
ipv6:
enabled: false
- name: eth1
type: ethernet
state: up
ipv4:
address:
- ip: 10.0.0.1
prefix-length: 24
enabled: true
dhcp: false
ipv6:
enabled: false
EOFLet’s build the image:
podman run --rm -it -v $CONFIG_DIR:/eib registry.suse.com/edge/3.4/edge-image-builder:1.3.0 build --definition-file definition.yamlOnce the image is successfully built, let’s create a virtual machine using it:
virt-install --name node1 --ram 10000 --vcpus 6 --disk path=$CONFIG_DIR/modified-image.raw,format=raw --osinfo detect=on,name=sle-unknown --graphics none --console pty,target_type=serial --network default --network default --virt-type kvm --importThe provisioning process might take a few minutes. Once it’s finished, log in to the system with the provided credentials.
Verify that the routing is properly configured:
localhost:~ # ip r
default via 192.168.122.1 dev eth0 proto dhcp src 192.168.122.100 metric 100
10.0.0.0/24 dev eth1 proto kernel scope link src 10.0.0.1 metric 101
192.168.122.0/24 dev eth0 proto kernel scope link src 192.168.122.100 metric 100Verify that Internet connection is available:
localhost:~ # ping google.com
PING google.com (142.250.72.46) 56(84) bytes of data.
64 bytes from den16s08-in-f14.1e100.net (142.250.72.46): icmp_seq=1 ttl=56 time=14.3 ms
64 bytes from den16s08-in-f14.1e100.net (142.250.72.46): icmp_seq=2 ttl=56 time=14.2 ms
^C
--- google.com ping statistics ---
2 packets transmitted, 2 received, 0% packet loss, time 1001ms
rtt min/avg/max/mdev = 14.196/14.260/14.324/0.064 msVerify that the Ethernet interfaces are configured and active:
localhost:~ # ip a
1: lo: <LOOPBACK,UP,LOWER_UP> mtu 65536 qdisc noqueue state UNKNOWN group default qlen 1000
link/loopback 00:00:00:00:00:00 brd 00:00:00:00:00:00
inet 127.0.0.1/8 scope host lo
valid_lft forever preferred_lft forever
inet6 ::1/128 scope host
valid_lft forever preferred_lft forever
2: eth0: <BROADCAST,MULTICAST,UP,LOWER_UP> mtu 1500 qdisc pfifo_fast state UP group default qlen 1000
link/ether 52:54:00:26:44:7a brd ff:ff:ff:ff:ff:ff
altname enp1s0
inet 192.168.122.100/24 brd 192.168.122.255 scope global dynamic noprefixroute eth0
valid_lft 3505sec preferred_lft 3505sec
3: eth1: <BROADCAST,MULTICAST,UP,LOWER_UP> mtu 1500 qdisc pfifo_fast state UP group default qlen 1000
link/ether 52:54:00:ec:57:9e brd ff:ff:ff:ff:ff:ff
altname enp7s0
inet 10.0.0.1/24 brd 10.0.0.255 scope global noprefixroute eth1
valid_lft forever preferred_lft forever
localhost:~ # nmcli -f NAME,UUID,TYPE,DEVICE,FILENAME con show
NAME UUID TYPE DEVICE FILENAME
eth0 dfd202f5-562f-5f07-8f2a-a7717756fb70 ethernet eth0 /etc/NetworkManager/system-connections/eth0.nmconnection
eth1 0523c0a1-5f5e-5603-bcf2-68155d5d322e ethernet eth1 /etc/NetworkManager/system-connections/eth1.nmconnection
localhost:~ # cat /etc/NetworkManager/system-connections/eth0.nmconnection
[connection]
autoconnect=true
autoconnect-slaves=-1
id=eth0
interface-name=eth0
type=802-3-ethernet
uuid=dfd202f5-562f-5f07-8f2a-a7717756fb70
[ipv4]
dhcp-client-id=mac
dhcp-send-hostname=true
dhcp-timeout=2147483647
ignore-auto-dns=false
ignore-auto-routes=false
method=auto
never-default=false
[ipv6]
addr-gen-mode=0
dhcp-timeout=2147483647
method=disabled
localhost:~ # cat /etc/NetworkManager/system-connections/eth1.nmconnection
[connection]
autoconnect=true
autoconnect-slaves=-1
id=eth1
interface-name=eth1
type=802-3-ethernet
uuid=0523c0a1-5f5e-5603-bcf2-68155d5d322e
[ipv4]
address0=10.0.0.1/24
dhcp-timeout=2147483647
method=manual
[ipv6]
addr-gen-mode=0
dhcp-timeout=2147483647
method=disabled12.5.9 Custom network configurations #
We have already covered the default network configuration for Edge Image Builder which relies on the NetworkManager Configurator. However, there is also the option to modify it via a custom script. Whilst this option is very flexible and is also not MAC address dependant, its limitation stems from the fact that using it is much less convenient when bootstrapping multiple nodes with a single image.
NoteIt is recommended to use the default network configuration via files describing the desired network states under the
/networkdirectory. Only opt for custom scripting when that behaviour is not applicable to your use case.
We will build and provision an edge node using different configuration structure. Follow all steps starting from Section 12.5.3, “Creating the image configuration directory” up until Section 12.5.5, “Defining the network configurations”.
In this example, we will create a custom script which applies static configuration for the eth0 interface on all provisioned nodes,
as well as removing and disabling the automatically created wired connections by NetworkManager. This is beneficial in situations where you want to make sure that every node in your cluster has an identical networking configuration, and as such you do not need to be concerned with the MAC address of each node prior to image creation.
Let’s start by storing the connection file in the /custom/files directory:
mkdir -p $CONFIG_DIR/custom/files
cat << EOF > $CONFIG_DIR/custom/files/eth0.nmconnection
[connection]
autoconnect=true
autoconnect-slaves=-1
autoconnect-retries=1
id=eth0
interface-name=eth0
type=802-3-ethernet
uuid=dfd202f5-562f-5f07-8f2a-a7717756fb70
wait-device-timeout=60000
[ipv4]
dhcp-timeout=2147483647
method=auto
[ipv6]
addr-gen-mode=eui64
dhcp-timeout=2147483647
method=disabled
EOFNow that the static configuration is created, we will also create our custom network script:
mkdir -p $CONFIG_DIR/network
cat << EOF > $CONFIG_DIR/network/configure-network.sh
#!/bin/bash
set -eux
# Remove and disable wired connections
mkdir -p /etc/NetworkManager/conf.d/
printf "[main]\nno-auto-default=*\n" > /etc/NetworkManager/conf.d/no-auto-default.conf
rm -f /var/run/NetworkManager/system-connections/* || true
# Copy pre-configured network configuration files into NetworkManager
mkdir -p /etc/NetworkManager/system-connections/
cp eth0.nmconnection /etc/NetworkManager/system-connections/
chmod 600 /etc/NetworkManager/system-connections/*.nmconnection
EOF
chmod a+x $CONFIG_DIR/network/configure-network.shNoteThe nmc binary will still be included by default, so it can also be used in the
configure-network.shscript if necessary.
The custom script must always be provided under /network/configure-network.sh in the configuration directory. If present, all other files will be ignored.
It is NOT possible to configure a network by working with both static configurations in YAML format and a custom script simultaneously.
The configuration directory at this point should look like the following:
├── definition.yaml
├── custom/
│ └── files/
│ └── eth0.nmconnection
├── network/
│ └── configure-network.sh
└── base-images/
└── SL-Micro.x86_64-6.1-Base-GM.rawLet’s build the image:
podman run --rm -it -v $CONFIG_DIR:/eib registry.suse.com/edge/3.4/edge-image-builder:1.3.0 build --definition-file definition.yamlOnce the image is successfully built, let’s create a virtual machine using it:
virt-install --name node1 --ram 10000 --vcpus 6 --disk path=$CONFIG_DIR/modified-image.raw,format=raw --osinfo detect=on,name=sle-unknown --graphics none --console pty,target_type=serial --network default --virt-type kvm --importThe provisioning process might take a few minutes. Once it’s finished, log in to the system with the provided credentials.
Verify that the routing is properly configured:
localhost:~ # ip r
default via 192.168.122.1 dev eth0 proto dhcp src 192.168.122.185 metric 100
192.168.122.0/24 dev eth0 proto kernel scope link src 192.168.122.185 metric 100Verify that Internet connection is available:
localhost:~ # ping google.com
PING google.com (142.250.72.78) 56(84) bytes of data.
64 bytes from den16s09-in-f14.1e100.net (142.250.72.78): icmp_seq=1 ttl=56 time=13.6 ms
64 bytes from den16s09-in-f14.1e100.net (142.250.72.78): icmp_seq=2 ttl=56 time=13.6 ms
^C
--- google.com ping statistics ---
2 packets transmitted, 2 received, 0% packet loss, time 1001ms
rtt min/avg/max/mdev = 13.592/13.599/13.606/0.007 msVerify that an Ethernet interface is statically configured using our connection file and is active:
localhost:~ # ip a
1: lo: <LOOPBACK,UP,LOWER_UP> mtu 65536 qdisc noqueue state UNKNOWN group default qlen 1000
link/loopback 00:00:00:00:00:00 brd 00:00:00:00:00:00
inet 127.0.0.1/8 scope host lo
valid_lft forever preferred_lft forever
inet6 ::1/128 scope host
valid_lft forever preferred_lft forever
2: eth0: <BROADCAST,MULTICAST,UP,LOWER_UP> mtu 1500 qdisc pfifo_fast state UP group default qlen 1000
link/ether 52:54:00:31:d0:1b brd ff:ff:ff:ff:ff:ff
altname enp0s2
altname ens2
inet 192.168.122.185/24 brd 192.168.122.255 scope global dynamic noprefixroute eth0
localhost:~ # nmcli -f NAME,UUID,TYPE,DEVICE,FILENAME con show
NAME UUID TYPE DEVICE FILENAME
eth0 dfd202f5-562f-5f07-8f2a-a7717756fb70 ethernet eth0 /etc/NetworkManager/system-connections/eth0.nmconnection
localhost:~ # cat /etc/NetworkManager/system-connections/eth0.nmconnection
[connection]
autoconnect=true
autoconnect-slaves=-1
autoconnect-retries=1
id=eth0
interface-name=eth0
type=802-3-ethernet
uuid=dfd202f5-562f-5f07-8f2a-a7717756fb70
wait-device-timeout=60000
[ipv4]
dhcp-timeout=2147483647
method=auto
[ipv6]
addr-gen-mode=eui64
dhcp-timeout=2147483647
method=disabled13 Elemental #
Elemental is a software stack enabling centralized and full cloud-native OS management with Kubernetes. The Elemental stack consists of a number of components that either reside on Rancher itself, or on the edge nodes. The core components are:
elemental-operator - The core operator that resides on Rancher and handles registration requests from clients.
elemental-register - The client that runs on the edge nodes allowing registration via the
elemental-operator.elemental-system-agent - An agent that resides on the edge nodes; its configuration is fed from
elemental-registerand it receives aplanfor configuring therancher-system-agentrancher-system-agent - Once the edge node has fully registered, this takes over from
elemental-system-agentand waits for furtherplansfrom Rancher Manager (e.g. for Kubernetes installation).
See Elemental upstream documentation for full information about Elemental and its relationship to Rancher.
13.1 How does SUSE Edge use Elemental? #
We use portions of Elemental for managing remote devices where Metal3 is not an option (for example, there is no BMC, or the device is behind a NAT gateway). This tooling allows for an operator to bootstrap their devices in a lab before knowing when or where they will be shipped to. Namely, we leverage the elemental-register and elemental-system-agent components to enable the onboarding of SUSE Linux Micro hosts to Rancher for "phone home" network provisioning use-cases. When using Edge Image Builder (EIB) to create deployment images, the automatic registration through Rancher via Elemental can be achieved by specifying the registration configuration in the configuration directory for EIB.
In SUSE Edge 3.4.1 we do not leverage the operating system management aspects of Elemental, and therefore it’s not possible to manage your operating system patching via Rancher. Instead of using the Elemental tools to build deployment images, SUSE Edge uses the Edge Image Builder tooling, which consumes the registration configuration.
13.2 Best practices #
13.2.1 Installation media #
The SUSE Edge recommended way of building deployments image that can leverage Elemental for registration to Rancher in the "phone home network provisioning" deployment footprint is to follow the instructions detailed in the remote host onboarding with Elemental (Chapter 2, Remote host onboarding with Elemental) quickstart.
13.2.2 Labels #
Elemental tracks its inventory with the MachineInventory CRD and provides a way to select inventory, e.g. for selecting machines to deploy Kubernetes clusters to, based on labels. This provides a way for users to predefine most (if not all) of their infrastructure needs prior to hardware even being purchased. Also, since nodes can add/remove labels on their respective inventory object (by re-running elemental-register with the additional flag --label "FOO=BAR"), we can write scripts that will discover and let Rancher know where a node is booted.
13.3 Known issues #
The Elemental UI does not currently know how to build installation media or update non-"Elemental Teal" operating systems. This should be addressed in future releases.
14 K3s #
K3s is a highly available, certified Kubernetes distribution designed for production workloads in unattended, resource-constrained, remote locations or inside IoT appliances.
It is packaged as a single and small binary, so installations and updates are fast and easy.
14.1 How does SUSE Edge use K3s #
K3s can be used as the Kubernetes distribution backing the SUSE Edge stack. It is meant to be installed on a SUSE Linux Micro operating system.
Using K3s as the SUSE Edge stack Kubernetes distribution is only recommended when etcd as a backend does not fit your constraints. If etcd as a backend is possible, it is better to use RKE2 (Chapter 15, RKE2).
14.2 Best practices #
14.2.1 Installation #
The recommended way of installing K3s as part of the SUSE Edge stack is by using Edge Image Builder (EIB). See its documentation (Chapter 11, Edge Image Builder) for more details on how to configure it to deploy K3s.
It automatically supports HA setup, as well as Elemental setup.
14.2.2 Fleet for GitOps workflow #
The SUSE Edge stack uses Fleet as its preferred GitOps tool. For more information around its installation and use, refer to the Fleet section (Chapter 8, Fleet) in this documentation.
14.2.3 Storage management #
K3s comes with local-path storage preconfigured, which is suitable for single-node clusters. For clusters spanning over multiple nodes, we recommend using SUSE Storage (Chapter 16, SUSE Storage).
14.2.4 Load balancing and HA #
If you installed K3s using EIB, this part is already covered by the EIB documentation in the HA section.
Otherwise, you need to install and configure MetalLB as per our MetalLB documentation (Chapter 24, MetalLB on K3s (using Layer 2 Mode)).
15 RKE2 #
See RKE2 official documentation.
RKE2 is a fully conformant Kubernetes distribution that focuses on security and compliance by:
Providing defaults and configuration options that allow clusters to pass the CIS Kubernetes Benchmark v1.6 or v1.23 with minimal operator intervention
Enabling FIPS 140-2 compliance
Regularly scanning components for CVEs using trivy in the RKE2 build pipeline
RKE2 launches control plane components as static pods, managed by kubelet. The embedded container runtime is containerd.
Note: RKE2 is also known as RKE Government in order to convey another use case and sector it currently targets.
15.1 RKE2 vs K3s #
K3s is a fully compliant and lightweight Kubernetes distribution focused on Edge, IoT, ARM - optimized for ease of use and resource constrained environments.
RKE2 combines the best of both worlds from the 1.x version of RKE (hereafter referred to as RKE1) and K3s.
From K3s, it inherits the usability, ease of operation and deployment model.
From RKE1, it inherits close alignment with upstream Kubernetes. In places, K3s has diverged from upstream Kubernetes in order to optimize for edge deployments, but RKE1 and RKE2 can stay closely aligned with upstream.
15.2 How does SUSE Edge use RKE2? #
RKE2 is a fundamental piece of the SUSE Edge stack. It sits on top of SUSE Linux Micro (Chapter 9, SUSE Linux Micro), providing a standard Kubernetes interface required to deploy Edge workloads.
15.3 Best practices #
15.3.1 Installation #
The recommended way of installing RKE2 as part of the SUSE Edge stack is by using Edge Image Builder (EIB). See the EIB documentation (Chapter 11, Edge Image Builder) for more details on how to configure it to deploy RKE2.
EIB is flexible enough to support any parameter required by RKE2, such as specifying the RKE2 version, the servers or the agents configuration, covering all the Edge use cases.
For other use cases involving Metal3, RKE2 is also being used and installed. In those particular cases, the Cluster API Provider RKE2 automatically deploys RKE2 on clusters being provisioned with Metal3 using the Edge Stack.
In those cases, the RKE2 configuration must be applied on the different CRDs involved. An example of how to provide a different CNI using the RKE2ControlPlane CRD looks like:
apiVersion: controlplane.cluster.x-k8s.io/v1beta1
kind: RKE2ControlPlane
metadata:
name: single-node-cluster
namespace: default
spec:
serverConfig:
cni: calico
cniMultusEnable: true
...For more information about the Metal3 use cases, see Chapter 10, Metal3.
15.3.2 High availability #
For HA deployments, EIB automatically deploys and configures MetalLB (Chapter 18, MetalLB) and the Endpoint Copier Operator (Chapter 19, Endpoint Copier Operator) to expose the RKE2 API endpoint externally.
15.3.3 Networking #
SUSE Edge Stack supports Cilium, Calico, with Cilium as its default CNI. Multus meta-plugin can also be used when pods require multiple network interfaces. RKE2 standalone supports a wider range of CNI options.
15.3.4 Storage #
RKE2 does not provide any kind of persistent storage class or operators. For clusters spanning over multiple nodes, it is recommended to use SUSE Storage (Chapter 16, SUSE Storage).
16 SUSE Storage #
SUSE Storage is a lightweight, reliable, and user-friendly distributed block storage system designed for Kubernetes. It is a product based on Longhorn, an open-source project initially developed by Rancher Labs and currently incubated under the CNCF.
16.1 Prerequisites #
If you are following this guide, it assumes that you have the following already available:
At least one host with SUSE Linux Micro 6.1 installed; this can be physical or virtual
A Kubernetes cluster installed; either K3s or RKE2
Helm
16.2 Manual installation of SUSE Storage #
16.2.1 Installing Open-iSCSI #
A core requirement of deploying and using SUSE Storage is the installation of the open-iscsi package and the iscsid daemon running on all Kubernetes nodes.
This is necessary, since Longhorn relies on iscsiadm on the host to provide persistent volumes to Kubernetes.
Let’s install it:
transactional-update pkg install open-iscsiIt is important to note that once the operation is completed, the package is only installed into a new snapshot as SUSE Linux Micro is an immutable operating system.
In order to load it and for the iscsid daemon to start running, we must reboot into that new snapshot that we just created.
Issue the reboot command when you are ready:
reboot16.2.2 Installing SUSE Storage #
There are several ways to install SUSE Storage on your Kubernetes clusters. This guide will follow through the Helm installation, however feel free to follow the official documentation if another approach is desired.
Add the Rancher Charts Helm repository:
helm repo add rancher-charts https://charts.rancher.io/Fetch the latest charts from the repository:
helm repo updateInstall SUSE Storage in the
longhorn-systemnamespace:helm install longhorn-crd rancher-charts/longhorn-crd --namespace longhorn-system --create-namespace --version 107.1.0+up1.9.1 helm install longhorn rancher-charts/longhorn --namespace longhorn-system --version 107.1.0+up1.9.1Confirm that the deployment succeeded:
kubectl -n longhorn-system get podslocalhost:~ # kubectl -n longhorn-system get pod NAMESPACE NAME READY STATUS RESTARTS AGE longhorn-system longhorn-ui-5fc9fb76db-z5dc9 1/1 Running 0 90s longhorn-system longhorn-ui-5fc9fb76db-dcb65 1/1 Running 0 90s longhorn-system longhorn-manager-wts2v 1/1 Running 1 (77s ago) 90s longhorn-system longhorn-driver-deployer-5d4f79ddd-fxgcs 1/1 Running 0 90s longhorn-system instance-manager-a9bf65a7808a1acd6616bcd4c03d925b 1/1 Running 0 70s longhorn-system engine-image-ei-acb7590c-htqmp 1/1 Running 0 70s longhorn-system csi-attacher-5c4bfdcf59-j8xww 1/1 Running 0 50s longhorn-system csi-provisioner-667796df57-l69vh 1/1 Running 0 50s longhorn-system csi-attacher-5c4bfdcf59-xgd5z 1/1 Running 0 50s longhorn-system csi-provisioner-667796df57-dqkfr 1/1 Running 0 50s longhorn-system csi-attacher-5c4bfdcf59-wckt8 1/1 Running 0 50s longhorn-system csi-resizer-694f8f5f64-7n2kq 1/1 Running 0 50s longhorn-system csi-snapshotter-959b69d4b-rp4gk 1/1 Running 0 50s longhorn-system csi-resizer-694f8f5f64-r6ljc 1/1 Running 0 50s longhorn-system csi-resizer-694f8f5f64-k7429 1/1 Running 0 50s longhorn-system csi-snapshotter-959b69d4b-5k8pg 1/1 Running 0 50s longhorn-system csi-provisioner-667796df57-n5w9s 1/1 Running 0 50s longhorn-system csi-snapshotter-959b69d4b-x7b7t 1/1 Running 0 50s longhorn-system longhorn-csi-plugin-bsc8c 3/3 Running 0 50s
16.3 Creating SUSE Storage volumes #
SUSE Storage utilizes Kubernetes resources called StorageClass in order to automatically provision PersistentVolume objects for pods.
Think of StorageClass as a way for administrators to describe the classes or profiles of storage they offer.
Let’s create a StorageClass with some default options:
kubectl apply -f - <<EOF
kind: StorageClass
apiVersion: storage.k8s.io/v1
metadata:
name: longhorn-example
provisioner: driver.longhorn.io
allowVolumeExpansion: true
parameters:
numberOfReplicas: "3"
staleReplicaTimeout: "2880" # 48 hours in minutes
fromBackup: ""
fsType: "ext4"
EOFNow that we have our StorageClass in place, we need a PersistentVolumeClaim referencing it.
A PersistentVolumeClaim (PVC) is a request for storage by a user. PVCs consume PersistentVolume resources.
Claims can request specific sizes and access modes (e.g., they can be mounted once read/write or many times read-only).
Let’s create a PersistentVolumeClaim:
kubectl apply -f - <<EOF
apiVersion: v1
kind: PersistentVolumeClaim
metadata:
name: longhorn-volv-pvc
namespace: longhorn-system
spec:
accessModes:
- ReadWriteOnce
storageClassName: longhorn-example
resources:
requests:
storage: 2Gi
EOFThat’s it! Once we have the PersistentVolumeClaim created, we can proceed with attaching it to a Pod.
When the Pod is deployed, Kubernetes creates the Longhorn volume and binds it to the Pod if storage is available.
kubectl apply -f - <<EOF
apiVersion: v1
kind: Pod
metadata:
name: volume-test
namespace: longhorn-system
spec:
containers:
- name: volume-test
image: nginx:stable-alpine
imagePullPolicy: IfNotPresent
volumeMounts:
- name: volv
mountPath: /data
ports:
- containerPort: 80
volumes:
- name: volv
persistentVolumeClaim:
claimName: longhorn-volv-pvc
EOFThe concept of storage in Kubernetes is a complex, but important topic. We briefly mentioned some of the most common Kubernetes resources, however, we suggest to familiarize yourself with the terminology documentation that Longhorn offers.
In this example, the result should look something like this:
localhost:~ # kubectl get storageclass
NAME PROVISIONER RECLAIMPOLICY VOLUMEBINDINGMODE ALLOWVOLUMEEXPANSION AGE
longhorn (default) driver.longhorn.io Delete Immediate true 12m
longhorn-example driver.longhorn.io Delete Immediate true 24s
localhost:~ # kubectl get pvc -n longhorn-system
NAME STATUS VOLUME CAPACITY ACCESS MODES STORAGECLASS AGE
longhorn-volv-pvc Bound pvc-f663a92e-ac32-49ae-b8e5-8a6cc29a7d1e 2Gi RWO longhorn-example 54s
localhost:~ # kubectl get pods -n longhorn-system
NAME READY STATUS RESTARTS AGE
csi-attacher-5c4bfdcf59-qmjtz 1/1 Running 0 14m
csi-attacher-5c4bfdcf59-s7n65 1/1 Running 0 14m
csi-attacher-5c4bfdcf59-w9xgs 1/1 Running 0 14m
csi-provisioner-667796df57-fmz2d 1/1 Running 0 14m
csi-provisioner-667796df57-p7rjr 1/1 Running 0 14m
csi-provisioner-667796df57-w9fdq 1/1 Running 0 14m
csi-resizer-694f8f5f64-2rb8v 1/1 Running 0 14m
csi-resizer-694f8f5f64-z9v9x 1/1 Running 0 14m
csi-resizer-694f8f5f64-zlncz 1/1 Running 0 14m
csi-snapshotter-959b69d4b-5dpvj 1/1 Running 0 14m
csi-snapshotter-959b69d4b-lwwkv 1/1 Running 0 14m
csi-snapshotter-959b69d4b-tzhwc 1/1 Running 0 14m
engine-image-ei-5cefaf2b-hvdv5 1/1 Running 0 14m
instance-manager-0ee452a2e9583753e35ad00602250c5b 1/1 Running 0 14m
longhorn-csi-plugin-gd2jx 3/3 Running 0 14m
longhorn-driver-deployer-9f4fc86-j6h2b 1/1 Running 0 15m
longhorn-manager-z4lnl 1/1 Running 0 15m
longhorn-ui-5f4b7bbf69-bln7h 1/1 Running 3 (14m ago) 15m
longhorn-ui-5f4b7bbf69-lh97n 1/1 Running 3 (14m ago) 15m
volume-test 1/1 Running 0 26s16.4 Accessing the UI #
If you installed Longhorn with kubectl or Helm, you need to set up an Ingress controller to allow external traffic into the cluster. Authentication is not enabled by default. If the Rancher catalog app was used, Rancher automatically created an Ingress controller with access control (the rancher-proxy).
Get the Longhorn’s external service IP address:
kubectl -n longhorn-system get svcOnce you have retrieved the
longhorn-frontendIP address, you can start using the UI by navigating to it in your browser.
16.5 Installing with Edge Image Builder #
SUSE Edge is using Chapter 11, Edge Image Builder in order to customize base SUSE Linux Micro OS images. We are going to demonstrate how to do so for provisioning an RKE2 cluster with Longhorn on top of it.
Let’s create the definition file:
export CONFIG_DIR=$HOME/eib
mkdir -p $CONFIG_DIR
cat << EOF > $CONFIG_DIR/iso-definition.yaml
apiVersion: 1.3
image:
imageType: iso
baseImage: SL-Micro.x86_64-6.1-Base-SelfInstall-GM.install.iso
arch: x86_64
outputImageName: eib-image.iso
kubernetes:
version: v1.33.5+rke2r1
helm:
charts:
- name: longhorn
version: 107.1.0+up1.9.1
repositoryName: longhorn
targetNamespace: longhorn-system
createNamespace: true
installationNamespace: kube-system
- name: longhorn-crd
version: 107.1.0+up1.9.1
repositoryName: longhorn
targetNamespace: longhorn-system
createNamespace: true
installationNamespace: kube-system
repositories:
- name: longhorn
url: https://charts.rancher.io
operatingSystem:
packages:
sccRegistrationCode: <reg-code>
packageList:
- open-iscsi
users:
- username: root
encryptedPassword: \$6\$jHugJNNd3HElGsUZ\$eodjVe4te5ps44SVcWshdfWizrP.xAyd71CVEXazBJ/.v799/WRCBXxfYmunlBO2yp1hm/zb4r8EmnrrNCF.P/
EOFCustomizing any of the Helm chart values is possible via a separate file provided under helm.charts[].valuesFile.
Refer to the upstream documentation for details.
Let’s build the image:
podman run --rm --privileged -it -v $CONFIG_DIR:/eib registry.suse.com/edge/3.4/edge-image-builder:1.3.0 build --definition-file $CONFIG_DIR/iso-definition.yamlAfter the image is built, you can use it to install your OS on a physical or virtual host.
Once the provisioning is complete, you are able to log in to the system using the root:eib credentials pair.
Ensure that Longhorn has been successfully deployed:
localhost:~ # /var/lib/rancher/rke2/bin/kubectl --kubeconfig /etc/rancher/rke2/rke2.yaml -n longhorn-system get pods
NAME READY STATUS RESTARTS AGE
csi-attacher-5c4bfdcf59-qmjtz 1/1 Running 0 103s
csi-attacher-5c4bfdcf59-s7n65 1/1 Running 0 103s
csi-attacher-5c4bfdcf59-w9xgs 1/1 Running 0 103s
csi-provisioner-667796df57-fmz2d 1/1 Running 0 103s
csi-provisioner-667796df57-p7rjr 1/1 Running 0 103s
csi-provisioner-667796df57-w9fdq 1/1 Running 0 103s
csi-resizer-694f8f5f64-2rb8v 1/1 Running 0 103s
csi-resizer-694f8f5f64-z9v9x 1/1 Running 0 103s
csi-resizer-694f8f5f64-zlncz 1/1 Running 0 103s
csi-snapshotter-959b69d4b-5dpvj 1/1 Running 0 103s
csi-snapshotter-959b69d4b-lwwkv 1/1 Running 0 103s
csi-snapshotter-959b69d4b-tzhwc 1/1 Running 0 103s
engine-image-ei-5cefaf2b-hvdv5 1/1 Running 0 109s
instance-manager-0ee452a2e9583753e35ad00602250c5b 1/1 Running 0 109s
longhorn-csi-plugin-gd2jx 3/3 Running 0 103s
longhorn-driver-deployer-9f4fc86-j6h2b 1/1 Running 0 2m28s
longhorn-manager-z4lnl 1/1 Running 0 2m28s
longhorn-ui-5f4b7bbf69-bln7h 1/1 Running 3 (2m7s ago) 2m28s
longhorn-ui-5f4b7bbf69-lh97n 1/1 Running 3 (2m10s ago) 2m28sThis installation will not work for completely air-gapped environments. In those cases, please refer to Section 27.8, “SUSE Storage Installation”.
17 SUSE Security #
SUSE Security is a security solution for Kubernetes that provides L7 network security, runtime security, supply chain security, and compliance checks in a cohesive package.
SUSE Security is a product that is deployed as a platform of multiple containers, each communicating over various ports and interfaces. Under the hood, it uses NeuVector as its underlying container security component. The following containers make up the SUSE Security platform:
Manager. A stateless container which presents the Web-based console. Typically, only one is needed and this can run anywhere. Failure of the Manager does not affect any of the operations of the controller or enforcer. However, certain notifications (events) and recent connection data are cached in memory by the Manager so viewing of these would be affected.
Controller. The ‘control plane’ for SUSE Security must be deployed in an HA configuration, so configuration is not lost in a node failure. These can run anywhere, although customers often choose to place these on ‘management’, master or infra nodes because of their criticality.
Enforcer. This container is deployed as a DaemonSet so one Enforcer is on every node to be protected. Typically deploys to every worker node but scheduling can be enabled for master and infra nodes to deploy there as well. Note: If the Enforcer is not on a cluster node and connections come from a pod on that node, SUSE Security labels them as ‘unmanaged’ workloads.
Scanner. Performs the vulnerability scanning using the built-in CVE database, as directed by the Controller. Multiple scanners can be deployed to increase scanning capacity. Scanners can run anywhere but are often run on the nodes where the controllers run. See below for sizing considerations of scanner nodes. A scanner can also be invoked independently when used for build-phase scanning, for example, within a pipeline that triggers a scan, retrieves the results, and stops the scanner. The scanner contains the latest CVE database so should be updated daily.
Updater. The updater triggers an update of the scanner through a Kubernetes cron job when an update of the CVE database is desired. Please be sure to configure this for your environment.
A more in-depth SUSE Security onboarding and best practices documentation can be found here.
17.1 How does SUSE Edge use SUSE Security? #
SUSE Edge provides a leaner configuration of SUSE Security as a starting point for edge deployments.
17.2 Important notes #
The
Scannercontainer must have enough memory to pull the image to be scanned into memory and expand it. To scan images exceeding 1 GB, increase the scanner’s memory to slightly above the largest expected image size.High network connections expected in Protect mode. The
Enforcerrequires CPU and memory when in Protect (inline firewall blocking) mode to hold and inspect connections and possible payload (DLP). Increasing memory and dedicating a CPU core to theEnforcercan ensure adequate packet filtering capacity.
17.3 Installing with Edge Image Builder #
SUSE Edge is using Chapter 11, Edge Image Builder in order to customize base SUSE Linux Micro OS images. Follow Section 27.7, “SUSE Security Installation” for an air-gapped installation of SUSE Security on top of Kubernetes clusters provisioned by EIB.
18 MetalLB #
See MetalLB official documentation.
MetalLB is a load-balancer implementation for bare-metal Kubernetes clusters, using standard routing protocols.
In bare-metal environments, setting up network load balancers is notably more complex than in cloud environments. Unlike the straightforward API calls in cloud setups, bare-metal requires either dedicated network appliances or a combination of load balancers and Virtual IP (VIP) configurations to manage High Availability (HA) or address the potential Single Point of Failure (SPOF) inherent in a single node load balancer. These configurations are not easily automated, posing challenges in Kubernetes deployments where components dynamically scale up and down.
MetalLB addresses these challenges by harnessing the Kubernetes model to create LoadBalancer type services as if they were operating in a cloud environment, even on bare-metal setups.
There are two different approaches, via L2 mode (using ARP tricks) or via BGP. Mainly L2 does not need any special network gear but BGP is in general better. It depends on the use cases.
18.1 How does SUSE Edge use MetalLB? #
SUSE Edge uses MetalLB in three key ways:
As a Load Balancer Solution: MetalLB serves as the Load Balancer solution for bare-metal machines.
For an HA K3s/RKE2 Setup: MetalLB allows for load balancing the Kubernetes API using a Virtual IP address.
As an L3 BGP solution where MetalLB advertises routes to the service IPs to nearby routers.
In order to be able to expose the API, the Endpoint Copier Operator (Chapter 19, Endpoint Copier Operator) is used to keep in sync the K8s API endpoints from the kubernetes service to a kubernetes-vip LoadBalancer service.
18.2 Best practices #
Installation of MetalLB in L2 mode is described in Chapter 24, MetalLB on K3s (using Layer 2 Mode) and for L3 mode in Chapter 25, MetalLB on K3s (using Layer 3 Mode).
A guide on installing MetalLB in front of the kube-api-server to achieve high-availability topology can be found in Chapter 26, MetalLB in front of the Kubernetes API server.
18.3 Known issues #
K3s comes with its Load Balancer solution called
Klipper. To use MetalLB,Klippermust be disabled. This can be done by starting the K3s server with the--disable servicelboption, as described in the K3s documentation.
19 Endpoint Copier Operator #
Endpoint Copier Operator is a Kubernetes operator whose purpose is to create a copy of a Kubernetes Service and Endpoint and to keep them synced.
19.1 How does SUSE Edge use Endpoint Copier Operator? #
At SUSE Edge, the Endpoint Copier Operator plays a crucial role in achieving High Availability (HA) setup for K3s/RKE2 clusters. This is accomplished by creating a kubernetes-vip service of type LoadBalancer, ensuring its Endpoint remains in constant synchronization with the kubernetes Endpoint. MetalLB (Chapter 18, MetalLB) is leveraged to manage the kubernetes-vip service, as the exposed IP address is used from other nodes to join the cluster.
19.2 Best Practices #
Comprehensive documentation for using the Endpoint Copier Operator can be found here.
Additionally, refer to our guide (Chapter 24, MetalLB on K3s (using Layer 2 Mode)) on achieving a K3s/RKE2 HA setup using the Endpoint Copier Operator and MetalLB.
19.3 Known issues #
Presently, the Endpoint Copier Operator is limited to working with only one Service/Endpoint. Enhancements to support multiple Services/Endpoints are planned for the future.
20 Edge Virtualization #
This section describes how you can use Edge Virtualization to run virtual machines on your edge nodes. Edge Virtualization is designed for lightweight virtualization use-cases, where it is expected that a common workflow for the deployment and management of both virtualized and containerized applications will be utilized.
SUSE Edge Virtualization supports two methods of running virtual machines:
Deploying the virtual machines manually via libvirt+qemu-kvm at the host level (where Kubernetes is not involved)
Deploying the KubeVirt operator for Kubernetes-based management of virtual machines
Both options are valid, but only the second one is covered below. If you want to use the standard out-of-the box virtualization mechanisms provided by SUSE Linux Micro, a comprehensive guide can be found here, and whilst it was primarily written for SUSE Linux Enterprise Server, the concepts are almost identical.
This guide initially explains how to deploy the additional virtualization components onto a system that has already been pre-deployed, but follows with a section that describes how to embed this configuration in the initial deployment via Edge Image Builder. If you do not want to run through the basics and set things up manually, skip right ahead to that section.
20.1 KubeVirt overview #
KubeVirt allows for managing Virtual Machines with Kubernetes alongside the rest of your containerized workloads. It does this by running the user space portion of the Linux virtualization stack in a container. This minimizes the requirements on the host system, allowing for easier setup and management.
Details about KubeVirt’s architecture can be found in the upstream documentation.
20.2 Prerequisites #
If you are following this guide, we assume you have the following already available:
At least one physical host with SUSE Linux Micro 6.1 installed, and with virtualization extensions enabled in the BIOS (see here for details).
Across your nodes, a K3s/RKE2 Kubernetes cluster already deployed and with an appropriate
kubeconfigthat enables superuser access to the cluster.Access to the root user — these instructions assume you are the root user, and not escalating your privileges via
sudo.You have Helm available locally with an adequate network connection to be able to push configurations to your Kubernetes cluster and download the required images.
20.3 Manual installation of Edge Virtualization #
This guide will not walk you through the deployment of Kubernetes, but it assumes that you have either installed the SUSE Edge-appropriate version of K3s or RKE2 and that you have your kubeconfig configured accordingly so that standard kubectl commands can be executed as the superuser. We assume your node forms a single-node cluster, although there are no significant differences expected for multi-node deployments.
SUSE Edge Virtualization is deployed via three separate Helm charts, specifically:
KubeVirt: The core virtualization components, that is, Kubernetes CRDs, operators and other components required for enabling Kubernetes to deploy and manage virtual machines.
KubeVirt Dashboard Extension: An optional Rancher UI extension that allows basic virtual machine management, for example, starting/stopping of virtual machines as well as accessing the console.
Containerized Data Importer (CDI): An additional component that enables persistent-storage integration for KubeVirt, providing capabilities for virtual machines to use existing Kubernetes storage back-ends for data, but also allowing users to import or clone data volumes for virtual machines.
Each of these Helm charts is versioned according to the SUSE Edge release you are currently using. For production/supported usage, employ the artifacts that can be found in the SUSE Registry.
First, ensure that your kubectl access is working:
$ kubectl get nodesThis should show something similar to the following:
NAME STATUS ROLES AGE VERSION
node1.edge.rdo.wales Ready control-plane,etcd,master 4h20m v1.30.5+rke2r1
node2.edge.rdo.wales Ready control-plane,etcd,master 4h15m v1.30.5+rke2r1
node3.edge.rdo.wales Ready control-plane,etcd,master 4h15m v1.30.5+rke2r1Now you can proceed to install the KubeVirt and Containerized Data Importer (CDI) Helm charts:
$ helm install kubevirt oci://registry.suse.com/edge/charts/kubevirt --namespace kubevirt-system --create-namespace
$ helm install cdi oci://registry.suse.com/edge/charts/cdi --namespace cdi-system --create-namespaceIn a few minutes, you should have all KubeVirt and CDI components deployed. You can validate this by checking all the deployed resources in the kubevirt-system and cdi-system namespace.
Verify KubeVirt resources:
$ kubectl get all -n kubevirt-systemThis should show something similar to the following:
NAME READY STATUS RESTARTS AGE
pod/virt-operator-5fbcf48d58-p7xpm 1/1 Running 0 2m24s
pod/virt-operator-5fbcf48d58-wnf6s 1/1 Running 0 2m24s
pod/virt-handler-t594x 1/1 Running 0 93s
pod/virt-controller-5f84c69884-cwjvd 1/1 Running 1 (64s ago) 93s
pod/virt-controller-5f84c69884-xxw6q 1/1 Running 1 (64s ago) 93s
pod/virt-api-7dfc54cf95-v8kcl 1/1 Running 1 (59s ago) 118s
NAME TYPE CLUSTER-IP EXTERNAL-IP PORT(S) AGE
service/kubevirt-prometheus-metrics ClusterIP None <none> 443/TCP 2m1s
service/virt-api ClusterIP 10.43.56.140 <none> 443/TCP 2m1s
service/kubevirt-operator-webhook ClusterIP 10.43.201.121 <none> 443/TCP 2m1s
service/virt-exportproxy ClusterIP 10.43.83.23 <none> 443/TCP 2m1s
NAME DESIRED CURRENT READY UP-TO-DATE AVAILABLE NODE SELECTOR AGE
daemonset.apps/virt-handler 1 1 1 1 1 kubernetes.io/os=linux 93s
NAME READY UP-TO-DATE AVAILABLE AGE
deployment.apps/virt-operator 2/2 2 2 2m24s
deployment.apps/virt-controller 2/2 2 2 93s
deployment.apps/virt-api 1/1 1 1 118s
NAME DESIRED CURRENT READY AGE
replicaset.apps/virt-operator-5fbcf48d58 2 2 2 2m24s
replicaset.apps/virt-controller-5f84c69884 2 2 2 93s
replicaset.apps/virt-api-7dfc54cf95 1 1 1 118s
NAME AGE PHASE
kubevirt.kubevirt.io/kubevirt 2m24s DeployedVerify CDI resources:
$ kubectl get all -n cdi-systemThis should show something similar to the following:
NAME READY STATUS RESTARTS AGE
pod/cdi-operator-55c74f4b86-692xb 1/1 Running 0 2m24s
pod/cdi-apiserver-db465b888-62lvr 1/1 Running 0 2m21s
pod/cdi-deployment-56c7d74995-mgkfn 1/1 Running 0 2m21s
pod/cdi-uploadproxy-7d7b94b968-6kxc2 1/1 Running 0 2m22s
NAME TYPE CLUSTER-IP EXTERNAL-IP PORT(S) AGE
service/cdi-uploadproxy ClusterIP 10.43.117.7 <none> 443/TCP 2m22s
service/cdi-api ClusterIP 10.43.20.101 <none> 443/TCP 2m22s
service/cdi-prometheus-metrics ClusterIP 10.43.39.153 <none> 8080/TCP 2m21s
NAME READY UP-TO-DATE AVAILABLE AGE
deployment.apps/cdi-operator 1/1 1 1 2m24s
deployment.apps/cdi-apiserver 1/1 1 1 2m22s
deployment.apps/cdi-deployment 1/1 1 1 2m21s
deployment.apps/cdi-uploadproxy 1/1 1 1 2m22s
NAME DESIRED CURRENT READY AGE
replicaset.apps/cdi-operator-55c74f4b86 1 1 1 2m24s
replicaset.apps/cdi-apiserver-db465b888 1 1 1 2m21s
replicaset.apps/cdi-deployment-56c7d74995 1 1 1 2m21s
replicaset.apps/cdi-uploadproxy-7d7b94b968 1 1 1 2m22sTo verify that the VirtualMachine custom resource definitions (CRDs) are deployed, you can validate with:
$ kubectl explain virtualmachineThis should print out the definition of the VirtualMachine object, which should print as follows:
GROUP: kubevirt.io
KIND: VirtualMachine
VERSION: v1
DESCRIPTION:
VirtualMachine handles the VirtualMachines that are not running or are in a
stopped state The VirtualMachine contains the template to create the
VirtualMachineInstance. It also mirrors the running state of the created
VirtualMachineInstance in its status.
(snip)20.4 Deploying virtual machines #
Now that KubeVirt and CDI are deployed, let us define a simple virtual machine based on openSUSE Tumbleweed. This virtual machine has the most simple of configurations, using standard "pod networking" for a networking configuration identical to any other pod. It also employs non-persistent storage, ensuring the storage is ephemeral, just like in any container that does not have a PVC.
$ kubectl apply -f - <<EOF
apiVersion: kubevirt.io/v1
kind: VirtualMachine
metadata:
name: tumbleweed
namespace: default
spec:
runStrategy: Always
template:
spec:
domain:
devices: {}
machine:
type: q35
memory:
guest: 2Gi
resources: {}
volumes:
- containerDisk:
image: quay.io/containerdisks/opensuse-tumbleweed:1.0.0
name: tumbleweed-containerdisk-0
- cloudInitNoCloud:
userDataBase64: I2Nsb3VkLWNvbmZpZwpkaXNhYmxlX3Jvb3Q6IGZhbHNlCnNzaF9wd2F1dGg6IFRydWUKdXNlcnM6CiAgLSBkZWZhdWx0CiAgLSBuYW1lOiBzdXNlCiAgICBncm91cHM6IHN1ZG8KICAgIHNoZWxsOiAvYmluL2Jhc2gKICAgIHN1ZG86ICBBTEw9KEFMTCkgTk9QQVNTV0Q6QUxMCiAgICBsb2NrX3Bhc3N3ZDogRmFsc2UKICAgIHBsYWluX3RleHRfcGFzc3dkOiAnc3VzZScK
name: cloudinitdisk
EOFThis should print that a VirtualMachine was created:
virtualmachine.kubevirt.io/tumbleweed createdThis VirtualMachine definition is minimal, specifying little about the configuration. It simply outlines that it is a machine type "q35" with 2 GB of memory that uses a disk image based on an ephemeral containerDisk (that is, a disk image that is stored in a container image from a remote image repository), and specifies a base64 encoded cloudInit disk, which we only use for user creation and password enforcement at boot time (use base64 -d to decode it).
NoteThis virtual machine image is only for testing. The image is not officially supported and is only meant as a documentation example.
This machine takes a few minutes to boot as it needs to download the openSUSE Tumbleweed disk image, but once it has done so, you can view further details about the virtual machine by checking the virtual machine information:
$ kubectl get vmiThis should print the node that the virtual machine was started on, and the IP address of the virtual machine. Remember, since it uses pod networking, the reported IP address will be just like any other pod, and routable as such:
NAME AGE PHASE IP NODENAME READY
tumbleweed 4m24s Running 10.42.2.98 node3.edge.rdo.wales TrueWhen running these commands on the Kubernetes cluster nodes themselves, with a CNI that routes traffic directly to pods (for example, Cilium), you should be able to ssh directly to the machine itself. Substitute the following IP address with the one that was assigned to your virtual machine:
$ ssh suse@10.42.2.98
(password is "suse")Once you are in this virtual machine, you can play around, but remember that it is limited in terms of resources, and only has 1 GB disk space. When you are finished, Ctrl-D or exit to disconnect from the SSH session.
The virtual machine process is still wrapped in a standard Kubernetes pod. The VirtualMachine CRD is a representation of the desired virtual machine, but the process in which the virtual machine is actually started is via the virt-launcher pod, a standard Kubernetes pod, just like any other application. For every virtual machine started, you can see there is a virt-launcher pod:
$ kubectl get podsThis should then show the one virt-launcher pod for the Tumbleweed machine that we have defined:
NAME READY STATUS RESTARTS AGE
virt-launcher-tumbleweed-8gcn4 3/3 Running 0 10mIf we take a look into this virt-launcher pod, you see it is executing libvirt and qemu-kvm processes. We can enter the pod itself and have a look under the covers, noting that you need to adapt the following command for your pod name:
$ kubectl exec -it virt-launcher-tumbleweed-8gcn4 -- bashOnce you are in the pod, try running virsh commands along with looking at the processes. You will see the qemu-system-x86_64 binary running, along with certain processes for monitoring the virtual machine. You will also see the location of the disk image and how the networking is plugged (as a tap device):
qemu@tumbleweed:/> ps ax
PID TTY STAT TIME COMMAND
1 ? Ssl 0:00 /usr/bin/virt-launcher-monitor --qemu-timeout 269s --name tumbleweed --uid b9655c11-38f7-4fa8-8f5d-bfe987dab42c --namespace default --kubevirt-share-dir /var/run/kubevirt --ephemeral-disk-dir /var/run/kubevirt-ephemeral-disks --container-disk-dir /var/run/kube
12 ? Sl 0:01 /usr/bin/virt-launcher --qemu-timeout 269s --name tumbleweed --uid b9655c11-38f7-4fa8-8f5d-bfe987dab42c --namespace default --kubevirt-share-dir /var/run/kubevirt --ephemeral-disk-dir /var/run/kubevirt-ephemeral-disks --container-disk-dir /var/run/kubevirt/con
24 ? Sl 0:00 /usr/sbin/virtlogd -f /etc/libvirt/virtlogd.conf
25 ? Sl 0:01 /usr/sbin/virtqemud -f /var/run/libvirt/virtqemud.conf
83 ? Sl 0:31 /usr/bin/qemu-system-x86_64 -name guest=default_tumbleweed,debug-threads=on -S -object {"qom-type":"secret","id":"masterKey0","format":"raw","file":"/var/run/kubevirt-private/libvirt/qemu/lib/domain-1-default_tumbleweed/master-key.aes"} -machine pc-q35-7.1,usb
286 pts/0 Ss 0:00 bash
320 pts/0 R+ 0:00 ps ax
qemu@tumbleweed:/> virsh list --all
Id Name State
------------------------------------
1 default_tumbleweed running
qemu@tumbleweed:/> virsh domblklist 1
Target Source
---------------------------------------------------------------------------------------------
sda /var/run/kubevirt-ephemeral-disks/disk-data/tumbleweed-containerdisk-0/disk.qcow2
sdb /var/run/kubevirt-ephemeral-disks/cloud-init-data/default/tumbleweed/noCloud.iso
qemu@tumbleweed:/> virsh domiflist 1
Interface Type Source Model MAC
------------------------------------------------------------------------------
tap0 ethernet - virtio-non-transitional e6:e9:1a:05:c0:92
qemu@tumbleweed:/> exit
exitFinally, let us delete this virtual machine to clean up:
$ kubectl delete vm/tumbleweed
virtualmachine.kubevirt.io "tumbleweed" deleted20.5 Using virtctl #
Along with the standard Kubernetes CLI tooling, that is, kubectl, KubeVirt comes with an accompanying CLI utility that allows you to interface with your cluster in a way that bridges some gaps between the virtualization world and the world that Kubernetes was designed for. For example, the virtctl tool provides the capability of managing the lifecycle of virtual machines (starting, stopping, restarting, etc.), providing access to the virtual consoles, uploading virtual machine images, as well as interfacing with Kubernetes constructs such as services, without using the API or CRDs directly.
Let us download the latest stable version of the virtctl tool:
$ export VERSION=v1.5.2
$ wget https://github.com/kubevirt/kubevirt/releases/download/$VERSION/virtctl-$VERSION-linux-amd64If you are using a different architecture or a non-Linux machine, you can find other releases here. You need to make this executable before proceeding, and it may be useful to move it to a location within your $PATH:
$ mv virtctl-$VERSION-linux-amd64 /usr/local/bin/virtctl
$ chmod a+x /usr/local/bin/virtctlYou can then use the virtctl command-line tool to create virtual machines. Let us replicate our previous virtual machine, noting that we are piping the output directly into kubectl apply:
$ virtctl create vm --name virtctl-example --memory=1Gi \
--volume-containerdisk=src:quay.io/containerdisks/opensuse-tumbleweed:1.0.0 \
--cloud-init-user-data "I2Nsb3VkLWNvbmZpZwpkaXNhYmxlX3Jvb3Q6IGZhbHNlCnNzaF9wd2F1dGg6IFRydWUKdXNlcnM6CiAgLSBkZWZhdWx0CiAgLSBuYW1lOiBzdXNlCiAgICBncm91cHM6IHN1ZG8KICAgIHNoZWxsOiAvYmluL2Jhc2gKICAgIHN1ZG86ICBBTEw9KEFMTCkgTk9QQVNTV0Q6QUxMCiAgICBsb2NrX3Bhc3N3ZDogRmFsc2UKICAgIHBsYWluX3RleHRfcGFzc3dkOiAnc3VzZScK" | kubectl apply -f -This should then show the virtual machine running (it should start a lot quicker this time given that the container image will be cached):
$ kubectl get vmi
NAME AGE PHASE IP NODENAME READY
virtctl-example 52s Running 10.42.2.29 node3.edge.rdo.wales TrueNow we can use virtctl to connect directly to the virtual machine:
$ virtctl ssh suse@virtctl-example
(password is "suse" - Ctrl-D to exit)There are plenty of other commands that can be used by virtctl. For example, virtctl console can give you access to the serial console if networking is not working, and you can use virtctl guestosinfo to get comprehensive OS information, subject to the guest having the qemu-guest-agent installed and running.
Finally, let us pause and resume the virtual machine:
$ virtctl pause vm virtctl-example
VMI virtctl-example was scheduled to pauseYou find that the VirtualMachine object shows as Paused and the VirtualMachineInstance object shows as Running but READY=False:
$ kubectl get vm
NAME AGE STATUS READY
virtctl-example 8m14s Paused False
$ kubectl get vmi
NAME AGE PHASE IP NODENAME READY
virtctl-example 8m15s Running 10.42.2.29 node3.edge.rdo.wales FalseYou also find that you can no longer connect to the virtual machine:
$ virtctl ssh suse@virtctl-example
can't access VMI virtctl-example: Operation cannot be fulfilled on virtualmachineinstance.kubevirt.io "virtctl-example": VMI is pausedLet us resume the virtual machine and try again:
$ virtctl unpause vm virtctl-example
VMI virtctl-example was scheduled to unpauseNow we should be able to re-establish a connection:
$ virtctl ssh suse@virtctl-example
suse@vmi/virtctl-example.default's password:
suse@virtctl-example:~> exit
logoutFinally, let us remove the virtual machine:
$ kubectl delete vm/virtctl-example
virtualmachine.kubevirt.io "virtctl-example" deleted20.6 Simple ingress networking #
In this section, we show how you can expose virtual machines as standard Kubernetes services and make them available via the Kubernetes ingress service, for example, NGINX with RKE2 or Traefik with K3s. This document assumes that these components are already configured appropriately and that you have an appropriate DNS pointer, for example, via a wild card, to point at your Kubernetes server nodes or your ingress virtual IP for proper ingress resolution.
NoteIn SUSE Edge 3.1+, if you are using K3s in a multi-server node configuration, you might have needed to configure a MetalLB-based VIP for Ingress; this is not required for RKE2.
In the example environment, another openSUSE Tumbleweed virtual machine is deployed, cloud-init is used to install NGINX as a simple Web server at boot time, and a simple message is configured to be returned to verify that it works as expected when a call is made. To see how this is done, simply base64 -d the cloud-init section in the output below.
Let us create this virtual machine now:
$ kubectl apply -f - <<EOF
apiVersion: kubevirt.io/v1
kind: VirtualMachine
metadata:
name: ingress-example
namespace: default
spec:
runStrategy: Always
template:
metadata:
labels:
app: nginx
spec:
domain:
devices: {}
machine:
type: q35
memory:
guest: 2Gi
resources: {}
volumes:
- containerDisk:
image: registry.opensuse.org/home/roxenham/tumbleweed-container-disk/containerfile/cloud-image:latest
name: tumbleweed-containerdisk-0
- cloudInitNoCloud:
userDataBase64: I2Nsb3VkLWNvbmZpZwpkaXNhYmxlX3Jvb3Q6IGZhbHNlCnNzaF9wd2F1dGg6IFRydWUKdXNlcnM6CiAgLSBkZWZhdWx0CiAgLSBuYW1lOiBzdXNlCiAgICBncm91cHM6IHN1ZG8KICAgIHNoZWxsOiAvYmluL2Jhc2gKICAgIHN1ZG86ICBBTEw9KEFMTCkgTk9QQVNTV0Q6QUxMCiAgICBsb2NrX3Bhc3N3ZDogRmFsc2UKICAgIHBsYWluX3RleHRfcGFzc3dkOiAnc3VzZScKcnVuY21kOgogIC0genlwcGVyIGluIC15IG5naW54CiAgLSBzeXN0ZW1jdGwgZW5hYmxlIC0tbm93IG5naW54CiAgLSBlY2hvICJJdCB3b3JrcyEiID4gL3Nydi93d3cvaHRkb2NzL2luZGV4Lmh0bQo=
name: cloudinitdisk
EOFWhen this virtual machine has successfully started, we can use the virtctl command to expose the VirtualMachineInstance with an external port of 8080 and a target port of 80 (where NGINX listens by default). We use the virtctl command here as it understands the mapping between the virtual machine object and the pod. This creates a new service for us:
$ virtctl expose vmi ingress-example --port=8080 --target-port=80 --name=ingress-example
Service ingress-example successfully exposed for vmi ingress-exampleWe will then have an appropriate service automatically created:
$ kubectl get svc/ingress-example
NAME TYPE CLUSTER-IP EXTERNAL-IP PORT(S) AGE
ingress-example ClusterIP 10.43.217.19 <none> 8080/TCP 9sNext, if you then use kubectl create ingress, we can create an ingress object that points to this service. Adapt the URL (known as the "host" in the ingress object) here to match your DNS configuration and ensure that you point it to port 8080:
$ kubectl create ingress ingress-example --rule=ingress-example.suse.local/=ingress-example:8080With DNS being configured correctly, you should be able to curl the URL immediately:
$ curl ingress-example.suse.local
It works!Let us clean up by removing this virtual machine and its service and ingress resources:
$ kubectl delete vm/ingress-example svc/ingress-example ingress/ingress-example
virtualmachine.kubevirt.io "ingress-example" deleted
service "ingress-example" deleted
ingress.networking.k8s.io "ingress-example" deleted20.7 Using the Rancher UI extension #
SUSE Edge Virtualization provides a UI extension for Rancher Manager, enabling basic virtual machine management using the Rancher dashboard UI.
20.7.1 Installation #
See Rancher Dashboard Extensions (Chapter 6, Rancher Dashboard Extensions) for installation guidance.
20.7.2 Using KubeVirt Rancher Dashboard Extension #
The extension introduces a new KubeVirt section to the Cluster Explorer. This section is added to any managed cluster which has KubeVirt installed.
The extension allows you to directly interact with KubeVirt Virtual Machine resources to manage Virtual Machines lifecycle.
20.7.2.1 Creating a virtual machine #
Navigate to Cluster Explorer clicking KubeVirt-enabled managed cluster in the left navigation.
Navigate to KubeVirt > Virtual Machines page and click
Create from YAMLin the upper right of the screen.Fill in or paste a virtual machine definition and press
Create. Use virtual machine definition from Deploying Virtual Machines section as an inspiration.
20.7.2.2 Virtual Machine Actions #
You can use the action menu accessed from the ⋮ drop-down list to the right of each virtual machine to perform start, stop, pause or soft reboot actions. Alternatively you can also use group actions at the top of the list by selecting virtual machines to perform the action on.
Performing the actions may have an effect on Virtual Machine Run Strategy. See the table in KubeVirt documentation for more details.
20.7.2.3 Accessing virtual machine console #
The "Virtual machines" list provides a Console drop-down list that allows to connect to the machine using VNC or Serial Console. This action is only available to running machines.
In some cases, it takes a short while before the console is accessible on a freshly started virtual machine.
20.8 Installing with Edge Image Builder #
SUSE Edge is using Chapter 11, Edge Image Builder in order to customize base SUSE Linux Micro OS images. Follow Section 27.9, “KubeVirt and CDI Installation” for an air-gapped installation of both KubeVirt and CDI on top of Kubernetes clusters provisioned by EIB.
21 System Upgrade Controller #
See the System Upgrade Controller documentation.
The System Upgrade Controller (SUC) aims to provide a general-purpose, Kubernetes-native upgrade controller (for nodes). It introduces a new CRD, the Plan, for defining any and all of your upgrade policies/requirements. A Plan is an outstanding intent to mutate nodes in your cluster.
21.1 How does SUSE Edge use System Upgrade Controller? #
SUSE Edge uses SUC to facilitate various "Day 2" operations related to OS and Kubernetes version upgrades on management and downstream clusters.
"Day 2" operations are defined through SUC Plans. Based on these plans, SUC deploys workloads on each node to execute the respective "Day 2" operation.
SUC is also used within the Chapter 22, Upgrade Controller. To learn more about the key differences between SUC and the Upgrade Controller, see Section 22.2, “Upgrade Controller vs System Upgrade Controller”.
21.2 Installing the System Upgrade Controller #
Starting with Rancher v2.10.0, the System Upgrade Controller is installed automatically.
Follow the steps below only if your environment is not managed by Rancher, or if your Rancher version is lesser than v2.10.0.
We recommend that you install SUC through Fleet (Chapter 8, Fleet) located in the suse-edge/fleet-examples repository.
The resources offered by the suse-edge/fleet-examples repository must always be used from a valid fleet-examples release. To determine which release you need to use, refer to the Release Notes (Section 53.1, “Abstract”).
If you are unable to use Fleet for the installation of SUC, you can install it through Rancher’s Helm chart repository, or incorporate the Rancher’s Helm chart in your own third-party GitOps workflow.
This section covers:
Fleet installation (Section 21.2.1, “System Upgrade Controller Fleet installation”)
Helm installation (Section 21.2.2, “System Upgrade Controller Helm installation”)
21.2.1 System Upgrade Controller Fleet installation #
Using Fleet, there are two possible resources that can be used to deploy SUC:
GitRepo resource - for use cases where an external/local Git server is available. For installation instructions, see System Upgrade Controller installation - GitRepo (Section 21.2.1.1, “System Upgrade Controller installation - GitRepo”).
Bundle resource - for air-gapped use cases that do not support a local Git server option. For installation instructions, see System Upgrade Controller installation - Bundle (Section 21.2.1.2, “System Upgrade Controller installation - Bundle”).
21.2.1.1 System Upgrade Controller installation - GitRepo #
This process can also be done through the Rancher UI, if such is available. For more information, see Accessing Fleet in the Rancher UI.
In your management cluster:
Determine on which clusters you want to deploy SUC. This is done by deploying a SUC
GitReporesource in the correct Fleet workspace on your management cluster. By default, Fleet has two workspaces:fleet-local- for resources that need to be deployed on the management cluster.fleet-default- for resources that need to be deployed on downstream clusters.For more information on Fleet workspaces, see the upstream documentation.
Deploy the
GitReporesource:To deploy SUC on your management cluster:
kubectl apply -n fleet-local -f - <<EOF apiVersion: fleet.cattle.io/v1alpha1 kind: GitRepo metadata: name: system-upgrade-controller spec: revision: release-3.4.1 paths: - fleets/day2/system-upgrade-controller repo: https://github.com/suse-edge/fleet-examples.git EOFTo deploy SUC on your downstream clusters:
NoteBefore deploying the resource below, you must provide a valid
targetsconfiguration, so that Fleet knows on which downstream clusters to deploy your resource. For information on how to map to downstream clusters, see Mapping to Downstream Clusters.kubectl apply -n fleet-default -f - <<EOF apiVersion: fleet.cattle.io/v1alpha1 kind: GitRepo metadata: name: system-upgrade-controller spec: revision: release-3.4.1 paths: - fleets/day2/system-upgrade-controller repo: https://github.com/suse-edge/fleet-examples.git targets: - clusterSelector: CHANGEME # Example matching all clusters: # targets: # - clusterSelector: {} EOF
Validate that the
GitReporesource is deployed:# Namespace will vary based on where you want to deploy SUC kubectl get gitrepo system-upgrade-controller -n <fleet-local/fleet-default> NAME REPO COMMIT BUNDLEDEPLOYMENTS-READY STATUS system-upgrade-controller https://github.com/suse-edge/fleet-examples.git release-3.4.1 1/1Validate the System Upgrade Controller deployment:
kubectl get deployment system-upgrade-controller -n cattle-system NAME READY UP-TO-DATE AVAILABLE AGE system-upgrade-controller 1/1 1 1 2m20s
21.2.1.2 System Upgrade Controller installation - Bundle #
This section illustrates how to build and deploy a Bundle resource from a standard Fleet configuration using the fleet-cli.
On a machine with network access download the
fleet-cli:NoteMake sure that the version of the fleet-cli you download matches the version of Fleet that has been deployed on your cluster.
For Mac users there is a fleet-cli Homebrew Formulae.
For Linux and Windows users the binaries are present as assets to each Fleet release.
Linux AMD:
curl -L -o fleet-cli https://github.com/rancher/fleet/releases/download/v0.13.1/fleet-linux-amd64Linux ARM:
curl -L -o fleet-cli https://github.com/rancher/fleet/releases/download/v0.13.1/fleet-linux-arm64
Make
fleet-cliexecutable:chmod +x fleet-cliClone the
suse-edge/fleet-examplesrelease that you wish to use:git clone -b release-3.4.1 https://github.com/suse-edge/fleet-examples.gitNavigate to the SUC fleet, located in the
fleet-examplesrepo:cd fleet-examples/fleets/day2/system-upgrade-controllerDetermine on which clusters you want to deploy SUC. This is done by deploying the SUC Bundle in the correct Fleet workspace inside your management cluster. By default, Fleet has two workspaces:
fleet-local- for resources that need to be deployed on the management cluster.fleet-default- for resources that need to be deployed on downstream clusters.For more information on Fleet workspaces, see the upstream documentation.
If you intend to deploy SUC only on downstream clusters, create a
targets.yamlfile that matches the specific clusters:cat > targets.yaml <<EOF targets: - clusterSelector: CHANGEME EOFFor information on how to map to downstream clusters, see Mapping to Downstream Clusters
Proceed to building the Bundle:
NoteMake sure you did not download the fleet-cli in the
fleet-examples/fleets/day2/system-upgrade-controllerdirectory, otherwise it will be packaged with the Bundle, which is not advised.To deploy SUC on your management cluster, execute:
fleet-cli apply --compress -n fleet-local -o - system-upgrade-controller . > system-upgrade-controller-bundle.yamlTo deploy SUC on your downstream clusters, execute:
fleet-cli apply --compress --targets-file=targets.yaml -n fleet-default -o - system-upgrade-controller . > system-upgrade-controller-bundle.yamlFor more information about this process, see Convert a Helm Chart into a Bundle.
For more information about the
fleet-cli applycommand, see fleet apply.
Transfer the
system-upgrade-controller-bundle.yamlbundle to your management cluster machine:scp system-upgrade-controller-bundle.yaml <machine-address>:<filesystem-path>On your management cluster, deploy the
system-upgrade-controller-bundle.yamlBundle:kubectl apply -f system-upgrade-controller-bundle.yamlOn your management cluster, validate that the Bundle is deployed:
# Namespace will vary based on where you want to deploy SUC kubectl get bundle system-upgrade-controller -n <fleet-local/fleet-default> NAME BUNDLEDEPLOYMENTS-READY STATUS system-upgrade-controller 1/1Based on the Fleet workspace that you deployed your Bundle to, navigate to the cluster and validate the SUC deployment:
NoteSUC is always deployed in the cattle-system namespace.
kubectl get deployment system-upgrade-controller -n cattle-system NAME READY UP-TO-DATE AVAILABLE AGE system-upgrade-controller 1/1 1 1 111s
21.2.2 System Upgrade Controller Helm installation #
Add the Rancher chart repository:
helm repo add rancher-charts https://charts.rancher.io/Deploy the SUC chart:
helm install system-upgrade-controller rancher-charts/system-upgrade-controller --version 107.0.0 --set global.cattle.psp.enabled=false -n cattle-system --create-namespaceThis will install SUC version 0.16.0 which is needed by the Edge 3.4.1 platform.
Validate the SUC deployment:
kubectl get deployment system-upgrade-controller -n cattle-system NAME READY UP-TO-DATE AVAILABLE AGE system-upgrade-controller 1/1 1 1 37s
21.3 Monitoring System Upgrade Controller Plans #
SUC Plans can be viewed in the following ways:
Through the Rancher UI (Section 21.3.1, “Monitoring System Upgrade Controller Plans - Rancher UI”).
Through manual monitoring (Section 21.3.2, “Monitoring System Upgrade Controller Plans - Manual”) inside of the cluster.
Pods deployed for SUC Plans are kept alive 15 minutes after a successful execution. After that they are removed by the corresponding Job that created them. To have access to the Pod’s logs after this time period, you should enable logging for your cluster. For information on how to do this in Rancher, see Rancher Integration with Logging Services.
21.3.1 Monitoring System Upgrade Controller Plans - Rancher UI #
To check Pod logs for the specific SUC plan:
In the upper left corner, ☰ → <your-cluster-name>
Select Workloads → Pods
Select the
Only User Namespacesdrop down menu and add thecattle-systemnamespaceIn the Pod filter bar, write the name for your SUC Plan Pod. The name will be in the following template format:
apply-<plan_name>-on-<node_name>NoteThere may be both
CompletedandUnknownPods for a specific SUC Plan. This is expected and happens due to the nature of some of the upgrades.Select the pod that you want to review the logs of and navigate to ⋮ → View Logs
21.3.2 Monitoring System Upgrade Controller Plans - Manual #
The below steps assume that kubectl has been configured to connect to the cluster where the SUC Plans have been deployed to.
List deployed SUC Plans:
kubectl get plans -n cattle-systemGet Pod for SUC Plan:
kubectl get pods -l upgrade.cattle.io/plan=<plan_name> -n cattle-systemNoteThere may be both
CompletedandUnknownPods for a specific SUC Plan. This is expected and happens due to the nature of some of the upgrades.Get logs for the Pod:
kubectl logs <pod_name> -n cattle-system
22 Upgrade Controller #
A Kubernetes controller capable of performing upgrades over the following SUSE Edge platform components:
Operating System (SUSE Linux Micro)
Kubernetes (K3s & RKE2)
Additional components (Rancher, Elemental, SUSE Security, etc.)
The Upgrade Controller streamlines the upgrade process for the components mentioned above by encapsulating their complexities within a single user-facing resource that serves as a trigger for the upgrade. Users only need to configure this resource and the Upgrade Controller takes care of the rest.
The Upgrade Controller currently supports SUSE Edge platform upgrades only for non air-gapped management clusters. Refer to the Section 22.8, “Known Limitations” section for more information.
22.1 How does SUSE Edge use Upgrade Controller? #
The Upgrade Controller is essential in automating the (formerly manual) "Day 2" operations required to upgrade management clusters from one SUSE Edge release version to the next.
To achieve this automation, the Upgrade Controller utilizes tools such as the System Upgrade Controller (Chapter 21, System Upgrade Controller) and the Helm Controller.
For further details on how the Upgrade Controller works, see Section 22.5, “How does the Upgrade Controller work?”.
For known limitations that the Upgrade Controller has, see Section 22.8, “Known Limitations”.
For information on the difference between the Upgrade Controller and the System Upgrade Controller, see Section 22.2, “Upgrade Controller vs System Upgrade Controller”.
22.2 Upgrade Controller vs System Upgrade Controller #
The System Upgrade Controller (SUC) (Chapter 21, System Upgrade Controller) is a general-purpose tool that propagates upgrade instructions to specific Kubernetes nodes.
While it supports some "Day 2" operations for the SUSE Edge platform, it does not cover all of them. Moreover, even for supported operations, users have to manually configure, maintain, and deploy multiple SUC Plans — an error-prone process that can lead to unexpected issues.
This led to the need for a tool that automates and abstracts the complexity of managing various "Day 2" operations for the SUSE Edge platform. Thus, the Upgrade Controller was developed. It simplifies the upgrade process by introducing a single user-facing resource that drives the upgrade. Users only need to manage this resource, while the Upgrade Controller takes care of the rest.
22.3 Installing the Upgrade Controller #
22.3.1 Prerequisites #
System Upgrade Controller (Section 21.2, “Installing the System Upgrade Controller”)
A Kubernetes cluster; either K3s or RKE2
22.3.2 Steps #
Install the Upgrade Controller Helm chart on your management cluster:
helm install upgrade-controller oci://registry.suse.com/edge/charts/upgrade-controller --version 304.0.1+up0.1.1 --create-namespace --namespace upgrade-controller-systemValidate the Upgrade Controller deployment:
kubectl get deployment -n upgrade-controller-systemValidate the Upgrade Controller pod:
kubectl get pods -n upgrade-controller-systemValidate the Upgrade Controller pod logs:
kubectl logs <pod_name> -n upgrade-controller-system
22.4 Installing the Upgrade Controller via Edge Image Builder #
As an alternative to the manual installation described above, it is possible to install the upgrade controller as part of the inital deployment orchestrated by Edge Image Builder (Chapter 11, Edge Image Builder).
In this case it is necessary to add the following helm chart configuration to the EIB configuration file:
kubernetes:
helm:
charts:
- name: cert-manager
repositoryName: jetstack
version: {version-cert-manager}
targetNamespace: cert-manager
valuesFile: certmanager-values.yaml
createNamespace: true
installationNamespace: kube-system
- name: upgrade-controller
version: {version-upgrade-controller-chart}
repositoryName: suse-edge-charts
targetNamespace: upgrade-controller-system
createNamespace: true
installationNamespace: kube-system22.5 How does the Upgrade Controller work? #
In order to perform an Edge release upgrade, the Upgrade Controller introduces two new Kubernetes custom resources:
UpgradePlan (Section 22.6.1, “UpgradePlan”) - created by the user; holds configurations regarding an Edge release upgrade.
ReleaseManifest (Section 22.6.2, “ReleaseManifest”) - created by the Upgrade Controller; holds component versions specific to a particular Edge release version. This file must not be edited by users.
The Upgrade Controller proceeds to create a ReleaseManifest resource that holds the component data for the Edge release version specified by the user under the releaseVersion property in the UpgradePlan resource.
Using the component data from the ReleaseManifest, the Upgrade Controller proceeds to upgrade the Edge release components in the following order:
Operating System (OS) (Section 22.5.1, “Operating System upgrade”).
Kubernetes (Section 22.5.2, “Kubernetes upgrade”).
Additional components (Section 22.5.3, “Additional components upgrades”).
During the upgrade process, the Upgrade Controller continually outputs upgrade information to the created UpgradePlan. For more information on how to track the upgrade process, see Tracking the upgrade process (Section 22.7, “Tracking the upgrade process”).
22.5.1 Operating System upgrade #
To upgrade the operating system, the Upgrade Controller creates SUC (Chapter 21, System Upgrade Controller) Plans that have the following naming template:
For SUC Plans related to control plane node OS upgrades -
control-plane-<os-name>-<os-version>-<suffix>.For SUC Plans related to worker node OS upgrades -
workers-<os-name>-<os-version>-<suffix>.
Based on these plans, SUC proceeds to create workloads on each node of the cluster that perform the actual OS upgrade.
Depending on the ReleaseManifest, the OS upgrade may include:
Package only updates - for use-cases where the OS version does not change between Edge releases.
Full OS migration - for use-cases where the OS version changes between Edge releases.
The upgrade is executed one node at a time starting with the control plane nodes first. Only if the control-plane node upgrade finishes will the worker nodes begin to be upgraded.
The Upgrade Controller configures the OS SUC Plans to do perform a drain of the cluster nodes if the cluster has more than one node of the specified type.
For clusters where the control plane nodes are greater than one and there is only one worker node, a drain will be performed only for the control plane nodes and vice versa.
For information on how to disable node drains altogether, see the UpgradePlan (Section 22.6.1, “UpgradePlan”) section.
22.5.2 Kubernetes upgrade #
To upgrade the Kubernetes distribution of a cluster, the Upgrade Controller creates SUC (Chapter 21, System Upgrade Controller) Plans that have the following naming template:
For SUC Plans related to control plane node Kubernetes upgrades -
control-plane-<k8s-version>-<suffix>.For SUC Plans related to worker node Kubernetes upgrades -
workers-<k8s-version>-<suffix>.
Based on these plans, SUC proceeds to create workloads on each node of the cluster that perform the actual Kubernetes upgrade.
The Kubernetes upgrade will happen one node at a time starting with the control plane nodes first. Only if the control plane node upgrade finishes will the worker nodes begin to be upgraded.
The Upgrade Controller configures the Kubernetes SUC Plans to perform a drain of the cluster nodes if the cluster has more than one node of the specified type.
For clusters where the control plane nodes are greater than one and there is only one worker node, a drain will be performed only for the control plane nodes and vice versa.
For information on how to disable node drains altogether, see Section 22.6.1, “UpgradePlan”.
22.5.3 Additional components upgrades #
Currently, all additional components are installed via Helm charts. For a full list of the components for a specific release, refer to the Release Notes (Section 53.1, “Abstract”).
For Helm charts deployed through EIB (Chapter 11, Edge Image Builder), the Upgrade Controller updates the existing HelmChart CR of each component.
For Helm charts deployed outside of EIB, the Upgrade Controller creates a HelmChart resource for each component.
After the creation/update of the HelmChart resource, the Upgrade Controller relies on the helm-controller to pick up this change and proceed with the actual component upgrade.
Charts will be upgraded sequentially based on their order in the ReleaseManifest. Additional values can also be passed through the UpgradePlan. If a chart’s version remains unchanged in the new SUSE Edge release, it will not be upgraded. For more information about this, refer to Section 22.6.1, “UpgradePlan”.
22.6 Kubernetes API extensions #
Extensions to the Kubernetes API introduced by the Upgrade Controller.
22.6.1 UpgradePlan #
The Upgrade Controller introduces a new Kubernetes custom resource called an UpgradePlan.
The UpgradePlan serves as an instruction mechanism for the Upgrade Controller and it supports the following configurations:
releaseVersion- Edge release version to which the cluster should be upgraded to. The release version must follow semantic versioning and should be retrieved from the Release Notes (Section 53.1, “Abstract”).disableDrain- Optional; instructs the Upgrade Controller on whether to disable node drains. Useful for when you have workloads with Disruption Budgets.Example for control plane node drain disablement:
spec: disableDrain: controlPlane: trueExample for control plane and worker node drain disablement:
spec: disableDrain: controlPlane: true worker: true
helm- Optional; specifies additional values for components installed via Helm.WarningIt is only advised to use this field for values that are critical for upgrades. Standard chart value updates should be performed after the respective charts have been upgraded to the next version.
Example:
spec: helm: - chart: foo values: bar: baz
22.6.2 ReleaseManifest #
The Upgrade Controller introduces a new Kubernetes custom resource called a ReleaseManifest.
The ReleaseManifest resource is created by the Upgrade Controller and holds component data for one specific Edge release version. This means that each Edge release version upgrade will be represented by a different ReleaseManifest resource.
The Release Manifest should always be created by the Upgrade Controller.
It is not advisable to manually create or edit the ReleaseManifest resources. Users that decide to do so should do this at their own risk.
Component data that the Release Manifest ships include, but is not limited to:
For an example of how a Release Manifest can look, refer to the upstream documentation. Please note that this is just an example and it is not intended to be created as a valid ReleaseManifest resource.
22.7 Tracking the upgrade process #
This section serves as means to track and debug the upgrade process that the Upgrade Controller initiates once the user creates an UpgradePlan resource.
22.7.1 General #
General information about the state of the upgrade process can be viewed in the Upgrade Plan’s status conditions.
The Upgrade Plan resource’s status can be viewed in the following way:
kubectl get upgradeplan <upgradeplan_name> -n upgrade-controller-system -o yamlRunning Upgrade Plan example:
apiVersion: lifecycle.suse.com/v1alpha1
kind: UpgradePlan
metadata:
name: upgrade-plan-mgmt
namespace: upgrade-controller-system
spec:
releaseVersion: 3.4.1
status:
conditions:
- lastTransitionTime: "2024-10-01T06:26:27Z"
message: Control plane nodes are being upgraded
reason: InProgress
status: "False"
type: OSUpgraded
- lastTransitionTime: "2024-10-01T06:26:27Z"
message: Kubernetes upgrade is not yet started
reason: Pending
status: Unknown
type: KubernetesUpgraded
- lastTransitionTime: "2024-10-01T06:26:27Z"
message: Rancher upgrade is not yet started
reason: Pending
status: Unknown
type: RancherUpgraded
- lastTransitionTime: "2024-10-01T06:26:27Z"
message: Longhorn upgrade is not yet started
reason: Pending
status: Unknown
type: LonghornUpgraded
- lastTransitionTime: "2024-10-01T06:26:27Z"
message: MetalLB upgrade is not yet started
reason: Pending
status: Unknown
type: MetalLBUpgraded
- lastTransitionTime: "2024-10-01T06:26:27Z"
message: CDI upgrade is not yet started
reason: Pending
status: Unknown
type: CDIUpgraded
- lastTransitionTime: "2024-10-01T06:26:27Z"
message: KubeVirt upgrade is not yet started
reason: Pending
status: Unknown
type: KubeVirtUpgraded
- lastTransitionTime: "2024-10-01T06:26:27Z"
message: NeuVector upgrade is not yet started
reason: Pending
status: Unknown
type: NeuVectorUpgraded
- lastTransitionTime: "2024-10-01T06:26:27Z"
message: EndpointCopierOperator upgrade is not yet started
reason: Pending
status: Unknown
type: EndpointCopierOperatorUpgraded
- lastTransitionTime: "2024-10-01T06:26:27Z"
message: Elemental upgrade is not yet started
reason: Pending
status: Unknown
type: ElementalUpgraded
- lastTransitionTime: "2024-10-01T06:26:27Z"
message: SRIOV upgrade is not yet started
reason: Pending
status: Unknown
type: SRIOVUpgraded
- lastTransitionTime: "2024-10-01T06:26:27Z"
message: Metal3 upgrade is not yet started
reason: Pending
status: Unknown
type: Metal3Upgraded
- lastTransitionTime: "2024-10-01T06:26:27Z"
message: RancherTurtles upgrade is not yet started
reason: Pending
status: Unknown
type: RancherTurtlesUpgraded
observedGeneration: 1
sucNameSuffix: 90315a2b6d
Here you can view every component that the Upgrade Controller will try to schedule an upgrade for. Each condition follows the below template:
lastTransitionTime- the last time that this component condition has transitioned from one status to another.message- message that indicates the current upgrade state of the specific component condition.reason- the current upgrade state of the specific component condition. Possiblereasonsinclude:Succeeded- upgrade of the specific component is successful.Failed- upgrade of the specific component has failed.InProgress- upgrade of the specific component is currently in progress.Pending- upgrade of the specific component is not yet scheduled.Skipped- specific component is not found on the cluster, so its upgrade will be skipped.Error- specific component has encountered a transient error.
status- status of the current conditiontype, one ofTrue,False,Unknown.type- indicator for the currently upgraded component.
The Upgrade Controller creates SUC Plans for component conditions of type OSUpgraded and KubernetesUpgraded. To further track the SUC Plans created for these components, refer to Section 21.3, “Monitoring System Upgrade Controller Plans”.
All other component condition types can be further tracked by viewing the resources created for them by the helm-controller. For more information, see Section 22.7.2, “Helm Controller”.
An Upgrade Plan scheduled by the Upgrade Controller can be marked as successful once:
There are no
PendingorInProgresscomponent conditions.The
lastSuccessfulReleaseVersionproperty points to thereleaseVersionthat is specified in the Upgrade Plan’s configuration. This property is added to the Upgrade Plan’s status by the Upgrade Controller once the upgrade process is successful.
Successful UpgradePlan example:
apiVersion: lifecycle.suse.com/v1alpha1
kind: UpgradePlan
metadata:
name: upgrade-plan-mgmt
namespace: upgrade-controller-system
spec:
releaseVersion: 3.4.1
status:
conditions:
- lastTransitionTime: "2024-10-01T06:26:48Z"
message: All cluster nodes are upgraded
reason: Succeeded
status: "True"
type: OSUpgraded
- lastTransitionTime: "2024-10-01T06:26:59Z"
message: All cluster nodes are upgraded
reason: Succeeded
status: "True"
type: KubernetesUpgraded
- lastTransitionTime: "2024-10-01T06:27:13Z"
message: Chart rancher upgrade succeeded
reason: Succeeded
status: "True"
type: RancherUpgraded
- lastTransitionTime: "2024-10-01T06:27:13Z"
message: Chart longhorn is not installed
reason: Skipped
status: "False"
type: LonghornUpgraded
- lastTransitionTime: "2024-10-01T06:27:13Z"
message: Specified version of chart metallb is already installed
reason: Skipped
status: "False"
type: MetalLBUpgraded
- lastTransitionTime: "2024-10-01T06:27:13Z"
message: Chart cdi is not installed
reason: Skipped
status: "False"
type: CDIUpgraded
- lastTransitionTime: "2024-10-01T06:27:13Z"
message: Chart kubevirt is not installed
reason: Skipped
status: "False"
type: KubeVirtUpgraded
- lastTransitionTime: "2024-10-01T06:27:13Z"
message: Chart neuvector-crd is not installed
reason: Skipped
status: "False"
type: NeuVectorUpgraded
- lastTransitionTime: "2024-10-01T06:27:14Z"
message: Specified version of chart endpoint-copier-operator is already installed
reason: Skipped
status: "False"
type: EndpointCopierOperatorUpgraded
- lastTransitionTime: "2024-10-01T06:27:14Z"
message: Chart elemental-operator upgrade succeeded
reason: Succeeded
status: "True"
type: ElementalUpgraded
- lastTransitionTime: "2024-10-01T06:27:15Z"
message: Chart sriov-crd is not installed
reason: Skipped
status: "False"
type: SRIOVUpgraded
- lastTransitionTime: "2024-10-01T06:27:19Z"
message: Chart metal3 is not installed
reason: Skipped
status: "False"
type: Metal3Upgraded
- lastTransitionTime: "2024-10-01T06:27:27Z"
message: Chart rancher-turtles is not installed
reason: Skipped
status: "False"
type: RancherTurtlesUpgraded
lastSuccessfulReleaseVersion: 3.4.1
observedGeneration: 1
sucNameSuffix: 90315a2b6d
22.7.2 Helm Controller #
This section covers how to track resources created by the helm-controller.
The below steps assume that kubectl has been configured to connect to the cluster where the Upgrade Controller has been deployed to.
Locate the
HelmChartresource for the specific component:kubectl get helmcharts -n kube-systemUsing the name of the
HelmChartresource, locate the upgrade Pod that was created by thehelm-controller:kubectl get pods -l helmcharts.helm.cattle.io/chart=<helmchart_name> -n kube-system # Example for Rancher kubectl get pods -l helmcharts.helm.cattle.io/chart=rancher -n kube-system NAME READY STATUS RESTARTS AGE helm-install-rancher-tv9wn 0/1 Completed 0 16mView the logs of the component specific pod:
kubectl logs <pod_name> -n kube-system
22.8 Known Limitations #
Downstream cluster upgrades are not yet managed by the Upgrade Controller. For information on how to upgrade downstream clusters, refer to Chapter 37, Downstream clusters.
The Upgrade Controller expects any additional SUSE Edge Helm charts that are deployed through EIB (Chapter 11, Edge Image Builder) to have their HelmChart CR deployed in the
kube-systemnamespace. To do this, configure theinstallationNamespaceproperty in your EIB definition file. For more information, see the upstream documentation.Currently the Upgrade Controller has no way to determine the current running Edge release version on the management cluster. Ensure to provide an Edge release version that is greater than the currently running Edge release version on the cluster.
Currently the Upgrade Controller supports non air-gapped environment upgrades only. Air-gapped upgrades are not yet possible.
23 SUSE Multi-Linux Manager #
SUSE Multi-Linux Manager is included in SUSE Edge to provide automation and control for keeping SUSE Linux Micro as the underlying operating system consistently up-to-date on all nodes of your edge deployment.
For more information please refer to the Chapter 4, SUSE Multi-Linux Manager and the SUSE Multi-Linux Manager Documentation.
Part III How-To Guides #
How-to guides and best practices
- 24 MetalLB on K3s (using Layer 2 Mode)
MetalLB is a load-balancer implementation for bare-metal Kubernetes clusters, using standard routing protocols.
- 25 MetalLB on K3s (using Layer 3 Mode)
MetalLB is a load-balancer implementation for bare-metal Kubernetes clusters, using standard routing protocols.
- 26 MetalLB in front of the Kubernetes API server
This guide demonstrates using a MetalLB service to expose the RKE2/K3s API externally on an HA cluster with three control-plane nodes. To achieve this, a Kubernetes Service of type LoadBalancer will be manually created. Then an EndpointSlices object will be automatically created which keeps the IPs …
- 27 Air-gapped deployments with Edge Image Builder
This guide will show how to deploy several of the SUSE Edge components completely air-gapped on SUSE Linux Micro 6.1 utilizing Edge Image Builder(EIB) (Chapter 11, Edge Image Builder). With this, you’ll be able to boot into a customized, ready to boot (CRB) image created by EIB and have the specifie…
- 28 Building Updated SUSE Linux Micro Images with Kiwi
This section explains how to generate updated SUSE Linux Micro images to be used with Edge Image Builder, with Cluster API (CAPI) + Metal3, or to write the disk image directly to a block device. This process is useful in situations where the latest patches are required to be included in the initial …
- 29 Using clusterclass to deploy downstream clusters
Provisioning Kubernetes clusters is a complex task that demands deep expertise in configuring cluster components. As configurations grow more intricate, or as the demands of different providers introduce numerous provider-specific resource definitions, cluster creation can feel daunting. Thankfully,…
24 MetalLB on K3s (using Layer 2 Mode) #
MetalLB is a load-balancer implementation for bare-metal Kubernetes clusters, using standard routing protocols.
In this guide, we demonstrate how to deploy MetalLB in layer 2 (L2) mode.
24.1 Why use MetalLB #
MetalLB is a compelling choice for load balancing in bare-metal Kubernetes clusters for several reasons:
Native Integration with Kubernetes: MetalLB seamlessly integrates with Kubernetes, making it easy to deploy and manage using familiar Kubernetes tools and practices.
Bare-Metal Compatibility: Unlike cloud-based load balancers, MetalLB is designed specifically for on-premises deployments where traditional load balancers might not be available or feasible.
Supports Multiple Protocols: MetalLB supports both Layer 2 and BGP (Border Gateway Protocol) modes, providing flexibility for different network architectures and requirements.
High Availability: By distributing load-balancing responsibilities across multiple nodes, MetalLB ensures high availability and reliability for your services.
Scalability: MetalLB can handle large-scale deployments, scaling alongside your Kubernetes cluster to meet increasing demand.
In layer 2 mode, one node assumes the responsibility of advertising a service to the local network. From the network’s perspective, it simply looks like that machine has multiple IP addresses assigned to its network interface.
The major advantage of the layer 2 mode is its universality: it works on any Ethernet network, with no special hardware required, not even fancy routers.
24.2 MetalLB on K3s (using L2) #
In this quick start, L2 mode will be used. This means we do not need any special network equipment but three free IPs within the network range.
24.3 Prerequisites #
A K3s cluster where MetalLB is going to be deployed.
K3S comes with its own service load balancer named Klipper. You need to disable it to run MetalLB. To disable Klipper, K3s needs to be installed using the --disable=servicelb flag.
Helm
Three free IP adressess within the network range. In this example
192.168.122.10-192.168.122.12
You must make sure these IP addresses are unassigned. In a DHCP environment these addresses must not be part of the DHCP pool to avoid dual assignments.
24.4 Deployment #
We will be using the MetalLB Helm chart published as part of the SUSE Edge solution:
helm install \
metallb oci://registry.suse.com/edge/charts/metallb \
--namespace metallb-system \
--create-namespace
while ! kubectl wait --for condition=ready -n metallb-system $(kubectl get\
pods -n metallb-system -l app.kubernetes.io/component=controller -o name)\
--timeout=10s; do
sleep 2
done24.5 Configuration #
At this point, the installation is completed. Now it is time to configure using our example values:
cat <<-EOF | kubectl apply -f -
apiVersion: metallb.io/v1beta1
kind: IPAddressPool
metadata:
name: ip-pool
namespace: metallb-system
spec:
addresses:
- 192.168.122.10/32
- 192.168.122.11/32
- 192.168.122.12/32
EOFcat <<-EOF | kubectl apply -f -
apiVersion: metallb.io/v1beta1
kind: L2Advertisement
metadata:
name: ip-pool-l2-adv
namespace: metallb-system
spec:
ipAddressPools:
- ip-pool
EOFNow, it is ready to be used. You can customize many things for L2 mode, such as:
And a lot more for BGP.
24.5.1 Traefik and MetalLB #
Traefik is deployed by default with K3s (it can be disabled with --disable=traefik) and it is by default exposed as LoadBalancer (to be used with Klipper). However, as Klipper needs to be disabled, Traefik service for ingress is still a LoadBalancer type. So at the moment of deploying MetalLB, the first IP will be assigned automatically to Traefik Ingress.
# Before deploying MetalLB
kubectl get svc -n kube-system traefik
NAME TYPE CLUSTER-IP EXTERNAL-IP PORT(S) AGE
traefik LoadBalancer 10.43.44.113 <pending> 80:31093/TCP,443:32095/TCP 28s
# After deploying MetalLB
kubectl get svc -n kube-system traefik
NAME TYPE CLUSTER-IP EXTERNAL-IP PORT(S) AGE
traefik LoadBalancer 10.43.44.113 192.168.122.10 80:31093/TCP,443:32095/TCP 3m10sThis will be applied later (Section 24.6.1, “Ingress with MetalLB”) in the process.
24.6 Usage #
Let us create an example deployment:
cat <<- EOF | kubectl apply -f -
---
apiVersion: v1
kind: Namespace
metadata:
name: hello-kubernetes
---
apiVersion: v1
kind: ServiceAccount
metadata:
name: hello-kubernetes
namespace: hello-kubernetes
labels:
app.kubernetes.io/name: hello-kubernetes
---
apiVersion: apps/v1
kind: Deployment
metadata:
name: hello-kubernetes
namespace: hello-kubernetes
labels:
app.kubernetes.io/name: hello-kubernetes
spec:
replicas: 2
selector:
matchLabels:
app.kubernetes.io/name: hello-kubernetes
template:
metadata:
labels:
app.kubernetes.io/name: hello-kubernetes
spec:
serviceAccountName: hello-kubernetes
containers:
- name: hello-kubernetes
image: "paulbouwer/hello-kubernetes:1.10"
imagePullPolicy: IfNotPresent
ports:
- name: http
containerPort: 8080
protocol: TCP
livenessProbe:
httpGet:
path: /
port: http
readinessProbe:
httpGet:
path: /
port: http
env:
- name: HANDLER_PATH_PREFIX
value: ""
- name: RENDER_PATH_PREFIX
value: ""
- name: KUBERNETES_NAMESPACE
valueFrom:
fieldRef:
fieldPath: metadata.namespace
- name: KUBERNETES_POD_NAME
valueFrom:
fieldRef:
fieldPath: metadata.name
- name: KUBERNETES_NODE_NAME
valueFrom:
fieldRef:
fieldPath: spec.nodeName
- name: CONTAINER_IMAGE
value: "paulbouwer/hello-kubernetes:1.10"
EOFAnd finally, the service:
cat <<- EOF | kubectl apply -f -
apiVersion: v1
kind: Service
metadata:
name: hello-kubernetes
namespace: hello-kubernetes
labels:
app.kubernetes.io/name: hello-kubernetes
spec:
type: LoadBalancer
ports:
- port: 80
targetPort: http
protocol: TCP
name: http
selector:
app.kubernetes.io/name: hello-kubernetes
EOFLet us see it in action:
kubectl get svc -n hello-kubernetes
NAME TYPE CLUSTER-IP EXTERNAL-IP PORT(S) AGE
hello-kubernetes LoadBalancer 10.43.127.75 192.168.122.11 80:31461/TCP 8s
curl http://192.168.122.11
<!DOCTYPE html>
<html>
<head>
<title>Hello Kubernetes!</title>
<link rel="stylesheet" type="text/css" href="/css/main.css">
<link rel="stylesheet" href="https://fonts.googleapis.com/css?family=Ubuntu:300" >
</head>
<body>
<div class="main">
<img src="/images/kubernetes.png"/>
<div class="content">
<div id="message">
Hello world!
</div>
<div id="info">
<table>
<tr>
<th>namespace:</th>
<td>hello-kubernetes</td>
</tr>
<tr>
<th>pod:</th>
<td>hello-kubernetes-7c8575c848-2c6ps</td>
</tr>
<tr>
<th>node:</th>
<td>allinone (Linux 5.14.21-150400.24.46-default)</td>
</tr>
</table>
</div>
<div id="footer">
paulbouwer/hello-kubernetes:1.10 (linux/amd64)
</div>
</div>
</div>
</body>
</html>24.6.1 Ingress with MetalLB #
As Traefik is already serving as an ingress controller, we can expose any HTTP/HTTPS traffic via an Ingress object such as:
IP=$(kubectl get svc -n kube-system traefik -o jsonpath="{.status.loadBalancer.ingress[0].ip}")
cat <<- EOF | kubectl apply -f -
apiVersion: networking.k8s.io/v1
kind: Ingress
metadata:
name: hello-kubernetes-ingress
namespace: hello-kubernetes
spec:
rules:
- host: hellok3s.${IP}.sslip.io
http:
paths:
- path: "/"
pathType: Prefix
backend:
service:
name: hello-kubernetes
port:
name: http
EOFAnd then:
curl http://hellok3s.${IP}.sslip.io
<!DOCTYPE html>
<html>
<head>
<title>Hello Kubernetes!</title>
<link rel="stylesheet" type="text/css" href="/css/main.css">
<link rel="stylesheet" href="https://fonts.googleapis.com/css?family=Ubuntu:300" >
</head>
<body>
<div class="main">
<img src="/images/kubernetes.png"/>
<div class="content">
<div id="message">
Hello world!
</div>
<div id="info">
<table>
<tr>
<th>namespace:</th>
<td>hello-kubernetes</td>
</tr>
<tr>
<th>pod:</th>
<td>hello-kubernetes-7c8575c848-fvqm2</td>
</tr>
<tr>
<th>node:</th>
<td>allinone (Linux 5.14.21-150400.24.46-default)</td>
</tr>
</table>
</div>
<div id="footer">
paulbouwer/hello-kubernetes:1.10 (linux/amd64)
</div>
</div>
</div>
</body>
</html>Verify that MetalLB works correctly:
% arping hellok3s.${IP}.sslip.io
ARPING 192.168.64.210
60 bytes from 92:12:36:00:d3:58 (192.168.64.210): index=0 time=1.169 msec
60 bytes from 92:12:36:00:d3:58 (192.168.64.210): index=1 time=2.992 msec
60 bytes from 92:12:36:00:d3:58 (192.168.64.210): index=2 time=2.884 msecIn the example above, the traffic flows as follows:
hellok3s.${IP}.sslip.iois resolved to the actual IP.Then the traffic is handled by the
metallb-speakerpod.metallb-speakerredirects the traffic to thetraefikcontroller.Finally, Traefik forwards the request to the
hello-kubernetesservice.
25 MetalLB on K3s (using Layer 3 Mode) #
MetalLB is a load-balancer implementation for bare-metal Kubernetes clusters, using standard routing protocols.
In this guide, we demonstrate how to deploy MetalLB in layer 3 (L3) BGP mode.
25.1 Why use MetalLB #
MetalLB is a compelling choice for load balancing in bare-metal Kubernetes clusters for several reasons:
Native Integration with Kubernetes: MetalLB seamlessly integrates with Kubernetes, making it easy to deploy and manage using familiar Kubernetes tools and practices.
Bare-Metal Compatibility: Unlike cloud-based load balancers, MetalLB is designed specifically for on-premises deployments where traditional load balancers might not be available or feasible.
Supports Multiple Protocols: MetalLB supports both Layer 2 and Layer 3 BGP (Border Gateway Protocol) modes, providing flexibility for different network architectures and requirements.
High Availability: By distributing load-balancing responsibilities across multiple nodes, MetalLB ensures high availability and reliability for your services.
Scalability: MetalLB can handle large-scale deployments, scaling alongside your Kubernetes cluster to meet increasing demand.
In layer 2 mode, one node assumes the responsibility of advertising a service to the local network. From the network’s perspective, it simply looks like that machine has multiple IP addresses assigned to its network interface.
The major advantage of the layer 2 mode is its universality: it works on any Ethernet network, with no special hardware required, not even fancy routers.
25.2 MetalLB on K3s (using L3) #
In this quick start, L3 mode is used. This means that we need to have neighboring router(s) with BGP capabilities within the network range.
25.3 Prerequisites #
A K3s cluster where MetalLB is going to be deployed.
Router(s) on the network that support the BGP protocol.
A free IP address within the network range for the service. In this example
192.168.10.100
You must make sure this IP address is unassigned. In a DHCP environment this address must not be part of the DHCP pool to avoid dual assignments.
25.4 Configuration to Advertise Service IP Addresses #
Out of the box BGP advertises a Service IP address to all the peers that are configured. These peers, which are usually routers, will receive a route for each Service IP address with a 32 bit network mask. In this examlple we will use an FRR based router and is on the same network as our cluster. We will then use MetalLB’s BGP capability to advertise a service to that FRR based router.
25.5 Deployment #
We will be using the MetalLB Helm chart published as part of the SUSE Edge solution:
helm install \
metallb oci://registry.suse.com/edge/charts/metallb \
--namespace metallb-system \
--create-namespace
while ! kubectl wait --for condition=ready -n metallb-system $(kubectl get\
pods -n metallb-system -l app.kubernetes.io/component=controller -o name)\
--timeout=10s; do
sleep 2
done25.6 Configuration #
At this point, the installation is complete. Create an
IPAddressPool:
cat <<-EOF | kubectl apply -f -
apiVersion: metallb.io/v1beta1
kind: IPAddressPool
metadata:
name: bgp-pool
namespace: metallb-system
labels:
app: httpd
spec:
addresses:
- 192.168.10.100/32
autoAssign: true
avoidBuggyIPs: false
serviceAllocation:
namespaces:
- metallb-system
priority: 100
serviceSelectors:
- matchExpressions:
- key: serviceType
operator: In
values:
- httpd
EOFConfigure a
BGPPeer.
The FRR router has ASN 1000 while our BGPPeer will have 1001. We can also see that the FRR Router has an IP
address that is 192.168.3.140.
cat <<-EOF | kubectl apply -f -
apiVersion: metallb.io/v1beta2
kind: BGPPeer
metadata:
namespace: metallb-system
name: mypeertest
spec:
peerAddress: 192.168.3.140
peerASN: 1000
myASN: 1001
routerID: 4.4.4.4
EOFCreate the BGPAdvertisement (L3):
cat <<-EOF | kubectl apply -f -
apiVersion: metallb.io/v1beta1
kind: BGPAdvertisement
metadata:
name: bgpadvertisement-test
namespace: metallb-system
spec:
ipAddressPools:
- bgp-pool
EOF25.7 Usage #
Create an example application with a service. In this case, IP address from the
IPAddressPoolis192.168.10.100for that service.
cat <<- EOF | kubectl apply -f -
apiVersion: apps/v1
kind: Deployment
metadata:
name: httpd-deployment
namespace: metallb-system
labels:
app: httpd
spec:
replicas: 3
selector:
matchLabels:
pod-label: httpd
template:
metadata:
labels:
pod-label: httpd
spec:
containers:
- name: httpdcontainer
image: image: docker.io/library/httpd:2.4
ports:
- containerPort: 80
protocol: TCP
restartPolicy: Always
---
apiVersion: v1
kind: Service
metadata:
name: http-service
namespace: metallb-system
labels:
serviceType: httpd
spec:
selector:
pod-label: httpd
type: LoadBalancer
ports:
- protocol: TCP
port: 8080
name: 8080-tcp
targetPort: 80
EOFTo verify, log onto the FRR Router to can see the routes created from the BGP advertisement.
42178089cba5# show ip bgp all
For address family: IPv4 Unicast
BGP table version is 3, local router ID is 2.2.2.2, vrf id 0
Default local pref 100, local AS 1000
Status codes: s suppressed, d damped, h history, * valid, > best, = multipath,
i internal, r RIB-failure, S Stale, R Removed
Nexthop codes: @NNN nexthop's vrf id, < announce-nh-self
Origin codes: i - IGP, e - EGP, ? - incomplete
RPKI validation codes: V valid, I invalid, N Not found
Network Next Hop Metric LocPrf Weight Path
* i172.16.0.0/24 1.1.1.1 0 100 0 i
*> 0.0.0.0 0 32768 i
* i172.17.0.0/24 3.3.3.3 0 100 0 i
*> 0.0.0.0 0 32768 i
*= 192.168.10.100/32
192.168.3.162 0 1001 i
*= 192.168.3.163 0 1001 i
*> 192.168.3.161 0 1001 i
Displayed 3 routes and 7 total paths
kubectl get svc -n hello-kubernetes
NAME TYPE CLUSTER-IP EXTERNAL-IP PORT(S) AGE
hello-kubernetes LoadBalancer 10.43.127.75 192.168.122.11 80:31461/TCP 8sIf this router is the default gateway for your network, you can run the
curlcommand from a box on that network to verify that they can reach the httpd sample app
# curl http://192.168.10.100:8080
<html><body><h1>It works!</h1></body></html>
#26 MetalLB in front of the Kubernetes API server #
This guide demonstrates using a MetalLB service to expose the RKE2/K3s API externally on an HA cluster with three control-plane nodes.
To achieve this, a Kubernetes Service of type LoadBalancer will be manually created. Then an EndpointSlices object will be automatically created which keeps the IPs of all control plane nodes available in the cluster.
For the EndpointSlices to be continuously synchronized with the events occurring in the cluster (adding/removing a node or a node goes offline), the Endpoint Copier Operator (Chapter 19, Endpoint Copier Operator) will be deployed. The operator monitors the events happening in the default kubernetes EndpointSlices and updates the managed one automatically to keep them in sync.
Since the managed Service is of type LoadBalancer, MetalLB assigns it a static ExternalIP. This ExternalIP will be used to communicate with the API Server.
26.1 Prerequisites #
Three hosts to deploy RKE2/K3s on top.
Ensure the hosts have different host names.
For testing, these could be virtual machines
At least 2 available IPs in the network (one for the Traefik/Nginx and one for the managed service).
Helm
26.2 Installing RKE2/K3s #
If you do not want to use a fresh cluster but want to use an existing one, skip this step and proceed to the next one.
First, a free IP in the network must be reserved that will be used later for ExternalIP of the managed Service.
SSH to the first host and install the wanted distribution in cluster mode.
For RKE2:
# As a root user, create the /etc/rancher/rke2/config.yaml config file with the following content:
mkdir -p /etc/rancher/rke2/
cat <<EOF > /etc/rancher/rke2/config.yaml
# An example of the config.yaml file for a server node:
write-kubeconfig-mode: "0644"
tls-san:
- "${VIP_SERVICE_IP}"
- "https://${VIP_SERVICE_IP}.sslip.io"
EOF
# Install RKE2
curl -sfL https://get.rke2.io | INSTALL_RKE2_EXEC="server" sh -
# Enable and start the RKE2 service with the configuration specified in the config.yaml file
systemctl enable rke2-server.service
systemctl start rke2-server.service
# Fetch the cluster token to be used later:
RKE2_TOKEN=$(tr -d '\n' < /var/lib/rancher/rke2/server/node-token)For K3s:
# Export the free IP mentioned above
export VIP_SERVICE_IP=<ip>
export INSTALL_K3S_SKIP_START=false
curl -sfL https://get.k3s.io | INSTALL_K3S_EXEC="server --cluster-init \
--disable=servicelb --write-kubeconfig-mode=644 --tls-san=${VIP_SERVICE_IP} \
--tls-san=https://${VIP_SERVICE_IP}.sslip.io" K3S_TOKEN=foobar sh -Make sure that --disable=servicelb flag is provided in the k3s server command.
From now on, the commands should be run on the local machine.
To access the API server from outside, the IP of the RKE2/K3s VM will be used.
# Replace <node-ip> with the actual IP of the machine
export NODE_IP=<node-ip>
export KUBE_DISTRIBUTION=<k3s/rke2>
scp ${NODE_IP}:/etc/rancher/${KUBE_DISTRIBUTION}/${KUBE_DISTRIBUTION}.yaml ~/.kube/config && sed \
-i '' "s/127.0.0.1/${NODE_IP}/g" ~/.kube/config && chmod 600 ~/.kube/config26.3 Configuring an existing cluster #
This step is valid only if you intend to use an existing RKE2/K3s cluster.
To use an existing cluster the tls-san flags should be modified. Additionally, the servicelb LB should be disabled for K3s.
To change the flags for RKE2 or K3s servers, you need to modify either the /etc/systemd/system/rke2.service or /etc/systemd/system/k3s.service file on all the VMs in the cluster, depending on the distribution.
The flags should be inserted in the ExecStart. For example:
For RKE2:
# Replace the <vip-service-ip> with the actual ip
ExecStart=/usr/local/bin/rke2 \
server \
'--write-kubeconfig-mode=644' \
'--tls-san=<vip-service-ip>' \
'--tls-san=https://<vip-service-ip>.sslip.io' \For K3s:
# Replace the <vip-service-ip> with the actual ip
ExecStart=/usr/local/bin/k3s \
server \
'--cluster-init' \
'--write-kubeconfig-mode=644' \
'--disable=servicelb' \
'--tls-san=<vip-service-ip>' \
'--tls-san=https://<vip-service-ip>.sslip.io' \Then the following commands should be executed to load the new configurations:
systemctl daemon-reload
systemctl restart ${KUBE_DISTRIBUTION}26.4 Installing MetalLB #
To deploy MetalLB, the MetalLB on K3s (Chapter 24, MetalLB on K3s (using Layer 2 Mode)) guide can be used.
NOTE: Ensure that the VIP_SERVICE_IP IP address does not overlap with the existing IPAddressPools in the cluster.
Create a separate IpAddressPool and L2Advertisement that will be used only for the managed Service.
NOTE: The IPAddressPool below will be assigned to a Service of type LoadBalancer in the default Namespace. If multiple LoadBalancer services exist there, additional ServiceSelectors may be configured to match this VIP service explicitly.
# Export the VIP_SERVICE_IP on the local machine
# Replace with the actual IP
export VIP_SERVICE_IP=<ip>
cat <<-EOF | kubectl apply -f -
apiVersion: metallb.io/v1beta1
kind: IPAddressPool
metadata:
name: kubernetes-vip-ip-pool
namespace: metallb-system
spec:
addresses:
- ${VIP_SERVICE_IP}/32
serviceAllocation:
priority: 100
namespaces:
- default
EOFcat <<-EOF | kubectl apply -f -
apiVersion: metallb.io/v1beta1
kind: L2Advertisement
metadata:
name: kubernetes-vip-l2-adv
namespace: metallb-system
spec:
ipAddressPools:
- kubernetes-vip-ip-pool
EOF26.5 Installing the Endpoint Copier Operator #
helm install \
endpoint-copier-operator oci://registry.suse.com/edge/charts/endpoint-copier-operator \
--namespace endpoint-copier-operator \
--create-namespaceThe command above will deploy the endpoint-copier-operator operator Deployment with two replicas. One will be the leader and the other will take over the leader role if needed.
Now, the kubernetes-vip Service should be deployed, which will be reconciled by the operator and an EndpointSlices with the configured ports and IP will be created.
For RKE2:
cat <<-EOF | kubectl apply -f -
apiVersion: v1
kind: Service
metadata:
name: kubernetes-vip
namespace: default
spec:
ports:
- name: rke2-api
port: 9345
protocol: TCP
targetPort: 9345
- name: k8s-api
port: 6443
protocol: TCP
targetPort: 6443
type: LoadBalancer
EOFFor K3s:
cat <<-EOF | kubectl apply -f -
apiVersion: v1
kind: Service
metadata:
name: kubernetes-vip
namespace: default
spec:
internalTrafficPolicy: Cluster
ipFamilies:
- IPv4
ipFamilyPolicy: SingleStack
ports:
- name: https
port: 6443
protocol: TCP
targetPort: 6443
sessionAffinity: None
type: LoadBalancer
EOFVerify that the kubernetes-vip Service has the correct IP address:
kubectl get service kubernetes-vip -n default \
-o=jsonpath='{.status.loadBalancer.ingress[0].ip}'Ensure that the kubernetes-vip-* and kubernetes EndpointSlices resources in the default namespace point to the same IPs.
kubectl get endpointslices | grep kubernetesIf everything is correct, the last thing left is to use the VIP_SERVICE_IP in our Kubeconfig.
sed -i '' "s/${NODE_IP}/${VIP_SERVICE_IP}/g" ~/.kube/configFrom now on, all the kubectl will go through the kubernetes-vip service.
26.6 Adding control-plane nodes #
To monitor the entire process, two more terminal tabs can be opened.
First terminal:
watch kubectl get nodesSecond terminal:
watch kubectl get endpointslicesNow execute the commands below on the second and third nodes.
For RKE2:
# As a root user, create the /etc/rancher/rke2/config.yaml config file with the following content:
mkdir -p /etc/rancher/rke2/
cat <<EOF > /etc/rancher/rke2/config.yaml
# An example of the config.yaml file for an agent node:
server: https://${VIP_SERVICE_IP}:9345
write-kubeconfig-mode: "0644"
tls-san:
- "${VIP_SERVICE_IP}"
- "https://${VIP_SERVICE_IP}.sslip.io"
# The one from above
token: ${RKE2_TOKEN}
EOF
# Install RKE2
curl -sfL https://get.rke2.io | INSTALL_RKE2_TYPE="server" sh -
# Enable the RKE2 service with the configuration specified in the config.yaml file
systemctl enable --now rke2-server.service
# Fetch the cluster token to be used later:
RKE2_TOKEN=$(tr -d '\n' < /var/lib/rancher/rke2/server/node-token)For K3s:
# Export the VIP_SERVICE_IP in the VM
# Replace with the actual IP
export VIP_SERVICE_IP=<ip>
export INSTALL_K3S_SKIP_START=false
curl -sfL https://get.k3s.io | INSTALL_K3S_EXEC="server \
--server https://${VIP_SERVICE_IP}:6443 --disable=servicelb \
--write-kubeconfig-mode=644" K3S_TOKEN=foobar sh -27 Air-gapped deployments with Edge Image Builder #
27.1 Intro #
This guide will show how to deploy several of the SUSE Edge components completely air-gapped on SUSE Linux Micro 6.1 utilizing Edge Image Builder(EIB) (Chapter 11, Edge Image Builder). With this, you’ll be able to boot into a customized, ready to boot (CRB) image created by EIB and have the specified components deployed on either a RKE2 or K3s cluster without an Internet connection or any manual steps. This configuration is highly desirable for customers that want to pre-bake all artifacts required for deployment into their OS image, so they are immediately available on boot.
We will cover an air-gapped installation of:
EIB will parse and pre-download all images referenced in the provided Helm charts and Kubernetes manifests. However, some of those may be attempting to pull container images and create Kubernetes resources based on those at runtime. In these cases we have to manually specify the necessary images in the definition file if we want to set up a completely air-gapped environment.
27.2 Prerequisites #
If you’re following this guide, it’s assumed that you are already familiar with EIB (Chapter 11, Edge Image Builder). If not, please follow the quick start guide (Chapter 3, Standalone clusters with Edge Image Builder) to better understand the concepts shown in practice below.
27.3 Libvirt Network Configuration #
To demo the air-gapped deployment, this guide will be done using a simulated air-gapped libvirt network and the following configuration will be tailored to that. For your own deployments, you may have to modify the host1.local.yaml configuration that will be introduced in the next step.
If you would like to use the same libvirt network configuration, follow along. If not, skip to Section 27.4, “Base Directory Configuration”.
Let’s create an isolated network configuration with an IP address range 192.168.100.2/24 for DHCP:
cat << EOF > isolatednetwork.xml
<network>
<name>isolatednetwork</name>
<bridge name='virbr1' stp='on' delay='0'/>
<ip address='192.168.100.1' netmask='255.255.255.0'>
<dhcp>
<range start='192.168.100.2' end='192.168.100.254'/>
</dhcp>
</ip>
</network>
EOFNow, the only thing left is to create the network and start it:
virsh net-define isolatednetwork.xml
virsh net-start isolatednetwork27.4 Base Directory Configuration #
The base directory configuration is the same across all different components, so we will set it up here.
We will first create the necessary subdirectories:
export CONFIG_DIR=$HOME/config
mkdir -p $CONFIG_DIR/base-images
mkdir -p $CONFIG_DIR/network
mkdir -p $CONFIG_DIR/kubernetes/helm/valuesMake sure to add whichever base image you plan to use into the base-images directory. This guide will focus on the Self Install ISO found here.
Let’s copy the downloaded image:
cp SL-Micro.x86_64-6.1-Base-SelfInstall-GM.install.iso $CONFIG_DIR/base-images/slemicro.isoEIB is never going to modify the base image input.
Let’s create a file containing the desired network configuration:
cat << EOF > $CONFIG_DIR/network/host1.local.yaml
routes:
config:
- destination: 0.0.0.0/0
metric: 100
next-hop-address: 192.168.100.1
next-hop-interface: eth0
table-id: 254
- destination: 192.168.100.0/24
metric: 100
next-hop-address:
next-hop-interface: eth0
table-id: 254
dns-resolver:
config:
server:
- 192.168.100.1
- 8.8.8.8
interfaces:
- name: eth0
type: ethernet
state: up
mac-address: 34:8A:B1:4B:16:E7
ipv4:
address:
- ip: 192.168.100.50
prefix-length: 24
dhcp: false
enabled: true
ipv6:
enabled: false
EOFThis configuration ensures the following are present on the provisioned systems (using the specified MAC address):
an Ethernet interface with a static IP address
routing
DNS
hostname (
host1.local)
The resulting file structure should now look like:
├── kubernetes/
│ └── helm/
│ └── values/
├── base-images/
│ └── slemicro.iso
└── network/
└── host1.local.yaml27.5 Base Definition File #
Edge Image Builder is using definition files to modify the SUSE Linux Micro images. These files contain the majority of configurable options. Many of these options will be repeated across the different component sections, so we will list and explain those here.
Full list of customization options in the definition file can be found in the upstream documentation
We will take a look at the following fields which will be present in all definition files:
apiVersion: 1.3
image:
imageType: iso
arch: x86_64
baseImage: slemicro.iso
outputImageName: eib-image.iso
operatingSystem:
users:
- username: root
encryptedPassword: $6$jHugJNNd3HElGsUZ$eodjVe4te5ps44SVcWshdfWizrP.xAyd71CVEXazBJ/.v799/WRCBXxfYmunlBO2yp1hm/zb4r8EmnrrNCF.P/
kubernetes:
version: v1.33.5+rke2r1
embeddedArtifactRegistry:
images:
- ...The image section is required, and it specifies the input image, its architecture and type, as well as what the output image will be called.
The operatingSystem section is optional, and contains configuration to enable login on the provisioned systems with the root/eib username/password.
The kubernetes section is optional, and it defines the Kubernetes type and version. We are going to use the RKE2 distribution. Use kubernetes.version: v1.33.5+k3s1 if K3s is desired instead. Unless explicitly configured via the kubernetes.nodes field, all clusters we bootstrap in this guide will be single-node ones.
The embeddedArtifactRegistry section will include all images which are only referenced and pulled at runtime for the specific component.
27.6 Rancher Installation #
The Rancher (Chapter 5, Rancher) deployment that will be demonstrated will be highly slimmed down for demonstration purposes. For your actual deployments, additional artifacts may be necessary depending on your configuration.
The Rancher 2.12.2 release assets contain a rancher-images.txt file which lists all the images required for an air-gapped installation.
There are over 600 container images in total which means that the resulting CRB image would be roughly 30GB. For our Rancher installation, we will strip down that list to the smallest working configuration. From there, you can add back any images you may need for your deployments.
We will create the definition file and include the stripped down image list:
apiVersion: 1.3
image:
imageType: iso
arch: x86_64
baseImage: slemicro.iso
outputImageName: eib-image.iso
operatingSystem:
users:
- username: root
encryptedPassword: $6$jHugJNNd3HElGsUZ$eodjVe4te5ps44SVcWshdfWizrP.xAyd71CVEXazBJ/.v799/WRCBXxfYmunlBO2yp1hm/zb4r8EmnrrNCF.P/
kubernetes:
version: v1.33.5+rke2r1
manifests:
urls:
- https://github.com/cert-manager/cert-manager/releases/download/v1.15.3/cert-manager.crds.yaml
helm:
charts:
- name: rancher
version: 2.12.2
repositoryName: rancher-prime
valuesFile: rancher-values.yaml
targetNamespace: cattle-system
createNamespace: true
installationNamespace: kube-system
- name: cert-manager
installationNamespace: kube-system
createNamespace: true
repositoryName: jetstack
targetNamespace: cert-manager
version: 1.18.2
repositories:
- name: jetstack
url: https://charts.jetstack.io
- name: rancher-prime
url: https://charts.rancher.com/server-charts/prime
embeddedArtifactRegistry:
images:
- name: registry.rancher.com/rancher/backup-restore-operator:v8.0.0
- name: registry.rancher.com/rancher/compliance-operator:v1.1.0
- name: registry.rancher.com/rancher/fleet-agent:v0.13.1
- name: registry.rancher.com/rancher/fleet:v0.13.1
- name: registry.rancher.com/rancher/hardened-addon-resizer:1.8.23-build20250612
- name: registry.rancher.com/rancher/hardened-calico:v3.30.2-build20250711
- name: registry.rancher.com/rancher/hardened-cluster-autoscaler:v1.10.2-build20250611
- name: registry.rancher.com/rancher/hardened-cni-plugins:v1.7.1-build20250611
- name: registry.rancher.com/rancher/hardened-coredns:v1.12.2-build20250611
- name: registry.rancher.com/rancher/hardened-dns-node-cache:1.26.0-build20250611
- name: registry.rancher.com/rancher/hardened-etcd:v3.5.21-k3s1-build20250612
- name: registry.rancher.com/rancher/hardened-flannel:v0.27.1-build20250710
- name: registry.rancher.com/rancher/hardened-k8s-metrics-server:v0.8.0-build20250704
- name: registry.rancher.com/rancher/hardened-kubernetes:v1.33.3-rke2r1-build20250716
- name: registry.rancher.com/rancher/hardened-multus-cni:v4.2.1-build20250627
- name: registry.rancher.com/rancher/hardened-multus-dynamic-networks-controller:v0.3.7-build20250711
- name: registry.rancher.com/rancher/hardened-multus-thick:v4.2.1-build20250627
- name: registry.rancher.com/rancher/hardened-whereabouts:v0.9.1-build20250704
- name: registry.rancher.com/rancher/k3s-upgrade:v1.33.3-k3s1
- name: registry.rancher.com/rancher/klipper-helm:v0.9.8-build20250709
- name: registry.rancher.com/rancher/klipper-lb:v0.4.13
- name: registry.rancher.com/rancher/kubectl:v1.33.1
- name: registry.rancher.com/rancher/kuberlr-kubectl:v5.0.0
- name: registry.rancher.com/rancher/local-path-provisioner:v0.0.31
- name: registry.rancher.com/rancher/machine:v0.15.0-rancher131
- name: registry.rancher.com/rancher/mirrored-cluster-api-controller:v1.10.2
- name: registry.rancher.com/rancher/nginx-ingress-controller:v1.12.4-hardened2
- name: registry.rancher.com/rancher/prom-prometheus:v3.2.1
- name: registry.rancher.com/rancher/prometheus-federator:v4.1.0
- name: registry.rancher.com/rancher/pushprox-client:v0.1.5-rancher2-client
- name: registry.rancher.com/rancher/pushprox-proxy:v0.1.5-rancher2-proxy
- name: registry.rancher.com/rancher/rancher-agent:v2.12.1
- name: registry.rancher.com/rancher/rancher-csp-adapter:v7.0.0
- name: registry.rancher.com/rancher/rancher-webhook:v0.8.1
- name: registry.rancher.com/rancher/rancher:v2.12.1
- name: registry.rancher.com/rancher/remotedialer-proxy:v0.5.0
- name: registry.rancher.com/rancher/rke2-cloud-provider:v1.33.1-0.20250516163953-99d91538b132-build20250612
- name: registry.rancher.com/rancher/rke2-runtime:v1.33.3-rke2r1
- name: registry.rancher.com/rancher/rke2-upgrade:v1.33.3-rke2r1
- name: registry.rancher.com/rancher/scc-operator:v0.1.1
- name: registry.rancher.com/rancher/security-scan:v0.7.1
- name: registry.rancher.com/rancher/shell:v0.5.0
- name: registry.rancher.com/rancher/system-agent-installer-k3s:v1.33.3-k3s1
- name: registry.rancher.com/rancher/system-agent-installer-rke2:v1.33.3-rke2r1
- name: registry.rancher.com/rancher/system-agent:v0.3.13-suc
- name: registry.rancher.com/rancher/system-upgrade-controller:v0.16.0
- name: registry.rancher.com/rancher/ui-plugin-catalog:4.0.3
- name: registry.rancher.com/rancher/kubectl:v1.20.2
- name: registry.rancher.com/rancher/shell:v0.1.24
- name: registry.rancher.com/rancher/mirrored-ingress-nginx-kube-webhook-certgen:v1.5.0
- name: registry.rancher.com/rancher/mirrored-ingress-nginx-kube-webhook-certgen:v1.5.1
- name: registry.rancher.com/rancher/mirrored-ingress-nginx-kube-webhook-certgen:v1.5.2
- name: registry.rancher.com/rancher/mirrored-ingress-nginx-kube-webhook-certgen:v1.5.3
- name: registry.rancher.com/rancher/mirrored-ingress-nginx-kube-webhook-certgen:v1.6.0As compared to the full list of 600+ container images, this slimmed down version only contains ~60 which makes the new CRB image only about 7GB.
We also need to create a Helm values file for Rancher:
cat << EOF > $CONFIG_DIR/kubernetes/helm/values/rancher-values.yaml
hostname: 192.168.100.50.sslip.io
replicas: 1
bootstrapPassword: "adminadminadmin"
systemDefaultRegistry: registry.rancher.com
useBundledSystemChart: true
EOFSetting the systemDefaultRegistry to registry.rancher.com allows Rancher to automatically look for images in the embedded artifact registry started within the CRB image at boot. Omitting this field may result in failure to find the container images on the node.
Let’s build the image:
podman run --rm -it --privileged -v $CONFIG_DIR:/eib \
registry.suse.com/edge/3.4/edge-image-builder:1.3.0 \
build --definition-file eib-iso-definition.yamlThe output should be similar to the following:
Downloading file: dl-manifest-1.yaml 100% |██████████████████████████████████████████████████████████████████████████████| (583/583 kB, 12 MB/s)
Pulling selected Helm charts... 100% |███████████████████████████████████████████████████████████████████████████████████████████| (2/2, 3 it/s)
Generating image customization components...
Identifier ................... [SUCCESS]
Custom Files ................. [SKIPPED]
Time ......................... [SKIPPED]
Network ...................... [SUCCESS]
Groups ....................... [SKIPPED]
Users ........................ [SUCCESS]
Proxy ........................ [SKIPPED]
Rpm .......................... [SKIPPED]
Os Files ..................... [SKIPPED]
Systemd ...................... [SKIPPED]
Fips ......................... [SKIPPED]
Elemental .................... [SKIPPED]
Suma ......................... [SKIPPED]
Populating Embedded Artifact Registry... 100% |███████████████████████████████████████████████████████████████████████████| (56/56, 8 it/min)
Embedded Artifact Registry ... [SUCCESS]
Keymap ....................... [SUCCESS]
Configuring Kubernetes component...
The Kubernetes CNI is not explicitly set, defaulting to 'cilium'.
Downloading file: rke2_installer.sh
Downloading file: rke2-images-core.linux-amd64.tar.zst 100% |███████████████████████████████████████████████████████████| (644/644 MB, 29 MB/s)
Downloading file: rke2-images-cilium.linux-amd64.tar.zst 100% |█████████████████████████████████████████████████████████| (400/400 MB, 29 MB/s)
Downloading file: rke2.linux-amd64.tar.gz 100% |███████████████████████████████████████████████████████████████████████████| (36/36 MB, 30 MB/s)
Downloading file: sha256sum-amd64.txt 100% |█████████████████████████████████████████████████████████████████████████████| (4.3/4.3 kB, 29 MB/s)
Kubernetes ................... [SUCCESS]
Certificates ................. [SKIPPED]
Cleanup ...................... [SKIPPED]
Building ISO image...
Kernel Params ................ [SKIPPED]
Build complete, the image can be found at: eib-image.isoOnce a node using the built image is provisioned, we can verify the Rancher installation:
/var/lib/rancher/rke2/bin/kubectl get all -n cattle-system --kubeconfig /etc/rancher/rke2/rke2.yamlThe output should be similar to the following, showing that everything has been successfully deployed:
NAME READY STATUS RESTARTS AGE
pod/helm-operation-6l6ld 0/2 Completed 0 107s
pod/helm-operation-8tk2v 0/2 Completed 0 2m2s
pod/helm-operation-blnrr 0/2 Completed 0 2m49s
pod/helm-operation-hdcmt 0/2 Completed 0 3m19s
pod/helm-operation-m74c7 0/2 Completed 0 97s
pod/helm-operation-qzzr4 0/2 Completed 0 2m30s
pod/helm-operation-s9jh5 0/2 Completed 0 3m
pod/helm-operation-tq7ts 0/2 Completed 0 2m41s
pod/rancher-99d599967-ftjkk 1/1 Running 0 4m15s
pod/rancher-webhook-79798674c5-6w28t 1/1 Running 0 2m27s
pod/system-upgrade-controller-56696956b-trq5c 1/1 Running 0 104s
NAME TYPE CLUSTER-IP EXTERNAL-IP PORT(S) AGE
service/rancher ClusterIP 10.43.255.80 <none> 80/TCP,443/TCP 4m15s
service/rancher-webhook ClusterIP 10.43.7.238 <none> 443/TCP 2m27s
NAME READY UP-TO-DATE AVAILABLE AGE
deployment.apps/rancher 1/1 1 1 4m15s
deployment.apps/rancher-webhook 1/1 1 1 2m27s
deployment.apps/system-upgrade-controller 1/1 1 1 104s
NAME DESIRED CURRENT READY AGE
replicaset.apps/rancher-99d599967 1 1 1 4m15s
replicaset.apps/rancher-webhook-79798674c5 1 1 1 2m27s
replicaset.apps/system-upgrade-controller-56696956b 1 1 1 104sAnd when we go to https://192.168.100.50.sslip.io and log in with the adminadminadmin password that we set earlier, we are greeted with the Rancher dashboard:
27.7 SUSE Security Installation #
Unlike the Rancher installation, the SUSE Security installation does not require any special handling in EIB. EIB will automatically air-gap every image required by its underlying component NeuVector.
We will create the definition file:
apiVersion: 1.3
image:
imageType: iso
arch: x86_64
baseImage: slemicro.iso
outputImageName: eib-image.iso
operatingSystem:
users:
- username: root
encryptedPassword: $6$jHugJNNd3HElGsUZ$eodjVe4te5ps44SVcWshdfWizrP.xAyd71CVEXazBJ/.v799/WRCBXxfYmunlBO2yp1hm/zb4r8EmnrrNCF.P/
kubernetes:
version: v1.33.5+rke2r1
helm:
charts:
- name: neuvector-crd
version: 107.0.1+up2.8.8
repositoryName: rancher-charts
targetNamespace: neuvector
createNamespace: true
installationNamespace: kube-system
valuesFile: neuvector-values.yaml
- name: neuvector
version: 107.0.1+up2.8.8
repositoryName: rancher-charts
targetNamespace: neuvector
createNamespace: true
installationNamespace: kube-system
valuesFile: neuvector-values.yaml
repositories:
- name: rancher-charts
url: https://charts.rancher.io/We will also create a Helm values file for NeuVector:
cat << EOF > $CONFIG_DIR/kubernetes/helm/values/neuvector-values.yaml
controller:
replicas: 1
manager:
enabled: false
cve:
scanner:
enabled: false
replicas: 1
k3s:
enabled: true
crdwebhook:
enabled: false
EOFLet’s build the image:
podman run --rm -it --privileged -v $CONFIG_DIR:/eib \
registry.suse.com/edge/3.4/edge-image-builder:1.3.0 \
build --definition-file eib-iso-definition.yamlThe output should be similar to the following:
Pulling selected Helm charts... 100% |███████████████████████████████████████████████████████████████████████████████████████████| (2/2, 4 it/s)
Generating image customization components...
Identifier ................... [SUCCESS]
Custom Files ................. [SKIPPED]
Time ......................... [SKIPPED]
Network ...................... [SUCCESS]
Groups ....................... [SKIPPED]
Users ........................ [SUCCESS]
Proxy ........................ [SKIPPED]
Rpm .......................... [SKIPPED]
Os Files ..................... [SKIPPED]
Systemd ...................... [SKIPPED]
Fips ......................... [SKIPPED]
Elemental .................... [SKIPPED]
Suma ......................... [SKIPPED]
Populating Embedded Artifact Registry... 100% |██████████████████████████████████████████████████████████████████████████████| (5/5, 13 it/min)
Embedded Artifact Registry ... [SUCCESS]
Keymap ....................... [SUCCESS]
Configuring Kubernetes component...
The Kubernetes CNI is not explicitly set, defaulting to 'cilium'.
Downloading file: rke2_installer.sh
Kubernetes ................... [SUCCESS]
Certificates ................. [SKIPPED]
Cleanup ...................... [SKIPPED]
Building ISO image...
Kernel Params ................ [SKIPPED]
Build complete, the image can be found at: eib-image.isoOnce a node using the built image is provisioned, we can verify the SUSE Security installation:
/var/lib/rancher/rke2/bin/kubectl get all -n neuvector --kubeconfig /etc/rancher/rke2/rke2.yamlThe output should be similar to the following, showing that everything has been successfully deployed:
NAME READY STATUS RESTARTS AGE
pod/neuvector-cert-upgrader-job-bxbnz 0/1 Completed 0 3m39s
pod/neuvector-controller-pod-7d854bfdc7-nhxjf 1/1 Running 0 3m44s
pod/neuvector-enforcer-pod-ct8jm 1/1 Running 0 3m44s
NAME TYPE CLUSTER-IP EXTERNAL-IP PORT(S) AGE
service/neuvector-svc-admission-webhook ClusterIP 10.43.234.241 <none> 443/TCP 3m44s
service/neuvector-svc-controller ClusterIP None <none> 18300/TCP,18301/TCP,18301/UDP 3m44s
service/neuvector-svc-crd-webhook ClusterIP 10.43.50.190 <none> 443/TCP 3m44s
NAME DESIRED CURRENT READY UP-TO-DATE AVAILABLE NODE SELECTOR AGE
daemonset.apps/neuvector-enforcer-pod 1 1 1 1 1 <none> 3m44s
NAME READY UP-TO-DATE AVAILABLE AGE
deployment.apps/neuvector-controller-pod 1/1 1 1 3m44s
NAME DESIRED CURRENT READY AGE
replicaset.apps/neuvector-controller-pod-7d854bfdc7 1 1 1 3m44s
NAME SCHEDULE TIMEZONE SUSPEND ACTIVE LAST SCHEDULE AGE
cronjob.batch/neuvector-cert-upgrader-pod 0 0 1 1 * <none> True 0 <none> 3m44s
cronjob.batch/neuvector-updater-pod 0 0 * * * <none> False 0 <none> 3m44s
NAME STATUS COMPLETIONS DURATION AGE
job.batch/neuvector-cert-upgrader-job Complete 1/1 7s 3m39s27.8 SUSE Storage Installation #
The official documentation for Longhorn contains a
longhorn-images.txt file which lists all the images required for an air-gapped installation.
We will be including their mirrored counterparts from the Rancher container registry in our definition file.
Let’s create it:
apiVersion: 1.3
image:
imageType: iso
arch: x86_64
baseImage: slemicro.iso
outputImageName: eib-image.iso
operatingSystem:
users:
- username: root
encryptedPassword: $6$jHugJNNd3HElGsUZ$eodjVe4te5ps44SVcWshdfWizrP.xAyd71CVEXazBJ/.v799/WRCBXxfYmunlBO2yp1hm/zb4r8EmnrrNCF.P/
packages:
sccRegistrationCode: [reg-code]
packageList:
- open-iscsi
kubernetes:
version: v1.33.5+rke2r1
helm:
charts:
- name: longhorn
repositoryName: longhorn
targetNamespace: longhorn-system
createNamespace: true
version: 107.1.0+up1.9.1
- name: longhorn-crd
repositoryName: longhorn
targetNamespace: longhorn-system
createNamespace: true
installationNamespace: kube-system
version: 107.1.0+up1.9.1
repositories:
- name: longhorn
url: https://charts.rancher.io
embeddedArtifactRegistry:
images:
- name: registry.rancher.com/rancher/mirrored-longhornio-csi-attacher:v4.9.0-20250709
- name: registry.rancher.com/rancher/mirrored-longhornio-csi-node-driver-registrar:v2.14.0-20250709
- name: registry.rancher.com/rancher/mirrored-longhornio-csi-provisioner:v5.3.0-20250709
- name: registry.rancher.com/rancher/mirrored-longhornio-csi-resizer:v1.14.0-20250709
- name: registry.rancher.com/rancher/mirrored-longhornio-csi-snapshotter:v8.3.0-20250709
- name: registry.rancher.com/rancher/mirrored-longhornio-livenessprobe:v2.16.0-20250709
- name: registry.rancher.com/rancher/mirrored-longhornio-longhorn-engine:v1.9.1
- name: registry.rancher.com/rancher/mirrored-longhornio-longhorn-instance-manager:v1.9.1
- name: registry.rancher.com/rancher/mirrored-longhornio-longhorn-manager:v1.9.1
- name: registry.rancher.com/rancher/mirrored-longhornio-longhorn-share-manager:v1.9.1
- name: registry.rancher.com/rancher/mirrored-longhornio-longhorn-ui:v1.9.1
- name: registry.suse.com/rancher/mirrored-longhornio-support-bundle-kit:v0.0.52
- name: registry.suse.com/rancher/mirrored-longhornio-longhorn-cli:v1.9.1You will notice that the definition file lists the open-iscsi package. This is necessary since Longhorn
relies on a iscsiadm daemon running on the different nodes to provide persistent volumes to Kubernetes.
Let’s build the image:
podman run --rm -it --privileged -v $CONFIG_DIR:/eib \
registry.suse.com/edge/3.4/edge-image-builder:1.3.0 \
build --definition-file eib-iso-definition.yamlThe output should be similar to the following:
Setting up Podman API listener...
Pulling selected Helm charts... 100% |██████████████████████████████████████████████████████████████████████████████████████████████████████████████████████████| (2/2, 3 it/s)
Generating image customization components...
Identifier ................... [SUCCESS]
Custom Files ................. [SKIPPED]
Time ......................... [SKIPPED]
Network ...................... [SUCCESS]
Groups ....................... [SKIPPED]
Users ........................ [SUCCESS]
Proxy ........................ [SKIPPED]
Resolving package dependencies...
Rpm .......................... [SUCCESS]
Os Files ..................... [SKIPPED]
Systemd ...................... [SKIPPED]
Fips ......................... [SKIPPED]
Elemental .................... [SKIPPED]
Suma ......................... [SKIPPED]
Populating Embedded Artifact Registry... 100% |███████████████████████████████████████████████████████████████████████████████████████████████████████████| (15/15, 20956 it/s)
Embedded Artifact Registry ... [SUCCESS]
Keymap ....................... [SUCCESS]
Configuring Kubernetes component...
The Kubernetes CNI is not explicitly set, defaulting to 'cilium'.
Downloading file: rke2_installer.sh
Downloading file: rke2-images-core.linux-amd64.tar.zst 100% (782/782 MB, 108 MB/s)
Downloading file: rke2-images-cilium.linux-amd64.tar.zst 100% (367/367 MB, 104 MB/s)
Downloading file: rke2.linux-amd64.tar.gz 100% (34/34 MB, 108 MB/s)
Downloading file: sha256sum-amd64.txt 100% (3.9/3.9 kB, 7.5 MB/s)
Kubernetes ................... [SUCCESS]
Certificates ................. [SKIPPED]
Cleanup ...................... [SKIPPED]
Building ISO image...
Kernel Params ................ [SKIPPED]
Build complete, the image can be found at: eib-image.isoOnce a node using the built image is provisioned, we can verify the Longhorn installation:
/var/lib/rancher/rke2/bin/kubectl get all -n longhorn-system --kubeconfig /etc/rancher/rke2/rke2.yamlThe output should be similar to the following, showing that everything has been successfully deployed:
NAME READY STATUS RESTARTS AGE
pod/csi-attacher-787fd9c6c8-sf42d 1/1 Running 0 2m28s
pod/csi-attacher-787fd9c6c8-tb82p 1/1 Running 0 2m28s
pod/csi-attacher-787fd9c6c8-zhc6s 1/1 Running 0 2m28s
pod/csi-provisioner-74486b95c6-b2v9s 1/1 Running 0 2m28s
pod/csi-provisioner-74486b95c6-hwllt 1/1 Running 0 2m28s
pod/csi-provisioner-74486b95c6-mlrpk 1/1 Running 0 2m28s
pod/csi-resizer-859d4557fd-t54zk 1/1 Running 0 2m28s
pod/csi-resizer-859d4557fd-vdt5d 1/1 Running 0 2m28s
pod/csi-resizer-859d4557fd-x9kh4 1/1 Running 0 2m28s
pod/csi-snapshotter-6f69c6c8cc-r62gr 1/1 Running 0 2m28s
pod/csi-snapshotter-6f69c6c8cc-vrwjn 1/1 Running 0 2m28s
pod/csi-snapshotter-6f69c6c8cc-z65nb 1/1 Running 0 2m28s
pod/engine-image-ei-4623b511-9vhkb 1/1 Running 0 3m13s
pod/instance-manager-6f95fd57d4a4cd0459e469d75a300552 1/1 Running 0 2m43s
pod/longhorn-csi-plugin-gx98x 3/3 Running 0 2m28s
pod/longhorn-driver-deployer-55f9c88499-fbm6q 1/1 Running 0 3m28s
pod/longhorn-manager-dpdp7 2/2 Running 0 3m28s
pod/longhorn-ui-59c85fcf94-gg5hq 1/1 Running 0 3m28s
pod/longhorn-ui-59c85fcf94-s49jc 1/1 Running 0 3m28s
NAME TYPE CLUSTER-IP EXTERNAL-IP PORT(S) AGE
service/longhorn-admission-webhook ClusterIP 10.43.77.89 <none> 9502/TCP 3m28s
service/longhorn-backend ClusterIP 10.43.56.17 <none> 9500/TCP 3m28s
service/longhorn-conversion-webhook ClusterIP 10.43.54.73 <none> 9501/TCP 3m28s
service/longhorn-frontend ClusterIP 10.43.22.82 <none> 80/TCP 3m28s
service/longhorn-recovery-backend ClusterIP 10.43.45.143 <none> 9503/TCP 3m28s
NAME DESIRED CURRENT READY UP-TO-DATE AVAILABLE NODE SELECTOR AGE
daemonset.apps/engine-image-ei-4623b511 1 1 1 1 1 <none> 3m13s
daemonset.apps/longhorn-csi-plugin 1 1 1 1 1 <none> 2m28s
daemonset.apps/longhorn-manager 1 1 1 1 1 <none> 3m28s
NAME READY UP-TO-DATE AVAILABLE AGE
deployment.apps/csi-attacher 3/3 3 3 2m28s
deployment.apps/csi-provisioner 3/3 3 3 2m28s
deployment.apps/csi-resizer 3/3 3 3 2m28s
deployment.apps/csi-snapshotter 3/3 3 3 2m28s
deployment.apps/longhorn-driver-deployer 1/1 1 1 3m28s
deployment.apps/longhorn-ui 2/2 2 2 3m28s
NAME DESIRED CURRENT READY AGE
replicaset.apps/csi-attacher-787fd9c6c8 3 3 3 2m28s
replicaset.apps/csi-provisioner-74486b95c6 3 3 3 2m28s
replicaset.apps/csi-resizer-859d4557fd 3 3 3 2m28s
replicaset.apps/csi-snapshotter-6f69c6c8cc 3 3 3 2m28s
replicaset.apps/longhorn-driver-deployer-55f9c88499 1 1 1 3m28s
replicaset.apps/longhorn-ui-59c85fcf94 2 2 2 3m28s27.9 KubeVirt and CDI Installation #
The Helm charts for both KubeVirt and CDI are only installing their respective operators. It is up to the operators to deploy the rest of the systems which means we will have to include all necessary container images in our definition file. Let’s create it:
apiVersion: 1.3
image:
imageType: iso
arch: x86_64
baseImage: slemicro.iso
outputImageName: eib-image.iso
operatingSystem:
users:
- username: root
encryptedPassword: $6$jHugJNNd3HElGsUZ$eodjVe4te5ps44SVcWshdfWizrP.xAyd71CVEXazBJ/.v799/WRCBXxfYmunlBO2yp1hm/zb4r8EmnrrNCF.P/
kubernetes:
version: v1.33.5+rke2r1
helm:
charts:
- name: kubevirt
repositoryName: suse-edge
version: 304.0.1+up0.6.0
targetNamespace: kubevirt-system
createNamespace: true
installationNamespace: kube-system
- name: cdi
repositoryName: suse-edge
version: 304.0.1+up0.6.0
targetNamespace: cdi-system
createNamespace: true
installationNamespace: kube-system
repositories:
- name: suse-edge
url: oci://registry.suse.com/edge/charts
embeddedArtifactRegistry:
images:
- name: registry.suse.com/suse/sles/15.7/cdi-apiserver:1.62.0-150700.9.3.1
- name: registry.suse.com/suse/sles/15.7/cdi-controller:1.62.0-150700.9.3.1
- name: registry.suse.com/suse/sles/15.7/cdi-importer:1.62.0-150700.9.3.1
- name: registry.suse.com/suse/sles/15.7/cdi-uploadproxy:1.62.0-150700.9.3.1
- name: registry.suse.com/suse/sles/15.7/cdi-uploadserver:1.62.0-150700.9.3.1
- name: registry.suse.com/suse/sles/15.7/cdi-cloner:1.62.0-150700.9.3.1
- name: registry.suse.com/suse/sles/15.7/virt-api:1.5.2-150700.3.5.2
- name: registry.suse.com/suse/sles/15.7/virt-controller:1.5.2-150700.3.5.2
- name: registry.suse.com/suse/sles/15.7/virt-handler:1.5.2-150700.3.5.2
- name: registry.suse.com/suse/sles/15.7/virt-launcher:1.5.2-150700.3.5.2
- name: registry.suse.com/suse/sles/15.7/virt-exportproxy:1.5.2-150700.3.5.2
- name: registry.suse.com/suse/sles/15.7/virt-exportserver:1.5.2-150700.3.5.2Let’s build the image:
podman run --rm -it --privileged -v $CONFIG_DIR:/eib \
registry.suse.com/edge/3.4/edge-image-builder:1.3.0 \
build --definition-file eib-iso-definition.yamlThe output should be similar to the following:
Pulling selected Helm charts... 100% |███████████████████████████████████████████████████████████████████████████████████████████████████████████████████████| (2/2, 48 it/min)
Generating image customization components...
Identifier ................... [SUCCESS]
Custom Files ................. [SKIPPED]
Time ......................... [SKIPPED]
Network ...................... [SUCCESS]
Groups ....................... [SKIPPED]
Users ........................ [SUCCESS]
Proxy ........................ [SKIPPED]
Rpm .......................... [SKIPPED]
Os Files ..................... [SKIPPED]
Systemd ...................... [SKIPPED]
Fips ......................... [SKIPPED]
Elemental .................... [SKIPPED]
Suma ......................... [SKIPPED]
Populating Embedded Artifact Registry... 100% |██████████████████████████████████████████████████████████████████████████████████████████████████████████| (15/15, 4 it/min)
Embedded Artifact Registry ... [SUCCESS]
Keymap ....................... [SUCCESS]
Configuring Kubernetes component...
The Kubernetes CNI is not explicitly set, defaulting to 'cilium'.
Downloading file: rke2_installer.sh
Kubernetes ................... [SUCCESS]
Certificates ................. [SKIPPED]
Cleanup ...................... [SKIPPED]
Building ISO image...
Kernel Params ................ [SKIPPED]
Build complete, the image can be found at: eib-image.isoOnce a node using the built image is provisioned, we can verify the installation of both KubeVirt and CDI.
Verify KubeVirt:
/var/lib/rancher/rke2/bin/kubectl get all -n kubevirt-system --kubeconfig /etc/rancher/rke2/rke2.yamlThe output should be similar to the following, showing that everything has been successfully deployed:
NAME READY STATUS RESTARTS AGE
pod/virt-api-59cb997648-mmt67 1/1 Running 0 2m34s
pod/virt-controller-69786b785-7cc96 1/1 Running 0 2m8s
pod/virt-controller-69786b785-wq2dz 1/1 Running 0 2m8s
pod/virt-handler-2l4dm 1/1 Running 0 2m8s
pod/virt-operator-7c444cff46-nps4l 1/1 Running 0 3m1s
pod/virt-operator-7c444cff46-r25xq 1/1 Running 0 3m1s
NAME TYPE CLUSTER-IP EXTERNAL-IP PORT(S) AGE
service/kubevirt-operator-webhook ClusterIP 10.43.167.109 <none> 443/TCP 2m36s
service/kubevirt-prometheus-metrics ClusterIP None <none> 443/TCP 2m36s
service/virt-api ClusterIP 10.43.18.202 <none> 443/TCP 2m36s
service/virt-exportproxy ClusterIP 10.43.142.188 <none> 443/TCP 2m36s
NAME DESIRED CURRENT READY UP-TO-DATE AVAILABLE NODE SELECTOR AGE
daemonset.apps/virt-handler 1 1 1 1 1 kubernetes.io/os=linux 2m8s
NAME READY UP-TO-DATE AVAILABLE AGE
deployment.apps/virt-api 1/1 1 1 2m34s
deployment.apps/virt-controller 2/2 2 2 2m8s
deployment.apps/virt-operator 2/2 2 2 3m1s
NAME DESIRED CURRENT READY AGE
replicaset.apps/virt-api-59cb997648 1 1 1 2m34s
replicaset.apps/virt-controller-69786b785 2 2 2 2m8s
replicaset.apps/virt-operator-7c444cff46 2 2 2 3m1s
NAME AGE PHASE
kubevirt.kubevirt.io/kubevirt 3m1s DeployedVerify CDI:
/var/lib/rancher/rke2/bin/kubectl get all -n cdi-system --kubeconfig /etc/rancher/rke2/rke2.yamlThe output should be similar to the following, showing that everything has been successfully deployed:
NAME READY STATUS RESTARTS AGE
pod/cdi-apiserver-5598c9bf47-pqfxw 1/1 Running 0 3m44s
pod/cdi-deployment-7cbc5db7f8-g46z7 1/1 Running 0 3m44s
pod/cdi-operator-777c865745-2qcnj 1/1 Running 0 3m48s
pod/cdi-uploadproxy-646f4cd7f7-fzkv7 1/1 Running 0 3m44s
NAME TYPE CLUSTER-IP EXTERNAL-IP PORT(S) AGE
service/cdi-api ClusterIP 10.43.2.224 <none> 443/TCP 3m44s
service/cdi-prometheus-metrics ClusterIP 10.43.237.13 <none> 8080/TCP 3m44s
service/cdi-uploadproxy ClusterIP 10.43.114.91 <none> 443/TCP 3m44s
NAME READY UP-TO-DATE AVAILABLE AGE
deployment.apps/cdi-apiserver 1/1 1 1 3m44s
deployment.apps/cdi-deployment 1/1 1 1 3m44s
deployment.apps/cdi-operator 1/1 1 1 3m48s
deployment.apps/cdi-uploadproxy 1/1 1 1 3m44s
NAME DESIRED CURRENT READY AGE
replicaset.apps/cdi-apiserver-5598c9bf47 1 1 1 3m44s
replicaset.apps/cdi-deployment-7cbc5db7f8 1 1 1 3m44s
replicaset.apps/cdi-operator-777c865745 1 1 1 3m48s
replicaset.apps/cdi-uploadproxy-646f4cd7f7 1 1 1 3m44s27.10 Troubleshooting #
If you run into any issues while building the images or are looking to further test and debug the process, please refer to the upstream documentation.
28 Building Updated SUSE Linux Micro Images with Kiwi #
This section explains how to generate updated SUSE Linux Micro images to be used with Edge Image Builder, with Cluster API (CAPI) + Metal3, or to write the disk image directly to a block device. This process is useful in situations where the latest patches are required to be included in the initial system boot images (to minimise patch transfer post-installation), or for scenarios where CAPI is used, where it’s preferred to reinstall the operating system with a new image rather than upgrading the hosts in place.
This process makes use of Kiwi to run the image build. SUSE Edge ships with a containerized version that simplifies the overall process with a helper utility baked in, allowing to specify the target profile required. The profile defines the type of output image that is required, with the common ones listed below:
"Base" - A SUSE Linux Micro disk image with a reduced package set (it includes podman).
"Base-SelfInstall" - A SelfInstall image based on the "Base" above.
"Base-RT" - Same as "Base" above but using a real-time (rt) kernel instead.
"Base-RT-SelfInstall" - A SelfInstall image based on the "Base-RT" above
"Default" - A SUSE Linux Micro disk image based on the "Base" above but with a few more tools, including the virtualization stack, Cockpit and salt-minion.
"Default-SelfInstall" - A SelfInstall image based on the "Default" above
See SUSE Linux Micro 6.1 documentation for more details.
This process works for both AMD64/Intel 64 and AArch64 architectures, although not all image profiles are available for both architectures, e.g. in SUSE Edge 3.4, where SUSE Linux Micro 6.1 is used, a profile with a real-time kernel (i.e. "Base-RT" or "Base-RT-SelfInstall") is not currently available for AArch64.
It is required to use a build host with the same architecture of the images being built. In other words, to build an AArch64 image, it is required to use an AArch64 build host, and vice-versa for AMD64/Intel 64 - cross-builds are not supported at this time.
28.1 Prerequisites #
Kiwi image builder requires the following:
A SUSE Linux Micro 6.1 host ("build system") with the same architecture of the image being built.
The build system needs to be already registered via
SUSEConnect(the registration is used to pull the latest packages from the SUSE repositories)An internet connection that can be used to pull the required packages. If connected via proxy, the build host needs to be pre-configured.
SELinux needs to be disabled on the build host (as SELinux labelling takes place in the container and it can conflict with the host policy)
At least 10GB free disk space to accommodate the container image, the build root, and the resulting output image(s)
28.2 Getting Started #
Due to certain limitations, it is currently required to disable SELinux. Connect to the SUSE Linux Micro 6.1 image build host and ensure SELinux is disabled:
# setenforce 0Create an output directory to be shared with the Kiwi build container to save the resulting images:
# mkdir ~/outputPull the latest Kiwi builder image from the SUSE Registry:
# podman pull registry.suse.com/edge/3.4/kiwi-builder:10.2.12.0
(...)28.3 Building the Default Image #
This is the default behavior of the Kiwi image container if no arguments are provided during the container image run. The following command runs podman with two directories mapped to the container:
The
/etc/zypp/repos.dSUSE Linux Micro package repository directory from the underlying host.The output
~/outputdirectory created above.
The Kiwi image container requires to run the build-image helper script as:
# podman run --privileged -v /etc/zypp/repos.d:/micro-sdk/repos/ -v ~/output:/tmp/output \
-it registry.suse.com/edge/3.4/kiwi-builder:10.2.12.0 build-image
(...)It’s expected that if you’re running this script for the first time that it will fail shortly after starting with "ERROR: Early loop device test failed, please retry the container run.", this is a symptom of loop devices being created on the underlying host system that are not immediately visible inside of the container image. Simply re-run the command again and it should proceed without issue.
After a few minutes the images can be found in the local output directory:
(...)
INFO: Image build successful, generated images are available in the 'output' directory.
# ls -1 output/
SLE-Micro.x86_64-6.1.changes
SLE-Micro.x86_64-6.1.packages
SLE-Micro.x86_64-6.1.raw
SLE-Micro.x86_64-6.1.verified
build
kiwi.result
kiwi.result.json28.4 Building images with other profiles #
In order to build different image profiles, the "-p" command option in the Kiwi container image helper script is used. For example, to build the "Default-SelfInstall" ISO image:
# podman run --privileged -v /etc/zypp/repos.d:/micro-sdk/repos/ -v ~/output:/tmp/output \
-it registry.suse.com/edge/3.4/kiwi-builder:10.2.12.0 build-image -p Default-SelfInstall
(...)To avoid data loss, Kiwi will refuse to run if there are images in the output directory. It is required to remove the contents of the output directory before proceeding with rm -f output/*.
Alternatively, to build a SelfInstall ISO image with the RealTime kernel ("kernel-rt"):
# podman run --privileged -v /etc/zypp/repos.d:/micro-sdk/repos/ -v ~/output:/tmp/output \
-it registry.suse.com/edge/3.4/kiwi-builder:10.2.12.0 build-image -p Base-RT-SelfInstall
(...)28.5 Building images with large sector sizes #
Some hardware requires an image with a large sector size, i.e. 4096 bytes rather than the standard 512 bytes. The containerized Kiwi builder supports the ability to generate images with large block size by specifying the "-b" parameter. For example, to build a "Default-SelfInstall" image with a large sector size:
# podman run --privileged -v /etc/zypp/repos.d:/micro-sdk/repos/ -v ~/output:/tmp/output \
-it registry.suse.com/edge/3.4/kiwi-builder:10.2.12.0 build-image -p Default-SelfInstall -b
(...)28.6 Using a custom Kiwi image definition file #
For advanced use-cases a custom Kiwi image definition file (SL-Micro.kiwi) can be used along with any necessary post-build scripts. This requires overriding the default definitions pre-packaged by the SUSE Edge team.
Create a new directory and map it into the container image where the helper script is looking (/micro-sdk/defs):
# mkdir ~/mydefs/
# cp /path/to/SL-Micro.kiwi ~/mydefs/
# cp /path/to/config.sh ~/mydefs/
# podman run --privileged -v /etc/zypp/repos.d:/micro-sdk/repos/ -v ~/output:/tmp/output -v ~/mydefs/:/micro-sdk/defs/ \
-it registry.suse.com/edge/3.4/kiwi-builder:10.2.12.0 build-image
(...)This is only required for advanced use-cases and may cause supportability issues. Please contact your SUSE representative for further advice and guidance.
To get the default Kiwi image definition files included in the container, the following commands can be used:
$ podman create --name kiwi-builder registry.suse.com/edge/3.4/kiwi-builder:10.2.12.0
$ podman cp kiwi-builder:/micro-sdk/defs/SL-Micro.kiwi .
$ podman cp kiwi-builder:/micro-sdk/defs/SL-Micro.kiwi.4096 .
$ podman rm kiwi-builder
$ ls ./SL-Micro.*
(...)29 Using clusterclass to deploy downstream clusters #
29.1 Introduction #
Provisioning Kubernetes clusters is a complex task that demands deep expertise in configuring cluster components. As configurations grow more intricate, or as the demands of different providers introduce numerous provider-specific resource definitions, cluster creation can feel daunting. Thankfully, Kubernetes Cluster API (CAPI) offers a more elegant, declarative approach that is further enhanced by ClusterClass. This feature introduces a template-driven model, allowing you to define a reusable cluster class that encapsulates complexity and promotes consistency.
29.2 What is ClusterClass? #
The CAPI project introduced the ClusterClass feature as a paradigm shift in Kubernetes cluster lifecycle management through the adoption of a template-based methodology for cluster instantiation. Instead of defining resources independently for every cluster, users define a ClusterClass, which serves as a comprehensive and reusable blueprint. This abstract representation encapsulates the desired state and configuration of a Kubernetes cluster, enabling the rapid and consistent creation of multiple clusters that adhere to the defined specifications. This abstraction reduces the configuration burden, resulting in more manageable deployment manifests. This means that the core components of a workload cluster are defined at the class level allowing users to use these templates as Kubernetes cluster flavors that can be reused one/many times for cluster provisioning. The implementation of ClusterClass yields several key advantages that address the inherent challenges of traditional CAPI management at scale:
Substantial Reduction in Complexity and YAML Verbosity
Optimized Maintenance and Update Processes
Enhanced Consistency and Standardization Across Deployments
Improved Scalability and Automation Capabilities
Declarative Management and Robust Version Control
29.3 Example of current CAPI provisioning file #
The deployment of a Kubernetes cluster leveraging the Cluster API (CAPI) and the RKE2 provider requires definition of several custom resources. These resources define the desired state of the cluster and its underlying infrastructure, enabling CAPI to orchestrate the provisioning and management lifecycle. The code snippet below illustrates the resource types that must be configured:
Cluster: This resource encapsulates high-level configurations, including the network topology that will govern inter-node communication and service discovery. Furthermore, it establishes essential linkages to the control plane specification and the designated infrastructure provider resource, thereby informing CAPI about the desired cluster architecture and the underlying infrastructure upon which it will be provisioned.
Metal3Cluster: This resource defines infrastructure-level attributes unique to Metal3, for example the external endpoint through which the Kubernetes API server will be accessible.
RKE2ControlPlane: The RKE2ControlPlane resource defines the characteristics and behavior of the cluster’s control plane nodes. Within this specification, parameters such as the desired number of control plane replicas (crucial for ensuring high availability and fault tolerance), the specific Kubernetes distribution version (aligned with the chosen RKE2 release), and the strategy for rolling out updates to the control plane components are configured. Additionally, this resource dictates the Container Network Interface (CNI) to be employed within the cluster and facilitates the injection of agent-specific configurations, often leveraging Ignition for seamless and automated provisioning of the RKE2 agents on the control plane nodes.
Metal3MachineTemplate: This resource acts as a blueprint for the creation of the individual compute instances that will form the worker nodes of the Kubernetes cluster defining the image to be used.
Metal3DataTemplate: Complementing the Metal3MachineTemplate, the Metal3DataTemplate resource enables additional metadata to be specified for the newly provisioned machine instances.
---
apiVersion: cluster.x-k8s.io/v1beta1
kind: Cluster
metadata:
name: emea-spa-cluster-3
namespace: emea-spa
labels:
cluster-api.cattle.io/rancher-auto-import: "true"
spec:
clusterNetwork:
pods:
cidrBlocks:
- 192.168.0.0/18
services:
cidrBlocks:
- 10.96.0.0/12
controlPlaneRef:
apiVersion: controlplane.cluster.x-k8s.io/v1beta1
kind: RKE2ControlPlane
name: emea-spa-cluster-3
infrastructureRef:
apiVersion: infrastructure.cluster.x-k8s.io/v1beta1
kind: Metal3Cluster
name: emea-spa-cluster-3
---
apiVersion: infrastructure.cluster.x-k8s.io/v1beta1
kind: Metal3Cluster
metadata:
name: emea-spa-cluster-3
namespace: emea-spa
spec:
controlPlaneEndpoint:
host: 192.168.122.203
port: 6443
noCloudProvider: true
---
apiVersion: controlplane.cluster.x-k8s.io/v1beta1
kind: RKE2ControlPlane
metadata:
name: emea-spa-cluster-3
namespace: emea-spa
spec:
infrastructureRef:
apiVersion: infrastructure.cluster.x-k8s.io/v1beta1
kind: Metal3MachineTemplate
name: emea-spa-cluster-3
replicas: 1
version: v1.33.5+rke2r1
rolloutStrategy:
type: "RollingUpdate"
rollingUpdate:
maxSurge: 1
registrationMethod: "control-plane-endpoint"
registrationAddress: 192.168.122.203
serverConfig:
cni: cilium
cniMultusEnable: true
tlsSan:
- 192.168.122.203
- https://192.168.122.203.sslip.io
agentConfig:
format: ignition
additionalUserData:
config: |
variant: fcos
version: 1.4.0
storage:
files:
- path: /var/lib/rancher/rke2/server/manifests/endpoint-copier-operator.yaml
overwrite: true
contents:
inline: |
apiVersion: helm.cattle.io/v1
kind: HelmChart
metadata:
name: endpoint-copier-operator
namespace: kube-system
spec:
chart: oci://registry.suse.com/edge/charts/endpoint-copier-operator
targetNamespace: endpoint-copier-operator
version: 304.0.1+up0.3.0
createNamespace: true
- path: /var/lib/rancher/rke2/server/manifests/metallb.yaml
overwrite: true
contents:
inline: |
apiVersion: helm.cattle.io/v1
kind: HelmChart
metadata:
name: metallb
namespace: kube-system
spec:
chart: oci://registry.suse.com/edge/charts/metallb
targetNamespace: metallb-system
version: 304.0.0+up0.14.9
createNamespace: true
- path: /var/lib/rancher/rke2/server/manifests/metallb-cr.yaml
overwrite: true
contents:
inline: |
apiVersion: metallb.io/v1beta1
kind: IPAddressPool
metadata:
name: kubernetes-vip-ip-pool
namespace: metallb-system
spec:
addresses:
- 192.168.122.203/32
serviceAllocation:
priority: 100
namespaces:
- default
serviceSelectors:
- matchExpressions:
- {key: "serviceType", operator: In, values: [kubernetes-vip]}
---
apiVersion: metallb.io/v1beta1
kind: L2Advertisement
metadata:
name: ip-pool-l2-adv
namespace: metallb-system
spec:
ipAddressPools:
- kubernetes-vip-ip-pool
- path: /var/lib/rancher/rke2/server/manifests/endpoint-svc.yaml
overwrite: true
contents:
inline: |
apiVersion: v1
kind: Service
metadata:
name: kubernetes-vip
namespace: default
labels:
serviceType: kubernetes-vip
spec:
ports:
- name: rke2-api
port: 9345
protocol: TCP
targetPort: 9345
- name: k8s-api
port: 6443
protocol: TCP
targetPort: 6443
type: LoadBalancer
systemd:
units:
- name: rke2-preinstall.service
enabled: true
contents: |
[Unit]
Description=rke2-preinstall
Wants=network-online.target
Before=rke2-install.service
ConditionPathExists=!/run/cluster-api/bootstrap-success.complete
[Service]
Type=oneshot
User=root
ExecStartPre=/bin/sh -c "mount -L config-2 /mnt"
ExecStart=/bin/sh -c "sed -i \"s/BAREMETALHOST_UUID/$(jq -r .uuid /mnt/openstack/latest/meta_data.json)/\" /etc/rancher/rke2/config.yaml"
ExecStart=/bin/sh -c "echo \"node-name: $(jq -r .name /mnt/openstack/latest/meta_data.json)\" >> /etc/rancher/rke2/config.yaml"
ExecStartPost=/bin/sh -c "umount /mnt"
[Install]
WantedBy=multi-user.target
kubelet:
extraArgs:
- provider-id=metal3://BAREMETALHOST_UUID
nodeName: "localhost.localdomain"
---
apiVersion: infrastructure.cluster.x-k8s.io/v1beta1
kind: Metal3MachineTemplate
metadata:
name: emea-spa-cluster-3
namespace: emea-spa
spec:
nodeReuse: True
template:
spec:
automatedCleaningMode: metadata
dataTemplate:
name: emea-spa-cluster-3
hostSelector:
matchLabels:
cluster-role: control-plane
deploy-region: emea-spa
node: group-3
image:
checksum: http://fileserver.local:8080/eibimage-downstream-cluster.raw.sha256
checksumType: sha256
format: raw
url: http://fileserver.local:8080/eibimage-downstream-cluster.raw
---
apiVersion: infrastructure.cluster.x-k8s.io/v1beta1
kind: Metal3DataTemplate
metadata:
name: emea-spa-cluster-3
namespace: emea-spa
spec:
clusterName: emea-spa-cluster-3
metaData:
objectNames:
- key: name
object: machine
- key: local-hostname
object: machine
- key: local_hostname
object: machineAdding the label cluster-api.cattle.io/rancher-auto-import: "true" to the cluster.x-k8s.io objects will import the cluster
into Rancher (by creating a corresponding clusters.management.cattle.io object).
See the Cluster API documentation for more information.
29.4 Transforming the CAPI provisioning file to ClusterClass #
29.4.1 ClusterClass definition #
The following code defines a ClusterClass resource, a declarative template for consistently deploying a specific type of Kubernetes cluster. This specification includes common infrastructure and control plane configurations, enabling efficient provisioning and uniform lifecycle management across a cluster fleet. There are some variables in the following clusterclass example, that will be replaced during the cluster instatiation process using the real values. The following variables are used in the example:
controlPlaneMachineTemplate: This is the name to define the ControlPlane Machine Template reference to be usedcontrolPlaneEndpointHost: This is the host name or IP address of the control plane endpointtlsSan: This is the TLS Subject Alternative Name for the control plane endpoint
The clusterclass definition file is defined based on the 3 following resources:
ClusterClass: This resource encapsulates the entire cluster class definition, including the control plane and infrastructure templates. Moreover, it include the list of variables that will be replaced during the instantiation process.
RKE2ControlPlaneTemplate: This resource defines the control plane template, specifying the desired configuration for the control plane nodes. It includes parameters such as the number of replicas, the Kubernetes version, and the CNI to be used. Also, some paremeters will be replaced with the right values during the instantiation process.
Metal3ClusterTemplate: This resource defines the infrastructure template, specifying the desired configuration for the underlying infrastructure. It includes parameters such as the control plane endpoint and the noCloudProvider flag. Also, some paremeters will be replaced with the right values during the instantiation process.
apiVersion: controlplane.cluster.x-k8s.io/v1beta1
kind: RKE2ControlPlaneTemplate
metadata:
name: example-controlplane-type2
namespace: emea-spa
spec:
template:
spec:
infrastructureRef:
apiVersion: infrastructure.cluster.x-k8s.io/v1beta1
kind: Metal3MachineTemplate
name: example-controlplane # This will be replaced by the patch applied in each cluster instances
namespace: emea-spa
replicas: 1
version: v1.33.5+rke2r1
rolloutStrategy:
type: "RollingUpdate"
rollingUpdate:
maxSurge: 1
registrationMethod: "control-plane-endpoint"
registrationAddress: "default" # This will be replaced by the patch applied in each cluster instances
serverConfig:
cni: cilium
cniMultusEnable: true
tlsSan:
- "default" # This will be replaced by the patch applied in each cluster instances
agentConfig:
format: ignition
additionalUserData:
config: |
default
kubelet:
extraArgs:
- provider-id=metal3://BAREMETALHOST_UUID
nodeName: "localhost.localdomain"
---
apiVersion: infrastructure.cluster.x-k8s.io/v1beta1
kind: Metal3ClusterTemplate
metadata:
name: example-cluster-template-type2
namespace: emea-spa
spec:
template:
spec:
controlPlaneEndpoint:
host: "default" # This will be replaced by the patch applied in each cluster instances
port: 6443
noCloudProvider: true
---
apiVersion: cluster.x-k8s.io/v1beta1
kind: ClusterClass
metadata:
name: example-clusterclass-type2
namespace: emea-spa
spec:
variables:
- name: controlPlaneMachineTemplate
required: true
schema:
openAPIV3Schema:
type: string
- name: controlPlaneEndpointHost
required: true
schema:
openAPIV3Schema:
type: string
- name: tlsSan
required: true
schema:
openAPIV3Schema:
type: array
items:
type: string
infrastructure:
ref:
kind: Metal3ClusterTemplate
apiVersion: infrastructure.cluster.x-k8s.io/v1beta1
name: example-cluster-template-type2
controlPlane:
ref:
kind: RKE2ControlPlaneTemplate
apiVersion: controlplane.cluster.x-k8s.io/v1beta1
name: example-controlplane-type2
patches:
- name: setControlPlaneMachineTemplate
definitions:
- selector:
apiVersion: controlplane.cluster.x-k8s.io/v1beta1
kind: RKE2ControlPlaneTemplate
matchResources:
controlPlane: true
jsonPatches:
- op: replace
path: "/spec/template/spec/infrastructureRef/name"
valueFrom:
variable: controlPlaneMachineTemplate
- name: setControlPlaneEndpoint
definitions:
- selector:
apiVersion: infrastructure.cluster.x-k8s.io/v1beta1
kind: Metal3ClusterTemplate
matchResources:
infrastructureCluster: true # Added to select InfraCluster
jsonPatches:
- op: replace
path: "/spec/template/spec/controlPlaneEndpoint/host"
valueFrom:
variable: controlPlaneEndpointHost
- name: setRegistrationAddress
definitions:
- selector:
apiVersion: controlplane.cluster.x-k8s.io/v1beta1
kind: RKE2ControlPlaneTemplate
matchResources:
controlPlane: true # Added to select ControlPlane
jsonPatches:
- op: replace
path: "/spec/template/spec/registrationAddress"
valueFrom:
variable: controlPlaneEndpointHost
- name: setTlsSan
definitions:
- selector:
apiVersion: controlplane.cluster.x-k8s.io/v1beta1
kind: RKE2ControlPlaneTemplate
matchResources:
controlPlane: true # Added to select ControlPlane
jsonPatches:
- op: replace
path: "/spec/template/spec/serverConfig/tlsSan"
valueFrom:
variable: tlsSan
- name: updateAdditionalUserData
definitions:
- selector:
apiVersion: controlplane.cluster.x-k8s.io/v1beta1
kind: RKE2ControlPlaneTemplate
matchResources:
controlPlane: true
jsonPatches:
- op: replace
path: "/spec/template/spec/agentConfig/additionalUserData"
valueFrom:
template: |
config: |
variant: fcos
version: 1.4.0
storage:
files:
- path: /var/lib/rancher/rke2/server/manifests/endpoint-copier-operator.yaml
overwrite: true
contents:
inline: |
apiVersion: helm.cattle.io/v1
kind: HelmChart
metadata:
name: endpoint-copier-operator
namespace: kube-system
spec:
chart: oci://registry.suse.com/edge/charts/endpoint-copier-operator
targetNamespace: endpoint-copier-operator
version: 304.0.1+up0.3.0
createNamespace: true
- path: /var/lib/rancher/rke2/server/manifests/metallb.yaml
overwrite: true
contents:
inline: |
apiVersion: helm.cattle.io/v1
kind: HelmChart
metadata:
name: metallb
namespace: kube-system
spec:
chart: oci://registry.suse.com/edge/charts/metallb
targetNamespace: metallb-system
version: 304.0.0+up0.14.9
createNamespace: true
- path: /var/lib/rancher/rke2/server/manifests/metallb-cr.yaml
overwrite: true
contents:
inline: |
apiVersion: metallb.io/v1beta1
kind: IPAddressPool
metadata:
name: kubernetes-vip-ip-pool
namespace: metallb-system
spec:
addresses:
- {{ .controlPlaneEndpointHost }}/32
serviceAllocation:
priority: 100
namespaces:
- default
serviceSelectors:
- matchExpressions:
- {key: "serviceType", operator: In, values: [kubernetes-vip]}
---
apiVersion: metallb.io/v1beta1
kind: L2Advertisement
metadata:
name: ip-pool-l2-adv
namespace: metallb-system
spec:
ipAddressPools:
- kubernetes-vip-ip-pool
- path: /var/lib/rancher/rke2/server/manifests/endpoint-svc.yaml
overwrite: true
contents:
inline: |
apiVersion: v1
kind: Service
metadata:
name: kubernetes-vip
namespace: default
labels:
serviceType: kubernetes-vip
spec:
ports:
- name: rke2-api
port: 9345
protocol: TCP
targetPort: 9345
- name: k8s-api
port: 6443
protocol: TCP
targetPort: 6443
type: LoadBalancer
systemd:
units:
- name: rke2-preinstall.service
enabled: true
contents: |
[Unit]
Description=rke2-preinstall
Wants=network-online.target
Before=rke2-install.service
ConditionPathExists=!/run/cluster-api/bootstrap-success.complete
[Service]
Type=oneshot
User=root
ExecStartPre=/bin/sh -c "mount -L config-2 /mnt"
ExecStart=/bin/sh -c "sed -i \"s/BAREMETALHOST_UUID/$(jq -r .uuid /mnt/openstack/latest/meta_data.json)/\" /etc/rancher/rke2/config.yaml"
ExecStart=/bin/sh -c "echo \"node-name: $(jq -r .name /mnt/openstack/latest/meta_data.json)\" >> /etc/rancher/rke2/config.yaml"
ExecStartPost=/bin/sh -c "umount /mnt"
[Install]
WantedBy=multi-user.target29.4.2 Cluster instance definition #
Within the context of ClusterClass, a cluster instance refers to a specific, running instantiation of a cluster that has been created based on a defined ClusterClass. It represents a concrete deployment with its unique configurations, resources, and operational state, directly derived from the blueprint specified in the ClusterClass. This includes the specific set of machines, networking configurations, and associated Kubernetes components that are actively running. Understanding the cluster instance is crucial for managing the lifecycle, performing upgrades, executing scaling operations, and conducting monitoring of a particular deployed cluster that was provisioned using the ClusterClass framework.
To define a cluster instance we need to define the following resources:
Cluster
Metal3MachineTemplate
Metal3DataTemplate
The variables defined previously in the template (clusterclass definition file) will be replaced with the final values for this instantiation of cluster:
apiVersion: cluster.x-k8s.io/v1beta1
kind: Cluster
metadata:
name: emea-spa-cluster-3
namespace: emea-spa
labels:
cluster-api.cattle.io/rancher-auto-import: "true"
spec:
topology:
class: example-clusterclass-type2 # Correct way to reference ClusterClass
version: v1.33.5+rke2r1
controlPlane:
replicas: 1
variables: # Variables to be replaced for this cluster instance
- name: controlPlaneMachineTemplate
value: emea-spa-cluster-3-machinetemplate
- name: controlPlaneEndpointHost
value: 192.168.122.203
- name: tlsSan
value:
- 192.168.122.203
- https://192.168.122.203.sslip.io
---
apiVersion: infrastructure.cluster.x-k8s.io/v1beta1
kind: Metal3MachineTemplate
metadata:
name: emea-spa-cluster-3-machinetemplate
namespace: emea-spa
spec:
nodeReuse: True
template:
spec:
automatedCleaningMode: metadata
dataTemplate:
name: emea-spa-cluster-3
hostSelector:
matchLabels:
cluster-role: control-plane
deploy-region: emea-spa
cluster-type: type2
image:
checksum: http://fileserver.local:8080/eibimage-downstream-cluster.raw.sha256
checksumType: sha256
format: raw
url: http://fileserver.local:8080/eibimage-downstream-cluster.raw
---
apiVersion: infrastructure.cluster.x-k8s.io/v1beta1
kind: Metal3DataTemplate
metadata:
name: emea-spa-cluster-3
namespace: emea-spa
spec:
clusterName: emea-spa-cluster-3
metaData:
objectNames:
- key: name
object: machine
- key: local-hostname
object: machineAdding the label cluster-api.cattle.io/rancher-auto-import: "true" to the cluster.x-k8s.io objects will import the cluster
into Rancher (by creating a corresponding clusters.management.cattle.io object).
See the Cluster API documentation for more information.
This approach allows for a more streamlined process, deploying a cluster with only 3 resources once you have defined the clusterclass.
Part IV Tips and Tricks #
Tips and tricks for Edge components
- 30 Edge Image Builder
If you are in a non-Linux environment and following these instructions to build an image, then you are likely running Podman via a virtual machine. By default, this virtual machine will be configured to have a small amount of system resources allocated to it and can cause instability for Edge Image …
- 31 Elemental
When using RKE2 or K3s we need to expose services (Rancher in this context) from the management cluster as they are not exposed by default. In RKE2 there is an NGINX Ingress controller, whilst k3s is using Traefik. The current workflow suggests using MetalLB for announcing a service (via L2 or BGP A…
- 32 Metal3
Due to a known issue, if you are trying to configure predictable names for the target OS network devices and you end up in errors, seeing that the discovered device names have different naming pattern, then you have a couple of options:
30 Edge Image Builder #
30.1 Common #
If you are in a non-Linux environment and following these instructions to build an image, then you are likely running
Podmanvia a virtual machine. By default, this virtual machine will be configured to have a small amount of system resources allocated to it and can cause instability forEdge Image Builderduring resource intensive operations, such as the RPM resolution process. You will need to adjust the resources of the podman machine, either by using Podman Desktop (settings cogwheel → podman machine edit icon) or directly via thepodman-machine-setcommandAt this point in time, the
Edge Image Builderis not able to build images in a cross architecture setup, i.e. you have to run it on:AArch64 systems (such as Apple Silicon) to build SL Micro
aarch64imagesAMD64/Intel 64 systems to build SL Micro
x86_64images.
30.2 SUSE Linux Micro #
Loading kernel modules at boot can be done using the corresponding
/etc/modprobe.d/module.conffile. Create the correspondingos-filesfolder using Edge Image Builder:
.
├── definition.yaml
└── os-files
└── etc
└── modprobe.d
└── module.confFor more information, please refer to the "Managing kernel modules" section of the SUSE Linux Enterprise Server Documentation
30.3 Kubernetes #
Creating multi node Kubernetes clusters requires adjusting the
kubernetessection in the definition file to:list all server and agent nodes under
kubernetes.nodesset a virtual IP address that would be used for all non-initializer nodes to join the cluster under
kubernetes.network.apiVIPoptionally, set an API host to specify a domain address for accessing the cluster under
kubernetes.network.apiHostTo learn more about this configuration, please refer to the Kubernetes section docs.
Edge Image Builderrelies on the hostnames of the different nodes to determine their Kubernetes type (serveroragent). While this configuration is managed in the definition file, for the general networking setup of the machines we can utilize either DHCP configuration as described in Chapter 12, Edge Networking.
31 Elemental #
31.1 Common #
31.1.1 Expose Rancher service #
When using RKE2 or K3s we need to expose services (Rancher in this context) from the management cluster as they are not exposed by default.
In RKE2 there is an NGINX Ingress controller, whilst k3s is using Traefik.
The current workflow suggests using MetalLB for announcing a service (via L2 or BGP Advertisement) and the respective Ingress Controller
to create an Ingress via HelmChartConfig since creating a new Ingress object would override the existing setup.
Install Rancher Prime (via Helm) and configure the necessary values
hostname: rancher-192.168.64.101.sslip.io replicas: 1 bootstrapPassword: Admin global.cattle.psp.enabled: "false"Create a LoadBalancer service to expose Rancher
kubectl apply -f - <<EOF apiVersion: helm.cattle.io/v1 kind: HelmChartConfig metadata: name: rke2-ingress-nginx namespace: kube-system spec: valuesContent: |- controller: config: use-forwarded-headers: "true" enable-real-ip: "true" publishService: enabled: true service: enabled: true type: LoadBalancer externalTrafficPolicy: Local EOFCreate an IP Address Pool for the service using the IP address we set up earlier in the Helm values
kubectl apply -f - <<EOF apiVersion: metallb.io/v1beta1 kind: IPAddressPool metadata: name: ingress-ippool namespace: metallb-system spec: addresses: - 192.168.64.101/32 serviceAllocation: priority: 100 serviceSelectors: - matchExpressions: - {key: app.kubernetes.io/name, operator: In, values: [rke2-ingress-nginx]} EOFCreate an L2 Advertisement for the IP address pool
kubectl apply -f - <<EOF apiVersion: metallb.io/v1beta1 kind: L2Advertisement metadata: name: ingress-l2-adv namespace: metallb-system spec: ipAddressPools: - ingress-ippool EOFEnsure Elemental is properly installed
Install the Elemental Operator and Elemental UI on the management nodes
Add the Elemental configuration on the downstream node together with a registration code, as that will prompt Edge Image Builder to include the remote registration option for the machine.
Check Section 2.5, “Install Elemental” and Section 2.6, “Configure Elemental” for additional information and examples.
31.2 Hardware Specific #
31.2.1 Trusted Platform Module #
It is necessary to properly handle the Trusted Platform Module (TPM) configuration. Failing to do so will result in errors similar to the following:
Nov 25 18:17:06 eled elemental-register[4038]: Error: registering machine: cannot generate authentication token: opening tpm for getting attestation data: TPM device not availableThis can be mitigated by one of the following approaches:
Enable TPM in the Virtual Machine settings
Example with UTM on MacOS
Emulate TPM by using negative value for the TPM seed in the
MachineRegistrationresource
apiVersion: elemental.cattle.io/v1beta1
kind: MachineRegistration
metadata:
name: ...
namespace: ...
spec:
...
elemental:
...
registration:
emulate-tpm: true
emulated-tpm-seed: -1Disable TPM in the
MachineRegistrationresource
apiVersion: elemental.cattle.io/v1beta1
kind: MachineRegistration
metadata:
name: ...
namespace: ...
spec:
...
elemental:
...
registration:
emulate-tpm: false32 Metal3 #
32.1 Ironic #
32.1.1 Predictable network names #
Due to a known issue, if you are trying to configure predictable names for the target OS network devices and you end up in errors, seeing that the discovered device names have different naming pattern, then you have a couple of options:
Option 1: Use two network configuration secrets, one for the inspection/provisioning phase and another for the deployed OS.
It is recommended to create two different secrets with the network configuration, one to be used with the IPA using the device names as IPA will discover and use it as preprovisioningNetworkDataName on the BareMetalHost definition and another secret with the device names as SL Micro will discover and use it as networkData.name on the BareMetalHost definition:
Example of creating two secrets, one to be used by IPA and another to be used by the target operating system
Target OS (SL Micro) secret:
apiVersion: v1
kind: Secret metadata:
name: controlplane-0-networkdata-os
type: Opaque
stringData:
networkData: |
interfaces:
- name: enp1s0
type: ethernet
state: up
mac-address: "00:f3:65:8a:a3:b0"
ipv4:
address:
- ip: 192.168.125.200
prefix-length: 24
enabled: true
dhcp: false dns-resolver:
config:
server:
- 192.168.125.1
routes:
config:
- destination: 0.0.0.0/0
next-hop-address: 192.168.125.1
next-hop-interface: enp1s0ironic (IPA) secret:
apiVersion: v1
kind: Secret
metadata:
name: controlplane-0-networkdata-ipa
type: Opaque
stringData:
networkData: |
interfaces:
- name: enp1s0np0
type: ethernet
state: up
mac-address: "00:f3:65:8a:a3:b0"
ipv4:
address:
- ip: 192.168.125.200
prefix-length: 24
enabled: true
dhcp: false
dns-resolver:
config:
server:
- 192.168.125.1
routes:
config:
- destination: 0.0.0.0/0
next-hop-address: 192.168.125.1
next-hop-interface: enp1s0np0Apply on bare metal host:
apiVersion: metal3.io/v1alpha1
kind: BareMetalHost
metadata:
name: controlplane-0
labels:
cluster-role: control-plane
spec:
preprovisioningNetworkDataName: controlplane-0-networkdata-ipa
networkData:
name: controlplane-0-networkdata-os
...Option 2: Alternateively, you can use UUIDs as identifiers.
How to get the UUIDs you need:
In your OpenSUSE or SLES machine install nmc:
zypper in nm-configuratorthen run directly:
nmc generate --config-dir /path/to/your/config --output-dir /where/you/want/itnow in the output files you should have the UUIDs that you can use in your configuration.Alternatively, if you don’t use OpenSUSE or SLES, you can use the nmc through the Edge Image Builder container image:
podman run -it --rm -v $(pwd):/path/to/your/config:Z --entrypoint=/usr/bin/nmc registry.suse.com/edge/3.4/edge-image-builder:1.3.0 generate --confi g-dir /path/to/your/config --output-dir /where/you/want/it
32.2 BareMetalHost selection and Cluster association #
Once a Metalˆ3ˆ cluster object and its corresponding associated objects are created, a process to choose which BareMetalHost will be part of
the cluster is performed.
This process connects a BareMetalHost with a specific Metal3MachineTemplate using standard
Kubernetes labels and selectors.
As an example, each BareMetalHost is labeled to identify its properties and intended cluster
(e.g., its cluster-role, the cluster name, location, etc.):
apiVersion: metal3.io/v1alpha1
kind: BareMetalHost
metadata:
name: mynode1
labels:
cluster-role: control-plane
cluster: foobar
location: madrid
datacenter: xyz
<snip>
---
apiVersion: metal3.io/v1alpha1
kind: BareMetalHost
metadata:
name: mynode2
labels:
cluster-role: worker
cluster: foobar
location: madrid
datacenter: xyz
<snip>
---
apiVersion: metal3.io/v1alpha1
kind: BareMetalHost
metadata:
name: mynode3
labels:
cluster-role: worker
cluster: foobar2
location: madrid
datacenter: xyz
<snip>
...Then, the Metal3MachineTemplate object uses the spec.hostSelector field to match the desired BareMetalHost.
Both matchLabels (for exact key-value matching) and matchExpressions (for more complex rules) can be used:
apiVersion: infrastructure.cluster.x-k8s.io/v1beta1
kind: Metal3MachineTemplate
metadata:
name: foobar-cluster-controlplane
namespace: mynamespace
spec:
template:
spec:
hostSelector:
matchLabels:
cluster-role: control-plane
cluster: foobar
<snip>
---
apiVersion: infrastructure.cluster.x-k8s.io/v1beta1
kind: Metal3MachineTemplate
metadata:
name: foobar-cluster-worker
namespace: mynamespace
spec:
template:
spec:
hostSelector:
matchExpressions:
- { key: cluster-role, operator: In, values: [worker] }
- { key: cluster, operator: In, values: [foobar] }
<snip>Kubernetes namespaces can be also used to better organize the different objects.
32.3 Clean up old EFI boot entries #
Sometimes, the UEFI boot manager contains multiple entries for older operating systems that are probably not needed anymore (especially for host being re-provisioned multiple times). You can clean up those old entries by following any of the following procedures:
Delete them on the BIOS/EFI setup interface directly (the exact procedure will depend on the hardware).
Run the UEFI
bcfgshell as:# List the entries bcfg boot dump -b # Delete entry number X bcfg boot rm X # X is the number associated the entry to remove. For example, if the entry is "Boot0002 foobar", then X is 2.
Use
efibootmgron a Linux system as:# List the entries efibootmgr -v # Delete entry number X efibootmgr -b X -B
The process may leave orphaned files on the EFI System Parition (ESP), usually found under subdirectories named by the vendor (e.g., EFI/opensuse or EFI/Microsoft).
While these files are generally harmless, they should be deleted if they consume excessive space as it can prevent the installation of a new OS or a boot manager update.
Removal may require explicitly mounting the ESP, typically mounted as /boot/efi/EFI on Linux systems.
Part V Third-Party Integration #
How to integrate third-party tools
- 33 NATS
NATS is a connective technology built for the ever-increasingly hyper-connected world. It is a single technology that enables applications to securely communicate across any combination of cloud vendors, on-premises, edge, Web and mobile devices. NATS consists of a family of open-source products tha…
- 34 NVIDIA GPUs on SUSE Linux Micro
This guide demonstrates how to implement host-level NVIDIA GPU support via the pre-built open-source drivers on SUSE Linux Micro 6.1. These are drivers that are baked into the operating system rather than dynamically loaded by NVIDIA’s GPU Operator. This configuration is highly desirable for custome…
33 NATS #
NATS is a connective technology built for the ever-increasingly hyper-connected world. It is a single technology that enables applications to securely communicate across any combination of cloud vendors, on-premises, edge, Web and mobile devices. NATS consists of a family of open-source products that are tightly integrated but can be deployed easily and independently. NATS is being used globally by thousands of companies, spanning use cases including microservices, edge computing, mobile and IoT, and can be used to augment or replace traditional messaging.
33.1 Architecture #
NATS is an infrastructure that allows data exchange between applications in the form of messages.
33.1.1 NATS client applications #
NATS client libraries can be used to allow the applications to publish, subscribe, request and reply between different instances.
These applications are generally referred to as client applications.
33.1.2 NATS service infrastructure #
The NATS services are provided by one or more NATS server processes that are configured to interconnect with each other and provide a NATS service infrastructure. The NATS service infrastructure can scale from a single NATS server process running on an end device to a public global super-cluster of many clusters spanning all major cloud providers and all regions of the world.
33.1.3 Simple messaging design #
NATS makes it easy for applications to communicate by sending and receiving messages. These messages are addressed and identified by subject strings and do not depend on network location. Data is encoded and framed as a message and sent by a publisher. The message is received, decoded and processed by one or more subscribers.
33.1.4 NATS JetStream #
NATS has a built-in distributed persistence system called JetStream. JetStream was created to solve the problems identified with streaming in technology today — complexity, fragility and a lack of scalability. JetStream also solves the problem with the coupling of the publisher and the subscriber (the subscribers need to be up and running to receive the message when it is published). More information about NATS JetStream can be found here.
33.2 Installation #
33.2.1 Installing NATS on top of K3s #
NATS is built for multiple architectures so it can easily be installed on K3s. (Chapter 14, K3s)
Let us create a values file to overwrite the default values of NATS.
cat > values.yaml <<EOF
cluster:
# Enable the HA setup of the NATS
enabled: true
replicas: 3
nats:
jetstream:
# Enable JetStream
enabled: true
memStorage:
enabled: true
size: 2Gi
fileStorage:
enabled: true
size: 1Gi
storageDirectory: /data/
EOFNow let us install NATS via Helm:
helm repo add nats https://nats-io.github.io/k8s/helm/charts/
helm install nats nats/nats --namespace nats --values values.yaml \
--create-namespaceWith the values.yaml file above, the following components will be in the nats namespace:
HA version of NATS Statefulset containing three containers: NATS server + Config reloader and Metrics sidecars.
NATS box container, which comes with a set of
NATSutilities that can be used to verify the setup.JetStream also leverages its Key-Value back-end that comes with
PVCsbounded to the pods.
33.2.1.1 Testing the setup #
kubectl exec -n nats -it deployment/nats-box -- /bin/sh -lCreate a subscription for the test subject:
nats sub test &Send a message to the test subject:
nats pub test hi
33.2.1.2 Cleaning up #
helm -n nats uninstall nats
rm values.yaml33.2.2 NATS as a back-end for K3s #
One component K3s leverages is KINE, which is a shim enabling the replacement of etcd with alternate storage back-ends originally targeting relational databases. As JetStream provides a Key Value API, this makes it possible to have NATS as a back-end for the K3s cluster.
There is an already merged PR which makes the built-in NATS in K3s straightforward, but the change is still not included in the K3s releases.
For this reason, the K3s binary should be built manually.
33.2.2.1 Building K3s #
git clone --depth 1 https://github.com/k3s-io/k3s.git && cd k3sThe following command adds nats in the build tags to enable the NATS built-in feature in K3s:
sed -i '' 's/TAGS="ctrd/TAGS="nats ctrd/g' scripts/build
make localReplace <node-ip> with the actual IP of the node where the K3s will be started:
export NODE_IP=<node-ip>
sudo scp dist/artifacts/k3s-arm64 ${NODE_IP}:/usr/local/bin/k3sLocally building K3s requires the buildx Docker CLI plugin.
It can be manually installed if $ make local fails.
33.2.2.2 Installing NATS CLI #
TMPDIR=$(mktemp -d)
nats_version="nats-0.0.35-linux-arm64"
curl -o "${TMPDIR}/nats.zip" -sfL https://github.com/nats-io/natscli/releases/download/v0.0.35/${nats_version}.zip
unzip "${TMPDIR}/nats.zip" -d "${TMPDIR}"
sudo scp ${TMPDIR}/${nats_version}/nats ${NODE_IP}:/usr/local/bin/nats
rm -rf ${TMPDIR}33.2.2.3 Running NATS as K3s back-end #
Let us ssh on the node and run the K3s with the --datastore-endpoint flag pointing to nats.
The command below starts K3s as a foreground process, so the logs can be easily followed to see if there are any issues.
To not block the current terminal, a & flag could be added before the command to start it as a background process.
k3s server --datastore-endpoint=nats://For making the K3s server with the NATS back-end permanent on your slemicro VM, the script below can be run, which creates a systemd service with the needed configurations.
export INSTALL_K3S_SKIP_START=false
export INSTALL_K3S_SKIP_DOWNLOAD=true
curl -sfL https://get.k3s.io | INSTALL_K3S_EXEC="server \
--datastore-endpoint=nats://" sh -33.2.2.4 Troubleshooting #
The following commands can be run on the node to verify that everything with the stream works properly:
nats str report -a
nats str view -a34 NVIDIA GPUs on SUSE Linux Micro #
34.1 Intro #
This guide demonstrates how to implement host-level NVIDIA GPU support via the pre-built open-source drivers on SUSE Linux Micro 6.1. These are drivers that are baked into the operating system rather than dynamically loaded by NVIDIA’s GPU Operator. This configuration is highly desirable for customers that want to pre-bake all artifacts required for deployment into the image, and where the dynamic selection of the driver version, that is, the user selecting the version of the driver via Kubernetes, is not a requirement. This guide initially explains how to deploy the additional components onto a system that has already been pre-deployed, but follows with a section that describes how to embed this configuration into the initial deployment via Edge Image Builder. If you do not want to run through the basics and set things up manually, skip right ahead to that section.
It is important to call out that the support for these drivers is provided by both SUSE and NVIDIA in tight collaboration, where the driver is built and shipped by SUSE as part of the package repositories. However, if you have any concerns or questions about the combination in which you use the drivers, ask your SUSE or NVIDIA account managers for further assistance. If you plan to use NVIDIA AI Enterprise (NVAIE), ensure that you are using an NVAIE certified GPU, which may require the use of proprietary NVIDIA drivers. If you are unsure, speak with your NVIDIA representative.
Further information about NVIDIA GPU operator integration is not covered in this guide. While integrating the NVIDIA GPU Operator for Kubernetes is not covered here, you can still follow most of the steps in this guide to set up the underlying operating system and simply enable the GPU operator to use the pre-installed drivers via the driver.enabled=false flag in the NVIDIA GPU Operator Helm chart, where it will simply pick up the installed drivers on the host. More comprehensive instructions are available from NVIDIA here.
34.2 Prerequisites #
If you are following this guide, it assumes that you have the following already available:
At least one host with SUSE Linux Micro 6.1 installed; this can be physical or virtual.
Your hosts are attached to a subscription as this is required for package access — an evaluation is available here.
A compatible NVIDIA GPU installed (or fully passed through to the virtual machine in which SUSE Linux Micro is running).
Access to the root user — these instructions assume you are the root user, and not escalating your privileges via
sudo.
34.3 Manual installation #
In this section, you are going to install the NVIDIA drivers directly onto the SUSE Linux Micro operating system as the NVIDIA open-driver is now part of the core SUSE Linux Micro package repositories, which makes it as easy as installing the required RPM packages. There is no compilation or downloading of executable packages required. Below we walk through deploying the "G06" generation of driver, which supports the latest GPUs (see here for further information), so select an appropriate driver generation for the NVIDIA GPU that your system has. For modern GPUs, the "G06" driver is the most common choice.
Before we begin, it is important to recognize that besides the NVIDIA open-driver that SUSE ships as part of SUSE Linux Micro, you might also need additional NVIDIA components for your setup. These could include OpenGL libraries, CUDA toolkits, command-line utilities such as nvidia-smi, and container-integration components such as nvidia-container-toolkit. Many of these components are not shipped by SUSE as they are proprietary NVIDIA software, or it makes no sense for us to ship them instead of NVIDIA. Therefore, as part of the instructions, we are going to configure additional repositories that give us access to said components and walk through certain examples of how to use these tools, resulting in a fully functional system. It is important to distinguish between SUSE repositories and NVIDIA repositories, as occasionally there can be a mismatch between the package versions that NVIDIA makes available versus what SUSE has built. This usually arises when SUSE makes a new version of the open-driver available, and it takes a couple of days before the equivalent packages are made available in NVIDIA repositories to match.
We recommend that you ensure that the driver version that you are selecting is compatible with your GPU and meets any CUDA requirements that you may have by checking:
The driver version that you plan on deploying has a matching version in the NVIDIA repository and ensuring that you have equivalent package versions for the supporting components available
To find the NVIDIA open-driver versions, either run zypper se -s nvidia-open-driver on the target machine or search the SUSE Customer Center for the "nvidia-open-driver" in SUSE Linux Micro 6.1 for AMD64/Intel 64.
When you have confirmed that an equivalent version is available in the NVIDIA repos, you are ready to install the packages on the host operating system. For this, we need to open up a transactional-update session, which creates a new read/write snapshot of the underlying operating system so we can make changes to the immutable platform (for further instructions on transactional-update, see here):
transactional-update shellWhen you are in your transactional-update shell, add an additional package repository from NVIDIA. This allows us to pull in additional utilities, for example, nvidia-smi:
zypper ar https://download.nvidia.com/suse/sle15sp6/ nvidia-suse-main
zypper --gpg-auto-import-keys refreshYou can then install the driver and nvidia-compute-utils for additional utilities. If you do not need the utilities, you can omit it, but for testing purposes, it is worth installing at this stage:
zypper install -y --auto-agree-with-licenses nvidia-open-driver-G06-signed-kmp nvidia-compute-utils-G06If the installation fails, this might indicate a dependency mismatch between the selected driver version and what NVIDIA ships in their repositories. Refer to the previous section to verify that your versions match. Attempt to install a different driver version. For example, if the NVIDIA repositories have an earlier version, you can try specifying nvidia-open-driver-G06-signed-kmp=550.54.14 on your install command to specify a version that aligns.
Next, if you are not using a supported GPU (remembering that the list can be found here), you can see if the driver works by enabling support at the module level, but your mileage may vary — skip this step if you are using a supported GPU:
sed -i '/NVreg_OpenRmEnableUnsupportedGpus/s/^#//g' /etc/modprobe.d/50-nvidia-default.confNow that you have installed these packages, it is time to exit the transactional-update session:
exitMake sure that you have exited the transactional-update session before proceeding.
Now that you have installed the drivers, it is time to reboot. As SUSE Linux Micro is an immutable operating system, it needs to reboot into the new snapshot that you created in a previous step. The drivers are only installed into this new snapshot, hence it is not possible to load the drivers without rebooting into this new snapshot, which happens automatically. Issue the reboot command when you are ready:
rebootOnce the system has rebooted successfully, log back in and use the nvidia-smi tool to verify that the driver is loaded successfully and that it can both access and enumerate your GPUs:
nvidia-smiThe output of this command should show you something similar to the following output, noting that in the example below, we have two GPUs:
+---------------------------------------------------------------------------------------+
| NVIDIA-SMI 545.29.06 Driver Version: 545.29.06 CUDA Version: 12.3 |
|-----------------------------------------+----------------------+----------------------+
| GPU Name Persistence-M | Bus-Id Disp.A | Volatile Uncorr. ECC |
| Fan Temp Perf Pwr:Usage/Cap | Memory-Usage | GPU-Util Compute M. |
| | | MIG M. |
|=========================================+======================+======================|
| 0 NVIDIA A100-PCIE-40GB Off | 00000000:17:00.0 Off | 0 |
| N/A 29C P0 35W / 250W | 4MiB / 40960MiB | 0% Default |
| | | Disabled |
+-----------------------------------------+----------------------+----------------------+
| 1 NVIDIA A100-PCIE-40GB Off | 00000000:CA:00.0 Off | 0 |
| N/A 30C P0 33W / 250W | 4MiB / 40960MiB | 0% Default |
| | | Disabled |
+-----------------------------------------+----------------------+----------------------+
+---------------------------------------------------------------------------------------+
| Processes: |
| GPU GI CI PID Type Process name GPU Memory |
| ID ID Usage |
|=======================================================================================|
| No running processes found |
+---------------------------------------------------------------------------------------+This concludes the installation and verification process for the NVIDIA drivers on your SUSE Linux Micro system.
34.4 Further validation of the manual installation #
At this stage, all we have been able to verify is that, at the host level, the NVIDIA device can be accessed and that the drivers are loading successfully. However, if we want to be sure that it is functioning, a simple test would be to validate that the GPU can take instructions from a user-space application, ideally via a container, and through the CUDA library, as that is typically what a real workload would use. For this, we can make a further modification to the host OS by installing the nvidia-container-toolkit (NVIDIA Container Toolkit). First, open another transactional-update shell, noting that we could have done this in a single transaction in the previous step, and see how to do this fully automated in a later section:
transactional-update shellNext, install the nvidia-container-toolkit package from the NVIDIA Container Toolkit repo:
The
nvidia-container-toolkit.repobelow contains a stable (nvidia-container-toolkit) and an experimental (nvidia-container-toolkit-experimental) repository. The stable repository is recommended for production use. The experimental repository is disabled by default.
zypper ar https://nvidia.github.io/libnvidia-container/stable/rpm/nvidia-container-toolkit.repo
zypper --gpg-auto-import-keys install -y nvidia-container-toolkitWhen you are ready, you can exit the transactional-update shell:
exit…and reboot the machine into the new snapshot:
rebootAs before, you need to ensure that you have exited the transactional-shell and rebooted the machine for your changes to be enacted.
With the machine rebooted, you can verify that the system can successfully enumerate the devices using the NVIDIA Container Toolkit. The output should be verbose, with INFO and WARN messages, but no ERROR messages:
nvidia-ctk cdi generate --output=/etc/cdi/nvidia.yamlThis ensures that any container started on the machine can employ NVIDIA GPU devices that have been discovered. When ready, you can then run a podman-based container. Doing this via podman gives us a good way of validating access to the NVIDIA device from within a container, which should give confidence for doing the same with Kubernetes at a later stage. Give podman access to the labeled NVIDIA devices that were taken care of by the previous command, based on SLE BCI, and simply run the Bash command:
podman run --rm --device nvidia.com/gpu=all --security-opt=label=disable -it registry.suse.com/bci/bci-base:latest bashYou will now execute commands from within a temporary podman container. It does not have access to your underlying system and is ephemeral, so whatever we do here will not persist, and you should not be able to break anything on the underlying host. As we are now in a container, we can install the required CUDA libraries, again checking the correct CUDA version for your driver here, although the previous output of nvidia-smi should show the required CUDA version. In the example below, we are installing CUDA 12.3 and pulling many examples, demos and development kits so you can fully validate the GPU:
zypper ar https://developer.download.nvidia.com/compute/cuda/repos/sles15/x86_64/ cuda-suse
zypper in -y cuda-libraries-devel-12-3 cuda-minimal-build-12-3 cuda-demo-suite-12-3Once this has been installed successfully, do not exit the container. We will run the deviceQuery CUDA example, which comprehensively validates GPU access via CUDA, and from within the container itself:
/usr/local/cuda-12/extras/demo_suite/deviceQueryIf successful, you should see output that shows similar to the following, noting the Result = PASS message at the end of the command, and noting that in the output below, the system correctly identifies two GPUs, whereas your environment may only have one:
/usr/local/cuda-12/extras/demo_suite/deviceQuery Starting...
CUDA Device Query (Runtime API) version (CUDART static linking)
Detected 2 CUDA Capable device(s)
Device 0: "NVIDIA A100-PCIE-40GB"
CUDA Driver Version / Runtime Version 12.2 / 12.1
CUDA Capability Major/Minor version number: 8.0
Total amount of global memory: 40339 MBytes (42298834944 bytes)
(108) Multiprocessors, ( 64) CUDA Cores/MP: 6912 CUDA Cores
GPU Max Clock rate: 1410 MHz (1.41 GHz)
Memory Clock rate: 1215 Mhz
Memory Bus Width: 5120-bit
L2 Cache Size: 41943040 bytes
Maximum Texture Dimension Size (x,y,z) 1D=(131072), 2D=(131072, 65536), 3D=(16384, 16384, 16384)
Maximum Layered 1D Texture Size, (num) layers 1D=(32768), 2048 layers
Maximum Layered 2D Texture Size, (num) layers 2D=(32768, 32768), 2048 layers
Total amount of constant memory: 65536 bytes
Total amount of shared memory per block: 49152 bytes
Total number of registers available per block: 65536
Warp size: 32
Maximum number of threads per multiprocessor: 2048
Maximum number of threads per block: 1024
Max dimension size of a thread block (x,y,z): (1024, 1024, 64)
Max dimension size of a grid size (x,y,z): (2147483647, 65535, 65535)
Maximum memory pitch: 2147483647 bytes
Texture alignment: 512 bytes
Concurrent copy and kernel execution: Yes with 3 copy engine(s)
Run time limit on kernels: No
Integrated GPU sharing Host Memory: No
Support host page-locked memory mapping: Yes
Alignment requirement for Surfaces: Yes
Device has ECC support: Enabled
Device supports Unified Addressing (UVA): Yes
Device supports Compute Preemption: Yes
Supports Cooperative Kernel Launch: Yes
Supports MultiDevice Co-op Kernel Launch: Yes
Device PCI Domain ID / Bus ID / location ID: 0 / 23 / 0
Compute Mode:
< Default (multiple host threads can use ::cudaSetDevice() with device simultaneously) >
Device 1: <snip to reduce output for multiple devices>
< Default (multiple host threads can use ::cudaSetDevice() with device simultaneously) >
> Peer access from NVIDIA A100-PCIE-40GB (GPU0) -> NVIDIA A100-PCIE-40GB (GPU1) : Yes
> Peer access from NVIDIA A100-PCIE-40GB (GPU1) -> NVIDIA A100-PCIE-40GB (GPU0) : Yes
deviceQuery, CUDA Driver = CUDART, CUDA Driver Version = 12.3, CUDA Runtime Version = 12.3, NumDevs = 2, Device0 = NVIDIA A100-PCIE-40GB, Device1 = NVIDIA A100-PCIE-40GB
Result = PASSFrom here, you can continue to run any other CUDA workload — use compilers and any other aspect of the CUDA ecosystem to run further tests. When done, you can exit from the container, noting that whatever you have installed in there is ephemeral (so will be lost!), and has not impacted the underlying operating system:
exit34.5 Implementation with Kubernetes #
Now that we have proven the installation and use of the NVIDIA open-driver on SUSE Linux Micro, let us explore configuring Kubernetes on the same machine. This guide does not walk you through deploying Kubernetes, but it assumes that you have installed K3s or RKE2 and that your kubeconfig is configured accordingly, so that standard kubectl commands can be executed as the superuser. We assume that your node forms a single-node cluster, although the core steps should be similar for multi-node clusters. First, ensure that your kubectl access is working:
kubectl get nodesThis should show something similar to the following:
NAME STATUS ROLES AGE VERSION
node0001 Ready control-plane,etcd,master 13d v1.33.5+rke2r1What you should find is that your k3s/rke2 installation has detected the NVIDIA Container Toolkit on the host and auto-configured the NVIDIA runtime integration into containerd (the Container Runtime Interface that k3s/rke2 use). Confirm this by checking the containerd config.toml file:
tail -n8 /var/lib/rancher/rke2/agent/etc/containerd/config.tomlThis must show something akin to the following. The equivalent K3s location is /var/lib/rancher/k3s/agent/etc/containerd/config.toml:
[plugins."io.containerd.grpc.v1.cri".containerd.runtimes."nvidia"]
runtime_type = "io.containerd.runc.v2"
[plugins."io.containerd.grpc.v1.cri".containerd.runtimes."nvidia".options]
BinaryName = "/usr/bin/nvidia-container-runtime"If these entries are not present, the detection might have failed. This could be due to the machine or the Kubernetes services not being restarted. Add these manually as above, if required.
Next, we need to configure the NVIDIA RuntimeClass as an additional Kubernetes runtime to the default, ensuring that any user requests for pods that need access to the GPU can use the NVIDIA Container Toolkit to do so, via the nvidia-container-runtime, as configured in the containerd configuration:
kubectl apply -f - <<EOF
apiVersion: node.k8s.io/v1
kind: RuntimeClass
metadata:
name: nvidia
handler: nvidia
EOFThe next step is to configure the NVIDIA Device Plugin, which configures Kubernetes to leverage the NVIDIA GPUs as resources within the cluster that can be used, working in combination with the NVIDIA Container Toolkit. This tool initially detects all capabilities on the underlying host, including GPUs, drivers and other capabilities (such as GL) and then allows you to request GPU resources and consume them as part of your applications.
First, you need to add and update the Helm repository for the NVIDIA Device Plugin:
helm repo add nvdp https://nvidia.github.io/k8s-device-plugin
helm repo updateNow you can install the NVIDIA Device Plugin:
helm upgrade -i nvdp nvdp/nvidia-device-plugin --namespace nvidia-device-plugin --create-namespace --version 0.14.5 --set runtimeClassName=nvidiaAfter a few minutes, you see a new pod running that will complete the detection on your available nodes and tag them with the number of GPUs that have been detected:
kubectl get pods -n nvidia-device-plugin
NAME READY STATUS RESTARTS AGE
nvdp-nvidia-device-plugin-jp697 1/1 Running 2 (12h ago) 6d3h
kubectl get node node0001 -o json | jq .status.capacity
{
"cpu": "128",
"ephemeral-storage": "466889732Ki",
"hugepages-1Gi": "0",
"hugepages-2Mi": "0",
"memory": "32545636Ki",
"nvidia.com/gpu": "1", <----
"pods": "110"
}Now you are ready to create an NVIDIA pod that attempts to use this GPU. Let us try with the CUDA Benchmark container:
kubectl apply -f - <<EOF
apiVersion: v1
kind: Pod
metadata:
name: nbody-gpu-benchmark
namespace: default
spec:
restartPolicy: OnFailure
runtimeClassName: nvidia
containers:
- name: cuda-container
image: nvcr.io/nvidia/k8s/cuda-sample:nbody
args: ["nbody", "-gpu", "-benchmark"]
resources:
limits:
nvidia.com/gpu: 1
env:
- name: NVIDIA_VISIBLE_DEVICES
value: all
- name: NVIDIA_DRIVER_CAPABILITIES
value: all
EOFIf all went well, you can look at the logs and see the benchmark information:
kubectl logs nbody-gpu-benchmark
Run "nbody -benchmark [-numbodies=<numBodies>]" to measure performance.
-fullscreen (run n-body simulation in fullscreen mode)
-fp64 (use double precision floating point values for simulation)
-hostmem (stores simulation data in host memory)
-benchmark (run benchmark to measure performance)
-numbodies=<N> (number of bodies (>= 1) to run in simulation)
-device=<d> (where d=0,1,2.... for the CUDA device to use)
-numdevices=<i> (where i=(number of CUDA devices > 0) to use for simulation)
-compare (compares simulation results running once on the default GPU and once on the CPU)
-cpu (run n-body simulation on the CPU)
-tipsy=<file.bin> (load a tipsy model file for simulation)
NOTE: The CUDA Samples are not meant for performance measurements. Results may vary when GPU Boost is enabled.
> Windowed mode
> Simulation data stored in video memory
> Single precision floating point simulation
> 1 Devices used for simulation
GPU Device 0: "Turing" with compute capability 7.5
> Compute 7.5 CUDA device: [Tesla T4]
40960 bodies, total time for 10 iterations: 101.677 ms
= 165.005 billion interactions per second
= 3300.103 single-precision GFLOP/s at 20 flops per interactionFinally, if your applications require OpenGL, you can install the required NVIDIA OpenGL libraries at the host level, and the NVIDIA Device Plugin and NVIDIA Container Toolkit can make them available to containers. To do this, install the package as follows:
transactional-update pkg install nvidia-gl-G06You need to reboot to make this package available to your applications. The NVIDIA Device Plugin should automatically redetect this via the NVIDIA Container Toolkit.
34.6 Bringing it together via Edge Image Builder #
Okay, so you have demonstrated full functionality of your applications and GPUs on SUSE Linux Micro and you now want to use Chapter 11, Edge Image Builder to provide it all together via a deployable/consumable ISO or RAW disk image. This guide does not explain how to use Edge Image Builder, but it provides the necessary configurations to build such image. Below you can find an example of an image definition, along with the necessary Kubernetes configuration files, to ensure that all the required components are deployed out of the box. Here is the directory structure of the Edge Image Builder directory for the example shown below:
.
├── base-images
│ └── SL-Micro.x86_64-6.1-Base-SelfInstall-GM.install.iso
├── eib-config-iso.yaml
├── kubernetes
│ ├── config
│ │ └── server.yaml
│ ├── helm
│ │ └── values
│ │ └── nvidia-device-plugin.yaml
│ └── manifests
│ └── nvidia-runtime-class.yaml
└── rpms
└── gpg-keys
└── nvidia-container-toolkit.keyLet us explore those files. First, here is a sample image definition for a single-node cluster running K3s that deploys the utilities and OpenGL packages, too (eib-config-iso.yaml):
apiVersion: 1.3
image:
arch: x86_64
imageType: iso
baseImage: SL-Micro.x86_64-6.1-Base-SelfInstall-GM.install.iso
outputImageName: deployimage.iso
operatingSystem:
time:
timezone: Europe/London
ntp:
pools:
- 2.suse.pool.ntp.org
isoConfiguration:
installDevice: /dev/sda
users:
- username: root
encryptedPassword: $6$XcQN1xkuQKjWEtQG$WbhV80rbveDLJDz1c93K5Ga9JDjt3mF.ZUnhYtsS7uE52FR8mmT8Cnii/JPeFk9jzQO6eapESYZesZHO9EslD1
packages:
packageList:
- nvidia-open-driver-G06-signed-kmp-default
- nvidia-compute-utils-G06
- nvidia-gl-G06
- nvidia-container-toolkit
additionalRepos:
- url: https://download.nvidia.com/suse/sle15sp6/
- url: https://nvidia.github.io/libnvidia-container/stable/rpm/x86_64
sccRegistrationCode: [snip]
kubernetes:
version: v1.33.5+k3s1
helm:
charts:
- name: nvidia-device-plugin
version: v0.14.5
installationNamespace: kube-system
targetNamespace: nvidia-device-plugin
createNamespace: true
valuesFile: nvidia-device-plugin.yaml
repositoryName: nvidia
repositories:
- name: nvidia
url: https://nvidia.github.io/k8s-device-pluginThis is just an example. You may need to customize it to fit your requirements and expectations. Additionally, if using SUSE Linux Micro, you need to provide your own sccRegistrationCode to resolve package dependencies and pull the NVIDIA drivers.
Besides this, we need to add additional components, so they get loaded by Kubernetes at boot time. The EIB directory needs a kubernetes directory first, with subdirectories for the configuration, Helm chart values and any additional manifests required:
mkdir -p kubernetes/config kubernetes/helm/values kubernetes/manifestsLet us now set up the (optional) Kubernetes configuration by choosing a CNI (which defaults to Cilium if unselected) and enabling SELinux:
cat << EOF > kubernetes/config/server.yaml
cni: cilium
selinux: true
EOFNow ensure that the NVIDIA RuntimeClass is created on the Kubernetes cluster:
cat << EOF > kubernetes/manifests/nvidia-runtime-class.yaml
apiVersion: node.k8s.io/v1
kind: RuntimeClass
metadata:
name: nvidia
handler: nvidia
EOFWe use the built-in Helm Controller to deploy the NVIDIA Device Plugin through Kubernetes itself. Let’s provide the runtime class in the values file for the chart:
cat << EOF > kubernetes/helm/values/nvidia-device-plugin.yaml
runtimeClassName: nvidia
EOFWe need to grab the NVIDIA Container Toolkit RPM public key before proceeding:
mkdir -p rpms/gpg-keys
curl -o rpms/gpg-keys/nvidia-container-toolkit.key https://nvidia.github.io/libnvidia-container/gpgkeyAll the required artifacts, including Kubernetes binary, container images, Helm charts (and any referenced images), will be automatically air-gapped, meaning that the systems at deploy time should require no Internet connectivity by default. Now you need only to grab the SUSE Linux Micro ISO from the SUSE Downloads Page (and place it in the base-images directory), and you can call the Edge Image Builder tool to generate the ISO for you. To complete the example, here is the command that was used to build the image:
podman run --rm --privileged -it -v /path/to/eib-files/:/eib \
registry.suse.com/edge/3.4/edge-image-builder:1.3.0 \
build --definition-file eib-config-iso.yamlFor further instructions, please see the documentation for Edge Image Builder.
34.7 Resolving issues #
34.7.1 nvidia-smi does not find the GPU #
Check the kernel messages using dmesg. If this indicates that it cannot allocate NvKMSKapDevice, apply the unsupported GPU workaround:
sed -i '/NVreg_OpenRmEnableUnsupportedGpus/s/^#//g' /etc/modprobe.d/50-nvidia-default.confNOTE: You will need to reload the kernel module, or reboot, if you change the kernel module configuration in the above step for it to take effect.
Part VI Day 2 Operations #
This section explains how administrators can handle different "Day Two" operation tasks both on the management and on the downstream clusters.
- 35 Edge 3.4.1 migration
This section explains how to migrate your
managementanddownstreamclusters fromEdge 3.3toEdge 3.4.0.- 36 Management Cluster
Currently, there are two ways to perform "Day 2" operations on your
managementcluster:- 37 Downstream clusters
The following steps do not apply to
downstreamclusters managed by SUSE Telco Cloud (Chapter 38, SUSE Telco Cloud). For guidance on upgrading these clusters, refer to Section 44.2, “Downstream cluster upgrades”.
35 Edge 3.4.1 migration #
This section explains how to migrate your management and downstream clusters from Edge 3.3 to Edge 3.4.0.
Always perform cluster migrations from the latest Z-stream release of Edge 3.3.
Always migrate to the Edge 3.4.0 release. For subsequent post-migration upgrades, refer to the management (Chapter 36, Management Cluster) and downstream (Chapter 37, Downstream clusters) cluster sections.
The following table lists the different types of clusters and the methods to upgrade clusters:
| Cluster type | Method |
|---|---|
EIB provisioned clusters | See Section 35.1.3, “Fleet” for details. |
Metal3 provisioned clusters | See Downstream cluster upgrades (Section 44.2, “Downstream cluster upgrades”) for details. |
Phone-home provisioned clusters | See Upgrading the Kubernetes Version for Kubernetes version upgrade and Downstream clusters (Chapter 37, Downstream clusters) for SUC, Operating system, and other components. |
35.1 Management Cluster #
This section covers the following topics:
Section 35.1.1, “Prerequisites” - prerequisite steps to complete before starting the migration.
Section 35.1.2, “Upgrade Controller” - how to do a management cluster migration using the Chapter 22, Upgrade Controller.
Section 35.1.3, “Fleet” - how to do a management cluster migration using Chapter 8, Fleet.
35.1.1 Prerequisites #
35.1.1.1 Upgrade the Bare Metal Operator CRDs #
The Metal3 Helm chart includes the Bare Metal Operator (BMO) CRDs by leveraging Helm’s CRD directory.
However, this approach has certain limitations, particularly the inability to upgrade CRDs in this directory using Helm. For more information, refer to the Helm documentation.
As a result, before upgrading Metal3 to an Edge 3.4.0 compatible version, users must manually upgrade the underlying BMO CRDs.
On a machine with Helm installed and kubectl configured to point to your management cluster:
Manually apply the BMO CRDs:
helm show crds oci://registry.suse.com/edge/charts/metal3 --version 304.0.16+up0.12.6 | kubectl apply -f -
35.1.2 Upgrade Controller #
The Upgrade Controller currently supports Edge release migrations only for non air-gapped management clusters.
The following topics are covered as part of this section:
Section 35.1.2.1, “Prerequisites” - prerequisites specific to the Upgrade Controller.
Section 35.1.2.2, “Migration steps” - steps for migrating a management cluster to a new Edge version using the Upgrade Controller.
35.1.2.1 Prerequisites #
35.1.2.1.1 Edge 3.4.1 Upgrade Controller #
Before using the Upgrade Controller, you must first ensure that it is running a version that is capable of migrating to the desired Edge release.
To do this:
If you already have
Upgrade Controllerdeployed from a previous Edge release, upgrade its chart:helm upgrade upgrade-controller -n upgrade-controller-system oci://registry.suse.com/edge/charts/upgrade-controller --version 304.0.1+up0.1.1If you do not have
Upgrade Controllerdeployed, follow Section 22.3, “Installing the Upgrade Controller”.
35.1.2.2 Migration steps #
Performing a management cluster migration with the Upgrade Controller is fundamentally similar to executing an upgrade.
The only difference is that your UpgradePlan must specify the 3.4.0 release version:
apiVersion: lifecycle.suse.com/v1alpha1
kind: UpgradePlan
metadata:
name: upgrade-plan-mgmt
# Change to the namespace of your Upgrade Controller
namespace: CHANGE_ME
spec:
releaseVersion: 3.4.0For information on how to use the above UpgradePlan to do a migration, refer to Upgrade Controller upgrade process (Section 36.1, “Upgrade Controller”).
35.1.3 Fleet #
Whenever possible, use the Section 35.1.2, “Upgrade Controller” for migration.
Refer to this section only for use cases not covered by the Upgrade Controller.
Performing a management cluster migration with Fleet is fundamentally similar to executing an upgrade.
The key differences being that:
The fleets must be used from the release-3.4.0 release of the
suse-edge/fleet-examplesrepository.Charts scheduled for an upgrade must be upgraded to versions compatible with the
Edge 3.4.0release. For a list of theEdge 3.4.0components, refer to Section 53.4, “Release 3.4.0”.
To ensure a successful Edge 3.4.0 migration, it is important that users comply with the points outlined above.
Considering the points above, users can follow the management cluster Fleet (Section 36.2, “Fleet”) documentation for a comprehensive guide on the steps required to perform a migration.
35.2 Downstream Clusters #
Section 35.2.1, “Fleet” - how to do a downstream cluster migration using Chapter 8, Fleet.
35.2.1 Fleet #
Performing a downstream cluster migration with Fleet is fundamentally similar to executing an upgrade.
The key differences being that:
The fleets must be used from the release-3.4.0 release of the
suse-edge/fleet-examplesrepository.Charts scheduled for an upgrade must be upgraded to versions compatible with the
Edge 3.4.0release. For a list of theEdge 3.4.0components, refer to Section 53.4, “Release 3.4.0”.
To ensure a successful Edge 3.4.0 migration, it is important that users comply with the points outlined above.
Considering the points above, users can follow the downstream cluster Fleet (Section 37.1, “Fleet”) documentation for a comprehensive guide on the steps required to perform a migration.
36 Management Cluster #
Currently, there are two ways to perform "Day 2" operations on your management cluster:
36.1 Upgrade Controller #
The Upgrade Controller currently only supports Day 2 operations for non air-gapped management clusters.
This section covers how to perform the various Day 2 operations related to upgrading your management cluster from one Edge platform version to another.
The Day 2 operations are automated by the Upgrade Controller (Chapter 22, Upgrade Controller) and include:
SUSE Linux Micro (Chapter 9, SUSE Linux Micro) OS upgrade
Chapter 15, RKE2 or Chapter 14, K3s Kubernetes upgrade
SUSE additional components (SUSE Rancher Prime, SUSE Security, etc.) upgrade
36.1.1 Prerequisites #
Before upgrading your management cluster, the following prerequisites must be met:
SCC registered nodes- ensure your cluster nodes' OS are registered with a subscription key that supports the OS version specified in the Edge release (Section 53.1, “Abstract”) you intend to upgrade to.Upgrade Controller- make sure that theUpgrade Controllerhas been deployed on yourmanagementcluster. For installation steps, refer to Section 22.3, “Installing the Upgrade Controller”.
36.1.2 Upgrade #
Determine the Edge release (Section 53.1, “Abstract”) version that you wish to upgrade your
managementcluster to.In the
managementcluster, deploy anUpgradePlanthat specifies the desiredrelease version. TheUpgradePlanmust be deployed in the namespace of theUpgrade Controller.kubectl apply -n <upgrade_controller_namespace> -f - <<EOF apiVersion: lifecycle.suse.com/v1alpha1 kind: UpgradePlan metadata: name: upgrade-plan-mgmt spec: # Version retrieved from release notes releaseVersion: 3.X.Y EOFNoteThere may be use-cases where you would want to make additional configurations over the
UpgradePlan. For all possible configurations, refer to Section 22.6.1, “UpgradePlan”.Deploying the
UpgradePlanto theUpgrade Controller’snamespace will begin theupgrade process.NoteFor more information on the actual
upgrade process, refer to Section 22.5, “How does the Upgrade Controller work?”.For information on how to track the
upgrade process, refer to Section 22.7, “Tracking the upgrade process”.
36.2 Fleet #
This section offers information on how to perform "Day 2" operations using the Fleet (Chapter 8, Fleet) component.
The following topics are covered as part of this section:
Section 36.2.1, “Components” - default components used for all "Day 2" operations.
Section 36.2.2, “Determine your use-case” - provides an overview of the Fleet custom resources that will be used and their suitability for different "Day 2" operations use-cases.
Section 36.2.3, “Day 2 workflow” - provides a workflow guide for executing "Day 2" operations with Fleet.
Section 36.2.4, “OS upgrade” - describes how to do OS upgrades using Fleet.
Section 36.2.5, “Kubernetes version upgrade” - describes how to do Kubernetes version upgrades using Fleet.
Section 36.2.6, “Helm chart upgrade” - describes how to do Helm chart upgrades using Fleet.
36.2.1 Components #
Below you can find a description of the default components that should be set up on your management cluster so that you can successfully perform "Day 2" operations using Fleet.
36.2.1.1 Rancher #
Optional; Responsible for managing downstream clusters and deploying the System Upgrade Controller on your management cluster.
For more information, see Chapter 5, Rancher.
36.2.1.2 System Upgrade Controller (SUC) #
System Upgrade Controller is responsible for executing tasks on specified nodes based on configuration data provided through a custom resource, called a Plan.
SUC is actively utilized to upgrade the operating system and Kubernetes distribution.
For more information about the SUC component and how it fits in the Edge stack, see Chapter 21, System Upgrade Controller.
36.2.2 Determine your use-case #
Fleet uses two types of custom resources to enable the management of Kubernetes and Helm resources.
Below you can find information about the purpose of these resources and the use-cases they are best suited for in the context of "Day 2" operations.
36.2.2.1 GitRepo #
A GitRepo is a Fleet (Chapter 8, Fleet) resource that represents a Git repository from which Fleet can create Bundles. Each Bundle is created based on configuration paths defined inside of the GitRepo resource. For more information, see the GitRepo documentation.
In the context of "Day 2" operations, GitRepo resources are normally used to deploy SUC or SUC Plans in non air-gapped environments that utilize a Fleet GitOps approach.
Alternatively, GitRepo resources can also be used to deploy SUC or SUC Plans on air-gapped environments, provided you mirror your repository setup through a local git server.
36.2.2.2 Bundle #
Bundles hold raw Kubernetes resources that will be deployed on the targeted cluster. Usually they are created from a GitRepo resource, but there are use-cases where they can be deployed manually. For more information refer to the Bundle documentation.
In the context of "Day 2" operations, Bundle resources are normally used to deploy SUC or SUC Plans in air-gapped environments that do not use some form of local GitOps procedure (e.g. a local git server).
Alternatively, if your use-case does not allow for a GitOps workflow (e.g. using a Git repository), Bundle resources could also be used to deploy SUC or SUC Plans in non air-gapped environments.
36.2.3 Day 2 workflow #
The following is a "Day 2" workflow that should be followed when upgrading a management cluster to a specific Edge release.
OS upgrade (Section 36.2.4, “OS upgrade”)
Kubernetes version upgrade (Section 36.2.5, “Kubernetes version upgrade”)
Helm chart upgrade (Section 36.2.6, “Helm chart upgrade”)
36.2.4 OS upgrade #
This section describes how to perform an operating system upgrade using Chapter 8, Fleet and the Chapter 21, System Upgrade Controller.
The following topics are covered as part of this section:
Section 36.2.4.1, “Components” - additional components used by the upgrade process.
Section 36.2.4.2, “Overview” - overview of the upgrade process.
Section 36.2.4.3, “Requirements” - requirements of the upgrade process.
Section 36.2.4.4, “OS upgrade - SUC plan deployment” - information on how to deploy
SUC plans, responsible for triggering the upgrade process.
36.2.4.1 Components #
This section covers the custom components that the OS upgrade process uses over the default "Day 2" components (Section 36.2.1, “Components”).
36.2.4.1.1 systemd.service #
The OS upgrade on a specific node is handled by a systemd.service.
A different service is created depending on what type of upgrade the OS requires from one Edge version to another:
For Edge versions that require the same OS version (e.g.
6.0), theos-pkg-update.servicewill be created. It uses transactional-update to perform a normal package upgrade.For Edge versions that require an OS version migration (e.g
6.0→6.1), theos-migration.servicewill be created. It uses transactional-update to perform:A normal package upgrade which ensures that all packages are at up-to-date in order to mitigate any failures in the migration related to old package versions.
An OS migration by utilizing the
zypper migrationcommand.
The services mentioned above are shipped on each node through a SUC plan which must be located on the management cluster that is in need of an OS upgrade.
36.2.4.2 Overview #
The upgrade of the operating system for management cluster nodes is done by utilizing Fleet and the System Upgrade Controller (SUC).
Fleet is used to deploy and manage SUC plans onto the desired cluster.
SUC plans are custom resources that describe the steps that SUC needs to follow in order for a specific task to be executed on a set of nodes. For an example of how an SUC plan looks like, refer to the upstream repository.
The OS SUC plans are shipped to each cluster by deploying a GitRepo or Bundle resource to a specific Fleet workspace. Fleet retrieves the deployed GitRepo/Bundle and deploys its contents (the OS SUC plans) to the desired cluster(s).
GitRepo/Bundle resources are always deployed on the management cluster. Whether to use a GitRepo or Bundle resource depends on your use-case, check Section 36.2.2, “Determine your use-case” for more information.
OS SUC plans describe the following workflow:
Always cordon the nodes before OS upgrades.
Always upgrade
control-planenodes beforeworkernodes.Always upgrade the cluster on a one node at a time basis.
Once the OS SUC plans are deployed, the workflow looks like this:
SUC reconciles the deployed
OS SUC plansand creates aKubernetes Jobon each node.The
Kubernetes Jobcreates a systemd.service (Section 36.2.4.1.1, “systemd.service”) for either package upgrade, or OS migration.The created
systemd.servicetriggers the OS upgrade process on the specific node.ImportantOnce the OS upgrade process finishes, the corresponding node will be
rebootedto apply the updates on the system.
Below you can find a diagram of the above description:
36.2.4.3 Requirements #
General:
SCC registered machine - All management cluster nodes should be registered to
https://scc.suse.com/which is needed so that the respectivesystemd.servicecan successfully connect to the desired RPM repository.ImportantFor Edge releases that require an OS version migration (e.g.
6.0→6.1), make sure that your SCC key supports the migration to the new version.Make sure that SUC Plan tolerations match node tolerations - If your Kubernetes cluster nodes have custom taints, make sure to add tolerations for those taints in the SUC Plans. By default, SUC Plans have tolerations only for control-plane nodes. Default tolerations include:
CriticalAddonsOnly=true:NoExecute
node-role.kubernetes.io/control-plane:NoSchedule
node-role.kubernetes.io/etcd:NoExecute
NoteAny additional tolerations must be added under the
.spec.tolerationssection of each Plan. SUC Plans related to the OS upgrade can be found in the suse-edge/fleet-examples repository underfleets/day2/system-upgrade-controller-plans/os-upgrade. Make sure you use the Plans from a valid repository release tag.An example of defining custom tolerations for the control-plane SUC Plan would look like this:
apiVersion: upgrade.cattle.io/v1 kind: Plan metadata: name: os-upgrade-control-plane spec: ... tolerations: # default tolerations - key: "CriticalAddonsOnly" operator: "Equal" value: "true" effect: "NoExecute" - key: "node-role.kubernetes.io/control-plane" operator: "Equal" effect: "NoSchedule" - key: "node-role.kubernetes.io/etcd" operator: "Equal" effect: "NoExecute" # custom toleration - key: "foo" operator: "Equal" value: "bar" effect: "NoSchedule" ...
Air-gapped:
36.2.4.4 OS upgrade - SUC plan deployment #
For environments previously upgraded using this procedure, users should ensure that one of the following steps is completed:
Remove any previously deployed SUC Plans related to older Edge release versions from the management cluster- can be done by removing the desired cluster from the existingGitRepo/Bundletarget configuration, or removing theGitRepo/Bundleresource altogether.Reuse the existing GitRepo/Bundle resource- can be done by pointing the resource’s revision to a new tag that holds the correct fleets for the desiredsuse-edge/fleet-examplesrelease.
This is done in order to avoid clashes between SUC Plans for older Edge release versions.
If users attempt to upgrade, while there are existing SUC Plans on the management cluster, they will see the following fleet error:
Not installed: Unable to continue with install: Plan <plan_name> in namespace <plan_namespace> exists and cannot be imported into the current release: invalid ownership metadata; annotation validation error..As mentioned in Section 36.2.4.2, “Overview”, OS upgrades are done by shipping SUC plans to the desired cluster through one of the following ways:
Fleet
GitReporesource - Section 36.2.4.4.1, “SUC plan deployment - GitRepo resource”.Fleet
Bundleresource - Section 36.2.4.4.2, “SUC plan deployment - Bundle resource”.
To determine which resource you should use, refer to Section 36.2.2, “Determine your use-case”.
For use-cases where you wish to deploy the OS SUC plans from a third-party GitOps tool, refer to Section 36.2.4.4.3, “SUC Plan deployment - third-party GitOps workflow”
36.2.4.4.1 SUC plan deployment - GitRepo resource #
A GitRepo resource, that ships the needed OS SUC plans, can be deployed in one of the following ways:
Through the
Rancher UI- Section 36.2.4.4.1.1, “GitRepo creation - Rancher UI” (whenRancheris available).By manually deploying (Section 36.2.4.4.1.2, “GitRepo creation - manual”) the resource to your
management cluster.
Once deployed, to monitor the OS upgrade process of the nodes of your targeted cluster, refer to Section 21.3, “Monitoring System Upgrade Controller Plans”.
36.2.4.4.1.1 GitRepo creation - Rancher UI #
To create a GitRepo resource through the Rancher UI, follow their official documentation.
The Edge team maintains a ready to use fleet. Depending on your environment this fleet could be used directly or as a template.
For use-cases where no custom changes need to be included to the SUC plans that the fleet ships, users can directly refer the os-upgrade fleet from the suse-edge/fleet-examples repository.
In cases where custom changes are needed (e.g. to add custom tolerations), users should refer the os-upgrade fleet from a separate repository, allowing them to add the changes to the SUC plans as required.
An example of how a GitRepo can be configured to use the fleet from the suse-edge/fleet-examples repository, can be viewed here.
36.2.4.4.1.2 GitRepo creation - manual #
Pull the GitRepo resource:
curl -o os-upgrade-gitrepo.yaml https://raw.githubusercontent.com/suse-edge/fleet-examples/refs/tags/release-3.4.1/gitrepos/day2/os-upgrade-gitrepo.yamlEdit the GitRepo configuration:
Remove the
spec.targetssection - only needed for downstream clusters.# Example using sed sed -i.bak '/^ targets:/,$d' os-upgrade-gitrepo.yaml && rm -f os-upgrade-gitrepo.yaml.bak # Example using yq (v4+) yq eval 'del(.spec.targets)' -i os-upgrade-gitrepo.yamlPoint the namespace of the
GitRepoto thefleet-localnamespace - done in order to deploy the resource on the management cluster.# Example using sed sed -i.bak 's/namespace: fleet-default/namespace: fleet-local/' os-upgrade-gitrepo.yaml && rm -f os-upgrade-gitrepo.yaml.bak # Example using yq (v4+) yq eval '.metadata.namespace = "fleet-local"' -i os-upgrade-gitrepo.yaml
Apply the GitRepo resource your
management cluster:kubectl apply -f os-upgrade-gitrepo.yamlView the created GitRepo resource under the
fleet-localnamespace:kubectl get gitrepo os-upgrade -n fleet-local # Example output NAME REPO COMMIT BUNDLEDEPLOYMENTS-READY STATUS os-upgrade https://github.com/suse-edge/fleet-examples.git release-3.4.1 0/0
36.2.4.4.2 SUC plan deployment - Bundle resource #
A Bundle resource, that ships the needed OS SUC Plans, can be deployed in one of the following ways:
Through the
Rancher UI- Section 36.2.4.4.2.1, “Bundle creation - Rancher UI” (whenRancheris available).By manually deploying (Section 36.2.4.4.2.2, “Bundle creation - manual”) the resource to your
management cluster.
Once deployed, to monitor the OS upgrade process of the nodes of your targeted cluster, refer to Section 21.3, “Monitoring System Upgrade Controller Plans”.
36.2.4.4.2.1 Bundle creation - Rancher UI #
The Edge team maintains a ready to use bundle that can be used in the below steps.
To create a bundle through Rancher’s UI:
In the upper left corner, click ☰ → Continuous Delivery
Go to Advanced > Bundles
Select Create from YAML
From here you can create the Bundle in one of the following ways:
NoteThere might be use-cases where you would need to include custom changes to the
SUC plansthat the bundle ships (e.g. to add custom tolerations). Make sure to include those changes in the bundle that will be generated by the below steps.By manually copying the bundle content from
suse-edge/fleet-examplesto the Create from YAML page.By cloning the suse-edge/fleet-examples repository from the desired release tag and selecting the Read from File option in the Create from YAML page. From there, navigate to the bundle location (
bundles/day2/system-upgrade-controller-plans/os-upgrade) and select the bundle file. This will auto-populate the Create from YAML page with the bundle content.
Edit the Bundle in the Rancher UI:
Change the namespace of the
Bundleto point to thefleet-localnamespace.# Example kind: Bundle apiVersion: fleet.cattle.io/v1alpha1 metadata: name: os-upgrade namespace: fleet-local ...Change the target clusters for the
Bundleto point to yourlocal(management) cluster:spec: targets: - clusterName: localNoteThere are some use-cases where your
localcluster could have a different name.To retrieve your
localcluster name, execute the command below:kubectl get clusters.fleet.cattle.io -n fleet-local
Select Create
36.2.4.4.2.2 Bundle creation - manual #
Pull the Bundle resource:
curl -o os-upgrade-bundle.yaml https://raw.githubusercontent.com/suse-edge/fleet-examples/refs/tags/release-3.4.1/bundles/day2/system-upgrade-controller-plans/os-upgrade/os-upgrade-bundle.yamlEdit the
Bundleconfiguration:Change the target clusters for the
Bundleto point to yourlocal(management) cluster:spec: targets: - clusterName: localNoteThere are some use-cases where your
localcluster could have a different name.To retrieve your
localcluster name, execute the command below:kubectl get clusters.fleet.cattle.io -n fleet-localChange the namespace of the
Bundleto point to thefleet-localnamespace.# Example kind: Bundle apiVersion: fleet.cattle.io/v1alpha1 metadata: name: os-upgrade namespace: fleet-local ...
Apply the Bundle resource to your
management cluster:kubectl apply -f os-upgrade-bundle.yamlView the created Bundle resource under the
fleet-localnamespace:kubectl get bundles -n fleet-local
36.2.4.4.3 SUC Plan deployment - third-party GitOps workflow #
There might be use-cases where users would like to incorporate the OS SUC plans to their own third-party GitOps workflow (e.g. Flux).
To get the OS upgrade resources that you need, first determine the Edge release tag of the suse-edge/fleet-examples repository that you would like to use.
After that, resources can be found at fleets/day2/system-upgrade-controller-plans/os-upgrade, where:
plan-control-plane.yamlis a SUC plan resource for control-plane nodes.plan-worker.yamlis a SUC plan resource for worker nodes.secret.yamlis a Secret that contains theupgrade.shscript, which is responsible for creating the systemd.service (Section 36.2.4.1.1, “systemd.service”).config-map.yamlis a ConfigMap that holds configurations that are consumed by theupgrade.shscript.
These Plan resources are interpreted by the System Upgrade Controller and should be deployed on each downstream cluster that you wish to upgrade. For SUC deployment information, see Section 21.2, “Installing the System Upgrade Controller”.
To better understand how your GitOps workflow can be used to deploy the SUC Plans for OS upgrade, it can be beneficial to take a look at overview (Section 36.2.4.2, “Overview”).
36.2.5 Kubernetes version upgrade #
This section describes how to perform a Kubernetes upgrade using Chapter 8, Fleet and the Chapter 21, System Upgrade Controller.
The following topics are covered as part of this section:
Section 36.2.5.1, “Components” - additional components used by the upgrade process.
Section 36.2.5.2, “Overview” - overview of the upgrade process.
Section 36.2.5.3, “Requirements” - requirements of the upgrade process.
Section 36.2.5.4, “K8s upgrade - SUC plan deployment” - information on how to deploy
SUC plans, responsible for triggering the upgrade process.
36.2.5.1 Components #
This section covers the custom components that the K8s upgrade process uses over the default "Day 2" components (Section 36.2.1, “Components”).
36.2.5.1.1 rke2-upgrade #
Container image responsible for upgrading the RKE2 version of a specific node.
Shipped through a Pod created by SUC based on a SUC Plan. The Plan should be located on each cluster that is in need of a RKE2 upgrade.
For more information regarding how the rke2-upgrade image performs the upgrade, see the upstream documentation.
36.2.5.1.2 k3s-upgrade #
Container image responsible for upgrading the K3s version of a specific node.
Shipped through a Pod created by SUC based on a SUC Plan. The Plan should be located on each cluster that is in need of a K3s upgrade.
For more information regarding how the k3s-upgrade image performs the upgrade, see the upstream documentation.
36.2.5.2 Overview #
The Kubernetes distribution upgrade for management cluster nodes is done by utilizing Fleet and the System Upgrade Controller (SUC).
Fleet is used to deploy and manage SUC plans onto the desired cluster.
SUC plans are custom resources that describe the steps that SUC needs to follow in order for a specific task to be executed on a set of nodes. For an example of how an SUC plan looks like, refer to the upstream repository.
The K8s SUC plans are shipped on each cluster by deploying a GitRepo or Bundle resource to a specific Fleet workspace. Fleet retrieves the deployed GitRepo/Bundle and deploys its contents (the K8s SUC plans) to the desired cluster(s).
GitRepo/Bundle resources are always deployed on the management cluster. Whether to use a GitRepo or Bundle resource depends on your use-case, check Section 36.2.2, “Determine your use-case” for more information.
K8s SUC plans describe the following workflow:
Always cordon the nodes before K8s upgrades.
Always upgrade
control-planenodes beforeworkernodes.Always upgrade the
control-planenodes one node at a time and theworkernodes two nodes at a time.
Once the K8s SUC plans are deployed, the workflow looks like this:
SUC reconciles the deployed
K8s SUC plansand creates aKubernetes Jobon each node.Depending on the Kubernetes distribution, the Job will create a Pod that runs either the rke2-upgrade (Section 36.2.5.1.1, “rke2-upgrade”) or the k3s-upgrade (Section 36.2.5.1.2, “k3s-upgrade”) container image.
The created Pod will go through the following workflow:
Replace the existing
rke2/k3sbinary on the node with the one from therke2-upgrade/k3s-upgradeimage.Kill the running
rke2/k3sprocess.
Killing the
rke2/k3sprocess triggers a restart, launching a new process that runs the updated binary, resulting in an upgraded Kubernetes distribution version.
Below you can find a diagram of the above description:
36.2.5.3 Requirements #
Backup your Kubernetes distribution:
For RKE2 clusters, see the RKE2 Backup and Restore documentation.
For K3s clusters, see the K3s Backup and Restore documentation.
Make sure that SUC Plan tolerations match node tolerations - If your Kubernetes cluster nodes have custom taints, make sure to add tolerations for those taints in the SUC Plans. By default SUC Plans have tolerations only for control-plane nodes. Default tolerations include:
CriticalAddonsOnly=true:NoExecute
node-role.kubernetes.io/control-plane:NoSchedule
node-role.kubernetes.io/etcd:NoExecute
NoteAny additional tolerations must be added under the
.spec.tolerationssection of each Plan. SUC Plans related to the Kubernetes version upgrade can be found in the suse-edge/fleet-examples repository under:For RKE2 -
fleets/day2/system-upgrade-controller-plans/rke2-upgradeFor K3s -
fleets/day2/system-upgrade-controller-plans/k3s-upgrade
Make sure you use the Plans from a valid repository release tag.
An example of defining custom tolerations for the RKE2 control-plane SUC Plan, would look like this:
apiVersion: upgrade.cattle.io/v1 kind: Plan metadata: name: rke2-upgrade-control-plane spec: ... tolerations: # default tolerations - key: "CriticalAddonsOnly" operator: "Equal" value: "true" effect: "NoExecute" - key: "node-role.kubernetes.io/control-plane" operator: "Equal" effect: "NoSchedule" - key: "node-role.kubernetes.io/etcd" operator: "Equal" effect: "NoExecute" # custom toleration - key: "foo" operator: "Equal" value: "bar" effect: "NoSchedule" ...
36.2.5.4 K8s upgrade - SUC plan deployment #
For environments previously upgraded using this procedure, users should ensure that one of the following steps is completed:
Remove any previously deployed SUC Plans related to older Edge release versions from the management cluster- can be done by removing the desired cluster from the existingGitRepo/Bundletarget configuration, or removing theGitRepo/Bundleresource altogether.Reuse the existing GitRepo/Bundle resource- can be done by pointing the resource’s revision to a new tag that holds the correct fleets for the desiredsuse-edge/fleet-examplesrelease.
This is done in order to avoid clashes between SUC Plans for older Edge release versions.
If users attempt to upgrade, while there are existing SUC Plans on the management cluster, they will see the following fleet error:
Not installed: Unable to continue with install: Plan <plan_name> in namespace <plan_namespace> exists and cannot be imported into the current release: invalid ownership metadata; annotation validation error..As mentioned in Section 36.2.5.2, “Overview”, Kubernetes upgrades are done by shipping SUC plans to the desired cluster through one of the following ways:
Fleet GitRepo resource (Section 36.2.5.4.1, “SUC plan deployment - GitRepo resource”)
Fleet Bundle resource (Section 36.2.5.4.2, “SUC plan deployment - Bundle resource”)
To determine which resource you should use, refer to Section 36.2.2, “Determine your use-case”.
For use-cases where you wish to deploy the K8s SUC plans from a third-party GitOps tool, refer to Section 36.2.5.4.3, “SUC Plan deployment - third-party GitOps workflow”
36.2.5.4.1 SUC plan deployment - GitRepo resource #
A GitRepo resource, that ships the needed K8s SUC plans, can be deployed in one of the following ways:
Through the
Rancher UI- Section 36.2.5.4.1.1, “GitRepo creation - Rancher UI” (whenRancheris available).By manually deploying (Section 36.2.5.4.1.2, “GitRepo creation - manual”) the resource to your
management cluster.
Once deployed, to monitor the Kubernetes upgrade process of the nodes of your targeted cluster, refer to Section 21.3, “Monitoring System Upgrade Controller Plans”.
36.2.5.4.1.1 GitRepo creation - Rancher UI #
To create a GitRepo resource through the Rancher UI, follow their official documentation.
The Edge team maintains ready to use fleets for both rke2 and k3s Kubernetes distributions. Depending on your environment, this fleet could be used directly or as a template.
For use-cases where no custom changes need to be included to the SUC plans that these fleets ship, users can directly refer the fleets from the suse-edge/fleet-examples repository.
In cases where custom changes are needed (e.g. to add custom tolerations), users should refer the fleets from a separate repository, allowing them to add the changes to the SUC plans as required.
Configuration examples for a GitRepo resource using the fleets from suse-edge/fleet-examples repository:
36.2.5.4.1.2 GitRepo creation - manual #
Pull the GitRepo resource:
For RKE2 clusters:
curl -o rke2-upgrade-gitrepo.yaml https://raw.githubusercontent.com/suse-edge/fleet-examples/refs/tags/release-3.4.1/gitrepos/day2/rke2-upgrade-gitrepo.yamlFor K3s clusters:
curl -o k3s-upgrade-gitrepo.yaml https://raw.githubusercontent.com/suse-edge/fleet-examples/refs/tags/release-3.4.1/gitrepos/day2/k3s-upgrade-gitrepo.yaml
Edit the GitRepo configuration:
Remove the
spec.targetssection - only needed for downstream clusters.For RKE2:
# Example using sed sed -i.bak '/^ targets:/,$d' rke2-upgrade-gitrepo.yaml && rm -f rke2-upgrade-gitrepo.yaml.bak # Example using yq (v4+) yq eval 'del(.spec.targets)' -i rke2-upgrade-gitrepo.yamlFor K3s:
# Example using sed sed -i.bak '/^ targets:/,$d' k3s-upgrade-gitrepo.yaml && rm -f k3s-upgrade-gitrepo.yaml.bak # Example using yq (v4+) yq eval 'del(.spec.targets)' -i k3s-upgrade-gitrepo.yaml
Point the namespace of the
GitRepoto thefleet-localnamespace - done in order to deploy the resource on the management cluster.For RKE2:
# Example using sed sed -i.bak 's/namespace: fleet-default/namespace: fleet-local/' rke2-upgrade-gitrepo.yaml && rm -f rke2-upgrade-gitrepo.yaml.bak # Example using yq (v4+) yq eval '.metadata.namespace = "fleet-local"' -i rke2-upgrade-gitrepo.yamlFor K3s:
# Example using sed sed -i.bak 's/namespace: fleet-default/namespace: fleet-local/' k3s-upgrade-gitrepo.yaml && rm -f k3s-upgrade-gitrepo.yaml.bak # Example using yq (v4+) yq eval '.metadata.namespace = "fleet-local"' -i k3s-upgrade-gitrepo.yaml
Apply the GitRepo resources to your
management cluster:# RKE2 kubectl apply -f rke2-upgrade-gitrepo.yaml # K3s kubectl apply -f k3s-upgrade-gitrepo.yamlView the created GitRepo resource under the
fleet-localnamespace:# RKE2 kubectl get gitrepo rke2-upgrade -n fleet-local # K3s kubectl get gitrepo k3s-upgrade -n fleet-local # Example output NAME REPO COMMIT BUNDLEDEPLOYMENTS-READY STATUS k3s-upgrade https://github.com/suse-edge/fleet-examples.git fleet-local 0/0 rke2-upgrade https://github.com/suse-edge/fleet-examples.git fleet-local 0/0
36.2.5.4.2 SUC plan deployment - Bundle resource #
A Bundle resource, that ships the needed Kubernetes upgrade SUC Plans, can be deployed in one of the following ways:
Through the
Rancher UI- Section 36.2.5.4.2.1, “Bundle creation - Rancher UI” (whenRancheris available).By manually deploying (Section 36.2.5.4.2.2, “Bundle creation - manual”) the resource to your
management cluster.
Once deployed, to monitor the Kubernetes upgrade process of the nodes of your targeted cluster, refer to Section 21.3, “Monitoring System Upgrade Controller Plans”.
36.2.5.4.2.1 Bundle creation - Rancher UI #
The Edge team maintains ready to use bundles for both rke2 and k3s Kubernetes distributions. Depending on your environment these bundles could be used directly or as a template.
To create a bundle through Rancher’s UI:
In the upper left corner, click ☰ → Continuous Delivery
Go to Advanced > Bundles
Select Create from YAML
From here you can create the Bundle in one of the following ways:
NoteThere might be use-cases where you would need to include custom changes to the
SUC plansthat the bundle ships (e.g. to add custom tolerations). Make sure to include those changes in the bundle that will be generated by the below steps.By manually copying the bundle content for RKE2 or K3s from
suse-edge/fleet-examplesto the Create from YAML page.By cloning the suse-edge/fleet-examples repository from the desired release tag and selecting the Read from File option in the Create from YAML page. From there, navigate to the bundle that you need (
bundles/day2/system-upgrade-controller-plans/rke2-upgrade/plan-bundle.yamlfor RKE2 andbundles/day2/system-upgrade-controller-plans/k3s-upgrade/plan-bundle.yamlfor K3s). This will auto-populate the Create from YAML page with the bundle content.
Edit the Bundle in the Rancher UI:
Change the namespace of the
Bundleto point to thefleet-localnamespace.# Example kind: Bundle apiVersion: fleet.cattle.io/v1alpha1 metadata: name: rke2-upgrade namespace: fleet-local ...Change the target clusters for the
Bundleto point to yourlocal(management) cluster:spec: targets: - clusterName: localNoteThere are some use-cases where your
localcluster could have a different name.To retrieve your
localcluster name, execute the command below:kubectl get clusters.fleet.cattle.io -n fleet-local
Select Create
36.2.5.4.2.2 Bundle creation - manual #
Pull the Bundle resources:
For RKE2 clusters:
curl -o rke2-plan-bundle.yaml https://raw.githubusercontent.com/suse-edge/fleet-examples/refs/tags/release-3.4.1/bundles/day2/system-upgrade-controller-plans/rke2-upgrade/plan-bundle.yamlFor K3s clusters:
curl -o k3s-plan-bundle.yaml https://raw.githubusercontent.com/suse-edge/fleet-examples/refs/tags/release-3.4.1/bundles/day2/system-upgrade-controller-plans/k3s-upgrade/plan-bundle.yaml
Edit the
Bundleconfiguration:Change the target clusters for the
Bundleto point to yourlocal(management) cluster:spec: targets: - clusterName: localNoteThere are some use-cases where your
localcluster could have a different name.To retrieve your
localcluster name, execute the command below:kubectl get clusters.fleet.cattle.io -n fleet-localChange the namespace of the
Bundleto point to thefleet-localnamespace.# Example kind: Bundle apiVersion: fleet.cattle.io/v1alpha1 metadata: name: rke2-upgrade namespace: fleet-local ...
Apply the Bundle resources to your
management cluster:# For RKE2 kubectl apply -f rke2-plan-bundle.yaml # For K3s kubectl apply -f k3s-plan-bundle.yamlView the created Bundle resource under the
fleet-localnamespace:# For RKE2 kubectl get bundles rke2-upgrade -n fleet-local # For K3s kubectl get bundles k3s-upgrade -n fleet-local # Example output NAME BUNDLEDEPLOYMENTS-READY STATUS k3s-upgrade 0/0 rke2-upgrade 0/0
36.2.5.4.3 SUC Plan deployment - third-party GitOps workflow #
There might be use-cases where users would like to incorporate the Kubernetes upgrade SUC plans to their own third-party GitOps workflow (e.g. Flux).
To get the K8s upgrade resources that you need, first determine the Edge release tag of the suse-edge/fleet-examples repository that you would like to use.
After that, the resources can be found at:
For a RKE2 cluster upgrade:
For
control-planenodes -fleets/day2/system-upgrade-controller-plans/rke2-upgrade/plan-control-plane.yamlFor
workernodes -fleets/day2/system-upgrade-controller-plans/rke2-upgrade/plan-worker.yaml
For a K3s cluster upgrade:
For
control-planenodes -fleets/day2/system-upgrade-controller-plans/k3s-upgrade/plan-control-plane.yamlFor
workernodes -fleets/day2/system-upgrade-controller-plans/k3s-upgrade/plan-worker.yaml
These Plan resources are interpreted by the System Upgrade Controller and should be deployed on each downstream cluster that you wish to upgrade. For SUC deployment information, see Section 21.2, “Installing the System Upgrade Controller”.
To better understand how your GitOps workflow can be used to deploy the SUC Plans for Kubernetes version upgrade, it can be beneficial to take a look at the overview (Section 36.2.5.2, “Overview”) of the update procedure using Fleet.
36.2.6 Helm chart upgrade #
This section covers the following parts:
Section 36.2.6.1, “Preparation for air-gapped environments” - holds information on how to ship Edge related OCI charts and images to your private registry.
Section 36.2.6.2, “Upgrade procedure” - holds information on different Helm chart upgrade use-cases and their upgrade procedure.
36.2.6.1 Preparation for air-gapped environments #
36.2.6.1.1 Ensure you have access to your Helm chart Fleet #
Depending on what your environment supports, you can take one of the following options:
Host your chart’s Fleet resources on a local Git server that is accessible by your
management cluster.Use Fleet’s CLI to convert a Helm chart into a Bundle that you can directly use and will not need to be hosted somewhere. Fleet’s CLI can be retrieved from their release page, for Mac users there is a fleet-cli Homebrew Formulae.
36.2.6.1.2 Find the required assets for your Edge release version #
Go to the "Day 2" release page and find the Edge release that you want to upgrade your chart to and click Assets.
From the "Assets" section, download the following files:
Release File
Description
edge-save-images.sh
Pulls the images specified in the
edge-release-images.txtfile and packages them inside of a '.tar.gz' archive.edge-save-oci-artefacts.sh
Pulls the OCI chart images related to the specific Edge release and packages them inside of a '.tar.gz' archive.
edge-load-images.sh
Loads images from a '.tar.gz' archive, retags and pushes them to a private registry.
edge-load-oci-artefacts.sh
Takes a directory containing Edge OCI '.tgz' chart packages and loads them to a private registry.
edge-release-helm-oci-artefacts.txt
Contains a list of OCI chart images related to a specific Edge release.
edge-release-images.txt
Contains a list of images related to a specific Edge release.
36.2.6.1.3 Create the Edge release images archive #
On a machine with internet access:
Make
edge-save-images.shexecutable:chmod +x edge-save-images.shGenerate the image archive:
./edge-save-images.sh --source-registry registry.suse.comThis will create a ready to load archive named
edge-images.tar.gz.NoteIf the
-i|--imagesoption is specified, the name of the archive may differ.Copy this archive to your air-gapped machine:
scp edge-images.tar.gz <user>@<machine_ip>:/path
36.2.6.1.4 Create the Edge OCI chart images archive #
On a machine with internet access:
Make
edge-save-oci-artefacts.shexecutable:chmod +x edge-save-oci-artefacts.shGenerate the OCI chart image archive:
./edge-save-oci-artefacts.sh --source-registry registry.suse.comThis will create an archive named
oci-artefacts.tar.gz.NoteIf the
-a|--archiveoption is specified, the name of the archive may differ.Copy this archive to your air-gapped machine:
scp oci-artefacts.tar.gz <user>@<machine_ip>:/path
36.2.6.1.5 Load Edge release images to your air-gapped machine #
On your air-gapped machine:
Log into your private registry (if required):
podman login <REGISTRY.YOURDOMAIN.COM:PORT>Make
edge-load-images.shexecutable:chmod +x edge-load-images.shExecute the script, passing the previously copied
edge-images.tar.gzarchive:./edge-load-images.sh --source-registry registry.suse.com --registry <REGISTRY.YOURDOMAIN.COM:PORT> --images edge-images.tar.gzNoteThis will load all images from the
edge-images.tar.gz, retag and push them to the registry specified under the--registryoption.
36.2.6.1.6 Load the Edge OCI chart images to your air-gapped machine #
On your air-gapped machine:
Log into your private registry (if required):
podman login <REGISTRY.YOURDOMAIN.COM:PORT>Make
edge-load-oci-artefacts.shexecutable:chmod +x edge-load-oci-artefacts.shUntar the copied
oci-artefacts.tar.gzarchive:tar -xvf oci-artefacts.tar.gzThis will produce a directory with the naming template
edge-release-oci-tgz-<date>Pass this directory to the
edge-load-oci-artefacts.shscript to load the Edge OCI chart images to your private registry:NoteThis script assumes the
helmCLI has been pre-installed on your environment. For Helm installation instructions, see Installing Helm../edge-load-oci-artefacts.sh --archive-directory edge-release-oci-tgz-<date> --registry <REGISTRY.YOURDOMAIN.COM:PORT> --source-registry registry.suse.com
36.2.6.1.7 Configure your private registry in your Kubernetes distribution #
For RKE2, see Private Registry Configuration
For K3s, see Private Registry Configuration
36.2.6.2 Upgrade procedure #
This section focuses on the following Helm upgrade procedure use-cases:
Manually deployed Helm charts cannot be reliably upgraded. We suggest to redeploy the Helm chart using the Section 36.2.6.2.1, “I have a new cluster and would like to deploy and manage an Edge Helm chart” method.
36.2.6.2.1 I have a new cluster and would like to deploy and manage an Edge Helm chart #
This section covers how to:
36.2.6.2.1.1 Prepare the fleet resources for your chart #
Acquire the chart’s Fleet resources from the Edge release tag that you wish to use.
Navigate to the Helm chart fleet (
fleets/day2/chart-templates/<chart>)If you intend to use a GitOps workflow, copy the chart Fleet directory to the Git repository from where you will do GitOps.
Optionally, if the Helm chart requires configurations to its values, edit the
.helm.valuesconfiguration inside thefleet.yamlfile of the copied directory.Optionally, there may be use-cases where you need to add additional resources to your chart’s fleet so that it can better fit your environment. For information on how to enhance your Fleet directory, see Git Repository Contents.
In some cases, the default timeout Fleet uses for Helm operations may be insufficient, resulting in the following error:
failed pre-install: context deadline exceededIn such cases, add the timeoutSeconds property under the helm configuration of your fleet.yaml file.
An example for the longhorn helm chart would look like:
User Git repository structure:
<user_repository_root> ├── longhorn │ └── fleet.yaml └── longhorn-crd └── fleet.yamlfleet.yamlcontent populated with userLonghorndata:defaultNamespace: longhorn-system helm: # timeoutSeconds: 10 releaseName: "longhorn" chart: "longhorn" repo: "https://charts.rancher.io/" version: "107.1.0+up1.9.1" takeOwnership: true # custom chart value overrides values: # Example for user provided custom values content defaultSettings: deletingConfirmationFlag: true # https://fleet.rancher.io/bundle-diffs diff: comparePatches: - apiVersion: apiextensions.k8s.io/v1 kind: CustomResourceDefinition name: engineimages.longhorn.io operations: - {"op":"remove", "path":"/status/conditions"} - {"op":"remove", "path":"/status/storedVersions"} - {"op":"remove", "path":"/status/acceptedNames"} - apiVersion: apiextensions.k8s.io/v1 kind: CustomResourceDefinition name: nodes.longhorn.io operations: - {"op":"remove", "path":"/status/conditions"} - {"op":"remove", "path":"/status/storedVersions"} - {"op":"remove", "path":"/status/acceptedNames"} - apiVersion: apiextensions.k8s.io/v1 kind: CustomResourceDefinition name: volumes.longhorn.io operations: - {"op":"remove", "path":"/status/conditions"} - {"op":"remove", "path":"/status/storedVersions"} - {"op":"remove", "path":"/status/acceptedNames"}NoteThese are just example values that are used to illustrate custom configurations over the
longhornchart. They should NOT be treated as deployment guidelines for thelonghornchart.
36.2.6.2.1.2 Deploy the fleet for your chart #
You can deploy the fleet for your chart by either using a GitRepo (Section 36.2.6.2.1.2.1, “GitRepo”) or Bundle (Section 36.2.6.2.1.2.2, “Bundle”).
While deploying your Fleet, if you get a Modified message, make sure to add a corresponding comparePatches entry to the Fleet’s diff section. For more information, see Generating Diffs to Ignore Modified GitRepos.
36.2.6.2.1.2.1 GitRepo #
Fleet’s GitRepo resource holds information on how to access your chart’s Fleet resources and to which clusters it needs to apply those resources.
The GitRepo resource can be deployed through the Rancher UI, or manually, by deploying the resource to the management cluster.
Example Longhorn GitRepo resource for manual deployment:
apiVersion: fleet.cattle.io/v1alpha1
kind: GitRepo
metadata:
name: longhorn-git-repo
namespace: fleet-local
spec:
# If using a tag
# revision: user_repository_tag
#
# If using a branch
# branch: user_repository_branch
paths:
# As seen in the 'Prepare your Fleet resources' example
- longhorn
- longhorn-crd
repo: user_repository_url36.2.6.2.1.2.2 Bundle #
Bundle resources hold the raw Kubernetes resources that need to be deployed by Fleet. Normally it is encouraged to use the GitRepo approach, but for use-cases where the environment is air-gapped and cannot support a local Git server, Bundles can help you in propagating your Helm chart Fleet to your target clusters.
A Bundle can be deployed either through the Rancher UI (Continuous Delivery → Advanced → Bundles → Create from YAML) or by manually deploying the Bundle resource in the correct Fleet namespace. For information about Fleet namespaces, see the upstream documentation.
Bundles for Edge Helm charts can be created by utilizing Fleet’s Convert a Helm Chart into a Bundle approach.
Below you can find an example on how to create a Bundle resource from the longhorn and longhorn-crd Helm chart fleet templates and manually deploy this bundle to your management cluster.
To illustrate the workflow, the below example uses the suse-edge/fleet-examples directory structure.
Navigate to the longhorn Chart fleet template:
cd fleets/day2/chart-templates/longhorn/longhornCreate a
targets.yamlfile that will instruct Fleet to which clusters it should deploy the Helm chart:cat > targets.yaml <<EOF targets: # Match your local (management) cluster - clusterName: local EOFNoteThere are some use-cases where your local cluster could have a different name.
To retrieve your local cluster name, execute the command below:
kubectl get clusters.fleet.cattle.io -n fleet-localConvert the
LonghornHelm chart Fleet to a Bundle resource using the fleet-cli.NoteFleet’s CLI can be retrieved from their release Assets page (
fleet-linux-amd64).For Mac users there is a fleet-cli Homebrew Formulae.
fleet apply --compress --targets-file=targets.yaml -n fleet-local -o - longhorn-bundle > longhorn-bundle.yamlNavigate to the longhorn-crd Chart fleet template:
cd fleets/day2/chart-templates/longhorn/longhorn-crdCreate a
targets.yamlfile that will instruct Fleet to which clusters it should deploy the Helm chart:cat > targets.yaml <<EOF targets: # Match your local (management) cluster - clusterName: local EOFConvert the
Longhorn CRDHelm chart Fleet to a Bundle resource using the fleet-cli.fleet apply --compress --targets-file=targets.yaml -n fleet-local -o - longhorn-crd-bundle > longhorn-crd-bundle.yamlDeploy the
longhorn-bundle.yamlandlonghorn-crd-bundle.yamlfiles to yourmanagement cluster:kubectl apply -f longhorn-crd-bundle.yaml kubectl apply -f longhorn-bundle.yaml
Following these steps will ensure that SUSE Storage is deployed on all of the specified management cluster.
36.2.6.2.1.3 Manage the deployed Helm chart #
Once deployed with Fleet, for Helm chart upgrades, see Section 36.2.6.2.2, “I would like to upgrade a Fleet managed Helm chart”.
36.2.6.2.2 I would like to upgrade a Fleet managed Helm chart #
Determine the version to which you need to upgrade your chart so that it is compatible with the desired Edge release. Helm chart version per Edge release can be viewed from the release notes (Section 53.1, “Abstract”).
In your Fleet monitored Git repository, edit the Helm chart’s
fleet.yamlfile with the correct chart version and repository from the release notes (Section 53.1, “Abstract”).After committing and pushing the changes to your repository, this will trigger an upgrade of the desired Helm chart
36.2.6.2.3 I would like to upgrade a Helm chart deployed via EIB #
Chapter 11, Edge Image Builder deploys Helm charts by creating a HelmChart resource and utilizing the helm-controller introduced by the RKE2/K3s Helm integration feature.
To ensure that a Helm chart deployed via EIB is successfully upgraded, users need to do an upgrade over the respective HelmChart resources.
Below you can find information on:
The general overview (Section 36.2.6.2.3.1, “Overview”) of the upgrade process.
The necessary upgrade steps (Section 36.2.6.2.3.2, “Upgrade Steps”).
An example (Section 36.2.6.2.3.3, “Example”) showcasing a Longhorn chart upgrade using the explained method.
How to use the upgrade process with a different GitOps tool (Section 36.2.6.2.3.4, “Helm chart upgrade using a third-party GitOps tool”).
36.2.6.2.3.1 Overview #
Helm charts that are deployed via EIB are upgraded through a fleet called eib-charts-upgrader.
This fleet processes user-provided data to update a specific set of HelmChart resources.
Updating these resources triggers the helm-controller, which upgrades the Helm charts associated with the modified HelmChart resources.
The user is only expected to:
Locally pull the archives for each Helm chart that needs to be upgraded.
Pass these archives to the generate-chart-upgrade-data.sh
generate-chart-upgrade-data.shscript, which will include the data from these archives to theeib-charts-upgraderfleet.Deploy the
eib-charts-upgraderfleet to theirmanagement cluster. This is done through either aGitRepoorBundleresource.
Once deployed, the eib-charts-upgrader, with the help of Fleet, will ship its resources to the desired management cluster.
These resources include:
A set of
Secretsholding the user-provided Helm chart data.A
Kubernetes Jobwhich will deploy aPodthat will mount the previously mentionedSecretsand based on them patch the corresponding HelmChart resources.
As mentioned previously this will trigger the helm-controller which will perform the actual Helm chart upgrade.
Below you can find a diagram of the above description:
36.2.6.2.3.2 Upgrade Steps #
Clone the
suse-edge/fleet-examplesrepository from the correct release tag.Create a directory in which you will store the pulled Helm chart archive(s).
mkdir archivesInside of the newly created archive directory, pull the archive(s) for the Helm chart(s) you wish to upgrade:
cd archives helm pull [chart URL | repo/chartname] # Alternatively if you want to pull a specific version: # helm pull [chart URL | repo/chartname] --version 0.0.0From Assets of the desired release tag, download the
generate-chart-upgrade-data.shscript.Execute the
generate-chart-upgrade-data.shscript:chmod +x ./generate-chart-upgrade-data.sh ./generate-chart-upgrade-data.sh --archive-dir /foo/bar/archives/ --fleet-path /foo/bar/fleet-examples/fleets/day2/eib-charts-upgraderFor each chart archive in the
--archive-dirdirectory, the script generates aKubernetes Secret YAMLfile containing the chart upgrade data and stores it in thebase/secretsdirectory of the fleet specified by--fleet-path.The
generate-chart-upgrade-data.shscript also applies additional modifications to the fleet to ensure the generatedKubernetes Secret YAMLfiles are correctly utilized by the workload deployed by the fleet.ImportantUsers should not make any changes over what the
generate-chart-upgrade-data.shscript generates.
The steps below depend on the environment that you are running:
For an environment that supports GitOps (e.g. is non air-gapped, or is air-gapped, but allows for local Git server support):
Copy the
fleets/day2/eib-charts-upgraderFleet to the repository that you will use for GitOps.NoteMake sure that the Fleet includes the changes that have been made by the
generate-chart-upgrade-data.shscript.Configure a
GitReporesource that will be used to ship all the resources of theeib-charts-upgraderFleet.For
GitRepoconfiguration and deployment through the Rancher UI, see Accessing Fleet in the Rancher UI.For
GitRepomanual configuration and deployment, see Creating a Deployment.
For an environment that does not support GitOps (e.g. is air-gapped and does not allow local Git server usage):
Download the
fleet-clibinary from therancher/fleetrelease page (fleet-linux-amd64for Linux). For Mac users, there is a Homebrew Formulae that can be used - fleet-cli.Navigate to the
eib-charts-upgraderFleet:cd /foo/bar/fleet-examples/fleets/day2/eib-charts-upgraderCreate a
targets.yamlfile that will instruct Fleet where to deploy your resources:cat > targets.yaml <<EOF targets: # To map the local(management) cluster - clusterName: local EOFNoteThere are some use-cases where your
localcluster could have a different name.To retrieve your
localcluster name, execute the command below:kubectl get clusters.fleet.cattle.io -n fleet-localUse the
fleet-clito convert the Fleet to aBundleresource:fleet apply --compress --targets-file=targets.yaml -n fleet-local -o - eib-charts-upgrade > bundle.yamlThis will create a Bundle (
bundle.yaml) that will hold all the templated resource from theeib-charts-upgraderFleet.For more information regarding the
fleet applycommand, see fleet apply.For more information regarding converting Fleets to Bundles, see Convert a Helm Chart into a Bundle.
Deploy the
Bundle. This can be done in one of two ways:Through Rancher’s UI - Navigate to Continuous Delivery → Advanced → Bundles → Create from YAML and either paste the
bundle.yamlcontents, or click theRead from Fileoption and pass the file itself.Manually - Deploy the
bundle.yamlfile manually inside of yourmanagement cluster.
Executing these steps will result in a successfully deployed GitRepo/Bundle resource. The resource will be picked up by Fleet and its contents will be deployed onto the target clusters that the user has specified in the previous steps. For an overview of the process, refer to Section 36.2.6.2.3.1, “Overview”.
For information on how to track the upgrade process, you can refer to Section 36.2.6.2.3.3, “Example”.
Once the chart upgrade has been successfully verified, remove the Bundle/GitRepo resource.
This will remove the no longer necessary upgrade resources from your management cluster, ensuring that no future version clashes might occur.
36.2.6.2.3.3 Example #
The example below demonstrates how to upgrade a Helm chart deployed via EIB from one version to another on a management cluster. Note that the versions used in this example are not recommendations. For version recommendations specific to an Edge release, refer to the release notes (Section 53.1, “Abstract”).
Use-case:
A
managementcluster is running an older version of Longhorn.The cluster has been deployed through EIB, using the following image definition snippet:
kubernetes: helm: charts: - name: longhorn-crd repositoryName: rancher-charts targetNamespace: longhorn-system createNamespace: true version: 104.2.0+up1.7.1 installationNamespace: kube-system - name: longhorn repositoryName: rancher-charts targetNamespace: longhorn-system createNamespace: true version: 104.2.0+up1.7.1 installationNamespace: kube-system repositories: - name: rancher-charts url: https://charts.rancher.io/ ...SUSE Storageneeds to be upgraded to a version that is compatible with the Edge 3.4.1 release. Meaning it needs to be upgraded to107.1.0+up1.9.1.It is assumed that the
management clusteris air-gapped, without support for a local Git server and has a working Rancher setup.
Follow the Upgrade Steps (Section 36.2.6.2.3.2, “Upgrade Steps”):
Clone the
suse-edge/fleet-examplerepository from therelease-3.4.1tag.git clone -b release-3.4.1 https://github.com/suse-edge/fleet-examples.gitCreate a directory where the
Longhornupgrade archive will be stored.mkdir archivesPull the desired
Longhornchart archive version:# First add the Rancher Helm chart repository helm repo add rancher-charts https://charts.rancher.io/ # Pull the Longhorn 1.9.1 CRD archive helm pull rancher-charts/longhorn-crd --version 107.1.0+up1.9.1 # Pull the Longhorn 1.9.1 chart archive helm pull rancher-charts/longhorn --version 107.1.0+up1.9.1Outside of the
archivesdirectory, download thegenerate-chart-upgrade-data.shscript from thesuse-edge/fleet-examplesrelease tag.Directory setup should look similar to:
. ├── archives | ├── longhorn-107.1.0+up1.9.1.tgz │ └── longhorn-crd-107.1.0+up1.9.1.tgz ├── fleet-examples ... │ ├── fleets │ │ ├── day2 | | | ├── ... │ │ │ ├── eib-charts-upgrader │ │ │ │ ├── base │ │ │ │ │ ├── job.yaml │ │ │ │ │ ├── kustomization.yaml │ │ │ │ │ ├── patches │ │ │ │ │ │ └── job-patch.yaml │ │ │ │ │ ├── rbac │ │ │ │ │ │ ├── cluster-role-binding.yaml │ │ │ │ │ │ ├── cluster-role.yaml │ │ │ │ │ │ ├── kustomization.yaml │ │ │ │ │ │ └── sa.yaml │ │ │ │ │ └── secrets │ │ │ │ │ ├── eib-charts-upgrader-script.yaml │ │ │ │ │ └── kustomization.yaml │ │ │ │ ├── fleet.yaml │ │ │ │ └── kustomization.yaml │ │ │ └── ... │ └── ... └── generate-chart-upgrade-data.shExecute the
generate-chart-upgrade-data.shscript:# First make the script executable chmod +x ./generate-chart-upgrade-data.sh # Then execute the script ./generate-chart-upgrade-data.sh --archive-dir ./archives --fleet-path ./fleet-examples/fleets/day2/eib-charts-upgraderThe directory structure after the script execution should look similar to:
. ├── archives | ├── longhorn-107.1.0+up1.9.1.tgz │ └── longhorn-crd-107.1.0+up1.9.1.tgz ├── fleet-examples ... │ ├── fleets │ │ ├── day2 │ │ │ ├── ... │ │ │ ├── eib-charts-upgrader │ │ │ │ ├── base │ │ │ │ │ ├── job.yaml │ │ │ │ │ ├── kustomization.yaml │ │ │ │ │ ├── patches │ │ │ │ │ │ └── job-patch.yaml │ │ │ │ │ ├── rbac │ │ │ │ │ │ ├── cluster-role-binding.yaml │ │ │ │ │ │ ├── cluster-role.yaml │ │ │ │ │ │ ├── kustomization.yaml │ │ │ │ │ │ └── sa.yaml │ │ │ │ │ └── secrets │ │ │ │ │ ├── eib-charts-upgrader-script.yaml │ │ │ │ │ ├── kustomization.yaml │ │ │ │ │ ├── longhorn-VERSION.yaml - secret created by the generate-chart-upgrade-data.sh script │ │ │ │ │ └── longhorn-crd-VERSION.yaml - secret created by the generate-chart-upgrade-data.sh script │ │ │ │ ├── fleet.yaml │ │ │ │ └── kustomization.yaml │ │ │ └── ... │ └── ... └── generate-chart-upgrade-data.shThe files changed in git should look like this:
Changes not staged for commit: (use "git add <file>..." to update what will be committed) (use "git restore <file>..." to discard changes in working directory) modified: fleets/day2/eib-charts-upgrader/base/patches/job-patch.yaml modified: fleets/day2/eib-charts-upgrader/base/secrets/kustomization.yaml Untracked files: (use "git add <file>..." to include in what will be committed) fleets/day2/eib-charts-upgrader/base/secrets/longhorn-VERSION.yaml fleets/day2/eib-charts-upgrader/base/secrets/longhorn-crd-VERSION.yamlCreate a
Bundlefor theeib-charts-upgraderFleet:First, navigate to the Fleet itself:
cd ./fleet-examples/fleets/day2/eib-charts-upgraderThen create a
targets.yamlfile:cat > targets.yaml <<EOF targets: - clusterName: local EOFThen use the
fleet-clibinary to convert the Fleet to a Bundle:fleet apply --compress --targets-file=targets.yaml -n fleet-local -o - eib-charts-upgrade > bundle.yaml
Deploy the Bundle through the Rancher UI:
Figure 36.1: Deploy Bundle through Rancher UI #From here, select Read from File and find the
bundle.yamlfile on your system.This will auto-populate the
Bundleinside of Rancher’s UI.Select Create.
After a successful deployment, your Bundle would look similar to:
Figure 36.2: Successfully deployed Bundle #
After the successful deployment of the Bundle, to monitor the upgrade process:
Verify the logs of the
Upgrade Pod:Now verify the logs of the Pod created for the upgrade by the helm-controller:
The Pod name will be with the following template -
helm-install-longhorn-<random-suffix>The Pod will be in the namespace where the
HelmChartresource was deployed. In our case this iskube-system.Figure 36.3: Logs for successfully upgraded Longhorn chart #
Verify that the
HelmChartversion has been updated by navigating to Rancher’sHelmChartssection (More Resources → HelmCharts). Select the namespace where the chart was deployed, for this example it would bekube-system.Finally check that the Longhorn Pods are running.
After making the above validations, it is safe to assume that the Longhorn Helm chart has been upgraded to the 107.1.0+up1.9.1 version.
36.2.6.2.3.4 Helm chart upgrade using a third-party GitOps tool #
There might be use-cases where users would like to use this upgrade procedure with a GitOps workflow other than Fleet (e.g. Flux).
To produce the resources needed for the upgrade procedure, you can use the generate-chart-upgrade-data.sh script to populate the eib-charts-upgrader Fleet with the user provided data. For more information on how to do this, see Section 36.2.6.2.3.2, “Upgrade Steps”.
After you have the full setup, you can use kustomize to generate a full working solution that you can deploy in your cluster:
cd /foo/bar/fleets/day2/eib-charts-upgrader
kustomize build .If you want to include the solution to your GitOps workflow, you can remove the fleet.yaml file and use what is left as a valid Kustomize setup. Just do not forget to first run the generate-chart-upgrade-data.sh script, so that it can populate the Kustomize setup with the data for the Helm charts that you wish to upgrade to.
To understand how this workflow is intended to be used, it can be beneficial to look at Section 36.2.6.2.3.1, “Overview” and Section 36.2.6.2.3.2, “Upgrade Steps”.
37 Downstream clusters #
The following steps do not apply to downstream clusters managed by SUSE Telco Cloud (Chapter 38, SUSE Telco Cloud). For guidance on upgrading these clusters, refer to Section 44.2, “Downstream cluster upgrades”.
This section covers the possible ways to perform "Day 2" operations for different parts of your downstream cluster.
37.1 Fleet #
This section offers information on how to perform "Day 2" operations using the Fleet (Chapter 8, Fleet) component.
The following topics are covered as part of this section:
Section 37.1.1, “Components” - default components used for all "Day 2" operations.
Section 37.1.2, “Determine your use-case” - provides an overview of the Fleet custom resources that will be used and their suitability for different "Day 2" operations use-cases.
Section 37.1.3, “Day 2 workflow” - provides a workflow guide for executing "Day 2" operations with Fleet.
Section 37.1.4, “OS upgrade” - describes how to do OS upgrades using Fleet.
Section 37.1.5, “Kubernetes version upgrade” - describes how to do Kubernetes version upgrades using Fleet.
Section 37.1.6, “Helm chart upgrade” - describes how to do Helm chart upgrades using Fleet.
37.1.1 Components #
Below you can find a description of the default components that should be set up on your downstream cluster so that you can successfully perform "Day 2" operations using Fleet.
37.1.1.1 System Upgrade Controller (SUC) #
Must be deployed on each downstream cluster.
System Upgrade Controller is responsible for executing tasks on specified nodes based on configuration data provided through a custom resource, called a Plan.
SUC is actively utilized to upgrade the operating system and Kubernetes distribution.
For more information about the SUC component and how it fits in the Edge stack, see Chapter 21, System Upgrade Controller.
For information on how to deploy SUC, first determine your use-case (Section 37.1.2, “Determine your use-case”) and then refer to System Upgrade Controller installation - GitRepo (Section 21.2.1.1, “System Upgrade Controller installation - GitRepo”), or System Upgrade Controller installation - Bundle (Section 21.2.1.2, “System Upgrade Controller installation - Bundle”).
37.1.2 Determine your use-case #
Fleet uses two types of custom resources to enable the management of Kubernetes and Helm resources.
Below you can find information about the purpose of these resources and the use-cases they are best suited for in the context of "Day 2" operations.
37.1.2.1 GitRepo #
A GitRepo is a Fleet (Chapter 8, Fleet) resource that represents a Git repository from which Fleet can create Bundles. Each Bundle is created based on configuration paths defined inside of the GitRepo resource. For more information, see the GitRepo documentation.
In the context of "Day 2" operations, GitRepo resources are normally used to deploy SUC or SUC Plans in non air-gapped environments that utilize a Fleet GitOps approach.
Alternatively, GitRepo resources can also be used to deploy SUC or SUC Plans on air-gapped environments, provided you mirror your repository setup through a local git server.
37.1.2.2 Bundle #
Bundles hold raw Kubernetes resources that will be deployed on the targeted cluster. Usually they are created from a GitRepo resource, but there are use-cases where they can be deployed manually. For more information refer to the Bundle documentation.
In the context of "Day 2" operations, Bundle resources are normally used to deploy SUC or SUC Plans in air-gapped environments that do not use some form of local GitOps procedure (e.g. a local git server).
Alternatively, if your use-case does not allow for a GitOps workflow (e.g. using a Git repository), Bundle resources could also be used to deploy SUC or SUC Plans in non air-gapped environments.
37.1.3 Day 2 workflow #
The following is a "Day 2" workflow that should be followed when upgrading a downstream cluster to a specific Edge release.
OS upgrade (Section 37.1.4, “OS upgrade”)
Kubernetes version upgrade (Section 37.1.5, “Kubernetes version upgrade”)
Helm chart upgrade (Section 37.1.6, “Helm chart upgrade”)
37.1.4 OS upgrade #
This section describes how to perform an operating system upgrade using Chapter 8, Fleet and the Chapter 21, System Upgrade Controller.
The following topics are covered as part of this section:
Section 37.1.4.1, “Components” - additional components used by the upgrade process.
Section 37.1.4.2, “Overview” - overview of the upgrade process.
Section 37.1.4.3, “Requirements” - requirements of the upgrade process.
Section 37.1.4.4, “OS upgrade - SUC plan deployment” - information on how to deploy
SUC plans, responsible for triggering the upgrade process.
37.1.4.1 Components #
This section covers the custom components that the OS upgrade process uses over the default "Day 2" components (Section 37.1.1, “Components”).
37.1.4.1.1 systemd.service #
The OS upgrade on a specific node is handled by a systemd.service.
A different service is created depending on what type of upgrade the OS requires from one Edge version to another:
For Edge versions that require the same OS version (e.g.
6.0), theos-pkg-update.servicewill be created. It uses transactional-update to perform a normal package upgrade.For Edge versions that require an OS version migration (e.g
6.0→6.1), theos-migration.servicewill be created. It uses transactional-update to perform:A normal package upgrade which ensures that all packages are at up-to-date in order to mitigate any failures in the migration related to old package versions.
An OS migration by utilizing the
zypper migrationcommand.
The services mentioned above are shipped on each node through a SUC plan which must be located on the downstream cluster that is in need of an OS upgrade.
37.1.4.2 Overview #
The upgrade of the operating system for downstream cluster nodes is done by utilizing Fleet and the System Upgrade Controller (SUC).
Fleet is used to deploy and manage SUC plans onto the desired cluster.
SUC plans are custom resources that describe the steps that SUC needs to follow in order for a specific task to be executed on a set of nodes. For an example of how an SUC plan looks like, refer to the upstream repository.
The OS SUC plans are shipped to each cluster by deploying a GitRepo or Bundle resource to a specific Fleet workspace. Fleet retrieves the deployed GitRepo/Bundle and deploys its contents (the OS SUC plans) to the desired cluster(s).
GitRepo/Bundle resources are always deployed on the management cluster. Whether to use a GitRepo or Bundle resource depends on your use-case, check Section 37.1.2, “Determine your use-case” for more information.
OS SUC plans describe the following workflow:
Always cordon the nodes before OS upgrades.
Always upgrade
control-planenodes beforeworkernodes.Always upgrade the cluster on a one node at a time basis.
Once the OS SUC plans are deployed, the workflow looks like this:
SUC reconciles the deployed
OS SUC plansand creates aKubernetes Jobon each node.The
Kubernetes Jobcreates a systemd.service (Section 37.1.4.1.1, “systemd.service”) for either package upgrade, or OS migration.The created
systemd.servicetriggers the OS upgrade process on the specific node.ImportantOnce the OS upgrade process finishes, the corresponding node will be
rebootedto apply the updates on the system.
Below you can find a diagram of the above description:
37.1.4.3 Requirements #
General:
SCC registered machine - All downstream cluster nodes should be registered to
https://scc.suse.com/which is needed so that the respectivesystemd.servicecan successfully connect to the desired RPM repository.ImportantFor Edge releases that require an OS version migration (e.g.
6.0→6.1), make sure that your SCC key supports the migration to the new version.Make sure that SUC Plan tolerations match node tolerations - If your Kubernetes cluster nodes have custom taints, make sure to add tolerations for those taints in the SUC Plans. By default, SUC Plans have tolerations only for control-plane nodes. Default tolerations include:
CriticalAddonsOnly=true:NoExecute
node-role.kubernetes.io/control-plane:NoSchedule
node-role.kubernetes.io/etcd:NoExecute
NoteAny additional tolerations must be added under the
.spec.tolerationssection of each Plan. SUC Plans related to the OS upgrade can be found in the suse-edge/fleet-examples repository underfleets/day2/system-upgrade-controller-plans/os-upgrade. Make sure you use the Plans from a valid repository release tag.An example of defining custom tolerations for the control-plane SUC Plan would look like this:
apiVersion: upgrade.cattle.io/v1 kind: Plan metadata: name: os-upgrade-control-plane spec: ... tolerations: # default tolerations - key: "CriticalAddonsOnly" operator: "Equal" value: "true" effect: "NoExecute" - key: "node-role.kubernetes.io/control-plane" operator: "Equal" effect: "NoSchedule" - key: "node-role.kubernetes.io/etcd" operator: "Equal" effect: "NoExecute" # custom toleration - key: "foo" operator: "Equal" value: "bar" effect: "NoSchedule" ...
Air-gapped:
37.1.4.4 OS upgrade - SUC plan deployment #
For environments previously upgraded using this procedure, users should ensure that one of the following steps is completed:
Remove any previously deployed SUC Plans related to older Edge release versions from the downstream cluster- can be done by removing the desired cluster from the existingGitRepo/Bundletarget configuration, or removing theGitRepo/Bundleresource altogether.Reuse the existing GitRepo/Bundle resource- can be done by pointing the resource’s revision to a new tag that holds the correct fleets for the desiredsuse-edge/fleet-examplesrelease.
This is done in order to avoid clashes between SUC Plans for older Edge release versions.
If users attempt to upgrade, while there are existing SUC Plans on the downstream cluster, they will see the following fleet error:
Not installed: Unable to continue with install: Plan <plan_name> in namespace <plan_namespace> exists and cannot be imported into the current release: invalid ownership metadata; annotation validation error..As mentioned in Section 37.1.4.2, “Overview”, OS upgrades are done by shipping SUC plans to the desired cluster through one of the following ways:
Fleet
GitReporesource - Section 37.1.4.4.1, “SUC plan deployment - GitRepo resource”.Fleet
Bundleresource - Section 37.1.4.4.2, “SUC plan deployment - Bundle resource”.
To determine which resource you should use, refer to Section 37.1.2, “Determine your use-case”.
For use-cases where you wish to deploy the OS SUC plans from a third-party GitOps tool, refer to Section 37.1.4.4.3, “SUC Plan deployment - third-party GitOps workflow”
37.1.4.4.1 SUC plan deployment - GitRepo resource #
A GitRepo resource, that ships the needed OS SUC plans, can be deployed in one of the following ways:
Through the
Rancher UI- Section 37.1.4.4.1.1, “GitRepo creation - Rancher UI” (whenRancheris available).By manually deploying (Section 37.1.4.4.1.2, “GitRepo creation - manual”) the resource to your
management cluster.
Once deployed, to monitor the OS upgrade process of the nodes of your targeted cluster, refer to Section 21.3, “Monitoring System Upgrade Controller Plans”.
37.1.4.4.1.1 GitRepo creation - Rancher UI #
To create a GitRepo resource through the Rancher UI, follow their official documentation.
The Edge team maintains a ready to use fleet. Depending on your environment this fleet could be used directly or as a template.
For use-cases where no custom changes need to be included to the SUC plans that the fleet ships, users can directly refer the os-upgrade fleet from the suse-edge/fleet-examples repository.
In cases where custom changes are needed (e.g. to add custom tolerations), users should refer the os-upgrade fleet from a separate repository, allowing them to add the changes to the SUC plans as required.
An example of how a GitRepo can be configured to use the fleet from the suse-edge/fleet-examples repository, can be viewed here.
37.1.4.4.1.2 GitRepo creation - manual #
Pull the GitRepo resource:
curl -o os-upgrade-gitrepo.yaml https://raw.githubusercontent.com/suse-edge/fleet-examples/refs/tags/release-3.4.1/gitrepos/day2/os-upgrade-gitrepo.yamlEdit the GitRepo configuration, under
spec.targetsspecify your desired target list. By default theGitReporesources from thesuse-edge/fleet-examplesare NOT mapped to any downstream clusters.To match all clusters change the default
GitRepotarget to:spec: targets: - clusterSelector: {}Alternatively, if you want a more granular cluster selection see Mapping to Downstream Clusters
Apply the GitRepo resource your
management cluster:kubectl apply -f os-upgrade-gitrepo.yamlView the created GitRepo resource under the
fleet-defaultnamespace:kubectl get gitrepo os-upgrade -n fleet-default # Example output NAME REPO COMMIT BUNDLEDEPLOYMENTS-READY STATUS os-upgrade https://github.com/suse-edge/fleet-examples.git release-3.4.1 0/0
37.1.4.4.2 SUC plan deployment - Bundle resource #
A Bundle resource, that ships the needed OS SUC Plans, can be deployed in one of the following ways:
Through the
Rancher UI- Section 37.1.4.4.2.1, “Bundle creation - Rancher UI” (whenRancheris available).By manually deploying (Section 37.1.4.4.2.2, “Bundle creation - manual”) the resource to your
management cluster.
Once deployed, to monitor the OS upgrade process of the nodes of your targeted cluster, refer to Section 21.3, “Monitoring System Upgrade Controller Plans”.
37.1.4.4.2.1 Bundle creation - Rancher UI #
The Edge team maintains a ready to use bundle that can be used in the below steps.
To create a bundle through Rancher’s UI:
In the upper left corner, click ☰ → Continuous Delivery
Go to Advanced > Bundles
Select Create from YAML
From here you can create the Bundle in one of the following ways:
NoteThere might be use-cases where you would need to include custom changes to the
SUC plansthat the bundle ships (e.g. to add custom tolerations). Make sure to include those changes in the bundle that will be generated by the below steps.By manually copying the bundle content from
suse-edge/fleet-examplesto the Create from YAML page.By cloning the suse-edge/fleet-examples repository from the desired release tag and selecting the Read from File option in the Create from YAML page. From there, navigate to the bundle location (
bundles/day2/system-upgrade-controller-plans/os-upgrade) and select the bundle file. This will auto-populate the Create from YAML page with the bundle content.
Change the target clusters for the
Bundle:To match all downstream clusters change the default Bundle
.spec.targetsto:spec: targets: - clusterSelector: {}For a more granular downstream cluster mappings, see Mapping to Downstream Clusters.
Select Create
37.1.4.4.2.2 Bundle creation - manual #
Pull the Bundle resource:
curl -o os-upgrade-bundle.yaml https://raw.githubusercontent.com/suse-edge/fleet-examples/refs/tags/release-3.4.1/bundles/day2/system-upgrade-controller-plans/os-upgrade/os-upgrade-bundle.yamlEdit the
Bundletarget configurations, underspec.targetsprovide your desired target list. By default theBundleresources from thesuse-edge/fleet-examplesare NOT mapped to any downstream clusters.To match all clusters change the default
Bundletarget to:spec: targets: - clusterSelector: {}Alternatively, if you want a more granular cluster selection see Mapping to Downstream Clusters
Apply the Bundle resource to your
management cluster:kubectl apply -f os-upgrade-bundle.yamlView the created Bundle resource under the
fleet-defaultnamespace:kubectl get bundles -n fleet-default
37.1.4.4.3 SUC Plan deployment - third-party GitOps workflow #
There might be use-cases where users would like to incorporate the OS SUC plans to their own third-party GitOps workflow (e.g. Flux).
To get the OS upgrade resources that you need, first determine the Edge release tag of the suse-edge/fleet-examples repository that you would like to use.
After that, resources can be found at fleets/day2/system-upgrade-controller-plans/os-upgrade, where:
plan-control-plane.yamlis a SUC plan resource for control-plane nodes.plan-worker.yamlis a SUC plan resource for worker nodes.secret.yamlis a Secret that contains theupgrade.shscript, which is responsible for creating the systemd.service (Section 37.1.4.1.1, “systemd.service”).config-map.yamlis a ConfigMap that holds configurations that are consumed by theupgrade.shscript.
These Plan resources are interpreted by the System Upgrade Controller and should be deployed on each downstream cluster that you wish to upgrade. For SUC deployment information, see Section 21.2, “Installing the System Upgrade Controller”.
To better understand how your GitOps workflow can be used to deploy the SUC Plans for OS upgrade, it can be beneficial to take a look at overview (Section 37.1.4.2, “Overview”).
37.1.5 Kubernetes version upgrade #
This section covers Kubernetes upgrades for downstream clusters that have NOT been created through a Rancher (Chapter 5, Rancher) instance. For information on how to upgrade the Kubernetes version of Rancher created clusters, see Upgrading and Rolling Back Kubernetes.
This section describes how to perform a Kubernetes upgrade using Chapter 8, Fleet and the Chapter 21, System Upgrade Controller.
The following topics are covered as part of this section:
Section 37.1.5.1, “Components” - additional components used by the upgrade process.
Section 37.1.5.2, “Overview” - overview of the upgrade process.
Section 37.1.5.3, “Requirements” - requirements of the upgrade process.
Section 37.1.5.4, “K8s upgrade - SUC plan deployment” - information on how to deploy
SUC plans, responsible for triggering the upgrade process.
37.1.5.1 Components #
This section covers the custom components that the K8s upgrade process uses over the default "Day 2" components (Section 37.1.1, “Components”).
37.1.5.1.1 rke2-upgrade #
Container image responsible for upgrading the RKE2 version of a specific node.
Shipped through a Pod created by SUC based on a SUC Plan. The Plan should be located on each cluster that is in need of a RKE2 upgrade.
For more information regarding how the rke2-upgrade image performs the upgrade, see the upstream documentation.
37.1.5.1.2 k3s-upgrade #
Container image responsible for upgrading the K3s version of a specific node.
Shipped through a Pod created by SUC based on a SUC Plan. The Plan should be located on each cluster that is in need of a K3s upgrade.
For more information regarding how the k3s-upgrade image performs the upgrade, see the upstream documentation.
37.1.5.2 Overview #
The Kubernetes distribution upgrade for downstream cluster nodes is done by utilizing Fleet and the System Upgrade Controller (SUC).
Fleet is used to deploy and manage SUC plans onto the desired cluster.
SUC plans are custom resources that describe the steps that SUC needs to follow in order for a specific task to be executed on a set of nodes. For an example of how an SUC plan looks like, refer to the upstream repository.
The K8s SUC plans are shipped on each cluster by deploying a GitRepo or Bundle resource to a specific Fleet workspace. Fleet retrieves the deployed GitRepo/Bundle and deploys its contents (the K8s SUC plans) to the desired cluster(s).
GitRepo/Bundle resources are always deployed on the management cluster. Whether to use a GitRepo or Bundle resource depends on your use-case, check Section 37.1.2, “Determine your use-case” for more information.
K8s SUC plans describe the following workflow:
Always cordon the nodes before K8s upgrades.
Always upgrade
control-planenodes beforeworkernodes.Always upgrade the
control-planenodes one node at a time and theworkernodes two nodes at a time.
Once the K8s SUC plans are deployed, the workflow looks like this:
SUC reconciles the deployed
K8s SUC plansand creates aKubernetes Jobon each node.Depending on the Kubernetes distribution, the Job will create a Pod that runs either the rke2-upgrade (Section 37.1.5.1.1, “rke2-upgrade”) or the k3s-upgrade (Section 37.1.5.1.2, “k3s-upgrade”) container image.
The created Pod will go through the following workflow:
Replace the existing
rke2/k3sbinary on the node with the one from therke2-upgrade/k3s-upgradeimage.Kill the running
rke2/k3sprocess.
Killing the
rke2/k3sprocess triggers a restart, launching a new process that runs the updated binary, resulting in an upgraded Kubernetes distribution version.
Below you can find a diagram of the above description:
37.1.5.3 Requirements #
Backup your Kubernetes distribution:
For RKE2 clusters, see the RKE2 Backup and Restore documentation.
For K3s clusters, see the K3s Backup and Restore documentation.
Make sure that SUC Plan tolerations match node tolerations - If your Kubernetes cluster nodes have custom taints, make sure to add tolerations for those taints in the SUC Plans. By default SUC Plans have tolerations only for control-plane nodes. Default tolerations include:
CriticalAddonsOnly=true:NoExecute
node-role.kubernetes.io/control-plane:NoSchedule
node-role.kubernetes.io/etcd:NoExecute
NoteAny additional tolerations must be added under the
.spec.tolerationssection of each Plan. SUC Plans related to the Kubernetes version upgrade can be found in the suse-edge/fleet-examples repository under:For RKE2 -
fleets/day2/system-upgrade-controller-plans/rke2-upgradeFor K3s -
fleets/day2/system-upgrade-controller-plans/k3s-upgrade
Make sure you use the Plans from a valid repository release tag.
An example of defining custom tolerations for the RKE2 control-plane SUC Plan, would look like this:
apiVersion: upgrade.cattle.io/v1 kind: Plan metadata: name: rke2-upgrade-control-plane spec: ... tolerations: # default tolerations - key: "CriticalAddonsOnly" operator: "Equal" value: "true" effect: "NoExecute" - key: "node-role.kubernetes.io/control-plane" operator: "Equal" effect: "NoSchedule" - key: "node-role.kubernetes.io/etcd" operator: "Equal" effect: "NoExecute" # custom toleration - key: "foo" operator: "Equal" value: "bar" effect: "NoSchedule" ...
37.1.5.4 K8s upgrade - SUC plan deployment #
For environments previously upgraded using this procedure, users should ensure that one of the following steps is completed:
Remove any previously deployed SUC Plans related to older Edge release versions from the downstream cluster- can be done by removing the desired cluster from the existingGitRepo/Bundletarget configuration, or removing theGitRepo/Bundleresource altogether.Reuse the existing GitRepo/Bundle resource- can be done by pointing the resource’s revision to a new tag that holds the correct fleets for the desiredsuse-edge/fleet-examplesrelease.
This is done in order to avoid clashes between SUC Plans for older Edge release versions.
If users attempt to upgrade, while there are existing SUC Plans on the downstream cluster, they will see the following fleet error:
Not installed: Unable to continue with install: Plan <plan_name> in namespace <plan_namespace> exists and cannot be imported into the current release: invalid ownership metadata; annotation validation error..As mentioned in Section 37.1.5.2, “Overview”, Kubernetes upgrades are done by shipping SUC plans to the desired cluster through one of the following ways:
Fleet GitRepo resource (Section 37.1.5.4.1, “SUC plan deployment - GitRepo resource”)
Fleet Bundle resource (Section 37.1.5.4.2, “SUC plan deployment - Bundle resource”)
To determine which resource you should use, refer to Section 37.1.2, “Determine your use-case”.
For use-cases where you wish to deploy the K8s SUC plans from a third-party GitOps tool, refer to Section 37.1.5.4.3, “SUC Plan deployment - third-party GitOps workflow”
37.1.5.4.1 SUC plan deployment - GitRepo resource #
A GitRepo resource, that ships the needed K8s SUC plans, can be deployed in one of the following ways:
Through the
Rancher UI- Section 37.1.5.4.1.1, “GitRepo creation - Rancher UI” (whenRancheris available).By manually deploying (Section 37.1.5.4.1.2, “GitRepo creation - manual”) the resource to your
management cluster.
Once deployed, to monitor the Kubernetes upgrade process of the nodes of your targeted cluster, refer to Section 21.3, “Monitoring System Upgrade Controller Plans”.
37.1.5.4.1.1 GitRepo creation - Rancher UI #
To create a GitRepo resource through the Rancher UI, follow their official documentation.
The Edge team maintains ready to use fleets for both rke2 and k3s Kubernetes distributions. Depending on your environment, this fleet could be used directly or as a template.
For use-cases where no custom changes need to be included to the SUC plans that these fleets ship, users can directly refer the fleets from the suse-edge/fleet-examples repository.
In cases where custom changes are needed (e.g. to add custom tolerations), users should refer the fleets from a separate repository, allowing them to add the changes to the SUC plans as required.
Configuration examples for a GitRepo resource using the fleets from suse-edge/fleet-examples repository:
37.1.5.4.1.2 GitRepo creation - manual #
Pull the GitRepo resource:
For RKE2 clusters:
curl -o rke2-upgrade-gitrepo.yaml https://raw.githubusercontent.com/suse-edge/fleet-examples/refs/tags/release-3.4.1/gitrepos/day2/rke2-upgrade-gitrepo.yamlFor K3s clusters:
curl -o k3s-upgrade-gitrepo.yaml https://raw.githubusercontent.com/suse-edge/fleet-examples/refs/tags/release-3.4.1/gitrepos/day2/k3s-upgrade-gitrepo.yaml
Edit the GitRepo configuration, under
spec.targetsspecify your desired target list. By default theGitReporesources from thesuse-edge/fleet-examplesare NOT mapped to any downstream clusters.To match all clusters change the default
GitRepotarget to:spec: targets: - clusterSelector: {}Alternatively, if you want a more granular cluster selection see Mapping to Downstream Clusters
Apply the GitRepo resources to your
management cluster:# RKE2 kubectl apply -f rke2-upgrade-gitrepo.yaml # K3s kubectl apply -f k3s-upgrade-gitrepo.yamlView the created GitRepo resource under the
fleet-defaultnamespace:# RKE2 kubectl get gitrepo rke2-upgrade -n fleet-default # K3s kubectl get gitrepo k3s-upgrade -n fleet-default # Example output NAME REPO COMMIT BUNDLEDEPLOYMENTS-READY STATUS k3s-upgrade https://github.com/suse-edge/fleet-examples.git fleet-default 0/0 rke2-upgrade https://github.com/suse-edge/fleet-examples.git fleet-default 0/0
37.1.5.4.2 SUC plan deployment - Bundle resource #
A Bundle resource, that ships the needed Kubernetes upgrade SUC Plans, can be deployed in one of the following ways:
Through the
Rancher UI- Section 37.1.5.4.2.1, “Bundle creation - Rancher UI” (whenRancheris available).By manually deploying (Section 37.1.5.4.2.2, “Bundle creation - manual”) the resource to your
management cluster.
Once deployed, to monitor the Kubernetes upgrade process of the nodes of your targeted cluster, refer to Section 21.3, “Monitoring System Upgrade Controller Plans”.
37.1.5.4.2.1 Bundle creation - Rancher UI #
The Edge team maintains ready to use bundles for both rke2 and k3s Kubernetes distributions. Depending on your environment these bundles could be used directly or as a template.
To create a bundle through Rancher’s UI:
In the upper left corner, click ☰ → Continuous Delivery
Go to Advanced > Bundles
Select Create from YAML
From here you can create the Bundle in one of the following ways:
NoteThere might be use-cases where you would need to include custom changes to the
SUC plansthat the bundle ships (e.g. to add custom tolerations). Make sure to include those changes in the bundle that will be generated by the below steps.By manually copying the bundle content for RKE2 or K3s from
suse-edge/fleet-examplesto the Create from YAML page.By cloning the suse-edge/fleet-examples repository from the desired release tag and selecting the Read from File option in the Create from YAML page. From there, navigate to the bundle that you need (
bundles/day2/system-upgrade-controller-plans/rke2-upgrade/plan-bundle.yamlfor RKE2 andbundles/day2/system-upgrade-controller-plans/k3s-upgrade/plan-bundle.yamlfor K3s). This will auto-populate the Create from YAML page with the bundle content.
Change the target clusters for the
Bundle:To match all downstream clusters change the default Bundle
.spec.targetsto:spec: targets: - clusterSelector: {}For a more granular downstream cluster mappings, see Mapping to Downstream Clusters.
Select Create
37.1.5.4.2.2 Bundle creation - manual #
Pull the Bundle resources:
For RKE2 clusters:
curl -o rke2-plan-bundle.yaml https://raw.githubusercontent.com/suse-edge/fleet-examples/refs/tags/release-3.4.1/bundles/day2/system-upgrade-controller-plans/rke2-upgrade/plan-bundle.yamlFor K3s clusters:
curl -o k3s-plan-bundle.yaml https://raw.githubusercontent.com/suse-edge/fleet-examples/refs/tags/release-3.4.1/bundles/day2/system-upgrade-controller-plans/k3s-upgrade/plan-bundle.yaml
Edit the
Bundletarget configurations, underspec.targetsprovide your desired target list. By default theBundleresources from thesuse-edge/fleet-examplesare NOT mapped to any downstream clusters.To match all clusters change the default
Bundletarget to:spec: targets: - clusterSelector: {}Alternatively, if you want a more granular cluster selection see Mapping to Downstream Clusters
Apply the Bundle resources to your
management cluster:# For RKE2 kubectl apply -f rke2-plan-bundle.yaml # For K3s kubectl apply -f k3s-plan-bundle.yamlView the created Bundle resource under the
fleet-defaultnamespace:# For RKE2 kubectl get bundles rke2-upgrade -n fleet-default # For K3s kubectl get bundles k3s-upgrade -n fleet-default # Example output NAME BUNDLEDEPLOYMENTS-READY STATUS k3s-upgrade 0/0 rke2-upgrade 0/0
37.1.5.4.3 SUC Plan deployment - third-party GitOps workflow #
There might be use-cases where users would like to incorporate the Kubernetes upgrade SUC plans to their own third-party GitOps workflow (e.g. Flux).
To get the K8s upgrade resources that you need, first determine the Edge release tag of the suse-edge/fleet-examples repository that you would like to use.
After that, the resources can be found at:
For a RKE2 cluster upgrade:
For
control-planenodes -fleets/day2/system-upgrade-controller-plans/rke2-upgrade/plan-control-plane.yamlFor
workernodes -fleets/day2/system-upgrade-controller-plans/rke2-upgrade/plan-worker.yaml
For a K3s cluster upgrade:
For
control-planenodes -fleets/day2/system-upgrade-controller-plans/k3s-upgrade/plan-control-plane.yamlFor
workernodes -fleets/day2/system-upgrade-controller-plans/k3s-upgrade/plan-worker.yaml
These Plan resources are interpreted by the System Upgrade Controller and should be deployed on each downstream cluster that you wish to upgrade. For SUC deployment information, see Section 21.2, “Installing the System Upgrade Controller”.
To better understand how your GitOps workflow can be used to deploy the SUC Plans for Kubernetes version upgrade, it can be beneficial to take a look at the overview (Section 37.1.5.2, “Overview”) of the update procedure using Fleet.
37.1.6 Helm chart upgrade #
This section covers the following parts:
Section 37.1.6.1, “Preparation for air-gapped environments” - holds information on how to ship Edge related OCI charts and images to your private registry.
Section 37.1.6.2, “Upgrade procedure” - holds information on different Helm chart upgrade use-cases and their upgrade procedure.
37.1.6.1 Preparation for air-gapped environments #
37.1.6.1.1 Ensure you have access to your Helm chart Fleet #
Depending on what your environment supports, you can take one of the following options:
Host your chart’s Fleet resources on a local Git server that is accessible by your
management cluster.Use Fleet’s CLI to convert a Helm chart into a Bundle that you can directly use and will not need to be hosted somewhere. Fleet’s CLI can be retrieved from their release page, for Mac users there is a fleet-cli Homebrew Formulae.
37.1.6.1.2 Find the required assets for your Edge release version #
Go to the "Day 2" release page and find the Edge release that you want to upgrade your chart to and click Assets.
From the "Assets" section, download the following files:
Release File
Description
edge-save-images.sh
Pulls the images specified in the
edge-release-images.txtfile and packages them inside of a '.tar.gz' archive.edge-save-oci-artefacts.sh
Pulls the OCI chart images related to the specific Edge release and packages them inside of a '.tar.gz' archive.
edge-load-images.sh
Loads images from a '.tar.gz' archive, retags and pushes them to a private registry.
edge-load-oci-artefacts.sh
Takes a directory containing Edge OCI '.tgz' chart packages and loads them to a private registry.
edge-release-helm-oci-artefacts.txt
Contains a list of OCI chart images related to a specific Edge release.
edge-release-images.txt
Contains a list of images related to a specific Edge release.
37.1.6.1.3 Create the Edge release images archive #
On a machine with internet access:
Make
edge-save-images.shexecutable:chmod +x edge-save-images.shGenerate the image archive:
./edge-save-images.sh --source-registry registry.suse.comThis will create a ready to load archive named
edge-images.tar.gz.NoteIf the
-i|--imagesoption is specified, the name of the archive may differ.Copy this archive to your air-gapped machine:
scp edge-images.tar.gz <user>@<machine_ip>:/path
37.1.6.1.4 Create the Edge OCI chart images archive #
On a machine with internet access:
Make
edge-save-oci-artefacts.shexecutable:chmod +x edge-save-oci-artefacts.shGenerate the OCI chart image archive:
./edge-save-oci-artefacts.sh --source-registry registry.suse.comThis will create an archive named
oci-artefacts.tar.gz.NoteIf the
-a|--archiveoption is specified, the name of the archive may differ.Copy this archive to your air-gapped machine:
scp oci-artefacts.tar.gz <user>@<machine_ip>:/path
37.1.6.1.5 Load Edge release images to your air-gapped machine #
On your air-gapped machine:
Log into your private registry (if required):
podman login <REGISTRY.YOURDOMAIN.COM:PORT>Make
edge-load-images.shexecutable:chmod +x edge-load-images.shExecute the script, passing the previously copied
edge-images.tar.gzarchive:./edge-load-images.sh --source-registry registry.suse.com --registry <REGISTRY.YOURDOMAIN.COM:PORT> --images edge-images.tar.gzNoteThis will load all images from the
edge-images.tar.gz, retag and push them to the registry specified under the--registryoption.
37.1.6.1.6 Load the Edge OCI chart images to your air-gapped machine #
On your air-gapped machine:
Log into your private registry (if required):
podman login <REGISTRY.YOURDOMAIN.COM:PORT>Make
edge-load-oci-artefacts.shexecutable:chmod +x edge-load-oci-artefacts.shUntar the copied
oci-artefacts.tar.gzarchive:tar -xvf oci-artefacts.tar.gzThis will produce a directory with the naming template
edge-release-oci-tgz-<date>Pass this directory to the
edge-load-oci-artefacts.shscript to load the Edge OCI chart images to your private registry:NoteThis script assumes the
helmCLI has been pre-installed on your environment. For Helm installation instructions, see Installing Helm../edge-load-oci-artefacts.sh --archive-directory edge-release-oci-tgz-<date> --registry <REGISTRY.YOURDOMAIN.COM:PORT> --source-registry registry.suse.com
37.1.6.1.7 Configure your private registry in your Kubernetes distribution #
For RKE2, see Private Registry Configuration
For K3s, see Private Registry Configuration
37.1.6.2 Upgrade procedure #
This section focuses on the following Helm upgrade procedure use-cases:
Manually deployed Helm charts cannot be reliably upgraded. We suggest to redeploy the Helm chart using the Section 37.1.6.2.1, “I have a new cluster and would like to deploy and manage an Edge Helm chart” method.
37.1.6.2.1 I have a new cluster and would like to deploy and manage an Edge Helm chart #
This section covers how to:
37.1.6.2.1.1 Prepare the fleet resources for your chart #
Acquire the chart’s Fleet resources from the Edge release tag that you wish to use.
Navigate to the Helm chart fleet (
fleets/day2/chart-templates/<chart>)If you intend to use a GitOps workflow, copy the chart Fleet directory to the Git repository from where you will do GitOps.
Optionally, if the Helm chart requires configurations to its values, edit the
.helm.valuesconfiguration inside thefleet.yamlfile of the copied directory.Optionally, there may be use-cases where you need to add additional resources to your chart’s fleet so that it can better fit your environment. For information on how to enhance your Fleet directory, see Git Repository Contents.
In some cases, the default timeout Fleet uses for Helm operations may be insufficient, resulting in the following error:
failed pre-install: context deadline exceededIn such cases, add the timeoutSeconds property under the helm configuration of your fleet.yaml file.
An example for the longhorn helm chart would look like:
User Git repository structure:
<user_repository_root> ├── longhorn │ └── fleet.yaml └── longhorn-crd └── fleet.yamlfleet.yamlcontent populated with userLonghorndata:defaultNamespace: longhorn-system helm: # timeoutSeconds: 10 releaseName: "longhorn" chart: "longhorn" repo: "https://charts.rancher.io/" version: "107.1.0+up1.9.1" takeOwnership: true # custom chart value overrides values: # Example for user provided custom values content defaultSettings: deletingConfirmationFlag: true # https://fleet.rancher.io/bundle-diffs diff: comparePatches: - apiVersion: apiextensions.k8s.io/v1 kind: CustomResourceDefinition name: engineimages.longhorn.io operations: - {"op":"remove", "path":"/status/conditions"} - {"op":"remove", "path":"/status/storedVersions"} - {"op":"remove", "path":"/status/acceptedNames"} - apiVersion: apiextensions.k8s.io/v1 kind: CustomResourceDefinition name: nodes.longhorn.io operations: - {"op":"remove", "path":"/status/conditions"} - {"op":"remove", "path":"/status/storedVersions"} - {"op":"remove", "path":"/status/acceptedNames"} - apiVersion: apiextensions.k8s.io/v1 kind: CustomResourceDefinition name: volumes.longhorn.io operations: - {"op":"remove", "path":"/status/conditions"} - {"op":"remove", "path":"/status/storedVersions"} - {"op":"remove", "path":"/status/acceptedNames"}NoteThese are just example values that are used to illustrate custom configurations over the
longhornchart. They should NOT be treated as deployment guidelines for thelonghornchart.
37.1.6.2.1.2 Deploy the fleet for your chart #
You can deploy the fleet for your chart by either using a GitRepo (Section 37.1.6.2.1.2.1, “GitRepo”) or Bundle (Section 37.1.6.2.1.2.2, “Bundle”).
While deploying your Fleet, if you get a Modified message, make sure to add a corresponding comparePatches entry to the Fleet’s diff section. For more information, see Generating Diffs to Ignore Modified GitRepos.
37.1.6.2.1.2.1 GitRepo #
Fleet’s GitRepo resource holds information on how to access your chart’s Fleet resources and to which clusters it needs to apply those resources.
The GitRepo resource can be deployed through the Rancher UI, or manually, by deploying the resource to the management cluster.
Example Longhorn GitRepo resource for manual deployment:
apiVersion: fleet.cattle.io/v1alpha1
kind: GitRepo
metadata:
name: longhorn-git-repo
namespace: fleet-default
spec:
# If using a tag
# revision: user_repository_tag
#
# If using a branch
# branch: user_repository_branch
paths:
# As seen in the 'Prepare your Fleet resources' example
- longhorn
- longhorn-crd
repo: user_repository_url
targets:
# Match all clusters
- clusterSelector: {}37.1.6.2.1.2.2 Bundle #
Bundle resources hold the raw Kubernetes resources that need to be deployed by Fleet. Normally it is encouraged to use the GitRepo approach, but for use-cases where the environment is air-gapped and cannot support a local Git server, Bundles can help you in propagating your Helm chart Fleet to your target clusters.
A Bundle can be deployed either through the Rancher UI (Continuous Delivery → Advanced → Bundles → Create from YAML) or by manually deploying the Bundle resource in the correct Fleet namespace. For information about Fleet namespaces, see the upstream documentation.
Bundles for Edge Helm charts can be created by utilizing Fleet’s Convert a Helm Chart into a Bundle approach.
Below you can find an example on how to create a Bundle resource from the longhorn and longhorn-crd Helm chart fleet templates and manually deploy this bundle to your management cluster.
To illustrate the workflow, the below example uses the suse-edge/fleet-examples directory structure.
Navigate to the longhorn Chart fleet template:
cd fleets/day2/chart-templates/longhorn/longhornCreate a
targets.yamlfile that will instruct Fleet to which clusters it should deploy the Helm chart:cat > targets.yaml <<EOF targets: # Matches all downstream clusters - clusterSelector: {} EOFFor a more granular downstream cluster selection, refer to Mapping to Downstream Clusters.
Convert the
LonghornHelm chart Fleet to a Bundle resource using the fleet-cli.NoteFleet’s CLI can be retrieved from their release Assets page (
fleet-linux-amd64).For Mac users there is a fleet-cli Homebrew Formulae.
fleet apply --compress --targets-file=targets.yaml -n fleet-default -o - longhorn-bundle > longhorn-bundle.yamlNavigate to the longhorn-crd Chart fleet template:
cd fleets/day2/chart-templates/longhorn/longhorn-crdCreate a
targets.yamlfile that will instruct Fleet to which clusters it should deploy the Helm chart:cat > targets.yaml <<EOF targets: # Matches all downstream clusters - clusterSelector: {} EOFConvert the
Longhorn CRDHelm chart Fleet to a Bundle resource using the fleet-cli.fleet apply --compress --targets-file=targets.yaml -n fleet-default -o - longhorn-crd-bundle > longhorn-crd-bundle.yamlDeploy the
longhorn-bundle.yamlandlonghorn-crd-bundle.yamlfiles to yourmanagement cluster:kubectl apply -f longhorn-crd-bundle.yaml kubectl apply -f longhorn-bundle.yaml
Following these steps will ensure that SUSE Storage is deployed on all of the specified downstream cluster.
37.1.6.2.1.3 Manage the deployed Helm chart #
Once deployed with Fleet, for Helm chart upgrades, see Section 37.1.6.2.2, “I would like to upgrade a Fleet managed Helm chart”.
37.1.6.2.2 I would like to upgrade a Fleet managed Helm chart #
Determine the version to which you need to upgrade your chart so that it is compatible with the desired Edge release. Helm chart version per Edge release can be viewed from the release notes (Section 53.1, “Abstract”).
In your Fleet monitored Git repository, edit the Helm chart’s
fleet.yamlfile with the correct chart version and repository from the release notes (Section 53.1, “Abstract”).After committing and pushing the changes to your repository, this will trigger an upgrade of the desired Helm chart
37.1.6.2.3 I would like to upgrade a Helm chart deployed via EIB #
Chapter 11, Edge Image Builder deploys Helm charts by creating a HelmChart resource and utilizing the helm-controller introduced by the RKE2/K3s Helm integration feature.
To ensure that a Helm chart deployed via EIB is successfully upgraded, users need to do an upgrade over the respective HelmChart resources.
Below you can find information on:
The general overview (Section 37.1.6.2.3.1, “Overview”) of the upgrade process.
The necessary upgrade steps (Section 37.1.6.2.3.2, “Upgrade Steps”).
An example (Section 37.1.6.2.3.3, “Example”) showcasing a Longhorn chart upgrade using the explained method.
How to use the upgrade process with a different GitOps tool (Section 37.1.6.2.3.4, “Helm chart upgrade using a third-party GitOps tool”).
37.1.6.2.3.1 Overview #
Helm charts that are deployed via EIB are upgraded through a fleet called eib-charts-upgrader.
This fleet processes user-provided data to update a specific set of HelmChart resources.
Updating these resources triggers the helm-controller, which upgrades the Helm charts associated with the modified HelmChart resources.
The user is only expected to:
Locally pull the archives for each Helm chart that needs to be upgraded.
Pass these archives to the generate-chart-upgrade-data.sh
generate-chart-upgrade-data.shscript, which will include the data from these archives to theeib-charts-upgraderfleet.Deploy the
eib-charts-upgraderfleet to theirmanagement cluster. This is done through either aGitRepoorBundleresource.
Once deployed, the eib-charts-upgrader, with the help of Fleet, will ship its resources to the desired downstream cluster.
These resources include:
A set of
Secretsholding the user-provided Helm chart data.A
Kubernetes Jobwhich will deploy aPodthat will mount the previously mentionedSecretsand based on them patch the corresponding HelmChart resources.
As mentioned previously this will trigger the helm-controller which will perform the actual Helm chart upgrade.
Below you can find a diagram of the above description:
37.1.6.2.3.2 Upgrade Steps #
Clone the
suse-edge/fleet-examplesrepository from the correct release tag.Create a directory in which you will store the pulled Helm chart archive(s).
mkdir archivesInside of the newly created archive directory, pull the archive(s) for the Helm chart(s) you wish to upgrade:
cd archives helm pull [chart URL | repo/chartname] # Alternatively if you want to pull a specific version: # helm pull [chart URL | repo/chartname] --version 0.0.0From Assets of the desired release tag, download the
generate-chart-upgrade-data.shscript.Execute the
generate-chart-upgrade-data.shscript:chmod +x ./generate-chart-upgrade-data.sh ./generate-chart-upgrade-data.sh --archive-dir /foo/bar/archives/ --fleet-path /foo/bar/fleet-examples/fleets/day2/eib-charts-upgraderFor each chart archive in the
--archive-dirdirectory, the script generates aKubernetes Secret YAMLfile containing the chart upgrade data and stores it in thebase/secretsdirectory of the fleet specified by--fleet-path.The
generate-chart-upgrade-data.shscript also applies additional modifications to the fleet to ensure the generatedKubernetes Secret YAMLfiles are correctly utilized by the workload deployed by the fleet.ImportantUsers should not make any changes over what the
generate-chart-upgrade-data.shscript generates.
The steps below depend on the environment that you are running:
For an environment that supports GitOps (e.g. is non air-gapped, or is air-gapped, but allows for local Git server support):
Copy the
fleets/day2/eib-charts-upgraderFleet to the repository that you will use for GitOps.NoteMake sure that the Fleet includes the changes that have been made by the
generate-chart-upgrade-data.shscript.Configure a
GitReporesource that will be used to ship all the resources of theeib-charts-upgraderFleet.For
GitRepoconfiguration and deployment through the Rancher UI, see Accessing Fleet in the Rancher UI.For
GitRepomanual configuration and deployment, see Creating a Deployment.
For an environment that does not support GitOps (e.g. is air-gapped and does not allow local Git server usage):
Download the
fleet-clibinary from therancher/fleetrelease page (fleet-linux-amd64for Linux). For Mac users, there is a Homebrew Formulae that can be used - fleet-cli.Navigate to the
eib-charts-upgraderFleet:cd /foo/bar/fleet-examples/fleets/day2/eib-charts-upgraderCreate a
targets.yamlfile that will instruct Fleet where to deploy your resources:cat > targets.yaml <<EOF targets: # To match all downstream clusters - clusterSelector: {} EOFFor information on how to map target clusters, see the upstream documentation.
Use the
fleet-clito convert the Fleet to aBundleresource:fleet apply --compress --targets-file=targets.yaml -n fleet-default -o - eib-charts-upgrade > bundle.yamlThis will create a Bundle (
bundle.yaml) that will hold all the templated resource from theeib-charts-upgraderFleet.For more information regarding the
fleet applycommand, see fleet apply.For more information regarding converting Fleets to Bundles, see Convert a Helm Chart into a Bundle.
Deploy the
Bundle. This can be done in one of two ways:Through Rancher’s UI - Navigate to Continuous Delivery → Advanced → Bundles → Create from YAML and either paste the
bundle.yamlcontents, or click theRead from Fileoption and pass the file itself.Manually - Deploy the
bundle.yamlfile manually inside of yourmanagement cluster.
Executing these steps will result in a successfully deployed GitRepo/Bundle resource. The resource will be picked up by Fleet and its contents will be deployed onto the target clusters that the user has specified in the previous steps. For an overview of the process, refer to Section 37.1.6.2.3.1, “Overview”.
For information on how to track the upgrade process, you can refer to Section 37.1.6.2.3.3, “Example”.
Once the chart upgrade has been successfully verified, remove the Bundle/GitRepo resource.
This will remove the no longer necessary upgrade resources from your downstream cluster, ensuring that no future version clashes might occur.
37.1.6.2.3.3 Example #
The example below demonstrates how to upgrade a Helm chart deployed via EIB from one version to another on a downstream cluster. Note that the versions used in this example are not recommendations. For version recommendations specific to an Edge release, refer to the release notes (Section 53.1, “Abstract”).
Use-case:
A cluster named
doc-exampleis running an older version of Longhorn.The cluster has been deployed through EIB, using the following image definition snippet:
kubernetes: helm: charts: - name: longhorn-crd repositoryName: rancher-charts targetNamespace: longhorn-system createNamespace: true version: 104.2.0+up1.7.1 installationNamespace: kube-system - name: longhorn repositoryName: rancher-charts targetNamespace: longhorn-system createNamespace: true version: 104.2.0+up1.7.1 installationNamespace: kube-system repositories: - name: rancher-charts url: https://charts.rancher.io/ ...SUSE Storageneeds to be upgraded to a version that is compatible with the Edge 3.4.1 release. Meaning it needs to be upgraded to107.1.0+up1.9.1.It is assumed that the
management clusterin charge of managingdoc-exampleis air-gapped, without support for a local Git server and has a working Rancher setup.
Follow the Upgrade Steps (Section 37.1.6.2.3.2, “Upgrade Steps”):
Clone the
suse-edge/fleet-examplerepository from therelease-3.4.1tag.git clone -b release-3.4.1 https://github.com/suse-edge/fleet-examples.gitCreate a directory where the
Longhornupgrade archive will be stored.mkdir archivesPull the desired
Longhornchart archive version:# First add the Rancher Helm chart repository helm repo add rancher-charts https://charts.rancher.io/ # Pull the Longhorn 1.9.1 CRD archive helm pull rancher-charts/longhorn-crd --version 107.1.0+up1.9.1 # Pull the Longhorn 1.9.1 chart archive helm pull rancher-charts/longhorn --version 107.1.0+up1.9.1Outside of the
archivesdirectory, download thegenerate-chart-upgrade-data.shscript from thesuse-edge/fleet-examplesrelease tag.Directory setup should look similar to:
. ├── archives | ├── longhorn-107.1.0+up1.9.1.tgz │ └── longhorn-crd-107.1.0+up1.9.1.tgz ├── fleet-examples ... │ ├── fleets │ │ ├── day2 | | | ├── ... │ │ │ ├── eib-charts-upgrader │ │ │ │ ├── base │ │ │ │ │ ├── job.yaml │ │ │ │ │ ├── kustomization.yaml │ │ │ │ │ ├── patches │ │ │ │ │ │ └── job-patch.yaml │ │ │ │ │ ├── rbac │ │ │ │ │ │ ├── cluster-role-binding.yaml │ │ │ │ │ │ ├── cluster-role.yaml │ │ │ │ │ │ ├── kustomization.yaml │ │ │ │ │ │ └── sa.yaml │ │ │ │ │ └── secrets │ │ │ │ │ ├── eib-charts-upgrader-script.yaml │ │ │ │ │ └── kustomization.yaml │ │ │ │ ├── fleet.yaml │ │ │ │ └── kustomization.yaml │ │ │ └── ... │ └── ... └── generate-chart-upgrade-data.shExecute the
generate-chart-upgrade-data.shscript:# First make the script executable chmod +x ./generate-chart-upgrade-data.sh # Then execute the script ./generate-chart-upgrade-data.sh --archive-dir ./archives --fleet-path ./fleet-examples/fleets/day2/eib-charts-upgraderThe directory structure after the script execution should look similar to:
. ├── archives | ├── longhorn-107.1.0+up1.9.1.tgz │ └── longhorn-crd-107.1.0+up1.9.1.tgz ├── fleet-examples ... │ ├── fleets │ │ ├── day2 │ │ │ ├── ... │ │ │ ├── eib-charts-upgrader │ │ │ │ ├── base │ │ │ │ │ ├── job.yaml │ │ │ │ │ ├── kustomization.yaml │ │ │ │ │ ├── patches │ │ │ │ │ │ └── job-patch.yaml │ │ │ │ │ ├── rbac │ │ │ │ │ │ ├── cluster-role-binding.yaml │ │ │ │ │ │ ├── cluster-role.yaml │ │ │ │ │ │ ├── kustomization.yaml │ │ │ │ │ │ └── sa.yaml │ │ │ │ │ └── secrets │ │ │ │ │ ├── eib-charts-upgrader-script.yaml │ │ │ │ │ ├── kustomization.yaml │ │ │ │ │ ├── longhorn-VERSION.yaml - secret created by the generate-chart-upgrade-data.sh script │ │ │ │ │ └── longhorn-crd-VERSION.yaml - secret created by the generate-chart-upgrade-data.sh script │ │ │ │ ├── fleet.yaml │ │ │ │ └── kustomization.yaml │ │ │ └── ... │ └── ... └── generate-chart-upgrade-data.shThe files changed in git should look like this:
Changes not staged for commit: (use "git add <file>..." to update what will be committed) (use "git restore <file>..." to discard changes in working directory) modified: fleets/day2/eib-charts-upgrader/base/patches/job-patch.yaml modified: fleets/day2/eib-charts-upgrader/base/secrets/kustomization.yaml Untracked files: (use "git add <file>..." to include in what will be committed) fleets/day2/eib-charts-upgrader/base/secrets/longhorn-VERSION.yaml fleets/day2/eib-charts-upgrader/base/secrets/longhorn-crd-VERSION.yamlCreate a
Bundlefor theeib-charts-upgraderFleet:First, navigate to the Fleet itself:
cd ./fleet-examples/fleets/day2/eib-charts-upgraderThen create a
targets.yamlfile:cat > targets.yaml <<EOF targets: - clusterName: doc-example EOFThen use the
fleet-clibinary to convert the Fleet to a Bundle:fleet apply --compress --targets-file=targets.yaml -n fleet-default -o - eib-charts-upgrade > bundle.yamlNow, transfer the
bundle.yamlon yourmanagement clustermachine.
Deploy the Bundle through the Rancher UI:
Figure 37.1: Deploy Bundle through Rancher UI #From here, select Read from File and find the
bundle.yamlfile on your system.This will auto-populate the
Bundleinside of Rancher’s UI.Select Create.
After a successful deployment, your Bundle would look similar to:
Figure 37.2: Successfully deployed Bundle #
After the successful deployment of the Bundle, to monitor the upgrade process:
Verify the logs of the
Upgrade Pod:Now verify the logs of the Pod created for the upgrade by the helm-controller:
The Pod name will be with the following template -
helm-install-longhorn-<random-suffix>The Pod will be in the namespace where the
HelmChartresource was deployed. In our case this iskube-system.Figure 37.3: Logs for successfully upgraded Longhorn chart #
Verify that the
HelmChartversion has been updated by navigating to Rancher’sHelmChartssection (More Resources → HelmCharts). Select the namespace where the chart was deployed, for this example it would bekube-system.Finally check that the Longhorn Pods are running.
After making the above validations, it is safe to assume that the Longhorn Helm chart has been upgraded to the 107.1.0+up1.9.1 version.
37.1.6.2.3.4 Helm chart upgrade using a third-party GitOps tool #
There might be use-cases where users would like to use this upgrade procedure with a GitOps workflow other than Fleet (e.g. Flux).
To produce the resources needed for the upgrade procedure, you can use the generate-chart-upgrade-data.sh script to populate the eib-charts-upgrader Fleet with the user provided data. For more information on how to do this, see Section 37.1.6.2.3.2, “Upgrade Steps”.
After you have the full setup, you can use kustomize to generate a full working solution that you can deploy in your cluster:
cd /foo/bar/fleets/day2/eib-charts-upgrader
kustomize build .If you want to include the solution to your GitOps workflow, you can remove the fleet.yaml file and use what is left as a valid Kustomize setup. Just do not forget to first run the generate-chart-upgrade-data.sh script, so that it can populate the Kustomize setup with the data for the Helm charts that you wish to upgrade to.
To understand how this workflow is intended to be used, it can be beneficial to look at Section 37.1.6.2.3.1, “Overview” and Section 37.1.6.2.3.2, “Upgrade Steps”.
Part VII SUSE Telco Cloud Documentation #
Find the SUSE Telco Cloud documentation here
- 38 SUSE Telco Cloud
SUSE Telco Cloud (formerly known as SUSE Edge for Telco) is a telecom-optimized computing platform that enables telecom operators and telecom network vendors to innovate and accelerate the modernization of their networks.
- 39 Concept & Architecture
SUSE Telco Cloud is a platform designed for hosting modern, cloud native, Telco applications at scale from core to edge.
- 40 Requirements & Assumptions
The hardware requirements for SUSE Telco Cloud are as follows:
- 41 Setting up the management cluster
The management cluster is the part of SUSE Telco Cloud that is used to manage the provision and lifecycle of the runtime stacks. From a technical point of view, the management cluster contains the following components:
- 42 Telco features configuration
This section documents and explains the configuration of Telco-specific features on clusters deployed via SUSE Telco Cloud.
- 43 Fully automated directed network provisioning
Directed network provisioning is a feature that allows you to automate the provisioning of downstream clusters. This feature is useful when you have many downstream clusters to provision, and you want to automate the process.
- 44 Lifecycle actions
This section covers the lifecycle management actions for clusters deployed via SUSE Telco Cloud.
38 SUSE Telco Cloud #
SUSE Telco Cloud (formerly known as SUSE Edge for Telco) is a telecom-optimized computing platform that enables telecom operators and telecom network vendors to innovate and accelerate the modernization of their networks.
SUSE Telco Cloud is a complete Telco-enabled cloud native stack for hosting CNFs, covering all telecom domains: Packet Core, RAN, OSS and BSS.
Automates zero-touch rollout and lifecycle management of complex edge stack configurations at Telco scale.
Continuously assures quality on Telco-grade hardware, using Telco-specific configurations and workloads.
Consists of components that are purpose-built for the edge and hence have smaller footprint and higher performance per Watt.
Maintains a flexible platform strategy with vendor-neutral APIs and 100% open source.
39 Concept & Architecture #
SUSE Telco Cloud is a platform designed for hosting modern, cloud native, Telco applications at scale from core to edge.
This page explains the architecture and components used in SUSE Telco Cloud.
39.1 SUSE Telco Cloud Architecture #
The following diagram shows the high-level architecture of SUSE Telco Cloud:
39.2 Components #
There are two different blocks, the management stack and the runtime stack:
Management stack: This is the part of SUSE Telco Cloud that is used to manage the provision and lifecycle of the runtime stacks. It includes the following components:
Multi-cluster management in public and private cloud environments with Rancher (Chapter 5, Rancher)
Bare-metal support with Metal3 (Chapter 10, Metal3), MetalLB (Chapter 18, MetalLB) and
CAPI(Cluster API) infrastructure providersComprehensive tenant isolation and
IDP(Identity Provider) integrationsLarge marketplace of third-party integrations and extensions
Vendor-neutral API and rich ecosystem of providers
Control the SUSE Linux Micro transactional updates
GitOps Engine for managing the lifecycle of the clusters using Git repositories with Fleet (Chapter 8, Fleet)
Runtime stack: This is the part of SUSE Telco Cloud that is used to run the workloads.
RKE2 (Chapter 15, RKE2) serves as the security-hardened, lightweight Kubernetes distribution, optimized for edge and compliance-focused telecom environments.
SUSE Security (Chapter 17, SUSE Security) to enable security features like image vulnerability scanning, deep packet inspection and automatic intra-cluster traffic control.
Block Storage with SUSE Storage (Chapter 16, SUSE Storage) to enable a simple and easy way to use a cloud native storage solution.
Optimized Operating System with SUSE Linux Micro (Chapter 9, SUSE Linux Micro) to enable a secure, lightweight and immutable (transactional file system) OS for running containers. SUSE Linux Micro is available on AArch64 and AMD64/Intel 64 architectures, and it also supports
Real-Time Kernelfor Telco and edge use cases.
39.3 Example deployment flows #
The following are high-level examples of workflows to understand the relationship between the management and the runtime components.
Directed network provisioning is the workflow that enables the deployment of a new downstream cluster with all the components preconfigured and ready to run workloads with no manual intervention.
39.3.1 Example 1: Deploying a new management cluster with all components installed #
Using the Edge Image Builder (Chapter 11, Edge Image Builder) to create a new ISO image with the management stack included. You can then use this ISO image to install a new management cluster on VMs or bare-metal.
For more information about how to deploy a new management cluster, see the SUSE Telco Cloud Management Cluster guide (Chapter 41, Setting up the management cluster).
For more information about how to use the Edge Image Builder, see the Edge Image Builder guide (Chapter 3, Standalone clusters with Edge Image Builder).
39.3.2 Example 2: Deploying a single-node downstream cluster with Telco profiles to enable it to run Telco workloads #
Once we have the management cluster up and running, we can use it to deploy a single-node downstream cluster with all Telco capabilities enabled and configured using the directed network provisioning workflow.
The following diagram shows the high-level workflow to deploy it:
For more information about how to deploy a downstream cluster, see the SUSE Telco Cloud Automated Provisioning guide. (Chapter 43, Fully automated directed network provisioning)
For more information about Telco features, see the SUSE Telco Cloud Telco Features guide. (Chapter 42, Telco features configuration)
39.3.3 Example 3: Deploying a high availability downstream cluster using MetalLB as a Load Balancer #
Once we have the management cluster up and running, we can use it to deploy a high availability downstream cluster with MetalLB as a load balancer using the directed network provisioning workflow.
The following diagram shows the high-level workflow to deploy it:
For more information about how to deploy a downstream cluster, see the SUSE Telco Cloud Automated Provisioning guide. (Chapter 43, Fully automated directed network provisioning)
40 Requirements & Assumptions #
40.1 Hardware #
The hardware requirements for SUSE Telco Cloud are as follows:
Management cluster: The management cluster contains components like
SUSE Linux Micro,RKE2,SUSE Rancher Prime,Metal3, and it is used to manage several downstream clusters. Depending on the number of downstream clusters to be managed, the hardware requirements for the server could vary.Minimum requirements for the server (
VMorbare-metal) are:RAM: 8 GB Minimum (we recommend at least 16 GB)
CPU: 2 Minimum (we recommend at least 4 CPU)
Downstream clusters: The downstream clusters are the clusters deployed to run Telco workloads. Specific requirements are needed to enable certain Telco capabilities like
SR-IOV,CPU Performance Optimization, etc.SR-IOV: to attach VFs (Virtual Functions) in pass-through mode to CNFs/VNFs, the NIC must support SR-IOV and VT-d/AMD-Vi be enabled in the BIOS.
CPU Processors: To run specific Telco workloads, the CPU Processor model should be adapted to enable most of the features available in this reference table (Chapter 42, Telco features configuration).
Firmware requirements for installing with virtual media:
Server Hardware BMC Model Management Dell hardware
15th Generation
iDRAC9
Supermicro hardware
01.00.25
Supermicro SMC - redfish
HPE hardware
1.50
iLO6
40.2 Network #
As a reference for the network architecture, the following diagram shows a typical network architecture for a Telco environment:
The network architecture is based on the following components:
Management network: This network is used for the management of downstream cluster nodes. It is used for the out-of-band management. Usually, this network is also connected to a separate management switch, but it can be connected to the same service switch using VLANs to isolate the traffic.
Control-plane network: This network is used for the communication between the downstream cluster nodes and the services that are running on them. This network is also used for the communication between the nodes and the external services, like the
DHCPorDNSservers. In some cases, for connected environments, the switch/router can handle traffic through the Internet.Other networks: In some cases, nodes could be connected to other networks for specific purposes.
To use the directed network provisioning workflow, the management cluster must have network connectivity to the downstream cluster server Baseboard Management Controller (BMC) so that host preparation and provisioning can be automated.
40.3 Port requirements #
To operate properly, a SUSE Telco Cloud deployment requires a number of ports to be reachable on the management and the downstream Kubernetes cluster nodes.
The exact list depends on the deployed optional components and the selected deployment options (e.g., CNI plug-in).
40.3.1 Management Nodes #
The following table lists the opened ports in nodes running the management cluster:
For CNI plug-in related ports, see CNI specific port requirements (Section 40.3.3, “CNI specific port requirements”).
| Protocol | Port | Source | Description |
|---|---|---|---|
TCP | 22 | Any source that requires SSH access | SSH access to management cluster nodes |
TCP | 80 | Load balancer/proxy that does external TLS termination | Rancher UI/API when external TLS termination is used |
TCP | 443 | Any source that requires TLS access to Rancher UI/API | Rancher agent, Rancher UI/API |
TCP | 2379 | RKE2 (management cluster) server nodes |
|
TCP | 2380 | RKE2 (management cluster) server nodes |
|
TCP | 6180 | Any BMC(1) previously instructed by |
|
TCP | 6185 | Any BMC(1) previously instructed by |
|
TCP | 6385 | Any | Ironic API |
TCP | 6443 | Any management cluster node; any external (to the management cluster) Kubernetes client | Kubernetes API |
TCP | 6545 | Any management cluster node | Pull artifacts from OCI-compliant registry (Hauler) |
TCP | 9345 | RKE2 server and agent nodes (management cluster) | RKE2 supervisor API for Node registration (opened port in all RKE2 server nodes) |
TCP | 10250 | Any management cluster node |
|
TCP/UDP/SCTP | 30000-32767 | Any external (to the management cluster) source accessing a service exposed on the primary network through a | Available |
(1) BMC: Baseboard Management Controller
(2) IPA: Ironic Python Agent
40.3.2 Downstream Nodes #
In SUSE Telco Cloud, before any (downstream) server becomes part of a running downstream Kubernetes cluster (or runs itself a single-node downstream Kubernetes cluster), it is required to go through some of the BaremetalHost Provisioning states.
The Baseboard Management Controller (BMC) for a just declared downstream server must be accessible through the out-of-band network. BMC is instructed (from the ironic service running on the management cluster) on the initial steps to take:
Pull and load the indicated IPA ramdisk image in the BMC offered
virtual media.Power-on the server.
Following ports are expected to be exposed from the BMC (they could differ depending on the exact hardware):
| Protocol | Port | Source | Description |
|---|---|---|---|
TCP | 80 | Ironic conductor (from management cluster) | Redfish API access (HTTP) |
TCP | 443 | Ironic conductor (from management cluster) | Redfish API access (HTTPS) |
Once the IPA ramdisk image loaded on the BMC
virtual mediais used to bootup the downstream server image, the hardware inspection phase begins. The following table lists the ports exposed by a running IPA ramdisk image:
Metal3/Ironic Provisioning phase #| Protocol | Port | Source | Description |
|---|---|---|---|
TCP | 22 | Any source that requires SSH access to IPA ramdisk image | SSH access to a being inspected downstream cluster node |
TCP | 9999 | Ironic conductor (from management cluster) | Ironic commands towards the running ramdisk image |
Once the baremetal host is properly provisioned and has joined a downstream Kubernetes cluster, it exposes the following ports:
For CNI plug-in related ports, see CNI specific port requirements (Section 40.3.3, “CNI specific port requirements”).
| Protocol | Port | Source | Description |
|---|---|---|---|
TCP | 22 | Any source that requires SSH access | SSH access to downstream cluster nodes |
TCP | 80 | Load balancer/proxy that does external TLS termination | Rancher UI/API when external TLS termination is used |
TCP | 443 | Any source that requires TLS access to Rancher UI/API | Rancher agent, Rancher UI/API |
TCP | 2379 | RKE2 (downstream cluster) server nodes |
|
TCP | 2380 | RKE2 (downstream cluster) server nodes |
|
TCP | 6443 | Any downstream cluster node; any external (to the downstream cluster) Kubernetes client. | Kubernetes API |
TCP | 9345 | RKE2 server and agent nodes (downstream cluster) | RKE2 supervisor API for Node registration (opened port in all RKE2 server nodes) |
TCP | 10250 | Any downstream cluster node |
|
TCP | 10255 | Any downstream cluster node |
|
TCP/UDP/SCTP | 30000-32767 | Any external (to the downstream cluster) source accessing a service exposed on the primary network through a | Available |
40.3.3 CNI specific port requirements #
Each supported CNI variant comes with its own set of port requirements. For more details, refer CNI Specific Inbound Network Rules in RKE2 documentation.
When cilium is set as default/primary CNI plug-in, following TCP port is additionally exposed when the cilium-operator workload is configured to expose metrics outside the Kubernetes cluster on which it is deployed. This ensures that an external Prometheus server instance running outside that Kubernetes cluster can still collect these metrics.
This is the default option when deploying cilium via the rke2-cilium Helm chart.
cilium-operator enabled #| Protocol | Port | Source | Description |
|---|---|---|---|
TCP | 9963 | External (to the Kubernetes cluster) metrics collector | cilium-operator metrics exposure |
40.4 Services (DHCP, DNS, etc.) #
Some external services like DHCP, DNS, etc. could be required depending on the kind of environment where they are deployed:
Connected environment: In this case, the nodes will be connected to the Internet (via routing L3 protocols) and the external services will be provided by the customer.
Disconnected / air-gap environment: In this case, the nodes will not have Internet IP connectivity and additional services will be required to locally mirror content required by the directed network provisioning workflow.
File server: A file server is used to store the OS images to be provisioned on the downstream cluster nodes during the directed network provisioning workflow. The
Metal3Helm chart can deploy a media server to store the OS images — check the following section (Note), but it is also possible to use an existing local webserver.
40.5 Disabling systemd services #
For Telco workloads, it is important to disable or configure properly some of the services running on the nodes to avoid any impact on the workload performance running on the nodes (latency).
rebootmgris a service which allows to configure a strategy for reboot when the system has pending updates. For Telco workloads, it is really important to disable or configure properly therebootmgrservice to avoid the reboot of the nodes in case of updates scheduled by the system, to avoid any impact on the services running on the nodes.
Verify the strategy being used by running:
cat /etc/rebootmgr.conf
[rebootmgr]
window-start=03:30
window-duration=1h30m
strategy=best-effort
lock-group=defaultand you could disable it by running:
sed -i 's/strategy=best-effort/strategy=off/g' /etc/rebootmgr.confor using the rebootmgrctl command:
rebootmgrctl strategy offThis configuration to set the rebootmgr strategy can be automated using the directed network provisioning workflow. For more information, check the Automated Provisioning documentation (Chapter 43, Fully automated directed network provisioning).
transactional-updateis a service that allows automatic updates controlled by the system. For Telco workloads, it is important to disable the automatic updates to avoid any impact on the services running on the nodes.
To disable the automatic updates, you can run:
systemctl --now disable transactional-update.timer
systemctl --now disable transactional-update-cleanup.timerfstrimis a service that allows to trim the filesystems automatically every week. For Telco workloads, it is important to disable the automatic trim to avoid any impact on the services running on the nodes.
To disable the automatic trim, you can run:
systemctl --now disable fstrim.timer41 Setting up the management cluster #
41.1 Introduction #
The management cluster is the part of SUSE Telco Cloud that is used to manage the provision and lifecycle of the runtime stacks. From a technical point of view, the management cluster contains the following components:
SUSE Linux Microas the OS. Depending on the use case, some configurations like networking, storage, users and kernel arguments can be customized.RKE2as the Kubernetes cluster. Depending on the use case, it can be configured to use specific CNI plugins, such asMultus,Cilium,Calico, etc.Rancheras the management platform to manage the lifecycle of the clusters.Metal3as the component to manage the lifecycle of the bare-metal nodes.CAPIas the component to manage the lifecycle of the Kubernetes clusters (downstream clusters). TheRKE2 CAPI Provideris used to manage the lifecycle of the RKE2 clusters.
With all components mentioned above, the management cluster can manage the lifecycle of downstream clusters, using a declarative approach to manage the infrastructure and applications.
For more information about SUSE Linux Micro, see: SUSE Linux Micro (Chapter 9, SUSE Linux Micro)
For more information about RKE2, see: RKE2 (Chapter 15, RKE2)
For more information about Rancher, see: Rancher (Chapter 5, Rancher)
For more information about Metal3, see: Metal3 (Chapter 10, Metal3)
41.2 Steps to set up the management cluster #
The following steps are necessary to set up the management cluster (using a single node):
The following are the main steps to set up the management cluster using a declarative approach:
Image preparation for connected environments (Section 41.3, “Image preparation for connected environments”): The first step is to prepare the manifests and files with all the necessary configurations to be used in connected environments.
Directory structure for connected environments (Section 41.3.1, “Directory structure”): This step creates a directory structure to be used by Edge Image Builder to store the configuration files and the image itself.
Management cluster definition file (Section 41.3.2, “Management cluster definition file”): The
mgmt-cluster.yamlfile is the main definition file for the management cluster. It contains the following information about the image to be created:Image Information: The information related to the image to be created using the base image.
Operating system: The operating system configurations to be used in the image.
Kubernetes: Helm charts and repositories, kubernetes version, network configuration, and the nodes to be used in the cluster.
Custom folder (Section 41.3.3, “Custom folder”): The
customfolder contains the configuration files and scripts to be used by Edge Image Builder to deploy a fully functional management cluster.Files: Contains the configuration files to be used by the management cluster.
Scripts: Contains the scripts to be used by the management cluster.
Kubernetes folder (Section 41.3.4, “Kubernetes folder”): The
kubernetesfolder contains the configuration files to be used by the management cluster.Manifests: Contains the manifests to be used by the management cluster.
Helm: Contains the Helm values files to be used by the management cluster.
Config: Contains the configuration files to be used by the management cluster.
Network folder (Section 41.3.5, “Networking folder”): The
networkfolder contains the network configuration files to be used by the management cluster nodes.
Image preparation for air-gap environments (Section 41.4, “Image preparation for air-gap environments”): The step is to show the differences to prepare the manifests and files to be used in an air-gap scenario.
Modifications in the definition file (Section 41.4.1, “Modifications in the definition file”): The
mgmt-cluster.yamlfile must be modified to include theembeddedArtifactRegistrysection with theimagesfield set to all container images to be included into the EIB output image.Modifications in the custom folder (Section 41.4.2, “Modifications in the custom folder”): The
customfolder must be modified to include the resources needed to run the management cluster in an air-gap environment.Register script: The
custom/scripts/99-register.shscript must be removed when you use an air-gap environment.
Modifications in the helm values folder (Section 41.4.3, “Modifications in the helm values folder”): The
helm/valuesfolder must be modified to include the configuration needed to run the management cluster in an air-gap environment.
Image creation (Section 41.5, “Image creation”): This step covers the creation of the image using the Edge Image Builder tool (for both, connected and air-gap scenarios). Check the prerequisites (Chapter 11, Edge Image Builder) to run the Edge Image Builder tool on your system.
Management Cluster Provision (Section 41.6, “Provision the management cluster”): This step covers the provisioning of the management cluster using the image created in the previous step (for both, connected and air-gap scenarios). This step can be done using a laptop, server, VM or any other AMD64/Intel 64 system with a USB port.
For more information about Edge Image Builder, see Edge Image Builder (Chapter 11, Edge Image Builder) and Edge Image Builder Quick Start (Chapter 3, Standalone clusters with Edge Image Builder).
41.3 Image preparation for connected environments #
Edge Image Builder is used to create the image for the management cluster, in this document we cover the minimal configuration necessary to set up the management cluster.
Edge Image Builder runs inside a container, so a container runtime is required such as Podman or Rancher Desktop. For this guide, we assume podman is available.
Also, as a prerequisite to deploy a highly available management cluster, you need to reserve three IPs in your network:
apiVIPfor the API VIP Address (used to access the Kubernetes API server).ingressVIPfor the Ingress VIP Address (consumed, for example, by the Rancher UI).metal3VIPfor the Metal3 VIP Address.
41.3.1 Directory structure #
When running EIB, a directory is mounted from the host, so the first thing to do is to create a directory structure to be used by EIB to store the configuration files and the image itself. This directory has the following structure:
eib
├── mgmt-cluster.yaml
├── network
│ └── mgmt-cluster-node1.yaml
├── os-files
│ └── var
│ └── lib
│ └── rancher
│ └── rke2
│ └── server
│ └── manifests
│ └── rke2-ingress-config.yaml
├── kubernetes
│ ├── manifests
│ │ ├── neuvector-namespace.yaml
│ │ ├── ingress-l2-adv.yaml
│ │ └── ingress-ippool.yaml
│ ├── helm
│ │ └── values
│ │ ├── rancher.yaml
│ │ ├── neuvector.yaml
│ │ ├── longhorn.yaml
│ │ ├── metal3.yaml
│ │ └── certmanager.yaml
│ └── config
│ └── server.yaml
├── custom
│ ├── scripts
│ │ ├── 99-register.sh
│ │ ├── 99-mgmt-setup.sh
│ │ └── 99-alias.sh
│ └── files
│ ├── rancher.sh
│ ├── mgmt-stack-setup.service
│ ├── metal3.sh
│ └── basic-setup.sh
└── base-imagesThe image SL-Micro.x86_64-6.1-Base-SelfInstall-GM.install.iso must be downloaded from the SUSE Customer Center or the SUSE Download page, and it must be located under the base-images folder.
You should check the SHA256 checksum of the image to ensure it has not been tampered with. The checksum can be found in the same location where the image was downloaded.
An example of the directory structure can be found in the SUSE Edge GitHub repository under the "telco-examples" folder.
41.3.2 Management cluster definition file #
The mgmt-cluster.yaml file is the main definition file for the management cluster. It contains the following information:
apiVersion: 1.3
image:
imageType: iso
arch: x86_64
baseImage: SL-Micro.x86_64-6.1-Base-SelfInstall-GM.install.iso
outputImageName: eib-mgmt-cluster-image.iso
operatingSystem:
isoConfiguration:
installDevice: /dev/sda
users:
- username: root
encryptedPassword: $ROOT_PASSWORD
packages:
packageList:
- jq
- open-iscsi
sccRegistrationCode: $SCC_REGISTRATION_CODE
kubernetes:
version: v1.33.5+rke2r1
helm:
charts:
- name: cert-manager
repositoryName: jetstack
version: 1.18.2
targetNamespace: cert-manager
valuesFile: certmanager.yaml
createNamespace: true
installationNamespace: kube-system
- name: longhorn-crd
version: 107.1.0+up1.9.1
repositoryName: rancher-charts
targetNamespace: longhorn-system
createNamespace: true
installationNamespace: kube-system
- name: longhorn
version: 107.1.0+up1.9.1
repositoryName: rancher-charts
targetNamespace: longhorn-system
createNamespace: true
installationNamespace: kube-system
valuesFile: longhorn.yaml
- name: metal3
version: 304.0.16+up0.12.6
repositoryName: suse-edge-charts
targetNamespace: metal3-system
createNamespace: true
installationNamespace: kube-system
valuesFile: metal3.yaml
- name: rancher-turtles
version: 304.0.6+up0.24.0
repositoryName: suse-edge-charts
targetNamespace: rancher-turtles-system
createNamespace: true
installationNamespace: kube-system
- name: neuvector-crd
version: 107.0.1+up2.8.8
repositoryName: rancher-charts
targetNamespace: neuvector
createNamespace: true
installationNamespace: kube-system
valuesFile: neuvector.yaml
- name: neuvector
version: 107.0.1+up2.8.8
repositoryName: rancher-charts
targetNamespace: neuvector
createNamespace: true
installationNamespace: kube-system
valuesFile: neuvector.yaml
- name: rancher
version: 2.12.2
repositoryName: rancher-prime
targetNamespace: cattle-system
createNamespace: true
installationNamespace: kube-system
valuesFile: rancher.yaml
repositories:
- name: jetstack
url: https://charts.jetstack.io
- name: rancher-charts
url: https://charts.rancher.io/
- name: suse-edge-charts
url: oci://registry.suse.com/edge/charts
- name: rancher-prime
url: https://charts.rancher.com/server-charts/prime
network:
apiHost: $API_HOST
apiVIP: $API_VIP
nodes:
- hostname: mgmt-cluster-node1
initializer: true
type: server
# - hostname: mgmt-cluster-node2
# type: server
# - hostname: mgmt-cluster-node3
# type: serverTo explain the fields and values in the mgmt-cluster.yaml definition file, we have divided it into the following sections.
Image section (definition file):
image:
imageType: iso
arch: x86_64
baseImage: SL-Micro.x86_64-6.1-Base-SelfInstall-GM.install.iso
outputImageName: eib-mgmt-cluster-image.isowhere the baseImage is the original image you downloaded from the SUSE Customer Center or the SUSE Download page. outputImageName is the name of the new image that will be used to provision the management cluster.
Operating system section (definition file):
operatingSystem:
isoConfiguration:
installDevice: /dev/sda
users:
- username: root
encryptedPassword: $ROOT_PASSWORD
packages:
packageList:
- jq
sccRegistrationCode: $SCC_REGISTRATION_CODEwhere the installDevice is the device to be used to install the operating system, the username and encryptedPassword are the credentials to be used to access the system, the packageList is the list of packages to be installed (jq is required internally during the installation process), and the sccRegistrationCode is the registration code used to get the packages and dependencies at build time and can be obtained from the SUSE Customer Center.
The encrypted password can be generated using the openssl command as follows:
openssl passwd -6 MyPassword!123This outputs something similar to:
$6$UrXB1sAGs46DOiSq$HSwi9GFJLCorm0J53nF2Sq8YEoyINhHcObHzX2R8h13mswUIsMwzx4eUzn/rRx0QPV4JIb0eWCoNrxGiKH4R31Kubernetes section (definition file):
kubernetes:
version: v1.33.5+rke2r1
helm:
charts:
- name: cert-manager
repositoryName: jetstack
version: 1.18.2
targetNamespace: cert-manager
valuesFile: certmanager.yaml
createNamespace: true
installationNamespace: kube-system
- name: longhorn-crd
version: 107.1.0+up1.9.1
repositoryName: rancher-charts
targetNamespace: longhorn-system
createNamespace: true
installationNamespace: kube-system
- name: longhorn
version: 107.1.0+up1.9.1
repositoryName: rancher-charts
targetNamespace: longhorn-system
createNamespace: true
installationNamespace: kube-system
valuesFile: longhorn.yaml
- name: metal3
version: 304.0.16+up0.12.6
repositoryName: suse-edge-charts
targetNamespace: metal3-system
createNamespace: true
installationNamespace: kube-system
valuesFile: metal3.yaml
- name: rancher-turtles
version: 304.0.6+up0.24.0
repositoryName: suse-edge-charts
targetNamespace: rancher-turtles-system
createNamespace: true
installationNamespace: kube-system
- name: neuvector-crd
version: 107.0.1+up2.8.8
repositoryName: rancher-charts
targetNamespace: neuvector
createNamespace: true
installationNamespace: kube-system
valuesFile: neuvector.yaml
- name: neuvector
version: 107.0.1+up2.8.8
repositoryName: rancher-charts
targetNamespace: neuvector
createNamespace: true
installationNamespace: kube-system
valuesFile: neuvector.yaml
- name: rancher
version: 2.12.2
repositoryName: rancher-prime
targetNamespace: cattle-system
createNamespace: true
installationNamespace: kube-system
valuesFile: rancher.yaml
repositories:
- name: jetstack
url: https://charts.jetstack.io
- name: rancher-charts
url: https://charts.rancher.io/
- name: suse-edge-charts
url: oci://registry.suse.com/edge/charts
- name: rancher-prime
url: https://charts.rancher.com/server-charts/prime
network:
apiHost: $API_HOST
apiVIP: $API_VIP
nodes:
- hostname: mgmt-cluster-node1
initializer: true
type: server
# - hostname: mgmt-cluster-node2
# type: server
# - hostname: mgmt-cluster-node3
# type: serverThe helm section contains the list of Helm charts to be installed, the repositories to be used, and the version configuration for all of them.
The network section contains the configuration for the network, like the apiHost and apiVIP to be used by the RKE2 component.
The apiVIP should be an IP address that is not used in the network and should not be part of the DHCP pool (in case we use DHCP). Also, when we use the apiVIP in a multi-node cluster, it is used to access the Kubernetes API server.
The apiHost is the name resolution to apiVIP to be used by the RKE2 component.
The nodes section contains the list of nodes to be used in the cluster. In this example, a single-node cluster is being used, but it can be extended to a multi-node cluster by adding more nodes to the list (by uncommenting the lines).
The names of the nodes must be unique in the cluster.
Optionally, use the
initializerfield to specify the bootstrap host, otherwise it will be the first node in the list.The names of the nodes must be the same as the host names defined in the Network Folder (Section 41.3.5, “Networking folder”) when network configuration is required.
41.3.3 Custom folder #
The custom folder contains the following subfolders:
...
├── custom
│ ├── scripts
│ │ ├── 99-register.sh
│ │ ├── 99-mgmt-setup.sh
│ │ └── 99-alias.sh
│ └── files
│ ├── rancher.sh
│ ├── mgmt-stack-setup.service
│ ├── metal3.sh
│ └── basic-setup.sh
...The
custom/filesfolder contains the configuration files to be used by the management cluster.The
custom/scriptsfolder contains the scripts to be used by the management cluster.
The custom/files folder contains the following files:
basic-setup.sh: contains configuration parameters forMetal3,RancherandMetalLB. Only modify this file if you want to change the namespaces to be used.#!/bin/bash # Pre-requisites. Cluster already running export KUBECTL="/var/lib/rancher/rke2/bin/kubectl" export KUBECONFIG="/etc/rancher/rke2/rke2.yaml" ################## # METAL3 DETAILS # ################## export METAL3_CHART_TARGETNAMESPACE="metal3-system" ########### # METALLB # ########### export METALLBNAMESPACE="metallb-system" ########### # RANCHER # ########### export RANCHER_CHART_TARGETNAMESPACE="cattle-system" export RANCHER_FINALPASSWORD="adminadminadmin" die(){ echo ${1} 1>&2 exit ${2} }metal3.sh: contains the configuration for theMetal3component to be used (no modifications needed). In future versions, this script will be replaced to use insteadRancher Turtlesto make it easy.#!/bin/bash set -euo pipefail BASEDIR="$(dirname "$0")" source ${BASEDIR}/basic-setup.sh METAL3LOCKNAMESPACE="default" METAL3LOCKCMNAME="metal3-lock" trap 'catch $? $LINENO' EXIT catch() { if [ "$1" != "0" ]; then echo "Error $1 occurred on $2" ${KUBECTL} delete configmap ${METAL3LOCKCMNAME} -n ${METAL3LOCKNAMESPACE} fi } # Get or create the lock to run all those steps just in a single node # As the first node is created WAY before the others, this should be enough # TODO: Investigate if leases is better if [ $(${KUBECTL} get cm -n ${METAL3LOCKNAMESPACE} ${METAL3LOCKCMNAME} -o name | wc -l) -lt 1 ]; then ${KUBECTL} create configmap ${METAL3LOCKCMNAME} -n ${METAL3LOCKNAMESPACE} --from-literal foo=bar else exit 0 fi # Wait for metal3 while ! ${KUBECTL} wait --for condition=ready -n ${METAL3_CHART_TARGETNAMESPACE} $(${KUBECTL} get pods -n ${METAL3_CHART_TARGETNAMESPACE} -l app.kubernetes.io/name=metal3-ironic -o name) --timeout=10s; do sleep 2 ; done # Get the ironic IP IRONICIP=$(${KUBECTL} get cm -n ${METAL3_CHART_TARGETNAMESPACE} ironic -o jsonpath='{.data.IRONIC_IP}') # If LoadBalancer, use metallb, else it is NodePort if [ $(${KUBECTL} get svc -n ${METAL3_CHART_TARGETNAMESPACE} metal3-metal3-ironic -o jsonpath='{.spec.type}') == "LoadBalancer" ]; then # Wait for metallb while ! ${KUBECTL} wait --for condition=ready -n ${METALLBNAMESPACE} $(${KUBECTL} get pods -n ${METALLBNAMESPACE} -l app.kubernetes.io/component=controller -o name) --timeout=10s; do sleep 2 ; done # Do not create the ippool if already created ${KUBECTL} get ipaddresspool -n ${METALLBNAMESPACE} ironic-ip-pool -o name || cat <<-EOF | ${KUBECTL} apply -f - apiVersion: metallb.io/v1beta1 kind: IPAddressPool metadata: name: ironic-ip-pool namespace: ${METALLBNAMESPACE} spec: addresses: - ${IRONICIP}/32 serviceAllocation: priority: 100 serviceSelectors: - matchExpressions: - {key: app.kubernetes.io/name, operator: In, values: [metal3-ironic]} EOF # Same for L2 Advs ${KUBECTL} get L2Advertisement -n ${METALLBNAMESPACE} ironic-ip-pool-l2-adv -o name || cat <<-EOF | ${KUBECTL} apply -f - apiVersion: metallb.io/v1beta1 kind: L2Advertisement metadata: name: ironic-ip-pool-l2-adv namespace: ${METALLBNAMESPACE} spec: ipAddressPools: - ironic-ip-pool EOF fi # If rancher is deployed if [ $(${KUBECTL} get pods -n ${RANCHER_CHART_TARGETNAMESPACE} -l app=rancher -o name | wc -l) -ge 1 ]; then cat <<-EOF | ${KUBECTL} apply -f - apiVersion: management.cattle.io/v3 kind: Feature metadata: name: embedded-cluster-api spec: value: false EOF # Disable Rancher webhooks for CAPI ${KUBECTL} delete --ignore-not-found=true mutatingwebhookconfiguration.admissionregistration.k8s.io mutating-webhook-configuration ${KUBECTL} delete --ignore-not-found=true validatingwebhookconfigurations.admissionregistration.k8s.io validating-webhook-configuration ${KUBECTL} wait --for=delete namespace/cattle-provisioning-capi-system --timeout=300s fi # Clean up the lock cm ${KUBECTL} delete configmap ${METAL3LOCKCMNAME} -n ${METAL3LOCKNAMESPACE}rancher.sh: contains the configuration for theRanchercomponent to be used (no modifications needed).#!/bin/bash set -euo pipefail BASEDIR="$(dirname "$0")" source ${BASEDIR}/basic-setup.sh RANCHERLOCKNAMESPACE="default" RANCHERLOCKCMNAME="rancher-lock" if [ -z "${RANCHER_FINALPASSWORD}" ]; then # If there is no final password, then finish the setup right away exit 0 fi trap 'catch $? $LINENO' EXIT catch() { if [ "$1" != "0" ]; then echo "Error $1 occurred on $2" ${KUBECTL} delete configmap ${RANCHERLOCKCMNAME} -n ${RANCHERLOCKNAMESPACE} fi } # Get or create the lock to run all those steps just in a single node # As the first node is created WAY before the others, this should be enough # TODO: Investigate if leases is better if [ $(${KUBECTL} get cm -n ${RANCHERLOCKNAMESPACE} ${RANCHERLOCKCMNAME} -o name | wc -l) -lt 1 ]; then ${KUBECTL} create configmap ${RANCHERLOCKCMNAME} -n ${RANCHERLOCKNAMESPACE} --from-literal foo=bar else exit 0 fi # Wait for rancher to be deployed while ! ${KUBECTL} wait --for condition=ready -n ${RANCHER_CHART_TARGETNAMESPACE} $(${KUBECTL} get pods -n ${RANCHER_CHART_TARGETNAMESPACE} -l app=rancher -o name) --timeout=10s; do sleep 2 ; done until ${KUBECTL} get ingress -n ${RANCHER_CHART_TARGETNAMESPACE} rancher > /dev/null 2>&1; do sleep 10; done RANCHERBOOTSTRAPPASSWORD=$(${KUBECTL} get secret -n ${RANCHER_CHART_TARGETNAMESPACE} bootstrap-secret -o jsonpath='{.data.bootstrapPassword}' | base64 -d) RANCHERHOSTNAME=$(${KUBECTL} get ingress -n ${RANCHER_CHART_TARGETNAMESPACE} rancher -o jsonpath='{.spec.rules[0].host}') # Skip the whole process if things have been set already if [ -z $(${KUBECTL} get settings.management.cattle.io first-login -ojsonpath='{.value}') ]; then # Add the protocol RANCHERHOSTNAME="https://${RANCHERHOSTNAME}" TOKEN="" while [ -z "${TOKEN}" ]; do # Get token sleep 2 TOKEN=$(curl -sk -X POST ${RANCHERHOSTNAME}/v3-public/localProviders/local?action=login -H 'content-type: application/json' -d "{\"username\":\"admin\",\"password\":\"${RANCHERBOOTSTRAPPASSWORD}\"}" | jq -r .token) done # Set password curl -sk ${RANCHERHOSTNAME}/v3/users?action=changepassword -H 'content-type: application/json' -H "Authorization: Bearer $TOKEN" -d "{\"currentPassword\":\"${RANCHERBOOTSTRAPPASSWORD}\",\"newPassword\":\"${RANCHER_FINALPASSWORD}\"}" # Create a temporary API token (ttl=60 minutes) APITOKEN=$(curl -sk ${RANCHERHOSTNAME}/v3/token -H 'content-type: application/json' -H "Authorization: Bearer ${TOKEN}" -d '{"type":"token","description":"automation","ttl":3600000}' | jq -r .token) curl -sk ${RANCHERHOSTNAME}/v3/settings/server-url -H 'content-type: application/json' -H "Authorization: Bearer ${APITOKEN}" -X PUT -d "{\"name\":\"server-url\",\"value\":\"${RANCHERHOSTNAME}\"}" curl -sk ${RANCHERHOSTNAME}/v3/settings/telemetry-opt -X PUT -H 'content-type: application/json' -H 'accept: application/json' -H "Authorization: Bearer ${APITOKEN}" -d '{"value":"out"}' fi # Clean up the lock cm ${KUBECTL} delete configmap ${RANCHERLOCKCMNAME} -n ${RANCHERLOCKNAMESPACE}mgmt-stack-setup.service: contains the configuration to create the systemd service to run the scripts during the first boot (no modifications needed).[Unit] Description=Setup Management stack components Wants=network-online.target # It requires rke2 or k3s running, but it will not fail if those services are not present After=network.target network-online.target rke2-server.service k3s.service # At least, the basic-setup.sh one needs to be present ConditionPathExists=/opt/mgmt/bin/basic-setup.sh [Service] User=root Type=forking # Metal3 can take A LOT to download the IPA image TimeoutStartSec=1800 ExecStartPre=/bin/sh -c "echo 'Setting up Management components...'" # Scripts are executed in StartPre because Start can only run a single one ExecStartPre=/opt/mgmt/bin/rancher.sh ExecStartPre=/opt/mgmt/bin/metal3.sh ExecStart=/bin/sh -c "echo 'Finished setting up Management components'" RemainAfterExit=yes KillMode=process # Disable & delete everything ExecStartPost=rm -f /opt/mgmt/bin/rancher.sh ExecStartPost=rm -f /opt/mgmt/bin/metal3.sh ExecStartPost=rm -f /opt/mgmt/bin/basic-setup.sh ExecStartPost=/bin/sh -c "systemctl disable mgmt-stack-setup.service" ExecStartPost=rm -f /etc/systemd/system/mgmt-stack-setup.service [Install] WantedBy=multi-user.target
The custom/scripts folder contains the following files:
99-alias.shscript: contains the alias to be used by the management cluster to load the kubeconfig file at first boot (no modifications needed).#!/bin/bash echo "alias k=kubectl" >> /etc/profile.local echo "alias kubectl=/var/lib/rancher/rke2/bin/kubectl" >> /etc/profile.local echo "export KUBECONFIG=/etc/rancher/rke2/rke2.yaml" >> /etc/profile.local99-mgmt-setup.shscript: contains the configuration to copy the scripts during the first boot (no modifications needed).#!/bin/bash # Copy the scripts from combustion to the final location mkdir -p /opt/mgmt/bin/ for script in basic-setup.sh rancher.sh metal3.sh; do cp ${script} /opt/mgmt/bin/ done # Copy the systemd unit file and enable it at boot cp mgmt-stack-setup.service /etc/systemd/system/mgmt-stack-setup.service systemctl enable mgmt-stack-setup.service99-register.shscript: contains the configuration to register the system using the SCC registration code. The${SCC_ACCOUNT_EMAIL}and${SCC_REGISTRATION_CODE}have to be set properly to register the system with your account.#!/bin/bash set -euo pipefail # Registration https://www.suse.com/support/kb/doc/?id=000018564 if ! which SUSEConnect > /dev/null 2>&1; then zypper --non-interactive install suseconnect-ng fi SUSEConnect --email "${SCC_ACCOUNT_EMAIL}" --url "https://scc.suse.com" --regcode "${SCC_REGISTRATION_CODE}"
41.3.4 Kubernetes folder #
The kubernetes folder contains the following subfolders:
...
├── kubernetes
│ ├── manifests
│ │ ├── rke2-ingress-config.yaml
│ │ ├── neuvector-namespace.yaml
│ │ ├── ingress-l2-adv.yaml
│ │ └── ingress-ippool.yaml
│ ├── helm
│ │ └── values
│ │ ├── rancher.yaml
│ │ ├── neuvector.yaml
│ │ ├── metal3.yaml
│ │ └── certmanager.yaml
│ └── config
│ └── server.yaml
...The kubernetes/config folder contains the following files:
server.yaml: By default, theCNIplug-in installed by default isCilium, so you do not need to create this folder and file. Just in case you need to customize theCNIplug-in, you can use theserver.yamlfile under thekubernetes/configfolder. It contains the following information:cni: - multus - cilium write-kubeconfig-mode: '0644' selinux: true system-default-registry: registry.rancher.com
This is an optional file to define certain Kubernetes customization, like the CNI plug-ins to be used or many options you can check in the official documentation.
The os-files/var/lib/rancher/rke2/server/manifests folder contains the following file:
rke2-ingress-config.yaml: contains the configuration to create theIngressservice for the management cluster (no modifications needed).apiVersion: helm.cattle.io/v1 kind: HelmChartConfig metadata: name: rke2-ingress-nginx namespace: kube-system spec: valuesContent: |- controller: config: use-forwarded-headers: "true" enable-real-ip: "true" publishService: enabled: true service: enabled: true type: LoadBalancer externalTrafficPolicy: Local
The HelmChartConfig must be included via os-files to the /var/lib/rancher/rke2/server/manifests directory, not via kubernetes/manifests as described in previous releases.
The kubernetes/manifests folder contains the following files:
neuvector-namespace.yaml: contains the configuration to create theNeuVectornamespace (no modifications needed).apiVersion: v1 kind: Namespace metadata: labels: pod-security.kubernetes.io/enforce: privileged name: neuvectoringress-l2-adv.yaml: contains the configuration to create theL2Advertisementfor theMetalLBcomponent (no modifications needed).apiVersion: metallb.io/v1beta1 kind: L2Advertisement metadata: name: ingress-l2-adv namespace: metallb-system spec: ipAddressPools: - ingress-ippoolingress-ippool.yaml: contains the configuration to create theIPAddressPoolfor therke2-ingress-nginxcomponent. The${INGRESS_VIP}has to be set properly to define the IP address reserved to be used by therke2-ingress-nginxcomponent.apiVersion: metallb.io/v1beta1 kind: IPAddressPool metadata: name: ingress-ippool namespace: metallb-system spec: addresses: - ${INGRESS_VIP}/32 serviceAllocation: priority: 100 serviceSelectors: - matchExpressions: - {key: app.kubernetes.io/name, operator: In, values: [rke2-ingress-nginx]}
The kubernetes/helm/values folder contains the following files:
rancher.yaml: contains the configuration to create theRanchercomponent. The${INGRESS_VIP}must be set properly to define the IP address to be consumed by theRanchercomponent. The URL to access theRanchercomponent will behttps://rancher-${INGRESS_VIP}.sslip.io.hostname: rancher-${INGRESS_VIP}.sslip.io bootstrapPassword: "foobar" replicas: 1 global: cattle: systemDefaultRegistry: "registry.rancher.com"neuvector.yaml: contains the configuration to create theNeuVectorcomponent (no modifications needed).controller: replicas: 1 ranchersso: enabled: true manager: enabled: false cve: scanner: enabled: false replicas: 1 k3s: enabled: true crdwebhook: enabled: false registry: "registry.rancher.com" global: cattle: systemDefaultRegistry: "registry.rancher.com"longhorn.yaml: contains the configuration to create theLonghorncomponent (no modifications needed).global: cattle: systemDefaultRegistry: "registry.rancher.com"metal3.yaml: contains the configuration to create theMetal3component. The${METAL3_VIP}must be set properly to define the IP address to be consumed by theMetal3component.global: ironicIP: ${METAL3_VIP} enable_vmedia_tls: false additionalTrustedCAs: false metal3-ironic: global: predictableNicNames: "true" persistence: ironic: size: "5Gi"
The Media Server is an optional feature included in Metal3 (by default is disabled). To use the Metal3 feature, you need to configure it on the previous manifest. To use the Metal3 media server, specify the following variable:
add the
enable_metal3_media_servertotrueto enable the media server feature in the global section.include the following configuration about the media server where ${MEDIA_VOLUME_PATH} is the path to the media volume in the media (e.g
/home/metal3/bmh-image-cache)metal3-media: mediaVolume: hostPath: ${MEDIA_VOLUME_PATH}
An external media server can be used to store the images, and in the case you want to use it with TLS, you will need to modify the following configurations:
set to
truetheadditionalTrustedCAsin the previousmetal3.yamlfile to enable the additional trusted CAs from the external media server.include the following secret configuration in the folder
kubernetes/manifests/metal3-cacert-secret.yamlto store the CA certificate of the external media server.apiVersion: v1 kind: Namespace metadata: name: metal3-system --- apiVersion: v1 kind: Secret metadata: name: tls-ca-additional namespace: metal3-system type: Opaque data: ca-additional.crt: {{ additional_ca_cert | b64encode }}
The additional_ca_cert is the base64-encoded CA certificate of the external media server. You can use the following command to encode the certificate and generate the secret doing manually:
kubectl -n meta3-system create secret generic tls-ca-additional --from-file=ca-additional.crt=./ca-additional.crtcertmanager.yaml: contains the configuration to create theCert-Managercomponent (no modifications needed).installCRDs: true
41.3.5 Networking folder #
The network folder contains as many files as nodes in the management cluster. In our case, we have only one node, so we have only one file called mgmt-cluster-node1.yaml.
The name of the file must match the host name defined in the mgmt-cluster.yaml definition file into the network/node section described above.
If you need to customize the networking configuration, for example, to use a specific static IP address (DHCP-less scenario), you can use the mgmt-cluster-node1.yaml file under the network folder. It contains the following information:
${MGMT_GATEWAY}: The gateway IP address.${MGMT_DNS}: The DNS server IP address.${MGMT_MAC}: The MAC address of the network interface.${MGMT_NODE_IP}: The IP address of the management cluster.
routes:
config:
- destination: 0.0.0.0/0
metric: 100
next-hop-address: ${MGMT_GATEWAY}
next-hop-interface: eth0
table-id: 254
dns-resolver:
config:
server:
- ${MGMT_DNS}
- 8.8.8.8
interfaces:
- name: eth0
type: ethernet
state: up
mac-address: ${MGMT_MAC}
ipv4:
address:
- ip: ${MGMT_NODE_IP}
prefix-length: 24
dhcp: false
enabled: true
ipv6:
enabled: falseIf you want to use DHCP to get the IP address, you can use the following configuration (the MAC address must be set properly using the ${MGMT_MAC} variable):
## This is an example of a dhcp network configuration for a management cluster
interfaces:
- name: eth0
type: ethernet
state: up
mac-address: ${MGMT_MAC}
ipv4:
dhcp: true
enabled: true
ipv6:
enabled: falseDepending on the number of nodes in the management cluster, you can create more files like
mgmt-cluster-node2.yaml,mgmt-cluster-node3.yaml, etc. to configure the rest of the nodes.The
routessection is used to define the routing table for the management cluster.
41.4 Image preparation for air-gap environments #
This section describes how to prepare the image for air-gap environments showing only the differences from the previous sections. The following changes to the previous section (Image preparation for connected environments (Section 41.3, “Image preparation for connected environments”)) are required to prepare the image for air-gap environments:
The
mgmt-cluster.yamlfile must be modified to include theembeddedArtifactRegistrysection with theimagesfield set to all container images to be included into the EIB output image.The
mgmt-cluster.yamlfile must be modified to includerancher-turtles-airgap-resourceshelm chart.The
custom/scripts/99-register.shscript must be removed when use an air-gap environment.
41.4.1 Modifications in the definition file #
The mgmt-cluster.yaml file must be modified to include the embeddedArtifactRegistry section.
In this section the images field must contain the list of all container images to be included in the output image.
The following is an example of the mgmt-cluster.yaml file with the embeddedArtifactRegistry section included.
Make sure to the listed images contain the component versions you need.
The rancher-turtles-airgap-resources helm chart must also be added, this creates resources as described in the Rancher Turtles Airgap Documentation. This also requires a turtles.yaml values file for the rancher-turtles chart to specify the necessary configuration.
apiVersion: 1.3
image:
imageType: iso
arch: x86_64
baseImage: SL-Micro.x86_64-6.1-Base-SelfInstall-GM.install.iso
outputImageName: eib-mgmt-cluster-image.iso
operatingSystem:
isoConfiguration:
installDevice: /dev/sda
users:
- username: root
encryptedPassword: $ROOT_PASSWORD
packages:
packageList:
- jq
sccRegistrationCode: $SCC_REGISTRATION_CODE
kubernetes:
version: v1.33.5+rke2r1
helm:
charts:
- name: cert-manager
repositoryName: jetstack
version: 1.18.2
targetNamespace: cert-manager
valuesFile: certmanager.yaml
createNamespace: true
installationNamespace: kube-system
- name: longhorn-crd
version: 107.1.0+up1.9.1
repositoryName: rancher-charts
targetNamespace: longhorn-system
createNamespace: true
installationNamespace: kube-system
- name: longhorn
version: 107.1.0+up1.9.1
repositoryName: rancher-charts
targetNamespace: longhorn-system
createNamespace: true
installationNamespace: kube-system
valuesFile: longhorn.yaml
- name: metal3
version: 304.0.16+up0.12.6
repositoryName: suse-edge-charts
targetNamespace: metal3-system
createNamespace: true
installationNamespace: kube-system
valuesFile: metal3.yaml
- name: rancher-turtles
version: 304.0.6+up0.24.0
repositoryName: suse-edge-charts
targetNamespace: rancher-turtles-system
createNamespace: true
installationNamespace: kube-system
valuesFile: turtles.yaml
- name: rancher-turtles-airgap-resources
version: 304.0.6+up0.24.0
repositoryName: suse-edge-charts
targetNamespace: rancher-turtles-system
createNamespace: true
installationNamespace: kube-system
- name: neuvector-crd
version: 107.0.1+up2.8.8
repositoryName: rancher-charts
targetNamespace: neuvector
createNamespace: true
installationNamespace: kube-system
valuesFile: neuvector.yaml
- name: neuvector
version: 107.0.1+up2.8.8
repositoryName: rancher-charts
targetNamespace: neuvector
createNamespace: true
installationNamespace: kube-system
valuesFile: neuvector.yaml
- name: rancher
version: 2.12.2
repositoryName: rancher-prime
targetNamespace: cattle-system
createNamespace: true
installationNamespace: kube-system
valuesFile: rancher.yaml
repositories:
- name: jetstack
url: https://charts.jetstack.io
- name: rancher-charts
url: https://charts.rancher.io/
- name: suse-edge-charts
url: oci://registry.suse.com/edge/charts
- name: rancher-prime
url: https://charts.rancher.com/server-charts/prime
network:
apiHost: $API_HOST
apiVIP: $API_VIP
nodes:
- hostname: mgmt-cluster-node1
initializer: true
type: server
# - hostname: mgmt-cluster-node2
# type: server
# - hostname: mgmt-cluster-node3
# type: server
# type: server
embeddedArtifactRegistry:
images:
- name: registry.rancher.com/rancher/hardened-cluster-autoscaler:v1.10.2-build20250611
- name: registry.rancher.com/rancher/hardened-cni-plugins:v1.7.1-build20250611
- name: registry.rancher.com/rancher/hardened-coredns:v1.12.2-build20250611
- name: registry.rancher.com/rancher/hardened-k8s-metrics-server:v0.8.0-build20250704
- name: registry.rancher.com/rancher/hardened-multus-cni:v4.2.1-build20250627
- name: registry.rancher.com/rancher/klipper-helm:v0.9.8-build20250709
- name: registry.rancher.com/rancher/mirrored-cilium-cilium:v1.17.6
- name: registry.rancher.com/rancher/mirrored-cilium-operator-generic:v1.17.6
- name: registry.rancher.com/rancher/mirrored-longhornio-csi-attacher:v4.9.0-20250709
- name: registry.rancher.com/rancher/mirrored-longhornio-csi-node-driver-registrar:v2.14.0-20250709
- name: registry.rancher.com/rancher/mirrored-longhornio-csi-provisioner:v5.3.0-20250709
- name: registry.rancher.com/rancher/mirrored-longhornio-csi-resizer:v1.14.0-20250709
- name: registry.rancher.com/rancher/mirrored-longhornio-csi-snapshotter:v8.3.0-20250709
- name: registry.rancher.com/rancher/mirrored-longhornio-livenessprobe:v2.16.0-20250709
- name: registry.rancher.com/rancher/mirrored-longhornio-longhorn-engine:v1.9.1
- name: registry.rancher.com/rancher/mirrored-longhornio-longhorn-instance-manager:v1.9.1
- name: registry.rancher.com/rancher/mirrored-longhornio-longhorn-manager:v1.9.1
- name: registry.rancher.com/rancher/mirrored-longhornio-longhorn-share-manager:v1.9.1
- name: registry.rancher.com/rancher/mirrored-longhornio-longhorn-ui:v1.9.1
- name: registry.rancher.com/rancher/mirrored-sig-storage-snapshot-controller:v8.2.0
- name: registry.rancher.com/rancher/neuvector-compliance-config:1.0.6
- name: registry.rancher.com/rancher/neuvector-controller:5.4.5
- name: registry.rancher.com/rancher/neuvector-enforcer:5.4.5
- name: registry.rancher.com/rancher/nginx-ingress-controller:v1.12.4-hardened2
- name: registry.suse.com/rancher/cluster-api-addon-provider-fleet:v0.11.0
- name: registry.rancher.com/rancher/cluster-api-operator:v0.18.1
- name: registry.rancher.com/rancher/fleet-agent:v0.13.1
- name: registry.rancher.com/rancher/fleet:v0.13.1
- name: registry.rancher.com/rancher/hardened-node-feature-discovery:v0.15.7-build20250425
- name: registry.rancher.com/rancher/rancher-webhook:v0.8.1
- name: registry.rancher.com/rancher/rancher/turtles:v0.24.0
- name: registry.rancher.com/rancher/rancher:v2.12.1
- name: registry.rancher.com/rancher/shell:v0.4.1
- name: registry.rancher.com/rancher/system-upgrade-controller:v0.16.0
- name: registry.suse.com/rancher/cluster-api-controller:v1.10.5
- name: registry.suse.com/rancher/cluster-api-provider-metal3:v1.10.2
- name: registry.suse.com/rancher/cluster-api-provider-rke2-bootstrap:v0.20.1
- name: registry.suse.com/rancher/cluster-api-provider-rke2-controlplane:v0.20.1
- name: registry.suse.com/rancher/hardened-sriov-network-operator:v1.5.0-build20250425
- name: registry.suse.com/rancher/ip-address-manager:v1.10.2
- name: registry.rancher.com/rancher/kubectl:v1.32.2
- name: registry.rancher.com/rancher/mirrored-cluster-api-controller:v1.9.541.4.2 Modifications in the custom folder #
The
custom/scripts/99-register.shscript must be removed when using an air-gap environment. As you can see in the directory structure, the99-register.shscript is not included in thecustom/scriptsfolder.
41.4.3 Modifications in the helm values folder #
The
turtles.yaml: contains the configuration required to specify airgapped operation for Rancher Turtles, note this depends on installation of the rancher-turtles-airgap-resources chart.cluster-api-operator: cluster-api: core: fetchConfig: selector: "{\"matchLabels\": {\"provider-components\": \"core\"}}" rke2: bootstrap: fetchConfig: selector: "{\"matchLabels\": {\"provider-components\": \"rke2-bootstrap\"}}" controlPlane: fetchConfig: selector: "{\"matchLabels\": {\"provider-components\": \"rke2-control-plane\"}}" metal3: infrastructure: fetchConfig: selector: "{\"matchLabels\": {\"provider-components\": \"metal3\"}}" ipam: fetchConfig: selector: "{\"matchLabels\": {\"provider-components\": \"metal3ipam\"}}" fleet: addon: fetchConfig: selector: "{\"matchLabels\": {\"provider-components\": \"fleet\"}}"
41.5 Image creation #
Once the directory structure is prepared following the previous sections (for both, connected and air-gap scenarios), run the following command to build the image:
podman run --rm --privileged -it -v $PWD:/eib \
registry.suse.com/edge/3.4/edge-image-builder:1.3.0 \
build --definition-file mgmt-cluster.yamlThis creates the ISO output image file that, in our case, based on the image definition described above, is eib-mgmt-cluster-image.iso.
41.6 Provision the management cluster #
The previous image contains all components explained above, and it can be used to provision the management cluster using a virtual machine or a bare-metal server (using the virtual-media feature).
41.7 Dual-stack considerations and configuration #
The examples shown in the previous sections provide guidance and examples on how to set up a single-stack IPv4 management cluster. Such a management cluster is independent of the operational status of downstream clusters, which can be individually configured to operate in either IPv4/IPv6 single-stack or dual-stack configuration, once deployed. However, they way the management cluster is configured has a direct impact on the communication protocols that can be used during the provisioning phase, where both the in-band and out-of-band communications must happen according to which protocols are supported by the management cluster and downstream host. In case some or all of the BMCs and/or downstream cluster nodes are expected to use IPv6, a dual-stack setup for the management cluster is then required.
Single-stack IPv6 management clusters are not yet supported.
In order to achieve dual-stack functionality, Kubernetes must be provided with both IPv4 and IPv6 CIDRs for PODs and Services. However, other components also require specific tuning before building the management cluster image with EIB. The Metal3 provisioning services (Ironic) can be configured in different ways, depending on your infrastructure or requirements:
The Ironic services can be configured to listen on all the interfaces on the system rather than a single IP address, thus, as long as the management cluster host(s) has both IPv4 and IPv6 addresses assigned to the relevant interface, any of them can potentially be used during the provisioning. Note that at this time only one of these addresses can be selected for the URL generation (for consumption by other services, e.g. the Baremetal Operator, BMCs, etc.); as a consequence, to enable IPv6 communications with the BMCs, the Baremetal Operator can be instructed to expose and pass on an IPv6 URL when dealing BMH definitions including an IPv6 address. In other words, when a BMC is identified as IPv6 capable, the provisioning will be performed via IPv6 only, and via IPv4 in all the other cases.
A single hostname, resolving to both IPv4 and IPv6, can be used by Metal3 to let Ironic use those addresses for binding and URL creation. This approach allows for an easy configuration and flexible behavior (both IPv4 and IPv6 remain viable at each provisioning step), but requires an infrastructure with preexisting DNS servers, IP allocations and records already in place.
In both cases, Kubernetes will need to know what CIDRs to use for both IPv4 and IPv6, so you can add the following lines to your kubernetes/config/server.yaml in the EIB directory, making sure to list IPv4 first:
service-cidr: 10.96.0.0/12,fd12:4567:789c::/112
cluster-cidr: 193.168.0.0/18,fd12:4567:789b::/48Some containers leverage the host networking, so modify the network configuration for the host(s), under the network directory, to enable IPv6 connectivity:
routes:
config:
- destination: 0.0.0.0/0
next-hop-address: ${MGMT_GATEWAY_V4}
next-hop-interface: eth0
- destination: ::/0
next-hop-address: ${MGMT_GATEWAY_V6}
next-hop-interface: eth0
dns-resolver:
config:
server:
- ${MGMT_DNS}
- 8.8.8.8
- 2001:4860:4860::8888
interfaces:
- name: eth0
type: ethernet
state: up
mac-address: ${MGMT_MAC}
ipv4:
address:
- ip: ${MGMT_CLUSTER_IP_V4}
prefix-length: 24
dhcp: false
enabled: true
ipv6:
address:
- ip: ${MGMT_CLUSTER_IP_V6}
prefix-length: 128
dhcp: false
autoconf: false
enabled: trueReplace the placeholders with the gateway IP addresses, additional DNS server (if needed), the MAC address of the network interface and the the IP addressed of the management cluster. If address autoconfiguration is preferred instead, refer to the following excerpt and just set the ${MGMT_MAC} variable:
interfaces:
- name: eth0
type: ethernet
state: up
mac-address: ${MGMT_MAC}
ipv4:
enabled: true
dhcp: true
ipv6:
enabled: false
dhcp: true
autoconf: trueWe can now define the remaining files for a single node configuration, starting from the first option, by creating kubernetes/helm/values/metal3.yaml as:
global:
ironicIP: ${MGMT_CLUSTER_IP_V4}
enable_vmedia_tls: false
additionalTrustedCAs: false
metal3-ironic:
global:
predictableNicNames: true
listenOnAll: true
persistence:
ironic:
size: "5Gi"
service:
type: NodePort
metal3-baremetal-operator:
baremetaloperator:
externalHttpIPv6: ${MGMT_CLUSTER_IP_V6}and kubernetes/helm/values/rancher.yaml as:
hostname: rancher-${MGMT_CLUSTER_IP_V4}.sslip.io
bootstrapPassword: "foobar"
replicas: 1
global:
cattle:
systemDefaultRegistry: "registry.rancher.com"where ${MGMT_CLUSTER_IP_V4} and ${MGMT_CLUSTER_IP_V6} are the IP addresses previously assigned to the host.
Alternatively, to use the hostname in place of the IP addresses, modify kubernetes/helm/values/metal3.yaml to:
global:
provisioningHostname: `${MGMT_CLUSTER_HOSTNAME}`
enable_vmedia_tls: false
additionalTrustedCAs: false
metal3-ironic:
global:
predictableNicNames: true
persistence:
ironic:
size: "5Gi"
service:
type: NodePortand kubernetes/helm/values/rancher.yaml to:
hostname: rancher-${MGMT_CLUSTER_HOSTNAME}.sslip.io
bootstrapPassword: "foobar"
replicas: 1
global:
cattle:
systemDefaultRegistry: "registry.rancher.com"where ${MGMT_CLUSTER_HOSTNAME} should be a Fully Qualified Domain Name resolving to your host IP addresses.
For more information visit SUSE Edge GitHub repository under the "dual-stack" folder, where an example directory structure can be found.
42 Telco features configuration #
This section documents and explains the configuration of Telco-specific features on clusters deployed via SUSE Telco Cloud.
The directed network provisioning deployment method is used, as described in the Automated Provisioning (Chapter 43, Fully automated directed network provisioning) section.
The following topics are covered in this section:
Kernel image for real time (Section 42.1, “Kernel image for real time”): Kernel image to be used by the real-time kernel.
Kernel arguments for low latency and high performance (Section 42.2, “Kernel arguments for low latency and high performance”): Kernel arguments to be used by the real-time kernel for maximum performance and low latency running telco workloads.
CPU Pinning on Host (Section 42.3, “CPU Pinning on Host”): Isolating the CPUs via kernel arguments and TuneD profile.
CPU Pinning on Kubernetes (Section 42.4, “CPU Pinning on Kubernetes”): Isolating the CPUs on Kubernetes via Kubelet configuration.
CNI configuration (Section 42.5, “CNI Configuration”): CNI configuration to be used by the Kubernetes cluster.
SR-IOV configuration (Section 42.6, “SR-IOV”): SR-IOV configuration to be used by the Kubernetes workloads.
DPDK configuration (Section 42.7, “DPDK”): DPDK configuration to be used by the system.
vRAN Acceleration (Section 42.8, “vRAN Acceleration (
Intel ACC100/ACC200)”): Offloading FEC algorithm computation to vRAN Acceleration card.Huge pages (Section 42.9, “Huge pages”): Huge pages configuration to be used by the Kubernetes workloads.
NUMA-aware scheduling configuration (Section 42.10, “NUMA-aware scheduling”): NUMA-aware scheduling configuration to be used by the Kubernetes workloads.
Metal LB configuration (Section 42.11, “Metal LB”): Metal LB configuration to be used by the Kubernetes workloads.
Private registry configuration (Section 42.12, “Private registry configuration”): Private registry configuration to be used by the Kubernetes workloads.
Precision Time Protocol configuration (Section 42.13, “Precision Time Protocol”): Configuration files for running PTP telco profiles.
42.1 Kernel image for real time #
The real-time kernel image is not necessarily better than a standard kernel. It is a different kernel tuned to a specific use case. The real-time kernel is tuned for lower latency at the cost of throughput. The real-time kernel is not recommended for general purpose use, but in our case, this is the recommended kernel for Telco Workloads where latency is a key factor.
There are four top features:
Deterministic execution:
Get greater predictability — ensure critical business processes complete in time, every time and deliver high-quality service, even under heavy system loads. By shielding key system resources for high-priority processes, you can ensure greater predictability for time-sensitive applications.
Low jitter:
The low jitter built upon the highly deterministic technology helps to keep applications synchronized with the real world. This helps services that need ongoing and repeated calculation.
Priority inheritance:
Priority inheritance refers to the ability of a lower priority process to assume a higher priority when there is a higher priority process that requires the lower priority process to finish before it can accomplish its task. SUSE Linux Enterprise Real Time solves these priority inversion problems for mission-critical processes.
Thread interrupts:
Processes running in interrupt mode in a general-purpose operating system are not preemptible. With SUSE Linux Enterprise Real Time, these interrupts have been encapsulated by kernel threads, which are interruptible, and allow the hard and soft interrupts to be preempted by user-defined higher priority processes.
In our case, if you have installed a real-time image like
SUSE Linux Micro RT, kernel real time is already installed. From the SUSE Customer Center, you can download the real-time kernel image.
42.2 Kernel arguments for low latency and high performance #
The kernel arguments are important to be configured to enable the real-time kernel to work properly giving the best performance and low latency to run telco workloads. There are some important concepts to keep in mind when configuring the kernel arguments for this use case:
Remove
kthread_cpuswhen using SUSE real-time kernel. This parameter controls on which CPUs kernel threads are created. It also controls which CPUs are allowed for PID 1 and for loading kernel modules (the kmod user-space helper). This parameter is not recognized and does not have any effect.Isolate the CPU cores using
isolcpus,nohz_full,rcu_nocbs, andirqaffinity. For a comprehensive list of CPU pinning techniques, refer to CPU Pinning on Host (Section 42.3, “CPU Pinning on Host”) chapter.Add
domain,nohz,managed_irqflags toisolcpuskernel argument. Without any flags,isolcpusis equivalent to specifying only thedomainflag. This isolates the specified CPUs from scheduling, including kernel tasks. Thenohzflag stops the scheduler tick on the specified CPUs (if only one task is runnable on a CPU), and themanaged_irqflag avoids routing managed external (device) interrupts at the specified CPUs. Note that the IRQ lines of NVMe devices are fully managed by the kernel and will be routed to the non-isolated (housekeeping) cores as a consequence. For example, the command line provided at the end of this section will result in only four queues (plus an admin/control queue) allocated on the system:for I in $(grep nvme0 /proc/interrupts | cut -d ':' -f1); do cat /proc/irq/${I}/effective_affinity_list; done | column 39 0 19 20 39This behavior prevents any disruption caused by disk I/O to any time sensitive application running on the isolated cores, but might require attention and careful design for storage focused workloads.
Tune the ticks (kernel’s periodic timer interrupts):
skew_tick=1: ticks can sometimes happen simultaenously. Instead of all CPUs receiving their timer tick at the exact same moment,skew_tick=1makes them occur at slightly offset times. This helps reduce system jitter, resulting in more consistent and lower interrupt response times (an essential requirement for latency-sensitive applications).nohz=on: stops the periodic timer tick on idle CPUs.nohz_full=<cpu-cores>: Stops the periodic timer tick on specified CPUs that are dedicated for real-time applications.
Disable Machine Check Exception (MCE) handling by specifying
mce=off. MCEs are hardware errors detected by the processor and disabling them can avoid noisy logs.Add
nowatchdogto disable the soft-lockup watchdog which is implemented as a timer running in the timer hard-interrupt context. When it expires (i.e. a soft lockup is detected), it will print a warning (in the hard interrupt context), running any latency targets. Even if it never expires, it goes onto the timer list, slightly increasing the overhead of every timer interrupt. This option also disables the NMI watchdog, so NMIs cannot interfere.nmi_watchdog=0disables the NMI (Non-Maskable Interrupt) watchdog. This can be omitted whennowatchdogis used.RCU (Read-Copy-Update) is a kernel mechanism that enables concurrent, lock-free access for many readers to shared data. An RCU callback, a function triggered after a 'grace period', ensures all previous readers have finished so old data can be safely reclaimed. We fine-tune RCU, particularly for sensitive workloads, to offload these callbacks from dedicated (pinned) CPUs, preventing kernel operations from interfering with critical, time-sensitive tasks.
Specify the pinned CPUs in
rcu_nocbsso that RCU callbacks do not run on them. This helps reducing jitter and latency for the real-time workloads.rcu_nocb_pollmakes the no-callback CPUs regularly 'poll' to see if callback handling is required. This can reduce the interrupt overhead.rcupdate.rcu_cpu_stall_suppress=1suppresses RCU CPU stall warnings, which can sometimes be false positives in heavily loaded real-time systemsrcupdate.rcu_expedited=1speeds up the grace period for RCU operations, making read-side critical sections more responsivercupdate.rcu_normal_after_boot=1When used with rcu_expedited, it allows RCU to rever to normal (non-expedited) operation after the system boot.rcupdate.rcu_task_stall_timeout=0disables the RCU task stall detector, preventing potential warnings or system halts from long-running RCU tasks.rcutree.kthread_prio=99sets the priority of the RCU callback kernel thread to the highest possible (99), ensuring it gets scheduled and handles RCU callbacks promptly, when needed.
Add
ignition.platform.id=openstackfor Metal3 and Cluster API to successfully provision/deprovision the cluster. This is used by Metal3 Python agent, which originated from Openstack Ironic.Remove
intel_pstate=passive. This option configuresintel_pstateto work with generic cpufreq governors, but to make this work, it disables hardware-managed P-states (HWP) as a side effect. To reduce the hardware latency, this option is not recommended for real-time workloads.Replace
intel_idle.max_cstate=0 processor.max_cstate=1withidle=poll. To avoid C-State transitions, theidle=polloption is used to disable the C-State transitions and keep the CPU in the highest C-State. Theintel_idle.max_cstate=0option disablesintel_idle, soacpi_idleis used, andacpi_idle.max_cstate=1then sets max C-state for acpi_idle. On AMD64/Intel 64 architectures, the first ACPI C-State is alwaysPOLL, but it uses apoll_idle()function, which may introduce some tiny latency by reading the clock periodically, and restarting the main loop indo_idle()after a timeout (this also involves clearing and setting theTIF_POLLtask flag). In contrast,idle=pollruns in a tight loop, busy-waiting for a task to be rescheduled. This minimizes the latency of exiting the idle state, but at the cost of keeping the CPU running at full speed in the idle thread.Disable C1E in BIOS. This option is important to disable the C1E state in the BIOS to avoid the CPU from entering the C1E state when idle. The C1E state is a low-power state that can introduce latency when the CPU is idle.
The rest of this documentation covers additional parameters, including huge pages and IOMMU.
This provides an example of kernel arguments for a 32-core Intel server, including the aforementioned adjustments:
$ cat /proc/cmdline
BOOT_IMAGE=/boot/vmlinuz-6.4.0-9-rt root=UUID=77b713de-5cc7-4d4c-8fc6-f5eca0a43cf9 skew_tick=1 rd.timeout=60 rd.retry=45 console=ttyS1,115200 console=tty0 default_hugepagesz=1G hugepagesz=1G hugepages=40 hugepagesz=2M hugepages=0 ignition.platform.id=openstack intel_iommu=on iommu=pt irqaffinity=0,31,32,63 isolcpus=domain,nohz,managed_irq,1-30,33-62 nohz_full=1-30,33-62 nohz=on mce=off net.ifnames=0 nosoftlockup nowatchdog nmi_watchdog=0 quiet rcu_nocb_poll rcu_nocbs=1-30,33-62 rcupdate.rcu_cpu_stall_suppress=1 rcupdate.rcu_expedited=1 rcupdate.rcu_normal_after_boot=1 rcupdate.rcu_task_stall_timeout=0 rcutree.kthread_prio=99 security=selinux selinux=1 idle=pollHere is another configuration example for a 64-core AMD server. Among the 128 logical processors (0-127), first 8 cores (0-7) are designated for housekeeping, while the remaining 120 cores (8-127) are pinned for the applications:
$ cat /proc/cmdline
BOOT_IMAGE=/boot/vmlinuz-6.4.0-9-rt root=UUID=575291cf-74e8-42cf-8f2c-408a20dc00b8 skew_tick=1 console=ttyS1,115200 console=tty0 default_hugepagesz=1G hugepagesz=1G hugepages=40 hugepagesz=2M hugepages=0 ignition.platform.id=openstack amd_iommu=on iommu=pt irqaffinity=0-7 isolcpus=domain,nohz,managed_irq,8-127 nohz_full=8-127 rcu_nocbs=8-127 mce=off nohz=on net.ifnames=0 nowatchdog nmi_watchdog=0 nosoftlockup quiet rcu_nocb_poll rcupdate.rcu_cpu_stall_suppress=1 rcupdate.rcu_expedited=1 rcupdate.rcu_normal_after_boot=1 rcupdate.rcu_task_stall_timeout=0 rcutree.kthread_prio=99 security=selinux selinux=1 idle=poll42.3 CPU Pinning on Host #
CPU pinning, also known as processor affinity, is the technique of binding a process or thread to a specific CPU core, preventing the operating system’s scheduler from moving it. By ensuring a process always runs on the same core, it benefits from faster access to data that remains in that core’s cache memory. This practice is common in high-performance computing environments because it dramatically improves performance and reduces overhead.
42.3.1 Isolating CPUs via TuneD #
tuned is a system tuning tool that monitors system conditions to optimize performance using various predefined profiles. A key feature is its ability to isolate CPU cores for specific workloads, like real-time applications. This prevents the OS from utilizing these cores and potentially increasing latency.
To enable and configure this feature, the first thing is to create a profile for the CPU cores we want to isolate. In this example, among 64 cores, we dedicate 60 cores (1-30,33-62) for the application and remaining 4 cores are used for housekeeping. Note that the design of isolated CPUs heavily depends on the real-time applications.
$ echo "export tuned_params" >> /etc/grub.d/00_tuned
$ echo "isolated_cores=1-30,33-62" >> /etc/tuned/cpu-partitioning-variables.conf
$ tuned-adm profile cpu-partitioning
Tuned (re)started, changes applied.42.3.2 Isolating CPUs via kernel arguments #
Then we need to modify the GRUB option to isolate CPU cores and other important parameters for CPU usage. The following options are important to be customized with your current hardware specifications:
| parameter | value | description |
|---|---|---|
isolcpus | domain,nohz,managed_irq,1-30,33-62 | Isolate the cores 1-30 and 33-62. |
skew_tick | 1 | This option allows the kernel to skew the timer interrupts across the isolated CPUs. |
nohz | on | When enabled, kernel’s periodic timer interrupt (the 'tick') will stop on any CPU core that is idle. This primary benefits the housekeeping CPUs ( |
nohz_full | 1-30,33-62 | For the isolated cores, this stops the tick and it does so even when the CPU is running a single active task. It means it makes the CPU run in full tickless mode (or 'dyntick'). The kernel will only deliver timer interrupts when they are actually needed. |
rcu_nocbs | 1-30,33-62 | This option offloads the RCU callback processing from specified CPU cores. |
rcu_nocb_poll | When this option is set, no-RCU-callback CPUs will regularly 'poll' to see if callback handling is required, rather than being explicitly woken up by other CPUs. This can reduce the interrupt overhead. | |
irqaffinity | 0,31,32,63 | This option allows the kernel to run the interrupts to the housekeeping cores. |
idle | poll | This minimizes the latency of exiting the idle state, but at the cost of keeping the CPU running at full speed in the idle thread. |
nmi_watchdog | 0 | This option disables only the NMI watchdog. This can be omitted when |
nowatchdog | This option disables the soft-lockup watchdog which is implemented as a timer running in the timer hard-interrupt context. |
The following commands modify the GRUB configuration and apply the changes mentioned above to be present on the next boot:
Edit the /etc/default/grub file with above parameters and the file will look like this:
GRUB_CMDLINE_LINUX="BOOT_IMAGE=/boot/vmlinuz-6.4.0-9-rt root=UUID=77b713de-5cc7-4d4c-8fc6-f5eca0a43cf9 skew_tick=1 rd.timeout=60 rd.retry=45 console=ttyS1,115200 console=tty0 default_hugepagesz=1G hugepagesz=1G hugepages=40 hugepagesz=2M hugepages=0 ignition.platform.id=openstack intel_iommu=on iommu=pt irqaffinity=0,31,32,63 isolcpus=domain,nohz,managed_irq,1-30,33-62 nohz_full=1-30,33-62 nohz=on mce=off net.ifnames=0 nosoftlockup nowatchdog nmi_watchdog=0 quiet rcu_nocb_poll rcu_nocbs=1-30,33-62 rcupdate.rcu_cpu_stall_suppress=1 rcupdate.rcu_expedited=1 rcupdate.rcu_normal_after_boot=1 rcupdate.rcu_task_stall_timeout=0 rcutree.kthread_prio=99 security=selinux selinux=1 idle=poll"Update the GRUB configuration:
$ transactional-update grub.cfg
$ rebootTo validate that the parameters are applied after the reboot, the following command can be used to check the kernel command line:
$ cat /proc/cmdlineThere is another script that can be used to tune the CPU configuration, which basically is doing the following steps:
Set the CPU governor to
performance.Unset the timer migration to the isolated CPUs.
Migrate the kdaemon threads to the housekeeping CPUs.
Set the isolated CPUs latency to the lowest possible value.
Delay the vmstat updates to 300 seconds.
The script is available at SUSE Telco Cloud Examples repository.
42.4 CPU Pinning on Kubernetes #
42.4.1 RKE2 Versions < v1.32 #
Enable CPU pinning in your RKE2 cluster by editing RKE2 config file. Add below kubelet arguments in /etc/rancher/rke2/config.yaml file. Make sure specifying the housekeeping CPU cores in kubelet-reserved and system-reserved arguments:
kubelet-arg:
- "cpu-manager-policy=static"
- "cpu-manager-policy-options=full-pcpus-only=true"
- "cpu-manager-reconcile-period=0s"
- "kubelet-reserved=cpu=0,31,32,63"
- "system-reserved=cpu=0,31,32,63"42.4.2 RKE2 Versions >= v1.32 #
If your RKE2 version is v1.32 or higher, command-line arguments cannot be used to configure kubelet, following upstream Kubernetes practice. To set up CPU pinning, a kubelet config file needs to be created. Refer to RKE2 documentation.
Create a new kubelet config file such as 01-cpu-pinning.conf and place it in the /var/lib/rancher/rke2/agent/etc/kubelet.conf.d/ directory:
apiVersion: kubelet.config.k8s.io/v1beta1
kind: KubeletConfiguration
cpuManagerPolicy: static
reservedSystemCPUs: 0,31,32,63
topologyManagerPolicy: single-numa-nodeFor configuration changes to take effect, a restart of the appropriate RKE2 service (server or agent) is required. This action will briefly interrupt RKE2 service on the host. Run only one of the following commands, depending on the node type:
# If the node is RKE2 agent
systemctl restart rke2-agent
# Else if the node is RKE2 server
systemctl restart rke2-server42.4.3 Deploy Workloads Leveraging Pinned CPUs #
There are three ways to use the feature using the Static Policy defined in kubelet depending on the requests and limits you define on your workload:
BestEffortQoS Class: If you do not define any request or limit forCPU, the pod is scheduled on the firstCPUavailable on the system.An example of using the
BestEffortQoS Class could be:spec: containers: - name: nginx image: nginxBurstableQoS Class: If you define a request for CPU, which is not equal to the limits, or there is no CPU request.Examples of using the
BurstableQoS Class could be:spec: containers: - name: nginx image: nginx resources: limits: memory: "200Mi" requests: memory: "100Mi"or
spec: containers: - name: nginx image: nginx resources: limits: memory: "200Mi" cpu: "2" requests: memory: "100Mi" cpu: "1"GuaranteedQoS Class: If you define a request for CPU, which is equal to the limits.An example of using the
GuaranteedQoS Class could be:spec: containers: - name: nginx image: nginx resources: limits: memory: "200Mi" cpu: "2" requests: memory: "200Mi" cpu: "2"
42.5 CNI Configuration #
42.5.1 Cilium #
Cilium is the default CNI plug-in for SUSE Telco Cloud.
To enable Cilium on RKE2 cluster as the default plug-in, the following configuration is required in the /etc/rancher/rke2/config.yaml file:
cni:
- ciliumThis can also be specified with command-line arguments, that is, --cni=cilium into the server line in /etc/systemd/system/rke2-server file.
To use the SR-IOV network described in Section 42.6.2, “Option 2 (Recommended): SR-IOV Network Operator” along with Cilium, deploy multus meta plugin. Make sure multus is listed before other CNIs.
cni:
- multus
- cilium42.5.2 Calico #
Calico is another CNI plug-in for SUSE Edge for Telco.
To enable Calico on RKE2 cluster as the default plug-in, the following
configuration is required in the /etc/rancher/rke2/config.yaml file:
cni:
- calicoThis can also be specified with command-line arguments, that is, --cni=calico into the server line in /etc/systemd/system/rke2-server file.
To use the SR-IOV network described in Section 42.6.2, “Option 2 (Recommended): SR-IOV Network Operator” along with Calico, deploy multus meta plugin. Make sure multus is listed before other CNIs.
cni:
- multus
- calico42.5.3 Bond CNI #
In general terms, bonding provides a method for aggregating multiple network interfaces into a single logical "bonded" interface. This is typically used to increase service availability by introducing redundant networking paths, but can also be used to increase bandwidth with certain bond modes. The following CNI plug-ins are supported for the Bond CNI plugin in combination with multus:
MACVLAN
Host Device
SR-IOV
42.5.3.1 Bond CNI with MACVLAN #
To use the Bond CNI plugin with MACVLAN two free interfaces are needed in the container. The following example uses 'enp8s0' and 'enp9s0'. Start by creating network attachment definitions for them:
NetworkAttachmentDefinition enp8s0
apiVersion: "k8s.cni.cncf.io/v1"
kind: NetworkAttachmentDefinition
metadata:
name: enp8s0-conf
spec:
config: '{
"cniVersion": "0.3.1",
"plugins": [
{
"type": "macvlan",
"capabilities": { "ips": true },
"master": "enp8s0",
"mode": "bridge",
"ipam": {}
}, {
"capabilities": { "mac": true },
"type": "tuning"
}
]
}'NetworkAttachmentDefinition enp9s0
apiVersion: "k8s.cni.cncf.io/v1"
kind: NetworkAttachmentDefinition
metadata:
name: enp9s0-conf
spec:
config: '{
"cniVersion": "0.3.1",
"plugins": [
{
"type": "macvlan",
"capabilities": { "ips": true },
"master": "enp9s0",
"mode": "bridge",
"ipam": {}
}, {
"capabilities": { "mac": true },
"type": "tuning"
}
]
}'After this, add a network attachment definition for the bond itself.
NetworkAttachmentDefinition bond
apiVersion: "k8s.cni.cncf.io/v1"
kind: NetworkAttachmentDefinition
metadata:
name: bond-net1
spec:
config: '{
"type": "bond",
"cniVersion": "0.3.1",
"name": "bond-net1",
"mode": "active-backup",
"failOverMac": 1,
"linksInContainer": true,
"miimon": "100",
"mtu": 1500,
"links": [
{"name": "net1"},
{"name": "net2"}
],
"ipam": {
"type": "static",
"addresses": [
{
"address": "192.168.200.100/24",
"gateway": "192.168.200.1"
}
],
"subnet": "192.168.200.0/24",
"routes": [{
"dst": "0.0.0.0/0"
}]
}
}'The IP address assignment here is static and defines the address of the bond as '192.168.200.100' on a /24 network, with a gateway residing on the network’s first available address. In the bond’s network attachment we also define the type of bond we want. In this case it is active-backup.
To use this bond, the pod needs to know about all interfaces. An example pod definition might look like this:
apiVersion: v1
kind: Pod
metadata:
name: test-pod
annotations:
k8s.v1.cni.cncf.io/networks: '[
{"name": "enp8s0-conf",
"interface": "net1"
},
{"name": "enp9s0-conf",
"interface": "net2"
},
{"name": "bond-net1",
"interface": "bond0"
}]'
spec:
restartPolicy: Never
containers:
- name: bond-test
image: alpine:latest
command:
- /bin/sh
- "-c"
- "sleep 60m"
imagePullPolicy: IfNotPresentNote how the annotation refers to all networks and how it defines the mapping between the interfaces 'enp8s0 → net1', and 'enp9s0→net2'.
42.5.3.2 Bond CNI with Host Device #
To use the Bond CNI plugin with host device, two free interfaces are needed on the host. These interfaces are then mapped through to the container. The following example uses 'enp8s0' and 'enp9s0'. Start by creating network attachment definitions for them:
NetworkAttachmentDefinition enp8s0
apiVersion: "k8s.cni.cncf.io/v1"
kind: NetworkAttachmentDefinition
metadata:
name: enp8s0-hostdev
spec:
config: '{
"cniVersion": "0.3.1",
"plugins": [
{
"type": "host-device",
"name": "host0",
"device": "enp8s0",
"ipam": {}
}]
}'NetworkAttachmentDefinition enp9s0
apiVersion: "k8s.cni.cncf.io/v1"
kind: NetworkAttachmentDefinition
metadata:
name: enp9s0-hostdev
spec:
config: '{
"cniVersion": "0.3.1",
"plugins": [
{
"type": "host-device",
"name": "host0",
"device": "enp9s0",
"ipam": {}
}]
}'After this, add network attachment definition for the bond itself. This is similar to the MACVLAN use case.
NetworkAttachmentDefinition bond
apiVersion: "k8s.cni.cncf.io/v1"
kind: NetworkAttachmentDefinition
metadata:
name: bond-net1
spec:
config: '{
"type": "bond",
"cniVersion": "0.3.1",
"name": "bond-net1",
"mode": "active-backup",
"failOverMac": 1,
"linksInContainer": true,
"miimon": "100",
"mtu": 1500,
"links": [
{"name": "net1"},
{"name": "net2"}
],
"ipam": {
"type": "static",
"addresses": [
{
"address": "192.168.200.100/24",
"gateway": "192.168.200.1"
}
],
"subnet": "192.168.200.0/24",
"routes": [{
"dst": "0.0.0.0/0"
}]
}
}'The IP address assignment here is static and defines the address of the bond as '192.168.200.100' on a /24 network, with a gateway residing on the network’s first available address. In the bond’s network attachment, define the type of bond. In this case it is active-backup.
To use this bond, the pod needs to know about all interfaces. An example pod definition for bond with host devices might look like this:
apiVersion: v1
kind: Pod
metadata:
name: test-pod
annotations:
k8s.v1.cni.cncf.io/networks: '[
{"name": "enp8s0-hostdev",
"interface": "net1"
},
{"name": "enp9s0-hostdev",
"interface": "net2"
},
{"name": "bond-net1",
"interface": "bond0"
}]'
spec:
restartPolicy: Never
containers:
- name: bond-test
image: alpine:latest
command:
- /bin/sh
- "-c"
- "sleep 60m"
imagePullPolicy: IfNotPresent42.5.3.3 Bond CNI with SR-IOV #
Using the Bond CNI with SR-IOV is fairly straight forward. For more details on how to set up SR-IOV, see Section 42.6, “SR-IOV”. As described there, you have to create SriovNetworkNodePolicies that defines resourceNames, as well as number of virtual functions and such. The resourceNames are being used by the SriovNetwork which is used as interfaces in the pod definition. The bond definition is exactly the same as for the MACVLAN and host device cases.
Bond CNI with SR-IOV is only applicable to SRIOV Virtual Functions (VF) using the kernel driver. Userspace driver VFs - such as those used in DPDK workloads - can not be bonded with the Bond CNI.
42.6 SR-IOV #
SR-IOV (Single Root I/O Virtualization) allows a single physical device, such as a network adapter, to separate its resources across multiple PCIe hardware functions. This enables direct resource access fo various applications.
We provide two distinct methods for deploying SR-IOV in your cluster:
Section 42.6.1, “Option 1: SR-IOV Network Device Plugin Daemonset and configMap”: This method supports both network devices and vRAN accelerator.
Section 42.6.2, “Option 2 (Recommended): SR-IOV Network Operator”: This automated method provides simpler deployment. This method is only for network devices.
In rare cases where you need both solutions - using the Network Operator for network devices and the Device Plugin for vRAN Accelerators - you must deploy them into separate Kubernetes namespaces. This separation is essential to prevent conflicts between two deployments.
42.6.1 Option 1: SR-IOV Network Device Plugin Daemonset and configMap #
SR-IOV Network Device Plugin discovers and advertises network resources, such as PCI physial functions (PFs), and their virtual functions (VFs), on a Kubernetes host.
Prepare the config map for the device plugin
We need to create a config map that defines SR-IOV resource pools. Run lspci command to retrieve the information:
$ lspci | grep -i acc
8a:00.0 Processing accelerators: Intel Corporation Device 0d5c
$ lspci | grep -i net
19:00.0 Ethernet controller: Broadcom Inc. and subsidiaries BCM57504 NetXtreme-E 10Gb/25Gb/40Gb/50Gb/100Gb/200Gb Ethernet (rev 11)
19:00.1 Ethernet controller: Broadcom Inc. and subsidiaries BCM57504 NetXtreme-E 10Gb/25Gb/40Gb/50Gb/100Gb/200Gb Ethernet (rev 11)
19:00.2 Ethernet controller: Broadcom Inc. and subsidiaries BCM57504 NetXtreme-E 10Gb/25Gb/40Gb/50Gb/100Gb/200Gb Ethernet (rev 11)
19:00.3 Ethernet controller: Broadcom Inc. and subsidiaries BCM57504 NetXtreme-E 10Gb/25Gb/40Gb/50Gb/100Gb/200Gb Ethernet (rev 11)
51:00.0 Ethernet controller: Intel Corporation Ethernet Controller E810-C for QSFP (rev 02)
51:00.1 Ethernet controller: Intel Corporation Ethernet Controller E810-C for QSFP (rev 02)
51:01.0 Ethernet controller: Intel Corporation Ethernet Adaptive Virtual Function (rev 02)
51:01.1 Ethernet controller: Intel Corporation Ethernet Adaptive Virtual Function (rev 02)
51:01.2 Ethernet controller: Intel Corporation Ethernet Adaptive Virtual Function (rev 02)
51:01.3 Ethernet controller: Intel Corporation Ethernet Adaptive Virtual Function (rev 02)
51:11.0 Ethernet controller: Intel Corporation Ethernet Adaptive Virtual Function (rev 02)
51:11.1 Ethernet controller: Intel Corporation Ethernet Adaptive Virtual Function (rev 02)
51:11.2 Ethernet controller: Intel Corporation Ethernet Adaptive Virtual Function (rev 02)
51:11.3 Ethernet controller: Intel Corporation Ethernet Adaptive Virtual Function (rev 02)The SR-IOV Device Plugin uses a configMap containing a JSON file to define which hardware resources Kubernetes should expose. This configuration is based on two core concepts: selectors (for hardware discovery) and resources (for Kubernetes exposure).
A resource is the named entity that pods consume (e.g. rancher.io/intel_fec_5g). Resources can be defined as one of two types:
accelerator: Used for vRAN accelerator cards (like ACC100/vRAN Boost).netdevice: Used for standard network interfaces (NICs).
You define the target devices using selectors to filter the hardware on the node:
vendors:8086(Intel)devices:0d5d(FEC card),1889(NIC)drivers:vfio-pcipfNames:p2p1(physical interface name)
For network cards, you can also select a subset of Virtual Functions (VFs) from a Physical Function:
pfNames:["eth1#1,2,3,4,5,6"]or[eth1#1-6]
To allow pods to request the devices, each resource must have a name, which is composed of a prefix and a name:
resourceName:pci_sriov_net_bh_dpdkresourcePrefix:rancher.io
Pods would then request the combined resource name: rancher.io/pci_sriov_net_bh_dpdk .
This document does not list all possible selectors. Different resource types use different sets of selectors. For comprehensive details, refer to the SR-IOV Network Device Plugin repository.
The ConfigMap below is an example that creates three resources: one for the vRAN Accelerator card (FEC) and two for two different NIC ports.
For FEC card, you must first retrieve the device ID and VFIO token. Follow the instructions in Section 42.8, “vRAN Acceleration (Intel ACC100/ACC200)” chapter for prerequisites.
apiVersion: v1
kind: ConfigMap
metadata:
name: sriovdp-config
namespace: kube-system
data:
config.json: |
{
"resourceList": [
{
"resourcePrefix": "rancher.io",
"resourceName": "intel_fec_5g",
"deviceType": "accelerator",
"selectors": {
"vendors": ["8086"],
"devices": ["0d5d"]
},
"additionalInfo": {
"*": {
"VFIO_TOKEN": "00112233-4455-6677-8899-aabbccddeeff"
}
}
},
{
"resourcePrefix": "rancher.io",
"resourceName": "intel_sriov_odu",
"deviceType": "netdevice",
"selectors": {
"vendors": ["8086"],
"devices": ["1889"],
"drivers": ["vfio-pci"],
"pfNames": ["p2p1"]
}
},
{
"resourcePrefix": "rancher.io",
"resourceName": "intel_sriov_oru",
"deviceType": "netdevice",
"selectors": {
"vendors": ["8086"],
"devices": ["1889"],
"drivers": ["vfio-pci"],
"pfNames": ["p2p2"]
}
}
]
}Prepare the
daemonsetfile to deploy the device plugin.
The device plugin supports several architectures (arm, amd, ppc64le), so the same file can be used for different architectures by deploying several daemonset for each architecture.
apiVersion: v1
kind: ServiceAccount
metadata:
name: sriov-device-plugin
namespace: kube-system
---
apiVersion: apps/v1
kind: DaemonSet
metadata:
name: kube-sriov-device-plugin-amd64
namespace: kube-system
labels:
tier: node
app: sriovdp
spec:
selector:
matchLabels:
name: sriov-device-plugin
template:
metadata:
labels:
name: sriov-device-plugin
tier: node
app: sriovdp
spec:
hostNetwork: true
nodeSelector:
kubernetes.io/arch: amd64
tolerations:
- key: node-role.kubernetes.io/master
operator: Exists
effect: NoSchedule
serviceAccountName: sriov-device-plugin
containers:
- name: kube-sriovdp
image: registry.suse.com/rancher/hardened-sriov-network-device-plugin:v3.9.0-build20250425
imagePullPolicy: IfNotPresent
args:
- --log-dir=sriovdp
- --log-level=10
securityContext:
privileged: true
resources:
requests:
cpu: "250m"
memory: "40Mi"
limits:
cpu: 1
memory: "200Mi"
volumeMounts:
- name: devicesock
mountPath: /var/lib/kubelet/
readOnly: false
- name: log
mountPath: /var/log
- name: config-volume
mountPath: /etc/pcidp
- name: device-info
mountPath: /var/run/k8s.cni.cncf.io/devinfo/dp
volumes:
- name: devicesock
hostPath:
path: /var/lib/kubelet/
- name: log
hostPath:
path: /var/log
- name: device-info
hostPath:
path: /var/run/k8s.cni.cncf.io/devinfo/dp
type: DirectoryOrCreate
- name: config-volume
configMap:
name: sriovdp-config
items:
- key: config.json
path: config.jsonAfter applying the configMap and the
daemonset, the device plugin will be deployed and the interfaces will be discovered and available for the pods.$ kubectl get pods -n kube-system | grep sriov kube-system kube-sriov-device-plugin-amd64-twjfl 1/1 Running 0 2mVerify all nodes if interfaces were discovered and became available for the pods:
$ kubectl get nodes -o json | jq '.items[] | {name: .metadata.name, allocatable: .status.allocatable}' { "name": "node1.suse.edge.com", "allocatable": { "cpu": "64", "ephemeral-storage": "256196109726", "hugepages-1Gi": "40Gi", "hugepages-2Mi": "0", "rancher.io/intel_fec_5g": "16", "rancher.io/intel_sriov_odu": "4", "rancher.io/intel_sriov_oru": "4", "memory": "221396384Ki", "pods": "110" } }The resourceName for
FECaccelerator israncher.io/intel_fec_5gand 16 VFs are available for use.The resourceName for NIC cards are
rancher.io/intel_sriov_oduandrancher.io/intel_sriov_oru. Each resource provides 4 VFs.
If no interfaces are detected as allocatable resources in the kubernetes nodes, it is essential to resolve this issue. One common cause is ill-formed configMap spec, so better review the configMap and its selectors.
42.6.2 Option 2 (Recommended): SR-IOV Network Operator #
Get Helm if not present:
$ curl https://raw.githubusercontent.com/helm/helm/main/scripts/get-helm-3 | bashInstall SR-IOV Network Operator on
sriov-network-operatornamespace:
helm install sriov-crd oci://registry.suse.com/edge/charts/sriov-crd -n sriov-network-operator
helm install sriov-network-operator oci://registry.suse.com/edge/charts/sriov-network-operator -n sriov-network-operatorCheck the deployed CRDs and pods:
$ kubectl get crd
$ kubectl -n sriov-network-operator get podsCheck if SR-IOV label is applied to the nodes.
With all resources running, the label appears automatically in your node:
$ kubectl get nodes -oyaml | grep feature.node.kubernetes.io/network-sriov.capable
feature.node.kubernetes.io/network-sriov.capable: "true"Review the
daemonsetto see the newsriov-network-config-daemonandsriov-rancher-nfd-workeras active and ready:
$ kubectl get daemonset -n sriov-network-operator
NAMESPACE NAME DESIRED CURRENT READY UP-TO-DATE AVAILABLE NODE SELECTOR AGE
sriov-network-operator sriov-network-config-daemon 1 1 1 1 1 feature.node.kubernetes.io/network-sriov.capable=true 45m
sriov-network-operator sriov-rancher-nfd-worker 1 1 1 1 1 <none> 45mIn a few minutes, the nodes will be detected and fully configured with SR-IOV capabilities. The update can sometimes take up to 10 minutes:
$ kubectl get sriovnetworknodestates -A
NAMESPACE NAME AGE
sriov-network-operator xr11-2 83sCheck if the interfaces were detected.
The interfaces discovered should be the PCI address of the network device. Check this information with the lspci command in the host.
$ kubectl get sriovnetworknodestates -n sriov-network-operator -oyaml
apiVersion: v1
items:
- apiVersion: sriovnetwork.openshift.io/v1
kind: SriovNetworkNodeState
metadata:
creationTimestamp: "2023-06-07T09:52:37Z"
generation: 1
name: xr11-2
namespace: sriov-network-operator
ownerReferences:
- apiVersion: sriovnetwork.openshift.io/v1
blockOwnerDeletion: true
controller: true
kind: SriovNetworkNodePolicy
name: default
uid: 80b72499-e26b-4072-a75c-f9a6218ec357
resourceVersion: "356603"
uid: e1f1654b-92b3-44d9-9f87-2571792cc1ad
spec:
dpConfigVersion: "356507"
status:
interfaces:
- deviceID: "1592"
driver: ice
eSwitchMode: legacy
linkType: ETH
mac: 40:a6:b7:9b:35:f0
mtu: 1500
name: p2p1
pciAddress: "0000:51:00.0"
totalvfs: 128
vendor: "8086"
- deviceID: "1592"
driver: ice
eSwitchMode: legacy
linkType: ETH
mac: 40:a6:b7:9b:35:f1
mtu: 1500
name: p2p2
pciAddress: "0000:51:00.1"
totalvfs: 128
vendor: "8086"
syncStatus: Succeeded
kind: List
metadata:
resourceVersion: ""If your interface is not detected here, ensure that it is present in the next config map:
$ kubectl get cm supported-nic-ids -oyaml -n sriov-network-operatorIf your device is not listed, edit the config map by adding the right values to be discovered. Then restart the sriov-network-config-daemon pods on each node for update to take effect.
Create the
SriovNetworkNodePolicyto configure theVFs
This policy creates the resource intelnicsDpdk for pod consumption. It also binds vfio-pci driver to the provided PCI device and creates 8 VFs with an MTU size of 1500:
The resourceName field must not contain any special characters and must be unique across the cluster.
The example uses the deviceType: vfio-pci because DPDK is used in combination with SR-IOV. If you don’t use DPDK, configure deviceType: netdevice (default value).
apiVersion: sriovnetwork.openshift.io/v1
kind: SriovNetworkNodePolicy
metadata:
name: policy-dpdk
namespace: sriov-network-operator
spec:
nodeSelector:
feature.node.kubernetes.io/network-sriov.capable: "true"
resourceName: intelnicsDpdk
deviceType: vfio-pci
numVfs: 8
mtu: 1500
nicSelector:
deviceID: "1592"
vendor: "8086"
rootDevices:
- 0000:51:00.0Validate configurations on all nodes:
With the predefined resourcePrefix rancher.io, a resource rancher.io/intelnicsDpdk with 8 VFs should be discovered.
$ kubectl get nodes -o jsonpath='{"items": [ { "name": @.metadata.name, "allocatable": @.status.allocatable } ]}' | jq
{
"name": "node1.suse.edge.com",
"allocatable": {
"cpu": "64",
"ephemeral-storage": "256196109726",
"hugepages-1Gi": "60Gi",
"hugepages-2Mi": "0",
"rancher.io/intel_fec_5g": "16",
"memory": "200424836Ki",
"pods": "110",
"rancher.io/intelnicsDpdk": "8"
}
}(Optional) Create the
sriovnetwork
This step is optional and only required for custom network definitions. Specify the resourceName to bind to the previously created node policy.
If the networkNamespace is set, the network is exposed to pods in that namespace. Otherwise, the network becomes available in the Network Operator’s installation namespace.
apiVersion: sriovnetwork.openshift.io/v1
kind: SriovNetwork
metadata:
name: network-dpdk
namespace: sriov-network-operator # where SRIOV Operator is installed
spec:
ipam: |
{
"type": "host-local",
"subnet": "192.168.0.0/24",
"rangeStart": "192.168.0.20",
"rangeEnd": "192.168.0.60",
"routes": [{
"dst": "0.0.0.0/0"
}],
"gateway": "192.168.0.1"
}
vlan: 500
resourceName: intelnicsDpdk
networkNamespace: default # where workloads are deployedIf the update is successful, a NetworkAttachmentDefinition (NAD) is created in target cluster.
$ kubectl get net-attach-def -A -oyaml
apiVersion: v1
items:
- apiVersion: k8s.cni.cncf.io/v1
kind: NetworkAttachmentDefinition
metadata:
annotations:
k8s.v1.cni.cncf.io/resourceName: rancher.io/intelnicsDpdk
creationTimestamp: "2023-06-08T11:22:27Z"
generation: 1
name: network-dpdk
namespace: default
resourceVersion: "13124"
uid: df7c89f5-177c-4f30-ae72-7aef3294fb15
spec:
config: '{ "cniVersion":"0.4.0", "name":"network-dpdk","type":"sriov","vlan":500,"vlanQoS":0,"ipam":{"type":"host-local","subnet":"192.168.0.0/24","rangeStart":"192.168.0.10","rangeEnd":"192.168.0.60","routes":[{"dst":"0.0.0.0/0"}],"gateway":"192.168.0.1"}
}'
kind: List
metadata:
resourceVersion: ""The workload pods could use the resourceName rancher.io/intelnicsDpdk to use the VFs of the network interface.
42.7 DPDK #
DPDK (Data Plane Development Kit) is a set of libraries and drivers for fast packet processing. It is used to accelerate packet processing workloads running on a wide variety of CPU architectures.
The DPDK includes data plane libraries and optimized network interface controller (NIC) drivers for the following:
A queue manager implements lockless queues.
A buffer manager pre-allocates fixed size buffers.
A memory manager allocates pools of objects in memory and uses a ring to store free objects; ensures that objects are spread equally on all
DRAMchannels.Poll mode drivers (
PMD) are designed to work without asynchronous notifications, reducing overhead.A packet framework as a set of libraries that are helpers to develop packet processing.
The following steps will show how to enable DPDK and how to create VFs from the NICs to be used by the DPDK interfaces:
Install the
DPDKpackage:
$ transactional-update pkg install dpdk dpdk-tools libdpdk-23
$ rebootKernel parameters:
To use DPDK, employ some drivers to enable certain parameters in the kernel:
| parameter | value | description |
|---|---|---|
iommu | pt | This option enables the use of the |
intel_iommu or amd_iommu | on | This option enables the use of |
To enable the parameters, add them to the /etc/default/grub file:
GRUB_CMDLINE_LINUX="BOOT_IMAGE=/boot/vmlinuz-6.4.0-9-rt root=UUID=77b713de-5cc7-4d4c-8fc6-f5eca0a43cf9 skew_tick=1 rd.timeout=60 rd.retry=45 console=ttyS1,115200 console=tty0 default_hugepagesz=1G hugepagesz=1G hugepages=40 hugepagesz=2M hugepages=0 ignition.platform.id=openstack intel_iommu=on iommu=pt irqaffinity=0,31,32,63 isolcpus=domain,nohz,managed_irq,1-30,33-62 nohz_full=1-30,33-62 nohz=on mce=off net.ifnames=0 nosoftlockup nowatchdog nmi_watchdog=0 quiet rcu_nocb_poll rcu_nocbs=1-30,33-62 rcupdate.rcu_cpu_stall_suppress=1 rcupdate.rcu_expedited=1 rcupdate.rcu_normal_after_boot=1 rcupdate.rcu_task_stall_timeout=0 rcutree.kthread_prio=99 security=selinux selinux=1 idle=poll"Update the GRUB configuration and reboot the system to apply the changes:
$ transactional-update grub.cfg
$ rebootLoad
vfio-pcikernel module and enableSR-IOVon the NICs. First argument indicatesvfio-pcidriver to support SR-IOV, and second argument prevents the PCI device from entering a low-power state when it’s idle:
$ modprobe vfio-pci enable_sriov=1 disable_idle_d3=1Create some virtual functions (
VFs) from theNICs.
To create for VFs, for example, for two different NICs, the following commands are required:
$ echo 4 > /sys/bus/pci/devices/0000:51:00.0/sriov_numvfs
$ echo 4 > /sys/bus/pci/devices/0000:51:00.1/sriov_numvfsBind the new VFs with the
vfio-pcidriver:
$ dpdk-devbind.py -b vfio-pci 0000:51:01.0 0000:51:01.1 0000:51:01.2 0000:51:01.3 \
0000:51:11.0 0000:51:11.1 0000:51:11.2 0000:51:11.3Review the configuration is correctly applied:
$ dpdk-devbind.py -s
Network devices using DPDK-compatible driver
============================================
0000:51:01.0 'Ethernet Adaptive Virtual Function 1889' drv=vfio-pci unused=iavf,igb_uio
0000:51:01.1 'Ethernet Adaptive Virtual Function 1889' drv=vfio-pci unused=iavf,igb_uio
0000:51:01.2 'Ethernet Adaptive Virtual Function 1889' drv=vfio-pci unused=iavf,igb_uio
0000:51:01.3 'Ethernet Adaptive Virtual Function 1889' drv=vfio-pci unused=iavf,igb_uio
0000:51:01.0 'Ethernet Adaptive Virtual Function 1889' drv=vfio-pci unused=iavf,igb_uio
0000:51:11.1 'Ethernet Adaptive Virtual Function 1889' drv=vfio-pci unused=iavf,igb_uio
0000:51:21.2 'Ethernet Adaptive Virtual Function 1889' drv=vfio-pci unused=iavf,igb_uio
0000:51:31.3 'Ethernet Adaptive Virtual Function 1889' drv=vfio-pci unused=iavf,igb_uio
Network devices using kernel driver
===================================
0000:19:00.0 'BCM57504 NetXtreme-E 10Gb/25Gb/40Gb/50Gb/100Gb/200Gb Ethernet 1751' if=em1 drv=bnxt_en unused=igb_uio,vfio-pci *Active*
0000:19:00.1 'BCM57504 NetXtreme-E 10Gb/25Gb/40Gb/50Gb/100Gb/200Gb Ethernet 1751' if=em2 drv=bnxt_en unused=igb_uio,vfio-pci
0000:19:00.2 'BCM57504 NetXtreme-E 10Gb/25Gb/40Gb/50Gb/100Gb/200Gb Ethernet 1751' if=em3 drv=bnxt_en unused=igb_uio,vfio-pci
0000:19:00.3 'BCM57504 NetXtreme-E 10Gb/25Gb/40Gb/50Gb/100Gb/200Gb Ethernet 1751' if=em4 drv=bnxt_en unused=igb_uio,vfio-pci
0000:51:00.0 'Ethernet Controller E810-C for QSFP 1592' if=eth13 drv=ice unused=igb_uio,vfio-pci
0000:51:00.1 'Ethernet Controller E810-C for QSFP 1592' if=rename8 drv=ice unused=igb_uio,vfio-pci42.8 vRAN Acceleration (Intel ACC100/ACC200) #
As communications service providers move from 4G to 5G networks, many are adopting virtualized radio access network (vRAN) architectures for higher channel capacity and easier deployment of edge-based services and applications. vRAN solutions are ideally located to deliver low-latency services with the flexibility to increase or decrease capacity based on the volume of real-time traffic and demand on the network.
One of the most compute-intensive 4G and 5G workloads is RAN layer 1 (L1) FEC, which resolves data transmission errors over unreliable or noisy communication channels. FEC technology detects and corrects a limited number of errors in 4G or 5G data, eliminating the need for retransmission. Since the FEC acceleration transaction does not contain cell state information, it can be easily virtualized, enabling pooling benefits and easy cell migration.
Historically, Intel provided the ACC100 vRAN Accelerator card to rapidly execute Layer 1 FEC algorithms, freeing up host processing power for the main CPU. Intel has since integrated this technology directly into newer CPUs, starting with Sapphire Rapids, under the name Intel vRAN Boost (also known as ACC200). Intel vRAN Boost act as an offload accelerator on the CPU itself, eliminating the need for a separate hardware card. This section details configuration of SUSE Telco Cloud for workloads to leverage ACC100 or Intel vRAN Boost.
42.8.1 Kernel parameters #
To enable the vRAN acceleration, we need to enable the following kernel parameters (if not present yet):
| parameter | value | description |
|---|---|---|
iommu | pt | This option enables the use of vfio for the DPDK interfaces. |
intel_iommu or amd_iommu | on | This option enables the use of vfio for VFs. |
Modify the GRUB file /etc/default/grub to add them to the kernel command line:
GRUB_CMDLINE_LINUX="BOOT_IMAGE=/boot/vmlinuz-6.4.0-9-rt root=UUID=77b713de-5cc7-4d4c-8fc6-f5eca0a43cf9 skew_tick=1 rd.timeout=60 rd.retry=45 console=ttyS1,115200 console=tty0 default_hugepagesz=1G hugepagesz=1G hugepages=40 hugepagesz=2M hugepages=0 ignition.platform.id=openstack intel_iommu=on iommu=pt irqaffinity=0,31,32,63 isolcpus=domain,nohz,managed_irq,1-30,33-62 nohz_full=1-30,33-62 nohz=on mce=off net.ifnames=0 nosoftlockup nowatchdog nmi_watchdog=0 quiet rcu_nocb_poll rcu_nocbs=1-30,33-62 rcupdate.rcu_cpu_stall_suppress=1 rcupdate.rcu_expedited=1 rcupdate.rcu_normal_after_boot=1 rcupdate.rcu_task_stall_timeout=0 rcutree.kthread_prio=99 security=selinux selinux=1 idle=poll"Update the GRUB configuration and reboot the system to apply the changes:
$ transactional-update grub.cfg
$ rebootTo verify that the parameters are applied after the reboot, check the command line:
$ cat /proc/cmdline42.8.2 Configure SR-IOV on FEC Accelerators #
Load
vfio-pcikernel module to enable vRAN acceleration. First argument indicatesvfio-pcimodule to support SR-IOV, and second argument prevents the PCI device from entering a low-power state when it’s idle.
$ modprobe vfio-pci enable_sriov=1 disable_idle_d3=1Retrieve the PCI device address of FEC accelerator:
$ lspci | grep -i acc
8a:00.0 Processing accelerators: Intel Corporation Device 0d5cBind the physical interface (
PF) withvfio-pcidriver:
$ dpdk-devbind.py -b vfio-pci 0000:8a:00.0Create the virtual functions (
VFs) from the physical interface (PF).
Check the maximum VF capacity of the accelerator card. Next, configure the card to expose the desired number of VFs, not exceeding the maximum number. In this example, we configure the card for its full capacity of 16 VFs:
$ cat /sys/bus/pci/devices/0000:8a:00.0/sriov_totalvfs
16
$ echo 16 > /sys/bus/pci/devices/0000:8a:00.0/sriov_numvfsConfigure the acclerator card and its virtual functions with a 4G or 5G profile. A unique VF token (UUID) must be provided. The workload would consume this VF token to utilize the card’s FEC acceleration capabilities:
$ pf_bb_config ACC200 -c /opt/pf-bb-config/acc200_config_vf_5g.cfg -v 00112233-4455-6677-8899-aabbccddeeff
Tue Jun 6 10:49:20 2023:INFO:Queue Groups: 2 5GUL, 2 5GDL, 2 4GUL, 2 4GDL
Tue Jun 6 10:49:20 2023:INFO:Configuration in VF mode
Tue Jun 6 10:49:21 2023:INFO: ROM version MM 99AD92
Tue Jun 6 10:49:21 2023:WARN:* Note: Not on DDR PRQ version 1302020 != 10092020
Tue Jun 6 10:49:21 2023:INFO:PF ACC200 configuration complete
Tue Jun 6 10:49:21 2023:INFO:ACC200 PF [0000:8a:00.0] configuration complete!Verify the new VFs created from the FEC PF. Note that the VFs got
0d5ddevice ID. This information is required in next step to expose these VFs as Kubernetes resource:
$ dpdk-devbind.py -s
Baseband devices using DPDK-compatible driver
=============================================
0000:8a:00.0 'Device 0d5c' drv=vfio-pci unused=
0000:8b:00.0 'Device 0d5d' drv=vfio-pci unused=
Other Baseband devices
======================
0000:8b:00.1 'Device 0d5d' unused=42.8.3 Configure Kubernetes for FEC Acceleration #
The final step is exposing the VFs to Kubernetes with help of SR-IOV device plugin. Create a ConfigMap using the VFs' deviceID gathered from previous step, and install SR-IOV device plugin. Once Kubernetes nodes display the FEC VFs as Allocatable resources, the cluster is ready for the workloads to enjoy the FEC acceleration.
Follow the steps of Option 1 in Section 42.6, “SR-IOV” chapter. SRIOV Network Operator isn’t applicable for FEC Accelerator, so Option 2 is not applicable.
42.9 Huge pages #
When a process uses RAM, the CPU marks it as used by that process. For efficiency, the CPU allocates RAM in chunks 4K bytes is the default value on many platforms. Those chunks are named pages. Pages can be swapped to disk, etc.
Since the process address space is virtual, the CPU and the operating system need to remember which pages belong to which process, and where each page is stored. The greater the number of pages, the longer the search for memory mapping. When a process uses 1 GB of memory, that is 262144 entries to look up (1 GB / 4 K). If a page table entry consumes 8 bytes, that is 2 MB (262144 * 8) to look up.
Most current CPU architectures support larger-than-default pages, which give the CPU/OS fewer entries to look up.
Kernel parameters
To enable the huge pages, we should add the following kernel parameters. In this example, we configure 40 1G pages, though the huge page size and exact number should be tailored to your application’s memory requirements:
| parameter | value | description |
|---|---|---|
hugepagesz | 1G | This option allows to set the size of huge pages to 1 G |
hugepages | 40 | This is the number of huge pages defined before |
default_hugepagesz | 1G | This is the default value to get the huge pages |
Modify the GRUB file /etc/default/grub to add these parameters in GRUB_CMDLINE_LINUX:
default_hugepagesz=1G hugepagesz=1G hugepages=40 hugepagesz=2M hugepages=0Update the GRUB configuration and reboot the system to apply the changes:
$ transactional-update grub.cfg
$ rebootTo validate that the parameters are applied after the reboot, you can check the command line:
$ cat /proc/cmdlineUsing huge pages
To use the huge pages, we need to mount them:
$ mkdir -p /hugepages
$ mount -t hugetlbfs nodev /hugepagesDeploy a Kubernetes workload, creating the resources and the volumes:
...
resources:
requests:
memory: "24Gi"
hugepages-1Gi: 16Gi
intel.com/intel_sriov_oru: '4'
limits:
memory: "24Gi"
hugepages-1Gi: 16Gi
intel.com/intel_sriov_oru: '4'
......
volumeMounts:
- name: hugepage
mountPath: /hugepages
...
volumes:
- name: hugepage
emptyDir:
medium: HugePages
...42.10 NUMA-aware scheduling #
Non-Uniform Memory Access or Non-Uniform Memory Architecture (NUMA) is a physical memory design used in SMP (multiprocessors) architecture, where the memory access time depends on the memory location relative to a processor. Under NUMA, a processor can access its own local memory faster than non-local memory, that is, memory local to another processor or memory shared between processors.
42.10.1 Identifying NUMA nodes #
To identify the NUMA nodes, on your system use the following command:
$ lscpu | grep NUMA
NUMA node(s): 1
NUMA node0 CPU(s): 0-63For this example, we have only one NUMA node showing 64 CPUs.
NUMA needs to be enabled in the BIOS. If dmesg does not have records of NUMA initialization during the bootup, then NUMA-related messages in the kernel ring buffer might have been overwritten.
42.11 Metal LB #
MetalLB is a load-balancer implementation for bare-metal Kubernetes clusters, using standard routing protocols like L2 and BGP as advertisement protocols. It is a network load balancer that can be used to expose services in a Kubernetes cluster to the outside world due to the need to use Kubernetes Services type LoadBalancer with bare-metal.
To enable MetalLB in the RKE2 cluster, the following steps are required:
Install
MetalLBusing the following command:
$ kubectl apply <<EOF -f
apiVersion: helm.cattle.io/v1
kind: HelmChart
metadata:
name: metallb
namespace: kube-system
spec:
chart: oci://registry.suse.com/edge/charts/metallb
targetNamespace: metallb-system
version: 304.0.0+up0.14.9
createNamespace: true
---
apiVersion: helm.cattle.io/v1
kind: HelmChart
metadata:
name: endpoint-copier-operator
namespace: kube-system
spec:
chart: oci://registry.suse.com/edge/charts/endpoint-copier-operator
targetNamespace: endpoint-copier-operator
version: 304.0.1+up0.3.0
createNamespace: true
EOFCreate the
IpAddressPooland theL2advertisementconfiguration:
apiVersion: metallb.io/v1beta1
kind: IPAddressPool
metadata:
name: kubernetes-vip-ip-pool
namespace: metallb-system
spec:
addresses:
- 10.168.200.98/32
serviceAllocation:
priority: 100
namespaces:
- default
---
apiVersion: metallb.io/v1beta1
kind: L2Advertisement
metadata:
name: ip-pool-l2-adv
namespace: metallb-system
spec:
ipAddressPools:
- kubernetes-vip-ip-poolCreate the endpoint service to expose the
VIP:
apiVersion: v1
kind: Service
metadata:
name: kubernetes-vip
namespace: default
spec:
internalTrafficPolicy: Cluster
ipFamilies:
- IPv4
ipFamilyPolicy: SingleStack
ports:
- name: rke2-api
port: 9345
protocol: TCP
targetPort: 9345
- name: k8s-api
port: 6443
protocol: TCP
targetPort: 6443
sessionAffinity: None
type: LoadBalancerCheck the
VIPis created and theMetalLBpods are running:
$ kubectl get svc -n default
$ kubectl get pods -n default42.12 Private registry configuration #
Containerd can be configured to connect to private registries and use them to pull private images on each node.
Upon startup, RKE2 checks if a registries.yaml file exists at /etc/rancher/rke2/ and instructs containerd to use any registries defined in the file. If you wish to use a private registry, create this file as root on each node that will use the registry.
To add the private registry, create the file /etc/rancher/rke2/registries.yaml with the following content:
mirrors:
docker.io:
endpoint:
- "https://registry.example.com:5000"
configs:
"registry.example.com:5000":
auth:
username: xxxxxx # this is the registry username
password: xxxxxx # this is the registry password
tls:
cert_file: # path to the cert file used to authenticate to the registry
key_file: # path to the key file for the certificate used to authenticate to the registry
ca_file: # path to the ca file used to verify the registry's certificate
insecure_skip_verify: # may be set to true to skip verifying the registry's certificateor without authentication:
mirrors:
docker.io:
endpoint:
- "https://registry.example.com:5000"
configs:
"registry.example.com:5000":
tls:
cert_file: # path to the cert file used to authenticate to the registry
key_file: # path to the key file for the certificate used to authenticate to the registry
ca_file: # path to the ca file used to verify the registry's certificate
insecure_skip_verify: # may be set to true to skip verifying the registry's certificateFor the registry changes to take effect, you need to either configure this file before starting RKE2 on the node, or restart RKE2 on each configured node.
42.13 Precision Time Protocol #
Precision Time Protocol (PTP) is a network protocol developed by the Institute of Electrical and Electronics Engineers (IEEE) to enable sub-microsecond time synchronization in a computer network. Since its inception and for a couple of decades now, PTP has been in use in many industries. It has recently seen a growing adoption in the telecommunication networks as a vital element to 5G networks. While being a relatively simple protocol, its configuration can change significantly depending on the application. For this reason, multiple profiles have been defined and standardized.
In this section, only telco-specific profiles will be covered. Consequently time-stamping capability and a PTP hardware clock (PHC) in the NIC will be assumed. Nowadays, all telco-grade network adapters come with PTP support in hardware, but you can verify such capabilities with the following command:
# ethtool -T p1p1
Time stamping parameters for p1p1:
Capabilities:
hardware-transmit
software-transmit
hardware-receive
software-receive
software-system-clock
hardware-raw-clock
PTP Hardware Clock: 0
Hardware Transmit Timestamp Modes:
off
on
Hardware Receive Filter Modes:
none
allReplace p1p1 with name of the interface to be used for PTP.
The following sections will provide guidance on how to install and configure PTP on SUSE Telco Cloud specifically, but familiarity with basic PTP concepts is expected. For a brief overview of PTP and the implementation included in SUSE Telco Cloud, refer to https://documentation.suse.com/sles/html/SLES-all/cha-tuning-ptp.html.
42.13.1 Install PTP software components #
In SUSE Telco Cloud, the PTP implementation is provided by the linuxptp package, which includes two components:
ptp4l: a daemon that controls the PHC on the NIC and runs the PTP protocolphc2sys: a daemon that keeps the system clock in sync with the PTP-synchronized PHC on the NIC
Both daemons are required for the system synchronization to fully work and must be correctly configured according to your setup. This is covered in Section 42.13.2, “Configure PTP for telco deployments”.
The easiest and best way to integrate PTP in your downstream cluster is to add the linuxptp package under packageList in the Edge Image Builder (EIB) definition file. This way the PTP control plane software will be installed automatically during the cluster provisioning. See the EIB documentation (Section 3.3.6, “Configuring RPM packages”) for more information on installing packages.
Below find a sample EIB manifest with linuxptp:
apiVersion: 1.3
image:
imageType: RAW
arch: x86_64
baseImage: SL-Micro.x86_64-6.1-Base-RT-GM.raw
outputImageName: eibimage-slmicrort-telco.raw
operatingSystem:
time:
timezone: America/New_York
kernelArgs:
- ignition.platform.id=openstack
- net.ifnames=1
systemd:
disable:
- rebootmgr
- transactional-update.timer
- transactional-update-cleanup.timer
- fstrim
- time-sync.target
enable:
- ptp4l
- phc2sys
users:
- username: root
encryptedPassword: $ROOT_PASSWORD
packages:
packageList:
- jq
- dpdk
- dpdk-tools
- libdpdk-23
- pf-bb-config
- open-iscsi
- tuned
- cpupower
- linuxptp
sccRegistrationCode: $SCC_REGISTRATION_CODEThe linuxptp package included in SUSE Telco Cloud does not enable ptp4l and phc2sys by default. If their system-specific configuration files are deployed at provisioning time (see Section 42.13.3, “Cluster API integration”), they should be enabled. Do so by adding them to the systemd section of the manifest, as in the example above.
Follow the usual process to build the image as described in the EIB Documentation (Section 3.4, “Building the image”) and use it to deploy your cluster. If you are new to EIB, start from Chapter 11, Edge Image Builder instead.
42.13.2 Configure PTP for telco deployments #
Many telco applications require strict phase and time synchronization with little deviance, which resulted in a definition of two telco-oriented profiles: the ITU-T G.8275.1 and ITU-T G.8275.2. They both have a high rate of sync messages and other distinctive traits, such as the use of an alternative Best Master Clock Algorithm (BMCA). Such behavior mandates specific settings in the configuration file consumed by ptp4l, provided in the following sections as a reference.
Both sections only cover the case of an ordinary clock in Time Receiver configuration.
Any such profile must be used in a well-planned PTP infrastructure.
Your specific PTP network may require additional configuration tuning, make sure to review and adapt the provided examples if needed.
42.13.2.1 PTP profile ITU-T G.8275.1 #
The G.8275.1 profile has the following specifics:
Runs directly on Ethernet and requires full network support (adjacent nodes/switches must support PTP).
The default domain setting is 24.
Dataset comparison is based on the G.8275.x algorithm and its
localPriorityvalues afterpriority2.
Copy the following content to a file named /etc/ptp4l-G.8275.1.conf:
# Telecom G.8275.1 example configuration [global] domainNumber 24 priority2 255 dataset_comparison G.8275.x G.8275.portDS.localPriority 128 G.8275.defaultDS.localPriority 128 maxStepsRemoved 255 logAnnounceInterval -3 logSyncInterval -4 logMinDelayReqInterval -4 announceReceiptTimeout 3 serverOnly 0 ptp_dst_mac 01:80:C2:00:00:0E network_transport L2
Once the file has been created, it must be referenced in /etc/sysconfig/ptp4l for the daemon to start correctly. This can be done by changing the OPTIONS= line to:
OPTIONS="-f /etc/ptp4l-G.8275.1.conf -i $IFNAME --message_tag ptp-8275.1"
More precisely:
-frequires the file name of the configuration file to use;/etc/ptp4l-G.8275.1.confin this case-irequires the name of the interface to use, replace$IFNAMEwith a real interface name.--message_tagallows to better identify the ptp4l output in the system logs and is optional.
Once the steps above are complete, the ptp4l daemon must be (re)started:
# systemctl restart ptp4lCheck the synchronization status by observing the logs with:
# journalctl -e -u ptp4l42.13.2.2 PTP profile ITU-T G.8275.2 #
The G.8275.2 profile has the following specifics:
Runs on IP and does not require full network support (adjacent nodes/switches may not support PTP).
The default domain setting is 44.
Dataset comparison is based on the G.8275.x algorithm and its
localPriorityvalues afterpriority2.
Copy the following content to a file named /etc/ptp4l-G.8275.2.conf:
# Telecom G.8275.2 example configuration [global] domainNumber 44 priority2 255 dataset_comparison G.8275.x G.8275.portDS.localPriority 128 G.8275.defaultDS.localPriority 128 maxStepsRemoved 255 logAnnounceInterval 0 serverOnly 0 hybrid_e2e 1 inhibit_multicast_service 1 unicast_listen 1 unicast_req_duration 60 logSyncInterval -5 logMinDelayReqInterval -4 announceReceiptTimeout 2 # # Customize the following for slave operation: # [unicast_master_table] table_id 1 logQueryInterval 2 UDPv4 $PEER_IP_ADDRESS [$IFNAME] unicast_master_table 1
Make sure to replace the following placeholders:
$PEER_IP_ADDRESS- the IP address of the next PTP node to communicate with, such as the master or boundary clock that will provide synchronization.$IFNAME- tellsptp4lwhat interface to use for PTP.
Once the file has been created, it must be referenced, along with the name of the interface to use for PTP, in /etc/sysconfig/ptp4l for the daemon to start correctly. This can be done by changing the OPTIONS= line to:
OPTIONS="-f /etc/ptp4l-G.8275.2.conf --message_tag ptp-8275.2"More precisely:
-frequires the file name of the configuration file to use. In this case, it is/etc/ptp4l-G.8275.2.conf.--message_tagallows to better identify the ptp4l output in the system logs and is optional.
Once the steps above are complete, the ptp4l daemon must be (re)started:
# systemctl restart ptp4lCheck the synchronization status by observing the logs with:
# journalctl -e -u ptp4l42.13.2.3 Configuration of phc2sys #
Although not required, it is recommended that you fully complete the configuration of ptp4l before moving to phc2sys.
phc2sys does not require a configuration file and its execution parameters can be solely controlled through the OPTIONS= variable present in /etc/sysconfig/ptp4l, in a similar fashion to ptp4l:
OPTIONS="-s $IFNAME -w"
Where $IFNAME is the name of the interface already set up in ptp4l that will be used as the source for the system clock. This is used to identify the source PHC.
42.13.3 Cluster API integration #
Whenever a cluster is deployed through a management cluster and directed network provisioning, both the configuration file and the two configuration variables in /etc/sysconfig can be deployed on the host at provisioning time. Below is an excerpt from a cluster definition, focusing on a modified RKE2ControlPlane object that deploys the same G.8275.1 configuration file on all hosts:
apiVersion: controlplane.cluster.x-k8s.io/v1beta1
kind: RKE2ControlPlane
metadata:
name: single-node-cluster
namespace: default
spec:
infrastructureRef:
apiVersion: infrastructure.cluster.x-k8s.io/v1beta1
kind: Metal3MachineTemplate
name: single-node-cluster-controlplane
replicas: 1
version: ${RKE2_VERSION}
rolloutStrategy:
type: "RollingUpdate"
rollingUpdate:
maxSurge: 0
registrationMethod: "control-plane-endpoint"
serverConfig:
cni: canal
agentConfig:
format: ignition
cisProfile: cis
additionalUserData:
config: |
variant: fcos
version: 1.4.0
systemd:
units:
- name: rke2-preinstall.service
enabled: true
contents: |
[Unit]
Description=rke2-preinstall
Wants=network-online.target
Before=rke2-install.service
ConditionPathExists=!/run/cluster-api/bootstrap-success.complete
[Service]
Type=oneshot
User=root
ExecStartPre=/bin/sh -c "mount -L config-2 /mnt"
ExecStart=/bin/sh -c "sed -i \"s/BAREMETALHOST_UUID/$(jq -r .uuid /mnt/openstack/latest/meta_data.json)/\" /etc/rancher/rke2/config.yaml"
ExecStart=/bin/sh -c "echo \"node-name: $(jq -r .name /mnt/openstack/latest/meta_data.json)\" >> /etc/rancher/rke2/config.yaml"
ExecStartPost=/bin/sh -c "umount /mnt"
[Install]
WantedBy=multi-user.target
storage:
files:
- path: /etc/ptp4l-G.8275.1.conf
overwrite: true
contents:
inline: |
# Telecom G.8275.1 example configuration
[global]
domainNumber 24
priority2 255
dataset_comparison G.8275.x
G.8275.portDS.localPriority 128
G.8275.defaultDS.localPriority 128
maxStepsRemoved 255
logAnnounceInterval -3
logSyncInterval -4
logMinDelayReqInterval -4
announceReceiptTimeout 3
serverOnly 0
ptp_dst_mac 01:80:C2:00:00:0E
network_transport L2
mode: 0644
user:
name: root
group:
name: root
- path: /etc/sysconfig/ptp4l
overwrite: true
contents:
inline: |
## Path: Network/LinuxPTP
## Description: Precision Time Protocol (PTP): ptp4l settings
## Type: string
## Default: "-i eth0 -f /etc/ptp4l.conf"
## ServiceRestart: ptp4l
#
# Arguments when starting ptp4l(8).
#
OPTIONS="-f /etc/ptp4l-G.8275.1.conf -i $IFNAME --message_tag ptp-8275.1"
mode: 0644
user:
name: root
group:
name: root
- path: /etc/sysconfig/phc2sys
overwrite: true
contents:
inline: |
## Path: Network/LinuxPTP
## Description: Precision Time Protocol (PTP): phc2sys settings
## Type: string
## Default: "-s eth0 -w"
## ServiceRestart: phc2sys
#
# Arguments when starting phc2sys(8).
#
OPTIONS="-s $IFNAME -w"
mode: 0644
user:
name: root
group:
name: root
kubelet:
extraArgs:
- provider-id=metal3://BAREMETALHOST_UUID
nodeName: "localhost.localdomain"Besides other variables, the above definition must be completed with the interface name and with the other Cluster API objects, as described in Chapter 43, Fully automated directed network provisioning.
This approach is convenient only if the hardware in the cluster is uniform and the same configuration is needed on all hosts, interface name included.
Alternative approaches are possible and will be covered in future releases.
At this point, your hosts should have a working and running PTP stack and will start negotiating their PTP role.
43 Fully automated directed network provisioning #
43.1 Introduction #
Directed network provisioning is a feature that allows you to automate the provisioning of downstream clusters. This feature is useful when you have many downstream clusters to provision, and you want to automate the process.
A management cluster (Chapter 41, Setting up the management cluster) automates deployment of the following components:
SUSE Linux Micro RTas the OS. Depending on the use case, configurations like networking, storage, users and kernel arguments can be customized.RKE2as the Kubernetes cluster. The defaultCNIplug-in isCilium. Depending on the use case, certainCNIplug-ins can be used, such asCilium+Multus.SUSE StorageSUSE SecurityMetalLBcan be used as the load balancer for highly available multi-node clusters.
For more information about SUSE Linux Micro, see Chapter 9, SUSE Linux Micro
For more information about RKE2, see Chapter 15, RKE2
For more information about SUSE Storage, see Chapter 16, SUSE Storage
For more information about SUSE Security, see Chapter 17, SUSE Security
The following sections describe the different directed network provisioning workflows and some additional features that can be added to the provisioning process:
Section 43.2, “Prepare downstream cluster image for connected scenarios”
Section 43.3, “Prepare downstream cluster image for air-gap scenarios”
Section 43.4, “Downstream cluster provisioning with Directed network provisioning (single-node)”
Section 43.5, “Downstream cluster provisioning with Directed network provisioning (multi-node)”
Section 43.7, “Telco features (DPDK, SR-IOV, CPU isolation, huge pages, NUMA, etc.)”
Section 43.9, “Downstream cluster provisioning in air-gapped scenarios”
The following sections show how to prepare the different scenarios for the directed network provisioning workflow using SUSE Telco Cloud. For examples of the different configurations options for deployment (incl. air-gapped environments, DHCP and DHCP-less networks, private container registries, etc.), see the SUSE Telco Cloud repository.
43.2 Prepare downstream cluster image for connected scenarios #
Edge Image Builder (Chapter 11, Edge Image Builder) is used to prepare a modified SLEMicro base image which is provisioned on downstream cluster hosts.
Much of the configuration via Edge Image Builder is possible, but in this guide, we cover the minimal configurations necessary to set up the downstream cluster.
43.2.1 Prerequisites for connected scenarios #
A container runtime such as Podman or Rancher Desktop is required to run Edge Image Builder.
The base image will be built using the following guide Chapter 28, Building Updated SUSE Linux Micro Images with Kiwi with the profile
Base-SelfInstall(orBase-RT-SelfInstallfor the Real-Time kernel). The process is the same for both architectures (x86-64 and aarch64).
It is required to use a build host with the same architecture of the images being built. In other words, to build an aarch64 image, it is required to use an aarch64 build host, and vice-versa for x86-64 (cross-builds are not supported at this time).
43.2.2 Image configuration for connected scenarios #
When running Edge Image Builder, a directory is mounted from the host, so it is necessary to create a directory structure to store the configuration files used to define the target image.
downstream-cluster-config.yamlis the image definition file, see Chapter 3, Standalone clusters with Edge Image Builder for more details.The base image folder will contain the output raw image generated following the guide Chapter 28, Building Updated SUSE Linux Micro Images with Kiwi with the profile
Base-SelfInstall(orBase-RT-SelfInstallfor the Real-Time kernel) must be copied/moved under thebase-imagesfolder.The
networkfolder is optional, see Section 43.2.2.6, “Additional script for Advanced Network Configuration” for more details.The
custom/scriptsdirectory contains scripts to be run on first-boot:01-fix-growfs.shscript is required to resize the OS root partition on deployment02-performance.shscript is optional and can be used to configure the system for performance tuning.03-sriov.shscript is optional and can be used to configure the system for SR-IOV.
The
custom/filesdirectory contains theperformance-settings.shandsriov-auto-filler.shfiles to be copied to the image during the image creation process.
├── downstream-cluster-config.yaml
├── base-images/
│ └ SL-Micro.x86_64-6.1-Base-GM.raw
├── network/
| └ configure-network.sh
└── custom/
└ scripts/
| └ 01-fix-growfs.sh
| └ 02-performance.sh
| └ 03-sriov.sh
└ files/
└ performance-settings.sh
└ sriov-auto-filler.sh43.2.2.1 Downstream cluster image definition file #
The downstream-cluster-config.yaml file is the main configuration file for the downstream cluster image. The following is a minimal example for deployment via Metal3:
apiVersion: 1.3
image:
imageType: raw
arch: x86_64
baseImage: SL-Micro.x86_64-6.1-Base-GM.raw
outputImageName: eibimage-output-telco.raw
operatingSystem:
kernelArgs:
- ignition.platform.id=openstack
- net.ifnames=1
systemd:
disable:
- rebootmgr
- transactional-update.timer
- transactional-update-cleanup.timer
- fstrim
- time-sync.target
users:
- username: root
encryptedPassword: $ROOT_PASSWORD
sshKeys:
- $USERKEY1
packages:
packageList:
- jq
sccRegistrationCode: $SCC_REGISTRATION_CODEWhere $SCC_REGISTRATION_CODE is the registration code copied from SUSE Customer Center, and the package list contains jq which is required.
$ROOT_PASSWORD is the encrypted password for the root user, which can be useful for test/debugging. It can be generated with the openssl passwd -6 PASSWORD command
For the production environments, it is recommended to use the SSH keys that can be added to the users block replacing the $USERKEY1 with the real SSH keys.
arch: x86_64 is the architecture of the image. For arm64 architecture, use arch: aarch64.
net.ifnames=1 enables Predictable Network Interface Naming
This matches the default configuration for the metal3 chart, but the setting must match the configured chart predictableNicNames value.
Also note ignition.platform.id=openstack is mandatory, without this argument SLEMicro configuration via ignition will fail in the Metal3 automated flow.
43.2.2.2 Growfs script #
Currently, a custom script (custom/scripts/01-fix-growfs.sh) is required to grow the file system to match the disk size on first-boot after provisioning. The 01-fix-growfs.sh script contains the following information:
#!/bin/bash
growfs() {
mnt="$1"
dev="$(findmnt --fstab --target ${mnt} --evaluate --real --output SOURCE --noheadings)"
# /dev/sda3 -> /dev/sda, /dev/nvme0n1p3 -> /dev/nvme0n1
parent_dev="/dev/$(lsblk --nodeps -rno PKNAME "${dev}")"
# Last number in the device name: /dev/nvme0n1p42 -> 42
partnum="$(echo "${dev}" | sed 's/^.*[^0-9]\([0-9]\+\)$/\1/')"
ret=0
growpart "$parent_dev" "$partnum" || ret=$?
[ $ret -eq 0 ] || [ $ret -eq 1 ] || exit 1
/usr/lib/systemd/systemd-growfs "$mnt"
}
growfs /43.2.2.3 Performance script #
The following optional script (custom/scripts/02-performance.sh) can be used to configure the system for performance tuning:
#!/bin/bash
# create the folder to extract the artifacts there
mkdir -p /opt/performance-settings
# copy the artifacts
cp performance-settings.sh /opt/performance-settings/The content of custom/files/performance-settings.sh is a script that can be used to configure the system for performance tuning and can be downloaded from the following link.
43.2.2.4 SR-IOV script #
The following optional script (custom/scripts/03-sriov.sh) can be used to configure the system for SR-IOV:
#!/bin/bash
# create the folder to extract the artifacts there
mkdir -p /opt/sriov
# copy the artifacts
cp sriov-auto-filler.sh /opt/sriov/sriov-auto-filler.shThe content of custom/files/sriov-auto-filler.sh is a script that can be used to configure the system for SR-IOV and can be downloaded from the following link.
Add your own custom scripts to be executed during the provisioning process using the same approach. For more information, see Chapter 3, Standalone clusters with Edge Image Builder.
43.2.2.5 Additional configuration for Telco workloads #
To enable Telco features like dpdk, sr-iov or FEC, additional packages may be required as shown in the following example.
apiVersion: 1.3
image:
imageType: raw
arch: x86_64
baseImage: SL-Micro.x86_64-6.1-Base-GM.raw
outputImageName: eibimage-output-telco.raw
operatingSystem:
kernelArgs:
- ignition.platform.id=openstack
- net.ifnames=1
systemd:
disable:
- rebootmgr
- transactional-update.timer
- transactional-update-cleanup.timer
- fstrim
- time-sync.target
users:
- username: root
encryptedPassword: $ROOT_PASSWORD
sshKeys:
- $user1Key1
packages:
packageList:
- jq
- dpdk
- dpdk-tools
- libdpdk-23
- pf-bb-config
sccRegistrationCode: $SCC_REGISTRATION_CODEWhere $SCC_REGISTRATION_CODE is the registration code copied from SUSE Customer Center, and the package list contains the minimum packages to be used for the Telco profiles.
arch: x86_64 is the architecture of the image. For arm64 architecture, use arch: aarch64.
43.2.2.6 Additional script for Advanced Network Configuration #
If you need to configure static IPs or more advanced networking scenarios as described in Section 43.6, “Advanced Network Configuration”, the following additional configuration is required.
In the network folder, create the following configure-network.sh file - this consumes configuration drive data on first-boot, and configures the
host networking using the NM Configurator tool.
#!/bin/bash
set -eux
# Attempt to statically configure a NIC in the case where we find a network_data.json
# In a configuration drive
CONFIG_DRIVE=$(blkid --label config-2 || true)
if [ -z "${CONFIG_DRIVE}" ]; then
echo "No config-2 device found, skipping network configuration"
exit 0
fi
mount -o ro $CONFIG_DRIVE /mnt
NETWORK_DATA_FILE="/mnt/openstack/latest/network_data.json"
if [ ! -f "${NETWORK_DATA_FILE}" ]; then
umount /mnt
echo "No network_data.json found, skipping network configuration"
exit 0
fi
DESIRED_HOSTNAME=$(cat /mnt/openstack/latest/meta_data.json | tr ',{}' '\n' | grep '\"metal3-name\"' | sed 's/.*\"metal3-name\": \"\(.*\)\"/\1/')
echo "${DESIRED_HOSTNAME}" > /etc/hostname
mkdir -p /tmp/nmc/{desired,generated}
cp ${NETWORK_DATA_FILE} /tmp/nmc/desired/_all.yaml
umount /mnt
./nmc generate --config-dir /tmp/nmc/desired --output-dir /tmp/nmc/generated
./nmc apply --config-dir /tmp/nmc/generated43.2.3 Image creation #
Once the directory structure is prepared following the previous sections, run the following command to build the image:
podman run --rm --privileged -it -v $PWD:/eib \
registry.suse.com/edge/3.4/edge-image-builder:1.3.0 \
build --definition-file downstream-cluster-config.yamlThis creates the output ISO image file named eibimage-output-telco.raw, based on the definition described above.
The output image must then be made available via a webserver, either the media-server container enabled via the Management Cluster Documentation (Note)
or some other locally accessible server. In the examples below, we refer to this server as imagecache.local:8080
43.3 Prepare downstream cluster image for air-gap scenarios #
Edge Image Builder (Chapter 11, Edge Image Builder) is used to prepare a modified SLEMicro base image which is provisioned on downstream cluster hosts.
Much of the configuration is possible with Edge Image Builder, but in this guide, we cover the minimal configurations necessary to set up the downstream cluster for air-gap scenarios.
43.3.1 Prerequisites for air-gap scenarios #
A container runtime such as Podman or Rancher Desktop is required to run Edge Image Builder.
The base image will be built using the following guide Chapter 28, Building Updated SUSE Linux Micro Images with Kiwi with the profile
Base-SelfInstall(orBase-RT-SelfInstallfor the Real-Time kernel). The process is the same for both architectures (x86-64 and aarch64).If you want to use SR-IOV or any other workload which require a container image, a local private registry must be deployed and already configured (with/without TLS and/or authentication). This registry will be used to store the images and the helm chart OCI images.
It is required to use a build host with the same architecture of the images being built. In other words, to build an aarch64 image, it is required to use an aarch64 build host, and vice-versa for x86-64 (cross-builds are not supported at this time).
43.3.2 Image configuration for air-gap scenarios #
When running Edge Image Builder, a directory is mounted from the host, so it is necessary to create a directory structure to store the configuration files used to define the target image.
downstream-cluster-airgap-config.yamlis the image definition file, see Chapter 3, Standalone clusters with Edge Image Builder for more details.The base image folder will contain the output raw image generated following the guide Chapter 28, Building Updated SUSE Linux Micro Images with Kiwi with the profile
Base-SelfInstall(orBase-RT-SelfInstallfor the Real-Time kernel) must be copied/moved under thebase-imagesfolder.The
networkfolder is optional, see Section 43.2.2.6, “Additional script for Advanced Network Configuration” for more details.The
custom/scriptsdirectory contains scripts to be run on first-boot:01-fix-growfs.shscript is required to resize the OS root partition on deployment.02-airgap.shscript is required to copy the images to the right place during the image creation process for air-gapped environments.03-performance.shscript is optional and can be used to configure the system for performance tuning.04-sriov.shscript is optional and can be used to configure the system for SR-IOV.
The
custom/filesdirectory contains therke2and thecniimages to be copied to the image during the image creation process. Also, the optionalperformance-settings.shandsriov-auto-filler.shfiles can be included.
├── downstream-cluster-airgap-config.yaml
├── base-images/
│ └ SL-Micro.x86_64-6.1-Base-GM.raw
├── network/
| └ configure-network.sh
└── custom/
└ files/
| └ install.sh
| └ rke2-images-cilium.linux-amd64.tar.zst
| └ rke2-images-core.linux-amd64.tar.zst
| └ rke2-images-multus.linux-amd64.tar.zst
| └ rke2-images.linux-amd64.tar.zst
| └ rke2.linux-amd64.tar.zst
| └ sha256sum-amd64.txt
| └ performance-settings.sh
| └ sriov-auto-filler.sh
└ scripts/
└ 01-fix-growfs.sh
└ 02-airgap.sh
└ 03-performance.sh
└ 04-sriov.sh43.3.2.1 Downstream cluster image definition file #
The downstream-cluster-airgap-config.yaml file is the main configuration file for the downstream cluster image and the content has been described in the previous section (Section 43.2.2.5, “Additional configuration for Telco workloads”).
43.3.2.2 Growfs script #
Currently, a custom script (custom/scripts/01-fix-growfs.sh) is required to grow the file system to match the disk size on first-boot after provisioning. The 01-fix-growfs.sh script contains the following information:
#!/bin/bash
growfs() {
mnt="$1"
dev="$(findmnt --fstab --target ${mnt} --evaluate --real --output SOURCE --noheadings)"
# /dev/sda3 -> /dev/sda, /dev/nvme0n1p3 -> /dev/nvme0n1
parent_dev="/dev/$(lsblk --nodeps -rno PKNAME "${dev}")"
# Last number in the device name: /dev/nvme0n1p42 -> 42
partnum="$(echo "${dev}" | sed 's/^.*[^0-9]\([0-9]\+\)$/\1/')"
ret=0
growpart "$parent_dev" "$partnum" || ret=$?
[ $ret -eq 0 ] || [ $ret -eq 1 ] || exit 1
/usr/lib/systemd/systemd-growfs "$mnt"
}
growfs /43.3.2.3 Air-gap script #
The following script (custom/scripts/02-airgap.sh) is required to copy the images to the right place during the image creation process:
#!/bin/bash
# create the folder to extract the artifacts there
mkdir -p /opt/rke2-artifacts
mkdir -p /var/lib/rancher/rke2/agent/images
# copy the artifacts
cp install.sh /opt/
cp rke2-images*.tar.zst rke2.linux-amd64.tar.gz sha256sum-amd64.txt /opt/rke2-artifacts/43.3.2.4 Performance script #
The following optional script (custom/scripts/03-performance.sh) can be used to configure the system for performance tuning:
#!/bin/bash
# create the folder to extract the artifacts there
mkdir -p /opt/performance-settings
# copy the artifacts
cp performance-settings.sh /opt/performance-settings/The content of custom/files/performance-settings.sh is a script that can be used to configure the system for performance tuning and can be downloaded from the following link.
43.3.2.5 SR-IOV script #
The following optional script (custom/scripts/04-sriov.sh) can be used to configure the system for SR-IOV:
#!/bin/bash
# create the folder to extract the artifacts there
mkdir -p /opt/sriov
# copy the artifacts
cp sriov-auto-filler.sh /opt/sriov/sriov-auto-filler.shThe content of custom/files/sriov-auto-filler.sh is a script that can be used to configure the system for SR-IOV and can be downloaded from the following link.
43.3.2.6 Custom files for air-gap scenarios #
The custom/files directory contains the rke2 and the cni images to be copied to the image during the image creation process.
To easily generate the images, prepare them locally using following script and the list of images here to generate the artifacts required to be included in custom/files.
Also, you can download the latest rke2-install script from here.
$ ./edge-save-rke2-images.sh -o custom/files -l ~/edge-release-rke2-images.txtAfter downloading the images, the directory structure should look like this:
└── custom/
└ files/
└ install.sh
└ rke2-images-cilium.linux-amd64.tar.zst
└ rke2-images-core.linux-amd64.tar.zst
└ rke2-images-multus.linux-amd64.tar.zst
└ rke2-images.linux-amd64.tar.zst
└ rke2.linux-amd64.tar.zst
└ sha256sum-amd64.txt43.3.2.7 Preload your private registry with images required for air-gap scenarios and SR-IOV (optional) #
If you want to use SR-IOV in your air-gap scenario or any other workload images, you must preload your local private registry with the images following the next steps:
Download, extract, and push the helm-chart OCI images to the private registry
Download, extract, and push the rest of images required to the private registry
The following scripts can be used to download, extract, and push the images to the private registry. We will show an example to preload the SR-IOV images, but you can also use the same approach to preload any other custom images:
Preload with helm-chart OCI images for SR-IOV:
You must create a list with the helm-chart OCI images required:
$ cat > edge-release-helm-oci-artifacts.txt <<EOF edge/charts/sriov-network-operator:304.0.2+up1.5.0 edge/charts/sriov-crd:304.0.2+up1.5.0 EOFGenerate a local tarball file using the following script and the list created above:
$ ./edge-save-oci-artefacts.sh -al ./edge-release-helm-oci-artifacts.txt -s registry.suse.com Pulled: registry.suse.com/edge/charts/sriov-network-operator:304.0.2+up1.5.0 Pulled: registry.suse.com/edge/charts/sriov-crd:304.0.2+up1.5.0 a edge-release-oci-tgz-20240705 a edge-release-oci-tgz-20240705/sriov-network-operator-304.0.2+up1.5.0.tgz a edge-release-oci-tgz-20240705/sriov-crd-304.0.2+up1.5.0.tgzUpload your tarball file to your private registry (e.g.
myregistry:5000) using the following script to preload your registry with the helm chart OCI images downloaded in the previous step:$ tar zxvf edge-release-oci-tgz-20240705.tgz $ ./edge-load-oci-artefacts.sh -ad edge-release-oci-tgz-20240705 -r myregistry:5000
Preload with the rest of the images required for SR-IOV:
In this case, we must include the `sr-iov container images for telco workloads (e.g. as a reference, you could get them from helm-chart values)
$ cat > edge-release-images.txt <<EOF rancher/hardened-sriov-network-operator:v1.3.0-build20240816 rancher/hardened-sriov-network-config-daemon:v1.3.0-build20240816 rancher/hardened-sriov-cni:v2.8.1-build20240820 rancher/hardened-ib-sriov-cni:v1.1.1-build20240816 rancher/hardened-sriov-network-device-plugin:v3.7.0-build20240816 rancher/hardened-sriov-network-resources-injector:v1.6.0-build20240816 rancher/hardened-sriov-network-webhook:v1.3.0-build20240816 EOFUsing the following script and the list created above, you must generate locally the tarball file with the images required:
$ ./edge-save-images.sh -l ./edge-release-images.txt -s registry.suse.com Image pull success: registry.suse.com/rancher/hardened-sriov-network-operator:v1.3.0-build20240816 Image pull success: registry.suse.com/rancher/hardened-sriov-network-config-daemon:v1.3.0-build20240816 Image pull success: registry.suse.com/rancher/hardened-sriov-cni:v2.8.1-build20240820 Image pull success: registry.suse.com/rancher/hardened-ib-sriov-cni:v1.1.1-build20240816 Image pull success: registry.suse.com/rancher/hardened-sriov-network-device-plugin:v3.7.0-build20240816 Image pull success: registry.suse.com/rancher/hardened-sriov-network-resources-injector:v1.6.0-build20240816 Image pull success: registry.suse.com/rancher/hardened-sriov-network-webhook:v1.3.0-build20240816 Creating edge-images.tar.gz with 7 imagesUpload your tarball file to your private registry (e.g.
myregistry:5000) using the following script to preload your private registry with the images downloaded in the previous step:$ tar zxvf edge-release-images-tgz-20240705.tgz $ ./edge-load-images.sh -ad edge-release-images-tgz-20240705 -r myregistry:5000
43.3.3 Image creation for air-gap scenarios #
Once the directory structure is prepared following the previous sections, run the following command to build the image:
podman run --rm --privileged -it -v $PWD:/eib \
registry.suse.com/edge/3.4/edge-image-builder:1.3.0 \
build --definition-file downstream-cluster-airgap-config.yamlThis creates the output ISO image file named eibimage-output-telco.raw, based on the definition described above.
The output image must then be made available via a webserver, either the media-server container enabled via the Management Cluster Documentation (Note)
or some other locally accessible server. In the examples below, we refer to this server as imagecache.local:8080.
43.4 Downstream cluster provisioning with Directed network provisioning (single-node) #
This section describes the workflow used to automate the provisioning of a single-node downstream cluster using directed network provisioning. This is the simplest way to automate the provisioning of a downstream cluster.
Requirements
The image generated using
EIB, as described in the previous section (Section 43.2, “Prepare downstream cluster image for connected scenarios”), with the minimal configuration to set up the downstream cluster has to be located in the management cluster exactly on the path you configured on this section (Note).The management server created and available to be used on the following sections. For more information, refer to the Management Cluster section Chapter 41, Setting up the management cluster.
Workflow
The following diagram shows the workflow used to automate the provisioning of a single-node downstream cluster using directed network provisioning:
There are two different steps to automate the provisioning of a single-node downstream cluster using directed network provisioning:
Enroll the bare-metal host to make it available for the provisioning process.
Provision the bare-metal host to install and configure the operating system and the Kubernetes cluster.
Enroll the bare-metal host
The first step is to enroll the new bare-metal host in the management cluster to make it available to be provisioned.
To do that, the following file (bmh-example.yaml) has to be created in the management cluster, to specify the BMC credentials to be used and the BaremetalHost object to be enrolled:
apiVersion: v1
kind: Secret
metadata:
name: example-demo-credentials
type: Opaque
data:
username: ${BMC_USERNAME}
password: ${BMC_PASSWORD}
---
apiVersion: metal3.io/v1alpha1
kind: BareMetalHost
metadata:
name: example-demo
labels:
cluster-role: control-plane
spec:
architecture: x86_64
online: true
bootMACAddress: ${BMC_MAC}
rootDeviceHints:
deviceName: /dev/nvme0n1
bmc:
address: ${BMC_ADDRESS}
disableCertificateVerification: true
credentialsName: example-demo-credentialswhere:
${BMC_USERNAME}— The user name for theBMCof the new bare-metal host.${BMC_PASSWORD}— The password for theBMCof the new bare-metal host.${BMC_MAC}— TheMACaddress of the new bare-metal host to be used.${BMC_ADDRESS}— TheURLfor the bare-metal hostBMC(for example,redfish-virtualmedia://192.168.200.75/redfish/v1/Systems/1/). To learn more about the different options available depending on your hardware provider, check the following link.
Architecture must be either
x86_64oraarch64, depending on the architecture of the bare-metal host to be enrolled.If no network configuration for the host has been specified, either at image build time or through the
BareMetalHostdefinition, an autoconfiguration mechanism (DHCP, DHCPv6, SLAAC) will be used. For more details or complex configurations, check the Section 43.6, “Advanced Network Configuration”.
Once the file is created, the following command has to be executed in the management cluster to start enrolling the new bare-metal host in the management cluster:
$ kubectl apply -f bmh-example.yamlThe new bare-metal host object will be enrolled, changing its state from registering to inspecting and available. The changes can be checked using the following command:
$ kubectl get bmhThe BaremetalHost object is in the registering state until the BMC credentials are validated. Once the credentials are validated, the BaremetalHost object changes its state to inspecting, and this step could take some time depending on the hardware (up to 20 minutes). During the inspecting phase, the hardware information is retrieved and the Kubernetes object is updated. Check the information using the following command: kubectl get bmh -o yaml.
Provision step
Once the bare-metal host is enrolled and available, the next step is to provision the bare-metal host to install and configure the operating system and the Kubernetes cluster.
To do that, the following file (capi-provisioning-example.yaml) has to be created in the management-cluster with the following information (the capi-provisioning-example.yaml can be generated by joining the following blocks).
Only values between $\{…\} must be replaced with the real values.
The following block is the cluster definition, where the networking can be configured using the pods and the services blocks. Also, it contains the references to the control plane and the infrastructure (using the Metal3 provider) objects to be used.
apiVersion: cluster.x-k8s.io/v1beta1
kind: Cluster
metadata:
name: single-node-cluster
namespace: default
labels:
cluster-api.cattle.io/rancher-auto-import: "true"
spec:
clusterNetwork:
pods:
cidrBlocks:
- 192.168.0.0/18
- fd00:bad:cafe::/48
services:
cidrBlocks:
- 10.96.0.0/12
- fd00:bad:bad:cafe::/112
controlPlaneRef:
apiVersion: controlplane.cluster.x-k8s.io/v1beta1
kind: RKE2ControlPlane
name: single-node-cluster
infrastructureRef:
apiVersion: infrastructure.cluster.x-k8s.io/v1beta1
kind: Metal3Cluster
name: single-node-clusterBoth single-stack and dual-stack deployments are possible, remove the IPv6 CIDRs from the above definition for an IPv4 only cluster.
Single-stack IPv6 deployments are in tech preview status and not yet officially supported.
Adding the label
cluster-api.cattle.io/rancher-auto-import: "true"to thecluster.x-k8s.ioobjects will import the cluster into Rancher (by creating a correspondingclusters.management.cattle.ioobject). See the Cluster API documentation for more information.
The Metal3Cluster object specifies the control-plane endpoint (replacing the ${DOWNSTREAM_CONTROL_PLANE_IPV4}) to be configured and the noCloudProvider because a bare-metal node is used.
apiVersion: infrastructure.cluster.x-k8s.io/v1beta1
kind: Metal3Cluster
metadata:
name: single-node-cluster
namespace: default
spec:
controlPlaneEndpoint:
host: ${DOWNSTREAM_CONTROL_PLANE_IPV4}
port: 6443
noCloudProvider: trueThe RKE2ControlPlane object specifies the control-plane configuration to be used and the Metal3MachineTemplate object specifies the control-plane image to be used.
Also, it contains the information about the number of replicas to be used (in this case, one) and the CNI plug-in to be used (in this case, Cilium).
The agentConfig block contains the Ignition format to be used and the additionalUserData to be used to configure the RKE2 node with information like a systemd named rke2-preinstall.service to replace automatically the BAREMETALHOST_UUID and node-name during the provisioning process using the Ironic information.
To enable multus with cilium a file is created in the rke2 server manifests directory named rke2-cilium-config.yaml with the configuration to be used.
The last block of information contains the Kubernetes version to be used. ${RKE2_VERSION} is the version of RKE2 to be used replacing this value (for example, v1.33.5+rke2r1).
apiVersion: controlplane.cluster.x-k8s.io/v1beta1
kind: RKE2ControlPlane
metadata:
name: single-node-cluster
namespace: default
spec:
infrastructureRef:
apiVersion: infrastructure.cluster.x-k8s.io/v1beta1
kind: Metal3MachineTemplate
name: single-node-cluster-controlplane
replicas: 1
version: ${RKE2_VERSION}
rolloutStrategy:
type: "RollingUpdate"
rollingUpdate:
maxSurge: 0
serverConfig:
cni: cilium
agentConfig:
format: ignition
additionalUserData:
config: |
variant: fcos
version: 1.4.0
systemd:
units:
- name: rke2-preinstall.service
enabled: true
contents: |
[Unit]
Description=rke2-preinstall
Wants=network-online.target
Before=rke2-install.service
ConditionPathExists=!/run/cluster-api/bootstrap-success.complete
[Service]
Type=oneshot
User=root
ExecStartPre=/bin/sh -c "mount -L config-2 /mnt"
ExecStart=/bin/sh -c "sed -i \"s/BAREMETALHOST_UUID/$(jq -r .uuid /mnt/openstack/latest/meta_data.json)/\" /etc/rancher/rke2/config.yaml"
ExecStart=/bin/sh -c "echo \"node-name: $(jq -r .name /mnt/openstack/latest/meta_data.json)\" >> /etc/rancher/rke2/config.yaml"
ExecStartPost=/bin/sh -c "umount /mnt"
[Install]
WantedBy=multi-user.target
storage:
files:
# https://docs.rke2.io/networking/multus_sriov#using-multus-with-cilium
- path: /var/lib/rancher/rke2/server/manifests/rke2-cilium-config.yaml
overwrite: true
contents:
inline: |
apiVersion: helm.cattle.io/v1
kind: HelmChartConfig
metadata:
name: rke2-cilium
namespace: kube-system
spec:
valuesContent: |-
cni:
exclusive: false
mode: 0644
user:
name: root
group:
name: root
kubelet:
extraArgs:
- provider-id=metal3://BAREMETALHOST_UUID
nodeName: "localhost.localdomain"The Metal3MachineTemplate object specifies the following information:
The
dataTemplateto be used as a reference to the template.The
hostSelectorto be used matching with the label created during the enrollment process.The
imageto be used as a reference to the image generated usingEIBon the previous section (Section 43.2, “Prepare downstream cluster image for connected scenarios”), and thechecksumandchecksumTypeto be used to validate the image.
apiVersion: infrastructure.cluster.x-k8s.io/v1beta1
kind: Metal3MachineTemplate
metadata:
name: single-node-cluster-controlplane
namespace: default
spec:
template:
spec:
dataTemplate:
name: single-node-cluster-controlplane-template
hostSelector:
matchLabels:
cluster-role: control-plane
image:
checksum: http://imagecache.local:8080/eibimage-output-telco.raw.sha256
checksumType: sha256
format: raw
url: http://imagecache.local:8080/eibimage-output-telco.rawThe Metal3DataTemplate object specifies the metaData for the downstream cluster.
apiVersion: infrastructure.cluster.x-k8s.io/v1beta1
kind: Metal3DataTemplate
metadata:
name: single-node-cluster-controlplane-template
namespace: default
spec:
clusterName: single-node-cluster
metaData:
objectNames:
- key: name
object: machine
- key: local-hostname
object: machine
- key: local_hostname
object: machineOnce the file is created by joining the previous blocks, the following command must be executed in the management cluster to start provisioning the new bare-metal host:
$ kubectl apply -f capi-provisioning-example.yaml43.5 Downstream cluster provisioning with Directed network provisioning (multi-node) #
This section describes the workflow used to automate the provisioning of a multi-node downstream cluster using directed network provisioning and MetalLB as a load-balancer strategy.
This is the simplest way to automate the provisioning of a downstream cluster. The following diagram shows the workflow used to automate the provisioning of a multi-node downstream cluster using directed network provisioning and MetalLB.
Requirements
The image generated using
EIB, as described in the previous section (Section 43.2, “Prepare downstream cluster image for connected scenarios”), with the minimal configuration to set up the downstream cluster has to be located in the management cluster exactly on the path you configured on this section (Note).The management server created and available to be used on the following sections. For more information, refer to the Management Cluster section: Chapter 41, Setting up the management cluster.
Workflow
The following diagram shows the workflow used to automate the provisioning of a multi-node downstream cluster using directed network provisioning:
Enroll the three bare-metal hosts to make them available for the provisioning process.
Provision the three bare-metal hosts to install and configure the operating system and the Kubernetes cluster using
MetalLB.
Enroll the bare-metal hosts
The first step is to enroll the three bare-metal hosts in the management cluster to make them available to be provisioned.
To do that, the following files (bmh-example-node1.yaml, bmh-example-node2.yaml and bmh-example-node3.yaml) must be created in the management cluster, to specify the BMC credentials to be used and the BaremetalHost object to be enrolled in the management cluster.
Only the values between
$\{…\}have to be replaced with the real values.We will walk you through the process for only one host. The same steps apply to the other two nodes.
apiVersion: v1
kind: Secret
metadata:
name: node1-example-credentials
type: Opaque
data:
username: ${BMC_NODE1_USERNAME}
password: ${BMC_NODE1_PASSWORD}
---
apiVersion: metal3.io/v1alpha1
kind: BareMetalHost
metadata:
name: node1-example
labels:
cluster-role: control-plane
spec:
architecture: x86_64
online: true
bootMACAddress: ${BMC_NODE1_MAC}
bmc:
address: ${BMC_NODE1_ADDRESS}
disableCertificateVerification: true
credentialsName: node1-example-credentialsWhere:
${BMC_NODE1_USERNAME}— The username for the BMC of the first bare-metal host.${BMC_NODE1_PASSWORD}— The password for the BMC of the first bare-metal host.${BMC_NODE1_MAC}— The MAC address of the first bare-metal host to be used.${BMC_NODE1_ADDRESS}— The URL for the first bare-metal host BMC (for example,redfish-virtualmedia://192.168.200.75/redfish/v1/Systems/1/). The host part of the URL can be an IP address (v4 or v6) or a domain name, where the existing infrastructure allows. To learn more about the different options available depending on your hardware provider, check the following link.
If no network configuration for the host has been specified, either at image build time or through the
BareMetalHostdefinition, an autoconfiguration mechanism (DHCP, DHCPv6, SLAAC) will be used. For more details or complex configurations, check the Section 43.6, “Advanced Network Configuration”.Single-stack IPv6 clusters are in tech preview status and not yet officially supported.
Architecture must be either
x86_64oraarch64, depending on the architecture of the bare-metal host to be enrolled.All modern servers come with a dual-stack capable BMC, however IPv6 support (and possibly the option of using hostnames for the VirtualMedia capability) should be verified before use in production in a dual-stack environment.
Once the file is created, the following command must be executed in the management cluster to start enrolling the bare-metal hosts in the management cluster:
$ kubectl apply -f bmh-example-node1.yaml
$ kubectl apply -f bmh-example-node2.yaml
$ kubectl apply -f bmh-example-node3.yamlThe new bare-metal host objects are enrolled, changing their state from registering to inspecting and available. The changes can be checked using the following command:
$ kubectl get bmh -o wideThe BaremetalHost object is in the registering state until the BMC credentials are validated. Once the credentials are validated, the BaremetalHost object changes its state to inspecting, and this step could take some time depending on the hardware (up to 20 minutes). During the inspecting phase, the hardware information is retrieved and the Kubernetes object is updated. Check the information using the following command: kubectl get bmh -o yaml.
Provision step
Once the three bare-metal hosts are enrolled and available, the next step is to provision the bare-metal hosts to install and configure the operating system and the Kubernetes cluster, creating a load balancer to manage them.
To do that, the following file (capi-provisioning-example.yaml) must be created in the management cluster with the following information (the `capi-provisioning-example.yaml can be generated by joining the following blocks).
Only values between
$\{…\}must be replaced with the real values.The
VIPaddress is a reserved IP address that is not assigned to any node and is used to configure the load balancer. In a dual-stack cluster, both an IPv4 and IPv6 can be specified, but in the following examples priority will be given to the IPv4 address.
Below is the cluster definition, where the cluster network can be configured using the pods and the services blocks. Also, it contains the references to the control plane and the infrastructure (using the Metal3 provider) objects to be used.
apiVersion: cluster.x-k8s.io/v1beta1
kind: Cluster
metadata:
name: multinode-cluster
namespace: default
labels:
cluster-api.cattle.io/rancher-auto-import: "true"
spec:
clusterNetwork:
pods:
cidrBlocks:
- 192.168.0.0/18
- fd00:1234:4321::/48
services:
cidrBlocks:
- 10.96.0.0/12
- fd00:5678:8765:4321::/112
controlPlaneRef:
apiVersion: controlplane.cluster.x-k8s.io/v1beta1
kind: RKE2ControlPlane
name: multinode-cluster
infrastructureRef:
apiVersion: infrastructure.cluster.x-k8s.io/v1beta1
kind: Metal3Cluster
name: multinode-clusterBoth single-stack and dual-stack deployments are possible, remove the IPv6 CIDRs and IPv6 VIP addresses (in the subsequent sections) for an IPv4 only cluster.
Adding the label
cluster-api.cattle.io/rancher-auto-import: "true"to thecluster.x-k8s.ioobjects will import the cluster into Rancher (by creating a correspondingclusters.management.cattle.ioobject). See the Cluster API documentation for more information.
The Metal3Cluster object specifies the control-plane endpoint that uses the VIP address already reserved (replacing the ${EDGE_VIP_ADDRESS_IPV4}) to be configured and the noCloudProvider because the three bare-metal nodes are used.
apiVersion: infrastructure.cluster.x-k8s.io/v1beta1
kind: Metal3Cluster
metadata:
name: multinode-cluster
namespace: default
spec:
controlPlaneEndpoint:
host: ${EDGE_VIP_ADDRESS_IPV4}
port: 6443
noCloudProvider: trueThe RKE2ControlPlane object specifies the control-plane configuration to be used, and the Metal3MachineTemplate object specifies the control-plane image to be used.
The number of replicas to be used (in this case, three).
The advertisement mode to be used by the Load Balancer (
addressuses the L2 implementation), as well as the address to be used (replacing the${EDGE_VIP_ADDRESS}with theVIPaddress).The
serverConfigwith theCNIplug-in to be used (in this case,Cilium), and the additionalVIPaddress(es) and name(s) to be listed undertlsSan.The agentConfig block contains the
Ignitionformat to be used and theadditionalUserDatato be used to configure theRKE2node with information like:The systemd service named
rke2-preinstall.serviceto replace automatically theBAREMETALHOST_UUIDandnode-nameduring the provisioning process using the Ironic information.The
storageblock which contains the Helm charts to be used to install theMetalLBand theendpoint-copier-operator.The
metalLBcustom resource file with theIPaddressPooland theL2Advertisementto be used (replacing${EDGE_VIP_ADDRESS_IPV4}with theVIPaddress).The
endpoint-svc.yamlfile to be used to configure thekubernetes-vipservice to be used by theMetalLBto manage theVIPaddress.
The last block of information contains the Kubernetes version to be used. The
${RKE2_VERSION}is the version ofRKE2to be used replacing this value (for example,v1.33.5+rke2r1).
apiVersion: controlplane.cluster.x-k8s.io/v1beta1
kind: RKE2ControlPlane
metadata:
name: multinode-cluster
namespace: default
spec:
infrastructureRef:
apiVersion: infrastructure.cluster.x-k8s.io/v1beta1
kind: Metal3MachineTemplate
name: multinode-cluster-controlplane
replicas: 3
version: ${RKE2_VERSION}
rolloutStrategy:
type: "RollingUpdate"
rollingUpdate:
maxSurge: 0
registrationMethod: "control-plane-endpoint"
registrationAddress: ${EDGE_VIP_ADDRESS}
serverConfig:
cni: cilium
tlsSan:
- ${EDGE_VIP_ADDRESS_IPV4}
- ${EDGE_VIP_ADDRESS_IPV6}
- https://${EDGE_VIP_ADDRESS_IPV4}.sslip.io
- https://${EDGE_VIP_ADDRESS_IPV6}.sslip.io
agentConfig:
format: ignition
additionalUserData:
config: |
variant: fcos
version: 1.4.0
systemd:
units:
- name: rke2-preinstall.service
enabled: true
contents: |
[Unit]
Description=rke2-preinstall
Wants=network-online.target
Before=rke2-install.service
ConditionPathExists=!/run/cluster-api/bootstrap-success.complete
[Service]
Type=oneshot
User=root
ExecStartPre=/bin/sh -c "mount -L config-2 /mnt"
ExecStart=/bin/sh -c "sed -i \"s/BAREMETALHOST_UUID/$(jq -r .uuid /mnt/openstack/latest/meta_data.json)/\" /etc/rancher/rke2/config.yaml"
ExecStart=/bin/sh -c "echo \"node-name: $(jq -r .name /mnt/openstack/latest/meta_data.json)\" >> /etc/rancher/rke2/config.yaml"
ExecStartPost=/bin/sh -c "umount /mnt"
[Install]
WantedBy=multi-user.target
storage:
files:
# https://docs.rke2.io/networking/multus_sriov#using-multus-with-cilium
- path: /var/lib/rancher/rke2/server/manifests/rke2-cilium-config.yaml
overwrite: true
contents:
inline: |
apiVersion: helm.cattle.io/v1
kind: HelmChartConfig
metadata:
name: rke2-cilium
namespace: kube-system
spec:
valuesContent: |-
cni:
exclusive: false
mode: 0644
user:
name: root
group:
name: root
- path: /var/lib/rancher/rke2/server/manifests/endpoint-copier-operator.yaml
overwrite: true
contents:
inline: |
apiVersion: helm.cattle.io/v1
kind: HelmChart
metadata:
name: endpoint-copier-operator
namespace: kube-system
spec:
chart: oci://registry.suse.com/edge/charts/endpoint-copier-operator
targetNamespace: endpoint-copier-operator
version: 304.0.1+up0.3.0
createNamespace: true
- path: /var/lib/rancher/rke2/server/manifests/metallb.yaml
overwrite: true
contents:
inline: |
apiVersion: helm.cattle.io/v1
kind: HelmChart
metadata:
name: metallb
namespace: kube-system
spec:
chart: oci://registry.suse.com/edge/charts/metallb
targetNamespace: metallb-system
version: 304.0.0+up0.14.9
createNamespace: true
- path: /var/lib/rancher/rke2/server/manifests/metallb-cr.yaml
overwrite: true
contents:
inline: |
apiVersion: metallb.io/v1beta1
kind: IPAddressPool
metadata:
name: kubernetes-vip-ip-pool
namespace: metallb-system
spec:
addresses:
- ${EDGE_VIP_ADDRESS_IPV4}/32
- ${EDGE_VIP_ADDRESS_IPV6}/128
serviceAllocation:
priority: 100
namespaces:
- default
serviceSelectors:
- matchExpressions:
- {key: "serviceType", operator: In, values: [kubernetes-vip]}
---
apiVersion: metallb.io/v1beta1
kind: L2Advertisement
metadata:
name: ip-pool-l2-adv
namespace: metallb-system
spec:
ipAddressPools:
- kubernetes-vip-ip-pool
- path: /var/lib/rancher/rke2/server/manifests/endpoint-svc.yaml
overwrite: true
contents:
inline: |
apiVersion: v1
kind: Service
metadata:
name: kubernetes-vip
namespace: default
labels:
serviceType: kubernetes-vip
spec:
ipFamilyPolicy: PreferDualStack
ports:
- name: rke2-api
port: 9345
protocol: TCP
targetPort: 9345
- name: k8s-api
port: 6443
protocol: TCP
targetPort: 6443
type: LoadBalancer
kubelet:
extraArgs:
- provider-id=metal3://BAREMETALHOST_UUID
nodeName: "Node-multinode-cluster"The Metal3MachineTemplate object specifies the following information:
The
dataTemplateto be used as a reference to the template.The
hostSelectorto be used matching with the label created during the enrollment process.The
imageto be used as a reference to the image generated usingEIBon the previous section (Section 43.2, “Prepare downstream cluster image for connected scenarios”), andchecksumandchecksumTypeto be used to validate the image.
apiVersion: infrastructure.cluster.x-k8s.io/v1beta1
kind: Metal3MachineTemplate
metadata:
name: multinode-cluster-controlplane
namespace: default
spec:
template:
spec:
dataTemplate:
name: multinode-cluster-controlplane-template
hostSelector:
matchLabels:
cluster-role: control-plane
image:
checksum: http://imagecache.local:8080/eibimage-output-telco.raw.sha256
checksumType: sha256
format: raw
url: http://imagecache.local:8080/eibimage-output-telco.rawThe Metal3DataTemplate object specifies the metaData for the downstream cluster.
apiVersion: infrastructure.cluster.x-k8s.io/v1beta1
kind: Metal3DataTemplate
metadata:
name: multinode-cluster-controlplane-template
namespace: default
spec:
clusterName: multinode-cluster
metaData:
objectNames:
- key: name
object: machine
- key: local-hostname
object: machine
- key: local_hostname
object: machineThe following yaml files are an example configuration for the worker nodes.
A MachineDeployment:
apiVersion: cluster.x-k8s.io/v1beta1
kind: MachineDeployment
metadata:
labels:
cluster.x-k8s.io/cluster-name: multinode-cluster
nodepool: nodepool-0
name: multinode-cluster-workers
namespace: default
spec:
clusterName: multinode-cluster
replicas: 3
selector:
matchLabels:
cluster.x-k8s.io/cluster-name: multinode-cluster
nodepool: nodepool-0
template:
metadata:
labels:
cluster.x-k8s.io/cluster-name: multinode-cluster
nodepool: nodepool-0
spec:
bootstrap:
configRef:
apiVersion: bootstrap.cluster.x-k8s.io/v1beta1
kind: RKE2ConfigTemplate
name: multinode-cluster-workers
clusterName: multinode-cluster
infrastructureRef:
apiVersion: infrastructure.cluster.x-k8s.io/v1beta1
kind: Metal3MachineTemplate
name: multinode-cluster-workers
nodeDrainTimeout: 0s
version: ${RKE2_VERSION}The RKE2ConfigTemplate` object specifies the configuration template to be used for multinode cluster worker nodes.
apiVersion: bootstrap.cluster.x-k8s.io/v1beta1
kind: RKE2ConfigTemplate
metadata:
name: multinode-cluster-workers
namespace: default
spec:
template:
spec:
agentConfig:
format: ignition
kubelet:
extraArgs:
- provider-id=metal3://BAREMETALHOST_UUID
nodeName: "Node-multinode-cluster-worker"
additionalUserData:
config: |
variant: fcos
version: 1.4.0
systemd:
units:
- name: rke2-preinstall.service
enabled: true
contents: |
[Unit]
Description=rke2-preinstall
Wants=network-online.target
Before=rke2-install.service
ConditionPathExists=!/run/cluster-api/bootstrap-success.complete
[Service]
Type=oneshot
User=root
ExecStartPre=/bin/sh -c "mount -L config-2 /mnt"
ExecStart=/bin/sh -c "sed -i \"s/BAREMETALHOST_UUID/$(jq -r .uuid /mnt/openstack/latest/meta_data.json)/\" /etc/rancher/rke2/config.yaml"
ExecStart=/bin/sh -c "echo \"node-name: $(jq -r .name /mnt/openstack/latest/meta_data.json)\" >> /etc/rancher/rke2/config.yaml"
ExecStartPost=/bin/sh -c "umount /mnt"
[Install]
WantedBy=multi-user.targetThe Metal3MachineTemplate object contain references to dataTemplate, hostSelector, and image for the worker nodes:
apiVersion: infrastructure.cluster.x-k8s.io/v1beta1
kind: Metal3MachineTemplate
metadata:
name: multinode-cluster-workers
namespace: default
spec:
template:
spec:
dataTemplate:
name: multinode-cluster-workers-template
hostSelector:
matchLabels:
cluster-role: worker
image:
checksum: http://imagecache.local:8080/eibimage-slmicro-rt-telco.raw.sha256
checksumType: sha256
format: raw
url: http://imagecache.local:8080/eibimage-slmicro-rt-telco.rawThe Metal3DataTemplate object specifies the metaData for the downstream cluster for the worker nodes:
apiVersion: infrastructure.cluster.x-k8s.io/v1beta1
kind: Metal3DataTemplate
metadata:
name: multinode-cluster-workers-template
namespace: default
spec:
clusterName: multinode-cluster
metaData:
objectNames:
- key: name
object: machine
- key: local-hostname
object: machine
- key: local_hostname
object: machineOnce the file is created by joining the previous blocks, run the following command in the management cluster to start provisioning the new three bare-metal hosts:
$ kubectl apply -f capi-provisioning-example.yaml43.6 Advanced Network Configuration #
The directed network provisioning workflow allows for specific network configurations in downstream clusters, such as static IPs, bonding, VLANs, IPv6, etc.
The following sections describe the additional steps required to enable provisioning downstream clusters using advanced network configuration.
Requirements
The image generated using
EIBhas to include the network folder and the script following this section (Section 43.2.2.6, “Additional script for Advanced Network Configuration”).
Configuration
Before proceeding refer to one of the following sections for guidance on the steps required to enroll and provision the host(s):
Downstream cluster provisioning with Directed network provisioning (single-node) (Section 43.4, “Downstream cluster provisioning with Directed network provisioning (single-node)”)
Downstream cluster provisioning with Directed network provisioning (multi-node) (Section 43.5, “Downstream cluster provisioning with Directed network provisioning (multi-node)”)
Any advanced network configuration must be applied at enrollment time through the BareMetalHost host definition and an associated Secret containing an nmstate formatted networkData block. The following example file defines a secret containing the required networkData that requests a static IP and VLAN for the downstream cluster host:
apiVersion: v1
kind: Secret
metadata:
name: controlplane-0-networkdata
type: Opaque
stringData:
networkData: |
interfaces:
- name: ${CONTROLPLANE_INTERFACE}
type: ethernet
state: up
mtu: 1500
identifier: mac-address
mac-address: "${CONTROLPLANE_MAC}"
ipv4:
address:
- ip: "${CONTROLPLANE_IP}"
prefix-length: "${CONTROLPLANE_PREFIX}"
enabled: true
dhcp: false
- name: floating
type: vlan
state: up
vlan:
base-iface: ${CONTROLPLANE_INTERFACE}
id: ${VLAN_ID}
dns-resolver:
config:
server:
- "${DNS_SERVER}"
routes:
config:
- destination: 0.0.0.0/0
next-hop-address: "${CONTROLPLANE_GATEWAY}"
next-hop-interface: ${CONTROLPLANE_INTERFACE}As you can see, the example shows the configuration to enable the interface with static IPs, as well as the configuration to enable the VLAN using the base interface, once the following variables are replaced with the actual values, according to your infrastructure:
${CONTROLPLANE_INTERFACE}— The control-plane interface to be used for the edge cluster (for example,eth0). Includingidentifier: mac-addressthe naming is inspected automatically by the MAC address so any interface name can be used.${CONTROLPLANE_IP}— The IP address to be used as an endpoint for the edge cluster (must match with the kubeapi-server endpoint).${CONTROLPLANE_PREFIX}— The CIDR to be used for the edge cluster (for example,24if you want/24or255.255.255.0).${CONTROLPLANE_GATEWAY}— The gateway to be used for the edge cluster (for example,192.168.100.1).${CONTROLPLANE_MAC}— The MAC address to be used for the control-plane interface (for example,00:0c:29:3e:3e:3e).${DNS_SERVER}— The DNS to be used for the edge cluster (for example,192.168.100.2).${VLAN_ID}— The VLAN ID to be used for the edge cluster (for example,100).
Any other nmstate-compliant definition can be used to configure the network for the downstream cluster to adapt to the specific requirements. For example, it is possible to specify a static dual-stack configuration:
apiVersion: v1
kind: Secret
metadata:
name: controlplane-0-networkdata
type: Opaque
stringData:
networkData: |
interfaces:
- name: ${CONTROLPLANE_INTERFACE}
type: ethernet
state: up
mac-address: ${CONTROLPLANE_MAC}
ipv4:
enabled: true
dhcp: false
address:
- ip: ${CONTROLPLANE_IP_V4}
prefix-length: ${CONTROLPLANE_PREFIX_V4}
ipv6:
enabled: true
dhcp: false
autoconf: false
address:
- ip: ${CONTROLPLANE_IP_V6}
prefix-length: ${CONTROLPLANE_PREFIX_V6}
routes:
config:
- destination: 0.0.0.0/0
next-hop-address: ${CONTROLPLANE_GATEWAY_V4}
next-hop-interface: ${CONTROLPLANE_INTERFACE}
- destination: ::/0
next-hop-address: ${CONTROLPLANE_GATEWAY_V6}
next-hop-interface: ${CONTROLPLANE_INTERFACE}
dns-resolver:
config:
server:
- ${DNS_SERVER_V4}
- ${DNS_SERVER_V6}As for the previous example, replace the following variables with actual values, according to your infrastructure:
${CONTROLPLANE_IP_V4}- the IPv4 address to assign to the host${CONTROLPLANE_PREFIX_V4}- the IPv4 prefix of the network to which the host IP belongs${CONTROLPLANE_IP_V6}- the IPv6 address to assign to the host${CONTROLPLANE_PREFIX_V6}- the IPv6 prefix of the network to which the host IP belongs${CONTROLPLANE_GATEWAY_V4}- the IPv4 address of the gateway for the traffic matching the default route${CONTROLPLANE_GATEWAY_V6}- the IPv6 address of the gateway for the traffic matching the default route${CONTROLPLANE_INTERFACE}- the name of the interface to assign the addresses to and to use for egress traffic matching the default route, for both IPv4 and IPv6${DNS_SERVER_V4}and/or${DNS_SERVER_V6}- the IP address(es) of the DNS server(s) to use, which can be specified as single or multiple entries. Both IPv4 and/or IPv6 addresses are supported
You can refer to SUSE Telco Cloud examples repo for more complex examples, including IPv6 only and dual-stack configurations.
Single-stack IPv6 deployments are in tech preview status and not yet officially supported.
Lastly, regardless of the network configuration details, ensure that the secret is referenced by appending preprovisioningNetworkDataName to the BaremetalHost object to successfully enroll the host in the management cluster.
apiVersion: v1
kind: Secret
metadata:
name: example-demo-credentials
type: Opaque
data:
username: ${BMC_USERNAME}
password: ${BMC_PASSWORD}
---
apiVersion: metal3.io/v1alpha1
kind: BareMetalHost
metadata:
name: example-demo
labels:
cluster-role: control-plane
spec:
architecture: x86_64
online: true
bootMACAddress: ${BMC_MAC}
rootDeviceHints:
deviceName: /dev/nvme0n1
bmc:
address: ${BMC_ADDRESS}
disableCertificateVerification: true
credentialsName: example-demo-credentials
preprovisioningNetworkDataName: controlplane-0-networkdataIf you need to deploy a multi-node cluster, the same process must be done for each node.
The
Metal3DataTemplate,networkDataandMetal3 IPAMare currently not supported; only the configuration via static secrets is fully supported.Architecture must be either
x86_64oraarch64, depending on the architecture of the bare-metal host to be enrolled.
43.7 Telco features (DPDK, SR-IOV, CPU isolation, huge pages, NUMA, etc.) #
The directed network provisioning workflow allows to automate the Telco features to be used in the downstream clusters to run Telco workloads on top of those servers.
Requirements
The image generated using
EIB, as described in the previous section (Section 43.2, “Prepare downstream cluster image for connected scenarios”), has to be located in the management cluster exactly on the path you configured on this section (Note).The image generated using
EIBhas to include the specific Telco packages following this section (Section 43.2.2.5, “Additional configuration for Telco workloads”).The management server created and available to be used on the following sections. For more information, refer to the Management Cluster section: Chapter 41, Setting up the management cluster.
Configuration
Use the following two sections as the base to enroll and provision the hosts:
Downstream cluster provisioning with Directed network provisioning (single-node) (Section 43.4, “Downstream cluster provisioning with Directed network provisioning (single-node)”)
Downstream cluster provisioning with Directed network provisioning (multi-node) (Section 43.5, “Downstream cluster provisioning with Directed network provisioning (multi-node)”)
The Telco features covered in this section are the following:
DPDK and VFs creation
SR-IOV and VFs allocation to be used by the workloads
CPU isolation and performance tuning
Huge pages configuration
Kernel parameters tuning
The changes required to enable the Telco features shown above are all inside the RKE2ControlPlane block in the provision file capi-provisioning-example.yaml. The rest of the information inside the file capi-provisioning-example.yaml is the same as the information provided in the provisioning section (Section 43.4, “Downstream cluster provisioning with Directed network provisioning (single-node)”).
To make the process clear, the changes required on that block (RKE2ControlPlane) to enable the Telco features are the following:
The
preRKE2Commandsto be used to execute the commands before theRKE2installation process. In this case, use themodprobecommand to enable thevfio-pciand theSR-IOVkernel modules.The ignition file
/var/lib/rancher/rke2/server/manifests/configmap-sriov-custom-auto.yamlto be used to define the interfaces, drivers and the number ofVFsto be created and exposed to the workloads.The values inside the config map
sriov-custom-auto-configare the only values to be replaced with real values.${RESOURCE_NAME1}— The resource name to be used for the firstPFinterface (for example,sriov-resource-du1). It is added to the prefixrancher.ioto be used as a label to be used by the workloads (for example,rancher.io/sriov-resource-du1).${SRIOV-NIC-NAME1}— The name of the firstPFinterface to be used (for example,eth0).${PF_NAME1}— The name of the first physical functionPFto be used. Generate more complex filters using this (for example,eth0#2-5).${DRIVER_NAME1}— The driver name to be used for the firstVFinterface (for example,vfio-pci).${NUM_VFS1}— The number ofVFsto be created for the firstPFinterface (for example,8).
The
/var/sriov-auto-filler.shto be used as a translator between the high-level config mapsriov-custom-auto-configand thesriovnetworknodepolicywhich contains the low-level hardware information. This script has been created to abstract the user from the complexity to know in advance the hardware information. No changes are required in this file, but it should be present if we need to enablesr-iovand createVFs.The kernel arguments to be used to enable the following features:
Parameter | Value | Description |
isolcpus | domain,nohz,managed_irq,1-30,33-62 | Isolate the cores 1-30 and 33-62. |
skew_tick | 1 | Allows the kernel to skew the timer interrupts across the isolated CPUs. |
nohz | on | Allows the kernel to run the timer tick on a single CPU when the system is idle. |
nohz_full | 1-30,33-62 | kernel boot parameter is the current main interface to configure full dynticks along with CPU Isolation. |
rcu_nocbs | 1-30,33-62 | Allows the kernel to run the RCU callbacks on a single CPU when the system is idle. |
irqaffinity | 0,31,32,63 | Allows the kernel to run the interrupts on a single CPU when the system is idle. |
idle | poll | Minimizes the latency of exiting the idle state. |
iommu | pt | Allows to use vfio for the dpdk interfaces. |
intel_iommu | on | Enables the use of vfio for VFs. |
hugepagesz | 1G | Allows to set the size of huge pages to 1 G. |
hugepages | 40 | Number of huge pages defined before. |
default_hugepagesz | 1G | Default value to enable huge pages. |
nowatchdog | Disables the watchdog. | |
nmi_watchdog | 0 | Disables the NMI watchdog. |
The following systemd services are used to enable the following:
rke2-preinstall.serviceto replace automatically theBAREMETALHOST_UUIDandnode-nameduring the provisioning process using the Ironic information.cpu-partitioning.serviceto enable the isolation cores of theCPU(for example,1-30,33-62).performance-settings.serviceto enable the CPU performance tuning.sriov-custom-auto-vfs.serviceto install thesriovHelm chart, wait until custom resources are created and run the/var/sriov-auto-filler.shto replace the values in the config mapsriov-custom-auto-configand create thesriovnetworknodepolicyto be used by the workloads.
The
${RKE2_VERSION}is the version ofRKE2to be used replacing this value (for example,v1.33.5+rke2r1).
With all these changes mentioned, the RKE2ControlPlane block in the capi-provisioning-example.yaml will look like the following:
apiVersion: controlplane.cluster.x-k8s.io/v1beta1
kind: RKE2ControlPlane
metadata:
name: single-node-cluster
namespace: default
spec:
infrastructureRef:
apiVersion: infrastructure.cluster.x-k8s.io/v1beta1
kind: Metal3MachineTemplate
name: single-node-cluster-controlplane
replicas: 1
version: ${RKE2_VERSION}
rolloutStrategy:
type: "RollingUpdate"
rollingUpdate:
maxSurge: 0
serverConfig:
cni: calico
cniMultusEnable: true
preRKE2Commands:
- modprobe vfio-pci enable_sriov=1 disable_idle_d3=1
agentConfig:
format: ignition
additionalUserData:
config: |
variant: fcos
version: 1.4.0
storage:
files:
- path: /var/lib/rancher/rke2/server/manifests/configmap-sriov-custom-auto.yaml
overwrite: true
contents:
inline: |
apiVersion: v1
kind: ConfigMap
metadata:
name: sriov-custom-auto-config
namespace: kube-system
data:
config.json: |
[
{
"resourceName": "${RESOURCE_NAME1}",
"interface": "${SRIOV-NIC-NAME1}",
"pfname": "${PF_NAME1}",
"driver": "${DRIVER_NAME1}",
"numVFsToCreate": ${NUM_VFS1}
},
{
"resourceName": "${RESOURCE_NAME2}",
"interface": "${SRIOV-NIC-NAME2}",
"pfname": "${PF_NAME2}",
"driver": "${DRIVER_NAME2}",
"numVFsToCreate": ${NUM_VFS2}
}
]
mode: 0644
user:
name: root
group:
name: root
- path: /var/lib/rancher/rke2/server/manifests/sriov-crd.yaml
overwrite: true
contents:
inline: |
apiVersion: helm.cattle.io/v1
kind: HelmChart
metadata:
name: sriov-crd
namespace: kube-system
spec:
chart: oci://registry.suse.com/edge/charts/sriov-crd
targetNamespace: sriov-network-operator
version: 304.0.2+up1.5.0
createNamespace: true
- path: /var/lib/rancher/rke2/server/manifests/sriov-network-operator.yaml
overwrite: true
contents:
inline: |
apiVersion: helm.cattle.io/v1
kind: HelmChart
metadata:
name: sriov-network-operator
namespace: kube-system
spec:
chart: oci://registry.suse.com/edge/charts/sriov-network-operator
targetNamespace: sriov-network-operator
version: 304.0.2+up1.5.0
createNamespace: true
kernel_arguments:
should_exist:
- intel_iommu=on
- iommu=pt
- idle=poll
- mce=off
- hugepagesz=1G hugepages=40
- hugepagesz=2M hugepages=0
- default_hugepagesz=1G
- irqaffinity=${NON-ISOLATED_CPU_CORES}
- isolcpus=domain,nohz,managed_irq,${ISOLATED_CPU_CORES}
- nohz_full=${ISOLATED_CPU_CORES}
- rcu_nocbs=${ISOLATED_CPU_CORES}
- rcu_nocb_poll
- nosoftlockup
- nowatchdog
- nohz=on
- nmi_watchdog=0
- skew_tick=1
- quiet
systemd:
units:
- name: rke2-preinstall.service
enabled: true
contents: |
[Unit]
Description=rke2-preinstall
Wants=network-online.target
Before=rke2-install.service
ConditionPathExists=!/run/cluster-api/bootstrap-success.complete
[Service]
Type=oneshot
User=root
ExecStartPre=/bin/sh -c "mount -L config-2 /mnt"
ExecStart=/bin/sh -c "sed -i \"s/BAREMETALHOST_UUID/$(jq -r .uuid /mnt/openstack/latest/meta_data.json)/\" /etc/rancher/rke2/config.yaml"
ExecStart=/bin/sh -c "echo \"node-name: $(jq -r .name /mnt/openstack/latest/meta_data.json)\" >> /etc/rancher/rke2/config.yaml"
ExecStartPost=/bin/sh -c "umount /mnt"
[Install]
WantedBy=multi-user.target
- name: cpu-partitioning.service
enabled: true
contents: |
[Unit]
Description=cpu-partitioning
Wants=network-online.target
After=network.target network-online.target
[Service]
Type=oneshot
User=root
ExecStart=/bin/sh -c "echo isolated_cores=${ISOLATED_CPU_CORES} > /etc/tuned/cpu-partitioning-variables.conf"
ExecStartPost=/bin/sh -c "tuned-adm profile cpu-partitioning"
ExecStartPost=/bin/sh -c "systemctl enable tuned.service"
[Install]
WantedBy=multi-user.target
- name: performance-settings.service
enabled: true
contents: |
[Unit]
Description=performance-settings
Wants=network-online.target
After=network.target network-online.target cpu-partitioning.service
[Service]
Type=oneshot
User=root
ExecStart=/bin/sh -c "/opt/performance-settings/performance-settings.sh"
[Install]
WantedBy=multi-user.target
- name: sriov-custom-auto-vfs.service
enabled: true
contents: |
[Unit]
Description=SRIOV Custom Auto VF Creation
Wants=network-online.target rke2-server.target
After=network.target network-online.target rke2-server.target
[Service]
User=root
Type=forking
TimeoutStartSec=900
ExecStart=/bin/sh -c "while ! /var/lib/rancher/rke2/bin/kubectl --kubeconfig=/etc/rancher/rke2/rke2.yaml wait --for condition=ready nodes --all ; do sleep 2 ; done"
ExecStartPost=/bin/sh -c "while [ $(/var/lib/rancher/rke2/bin/kubectl --kubeconfig=/etc/rancher/rke2/rke2.yaml get sriovnetworknodestates.sriovnetwork.openshift.io --ignore-not-found --no-headers -A | wc -l) -eq 0 ]; do sleep 1; done"
ExecStartPost=/bin/sh -c "/opt/sriov/sriov-auto-filler.sh"
RemainAfterExit=yes
KillMode=process
[Install]
WantedBy=multi-user.target
kubelet:
extraArgs:
- provider-id=metal3://BAREMETALHOST_UUID
nodeName: "localhost.localdomain"Once the file is created by joining the previous blocks, the following command must be executed in the management cluster to start provisioning the new downstream cluster using the Telco features:
$ kubectl apply -f capi-provisioning-example.yaml43.8 Private registry #
It is possible to configure a private registry as a mirror for images used by workloads.
To do this we create the secret containing the information about the private registry to be used by the downstream cluster.
apiVersion: v1
kind: Secret
metadata:
name: private-registry-cert
namespace: default
data:
tls.crt: ${TLS_CERTIFICATE}
tls.key: ${TLS_KEY}
ca.crt: ${CA_CERTIFICATE}
type: kubernetes.io/tls
---
apiVersion: v1
kind: Secret
metadata:
name: private-registry-auth
namespace: default
data:
username: ${REGISTRY_USERNAME}
password: ${REGISTRY_PASSWORD}The tls.crt, tls.key and ca.crt are the certificates to be used to authenticate the private registry. The username and password are the credentials to be used to authenticate the private registry.
The tls.crt, tls.key, ca.crt , username and password have to be encoded in base64 format before to be used in the secret.
With all these changes mentioned, the RKE2ControlPlane block in the capi-provisioning-example.yaml will look like the following:
apiVersion: controlplane.cluster.x-k8s.io/v1beta1
kind: RKE2ControlPlane
metadata:
name: single-node-cluster
namespace: default
spec:
infrastructureRef:
apiVersion: infrastructure.cluster.x-k8s.io/v1beta1
kind: Metal3MachineTemplate
name: single-node-cluster-controlplane
replicas: 1
version: ${RKE2_VERSION}
rolloutStrategy:
type: "RollingUpdate"
rollingUpdate:
maxSurge: 0
privateRegistriesConfig:
mirrors:
"registry.example.com":
endpoint:
- "https://registry.example.com:5000"
configs:
"registry.example.com":
authSecret:
apiVersion: v1
kind: Secret
namespace: default
name: private-registry-auth
tls:
tlsConfigSecret:
apiVersion: v1
kind: Secret
namespace: default
name: private-registry-cert
serverConfig:
cni: calico
cniMultusEnable: true
agentConfig:
format: ignition
additionalUserData:
config: |
variant: fcos
version: 1.4.0
systemd:
units:
- name: rke2-preinstall.service
enabled: true
contents: |
[Unit]
Description=rke2-preinstall
Wants=network-online.target
Before=rke2-install.service
ConditionPathExists=!/run/cluster-api/bootstrap-success.complete
[Service]
Type=oneshot
User=root
ExecStartPre=/bin/sh -c "mount -L config-2 /mnt"
ExecStart=/bin/sh -c "sed -i \"s/BAREMETALHOST_UUID/$(jq -r .uuid /mnt/openstack/latest/meta_data.json)/\" /etc/rancher/rke2/config.yaml"
ExecStart=/bin/sh -c "echo \"node-name: $(jq -r .name /mnt/openstack/latest/meta_data.json)\" >> /etc/rancher/rke2/config.yaml"
ExecStartPost=/bin/sh -c "umount /mnt"
[Install]
WantedBy=multi-user.target
kubelet:
extraArgs:
- provider-id=metal3://BAREMETALHOST_UUID
nodeName: "localhost.localdomain"Where the registry.example.com is the example name of the private registry to be used by the downstream cluster, and it should be replaced with the real values.
43.9 Downstream cluster provisioning in air-gapped scenarios #
The directed network provisioning workflow allows to automate the provisioning of downstream clusters in air-gapped scenarios.
43.9.1 Requirements for air-gapped scenarios #
The
rawimage generated usingEIBmust include the specific container images (helm-chart OCI and container images) required to run the downstream cluster in an air-gapped scenario. For more information, refer to this section (Section 43.3, “Prepare downstream cluster image for air-gap scenarios”).In case of using SR-IOV or any other custom workload, the images required to run the workloads must be preloaded in your private registry following the preload private registry section (Section 43.3.2.7, “Preload your private registry with images required for air-gap scenarios and SR-IOV (optional)”).
43.9.2 Enroll the bare-metal hosts in air-gap scenarios #
The process to enroll the bare-metal hosts in the management cluster is the same as described in the previous section (Section 43.4, “Downstream cluster provisioning with Directed network provisioning (single-node)”).
43.9.3 Provision the downstream cluster in air-gap scenarios #
There are some important changes required to provision the downstream cluster in air-gapped scenarios:
The
RKE2ControlPlaneblock in thecapi-provisioning-example.yamlfile must include thespec.agentConfig.airGapped: truedirective.The private registry configuration must be included in the
RKE2ControlPlaneblock in thecapi-provisioning-airgap-example.yamlfile following the private registry section (Section 43.8, “Private registry”).If you are using SR-IOV or any other
AdditionalUserDataconfiguration (combustion script) which requires the helm-chart installation, you must modify the content to reference the private registry instead of using the public registry.
The following example shows the SR-IOV configuration in the AdditionalUserData block in the capi-provisioning-airgap-example.yaml file with the modifications required to reference the private registry
Private Registry secrets references
Helm-Chart definition using the private registry instead of the public OCI images.
# secret to include the private registry certificates
apiVersion: v1
kind: Secret
metadata:
name: private-registry-cert
namespace: default
data:
tls.crt: ${TLS_BASE64_CERT}
tls.key: ${TLS_BASE64_KEY}
ca.crt: ${CA_BASE64_CERT}
type: kubernetes.io/tls
---
# secret to include the private registry auth credentials
apiVersion: v1
kind: Secret
metadata:
name: private-registry-auth
namespace: default
data:
username: ${REGISTRY_USERNAME}
password: ${REGISTRY_PASSWORD}
---
apiVersion: controlplane.cluster.x-k8s.io/v1beta1
kind: RKE2ControlPlane
metadata:
name: single-node-cluster
namespace: default
spec:
infrastructureRef:
apiVersion: infrastructure.cluster.x-k8s.io/v1beta1
kind: Metal3MachineTemplate
name: single-node-cluster-controlplane
replicas: 1
version: ${RKE2_VERSION}
rolloutStrategy:
type: "RollingUpdate"
rollingUpdate:
maxSurge: 0
privateRegistriesConfig: # Private registry configuration to add your own mirror and credentials
mirrors:
docker.io:
endpoint:
- "https://$(PRIVATE_REGISTRY_URL)"
configs:
"192.168.100.22:5000":
authSecret:
apiVersion: v1
kind: Secret
namespace: default
name: private-registry-auth
tls:
tlsConfigSecret:
apiVersion: v1
kind: Secret
namespace: default
name: private-registry-cert
insecureSkipVerify: false
serverConfig:
cni: calico
cniMultusEnable: true
preRKE2Commands:
- modprobe vfio-pci enable_sriov=1 disable_idle_d3=1
agentConfig:
airGapped: true # Airgap true to enable airgap mode
format: ignition
additionalUserData:
config: |
variant: fcos
version: 1.4.0
storage:
files:
- path: /var/lib/rancher/rke2/server/manifests/configmap-sriov-custom-auto.yaml
overwrite: true
contents:
inline: |
apiVersion: v1
kind: ConfigMap
metadata:
name: sriov-custom-auto-config
namespace: sriov-network-operator
data:
config.json: |
[
{
"resourceName": "${RESOURCE_NAME1}",
"interface": "${SRIOV-NIC-NAME1}",
"pfname": "${PF_NAME1}",
"driver": "${DRIVER_NAME1}",
"numVFsToCreate": ${NUM_VFS1}
},
{
"resourceName": "${RESOURCE_NAME2}",
"interface": "${SRIOV-NIC-NAME2}",
"pfname": "${PF_NAME2}",
"driver": "${DRIVER_NAME2}",
"numVFsToCreate": ${NUM_VFS2}
}
]
mode: 0644
user:
name: root
group:
name: root
- path: /var/lib/rancher/rke2/server/manifests/sriov.yaml
overwrite: true
contents:
inline: |
apiVersion: v1
data:
.dockerconfigjson: ${REGISTRY_AUTH_DOCKERCONFIGJSON}
kind: Secret
metadata:
name: privregauth
namespace: kube-system
type: kubernetes.io/dockerconfigjson
---
apiVersion: v1
kind: ConfigMap
metadata:
namespace: kube-system
name: example-repo-ca
data:
ca.crt: |-
-----BEGIN CERTIFICATE-----
${CA_BASE64_CERT}
-----END CERTIFICATE-----
---
apiVersion: helm.cattle.io/v1
kind: HelmChart
metadata:
name: sriov-crd
namespace: kube-system
spec:
chart: oci://${PRIVATE_REGISTRY_URL}/sriov-crd
dockerRegistrySecret:
name: privregauth
repoCAConfigMap:
name: example-repo-ca
createNamespace: true
set:
global.clusterCIDR: 192.168.0.0/18
global.clusterCIDRv4: 192.168.0.0/18
global.clusterDNS: 10.96.0.10
global.clusterDomain: cluster.local
global.rke2DataDir: /var/lib/rancher/rke2
global.serviceCIDR: 10.96.0.0/12
targetNamespace: sriov-network-operator
version: 304.0.2+up1.5.0
---
apiVersion: helm.cattle.io/v1
kind: HelmChart
metadata:
name: sriov-network-operator
namespace: kube-system
spec:
chart: oci://${PRIVATE_REGISTRY_URL}/sriov-network-operator
dockerRegistrySecret:
name: privregauth
repoCAConfigMap:
name: example-repo-ca
createNamespace: true
set:
global.clusterCIDR: 192.168.0.0/18
global.clusterCIDRv4: 192.168.0.0/18
global.clusterDNS: 10.96.0.10
global.clusterDomain: cluster.local
global.rke2DataDir: /var/lib/rancher/rke2
global.serviceCIDR: 10.96.0.0/12
targetNamespace: sriov-network-operator
version: 304.0.2+up1.5.0
mode: 0644
user:
name: root
group:
name: root
kernel_arguments:
should_exist:
- intel_iommu=on
- iommu=pt
- idle=poll
- mce=off
- hugepagesz=1G hugepages=40
- hugepagesz=2M hugepages=0
- default_hugepagesz=1G
- irqaffinity=${NON-ISOLATED_CPU_CORES}
- isolcpus=domain,nohz,managed_irq,${ISOLATED_CPU_CORES}
- nohz_full=${ISOLATED_CPU_CORES}
- rcu_nocbs=${ISOLATED_CPU_CORES}
- rcu_nocb_poll
- nosoftlockup
- nowatchdog
- nohz=on
- nmi_watchdog=0
- skew_tick=1
- quiet
systemd:
units:
- name: rke2-preinstall.service
enabled: true
contents: |
[Unit]
Description=rke2-preinstall
Wants=network-online.target
Before=rke2-install.service
ConditionPathExists=!/run/cluster-api/bootstrap-success.complete
[Service]
Type=oneshot
User=root
ExecStartPre=/bin/sh -c "mount -L config-2 /mnt"
ExecStart=/bin/sh -c "sed -i \"s/BAREMETALHOST_UUID/$(jq -r .uuid /mnt/openstack/latest/meta_data.json)/\" /etc/rancher/rke2/config.yaml"
ExecStart=/bin/sh -c "echo \"node-name: $(jq -r .name /mnt/openstack/latest/meta_data.json)\" >> /etc/rancher/rke2/config.yaml"
ExecStartPost=/bin/sh -c "umount /mnt"
[Install]
WantedBy=multi-user.target
- name: cpu-partitioning.service
enabled: true
contents: |
[Unit]
Description=cpu-partitioning
Wants=network-online.target
After=network.target network-online.target
[Service]
Type=oneshot
User=root
ExecStart=/bin/sh -c "echo isolated_cores=${ISOLATED_CPU_CORES} > /etc/tuned/cpu-partitioning-variables.conf"
ExecStartPost=/bin/sh -c "tuned-adm profile cpu-partitioning"
ExecStartPost=/bin/sh -c "systemctl enable tuned.service"
[Install]
WantedBy=multi-user.target
- name: performance-settings.service
enabled: true
contents: |
[Unit]
Description=performance-settings
Wants=network-online.target
After=network.target network-online.target cpu-partitioning.service
[Service]
Type=oneshot
User=root
ExecStart=/bin/sh -c "/opt/performance-settings/performance-settings.sh"
[Install]
WantedBy=multi-user.target
- name: sriov-custom-auto-vfs.service
enabled: true
contents: |
[Unit]
Description=SRIOV Custom Auto VF Creation
Wants=network-online.target rke2-server.target
After=network.target network-online.target rke2-server.target
[Service]
User=root
Type=forking
TimeoutStartSec=1800
ExecStart=/bin/sh -c "while ! /var/lib/rancher/rke2/bin/kubectl --kubeconfig=/etc/rancher/rke2/rke2.yaml wait --for condition=ready nodes --timeout=30m --all ; do sleep 10 ; done"
ExecStartPost=/bin/sh -c "/opt/sriov/sriov-auto-filler.sh"
RemainAfterExit=yes
KillMode=process
[Install]
WantedBy=multi-user.target
kubelet:
extraArgs:
- provider-id=metal3://BAREMETALHOST_UUID
nodeName: "localhost.localdomain"44 Lifecycle actions #
This section covers the lifecycle management actions for clusters deployed via SUSE Telco Cloud.
44.1 Management cluster upgrades #
The upgrade of the management cluster is described in the Day 2 management cluster (Chapter 36, Management Cluster) documentation.
44.2 Downstream cluster upgrades #
Upgrading downstream clusters involves updating several components. The following sections cover the upgrade process for each of the components.
Upgrading the operating system
For this process, check the following reference (Section 43.2, “Prepare downstream cluster image for connected scenarios”) to build the new image with a new operating system version.
With this new image generated by EIB, the next provision phase uses the new operating version provided.
In the following step, the new image is used to upgrade the nodes.
Upgrading the RKE2 cluster
The changes required to upgrade the RKE2 cluster using the automated workflow are the following:
Change the block
RKE2ControlPlanein thecapi-provisioning-example.yamlshown in the following section (Section 43.4, “Downstream cluster provisioning with Directed network provisioning (single-node)”):Specify the desired
rolloutStrategy.Change the version of the
RKE2cluster to the new version replacing${RKE2_NEW_VERSION}.
apiVersion: controlplane.cluster.x-k8s.io/v1beta1
kind: RKE2ControlPlane
metadata:
name: single-node-cluster
namespace: default
spec:
infrastructureRef:
apiVersion: infrastructure.cluster.x-k8s.io/v1beta1
kind: Metal3MachineTemplate
name: single-node-cluster-controlplane
version: ${RKE2_NEW_VERSION}
replicas: 1
rolloutStrategy:
type: "RollingUpdate"
rollingUpdate:
maxSurge: 0
serverConfig:
cni: cilium
rolloutStrategy:
rollingUpdate:
maxSurge: 0
registrationMethod: "control-plane-endpoint"
agentConfig:
format: ignition
additionalUserData:
config: |
variant: fcos
version: 1.4.0
systemd:
units:
- name: rke2-preinstall.service
enabled: true
contents: |
[Unit]
Description=rke2-preinstall
Wants=network-online.target
Before=rke2-install.service
ConditionPathExists=!/run/cluster-api/bootstrap-success.complete
[Service]
Type=oneshot
User=root
ExecStartPre=/bin/sh -c "mount -L config-2 /mnt"
ExecStart=/bin/sh -c "sed -i \"s/BAREMETALHOST_UUID/$(jq -r .uuid /mnt/openstack/latest/meta_data.json)/\" /etc/rancher/rke2/config.yaml"
ExecStart=/bin/sh -c "echo \"node-name: $(jq -r .name /mnt/openstack/latest/meta_data.json)\" >> /etc/rancher/rke2/config.yaml"
ExecStartPost=/bin/sh -c "umount /mnt"
[Install]
WantedBy=multi-user.target
kubelet:
extraArgs:
- provider-id=metal3://BAREMETALHOST_UUID
nodeName: "localhost.localdomain"Change the block
Metal3MachineTemplatein thecapi-provisioning-example.yamlshown in the following section (Section 43.4, “Downstream cluster provisioning with Directed network provisioning (single-node)”):Change the image name and checksum to the new version generated in the previous step.
Add the directive
nodeReusetotrueto avoid creating a new node.Add the directive
automatedCleaningModetometadatato enable the automated cleaning for the node.
apiVersion: infrastructure.cluster.x-k8s.io/v1beta1
kind: Metal3MachineTemplate
metadata:
name: single-node-cluster-controlplane
namespace: default
spec:
nodeReuse: True
template:
spec:
automatedCleaningMode: metadata
dataTemplate:
name: single-node-cluster-controlplane-template
hostSelector:
matchLabels:
cluster-role: control-plane
image:
checksum: http://imagecache.local:8080/${NEW_IMAGE_GENERATED}.sha256
checksumType: sha256
format: raw
url: http://imagecache.local:8080/${NEW_IMAGE_GENERATED}.rawAfter making these changes, the capi-provisioning-example.yaml file can be applied to the cluster using the following command:
kubectl apply -f capi-provisioning-example.yamlPart VIII Troubleshooting #
This section provides guidance to diagnose and resolve common issues with SUSE Edge deployments and operations. It covers various topics, offering component-specific troubleshooting steps, key tools, and relevant log locations.
- 45 General Troubleshooting Principles
Before diving into component-specific issues, consider these general principles:
- 46 Troubleshooting Kiwi
Kiwi is used to generate updated SUSE Linux Micro images to be used with Edge Image Builder.
- 47 Troubleshooting Edge Image Builder (EIB)
EIB is used to create custom SUSE Edge images.
- 48 Troubleshooting Edge Networking (NMC)
NMC is injected on SL Micro EIB images to configure the network of the Edge hosts at boot time via combustion. It is also being executed on the Metal3 workflow as part of the inspection process. Issues can happen when the host is being booted for the first time or on the Metal3 inspection process.
- 49 Troubleshooting Phone-Home scenarios
Phone-home scenarios involve using Elemental to connect back to the Management cluster and EIB to create an OS image including the elemental-registration bits. Issues can happen when the host is being booted for the first time, during the EIB build process or trying to register to the Management clu…
- 50 Troubleshooting Directed-network provisioning
Directed-network provisioning scenarios involve using Metal3 and CAPI elements to provision the Downstream cluster. It also includes EIB to create an OS image. Issues can happen when the host is being booted for the first time or during the inspection or provisioning processes.
- 51 Troubleshooting Other components
Other SUSE Edge components troubleshooting guides can be consulted on their official documentation:
- 52 Collecting Diagnostics for Support
When contacting SUSE Support, providing comprehensive diagnostic information is crucial.
45 General Troubleshooting Principles #
Before diving into component-specific issues, consider these general principles:
Check logs: Logs are the primary source of information. Most of the times the errors are self explanatory and contain hints on what failed.
Check clocks: Having clock differences between systems can lead to all kinds of different errors. Ensure clocks are in sync. EIB can be instructed to force clock sync at boot time, see Configuring OS Time (Chapter 3, Standalone clusters with Edge Image Builder).
Boot Issues: If the system is stuck during boot, note down the last messages displayed. Access the console (physical or via BMC) to observe boot messages.
Network Issues: Verify network interface configuration (
ip a), routing table (ip route), test connectivity from/to other nodes and external services (ping,nc). Ensure firewall rules are not blocking necessary ports.Verify component status: Use
kubectl getandkubectl describefor Kubernetes resources. Usekubectl get events --sort-by='.lastTimestamp' -n <namespace>to see the events on a particular Kubernetes namespace.Verify services status: Use
systemctl status <service>for systemd services.Check syntax: Software expects certain structure and syntax on configuration files. For yaml files, for example, use
yamllintor similar tools to verify the proper syntax.Isolate the problem: Try to narrow down the issue to a specific component or layer (for example, network, storage, OS, Kubernetes, Metal3, Ironic,…).
Documentation: Always refer to the official SUSE Edge documentation and also upstream documentation for detailed information.
Versions: SUSE Edge is an opinionated and thoroughly tested version of different SUSE components. The versions of each component per SUSE Edge release can be observed in the SUSE Edge support matrix.
Known issues: For each SUSE Edge release there is a “Known issues” section on the release notes that contains information of issues that will be fixed on future releases but can affect the current one.
46 Troubleshooting Kiwi #
Kiwi is used to generate updated SUSE Linux Micro images to be used with Edge Image Builder.
SL Micro Version Mismatch: The build host operating system version must match the operating system version being built (SL Micro 6.0 host → SL Micro 6.0 image).
SELinux in Enforcing State: Due to certain limitations, it is currently required to disable SELinux temporarily to be able to build images with Kiwi. Check the SElinux status with
getenforceand disable it before running the build process withsetenforce 0.Build host not registered: The build process uses the build host subscriptions to be able to pull packages from SUSE SCC. If the host is not registered it fails.
Loop Device Test Failure: The first time that the Kiwi build process is executed, it will fail shortly after starting with "ERROR: Early loop device test failed, please retry the container run.", this is a symptom of loop devices being created on the underlying host system that are not immediately visible inside of the container image. Re-run the Kiwi build process again and it should proceed without issue.
Missing Permissions: The build process expects to be run as root user (or via sudo).
Wrong Privileges: The build process expects the
--privilegedflag when running the container. Double-check that it is present.
Build container logs: Check the logs of the build container. The logs are generated in the directory that was used to store the artifacts. Check docker logs or podman logs for the necessary information as well.
Temporary build directories: Kiwi creates temporary directories during the build process. Check these for intermediate logs or artifacts if the main output is insufficient.
Review
build-imageoutput: The error message in the console output is usually very indicative.Check build environment: Ensure all prerequisites for Kiwi itself (for example, docker/podman, SElinux, sufficient disk space) are met on the machine running Kiwi.
Inspect build container logs: Review the logs of the failed container for more detailed errors (see above).
Verify definition file: If you are using a custom Kiwi image definition file, double-check the file for any typos or syntax.
47 Troubleshooting Edge Image Builder (EIB) #
EIB is used to create custom SUSE Edge images.
Wrong SCC code: Ensure the SCC code used in the EIB definition file matches the SL Micro version and architecture.
Missing dependencies: Ensure there are no missing packages or tools within the build environment.
Incorrect image size: For raw images, the
diskSizeparameter is required and it depends heavily on the images, RPMs, and other artifacts being included in the image.Permissions: If storing a script on the custom/files directory, ensure it has executable permissions as those files are just available at combustion time but no changes are performed by EIB.
Operating system group dependencies: When creating an image with custom users and groups, the groups being set as “
primaryGroup” should be explicitly created.Operating system user’s sshkeys requires a home folder: When creating an image with users with sshkeys, the home folder needs to be created as well with
createHomeDir=true.Combustion issues: EIB relies on combustion for the customization of the OS and deployment of all the other SUSE Edge components. This also includes custom scripts being placed in the custom/scripts folder. Note that the combustion process is being executed at
initrdtime, so the system is not completely booted when the scripts are executed.Podman machine size: As explained in the EIB Tips and Tricks section (Part IV, “Tips and Tricks”), verify the podman machine has enough CPU/memory to run the EIB container on non-Linux operating systems.
EIB output: The console output of the
eib buildcommand is crucial.Build container logs: Check the logs of the build container. The logs are generated in the directory that was used to store the artifacts. Check
docker logsorpodman logsfor the necessary information as well.Temporary build directories: EIB creates temporary directories during the build process. Check these for intermediate logs or artifacts if the main output is insufficient.
Combustion logs: If the image being built with EIB does not boot for any reason, a root shell is available. Connect to the host console (either physically, via BMC, etc.) and check combustion logs with
journalctl -u combustionand in general all the operating system logs withjournalctlto find the root cause of the failure.
Review
eib-buildoutput: The error message in the console output is usually very indicative.Check build environment: Ensure all prerequisites for EIB itself (for example, docker/podman, sufficient disk space) are met on the machine running EIB.
Inspect build container logs: Review the logs of the failed container for more detailed errors (see above).
Verify
eibconfiguration": Double-check theeibconfiguration file for any typos or incorrect paths to source files or build scripts.Test components individually: If your EIB build involves custom scripts or stages, run them independently to isolate failures.
48 Troubleshooting Edge Networking (NMC) #
NMC is injected on SL Micro EIB images to configure the network of the Edge hosts at boot time via combustion. It is also being executed on the Metal3 workflow as part of the inspection process. Issues can happen when the host is being booted for the first time or on the Metal3 inspection process.
Host not being able to boot properly the first time: Malformed network definition files can lead to the combustion phase to fail and then the host drops a root shell.
Files are not properly generated: Ensure the network files matches NMState format.
Network interfaces are not correctly configured: Ensure the MAC addresses match the interfaces being used on the host.
Mismatch between interface names: The
net.ifnames=1kernel argument enables Predictable Naming Scheme for Network Interfaces so there is noeth0anymore but other naming schema such asenp2s0.
Combustion logs: As nmc is being used at combustion time, check combustion logs with
journalctl -u combustionon the host being provisioned.NetworkManager logs: On the Metal3 deployment workflow, nmc is part of the IPA execution and it is being executed as a dependency of the NetworkManager service using systemd’s ExecStartPre functionality. Check NetworkManager logs on the IPA host as
journalctl -u NetworkManager(see the Troubleshooting Directed-network provisioning (Chapter 50, Troubleshooting Directed-network provisioning) section to understand how to access the host when booted with IPA).
Verify the yaml syntax: nmc configuration files are yaml files, check the proper syntax with
yamllintor similar tools.Run nmc manually: As nmc is part of the EIB container, to debug any issues, a local podman command can be used.
Create a temporary folder to store the nmc files.
mkdir -p ${HOME}/tmp/fooSave the nmc files on that location.
❯ tree --noreport ${HOME}/tmp/foo /Users/johndoe/tmp/foo ├── host1.example.com.yaml └── host2.example.com.yamlRun the EIB container with nmc as the entrypoint and the generate command to perform the same tasks nmc would do at combustion time:
podman run -it --rm -v ${HOME}/tmp/foo:/tmp/foo:Z --entrypoint=/usr/bin/nmc registry.suse.com/edge/3.3/edge-image-builder:1.2.0 generate --config-dir /tmp/foo --output-dir /tmp/foo/ [2025-06-04T11:58:37Z INFO nmc::generate_conf] Generating config from "/tmp/foo/host2.example.com.yaml"... [2025-06-04T11:58:37Z INFO nmc::generate_conf] Generating config from "/tmp/foo/host1.example.com.yaml"... [2025-06-04T11:58:37Z INFO nmc] Successfully generated and stored network configObserve the logs and files being generated on the temporary folder.
49 Troubleshooting Phone-Home scenarios #
Phone-home scenarios involve using Elemental to connect back to the Management cluster and EIB to create an OS image including the elemental-registration bits. Issues can happen when the host is being booted for the first time, during the EIB build process or trying to register to the Management cluster.
System fails to register: Node not being registered in the UI. Ensure the host is booted properly and, is able to communicate back to Rancher, clock is in sync and the Elemental services are ok.
System fails to be provisioned: Node is registered but it fails to be provisioned. Ensure the host is able to communicate back to Rancher, clock is in sync and the Elemental services are ok.
System logs:
journalctlElemental-system-agent logs:
journalctl -u elemental-system-agentK3s/RKE2 logs:
journalctl -u k3s or journalctl -u rke2-server(orrke2-agent)Elemental operator pod:
kubectl logs -n cattle-elemental-system -l app=elemental-operator
Review logs: Check Elemental operator pod logs to see if there are any issues. Check the host logs if the node is booted.
Check MachineRegistration and TPM: By default, TPM is used for authentication but there are alternatives for hosts without TPM.
50 Troubleshooting Directed-network provisioning #
Directed-network provisioning scenarios involve using Metal3 and CAPI elements to provision the Downstream cluster. It also includes EIB to create an OS image. Issues can happen when the host is being booted for the first time or during the inspection or provisioning processes.
Old firmware: Verify all the different firmware on the physical hosts being used are up to date. This includes the BMC firmware as some times Metal3 requires specific/updated ones.
Provisioning failed with SSL errors: If the webserver serving the images uses https, Metal3 needs to be configured to inject and trust the certificate on the IPA image. See Kubernetes folder (Section 41.3.4, “Kubernetes folder”) on how to include a
ca-additional.crtfile to the Metal3 chart.Certificates issues when booting the hosts with IPA: Some server vendors verify the SSL connection when attaching virtual-media ISO images to the BMC, which can cause a problem because the generated certificates for the Metal3 deployment are self-signed. It can happen that the host is being booted but it drops to an UEFI shell. See Disabling TLS for virtualmedia ISO attachment (Section 1.7.2, “Disabling TLS for virtualmedia ISO attachment”) on how to fix it.
Wrong name or label reference: If the cluster references a node by the wrong name or label, the cluster results as deployed but the BMH remains as “Available”. Double-check the references on the involved objects for the BMHs.
BMC communication issues: Ensure the Metal3 pods running on the management cluster can reach the BMC of the hosts being provisioned (usually the BMC network is very restricted).
Incorrect bare metal host state: The BMH object goes to different states (inspecting, preparing, provisioned, etc.) during its lifetime Lifetime of State machine. If detected an incorrect state, check the
statusfield of the BMH object as it contains more information askubectl get bmh <name> -o jsonpath=’{.status}’| jq.Host not being deprovisioned: In the event of a host being intended to be deprovisioned fails, the removal can be attempted after adding the “detached” annotation to the BMH object as:
kubectl annotate bmh/<BMH> baremetalhost.metal3.io/detached=””.Image errors: Verify the image being built with EIB for the downstream cluster is available, has a proper checksum and it is not too large to decompress or too large for disk.
Disk size mismatch: By default, the disk would not expand to fill the whole disk. As explained in the Growfs script (Section 1.4.4.1.2, “Growfs script”) section, a growfs script needs to be included in the image being built with EIB for the downstream cluster hosts.
Cleaning process stuck: The cleaning process is retried several times. If due to a problem with the host cleaning is no longer possible, disable cleaning first by setting the
automatedCleanModefield todisabledon the BMH object.WarningIt is not recommended to manually remove the finalizer when the cleaning process is taking longer than desired or is failing. Doing so, removes the host record from Kubernetes but leave it in Ironic. The currently running action continues in the background, and an attempt to add the host again may fail because of the conflict.
Metal3/Rancher Turtles/CAPI pods issues: The deployment flow for all the required components is:
The Rancher Turtles controller deploys the CAPI operator controller.
The CAPI operator controller then deploys the provider controllers (CAPI core, CAPM3 and RKE2 controlplane/bootstrap).
Verify all the pods are running correctly and check the logs otherwise.
Metal3 logs:Check logs for the different pods.
kubectl logs -n metal3-system -l app.kubernetes.io/component=baremetal-operator kubectl logs -n metal3-system -l app.kubernetes.io/component=ironicNoteThe metal3-ironic pod contains at least 4 different containers (
ironic-httpd,` ironic-log-watch`,ironic&ironic-ipa-downloader(init)) on the same pod. Use the-cflag when usingkubectl logsto verify the logs of each of the containers.NoteThe
ironic-log-watchcontainer exposes console logs from the hosts after inspection/provisioning, provided network connectivity enables sending these logs back to the management cluster. This can be useful in cases where there are provisioning errors but you do not have direct access to the BMC console logs.Rancher Turtles logs: Check logs for the different pods.
kubectl logs -n rancher-turtles-system -l control-plane=controller-manager kubectl logs -n rancher-turtles-system -l app.kubernetes.io/name=cluster-api-operator kubectl logs -n rke2-bootstrap-system -l cluster.x-k8s.io/provider=bootstrap-rke2 kubectl logs -n rke2-control-plane-system -l cluster.x-k8s.io/provider=control-plane-rke2 kubectl logs -n capi-system -l cluster.x-k8s.io/provider=cluster-api kubectl logs -n capm3-system -l cluster.x-k8s.io/provider=infrastructure-metal3BMC logs: Usually BMCs have a UI where most of the interaction can be done. There is usually a “logs” section that can be observed for potential issues (not being able to reach the image, hardware failures, etc.).
Console logs: Connect to the BMC console (via the BMC webui, serial, etc.) and check for errors on the logs being written.
Check
BareMetalHoststatus:kubectl get bmh -Ashows the current state. Look forprovisioning,ready,error,registering.kubectl describe bmh -n <namespace> <bmh_name>provides detailed events and conditions explaining why a BMH might be stuck.
Test RedFish connectivity:
Use
curlfrom the Metal3 control plane to test connectivity to the BMCs via redfish.Ensure correct BMC credentials are provided in the
BareMetalHost-Secretdefinition.
Verify turtles/CAPI/metal3 pod status: Ensure the containers on the management cluster are up and running:
kubectl get pods -n metal3-systemandkubectl get pods -n rancher-turtles-system(also seecapi-system,capm3-system,rke2-bootstrap-systemandrke2-control-plane-system).Verify the ironic endpoint is reachable from the host being provisioned: The host being provisioned needs to be able to reach out the Ironic endpoint to report back to Metal3. Check the IP with
kubectl get svc -n metal3-system metal3-metal3-ironicand try to reach it viacurl/nc.Verify the IPA image is reachable from the BMC: IPA is being served by the Ironic endpoint and it needs to be reachable from the BMC as it is being used as a virtual CD.
Verify the OS image is reachable from the host being provisioned: The image being used to provision the host needs to be reachable from the host itself (when running IPA) as it will be downloaded temporarily and written to the disk.
Examine Metal3 component logs: See above.
Retrigger BMH Insepction: If an inspection failed or the hardware of an available host changed, a new inspection process can be triggered by annotating the BMH object with
inspect.metal3.io: "". See the Metal3 Controlling inspection guide for more information.Bare metal IPA console: To troubleshoot IPA issues a couple of alternatives exist:
Enable “autologin”. This enables the root user to be logged automatically when connecting to the IPA console.
WarningThis is only for debug purposes as it gives full access to the host.
To enable autologin, the Metal3 helm
global.ironicKernelParamsvalue should look like:console=ttyS0 suse.autologin=ttyS0(depending on the console,ttyS0can be changed). Then a redeployment of the Metal3 chart should be performed. (NotettyS0is an example, this should match the actual terminal e.g may betty1in many cases on bare metal, this can be verified by looking at the console output from the IPA ramdisk on boot where/etc/issueprints the console name).Another way to do it is by changing the
IRONIC_KERNEL_PARAMSparameter on theironic-bmoconfigmap on themetal3-systemnamespace. This can be easier as it can be done viakubectledit but it will be overwritten when updating the chart. Then the Metal3 pod needs to be restarted withkubectl delete pod -n metal3-system -l app.kubernetes.io/component=ironic.Inject an ssh key for the root user on the IPA.
WarningThis is only for debug purposes as it gives full access to the host.
To inject the ssh key for the root user, the Metal3 helm
debug.ironicRamdiskSshKeyvalue should be used. Then a redeployment of the Metal3 chart should be performed.Another way to do it is by changing the
IRONIC_RAMDISK_SSH_KEYparameter on theironic-bmo configmapon themetal3-systemnamespace. This can be easier as it can be done viakubectledit but it will be overwritten when updating the chart. Then the Metal3 pod needs to be restarted withkubectl delete pod -n metal3-system -l app.kubernetes.io/component=ironic
51 Troubleshooting Other components #
Other SUSE Edge components troubleshooting guides can be consulted on their official documentation:
You can also see SUSE Knowledgebase.
52 Collecting Diagnostics for Support #
When contacting SUSE Support, providing comprehensive diagnostic information is crucial.
Detailed problem description: What happened, when did it happen, what were you doing, what is the expected behavior, and what is the actual behavior?
Steps to reproduce: Can you reliably reproduce the issue? If so, list the exact steps.
Component versions: SUSE Edge version, components versions (RKE2/K3, EIB, Metal3, Elemental,..).
Relevant logs:
journalctloutput (filtered by service if possible, or full boot logs).Kubernetes pod logs (kubectl logs).
Metal³/Elemental component logs.
EIB build logs and other logs
System information:
uname -adf -hip a/etc/os-release
Configuration files: Relevant configuration files for Elemental, Metal3, EIB such as helm chart values, configmaps, etc.
Kubernetes information: Nodes, Services, Deployments, etc.
Kubernetes objects affected: BMH, MachineRegistration, etc.
For logs: Redirect command output to files (for example,
journalctl -u k3s > k3s_logs.txt).For Kubernetes resources: Use
kubectl get <resource> -o yaml > <resource_name>.yamlto get detailed YAML definitions.For system information: Collect output of the commands listed above.
For SL Micro: Check the SUSE Linux Micro Troubleshooting Guide documentation on how to gather system information for support with
supportconfig.For RKE2/Rancher: Check the The Rancher v2.x Linux log collector script article to run The Rancher v2.x Linux log collector script.
For Edge (Nessie): Nessie is a powerful diagnostic tool designed to collect logs and configuration data from SUSE Edge environments. It gathers comprehensive information from both the host system and Kubernetes clusters, making it invaluable for troubleshooting and support.
Nessie has two "modes" a kubernetes mode and a system mode.
To collect logs from a SUSE Edge cluster, run (provided that you have access to the kubeconfig file locally):
podman run --rm --privileged \ -v /etc/rancher/k3s/k3s.yaml:/etc/rancher/k3s/k3s.yaml:ro \ -v /var/log/journal:/var/log/journal:ro \ -v /run/systemd:/run/systemd:ro \ -v /etc/machine-id:/etc/machine-id:ro \ -v /tmp:/tmp \ -e NESSIE_LOG_DIR="/tmp" \ -e NESSIE_ZIP_DIR="/tmp" \ registry.suse.com/edge/3.4/nessie:1.0.0NoteAdjust the paths of the
k3s.yaml/rke2.yamlfile if needed. See Nessie for more information. You should be able to run this container in non-privileged mode if you have proper permissions (typicallyk3s.yaml/rke2-server.yamlfiles are owned by root).To collect logs in the system mode from the actual operating system, run:
podman run --rm --privileged \ -v /var/log/journal:/var/log/journal:ro \ -v /run/systemd:/run/systemd:ro \ -v /etc/machine-id:/etc/machine-id:ro \ -v /tmp:/tmp \ -e NESSIE_LOG_DIR="/tmp" \ -e NESSIE_ZIP_DIR="/tmp" \ -e NESSIE_VERBOSE="1" \ -e NESSIE_SKIP_POD_LOGS="true" \ -e NESSIE_SKIP_K8S_CONFIGS="true" \ -e NESSIE_SKIP_METRICS="true" \ registry.suse.com/edge/3.4/nessie:1.0.0NotePlease make sure to check Nessie for more details and information on how to run Nessie in your environment. Likewise, you should be able to run this container in non-privileged mode provided you have proper permissions.
Contact Support. Please check the article available at How-to effectively work with SUSE Technical Support and the support handbook located at SUSE Technical Support Handbook for more details on how to contact SUSE support.
Part IX Appendix #
- 53 Release Notes
SUSE Edge 3.4 is a tightly integrated and comprehensively validated end-to-end solution for addressing the unique challenges of the deployment of infrastructure and cloud-native applications at the edge. Its driving focus is to provide an opinionated, yet highly flexible, highly scalable, and secure…
53 Release Notes #
53.1 Abstract #
SUSE Edge 3.4 is a tightly integrated and comprehensively validated end-to-end solution for addressing the unique challenges of the deployment of infrastructure and cloud-native applications at the edge. Its driving focus is to provide an opinionated, yet highly flexible, highly scalable, and secure platform that spans initial deployment image building, node provisioning and onboarding, application deployment, observability, and lifecycle management.
The solution is designed with the notion that there is no "one-size-fits-all" edge platform due to our customers’ widely varying requirements and expectations. Edge deployments push us to solve, and continually evolve, some of the most challenging problems, including massive scalability, restricted network availability, physical space constraints, new security threats and attack vectors, variations in hardware architecture and system resources, the requirement to deploy and interface with legacy infrastructure and applications, and customer solutions that have extended lifespans.
SUSE Edge is built on best-of-breed open source software from the ground up, consistent with both our 30-year history in delivering secure, stable, and certified SUSE Linux platforms and our experience in providing highly scalable and feature-rich Kubernetes management with our Rancher portfolio. SUSE Edge builds on-top of these capabilities to deliver functionality that can address a wide number of market segments, including retail, medical, transportation, logistics, telecommunications, smart manufacturing, and Industrial IoT.
For more information on product support lifecycle updates for SUSE Edge, see Product Support Lifecycle.
SUSE Telco Cloud (formerly known as SUSE Edge for Telco) is a derivative of SUSE Edge, with additional optimizations and components that enable the platform to address the requirements found in telecommunications use-cases. Unless explicitly stated, all the release notes are applicable for both SUSE Edge 3.4, and SUSE Telco Cloud 3.4.
53.2 About #
These Release Notes are, unless explicitly specified and explained, identical across all architectures, and the most recent version, along with the release notes of all other SUSE products are always available online at https://www.suse.com/releasenotes.
Entries are only listed once, but they can be referenced in several places if they are important and belong to more than one section. Release notes usually only list changes that happened between two subsequent releases. Certain important entries from the release notes of previous product versions may be repeated. To make these entries easier to identify, they contain a note to that effect.
However, repeated entries are provided as a courtesy only. Therefore, if you are skipping one or more releases, check the release notes of the skipped releases also. If you are only reading the release notes of the current release, you could miss important changes that may affect system behavior. SUSE Edge versions are defined as x.y.z, where 'x' denotes the major version, 'y' denotes the minor, and 'z' denotes the patch version, also known as the "z-stream". SUSE Edge product lifecycles are defined based around a given minor release, e.g. "3.4", but ship with subsequent patch updates through its lifecycle, e.g. "3.4.1".
SUSE Edge z-stream releases are tightly integrated and thoroughly tested as a versioned stack. Upgrade of any individual components to a different versions to those listed above is likely to result in system downtime. While it’s possible to run Edge clusters in untested configurations, it is not recommended, and it may take longer to provide resolution through the support channels.
53.3 Release 3.4.1 #
Availability Date: 22nd October 2025
Full Support End Date: 20th March 2026
Maintenance Support End Date: 20th September 2027
EOL: 21st September 2027
Summary: SUSE Edge 3.4.1 is the first z-stream release in SUSE Edge 3.4 release stream
53.3.1 New Features #
Updated to Kubernetes 1.33.5 and Rancher Prime 2.12.2 Release Notes
Updated to SUSE Security (Neuvector) 5.4.6 Release Notes
Updated to SUSE Storage (Longhorn) 1.9.1 Release Notes
53.3.2 Bug & Security Fixes #
SUSE Security (Neuvector) 5.4.6 contains several bugfixes Upstream Neuvector Bug Fixes
RKE2 1.33.5 contains several updates and fixes, including resolution of an issue in certain deployments related to CPU affinity Upstream runc issue
53.3.3 Known Issues #
If deploying new clusters, please follow Chapter 28, Building Updated SUSE Linux Micro Images with Kiwi to build fresh images first as this is now the first step required to create clusters for both AMD64/Intel 64 and AArch64 architectures as well as management and downstream clusters.
When deploying via Edge Image Builder,
HelmChartConfigsmanifests may fail if they are put in thekubernetes/manifestsconfiguration directory. Instead it is reccomended to place anyHelmChartConfigsin/var/lib/rancher/{rke2/k3s}/server/manifests/using the EIB os-files interface, see Section 41.3.1, “Directory structure” for example. Failure to do this may cause nodes to stay inNotReadystate on initial startup, as discussed in #8357 RKE2 issueOn RKE2/K3s 1.31, 1.32 and 1.33 versions, the directory
/etc/cnibeing used to store CNI configurations may not trigger a notification of the files being written there tocontainerddue to certain conditions related tooverlayfs(see the #8356 RKE2 issue). This in turn results in the deployment of RKE2/K3s to get stuck waiting for the CNI to start, and the RKE2/K3s nodes to stay inNotReadystate. This can be seen at node level withkubectl describe node <affected_node>:
Conditions:
Type Status LastHeartbeatTime LastTransitionTime Reason Message
---- ------ ----------------- ------------------ ------ -------
Ready False Thu, 05 Jun 2025 17:41:28 +0000 Thu, 05 Jun 2025 14:38:16 +0000 KubeletNotReady container runtime network not ready: NetworkReady=false reason:NetworkPluginNotReady message:Network plugin returns error: cni plugin not initializedAs a workaround, a tmpfs volume can be mounted at the /etc/cni directory before RKE2 starts. It avoids the usage of overlayfs which results in containerd missing notifications and the configs should get rewritten every time the node is restarted and the pods initcontainers run again. If using EIB, this can be a 04-tmpfs-cni.sh script in the custom/scripts directory (as explained here[https://github.com/suse-edge/edge-image-builder/blob/release-1.2/docs/building-images.md#custom]) that looks like:
#!/bin/bash
mkdir -p /etc/cni
mount -t tmpfs -o mode=0700,size=5M tmpfs /etc/cni
echo "tmpfs /etc/cni tmpfs defaults,size=5M,mode=0700 0 0" >> /etc/fstabWhen onboarding remote hosts using Elemental, a race condition between
dbus.serviceandelemental-system-agent.servicemight occur, resulting inrancher-system-agent.serviceon remote host to fail starting with errors similar to the one below. (see the #784 Edge Image Builder issue for details.)
Sep 19 19:38:07 elementalvm elemental-system-agent[3671]: time="2025-09-19T19:38:07Z" level=info msg="[6b20fe64c854da2639804884b34129bb8f718eb59578111da58d9de1509c24db_1:stderr]: Failed to restart rancher-system-agent.service: Message recipient disconnected from message bus without replying"As a workaround, a systemd override file can be created as below
[Unit]
Wants=dbus.service network-online.target
After=dbus.service network-online.target time-sync.target
[Service]
ExecStartPre=/bin/bash -c 'echo "Waiting for dbus to become active..." | systemd-cat -p info -t elemental-system-agent; sleep 15; timeout 300 bash -c "while ! systemctl is-active --quiet dbus.service; do sleep 15; done"'and a custom script named 30a-copy-elemental-system-agent-override.sh can be used to place the override to /etc/systemd/system/elemental-system-agent.service.d prior to EIB’s 31-elemental-register.sh script runs during the combustion phase.
#!/bin/bash
/bin/mkdir -p /etc/systemd/system/elemental-system-agent.service.d
/bin/cp -f elemental-system-agent-override.conf /etc/systemd/system/elemental-system-agent.service.d/override.conf53.3.4 Component Versions #
The following table describes the individual components that make up the 3.4.1 release, including the version, the Helm chart version (if applicable), and from where the released artifact can be pulled in the binary format. Please follow the associated documentation for usage and deployment examples.
Name | Version | Helm Chart Version | Artifact Location (URL/Image) |
SUSE Linux Micro | 6.1 (latest) | N/A | SUSE Linux Micro Download Page |
SUSE Multi-Linux Manager | 5.0.5 | N/A | |
K3s | 1.33.5 | N/A | |
RKE2 | 1.33.5 | N/A | |
SUSE Rancher Prime | 2.12.2 | 2.12.2 | Rancher Prime Helm Repository |
SUSE Storage (Longhorn) | 1.9.1 | 107.1.0+up1.9.1 | Rancher Charts Helm Repository |
SUSE Security | 5.4.6 | 107.0.1+up2.8.8 | Rancher Charts Helm Repository |
Rancher Turtles (CAPI) | 0.24.0 | 304.0.6+up0.24.0 | registry.suse.com/edge/charts/rancher-turtles:304.0.6_up0.24.0 |
Rancher Turtles Airgap Resources | 0.24.0 | 304.0.6+up0.24.0 | registry.suse.com/edge/charts/rancher-turtles-airgap-resources:304.0.6_up0.24.0 |
Metal3 | 0.11.5 | 304.0.16+up0.12.6 | registry.suse.com/edge/charts/metal3:304.0.16_up0.12.6 |
MetalLB | 0.14.9 | 304.0.0+up0.14.9 | registry.suse.com/edge/charts/metallb:304.0.0_up0.14.9 |
Elemental | 1.7.3 | 1.7.3 | registry.suse.com/rancher/elemental-operator-chart:1.7.3 |
Elemental Dashboard Extension | 3.0.1 | 3.0.1 | |
Edge Image Builder | 1.3.0 | N/A | registry.suse.com/edge/3.4/edge-image-builder:1.3.0 |
NM Configurator | 0.3.3 | N/A | |
KubeVirt | 1.5.2 | 304.0.1+up0.6.0 | registry.suse.com/edge/charts/kubevirt:304.0.1_up0.6.0 |
KubeVirt Dashboard Extension | 1.3.2 | 304.0.3+up1.3.2 | registry.suse.com/edge/charts/kubevirt-dashboard-extension:304.0.3_up1.3.2 |
Containerized Data Importer | 1.62.0 | 304.0.1+up0.6.0 | registry.suse.com/edge/charts/cdi:304.0.1_up0.6.0 |
Endpoint Copier Operator | 0.3.0 | 304.0.1+up0.3.0 | registry.suse.com/edge/charts/endpoint-copier-operator:304.0.1_up0.3.0 |
SR-IOV Network Operator | 1.5.0 | 304.0.2+up1.5.0 | registry.suse.com/edge/charts/sriov-network-operator:304.0.2_up1.5.0 |
System Upgrade Controller | 0.16.0 | 107.0.0 | Rancher Charts Helm Repository |
Upgrade Controller | 0.1.1 | 304.0.1+up0.1.1 | registry.suse.com/edge/charts/upgrade-controller:304.0.1_up0.1.1 |
Kiwi Builder | 10.2.12.0 | N/A | registry.suse.com/edge/3.4/kiwi-builder:10.2.12.0 |
53.4 Release 3.4.0 #
Availability Date: 24th September 2025
Full Support End Date: 20th March 2026
Maintenance Support End Date: 20th September 2027
EOL: 21st September 2027
Summary: SUSE Edge 3.4.0 is the first release in the SUSE Edge 3.4 release stream.
53.4.1 New Features #
Updated to Kubernetes 1.33 and Rancher Prime 2.12
Updated Rancher Turtles, Cluster API and Metal3/Ironic versions
Updated to SUSE Storage (Longhorn) 1.9.1 Release Notes
More flexible deployment of AArch64 downstream clusters is now possible via the directed network provisioning flow. See Chapter 43, Fully automated directed network provisioning for more details.
Deployment of dual-stack clusters is now fully supported (single-stack ipv6 remains in Section 53.6, “Technology Previews”)
BGP mode for MetalLB is now available as a tech preview see Section 53.6, “Technology Previews” and Chapter 25, MetalLB on K3s (using Layer 3 Mode) for more details.
Edge Image Builder has been updated to 1.3.0, see Upstream Release Notes
53.4.2 Bug & Security Fixes #
Rancher Prime 2.12 contains several bugfixes Upstream Rancher Release Notes
Rancher Prime 2.12 contains a fix for issues related to AppVersion when determining extension upgrade availability, which impacted operation with Edge charts Upstream Issue
SUSE Storage (Longhorn) 1.9.1 contains several bugfixes Upstream Longhorn Bug Fixes
The updated Metal3 chart fixes an issue where the wrong MAC may be collected for bonded interfaces during inspection Upstream IPA issue
The updated Metal3 chart fixes an issue where the deployment may not be correctly restarted on ConfigMap updates Upstream Issue
The Rancher Turtles update includes a fix which resolves an issue where MachineTemplate ownerReferences were not applied by the RKE2 CAPI provider Upstream Issue
53.4.3 Known Issues #
If deploying new clusters, please follow Chapter 28, Building Updated SUSE Linux Micro Images with Kiwi to build fresh images first as this is now the first step required to create clusters for both AMD64/Intel 64 and AArch64 architectures as well as management and downstream clusters.
When deploying via Edge Image Builder,
HelmChartConfigsmanifests may fail if they are put in thekubernetes/manifestsconfiguration directory. Instead it is reccomended to place anyHelmChartConfigsin/var/lib/rancher/{rke2/k3s}/server/manifests/using the EIB os-files interface, see Section 41.3.1, “Directory structure” for example. Failure to do this may cause nodes to stay inNotReadystate on initial startup, as discussed in #8357 RKE2 issueOn RKE2/K3s 1.31, 1.32 and 1.33 versions, the directory
/etc/cnibeing used to store CNI configurations may not trigger a notification of the files being written there tocontainerddue to certain conditions related tooverlayfs(see the #8356 RKE2 issue). This in turn results in the deployment of RKE2/K3s to get stuck waiting for the CNI to start, and the RKE2/K3s nodes to stay inNotReadystate. This can be seen at node level withkubectl describe node <affected_node>:
Conditions:
Type Status LastHeartbeatTime LastTransitionTime Reason Message
---- ------ ----------------- ------------------ ------ -------
Ready False Thu, 05 Jun 2025 17:41:28 +0000 Thu, 05 Jun 2025 14:38:16 +0000 KubeletNotReady container runtime network not ready: NetworkReady=false reason:NetworkPluginNotReady message:Network plugin returns error: cni plugin not initializedAs a workaround, a tmpfs volume can be mounted at the /etc/cni directory before RKE2 starts. It avoids the usage of overlayfs which results in containerd missing notifications and the configs should get rewritten every time the node is restarted and the pods initcontainers run again. If using EIB, this can be a 04-tmpfs-cni.sh script in the custom/scripts directory (as explained here[https://github.com/suse-edge/edge-image-builder/blob/release-1.2/docs/building-images.md#custom]) that looks like:
#!/bin/bash
mkdir -p /etc/cni
mount -t tmpfs -o mode=0700,size=5M tmpfs /etc/cni
echo "tmpfs /etc/cni tmpfs defaults,size=5M,mode=0700 0 0" >> /etc/fstabWhen onboarding remote hosts using Elemental, a race condition between
dbus.serviceandelemental-system-agent.servicemight occur, resulting inrancher-system-agent.serviceon remote host to fail starting with errors similar to the one below. (see the #784 Edge Image Builder issue for details.)
Sep 19 19:38:07 elementalvm elemental-system-agent[3671]: time="2025-09-19T19:38:07Z" level=info msg="[6b20fe64c854da2639804884b34129bb8f718eb59578111da58d9de1509c24db_1:stderr]: Failed to restart rancher-system-agent.service: Message recipient disconnected from message bus without replying"As a workaround, a systemd override file can be created as below
[Unit]
Wants=dbus.service network-online.target
After=dbus.service network-online.target time-sync.target
[Service]
ExecStartPre=/bin/bash -c 'echo "Waiting for dbus to become active..." | systemd-cat -p info -t elemental-system-agent; sleep 15; timeout 300 bash -c "while ! systemctl is-active --quiet dbus.service; do sleep 15; done"'and a custom script named 30a-copy-elemental-system-agent-override.sh can be used to place the override to /etc/systemd/system/elemental-system-agent.service.d prior to EIB’s 31-elemental-register.sh script runs during the combustion phase.
#!/bin/bash
/bin/mkdir -p /etc/systemd/system/elemental-system-agent.service.d
/bin/cp -f elemental-system-agent-override.conf /etc/systemd/system/elemental-system-agent.service.d/override.conf53.4.4 Component Versions #
The following table describes the individual components that make up the 3.4.0 release, including the version, the Helm chart version (if applicable), and from where the released artifact can be pulled in the binary format. Please follow the associated documentation for usage and deployment examples.
Name | Version | Helm Chart Version | Artifact Location (URL/Image) |
SUSE Linux Micro | 6.1 (latest) | N/A | SUSE Linux Micro Download Page |
SUSE Multi-Linux Manager | 5.0.5 | N/A | |
K3s | 1.33.3 | N/A | |
RKE2 | 1.33.3 | N/A | |
SUSE Rancher Prime | 2.12.1 | 2.12.1 | Rancher Prime Helm Repository |
SUSE Storage (Longhorn) | 1.9.1 | 107.0.0+up1.9.1 | Rancher Charts Helm Repository |
SUSE Security | 5.4.5 | 107.0.0+up2.8.7 | Rancher Charts Helm Repository |
Rancher Turtles (CAPI) | 0.24.0 | 304.0.6+up0.24.0 | registry.suse.com/edge/charts/rancher-turtles:304.0.6_up0.24.0 |
Rancher Turtles Airgap Resources | 0.24.0 | 304.0.6+up0.24.0 | registry.suse.com/edge/charts/rancher-turtles-airgap-resources:304.0.6_up0.24.0 |
Metal3 | 0.11.5 | 304.0.16+up0.12.6 | registry.suse.com/edge/charts/metal3:304.0.16_up0.12.6 |
MetalLB | 0.14.9 | 304.0.0+up0.14.9 | registry.suse.com/edge/charts/metallb:304.0.0_up0.14.9 |
Elemental | 1.7.3 | 1.7.3 | registry.suse.com/rancher/elemental-operator-chart:1.7.3 |
Elemental Dashboard Extension | 3.0.1 | 3.0.1 | |
Edge Image Builder | 1.3.0 | N/A | registry.suse.com/edge/3.4/edge-image-builder:1.3.0 |
NM Configurator | 0.3.3 | N/A | |
KubeVirt | 1.5.2 | 304.0.1+up0.6.0 | registry.suse.com/edge/charts/kubevirt:304.0.1_up0.6.0 |
KubeVirt Dashboard Extension | 1.3.2 | 304.0.3+up1.3.2 | registry.suse.com/edge/charts/kubevirt-dashboard-extension:304.0.3_up1.3.2 |
Containerized Data Importer | 1.62.0 | 304.0.1+up0.6.0 | registry.suse.com/edge/charts/cdi:304.0.1_up0.6.0 |
Endpoint Copier Operator | 0.3.0 | 304.0.1+up0.3.0 | registry.suse.com/edge/charts/endpoint-copier-operator:304.0.1_up0.3.0 |
Akri (Deprecated) | 0.12.20 | 304.0.0+up0.12.20 | registry.suse.com/edge/charts/akri:304.0.0_up0.12.20 |
SR-IOV Network Operator | 1.5.0 | 304.0.2+up1.5.0 | registry.suse.com/edge/charts/sriov-network-operator:304.0.2_up1.5.0 |
System Upgrade Controller | 0.16.0 | 107.0.0 | Rancher Charts Helm Repository |
Upgrade Controller | 0.1.1 | 304.0.1+up0.1.1 | registry.suse.com/edge/charts/upgrade-controller:304.0.1_up0.1.1 |
Kiwi Builder | 10.2.12.0 | N/A | registry.suse.com/edge/3.4/kiwi-builder:10.2.12.0 |
53.5 Deprecated features #
Unless otherwise stated, these apply to the 3.4.0 release and all subsequent z-stream versions.
Akri was a Technology Preview offering in previous Edge releases and is now deprecated. Removal is planned for a future release.
53.6 Technology Previews #
Unless otherwise stated, these apply to the 3.4.0 release and all subsequent z-stream versions.
Single-stack IPv6 deployments are a Technology Preview offering and are not subject to the standard scope of support.
Precision Time Protocol (PTP) on downstream deployments is a Technology Preview offering and is not subject to standard scope of support.
BGP mode for MetalLB is a Technology Preview offering and is not subject to standard scope of support.
53.7 Component Verification #
The components mentioned above may be verified using the Software Bill Of Materials (SBOM) data - for example, using cosign as outlined below:
Download the SUSE Edge Container public key from the SUSE Signing Keys source:
> cat key.pem
-----BEGIN PUBLIC KEY-----
MIICIjANBgkqhkiG9w0BAQEFAAOCAg8AMIICCgKCAgEA7N0S2d8LFKW4WU43bq7Z
IZT537xlKe17OQEpYjNrdtqnSwA0/jLtK83m7bTzfYRK4wty/so0g3BGo+x6yDFt
SVXTPBqnYvabU/j7UKaybJtX3jc4SjaezeBqdi96h6yEslvg4VTZDpy6TFP5ZHxZ
A0fX6m5kU2/RYhGXItoeUmL5hZ+APYgYG4/455NBaZT2yOywJ6+1zRgpR0cRAekI
OZXl51k0ebsGV6ui/NGECO6MB5e3arAhszf8eHDE02FeNJw5cimXkgDh/1Lg3KpO
dvUNm0EPWvnkNYeMCKR+687QG0bXqSVyCbY6+HG/HLkeBWkv6Hn41oeTSLrjYVGa
T3zxPVQM726sami6pgZ5vULyOleQuKBZrlFhFLbFyXqv1/DokUqEppm2Y3xZQv77
fMNogapp0qYz+nE3wSK4UHPd9z+2bq5WEkQSalYxadyuqOzxqZgSoCNoX5iIuWte
Zf1RmHjiEndg/2UgxKUysVnyCpiWoGbalM4dnWE24102050Gj6M4B5fe73hbaRlf
NBqP+97uznnRlSl8FizhXzdzJiVPcRav1tDdRUyDE2XkNRXmGfD3aCmILhB27SOA
Lppkouw849PWBt9kDMvzelUYLpINYpHRi2+/eyhHNlufeyJ7e7d6N9VcvjR/6qWG
64iSkcF2DTW61CN5TrCe0k0CAwEAAQ==
-----END PUBLIC KEY-----Verify the container image hash, for example using crane:
> crane digest registry.suse.com/edge/3.4/baremetal-operator:0.10.2.1 --platform linux/amd64
sha256:310d939f8ae4b547710195b9671a4e9ff417420c0856103dd728b051788b5374For multi-arch images it is also necessary to specify a platform when obtaining the digest, e.g --platform linux/amd64 or --platform linux/arm64. Failure to do this will result in an error in the following step (Error: no matching attestations).
Verify with cosign:
> cosign verify-attestation --type spdxjson --key key.pem registry.suse.com/edge/3.4/baremetal-operator@sha256:310d939f8ae4b547710195b9671a4e9ff417420c0856103dd728b051788b5374 > /dev/null
#
Verification for registry.suse.com/edge/3.4/baremetal-operator@sha256:310d939f8ae4b547710195b9671a4e9ff417420c0856103dd728b051788b5374 --
The following checks were performed on each of these signatures:
- The cosign claims were validated
- Existence of the claims in the transparency log was verified offline
- The signatures were verified against the specified public keyExtract SBOM data as described at the SUSE SBOM documentation:
> cosign verify-attestation --type spdxjson --key key.pem registry.suse.com/edge/3.4/baremetal-operator@sha256:310d939f8ae4b547710195b9671a4e9ff417420c0856103dd728b051788b5374 | jq '.payload | @base64d | fromjson | .predicate'53.8 Upgrade Steps #
Refer to the Part VI, “Day 2 Operations” for details around how to upgrade to a new release.
53.9 Product Support Lifecycle #
SUSE Edge is backed by award-winning support from SUSE, an established technology leader with a proven history of delivering enterprise-quality support services. For more information, see https://www.suse.com/lifecycle and the Support Policy page at https://www.suse.com/support/policy.html. If you have any questions about raising a support case, how SUSE classifies severity levels, or the scope of support, please see the Technical Support Handbook at https://www.suse.com/support/handbook/.
SUSE Edge "3.4" is supported for 24-months of production support, with an initial 6-months of "full support", followed by 18-months of "maintenance support". After these support phases the product reaches "end of life" (EOL) and is no longer supported. More info about the lifecycle phases can be found in the table below:
Full Support (6 months) | Urgent and selected high-priority bug fixes will be released during the full support window, and all other patches (non-urgent, enhancements, new capabilities) will be released via the regular release schedule. |
Maintenance Support (18 months) | During this period, only critical fixes will be released via patches. Other bug fixes may be released at SUSE’s discretion but should not be expected. |
End of Life (EOL) | Once a product release reaches its End of Life date, the customer may continue to use the product within the terms of product licensing agreement. Support Plans from SUSE do not apply to product releases past their EOL date. |
Unless explicitly stated, all components listed are considered Generally Available (GA), and are covered by SUSE’s standard scope of support. Some components may be listed as "Technology Preview", where SUSE is providing customers with access to early pre-GA features and functionality for evaluation, but are not subject to the standard support policies and are not recommended for production use-cases. SUSE very much welcomes feedback and suggestions on the improvements that can be made to Technology Preview components, but SUSE reserves the right to deprecate a Technology Preview feature before it becomes Generally Available if it doesn’t meet the needs of our customers or doesn’t reach a state of maturity that we require.
Please note that SUSE must occasionally deprecate features or change API specifications. Reasons for feature deprecation or API change could include a feature being updated or replaced by a new implementation, a new feature set, upstream technology is no longer available, or the upstream community has introduced incompatible changes. It is not intended that this will ever happen within a given minor release (x.z), and so all z-stream releases will maintain API compatibility and feature functionality. SUSE will endeavor to provide deprecation warnings with plenty of notice within the release notes, along with workarounds, suggestions, and mitigations to minimize service disruption.
The SUSE Edge team also welcomes community feedback, where issues can be raised within the respective code repository within https://www.github.com/suse-edge.
53.10 Obtaining source code #
This SUSE product includes materials licensed to SUSE under the GNU General Public License (GPL) and various other open source licenses. The GPL requires SUSE to provide the source code that corresponds to the GPL-licensed material, and SUSE conforms to all other open-source license requirements. As such, SUSE makes all source code available, and can generally be found in the SUSE Edge GitHub repository (https://www.github.com/suse-edge), the SUSE Rancher GitHub repository (https://www.github.com/rancher) for dependent components, and specifically for SUSE Linux Micro, the source code is available for download at https://www.suse.com/download/sle-micro on "Medium 2".
53.11 Legal notices #
SUSE makes no representations or warranties with regard to the contents or use of this documentation, and specifically disclaims any express or implied warranties of merchantability or fitness for any particular purpose. Further, SUSE reserves the right to revise this publication and to make changes to its content, at any time, without the obligation to notify any person or entity of such revisions or changes.
Further, SUSE makes no representations or warranties with regard to any software, and specifically disclaims any express or implied warranties of merchantability or fitness for any particular purpose. Further, SUSE reserves the right to make changes to any and all parts of SUSE software, at any time, without any obligation to notify any person or entity of such changes.
Any products or technical information provided under this Agreement may be subject to U.S. export controls and the trade laws of other countries. You agree to comply with all export control regulations and to obtain any required licenses or classifications to export, re-export, or import deliverables. You agree not to export or re-export to entities on the current U.S. export exclusion lists or to any embargoed or terrorist countries as specified in U.S. export laws. You agree to not use deliverables for prohibited nuclear, missile, or chemical/biological weaponry end uses. Refer to https://www.suse.com/company/legal/ for more information on exporting SUSE software. SUSE assumes no responsibility for your failure to obtain any necessary export approvals.
Copyright © 2024 SUSE LLC.
This release notes document is licensed under a Creative Commons Attribution-NoDerivatives 4.0 International License (CC-BY-ND-4.0). You should have received a copy of the license along with this document. If not, see https://creativecommons.org/licenses/by-nd/4.0/.
SUSE has intellectual property rights relating to technology embodied in the product that is described in this document. In particular, and without limitation, these intellectual property rights may include one or more of the U.S. patents listed at https://www.suse.com/company/legal/ and one or more additional patents or pending patent applications in the U.S. and other countries.
For SUSE trademarks, see the SUSE Trademark and Service Mark list (https://www.suse.com/company/legal/). All third-party trademarks are the property of their respective owners. For SUSE brand information and usage requirements, please see the guidelines published at https://brand.suse.com/.










































