- Documentación de SUSE Edge 3.5
- I Guías de inicio rápido
- 1 Despliegues automatizados de BMC con Metal3
- 2 Incorporación de hosts remotos con Elemental
- 2.1 Arquitectura general
- 2.2 Recursos necesarios
- 2.3 Creación del clúster de arranque
- 2.4 Instalar Rancher
- 2.5 Instalación de Elemental
- 2.6 Configuración de Elemental
- 2.7 Creación de la imagen
- 2.8 Arranque de los nodos descendentes
- 2.9 Creación de clústeres descendentes
- 2.10 Restablecimiento del nodo (opcional)
- 2.11 Pasos siguientes
- 3 Clústeres independientes con Edge Image Builder
- 4 SUSE Multi-Linux Manager
- II Componentes
- 5 Rancher
- 6 Extensiones de panel de control de Rancher
- 7 Rancher Turtles
- 8 Fleet
- 9 SUSE Linux Micro
- 10 Metal3
- 11 Edge Image Builder
- 12 Conexiones de red de Edge
- 13 Elemental
- 14 K3s
- 15 RKE2
- 16 SUSE Storage
- 17 SUSE Security
- 18 MetalLB
- 19 Endpoint Copier Operator
- 20 Edge Virtualization
- 20.1 Descripción general de KubeVirt
- 20.2 Requisitos previos
- 20.3 Instalación manual de Edge Virtualization
- 20.4 Despliegue de máquinas virtuales
- 20.5 Uso de virtctl
- 20.6 Conexión de redes sencilla con Ingress
- 20.7 Uso de la extensión de interfaz de usuario de Rancher
- 20.8 Instalación con Edge Image Builder
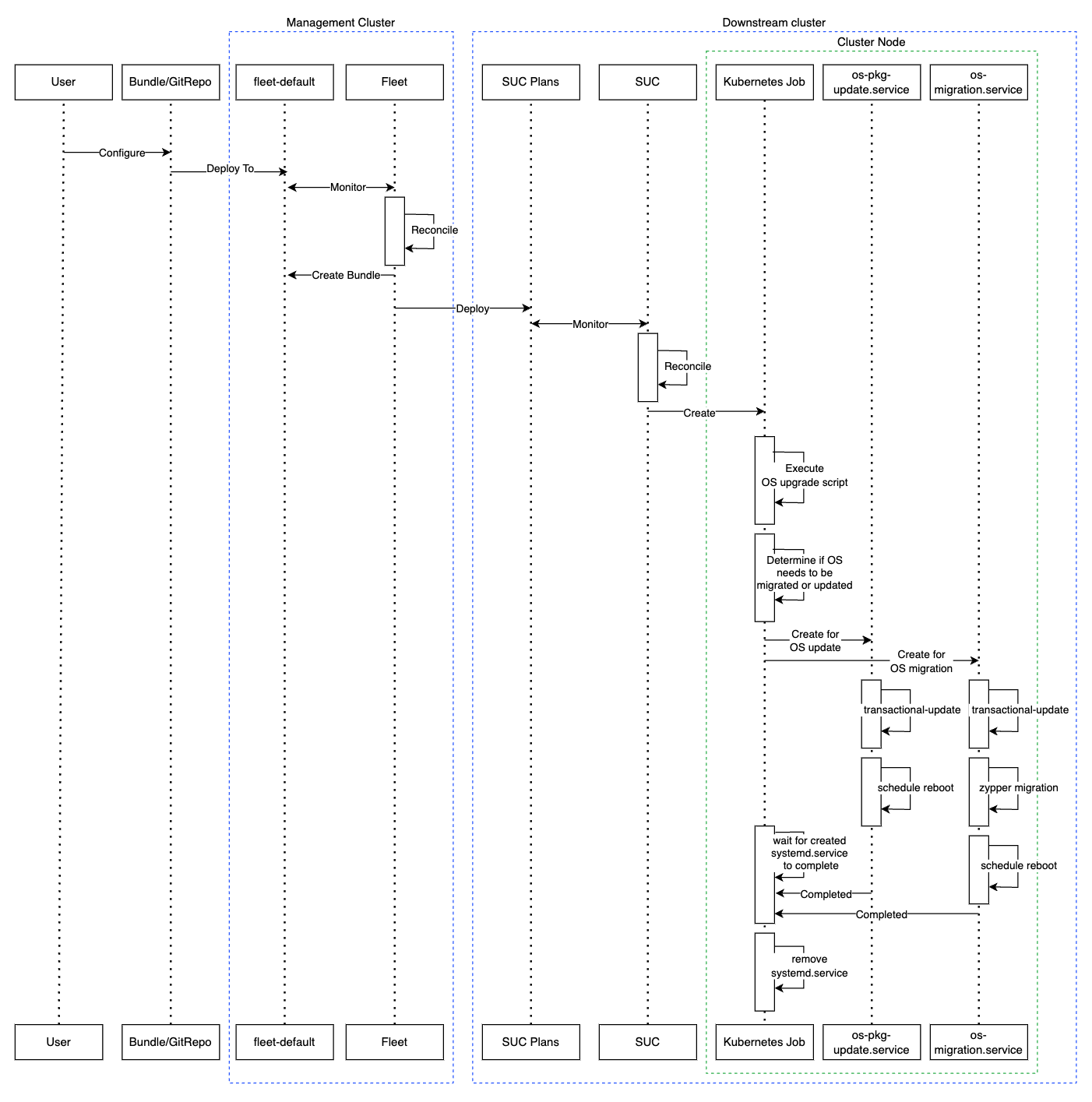
- 21 System Upgrade Controller
- 22 Upgrade Controller
- 22.1 ¿Cómo se usa Upgrade Controller en SUSE Edge?
- 22.2 Diferencias entre Upgrade Controller y System Upgrade Controller
- 22.3 Instalación de Upgrade Controller
- 22.4 Instalación de Upgrade Controller mediante Edge Image Builder
- 22.5 ¿Cómo funciona Upgrade Controller?
- 22.6 Extensiones de la API de Kubernetes
- 22.7 Seguimiento del proceso de actualización
- 22.8 Limitaciones conocidas
- 23 SUSE Multi-Linux Manager
- III Guías prácticas
- 24 MetalLB en K3s (con el modo de capa 2)
- 25 MetalLB en K3s (con el modo de capa 3)
- 26 MetalLB delante del servidor de Kubernetes API
- 27 Despliegues en entornos aislados con Edge Image Builder
- 28 Creación de imágenes actualizadas de SUSE Linux Micro con Kiwi
- 29 Uso de ClusterClass para desplegar clústeres descendentes
- IV Consejos y trucos
- V Integración de productos de otros fabricantes
- VI Operaciones de día 2
- VII Documentación de SUSE Telco Cloud
- 38 SUSE Telco Cloud
- 39 Concepto y arquitectura
- 40 Requisitos y supuestos
- 41 Configuración del clúster de gestión
- 41.1 Introducción
- 41.2 Pasos para configurar el clúster de gestión
- 41.3 Preparación de la imagen para entornos conectados
- 41.4 Preparación de la imagen para entornos aislados
- 41.5 Creación de la imagen
- 41.6 Aprovisionamiento del clúster de gestión
- 41.7 Asuntos a tener en cuenta y configuración de la doble pila
- 42 Configuración de funciones de telecomunicaciones
- 42.1 Imagen del kernel en tiempo real
- 42.2 Argumentos del kernel para baja latencia y alto rendimiento
- 42.3 Fijación de CPU en el host
- 42.4 Fijación de CPU en Kubernetes
- 42.5 Configuración de la CNI
- 42.6 SR-IOV
- 42.7 DPDK
- 42.8 Aceleración vRAN (
Intel ACC100/ACC200) - 42.9 Páginas enormes
- 42.10 Programación compatible con NUMA
- 42.11 MetalLB
- 42.12 Configuración del registro privado
- 42.13 Protocolo de tiempo de precisión (PTP)
- 43 Aprovisionamiento de red dirigida totalmente automatizado
- 43.1 Introducción
- 43.2 Preparación de la imagen del clúster descendente para entornos conectados
- 43.3 Preparación de la imagen del clúster descendente para entornos aislados
- 43.4 Aprovisionamiento de clústeres descendentes con aprovisionamiento de red dirigida (nodo único)
- 43.5 Aprovisionamiento de clústeres descendentes con aprovisionamiento de red dirigida (varios nodos)
- 43.6 Configuración avanzada de red
- 43.7 Funciones para telecomunicaciones (DPDK, SR-IOV, aislamiento de CPU, páginas enormes, NUMA, etc.)
- 43.8 Registro privado
- 43.9 Aprovisionamiento de clústeres descendentes en entornos aislados
- 44 Acciones del ciclo de vida
- VIII Solución de errores
- 45 Principios generales para resolver problemas
- 46 Resolución de problemas de Kiwi
- 47 Resolución de problemas de Edge Image Builder (EIB)
- 48 Resolución de problemas de redes periféricas (NMC)
- 49 Resolución de problemas en escenarios "phone home"
- 50 Resolución de problemas de aprovisionamiento de red dirigida
- 51 Resolución de problemas de otros componentes
- 52 Recopilación de diagnóstico para la asistencia
- IX Apéndice
- 36.1 Despliegue del Bundle mediante la interfaz de Rancher
- 36.2 Bundle desplegado correctamente
- 36.3 Registros de chart de Longhorn actualizado correctamente
- 37.1 Despliegue del Bundle mediante la interfaz de Rancher
- 37.2 Bundle desplegado correctamente
- 37.3 Registros de chart de Longhorn actualizado correctamente
- 35.1 Clústeres y métodos para actualizar clústeres descendentes
- 40.1 Reglas de red entrante para nodos de gestión
- 40.2 Reglas de red entrante para controladores de gestión de la placa base
- 40.3 Reglas de red entrante para nodos descendentes: fase de aprovisionamiento de
Metal3/Ironic - 40.4 Reglas de red entrante para nodos descendentes
- 40.5 Reglas de red entrantes para nodos de gestión/descendentes: exposición
externa de métricas de
cilium-operatorhabilitada
Documentación de SUSE Edge 3.5 #
Le damos la bienvenida a la documentación de SUSE Edge. Aquí, encontrará una descripción general de la arquitectura, guías de inicio rápido, diseños validados, orientación sobre el uso de los componentes, integraciones de terceros y prácticas recomendadas para gestionar su infraestructura y sus cargas de trabajo de edge computing.
1 ¿Qué es SUSE Edge? #
SUSE Edge es una solución integral, diseñada específicamente, estrechamente integrada y validada de forma exhaustiva para abordar los retos únicos que plantea el despliegue de infraestructura y aplicaciones nativas de la nube en el perímetro. Su objetivo principal es proporcionar una plataforma propia, pero altamente flexible, escalable y segura, que abarque desde la creación de imágenes de distribución inicial, el aprovisionamiento y la incorporación de nodos, el despliegue de aplicaciones, la observabilidad y las operaciones completas del ciclo de vida. La plataforma se basa por completo en el mejor software de código abierto, en consonancia con nuestros más de 30 años de historia proporcionando plataformas SUSE Linux seguras, estables y certificadas, y en nuestra experiencia en la gestión de Kubernetes altamente escalable y rica en funciones con nuestra cartera de productos Rancher. SUSE Edge se basa en estas capacidades para ofrecer funcionalidades que pueden aplicarse a numerosos segmentos de mercado, incluyendo el comercio minorista, la medicina, el transporte, la logística, las telecomunicaciones, la fabricación inteligente y el IoT industrial.
2 Filosofía de diseño #
La solución se ha diseñado partiendo de la idea de que no existe una plataforma periférica única "válida para todo", debido a la gran variedad de requisitos y expectativas de los clientes. Los despliegues periféricos nos obligan a evolucionar para resolver continuamente problemas difíciles, como la escalabilidad masiva, la disponibilidad limitada de la red, las restricciones de espacio físico, las nuevas amenazas de seguridad y vectores de ataque, las variaciones en la arquitectura del hardware y los recursos del sistema, la necesidad de implantar e interactuar con infraestructuras y aplicaciones heredadas, y las soluciones de los clientes que tienen una vida útil prolongada. Dado que para muchos de estos retos es preciso pensar más allá de las fórmulas habituales, por ejemplo, en el despliegue de infraestructura y aplicaciones dentro de centros de datos o en la nube pública, tenemos que examinar el diseño con mucho más detalle y replantearnos muchas ideas que no hay que dar por hechas.
Por ejemplo, valoramos el minimalismo, la modularidad y la facilidad de uso. El minimalismo es importante para los entornos periféricos, ya que cuanto más complejo es un sistema, más probable es que tenga problemas. Cuando se analizan cientos de ubicaciones, y hasta cientos de miles, los sistemas complejos fallan de formas complejas. La modularidad de nuestra solución permite una mayor elección por parte del usuario, al tiempo que elimina la complejidad innecesaria en la plataforma. También debemos aportar facilidad de uso. Los seres humanos pueden cometer errores al repetir un proceso miles de veces, por lo que la plataforma debe garantizar que cualquier error potencial sea recuperable, eliminando la necesidad de visitas de técnicos in situ, pero también procurando que se consiga coherencia y estandarización.
3 Arquitectura general #
La arquitectura general del sistema SUSE Edge se divide en dos categorías principales: clústeres de "gestión" y clústeres "descendentes". El clúster de gestión se encarga de la gestión remota de uno o varios clústeres descendentes, aunque se entiende que, en determinadas circunstancias, los clústeres descendentes deben funcionar sin gestión remota; por ejemplo, en situaciones en las que un sitio periférico no tenga conectividad externa y deba funcionar de forma aislada. En SUSE Edge, los componentes técnicos que se utilizan para el funcionamiento de los clústeres de gestión y descendentes son en gran medida comunes, aunque se pueden diferenciar tanto en las especificaciones del sistema como en las aplicaciones que residen en ellos; es decir, el clúster de gestión ejecutaría aplicaciones que permitan la gestión de sistemas y las operaciones del ciclo de vida, mientras que los clústeres descendentes cumplirían los requisitos para dar servicio a las aplicaciones de los usuarios.
3.1 Componentes usados en SUSE Edge #
SUSE Edge está formado por componentes de SUSE y de Rancher, junto con funciones y componentes adicionales creados por el equipo de Edge para permitirnos abordar las limitaciones y complejidades que requiere la edge computing. En el diagrama simplificado siguiente se explican los componentes usados tanto en los clústeres de gestión como en los clústeres descendentes. Sin ser una lista exhaustiva, muestra la arquitectura general:
3.1.1 Clúster de gestión #
Gestión: esta es la parte centralizada de SUSE Edge que se usa para gestionar el aprovisionamiento y el ciclo de vida de los clústeres descendentes. El clúster de gestión suele incluir los componentes siguientes:
Gestión de varios clústeres con Rancher Prime (Capítulo 5, Rancher), que incluye un panel de control común para incorporar clústeres descendentes y para la gestión continua del ciclo de vida de la infraestructura y las aplicaciones, además de proporcionar un aislamiento completo de los inquilinos e integraciones de
IDP(proveedores de identidad), un amplio mercado de integraciones y extensiones de terceros, y una API independiente del proveedor.Gestión de sistemas Linux con SUSE Multi-Linux Manager, que permite la gestión automatizada de parches y configuraciones de Linux del sistema operativo Linux subyacente (*SUSE Linux Micro, Capítulo 9, SUSE Linux Micro) que se ejecuta en los clústeres descendentes. Tenga en cuenta que aunque este componente está en contenedores, actualmente debe ejecutarse en un sistema independiente del resto de los componentes de gestión, por lo que se etiqueta como "Gestión de Linux" en el diagrama anterior.
Un controlador dedicado de gestión del ciclo de vida (Capítulo 22, Upgrade Controller) que se encarga de la actualización de los componentes del clúster de gestión a una versión determinada de SUSE Edge.
Incorporación remota del sistema a Rancher Prime con Elemental (Capítulo 13, Elemental), lo que permite la vinculación posterior de los nodos periféricos conectados a los clústeres de Kubernetes deseados y el despliegue de aplicaciones, por ejemplo, a través de GitOps.
Compatibilidad opcional completa del ciclo de vida y la gestión física (bare metal) con los proveedores de infraestructura Metal3 (Capítulo 10, Metal3), MetalLB (Capítulo 18, MetalLB) y
CAPI(Cluster API), lo que permite el aprovisionamiento completo de extremo a extremo de sistemas físicos con capacidades de gestión remota.Un motor GitOps opcional llamado Fleet (Capítulo 8, Fleet) para gestionar el aprovisionamiento y el ciclo de vida de los clústeres descendentes y las aplicaciones que residen en ellos.
El clúster de gestión tiene SUSE Linux Micro (Capítulo 9, SUSE Linux Micro) como sistema operativo base y RKE2 (Capítulo 15, RKE2) como distribución de Kubernetes que aporta compatibilidad con las aplicaciones del clúster de gestión.
3.1.2 Clústeres descendentes #
Descendentes: esta es la parte distribuida de SUSE Edge que se utiliza para ejecutar las cargas de trabajo del usuario en el perímetro; es decir, el software que se ejecuta en la propia ubicación perimetral y que, normalmente, se compone de los siguientes componentes:
Una selección de distribuciones de Kubernetes, con distribuciones seguras y ligeras como K3s (Capítulo 14, K3s) y RKE2 (Capítulo 15, RKE2) (
RKE2está reforzada, certificada y optimizada para su uso en el sector público y en industrias reguladas).SUSE Security (Capítulo 17, SUSE Security) para habilitar funciones de seguridad como el análisis de vulnerabilidades de imágenes, la inspección profunda de paquetes y la protección en tiempo real contra amenazas y vulnerabilidades.
Software de almacenamiento en bloques con SUSE Storage (Capítulo 16, SUSE Storage) que permite un sistema de almacenamiento en bloques ligero, persistente, resistente y escalable.
Un sistema operativo Linux ligero, optimizado para contenedores y reforzado con SUSE Linux Micro (Capítulo 9, SUSE Linux Micro), que proporciona un sistema operativo inmutable y altamente resistente para ejecutar contenedores y máquinas virtuales en el perímetro. SUSE Linux Micro está disponible para las arquitecturas AArch64 y AMD64/Intel 64, y también es compatible con el
kernel en tiempo realpara aplicaciones sensibles a la latencia (por ejemplo, para uso en telecomunicaciones).Para los clústeres conectados (los que tienen conectividad con el clúster de gestión), se despliegan dos agentes: Rancher System Agent, para gestionar la conectividad con Rancher Prime, y venv-salt-minion, para recibir instrucciones de SUSE Multi-Linux Manager y aplicar las actualizaciones de software de Linux. Estos agentes no son necesarios para la gestión de clústeres desconectados.
3.2 Conectividad #
La imagen anterior ofrece una descripción general de la arquitectura de los clústeres descendentes conectados y sus conexiones con el clúster de gestión. El clúster de gestión se puede desplegar en una amplia variedad de plataformas de infraestructura subyacentes, tanto en instalaciones locales como en la nube, dependiendo de la disponibilidad de red entre los clústeres descendentes y el clúster de gestión de destino. El único requisito para que funcione es que sea posible acceder a las API y las URL de redirección a través de la red que conecta los nodos del clúster descendente con la infraestructura de gestión.
Es importante entender que existen mecanismos distintos en los que se establece esta conectividad en relación con el mecanismo de despliegue del clúster descendente. Esto se explica con mucho más detalle en la siguiente sección. Como descripción general: existen tres mecanismos principales para que los clústeres descendentes conectados se establezcan como un clúster "gestionado":
Los clústeres descendentes se despliegan inicialmente en modo "desconectado" (por ejemplo, mediante Edge Image Builder, Capítulo 11, Edge Image Builder) y, a continuación, se importan al clúster de gestión si la conectividad lo permite.
Los clústeres descendentes se configuran para utilizar el mecanismo de incorporación integrado (por ejemplo, a través de Elemental (Capítulo 13, Elemental)) y se registran automáticamente en el clúster de gestión en el primer arranque, lo que permite la vinculación posterior de la configuración del clúster.
Los clústeres descendentes se han aprovisionado con capacidades de gestión bare metal (CAPI + Metal3) y se importan automáticamente en el clúster de gestión después de que este se haya desplegado y configurado (a través del operador Rancher Turtles).
Se recomienda implementar varios clústeres de gestión para adaptarse a implementaciones de gran tamaño, optimizar el ancho de banda y la latencia en entornos geográficamente dispersos y minimizar las interrupciones en caso de una caída del servicio o una actualización del clúster de gestión. Encontrará los límites actuales de escalabilidad del clúster de gestión y los requisitos del sistema aquí.
4 Patrones de despliegue perimetrales comunes #
Debido a la variedad de entornos operativos y requisitos de ciclo de vida existentes, hemos implantado compatibilidad para una serie de patrones de despliegue que se ajustan de manera general a los sectores del mercado y los casos de uso en los que funciona SUSE Edge. Hemos creado una guía de inicio rápido para cada uno de estos patrones a fin de que pueda familiarizarse con la plataforma SUSE Edge en función de sus necesidades. A continuación, se describen los tres patrones de despliegue que admitimos actualmente, con un enlace a la página de inicio rápido correspondiente.
4.1 Aprovisionamiento de red dirigida #
En el aprovisionamiento de red dirigida se conocen los detalles del hardware en el que se desea realizar el despliegue y se tiene acceso directo a la interfaz de gestión fuera de banda para orquestar y automatizar todo el proceso de aprovisionamiento. En este caso, nuestros clientes esperan una solución que permita aprovisionar los sitios periféricos de forma totalmente automatizada desde una ubicación centralizada, lo que va mucho más allá de la simple creación de una imagen de arranque al minimizar las operaciones manuales en la ubicación periférica; basta con montar, alimentar y conectar las redes necesarias al hardware físico y el proceso de automatización enciende el equipo mediante la gestión fuera de banda (por ejemplo, a través de la API Redfish) y se encarga del aprovisionamiento, la incorporación y la implantación de la infraestructura sin intervención del usuario. La clave para que este modelo funcione es que los administradores conozcan los sistemas y que sepan qué hardware hay en cada ubicación y que el despliegue se gestionará de forma centralizada.
Esta solución es la más robusta, ya que interactúa directamente con la interfaz de gestión del hardware, trabaja con hardware conocido y tiene menos restricciones en cuanto a la disponibilidad de la red. En cuanto a la funcionalidad, esta solución utiliza ampliamente Cluster API y Metal3 para el aprovisionamiento automatizado, desde bare metal, pasando por el sistema operativo y Kubernetes hasta las aplicaciones en capas; y ofrece la posibilidad de vincularse al resto de las capacidades comunes de gestión del ciclo de vida de SUSE Edge tras el despliegue. La guía de inicio rápido para esta solución se puede encontrar en el Capítulo 1, Despliegues automatizados de BMC con Metal3.
4.2 Aprovisionamiento de red "phone home" #
A veces, se trabaja en un entorno en el que el clúster de gestión central no puede gestionar el hardware directamente (por ejemplo, si la red remota está protegida por un cortafuegos o no hay una interfaz de gestión fuera de banda, algo habitual en el hardware de tipo "PC" que suele encontrarse en el perímetro). En este caso, proporcionamos herramientas para aprovisionar de forma remota los clústeres y sus cargas de trabajo sin necesidad de saber dónde se envía el hardware cuando se arranca. Este sistema es en el que la mayoría de la gente piensa al hablar de la edge computing: son los miles de sistemas algo desconocidos que se arrancan en ubicaciones periféricas y se comunican de forma segura con la central, validando quiénes son y recibiendo instrucciones sobre lo que deben hacer. Aquí se espera un aprovisionamiento y una gestión del ciclo de vida con muy poca intervención del usuario, aparte de la creación previa de imágenes del equipo en fábrica o de simplemente conectar una imagen de arranque, por ejemplo, a través de USB, y encender el sistema. Los principales retos en este modelo son cómo abordar la escala, la coherencia, la seguridad y el ciclo de vida de estos dispositivos en el mundo real.
Esta solución ofrece una gran flexibilidad y coherencia en la forma en que se aprovisionan e incorporan los sistemas, independientemente de su ubicación, tipo o especificaciones, o de cuándo se encienden por primera vez. SUSE Edge permite una flexibilidad y personalización totales del sistema a través de Edge Image Builder y aprovecha las capacidades de registro que ofrece Elemental para la incorporación de nodos y el aprovisionamiento de Kubernetes, junto con SUSE Multi-Linux Manager para la aplicación de parches al sistema operativo. La guía de inicio rápido de esta solución se puede encontrar en el Capítulo 2, Incorporación de hosts remotos con Elemental.
4.3 Aprovisionamiento basado en imágenes #
Para los clientes que necesitan operar en entornos independientes, aislados o con limitaciones de red, SUSE Edge ofrece una solución que permite generar medios de instalación totalmente personalizados con todos los artefactos de despliegue necesarios para habilitar clústeres de Kubernetes de alta disponibilidad en el perímetro, tanto de un solo nodo como de múltiples nodos, incluyendo cualquier carga de trabajo o los componentes adicionales en capas que se requieran. Todo ello sin necesidad de conectividad de red con el mundo exterior y sin la intervención de una plataforma de gestión centralizada. La experiencia del usuario se asemeja mucho a la solución "phone home", en la que se proporcionan medios de instalación a los sistemas de destino, pero la solución se "arranca in situ". En este escenario, es posible conectar los clústeres resultantes a Rancher para su gestión continua (es decir, pasar de un modo de funcionamiento "desconectado" a "conectado" sin necesidad de realizar una reconfiguración o un redespliegue importantes), o bien seguir funcionando de forma aislada. Tenga en cuenta que, en ambos casos, se puede aplicar el mismo mecanismo unificado para automatizar las operaciones del ciclo de vida.
Además, esta solución se puede utilizar para crear rápidamente clústeres de gestión que puedan alojar la infraestructura centralizada que admite tanto el modelo de "aprovisionamiento de red dirigida" como el de "aprovisionamiento de red 'phone home'", ya que puede ser la forma más rápida y sencilla de aprovisionar todo tipo de infraestructura periférica. Esta solución utiliza en gran medida las capacidades de SUSE Edge Image Builder para crear medios de instalación totalmente personalizados y desatendidos. La guía de inicio rápido se puede encontrar en el Capítulo 3, Clústeres independientes con Edge Image Builder.
5 Validación de la pila SUSE Edge #
Todas las versiones de SUSE Edge tienen componentes estrechamente integrados y minuciosamente validados que se lanzan unidos. Como parte de los esfuerzos de integración continua y validación de la pila, que no solo prueban la integración entre componentes, sino que también garantizan que el sistema funcione según lo esperado en escenarios de fallo forzado, el equipo de SUSE Edge publica todas las pruebas realizadas y sus resultados. Estos, junto con todos los parámetros de entrada, se pueden encontrar en ci.edge.suse.com.
6 Lista completa de componentes #
Esta es la lista completa de componentes, junto con un enlace a una descripción general de cada uno de ellos y cómo se utilizan en SUSE Edge:
Rancher (Capítulo 5, Rancher)
Extensiones de panel de control de Rancher (Capítulo 6, Extensiones de panel de control de Rancher)
Rancher Turtles (Capítulo 7, Rancher Turtles)
SUSE Multi-Linux Manager
Fleet (Capítulo 8, Fleet)
SUSE Linux Micro (Capítulo 9, SUSE Linux Micro)
Metal³ (Capítulo 10, Metal3)
Edge Image Builder (Capítulo 11, Edge Image Builder)
NetworkManager Configurator (Capítulo 12, Conexiones de red de Edge)
Elemental (Capítulo 13, Elemental)
K3s (Capítulo 14, K3s)
RKE2 (Capítulo 15, RKE2)
SUSE Storage (Capítulo 16, SUSE Storage)
SUSE Security (Capítulo 17, SUSE Security)
MetalLB (Capítulo 18, MetalLB)
KubeVirt (Capítulo 20, Edge Virtualization)
System Upgrade Controller (Capítulo 21, System Upgrade Controller)
Upgrade Controller (Capítulo 22, Upgrade Controller)
Parte I Guías de inicio rápido #
Aquí están las guías de inicio rápido
- 1 Despliegues automatizados de BMC con Metal3
Metal3 es un projecto de la CNCF que proporciona capacidades de gestión de infraestructura bare metal para Kubernetes.
- 2 Incorporación de hosts remotos con Elemental
En esta sección se explica la solución de aprovisionamiento de red "phone home" (el comando que se usa, traducido como "llamar a casa") como parte de SUSE Edge. En ella se utiliza Elemental para ayudar con la incorporación de nodos. Elemental es una pila de software que permite el registro remoto de…
- 3 Clústeres independientes con Edge Image Builder
Edge Image Builder (EIB) es una herramienta que agiliza el proceso de generación de imágenes de disco personalizadas y listas para arrancar (CRB) para equipos de arranque, incluso en entornos totalmente aislados. EIB se utiliza para crear imágenes de despliegue para su uso en las tres huellas de des…
- 4 SUSE Multi-Linux Manager
La versión de SUSE Multi-Linux Manager incluida con SUSE Edge 3.5 (5.0.6) aún no admite SUSE Linux Micro 6.2. Se actualizará y se incluirá compatibilidad en versiones futuras de SUSE Edge 3.5.
1 Despliegues automatizados de BMC con Metal3 #
Metal3 es un projecto de la CNCF que proporciona capacidades de gestión de infraestructura bare metal para Kubernetes.
Metal3 ofrece recursos nativos de Kubernetes para gestionar el ciclo de vida de los servidores bare metal que admiten la gestión a través de protocolos fuera de banda, como Redfish.
También cuenta con un soporte maduro para Cluster API (CAPI) que permite la gestión de recursos de infraestructura a través de múltiples proveedores de infraestructura mediante API ampliamente adoptadas y neutrales con respecto a los proveedores.
1.1 Por qué usar este método #
Este método es útil para situaciones en las que el hardware de destino admite la gestión fuera de banda y se desea un flujo de gestión de la infraestructura totalmente automatizado.
Se configura un clúster de gestión para proporcionar API declarativas que permitan la gestión del inventario y el estado de los servidores bare metal del clúster descendente, incluida la inspección, limpieza y aprovisionamiento/desaprovisionamiento automatizados.
1.2 Arquitectura general #
1.3 Requisitos previos #
Existen algunas restricciones específicas relacionadas con el hardware y la red del servidor del clúster descendente:
Clúster de gestión
Debe tener conectividad de red con la API de gestión/BMC del servidor de destino
Debe tener conectividad de red con la red del plano de control del servidor de destino
Para clústeres de gestión de varios nodos, se requiere una dirección IP reservada adicional
Hosts que se van a controlar
Deben admitir la gestión fuera de banda mediante interfaces Redfish, iDRAC o iLO
Deben admitir el despliegue mediante medios virtuales (actualmente no se admite PXE)
Deben tener conectividad de red con el clúster de gestión para acceder a las API de aprovisionamiento de Metal3
Se requieren algunas herramientas, que se pueden instalar en el clúster de gestión o en un host que pueda acceder a él.
Un entorno de ejecución de contenedores como Podman o Rancher Desktop
Una imagen RAW de SUSE Linux Micro 6.2 creada con Kiwi Builder (Capítulo 28, Creación de imágenes actualizadas de SUSE Linux Micro con Kiwi)
1.4 Despliegue #
1.4.1 Configuración del clúster de gestión #
Los pasos básicos para instalar un clúster de gestión y usar Metal3 son:
Instalar un clúster de gestión RKE2
Instalar Rancher
Instalar un proveedor de almacenamiento (opcional)
Instalar las dependencias de Metal3
Instalar las dependencias del proveedor de CAPI
Crear una imagen del sistema operativo SLEMicro para los hosts del clúster descendente
Registrar los CR de BareMetalHost para definir el inventario de bare metal
Crear un clúster descendente definiendo los recursos de CAPI
En esta guía se entiende que ya existe un clúster RKE2 y que se ha instalado Rancher (incluido cert-manager), por ejemplo, utilizando Edge Image Builder (Capítulo 11, Edge Image Builder).
Estos pasos también se pueden automatizar por completo, como se describe en la documentación sobre el clúster de gestión (Capítulo 41, Configuración del clúster de gestión).
1.4.2 Instalación de las dependencias de Metal3 #
Si aún no se ha hecho como parte de la instalación de Rancher, se debe instalar y ejecutar cert-manager.
Se requiere una IP adicional, gestionada por MetalLB para proporcionar un punto final coherente para los servicios de gestión de Metal3. Esta IP debe formar parte de la subred del plano de control y estar reservada para la configuración estática (no debe formar parte de ningún grupo DHCP).
Si el clúster de gestión es de un solo nodo, no es necesario contar con una IP flotante adicional gestionada mediante MetalLB. Consulte la Sección 1.7.1, “Configuración de un solo nodo”.
Primero, se instala MetalLB:
helm install \ metallb oci://registry.suse.com/edge/charts/metallb \ --namespace metallb-system \ --create-namespaceLuego, se definen
IPAddressPoolyL2Advertisementcon la IP reservada, definida comoSTATIC_IRONIC_IPa continuación:export STATIC_IRONIC_IP=<STATIC_IRONIC_IP> cat <<-EOF | kubectl apply -f - apiVersion: metallb.io/v1beta1 kind: IPAddressPool metadata: name: ironic-ip-pool namespace: metallb-system spec: addresses: - ${STATIC_IRONIC_IP}/32 serviceAllocation: priority: 100 serviceSelectors: - matchExpressions: - {key: app.kubernetes.io/name, operator: In, values: [metal3-ironic]} EOFcat <<-EOF | kubectl apply -f - apiVersion: metallb.io/v1beta1 kind: L2Advertisement metadata: name: ironic-ip-pool-l2-adv namespace: metallb-system spec: ipAddressPools: - ironic-ip-pool EOFYa se puede instalar Metal3:
helm install \ metal3 oci://registry.suse.com/edge/charts/metal3 \ --namespace metal3-system \ --create-namespace \ --set global.ironicIP="$STATIC_IRONIC_IP"El contenedor de inicio puede tardar unos dos minutos en ejecutarse en este despliegue, así que asegúrese de que todos los pods estén funcionando antes de continuar:
kubectl get pods -n metal3-system NAME READY STATUS RESTARTS AGE baremetal-operator-controller-manager-85756794b-fz98d 2/2 Running 0 15m metal3-metal3-ironic-677bc5c8cc-55shd 4/4 Running 0 15m metal3-metal3-mariadb-7c7d6fdbd8-64c7l 1/1 Running 0 15m
No continúe con los siguientes pasos hasta que todos los pods del espacio de
nombres metal3-system estén en ejecución.
1.4.3 Instalación de las dependencias del proveedor de Cluster API #
Las dependencias del proveedor de Cluster API se gestionan mediante el chart de Helm de los proveedores de Rancher Turtles:
helm install \
rancher-turtles oci://registry.suse.com/edge/charts/rancher-turtles-providers \
--namespace cattle-turtles-system \
--create-namespaceTras cierto tiempo, los pods de controlador deben estar en ejecución en los
espacios de nombres cattle-capi-system,
capm3-system, rke2-bootstrap-system y
rke2-control-plane-system.
1.4.4 Preparación de la imagen del clúster descendente #
Kiwi (Capítulo 28, Creación de imágenes actualizadas de SUSE Linux Micro con Kiwi) y Edge Image Builder (Capítulo 11, Edge Image Builder) se usan para preparar una imagen base de SLEMicro modificada que se aprovisiona en los hosts de clústeres descendentes.
En esta guía, se trata la configuración mínima necesaria para desplegar el clúster descendente.
1.4.4.1 Configuración de la imagen #
Como primer paso necesario para crear clústeres, cree una imagen nueva siguiendo las instrucciones del Capítulo 28, Creación de imágenes actualizadas de SUSE Linux Micro con Kiwi.
Al ejecutar Edge Image Builder, se monta un directorio desde el host, por lo que es necesario crear una estructura de directorios para almacenar los archivos de configuración usados para definir la imagen de destino.
downstream-cluster-config.yamles el archivo de definición de la imagen. Consulte el Capítulo 3, Clústeres independientes con Edge Image Builder para obtener más detalles.La imagen base, cuando se descarga, está comprimida con
xz, por lo que debe descomprimirse conunxzy copiarse/moverse a la carpetabase-images.La carpeta
networkes opcional. Para obtener más información, consulte la Sección 1.4.5.1.1, “Guion adicional para la configuración de la red estática”.El directorio custom/scripts contiene guiones que se ejecutan en el primer arranque; actualmente, se requiere un guion
01-fix-growfs.shpara cambiar el tamaño de la partición raíz del sistema operativo en el despliegue.
├── downstream-cluster-config.yaml
├── base-images/
│ └ SL-Micro.x86_64-6.2-Base-GM.raw
├── network/
| └ configure-network.sh
└── custom/
└ scripts/
└ 01-fix-growfs.sh1.4.4.1.1 Archivo de definición de la imagen del clúster descendente #
El archivo downstream-cluster-config.yaml es el principal
archivo de configuración para la imagen del clúster descendente. A
continuación, se muestra un ejemplo mínimo de despliegue mediante
Metal3:
apiVersion: 1.3
image:
imageType: raw
arch: x86_64
baseImage: SL-Micro.x86_64-6.2-Base-GM.raw
outputImageName: SLE-Micro-eib-output.raw
operatingSystem:
time:
timezone: Europe/London
ntp:
forceWait: true
pools:
- 2.suse.pool.ntp.org
servers:
- 10.0.0.1
- 10.0.0.2
kernelArgs:
- ignition.platform.id=openstack
systemd:
disable:
- rebootmgr
- transactional-update.timer
- transactional-update-cleanup.timer
users:
- username: root
encryptedPassword: $ROOT_PASSWORD
sshKeys:
- $USERKEY1
packages:
packageList:
- jq
sccRegistrationCode: $SCC_REGISTRATION_CODEDonde $SCC_REGISTRATION_CODE es el código de registro
copiado del Centro de servicios al
cliente de SUSE, y la lista de paquetes contiene
jq, que es necesario.
$ROOT_PASSWORD es la contraseña cifrada del usuario root,
que puede ser útil para pruebas y depuración. Se puede generar con el
comando openssl passwd -6 PASSWORD.
En entornos de producción, se recomienda usar las claves SSH que se pueden
añadir al bloque de usuarios sustituyendo $USERKEY1 por
las claves SSH reales.
Tenga en cuenta también que
ignition.platform.id=openstack es obligatorio. Sin este
argumento, la configuración de SUSE Linux Micro a través de Ignition fallará
en el flujo automatizado de Metal3.
La sección time es opcional, pero se recomienda
encarecidamente configurarla para evitar posibles problemas con los
certificados y la desviación del reloj. Los valores proporcionados en este
ejemplo son solo ilustrativos. Ajústelos según sus requisitos específicos.
1.4.4.1.2 Guion Growfs #
Actualmente, se requiere un guion personalizado
(custom/scripts/01-fix-growfs.sh) para ampliar el sistema
de archivos y que coincida con el tamaño del disco en el primer arranque
después del aprovisionamiento. El guion 01-fix-growfs.sh
contiene la siguiente información:
#!/bin/bash
growfs() {
mnt="$1"
dev="$(findmnt --fstab --target ${mnt} --evaluate --real --output SOURCE --noheadings)"
# /dev/sda3 -> /dev/sda, /dev/nvme0n1p3 -> /dev/nvme0n1
parent_dev="/dev/$(lsblk --nodeps -rno PKNAME "${dev}")"
# Last number in the device name: /dev/nvme0n1p42 -> 42
partnum="$(echo "${dev}" | sed 's/^.*[^0-9]\([0-9]\+\)$/\1/')"
ret=0
growpart "$parent_dev" "$partnum" || ret=$?
[ $ret -eq 0 ] || [ $ret -eq 1 ] || exit 1
/usr/lib/systemd/systemd-growfs "$mnt"
}
growfs /Use el mismo método para añadir sus propios guiones personalizados que se ejecuten durante el proceso de aprovisionamiento. Para obtener más información, consulte el Capítulo 3, Clústeres independientes con Edge Image Builder.
1.4.4.2 Creación de la imagen #
Cuando se haya preparado la estructura de directorios siguiendo las secciones anteriores, ejecute el siguiente comando para crear la imagen:
podman run --rm --privileged -it -v $PWD:/eib \
registry.suse.com/edge/3.5/edge-image-builder:1.3.2 \
build --definition-file downstream-cluster-config.yamlEsto crea el archivo de imagen de salida denominado
SLE-Micro-eib-output.raw, basado en la definición
descrita anteriormente.
La imagen resultante debe estar disponible a través de un servidor web, ya
sea el contenedor del servidor multimedia habilitado mediante el chart de
Metal3 (Nota) o algún otro servidor al que
se pueda acceder localmente. En los ejemplos siguientes, nos referimos a
este servidor como imagecache.local:8080.
Al desplegar imágenes de EIB en clústeres descendentes, también es necesario
incluir la suma sha256 de la imagen en el objeto
Metal3MachineTemplate. Se puede generar de la siguiente
manera:
sha256sum <image_file> > <image_file>.sha256
# On this example:
sha256sum SLE-Micro-eib-output.raw > SLE-Micro-eib-output.raw.sha2561.4.5 Adición del inventario de BareMetalHost #
El registro de servidores bare metal para el despliegue automatizado requiere la creación de dos recursos: un secreto que almacena las credenciales de acceso a BMC y un recurso BareMetalHost de Metal3 que define la conexión de BMC y otros detalles:
apiVersion: v1
kind: Secret
metadata:
name: controlplane-0-credentials
type: Opaque
data:
username: YWRtaW4=
password: cGFzc3dvcmQ=
---
apiVersion: metal3.io/v1alpha1
kind: BareMetalHost
metadata:
name: controlplane-0
labels:
cluster-role: control-plane
spec:
architecture: x86_64
online: true
bootMACAddress: "00:f3:65:8a:a3:b0"
bmc:
address: redfish-virtualmedia://192.168.125.1:8000/redfish/v1/Systems/68bd0fb6-d124-4d17-a904-cdf33efe83ab
disableCertificateVerification: true
credentialsName: controlplane-0-credentialsTenga en cuenta lo siguiente:
El nombre de usuario y la contraseña del secreto deben estar cifrados en base64. No deben incluir saltos de línea al final (por ejemplo, use
echo -n, no soloecho)La etiqueta
cluster-rolese puede establecer ahora o más adelante, durante la creación del clúster. En el ejemplo siguiente, se esperacontrol-planeoworkerbootMACAddressdebe ser una dirección MAC válida que coincida con la NIC de plano de control del hostLa dirección
bmces la conexión a la API de gestión de BMC. Se admiten las siguientes:redfish-virtualmedia://<DIRECCIÓN IP>/redfish/v1/Systems/<ID DEL SISTEMA>: medio virtual Redfish, por ejemplo, SuperMicroidrac-virtualmedia://<DIRECCIÓN IP>/redfish/v1/Systems/System.Embedded.1: iDRAC de Dell
Consulte la documentación original de la API para obtener más información sobre la API de BareMetalHost
1.4.5.1 Configuración de IP estáticas #
El ejemplo anterior de BareMetalHost presupone que DHCP proporciona la configuración de red del plano de control, pero para situaciones en las que se necesite una configuración manual, como en el caso de las IP estáticas, es posible proporcionar una configuración adicional, como se describe a continuación.
1.4.5.1.1 Guion adicional para la configuración de la red estática #
Al crear la imagen base con Edge Image Builder, en la carpeta de
network, cree el archivo
configure-network.sh siguiente.
Esto consume datos de la unidad de configuración en el primer arranque y configura la red del host usando la herramienta NM Configurator.
#!/bin/bash
set -eux
# Attempt to statically configure a NIC in the case where we find a network_data.json
# In a configuration drive
CONFIG_DRIVE=$(blkid --label config-2 || true)
if [ -z "${CONFIG_DRIVE}" ]; then
echo "No config-2 device found, skipping network configuration"
exit 0
fi
mount -o ro $CONFIG_DRIVE /mnt
NETWORK_DATA_FILE="/mnt/openstack/latest/network_data.json"
if [ ! -f "${NETWORK_DATA_FILE}" ]; then
umount /mnt
echo "No network_data.json found, skipping network configuration"
exit 0
fi
DESIRED_HOSTNAME=$(cat /mnt/openstack/latest/meta_data.json | tr ',{}' '\n' | grep '\"metal3-name\"' | sed 's/.*\"metal3-name\": \"\(.*\)\"/\1/')
echo "${DESIRED_HOSTNAME}" > /etc/hostname
mkdir -p /tmp/nmc/{desired,generated}
cp ${NETWORK_DATA_FILE} /tmp/nmc/desired/_all.yaml
umount /mnt
./nmc generate --config-dir /tmp/nmc/desired --output-dir /tmp/nmc/generated
./nmc apply --config-dir /tmp/nmc/generated1.4.5.1.2 Secreto adicional con configuración de red de host #
Se puede definir un secreto adicional que contenga datos en el formato nmstate compatible con NM Configurator (Capítulo 12, Conexiones de red de Edge) para cada host.
A continuación, se hace referencia al secreto en el recurso
BareMetalHost mediante el campo de especificación
preprovisioningNetworkDataName.
apiVersion: v1
kind: Secret
metadata:
name: controlplane-0-networkdata
type: Opaque
stringData:
networkData: |
interfaces:
- name: enp1s0
type: ethernet
state: up
mac-address: "00:f3:65:8a:a3:b0"
ipv4:
address:
- ip: 192.168.125.200
prefix-length: 24
enabled: true
dhcp: false
dns-resolver:
config:
server:
- 192.168.125.1
routes:
config:
- destination: 0.0.0.0/0
next-hop-address: 192.168.125.1
next-hop-interface: enp1s0
---
apiVersion: metal3.io/v1alpha1
kind: BareMetalHost
metadata:
name: controlplane-0
labels:
cluster-role: control-plane
spec:
preprovisioningNetworkDataName: controlplane-0-networkdata
# Remaining content as in previous exampleEn algunas circunstancias, la dirección MAC puede omitirse. Consulte la Sección 12.5.8, “Configuraciones unificadas de nodos” para obtener más detalles.
1.4.5.2 Preparación de BareMetalHost #
Después de crear el recurso BareMetalHost y los secretos asociados como se ha descrito, se activa un flujo de trabajo de preparación del host:
Se arranca una imagen ramdisk mediante la conexión de un dispositivo virtual al BMC del host de destino
El ramdisk inspecciona los detalles del hardware y prepara el host para el aprovisionamiento (por ejemplo, limpiando los discos de datos anteriores)
Una vez completado este proceso, se actualizan los detalles del hardware en el campo
status.hardwarede BareMetalHost y se pueden verificar
Este proceso puede tardar varios minutos, pero una vez completado, debería
ver que el estado de BareMetalHost pasa a ser available
(disponible):
% kubectl get baremetalhost
NAME STATE CONSUMER ONLINE ERROR AGE
controlplane-0 available true 9m44s
worker-0 available true 9m44s1.4.6 Creación de clústeres descendentes #
Ahora creamos recursos de Cluster API que definen el clúster descendente y recursos del equipo que provocarán que se aprovisionen los recursos de BareMetalHost y, a continuación, se arranquen para formar un clúster RKE2.
1.4.7 Despliegue del plano de control #
Para desplegar el plano de control, se define un manifiesto YAML similar al que se muestra a continuación, que contiene los siguientes recursos:
El recurso Cluster define el nombre del clúster, las redes y el tipo de proveedor de plano de control/infraestructura (en este caso, RKE2/Metal3)
Metal3Cluster define el punto final del plano de control (IP del host para un solo nodo, punto final LoadBalancer para varios nodos; en este ejemplo se supone que hay un solo nodo)
RKE2ControlPlane define la versión de RKE2 y cualquier configuración adicional necesaria durante el arranque del clúster
Metal3MachineTemplate define la imagen del sistema operativo que se aplicará a los recursos BareMetalHost, y hostSelector define qué recursos BareMetalHost se consumirán
Metal3DataTemplate define los metadatos adicionales que se pasarán a BareMetalHost (tenga en cuenta que networkData no es compatible actualmente con Edge)
Para simplificar, en este ejemplo se entiende que hay un plano de control de
un solo nodo en el que BareMetalHost se ha configurado con la IP
192.168.125.200. Para ejemplos más avanzados de varios
nodos, consulte el Capítulo 43, Aprovisionamiento de red dirigida totalmente automatizado.
apiVersion: cluster.x-k8s.io/v1beta1
kind: Cluster
metadata:
name: sample-cluster
namespace: default
labels:
cluster-api.cattle.io/rancher-auto-import: "true"
spec:
clusterNetwork:
pods:
cidrBlocks:
- 192.168.0.0/18
services:
cidrBlocks:
- 10.96.0.0/12
controlPlaneRef:
apiVersion: controlplane.cluster.x-k8s.io/v1beta1
kind: RKE2ControlPlane
name: sample-cluster
infrastructureRef:
apiVersion: infrastructure.cluster.x-k8s.io/v1beta1
kind: Metal3Cluster
name: sample-cluster
---
apiVersion: infrastructure.cluster.x-k8s.io/v1beta1
kind: Metal3Cluster
metadata:
name: sample-cluster
namespace: default
spec:
controlPlaneEndpoint:
host: 192.168.125.200
port: 6443
noCloudProvider: true
---
apiVersion: controlplane.cluster.x-k8s.io/v1beta1
kind: RKE2ControlPlane
metadata:
name: sample-cluster
namespace: default
spec:
infrastructureRef:
apiVersion: infrastructure.cluster.x-k8s.io/v1beta1
kind: Metal3MachineTemplate
name: sample-cluster-controlplane
replicas: 1
version: v1.34.2+rke2r1
rolloutStrategy:
type: "RollingUpdate"
rollingUpdate:
maxSurge: 0
agentConfig:
format: ignition
kubelet:
extraArgs:
- provider-id=metal3://BAREMETALHOST_UUID
additionalUserData:
config: |
variant: fcos
version: 1.4.0
systemd:
units:
- name: rke2-preinstall.service
enabled: true
contents: |
[Unit]
Description=rke2-preinstall
Wants=network-online.target
Before=rke2-install.service
ConditionPathExists=!/run/cluster-api/bootstrap-success.complete
[Service]
Type=oneshot
User=root
ExecStartPre=/bin/sh -c "mount -L config-2 /mnt"
ExecStart=/bin/sh -c "sed -i \"s/BAREMETALHOST_UUID/$(jq -r .uuid /mnt/openstack/latest/meta_data.json)/\" /etc/rancher/rke2/config.yaml"
ExecStart=/bin/sh -c "echo \"node-name: $(jq -r .name /mnt/openstack/latest/meta_data.json)\" >> /etc/rancher/rke2/config.yaml"
ExecStartPost=/bin/sh -c "umount /mnt"
[Install]
WantedBy=multi-user.target
---
apiVersion: infrastructure.cluster.x-k8s.io/v1beta1
kind: Metal3MachineTemplate
metadata:
name: sample-cluster-controlplane
namespace: default
spec:
template:
spec:
dataTemplate:
name: sample-cluster-controlplane-template
hostSelector:
matchLabels:
cluster-role: control-plane
image:
checksum: http://imagecache.local:8080/SLE-Micro-eib-output.raw.sha256
checksumType: sha256
format: raw
url: http://imagecache.local:8080/SLE-Micro-eib-output.raw
---
apiVersion: infrastructure.cluster.x-k8s.io/v1beta1
kind: Metal3DataTemplate
metadata:
name: sample-cluster-controlplane-template
namespace: default
spec:
clusterName: sample-cluster
metaData:
objectNames:
- key: name
object: machine
- key: local-hostname
object: machine
- key: local_hostname
object: machineSi se añade la etiqueta cluster-api.cattle.io/rancher-auto-import:
"true" a los objetos cluster.x-k8s.io, el
clúster se importará en Rancher (creando un objeto
clusters.management.cattle.io correspondiente). Consulte
la documentación
de Cluster API para obtener más información.
Una vez adaptado a su entorno, puede aplicar el ejemplo mediante
kubectl y, a continuación, supervisar el estado del
clúster mediante clusterctl.
% kubectl apply -f rke2-control-plane.yaml
# Wait for the cluster to be provisioned
% clusterctl describe cluster sample-cluster
NAME READY SEVERITY REASON SINCE MESSAGE
Cluster/sample-cluster True 22m
├─ClusterInfrastructure - Metal3Cluster/sample-cluster True 27m
├─ControlPlane - RKE2ControlPlane/sample-cluster True 22m
│ └─Machine/sample-cluster-chflc True 23m1.4.8 Despliegue de trabajadores/computación #
De forma similar al despliegue del plano de control, se define un manifiesto YAML que contiene los siguientes recursos:
MachineDeployment define el número de réplicas (hosts) y el proveedor de arranque/infraestructura (en este caso, RKE2/Metal3)
RKE2ConfigTemplate describe la versión de RKE2 y la configuración de arranque inicial para el arranque del host del agente
Metal3MachineTemplate define la imagen del sistema operativo que se aplicará a los recursos BareMetalHost, y el selector de host define qué recursos BareMetalHost se consumirán
Metal3DataTemplate define los metadatos adicionales que se pasarán a BareMetalHost (tenga en cuenta que
networkDatano es compatible actualmente)
apiVersion: cluster.x-k8s.io/v1beta1
kind: MachineDeployment
metadata:
labels:
cluster.x-k8s.io/cluster-name: sample-cluster
name: sample-cluster
namespace: default
spec:
clusterName: sample-cluster
replicas: 1
selector:
matchLabels:
cluster.x-k8s.io/cluster-name: sample-cluster
template:
metadata:
labels:
cluster.x-k8s.io/cluster-name: sample-cluster
spec:
bootstrap:
configRef:
apiVersion: bootstrap.cluster.x-k8s.io/v1alpha1
kind: RKE2ConfigTemplate
name: sample-cluster-workers
clusterName: sample-cluster
infrastructureRef:
apiVersion: infrastructure.cluster.x-k8s.io/v1beta1
kind: Metal3MachineTemplate
name: sample-cluster-workers
nodeDrainTimeout: 0s
version: v1.34.2+rke2r1
---
apiVersion: bootstrap.cluster.x-k8s.io/v1alpha1
kind: RKE2ConfigTemplate
metadata:
name: sample-cluster-workers
namespace: default
spec:
template:
spec:
agentConfig:
format: ignition
version: v1.34.2+rke2r1
kubelet:
extraArgs:
- provider-id=metal3://BAREMETALHOST_UUID
additionalUserData:
config: |
variant: fcos
version: 1.4.0
systemd:
units:
- name: rke2-preinstall.service
enabled: true
contents: |
[Unit]
Description=rke2-preinstall
Wants=network-online.target
Before=rke2-install.service
ConditionPathExists=!/run/cluster-api/bootstrap-success.complete
[Service]
Type=oneshot
User=root
ExecStartPre=/bin/sh -c "mount -L config-2 /mnt"
ExecStart=/bin/sh -c "sed -i \"s/BAREMETALHOST_UUID/$(jq -r .uuid /mnt/openstack/latest/meta_data.json)/\" /etc/rancher/rke2/config.yaml"
ExecStart=/bin/sh -c "echo \"node-name: $(jq -r .name /mnt/openstack/latest/meta_data.json)\" >> /etc/rancher/rke2/config.yaml"
ExecStartPost=/bin/sh -c "umount /mnt"
[Install]
WantedBy=multi-user.target
---
apiVersion: infrastructure.cluster.x-k8s.io/v1beta1
kind: Metal3MachineTemplate
metadata:
name: sample-cluster-workers
namespace: default
spec:
template:
spec:
dataTemplate:
name: sample-cluster-workers-template
hostSelector:
matchLabels:
cluster-role: worker
image:
checksum: http://imagecache.local:8080/SLE-Micro-eib-output.raw.sha256
checksumType: sha256
format: raw
url: http://imagecache.local:8080/SLE-Micro-eib-output.raw
---
apiVersion: infrastructure.cluster.x-k8s.io/v1beta1
kind: Metal3DataTemplate
metadata:
name: sample-cluster-workers-template
namespace: default
spec:
clusterName: sample-cluster
metaData:
objectNames:
- key: name
object: machine
- key: local-hostname
object: machine
- key: local_hostname
object: machineUna vez que se ha copiado el ejemplo en su entorno y se ha adaptado, se
puede aplicar mediante kubectl y, a continuación, se
puede supervisar el estado del clúster con clusterctl.
% kubectl apply -f rke2-agent.yaml
# Wait for the worker nodes to be provisioned
% clusterctl describe cluster sample-cluster
NAME READY SEVERITY REASON SINCE MESSAGE
Cluster/sample-cluster True 25m
├─ClusterInfrastructure - Metal3Cluster/sample-cluster True 30m
├─ControlPlane - RKE2ControlPlane/sample-cluster True 25m
│ └─Machine/sample-cluster-chflc True 27m
└─Workers
└─MachineDeployment/sample-cluster True 22m
└─Machine/sample-cluster-56df5b4499-zfljj True 23m1.4.9 Desaprovisionamiento del clúster #
El clúster descendente se puede desaprovisionar eliminando los recursos aplicados en los pasos anteriores:
% kubectl delete -f rke2-agent.yaml
% kubectl delete -f rke2-control-plane.yamlEsto activa el desaprovisionamiento de los recursos BareMetalHost, lo que puede tardar varios minutos, tras lo cual deberían volver a estar disponibles:
% kubectl get bmh
NAME STATE CONSUMER ONLINE ERROR AGE
controlplane-0 deprovisioning sample-cluster-controlplane-vlrt6 false 10m
worker-0 deprovisioning sample-cluster-workers-785x5 false 10m
...
% kubectl get bmh
NAME STATE CONSUMER ONLINE ERROR AGE
controlplane-0 available false 15m
worker-0 available false 15m1.5 Problemas conocidos #
El controlador de gestión de direcciones IP actualmente no se admite, ya que aún no es compatible con nuestras herramientas de configuración de red y la cadena de herramientas de primer arranque en SLEMicro.
Del mismo modo, los recursos IPAM y los campos networkData de Metal3DataTemplate no son compatibles actualmente.
Actualmente, solo se admite el despliegue mediante redfish-virtualmedia.
1.6 Cambios previstos #
Habilitar la compatibilidad con los recursos y la configuración de IPAM a través de los campos networkData.
1.7 Recursos adicionales #
En la documentación de SUSE Telco Cloud (Capítulo 38, SUSE Telco Cloud) se incluyen ejemplos de uso más avanzados de Metal3 para su uso en telecomunicaciones.
1.7.1 Configuración de un solo nodo #
En entornos de prueba/PoC en los que el clúster de gestión es de un solo nodo, no se necesita una IP fleetnte adicional gestionada a través de MetalLB.
En este modo, el punto final para las API del clúster de gestión es la IP
del clúster de gestión, por lo que debe reservarse cuando se utiliza DHCP o
debe configurarse de forma estática para garantizar que la IP del clúster de
gestión no cambie, lo que se denomina
<MANAGEMENT_CLUSTER_IP> abajo.
Para habilitar este escenario, los valores necesarios del chart de Metal3 son los siguientes:
global:
ironicIP: <MANAGEMENT_CLUSTER_IP>
metal3-ironic:
service:
type: NodePort1.7.2 Inhabilitación de TLS para la conexión ISO de medios virtuales #
Algunos proveedores de servidores verifican la conexión SSL al conectar imágenes ISO de medios virtuales al BMC, lo que puede causar un problema porque los certificados generados para el despliegue de Metal3 son autofirmados. Para solucionar este problema, es posible desactivar TLS solo para la conexión del disco de medios virtuales con los valores del chart de Metal3 de la siguiente manera:
global:
enable_vmedia_tls: falseUna solución alternativa es configurar los BMC con el certificado de la CA;
en este caso, puede leer los certificados del clúster utilizando
kubectl:
kubectl get secret -n metal3-system ironic-vmedia-cert -o yamlA continuación, el certificado se puede configurar en el panel de control
del BMC del servidor, aunque ese proceso es específico de cada proveedor (y
no es posible para todos los proveedores, en cuyo caso puede ser necesario
el indicador enable_vmedia_tls).
1.7.3 Configuración de almacenamiento #
Para entornos de prueba/PoC en los que el clúster de gestión es de un solo nodo, no se requiere almacenamiento persistente, pero para casos de uso en producción se recomienda instalar SUSE Storage (Longhorn) en el clúster de gestión para que las imágenes relacionadas con Metal3 puedan conservarse durante el reinicio/reprogramación de un pod.
Para habilitar este almacenamiento persistente, los valores necesarios del chart de Metal3 son los siguientes:
metal3-ironic:
persistence:
ironic:
size: "5Gi"En la documentación sobre el clúster de gestión de SUSE Telco Cloud (Capítulo 41, Configuración del clúster de gestión) se incluyen más detalles sobre cómo configurar un clúster de gestión con almacenamiento persistente.
2 Incorporación de hosts remotos con Elemental #
En esta sección se explica la solución de aprovisionamiento de red "phone home" (el comando que se usa, traducido como "llamar a casa") como parte de SUSE Edge. En ella se utiliza Elemental para ayudar con la incorporación de nodos. Elemental es una pila de software que permite el registro remoto de hosts y la gestión centralizada y totalmente nativa en la nube del sistema operativo con Kubernetes. En la pila de SUSE Edge se utiliza la función de registro de Elemental para permitir la incorporación remota de hosts en Rancher, de modo que los hosts puedan integrarse en una plataforma de gestión centralizada y, desde allí, desplegar y gestionar clústeres de Kubernetes junto con componentes en capas, aplicaciones y su ciclo de vida, todo desde un lugar común.
Este enfoque puede ser útil en situaciones en las que los dispositivos que se desean controlar no se encuentren en la misma red que el clúster de gestión o no dispongan de un controlador de gestión fuera de banda integrado que permita un control más directo, y en los que se están arrancando muchos sistemas "desconocidos" diferentes en el perímetro y es necesario incorporarlos y gestionarlos de forma segura a gran escala. Este es un escenario común para usos en el comercio minorista, el IoT industrial u otros espacios en los que se tiene poco control sobre la red en la que se instalan los dispositivos.
2.1 Arquitectura general #
2.2 Recursos necesarios #
A continuación se describen los requisitos mínimos del sistema y del entorno para la ejecución:
Un host para el clúster de gestión centralizada (el que aloja Rancher y Elemental):
Un mínimo de 8 GB de RAM y 20 GB de espacio en disco para desarrollo o pruebas (consulte este documento para casos de producción)
Un nodo de destino que se va a aprovisionar, es decir, el dispositivo periférico (se puede utilizar una máquina virtual para fines de demostración o pruebas)
Mínimo de 4 GB de RAM, CPU de 2 núcleos y 20 GB de disco
Un nombre de host resoluble para el clúster de gestión o una dirección IP estática para utilizar con un servicio como sslip.io
Un host para crear el medio de instalación a través de Edge Image Builder
Una unidad flash USB desde la que arrancar (si se utiliza hardware físico)
Una copia descargada de la última imagen ISO de autoinstalación de SUSE Linux Micro 6.2, que se encuentra aquí
Los datos existentes en los equipos de destino se sobrescribirán como parte del proceso, por lo que debe asegurarse de realizar una copia de seguridad de todos los datos almacenados en dispositivos USB y discos conectados a los nodos de despliegue de destino.
En esta guía se utiliza un droplet de Digital Ocean para alojar el clúster ascendente y un NUC Intel como dispositivo descendente. Para crear el medio de instalación, se utiliza SUSE Linux Enterprise Server.
2.3 Creación del clúster de arranque #
Para empezar, cree un clúster capaz de alojar Rancher y Elemental. Este clúster debe ser enrutable desde la red a la que están conectados los nodos descendentes.
2.3.1 Creación del clúster de Kubernetes #
Si utiliza un hiperescalador (como Azure, AWS o Google Cloud), la forma más sencilla de configurar un clúster es utilizando sus herramientas integradas. Para que esta guía sea más concisa, no se detalla el proceso de cada una de estas opciones.
Si va a realizar la instalación en un servidor físico u otro servicio de alojamiento en el que también deba proporcionar la distribución de Kubernetes, le recomendamos que utilice RKE2.
2.3.2 Configuración de DNS #
Antes de continuar, debe configurar el acceso a su clúster. Como ocurre con la configuración del propio clúster, la forma de configurar el servidor DNS variará en función del lugar donde esté alojado.
Si no desea ocuparse de la configuración de los registros DNS (por ejemplo,
si se trata solo de un servidor de prueba efímero), puede utilizar un
servicio como sslip.io en su
lugar. Con este servicio, puede resolver cualquier dirección IP con
<dirección>.sslip.io.
2.4 Instalar Rancher #
Para instalar Rancher, necesitas acceder a la API de Kubernetes del clúster que acabas de crear. Esto varía en función de la distribución de Kubernetes que se utilice.
Para RKE2, el archivo kubeconfig se habrá escrito en
/etc/rancher/rke2/rke2.yaml. Guarde este archivo como
~/.kube/config en su sistema local. Es posible que tenga
que editar el archivo para incluir la dirección IP o el nombre de host
externos correctos.
Instale Rancher fácilmente con los comandos de la documentación de Rancher:
Instale cert-manager:
helm repo add jetstack https://charts.jetstack.io
helm repo update
helm install cert-manager jetstack/cert-manager \
--namespace cert-manager \
--create-namespace \
--set crds.enabled=trueDespués, instale Rancher:
helm repo add rancher-prime https://charts.rancher.com/server-charts/prime
helm repo update
helm install rancher rancher-prime/rancher \
--namespace cattle-system \
--create-namespace \
--set hostname=<DNS or sslip from above> \
--set replicas=1 \
--set bootstrapPassword=<PASSWORD_FOR_RANCHER_ADMIN> \
--version 2.13.1Si se trata de un sistema de producción, use cert-manager para configurar un certificado real (como uno de Let’s Encrypt).
Busque el nombre de host que ha configurado e inicie sesión en Rancher con
la contraseña que ha utilizado en bootstrapPassword. Se
le guiará a través de un breve proceso de configuración.
2.5 Instalación de Elemental #
Una vez instalado Rancher, ya puede instalar el operador de Elemental y las CRD necesarias. El chart de Helm para Elemental se publica como un artefacto OCI, por lo que la instalación es un poco más sencilla que la de otros charts. Se puede instalar desde la misma shell que se utilizó para instalar Rancher o en el navegador desde la shell de Rancher.
helm install --create-namespace -n cattle-elemental-system \
elemental-operator-crds \
oci://registry.suse.com/rancher/elemental-operator-crds-chart \
--version 1.8.0
helm install -n cattle-elemental-system \
elemental-operator \
oci://registry.suse.com/rancher/elemental-operator-chart \
--version 1.8.02.5.1 (Opcional) Instale la extensión de interfaz de usuario de Elemental #
Para usar la interfaz de usuario de Elemental, inicie sesión en su instancia de Rancher y haga clic en el menú de tres líneas de la parte superior izquierda:
En la pestaña "Available" (Disponible) de esta página, haga clic en "Install" (Instalar) en la tarjeta de Elemental:
Confirme que desea instalar la extensión:
Cuando se instale, se le pedirá que vuelva a cargar la página.
Tras el reinicio, podrá acceder a la extensión de Elemental a través de la aplicación global "OS Management" (Gestión del sistema operativo).
2.6 Configuración de Elemental #
Por sencillez, se recomienda configurar la variable $ELEM
con la vía completa donde desea que se encuentre el directorio de
configuración:
export ELEM=$HOME/elemental
mkdir -p $ELEMPara permitir que las máquinas se registren en Elemental, se necesita crear
un objeto MachineRegistration en el espacio de nombres
fleet-default.
Vamos a crear una versión básica de este objeto:
cat << EOF > $ELEM/registration.yaml
apiVersion: elemental.cattle.io/v1beta1
kind: MachineRegistration
metadata:
name: ele-quickstart-nodes
namespace: fleet-default
spec:
machineName: "\${System Information/Manufacturer}-\${System Information/UUID}"
machineInventoryLabels:
manufacturer: "\${System Information/Manufacturer}"
productName: "\${System Information/Product Name}"
EOF
kubectl apply -f $ELEM/registration.yamlEl comando cat escapa cada $ con una
barra invertida (\) para que Bash no las utilice como
plantilla. Elimine las barras invertidas si va a realizar una copia
manualmente.
Una vez creado el objeto, busque y anote el punto final que se le asigna:
REGISURL=$(kubectl get machineregistration ele-quickstart-nodes -n fleet-default -o jsonpath='{.status.registrationURL}')Alternativamente, puede hacerlo desde la interfaz de usuario.
- Extensión de interfaz de usuario
Desde la extensión de gestión del sistema operativo, haga clic en "Create Registration Endpoint" (Crear punto final de registro):
Asigne un nombre a esta configuración.
NotaPuede ignorar el campo "Cloud Configuration" (Configuración de la nube) porque estos datos se sobrescriben con los del paso siguiente con Edge Image Builder.
A continuación, desplácese hacia abajo y haga clic en "Add Label" (Añadir etiqueta) para cada etiqueta que desee que aparezca en el recurso que se crea cuando se registra un equipo. Esto resulta útil para distinguir cada equipo.
Haga clic en "Create" (Crear) para guardar la configuración.
Una vez creado el registro, debería ver la URL de registro en la lista y puede hacer clic en "Copy" (Copiar) para copiar la dirección:
SugerenciaSi ha salido de esa pantalla, puede hacer clic en "Registration Endpoints" (Puntos finales de registro) en el menú de la izquierda y, a continuación, hacer clic en el nombre del punto final que acaba de crear.
Esta URL se usa en el paso siguiente.
2.7 Creación de la imagen #
Aunque la versión actual de Elemental tiene una forma de crear su propio medio de instalación, en SUSE Edge 3.5 se hace con Kiwi y Edge Image Builder, por lo que el sistema resultante se crea con SUSE Linux Micro como sistema operativo base.
Para obtener más información sobre Kiwi, siga el proceso de creación de imágenes de Kiwi (Capítulo 28, Creación de imágenes actualizadas de SUSE Linux Micro con Kiwi) para crear imágenes nuevas en primer lugar. En el caso de Edge Image Builder, consulte la guía de introducción a Edge Image Builder (Capítulo 3, Clústeres independientes con Edge Image Builder) y la documentación de los componentes (Capítulo 11, Edge Image Builder).
Desde un sistema Linux con Podman instalado, cree los directorios y coloque la imagen base que está creando Kiwi:
mkdir -p $ELEM/eib_quickstart/base-images
cp /path/to/{micro-base-image-iso} $ELEM/eib_quickstart/base-images/
mkdir -p $ELEM/eib_quickstart/elementalcurl $REGISURL -o $ELEM/eib_quickstart/elemental/elemental_config.yamlcat << EOF > $ELEM/eib_quickstart/eib-config.yaml
apiVersion: 1.3
image:
imageType: iso
arch: x86_64
baseImage: SL-Micro.x86_64-6.2-Base-SelfInstall-GM.install.iso
outputImageName: elemental-image.iso
operatingSystem:
time:
timezone: Europe/London
ntp:
forceWait: true
pools:
- 2.suse.pool.ntp.org
servers:
- 10.0.0.1
- 10.0.0.2
isoConfiguration:
installDevice: /dev/vda
users:
- username: root
encryptedPassword: \$6\$jHugJNNd3HElGsUZ\$eodjVe4te5ps44SVcWshdfWizrP.xAyd71CVEXazBJ/.v799/WRCBXxfYmunlBO2yp1hm/zb4r8EmnrrNCF.P/
packages:
sccRegistrationCode: XXX
EOFLa sección
timees opcional, pero se recomienda encarecidamente configurarla para evitar posibles problemas con los certificados y la desviación del reloj. Los valores proporcionados en este ejemplo son solo ilustrativos. Ajústelos según sus requisitos específicos.La contraseña sin cifrar es
eib.Se necesita el código
sccRegistrationCodepara descargar e instalar los paquetes RPM necesarios de las fuentes oficiales (alternativamente, los RPMelemental-registeryelemental-system-agentse pueden cargar de forma manual y local).El comando
catescapa cada$con una barra invertida (\) para que Bash no las utilice como plantilla. Elimine las barras invertidas si va a realizar una copia manualmente.El dispositivo de instalación se borrará durante la instalación.
podman run --privileged --rm -it -v $ELEM/eib_quickstart/:/eib \
registry.suse.com/edge/3.5/edge-image-builder:1.3.2 \
build --definition-file eib-config.yamlSi está arrancando un dispositivo físico, es necesario grabar la imagen en una unidad flash USB. Puede hacerlo con:
sudo dd if=/eib_quickstart/elemental-image.iso of=/dev/<PATH_TO_DISK_DEVICE> status=progress2.8 Arranque de los nodos descendentes #
Ahora que se ha creado el medio de instalación, se pueden arrancar los nodos descendentes con él.
Para cada sistema que desee controlar con Elemental, añada el medio de instalación y arranque el dispositivo. Tras la instalación, se reiniciará y se registrará automáticamente.
Si utiliza la extensión de la interfaz de usuario, debería ver su nodo aparecer en "Inventory of Machines" (Inventario de equipos).
No retire el medio de instalación hasta que haya visto el mensaje de inicio de sesión; durante el primer arranque, se sigue accediendo a los archivos desde la memoria USB.
2.9 Creación de clústeres descendentes #
Para aprovisionar un clúster nuevo con Elemental, debe crear dos objetos.
- Linux
- Extensión de interfaz de usuario
El primero es MachineInventorySelectorTemplate. Este
objeto permite especificar una asignación entre los clústeres y los equipos
del inventario.
Cree un selector que coincida con cualquier equipo del inventario con una etiqueta:
cat << EOF > $ELEM/selector.yaml apiVersion: elemental.cattle.io/v1beta1 kind: MachineInventorySelectorTemplate metadata: name: location-123-selector namespace: fleet-default spec: template: spec: selector: matchLabels: locationID: '123' EOFAplique el recurso al clúster:
kubectl apply -f $ELEM/selector.yamlObtenga el nombre del equipo máquina y añada la etiqueta correspondiente:
MACHINENAME=$(kubectl get MachineInventory -n fleet-default | awk 'NR>1 {print $1}') kubectl label MachineInventory -n fleet-default \ $MACHINENAME locationID=123Cree un recurso de clúster K3s simple de un solo nodo y aplíquelo al clúster:
cat << EOF > $ELEM/cluster.yaml apiVersion: provisioning.cattle.io/v1 kind: Cluster metadata: name: location-123 namespace: fleet-default spec: kubernetesVersion: v1.34.2+k3s1 rkeConfig: machinePools: - name: pool1 quantity: 1 etcdRole: true controlPlaneRole: true workerRole: true machineConfigRef: kind: MachineInventorySelectorTemplate name: location-123-selector apiVersion: elemental.cattle.io/v1beta1 EOF kubectl apply -f $ELEM/cluster.yaml
Después de crear estos objetos, debería ver cómo se inicia un nuevo clúster de Kubernetes que usa el nuevo nodo que acaba de instalar.
2.10 Restablecimiento del nodo (opcional) #
SUSE Rancher Elemental permite realizar un "restablecimiento de nodo", que se puede activar opcionalmente cuando se elimina todo un clúster de Rancher o un solo nodo de un clúster, o cuando se elimina manualmente un nodo del inventario de equipos. Esto resulta útil cuando se desean restablecer y limpiar los recursos huérfanos y se quiere volver a incorporar automáticamente el nodo limpiado al inventario de equipos para que pueda reutilizarse. Esta función no está habilitada de forma predeterminada, por lo que no se limpiará cualquier sistema que se elimine (es decir, los datos no se eliminarán y los recursos del clúster de Kubernetes seguirán funcionando en los clústeres descendentes) y será necesaria una intervención manual para borrar los datos y volver a registrar el equipo en Rancher a través de Elemental.
Si desea que esta funcionalidad esté habilitada de forma predeterminada,
debe asegurarse de que esté explícitamente habilitada en
MachineRegistration añadiendo
config.elemental.reset.enabled: true, por ejemplo:
config:
elemental:
registration:
auth: tpm
reset:
enabled: trueA continuación, todos los sistemas registrados con este registro
MachineRegistration recibirán automáticamente la
anotación elemental.cattle.io/resettable: “true” en su
configuración. Si desea hacerlo manualmente en nodos individuales, por
ejemplo, porque tiene un MachineInventory que no tiene
esa anotación o porque ya ha desplegado nodos, puede modificar
MachineInventory y añadir la configuración
resettable. Por ejemplo:
apiVersion: elemental.cattle.io/v1beta1
kind: MachineInventory
metadata:
annotations:
elemental.cattle.io/os.unmanaged: 'true'
elemental.cattle.io/resettable: 'true'En SUSE Edge 3.1, el operador de Elemental coloca un marcador en el sistema
operativo que activará automáticamente el proceso de limpieza, detendrá
todos los servicios de Kubernetes, eliminará todos los datos persistentes,
desinstalará todos los servicios de Kubernetes, limpiará cualquier
directorio restante de Kubernetes/Rancher y forzará un nuevo registro en
Rancher a través de la configuración original de
MachineRegistration de Elemental. Esto ocurre
automáticamente, sin necesidad de intervención manual. El guion que se
ejecuta se encuentra en
/opt/edge/elemental_node_cleanup.sh y se activa a través
de systemd.path al colocar el marcador, por lo que su
ejecución es inmediata.
El uso de la función resettable presupone que el
comportamiento deseado al eliminar un nodo/clúster de Rancher es borrar los
datos y forzar un nuevo registro. En esta situación, la pérdida de datos
está garantizada, por lo que solo debe utilizarla si está seguro de que
desea que se realice un restablecimiento automático.
2.11 Pasos siguientes #
Se recomienda estudiar los siguientes recursos después de utilizar esta guía:
Automatización de extremo a extremo en el Capítulo 8, Fleet
Opciones de configuración de red adicionales en el Capítulo 12, Conexiones de red de Edge
3 Clústeres independientes con Edge Image Builder #
Edge Image Builder (EIB) es una herramienta que agiliza el proceso de generación de imágenes de disco personalizadas y listas para arrancar (CRB) para equipos de arranque, incluso en entornos totalmente aislados. EIB se utiliza para crear imágenes de despliegue para su uso en las tres huellas de despliegue de SUSE Edge, ya que es lo suficientemente flexible como para ofrecer las personalizaciones más pequeñas, como añadir un usuario o configurar la zona horaria, a través de una imagen configurada de forma integral que establece, por ejemplo, configuraciones de red complejas, despliega clústeres de Kubernetes de varios nodos, despliega cargas de trabajo de clientes y se registra en la plataforma de gestión centralizada a través de Rancher/Elemental y SUSE Multi-Linux Manager. EIB se ejecuta como una imagen de contenedor, lo que lo hace increíblemente portátil entre plataformas y garantiza que todas las dependencias necesarias sean autónomas, con un impacto mínimo en los paquetes instalados del sistema que se utiliza para operar la herramienta.
En escenarios de varios nodos, EIB despliega automáticamente MetalLB y Endpoint Copier Operator para que los hosts aprovisionados con la misma imagen compilada se unan automáticamente a un clúster de Kubernetes.
Para obtener más información, lea la introducción de Edge Image Builder (Capítulo 11, Edge Image Builder).
Edge Image Builder 1.3.2 admite la personalización de imágenes de SUSE Linux Micro 6.2. No se admiten versiones anteriores, como SUSE Linux Enterprise Micro 5.5 o 6.0.
3.1 Requisitos previos #
Un equipo host AMD64/Intel 64 (físico o virtual) en el que se ejecute SLES 15 SP6.
El motor de contenedores Podman
Una imagen ISO de autoinstalación de SUSE Linux Micro 6.2 creada mediante el procedimiento Kiwi Builder (Capítulo 28, Creación de imágenes actualizadas de SUSE Linux Micro con Kiwi)
Para fines no relacionados con la producción, se puede utilizar openSUSE Leap 15.6 u openSUSE Tumbleweed como equipo host de creación. Otros sistemas operativos pueden funcionar, siempre que se disponga de un entorno de ejecución de contenedores compatible.
3.1.1 Obtención de la imagen de EIB #
La imagen del contenedor de EIB está disponible públicamente y se puede descargar desde el registro de SUSE Edge ejecutando el siguiente comando en el host de creación de imágenes:
podman pull registry.suse.com/edge/3.5/edge-image-builder:1.3.23.2 Creación del directorio de configuración de imágenes #
Dado que EIB se ejecuta dentro de un contenedor, es necesario montar un directorio de configuración desde el host, lo que le permite especificar la configuración deseada. Así, durante el proceso de creación, EIB tiene acceso a cualquier archivo de entrada y artefactos de apoyo necesarios. Este directorio debe tener una estructura específica. Vamos a crearlo suponiendo que este directorio existirá en su directorio de inicio y se llamará "eib":
export CONFIG_DIR=$HOME/eib
mkdir -p $CONFIG_DIR/base-imagesEn el paso anterior creamos un directorio "base-images" que alojará la imagen de entrada de SUSE Linux Micro 6.2. Ahora, nos vamos a asegurar de que la imagen se copia en el directorio de configuración:
cp /path/to/SL-Micro.x86_64-6.2-Base-SelfInstall-GM.install.iso $CONFIG_DIR/base-images/slemicro.isoDurante la ejecución de EIB, la imagen base original no se modifica; se crea una nueva versión personalizada con la configuración deseada en la raíz del directorio de configuración de EIB.
El directorio de configuración en este momento debería tener el siguiente aspecto:
└── base-images/
└── slemicro.iso3.3 Creación del archivo de definición de imagen #
El archivo de definición describe la mayoría de las opciones configurables que admite Edge Image Builder. Aquí encontrará un ejemplo completo de las opciones. Le recomendamos que consulte la guía original sobre creación de imágenes para ver ejemplos más completos que los que se muestran a continuación. Comencemos con un archivo de definición muy básico para nuestra imagen del sistema operativo:
cat << EOF > $CONFIG_DIR/iso-definition.yaml
apiVersion: 1.3
image:
imageType: iso
arch: x86_64
baseImage: slemicro.iso
outputImageName: eib-image.iso
EOFEsta definición especifica que estamos generando una imagen de salida para
un sistema basado en AMD64/Intel 64. Para modificaciones posteriores, se
utilizará como base una imagen iso denominada
slemicro.iso, que se espera que se encuentre en
$CONFIG_DIR/base-images/slemicro.iso. También indica que,
una vez que EIB haya terminado de modificarla, la imagen de salida se
llamará eib-image.iso y, por defecto, se ubicará en
$CONFIG_DIR.
Ahora, nuestra estructura de directorio debe tener este aspecto:
├── iso-definition.yaml
└── base-images/
└── slemicro.isoEn las siguientes secciones veremos algunos ejemplos de operaciones comunes:
3.3.1 Configuración del sistema operativo (SO) #
La sección operatingSystem de EIB sirve para configurar
dónde se va a instalar el sistema operativo, el tamaño de la imagen, etc. Es
opcional y no se debe incluir a no ser que apliquen personalizaciones.
apiVersion: 1.3
image:
imageType: iso
arch: x86_64
baseImage: slemicro.iso
outputImageName: eib-Base-RT-SelfInstall.iso
operatingSystem:
isoConfiguration:
installDevice: /dev/disk/by-id/ata-QEMU_HARDDISK_111-disk1 # first defined diskConfiguración específica por tipo. Dependiendo del tipo de imagen que se vaya a personalizar, se puede incluir una de las siguientes secciones opcionales.
isoConfiguration: opcional; la configuración de esta sección solo se aplica a las imágenes ISO.installDevice: opcional; especifica el disco que se debe usar como dispositivo de instalación. Debe ser un dispositivo de bloques y, por defecto, borrará automáticamente cualquier dato que se encuentre en el disco. Además, al especificar este atributo, se activa una anulación de GRUB para instalar automáticamente el sistema operativo en lugar de solicitar al usuario que inicie la instalación, lo que permite una instalación totalmente automatizada y sin supervisión. Si se omite, se pedirá al usuario que seleccione la opción "Instalar" en el menú de GRUB, y además tendrá que seleccionar el disco de instalación y confirmar que el dispositivo se borrará durante el proceso.NotaEl dispositivo que se usa en la sección
installDevicese puede especificar como/dev/sdao utilizando la nomenclatura/dev/disk/by-idy/dev/disk/by-pathpara garantizar que se emplea el dispositivo adecuado. Si se usan máquinas virtuales libvirt, se puede especificar el valor de atributoserialal crear un disco para la máquina virtual (por ejemplo,serial=111-disk1) para que se pueda utilizar en el valorinstallDevicecon la nomenclaturaby-id, como por ejemplo/dev/disk/by-id/ata-QEMU_HARDDISK_111-disk1si se utilizan dispositivos ATA (libvirtantepone automáticamente el prefijoata-QEMU_HARDDISK_al ID para los dispositivos ATA, ovirtio-para los dispositivos virtio; consulte Problema n.º 17670 de virtio para obtener más información).rawConfiguration: opcional; la configuración de esta sección solo se aplica a las imágenes RAW.diskSize: opcional; establecerá el tamaño deseado de la imagen de disco RAW cuando EIB cambie el tamaño de la imagen resultante. Esto es importante para garantizar que la imagen de disco sea lo suficientemente grande como para que quepa cualquier artefacto que se incruste en la imagen. Se recomienda establecer un tamaño ligeramente inferior al de la tarjeta SD (o del dispositivo de bloques si se escribe directamente en un disco), ya que el sistema se expandirá automáticamente durante el arranque para ocupar todo el dispositivo de bloques. Esto es opcional, pero muy recomendable. Especifique un número entero con los sufijos "M" (megabytes), "G" (gigabytes) o "T" (terabytes), por ejemplo, "32G".luksKey: requerido para imágenes cifradas; la clave LUKS proporcionada para una imagen RAW cifrada, necesaria para que EIB pueda completar el proceso de creación.expandEncryptedPartition: opcional; está desactivado por defecto. Cuando se activa, expande automáticamente la partición cifrada hasta su tamaño máximo. Por ejemplo, sidiskSizees25Gy este campo estrue, EIB expande la partición cifrada hasta25Gdurante el proceso de creación.
3.3.2 Configuración de usuarios del sistema operativo #
EIB permite preconfigurar la información de inicio de sesión de los
usuarios, como las contraseñas o las claves SSH, incluyendo la configuración
de una contraseña raíz fija. Como parte de este ejemplo, vamos a fijar la
contraseña raíz, y el primer paso es utilizar OpenSSL
para crear una contraseña cifrada unidireccional:
openssl passwd -6 SecurePasswordSe obtendrá un resultado similar a:
$6$G392FCbxVgnLaFw1$Ujt00mdpJ3tDHxEg1snBU3GjujQf6f8kvopu7jiCBIhRbRvMmKUqwcmXAKggaSSKeUUOEtCP3ZUoZQY7zTXnC1A continuación, podemos añadir una sección en el archivo de definición
llamada operatingSystem con una matriz
users en su interior. El archivo resultante debería tener
el siguiente aspecto:
apiVersion: 1.3
image:
imageType: iso
arch: x86_64
baseImage: slemicro.iso
outputImageName: eib-image.iso
operatingSystem:
users:
- username: root
encryptedPassword: $6$G392FCbxVgnLaFw1$Ujt00mdpJ3tDHxEg1snBU3GjujQf6f8kvopu7jiCBIhRbRvMmKUqwcmXAKggaSSKeUUOEtCP3ZUoZQY7zTXnC1También es posible añadir usuarios adicionales, crear los directorios de inicio, establecer identificadores de usuario, añadir autenticación mediante claves SSH y modificar la información de los grupos. Consulte la guía original sobre creación de imágenes para ver más ejemplos.
3.3.3 Configuración de la hora del sistema operativo #
La sección time es opcional, pero se recomienda
encarecidamente configurarla para evitar posibles problemas con los
certificados y la desviación del reloj. EIB configurará chronyd y
/etc/localtime en función de los parámetros aquí
indicados.
operatingSystem:
time:
timezone: Europe/London
ntp:
forceWait: true
pools:
- 2.suse.pool.ntp.org
servers:
- 10.0.0.1
- 10.0.0.2timezone: especifica la zona horaria en el formato "Región/Localidad" (por ejemplo, "Europa/Madrid"). Para ver la lista completa, ejecutetimedatectl list-timezonesen un sistema Linux.ntp: define los atributos relacionados con la configuración de NTP (usando chronyd).
forceWait: solicita que chronyd intente sincronizar las fuentes de tiempo antes de iniciar otros servicios, con un tiempo de espera de 180 segundos.
pools: especifica una lista de grupos que chronyd usará como fuentes de datos (utilizando
iburstpara mejorar el tiempo que tarda la sincronización inicial).servers: especifica una lista de servidores que chronyd usará como fuentes de datos (utilizando
iburstpara mejorar el tiempo que tarda la sincronización inicial).
Los valores proporcionados en este ejemplo son solo ilustrativos. Ajústelos para que se adapten a sus necesidades específicas.
3.3.4 Adición de certificados #
Los archivos de certificado con la extensión .pem o .crt almacenados en el
directorio certificates se instalarán en el almacén de
certificados del sistema del nodo:
.
├── definition.yaml
└── certificates
├── my-ca.pem
└── my-ca.crtConsulte la guía Securing Communication with TLS Certificate (Protección de las comunicaciones con un certificado TLS) para obtener más información.
3.3.5 Adición de archivos del sistema operativo #
Los archivos colocados en el directorio os-files del
directorio de configuración de la imagen se copian automáticamente en el
sistema de archivos de la imagen creada. Cuando se copian estos archivos, se
conserva el directorio exacto. Por ejemplo, si hay un archivo en un
subdirectorio llamado os-files/etc, se coloca en el
directorio /etc de la imagen creada.
Si el directorio os-files existe, no puede estar vacío.
.
├── definition.yaml
└── os-files
└── etc
└── ssh
└── sshd_config3.3.6 Configuración de paquetes RPM #
Una de las principales características de EIB es que proporciona un mecanismo para añadir paquetes de software adicionales a la imagen, de modo que, una vez completada la instalación, el sistema puede aprovechar los paquetes instalados de inmediato. EIB permite a los usuarios especificar lo siguiente:
Paquetes por su nombre dentro de una lista en la definición de imagen
Repositorios de red para buscar estos paquetes
Credenciales del Centro de servicios al cliente de SUSE (SCC) para buscar los paquetes mostrados en los repositorios oficiales de SUSE
Mediante un directorio
$CONFIG_DIR/rpms, paquetes RPM personalizados y locales que no existen en los repositorios de redMediante el mismo directorio (
$CONFIG_DIR/rpms/gpg-keys), claves GPG para habilitar la validación de paquetes de terceros
EIB ejecuta un proceso de resolución de paquetes en el momento de la creación de la imagen, tomando la imagen base como entrada, e intentará extraer e instalar todos los paquetes suministrados, ya sea especificados a través de la lista o proporcionados localmente. EIB descarga todos los paquetes, incluidas las dependencias, en un repositorio que existe dentro de la imagen de salida e indica al sistema que los instale durante el primer proceso de arranque. Realizar este proceso durante la creación de la imagen garantiza que los paquetes se instalarán correctamente durante el primer arranque en la plataforma deseada, por ejemplo, el nodo del perímetro. Esto también es útil en entornos en los que se desea integrar los paquetes adicionales en la imagen en lugar de descargarlos a través de la red durante el funcionamiento, por ejemplo, en entornos de red restringidos o aislados.
Como ejemplo de demostración simple, vamos a instalar el paquete RPM
nvidia-container-toolkit que se encuentra en el
repositorio NVIDIA de terceros:
packages:
packageList:
- nvidia-container-toolkit
additionalRepos:
- url: https://nvidia.github.io/libnvidia-container/stable/rpm/x86_64El archivo de definición resultante tiene el siguiente aspecto:
apiVersion: 1.3
image:
imageType: iso
arch: x86_64
baseImage: slemicro.iso
outputImageName: eib-image.iso
operatingSystem:
users:
- username: root
encryptedPassword: $6$G392FCbxVgnLaFw1$Ujt00mdpJ3tDHxEg1snBU3GjujQf6f8kvopu7jiCBIhRbRvMmKUqwcmXAKggaSSKeUUOEtCP3ZUoZQY7zTXnC1
packages:
packageList:
- nvidia-container-toolkit
additionalRepos:
- url: https://nvidia.github.io/libnvidia-container/stable/rpm/x86_64Este es un ejemplo sencillo. Si necesita uno más detallad, descargue la clave de firma del paquete NVIDIA antes de ejecutar la generación de la imagen:
$ mkdir -p $CONFIG_DIR/rpms/gpg-keys
$ curl -fsSL https://nvidia.github.io/libnvidia-container/gpgkey > $CONFIG_DIR/rpms/gpg-keys/nvidia.gpgLa adición de paquetes RPM adicionales mediante este método permite añadir componentes de terceros compatibles o paquetes proporcionados (y mantenidos) por el usuario. Este mecanismo no debe utilizarse para añadir paquetes que normalmente no serían compatibles con SUSE Linux Micro. Si se utiliza este mecanismo para añadir componentes de los repositorios de openSUSE (que no son compatibles), incluidos los de versiones más recientes o paquetes de servicio, es posible que se obtenga una configuración no compatible, especialmente si al resolver las dependencias se sustituyen partes fundamentales del sistema operativo, aunque el sistema resultante parezca funcionar según lo esperado. Si no está seguro, póngase en contacto con su representante de SUSE para que le ayude a determinar la compatibilidad de la configuración que desea.
Encontrará una guía más completa con ejemplos adicionales en la guía original sobre instalación de paquetes.
3.3.7 Configuración del clúster de Kubernetes y las cargas de trabajo de los usuarios #
Otra característica de EIB es la posibilidad de utilizarlo para automatizar el despliegue de clústeres de Kubernetes de alta disponibilidad, tanto de un solo nodo como de varios nodos, que se "arrancan en el lugar" (es decir, que no requieren infraestructura de gestión centralizada para coordinarse). Este enfoque está pensado principalmente para despliegues en entornos aislados o con restricciones de red, pero también sirve como una forma de arrancar rápidamente clústeres independientes, incluso si se dispone de acceso completo y sin restricciones a la red.
Este método permite no solo desplegar el sistema operativo personalizado, sino también especificar la configuración de Kubernetes, cualquier componente adicional en capas a través de charts de Helm y cualquier carga de trabajo del usuario mediante los manifiestos de Kubernetes proporcionados. Sin embargo, el principio de diseño detrás del uso de este método es que, por defecto, se presupone que el usuario desea un entorno aislado. Por lo tanto, cualquier elemento especificado en la definición de la imagen se incorporará a la imagen, lo que incluye las cargas de trabajo proporcionadas por el usuario. EIB garantiza que todas las imágenes descubiertas que sean necesarias según las definiciones se copien localmente y que el registro de imágenes integrado las proporcione en el sistema desplegado resultante.
En el siguiente ejemplo, vamos a utilizar nuestra definición de imagen existente y especificaremos una configuración de Kubernetes (no se muestra una lista de los sistemas y sus funciones, por lo que entenderemos por defecto que se trata de un solo nodo). Se indicará a EIB que aprovisione un clúster RKE2 Kubernetes de un solo nodo. Para mostrar la automatización tanto del despliegue de las cargas de trabajo proporcionadas por el usuario (a través del manifiesto) como de los componentes en capas (a través de Helm), vamos a instalar KubeVirt a través del chart de Helm de SUSE Edge, así como NGINX a través de un manifiesto de Kubernetes. La configuración adicional que debemos añadir a la definición de imagen existente es la siguiente:
kubernetes:
version: v1.34.2+rke2r1
manifests:
urls:
- https://k8s.io/examples/application/nginx-app.yaml
helm:
charts:
- name: kubevirt
version: 305.0.1+up0.6.0
repositoryName: suse-edge
repositories:
- name: suse-edge
url: oci://registry.suse.com/edge/chartsEl archivo de definición completo resultante debería tener ahora este aspecto:
apiVersion: 1.3
image:
imageType: iso
arch: x86_64
baseImage: slemicro.iso
outputImageName: eib-image.iso
operatingSystem:
users:
- username: root
encryptedPassword: $6$G392FCbxVgnLaFw1$Ujt00mdpJ3tDHxEg1snBU3GjujQf6f8kvopu7jiCBIhRbRvMmKUqwcmXAKggaSSKeUUOEtCP3ZUoZQY7zTXnC1
packages:
packageList:
- nvidia-container-toolkit
additionalRepos:
- url: https://nvidia.github.io/libnvidia-container/stable/rpm/x86_64
kubernetes:
version: v1.34.2+k3s1
manifests:
urls:
- https://k8s.io/examples/application/nginx-app.yaml
helm:
charts:
- name: kubevirt
version: 305.0.1+up0.6.0
repositoryName: suse-edge
repositories:
- name: suse-edge
url: oci://registry.suse.com/edge/chartsEncontrará más ejemplos como despliegues de varios nodos, redes personalizadas y opciones/valores de charts de Helm en la documentación original.
3.3.8 Configuración de la red #
En el último ejemplo de esta guía rápida, vamos a configurar la red que se activará cuando se aprovisione un sistema con la imagen generada por EIB. Es importante comprender que, a menos que se proporcione una configuración de red, el modelo predeterminado es que se utilizará DHCP en todas las interfaces detectadas en el momento del arranque. Sin embargo, no siempre se trata de la configuración deseable, especialmente si DHCP no está disponible y es necesario proporcionar configuraciones estáticas, o si es necesario configurar estructuras de red más complejas (por ejemplo, enlaces, LACP y VLAN) o si hay que anular ciertos parámetros (por ejemplo, nombres de host, servidores DNS y rutas).
EIB ofrece la posibilidad de proporcionar configuraciones por nodo (donde el
sistema en cuestión se identifica de forma única por su dirección MAC) o de
sustituir la existente y proporcionar una configuración idéntica a cada
equipo, lo que resulta más útil cuando se desconocen las direcciones MAC del
sistema. EIB utiliza una herramienta adicional llamada Network Manager
Configurator, o nmc para abreviar, que es una herramienta
creada por el equipo de SUSE Edge para permitir la aplicación de
configuraciones de red personalizadas basadas en el esquema de red
declarativo nmstate.io, y que en
el momento del arranque identificará el nodo en el que se está iniciando y
aplicará la configuración de red deseada antes de que se inicien los
servicios.
Ahora aplicaremos una configuración de red estática para un sistema con una
única interfaz describiendo el estado de red deseado en un archivo
específico del nodo (basado en el nombre de host deseado) en el directorio
network requerido:
mkdir $CONFIG_DIR/network
cat << EOF > $CONFIG_DIR/network/host1.local.yaml
routes:
config:
- destination: 0.0.0.0/0
metric: 100
next-hop-address: 192.168.122.1
next-hop-interface: eth0
table-id: 254
- destination: 192.168.122.0/24
metric: 100
next-hop-address:
next-hop-interface: eth0
table-id: 254
dns-resolver:
config:
server:
- 192.168.122.1
- 8.8.8.8
interfaces:
- name: eth0
type: ethernet
state: up
mac-address: 34:8A:B1:4B:16:E7
ipv4:
address:
- ip: 192.168.122.50
prefix-length: 24
dhcp: false
enabled: true
ipv6:
enabled: false
EOFEl ejemplo anterior está configurado para la subred predeterminada
192.168.122.0/24, suponiendo que la prueba se ejecuta en
una máquina virtual. Adáptelo a su entorno, sin olvidar la dirección
MAC. Dado que se puede utilizar la misma imagen para aprovisionar varios
nodos, la configuración de red realizada por EIB (a través de
nmc) depende de que pueda identificar de forma única el
nodo por su dirección MAC y, por lo tanto, durante el arranque,
nmc aplicará la configuración de red correcta a cada
equipo. Esto significa que deberá conocer las direcciones MAC de los
sistemas en los que desea realizar la instalación. Alternativamente, el
comportamiento predeterminado es confiar en DHCP, pero puede utilizar el
gancho configure-network.sh para aplicar una
configuración común a todos los nodos. Consulte la guía sobre conexión de
redes (Capítulo 12, Conexiones de red de Edge) para obtener más detalles.
La estructura de archivo resultante tendrá este aspecto:
├── iso-definition.yaml
├── base-images/
│ └── slemicro.iso
└── network/
└── host1.local.yamlLa configuración de red que acabamos de crear se analizará y los archivos de conexión de NetworkManager necesarios se generarán automáticamente y se insertarán en la nueva imagen de instalación que creará EIB. Estos archivos se aplicarán durante el aprovisionamiento del host, lo que dará como resultado una configuración de red completa.
Consulte la sección sobre el componente de red de Edge (Capítulo 12, Conexiones de red de Edge) para obtener una explicación más completa de la configuración anterior y ejemplos de esta función.
3.4 Creación de la imagen #
Ahora que tenemos una imagen base y una definición de imagen para que EIB la
utilice, vamos a crear la imagen. Para ello, solo tenemos que usar
Podman para llamar al contenedor EIB con el comando
"build", especificando el archivo de definición:
podman run --rm -it --privileged -v $CONFIG_DIR:/eib \
registry.suse.com/edge/3.5/edge-image-builder:1.3.2 \
build --definition-file iso-definition.yamlEl resultado del comando debe tener este aspecto:
Setting up Podman API listener...
Downloading file: dl-manifest-1.yaml 100% (498/498 B, 9.5 MB/s)
Pulling selected Helm charts... 100% (1/1, 43 it/min)
Generating image customization components...
Identifier ................... [SUCCESS]
Custom Files ................. [SKIPPED]
Time ......................... [SKIPPED]
Network ...................... [SUCCESS]
Groups ....................... [SKIPPED]
Users ........................ [SUCCESS]
Proxy ........................ [SKIPPED]
Resolving package dependencies...
Rpm .......................... [SUCCESS]
Os Files ..................... [SKIPPED]
Systemd ...................... [SKIPPED]
Fips ......................... [SKIPPED]
Elemental .................... [SKIPPED]
Suma ......................... [SKIPPED]
Populating Embedded Artifact Registry... 100% (3/3, 10 it/min)
Embedded Artifact Registry ... [SUCCESS]
Keymap ....................... [SUCCESS]
Configuring Kubernetes component...
The Kubernetes CNI is not explicitly set, defaulting to 'cilium'.
Downloading file: rke2_installer.sh
Downloading file: rke2-images-core.linux-amd64.tar.zst 100% (657/657 MB, 48 MB/s)
Downloading file: rke2-images-cilium.linux-amd64.tar.zst 100% (368/368 MB, 48 MB/s)
Downloading file: rke2.linux-amd64.tar.gz 100% (35/35 MB, 50 MB/s)
Downloading file: sha256sum-amd64.txt 100% (4.3/4.3 kB, 6.2 MB/s)
Kubernetes ................... [SUCCESS]
Certificates ................. [SKIPPED]
Cleanup ...................... [SKIPPED]
Building ISO image...
Kernel Params ................ [SKIPPED]
Build complete, the image can be found at: eib-image.isoLa imagen ISO creada se guarda en
$CONFIG_DIR/eib-image.iso:
├── iso-definition.yaml
├── eib-image.iso
├── _build
│ └── cache/
│ └── ...
│ └── build-<timestamp>/
│ └── ...
├── base-images/
│ └── slemicro.iso
└── network/
└── host1.local.yamlPara cada imagen se crea una carpeta con marca de tiempo en
$CONFIG_DIR/_build/ que incluye los registros del proceso
de creación, los artefactos utilizados durante la creación y los directorios
combustion y artefacts, que contienen
todos los guiones y artefactos que se añaden a la imagen lista para
arrancar.
El contenido de este directorio tendrá este aspecto:
├── build-<timestamp>/
│ │── combustion/
│ │ ├── 05-configure-network.sh
│ │ ├── 10-rpm-install.sh
│ │ ├── 12-keymap-setup.sh
│ │ ├── 13b-add-users.sh
│ │ ├── 20-k8s-install.sh
│ │ ├── 26-embedded-registry.sh
│ │ ├── 48-message.sh
│ │ ├── network/
│ │ │ ├── host1.local/
│ │ │ │ └── eth0.nmconnection
│ │ │ └── host_config.yaml
│ │ ├── nmc
│ │ └── script
│ │── artefacts/
│ │ │── registry/
│ │ │ ├── hauler
│ │ │ ├── nginx:<version>-registry.tar.zst
│ │ │ ├── rancher_kubectl:<version>-registry.tar.zst
│ │ │ └── registry.suse.com_suse_sles_15.6_virt-operator:<version>-registry.tar.zst
│ │ │── rpms/
│ │ │ └── rpm-repo
│ │ │ ├── addrepo0
│ │ │ │ ├── nvidia-container-toolkit-<version>.rpm
│ │ │ │ ├── nvidia-container-toolkit-base-<version>.rpm
│ │ │ │ ├── libnvidia-container1-<version>.rpm
│ │ │ │ └── libnvidia-container-tools-<version>.rpm
│ │ │ ├── repodata
│ │ │ │ ├── ...
│ │ │ └── zypper-success
│ │ └── kubernetes/
│ │ ├── rke2_installer.sh
│ │ ├── registries.yaml
│ │ ├── server.yaml
│ │ ├── images/
│ │ │ ├── rke2-images-cilium.linux-amd64.tar.zst
│ │ │ └── rke2-images-core.linux-amd64.tar.zst
│ │ ├── install/
│ │ │ ├── rke2.linux-amd64.tar.gz
│ │ │ └── sha256sum-amd64.txt
│ │ └── manifests/
│ │ ├── dl-manifest-1.yaml
│ │ └── kubevirt.yaml
│ ├── createrepo.log
│ ├── eib-build.log
│ ├── embedded-registry.log
│ ├── helm
│ │ └── kubevirt
│ │ └── kubevirt-0.4.0.tgz
│ ├── helm-pull.log
│ ├── helm-template.log
│ ├── iso-build.log
│ ├── iso-build.sh
│ ├── iso-extract
│ │ └── ...
│ ├── iso-extract.log
│ ├── iso-extract.sh
│ ├── modify-raw-image.sh
│ ├── network-config.log
│ ├── podman-image-build.log
│ ├── podman-system-service.log
│ ├── prepare-resolver-base-tarball-image.log
│ ├── prepare-resolver-base-tarball-image.sh
│ ├── raw-build.log
│ ├── raw-extract
│ │ └── ...
│ └── resolver-image-build
│ └──...
└── cache
└── ...Si la compilación falla, eib-build.log es el primer
registro que contiene información. Desde allí, se le dirigirá al componente
que falló para su depuración.
En este punto, debe tener una imagen lista para usar que:
Distribuirá SUSE Linux Micro 6.2
Configurará la contraseña raíz
Instalará el paquete
nvidia-container-toolkitConfigurará un registro de contenedor integrado para proporcionar contenido localmente
Instalará RKE2 de un solo nodo
Configurará la red estática
Instalará KubeVirt
Desplegará un manifiesto proporcionado por el usuario
3.5 Depuración del proceso de creación de imágenes #
Si el proceso de creación de imágenes falla, consulte la guía original sobre depuración.
3.6 Prueba de la imagen recién creada #
Para obtener instrucciones sobre cómo probar la imagen lista para arrancar recién creada, consulte la guía original sobre pruebas de imágenes.
4 SUSE Multi-Linux Manager #
La versión de SUSE Multi-Linux Manager incluida con SUSE Edge 3.5 (5.0.6) aún no admite SUSE Linux Micro 6.2. Se actualizará y se incluirá compatibilidad en versiones futuras de SUSE Edge 3.5.
SUSE Multi-Linux Manager está incluido en SUSE Edge y proporciona automatización y control con el fin de mantener el sistema operativo subyacente SUSE Linux Micro constantemente actualizado en todos los nodos de su despliegue periférico. También se puede usar para gestionar Kubernetes y las aplicaciones desplegadas en Kubernetes en los nodos periféricos.
Esta guía de inicio rápido tiene como objetivo familiarizarle con SUSE Multi-Linux Manager lo antes posible, con el fin de proporcionar actualizaciones del sistema operativo a sus nodos periféricos. No aborda temas como el dimensionamiento del almacenamiento, la creación y gestión de canales de software adicionales con fines de preparación, ni la gestión de usuarios, grupos de sistemas y organizaciones para despliegues de mayor envergadura. Para su uso en producción, le recomendamos encarecidamente que se familiarice con la completa documentación de SUSE Multi-Linux Manager.
Para preparar SUSE Edge a fin de que SUSE Multi-Linux Manager se use de forma eficaz, es necesario seguir los siguientes pasos:
Desplegar y configurar SUSE Multi-Linux Manager Server
Sincronizar los repositorios de paquetes de SUSE Linux Micro
Crear grupos de sistemas
Crear claves de activación
Usar Edge Image Builder para preparar el medio de instalación para el registro de SUSE Multi-Linux Manager
4.1 Despliegue de SUSE Multi-Linux Manager Server #
Si ya tiene una instancia de SUSE Multi-Linux Manager 5.0.6 en ejecución, puede omitir este paso.
Puede ejecutar SUSE Multi-Linux Manager Server en un servidor físico dedicado, como máquina virtual en su propio hardware, o en la nube. Se proporcionan imágenes de máquinas virtuales preconfiguradas para SUSE Multi-Linux Server para las nubes públicas compatibles.
En esta guía de inicio rápido se utiliza la imagen "qcow2"
SUSE-Manager-Server.x86_64-5.0.4-Qcow-5.0-2025-04.qcow2
para AMD64/Intel 64. La puede encontrar en https://www.suse.com/download/suse-manager/
o en el Centro de servicios al cliente de SUSE. Esta imagen funciona como
una máquina virtual en hipervisores como KVM. Compruebe siempre que dispone
de la versión más reciente de la imagen y utilícela para las nuevas
instalaciones.
También puede instalar SUSE Multi-Linux Manager Server en cualquier otra arquitectura de hardware compatible. En tal caso, elija la imagen que coincida con su arquitectura de hardware.
Una vez que haya descargado la imagen, cree una máquina virtual que cumpla, como mínimo, con las siguientes especificaciones de hardware:
16 GB de RAM
4 núcleos físicos o virtuales
Un dispositivo de bloque adicional con una capacidad mínima de 100 GB
Con la imagen qcow2, no es necesario instalar el sistema operativo. Puede conectar directamente la imagen como su partición raíz.
Debe configurar la red para que sus nodos periféricos puedan acceder posteriormente a SUSE Multi-Linux Manager Server con un nombre de host que contenga el nombre de dominio completo.
Cuando inicie SUSE Multi-Linux Manager por primera vez, deberá realizar algunas configuraciones iniciales:
Seleccionar la disposición del teclado
Aceptar el acuerdo de licencia
Seleccionar la zona horaria
Introducir la contraseña raíz del sistema operativo
Los pasos siguientes se deben realizar con permisos de usuario root:
Para el paso siguiente, necesita el código de registro para la extensión de SUSE Multi-Linux Manager que encontrará en el Centro de servicios al cliente de SUSE. Se puede usar el mismo código para registrar tanto SUSE Linux Micro como SUSE Multi-Linux Manager:
Registre SUSE Linux Micro:
transactional-update register -r <REGCODE> -e <your_email>Registre SUSE Multi-Linux Manager:
transactional-update register -p SUSE-Manager-Server/5.0/x86_64 -r <REGCODE>La cadena del producto depende de la arquitectura de su hardware. Por ejemplo, si utiliza SUSE Multi-Linux Manager en un sistema ARM de 64 bits, la cadena es "SUSE-Manager-Server/5.0/aarch64".
Rearranque.
Actualice el sistema:
transactional-updateA menos que no haya habido cambios, reinicie el sistema para aplicar las actualizaciones.
SUSE Multi-Linux Manager se proporciona a través de un contenedor gestionado
por Podman. El comando mgradm se encarga de la
instalación y la configuración.
Es muy importante que el nombre de host configurado en su instancia de SUSE Multi-Linux Manager Server tenga un nombre de dominio completo que los nodos periféricos que desea administrar puedan resolver correctamente en su red.
Antes de instalar y configurar el contenedor de SUSE Multi-Linux Manager
Server, debe preparar el dispositivo de bloque adicional que ha añadido
previamente. Para ello, debe conocer el nombre que la máquina virtual ha
asignado al dispositivo. Por ejemplo, si el dispositivo de bloque es
/dev/vdb, puede configurarlo para que se utilice con SUSE
Multi-Linux Manager mediante el siguiente comando:
mgr-storage-server /dev/vdbDespliegue SUSE Multi-Linux Manager:
mgradm install podman <FQDN>Proporcione la contraseña para el certificado de CA. Esta contraseña debe ser diferente de sus contraseñas de inicio de sesión. Por lo general, no es necesario introducirla más adelante, pero debe anotarla.
Proporcione la contraseña para el usuario "admin". Se trata del usuario inicial para iniciar sesión en SUSE Multi-Linux Manager. Más adelante podrá crear usuarios adicionales con derechos completos o restringidos.
4.2 Configuración de SUSE Multi-Linux Manager #
Una vez finalizado el despliegue, puede iniciar sesión en la interfaz de usuario web de SUSE Multi-Linux Manager utilizando el nombre de host que proporcionó anteriormente. El usuario inicial es "admin". Use la contraseña que proporcionó en el paso anterior.
Para el siguiente paso, necesitará las credenciales de su organización, que encontrará en la segunda subpestaña de la pestaña "Usuarios" de su organización en el Centro de servicios al cliente de SUSE. Con esas credenciales, SUSE Multi-Linux Manager puede sincronizar todos los productos a los que está suscrito.
Seleccione Administrador > Asistente de configuración.
En la pestaña Organization Credentials (Credenciales de
la organización) cree nuevas credenciales con sus datos de
Username (Nombre de usuario) y
Password (Contraseña) que encontró en el Centro de
servicios al cliente de SUSE.
Diríjase a la pestaña siguiente, SUSE Products (Productos
SUSE). Debe esperar hasta que finalice la primera sincronización de datos
con el Centro de servicios al cliente de SUSE.
Cuando la lista se haya rellenado, utilice el filtro para mostrar solo
"Micro 6.2". Marque la casilla de SUSE Linux Micro 6.2 para la arquitectura
de hardware en la que se ejecutarán sus nodos periféricos
(x86_64 o aarch64).
Haga clic en Add Products (Añadir productos). Esto
añadirá el repositorio de paquetes principal ("canal") para SUSE Linux Micro
y añadirá automáticamente el canal para las herramientas cliente de SUSE
Manager como un subcanal.
Dependiendo de su conexión a Internet, la primera sincronización tardará un poco. Ya puede empezar con los siguientes pasos:
En Systems > System Groups (Sistemas > Grupos de
sistemas), cree al menos un grupo al que sus sistemas se unirán
automáticamente cuando se incorporen. Los grupos son una forma importante de
categorizar los sistemas, ya que permiten aplicar configuraciones o acciones
a un conjunto completo de sistemas a la vez. Conceptualmente, son similares
a las etiquetas de Kubernetes.
Haga clic en + Create Group (Crear grupo).
Proporcione un nombre corto, por ejemplo, "Nodos periféricos", y una descripción detallada.
En Systems > Activation Keys (Sistemas > Claves de
activación), cree al menos una clave de activación. Las claves de activación
pueden considerarse como un perfil de configuración que se aplica
automáticamente a los sistemas cuando se incorporan a SUSE Multi-Linux
Manager. Si desea que determinados nodos periféricos se añadan a diferentes
grupos o usen una configuración diferente, puede crear claves de activación
independientes para ellos y utilizarlas posteriormente en Edge Image Builder
para crear medios de instalación personalizados.
Un caso de uso avanzado típico de las claves de activación sería asignar los clústeres de prueba a los canales de software con las últimas actualizaciones y los clústeres de producción a los canales de software que solo reciben esas últimas actualizaciones una vez que se han probado en el clúster de prueba.
Haga clic en + Create Key (Crear clave).
Elija una descripción corta, por ejemplo, "Nodos periféricos". Proporcione un nombre único que identifique la clave, por ejemplo, "edge-x86_64" para sus nodos periféricos con arquitectura de hardware AMD64/Intel 64. Se añade automáticamente un prefijo numérico a la clave. Para la organización predeterminada, el número es siempre "1". Si crea organizaciones adicionales en SUSE Multi-Linux Manager y crea claves para ellas, ese número puede ser diferente.
Si no ha creado ningún canal de software duplicado, puede conservar la configuración del canal base como "SUSE Manager Default" (Predeterminada de SUSE Manager). De este modo, se asignará automáticamente el repositorio de actualizaciones de SUSE adecuado para sus nodos periféricos.
Como "Child Channel" (Canal secundario), seleccione el control deslizante "Include recommended" (Incluir recomendados) para la arquitectura de hardware para la que se utiliza su clave de activación. Esto añadirá el canal "SUSE-Manager-Tools-For-SL-Micro-6.2".
En la pestaña "Groups" (Grupos), añada el grupo que ha creado anteriormente. Todos los nodos que se incorporen utilizando esta clave de activación se añadirán automáticamente a ese grupo.
4.3 Creación de una imagen de instalación personalizada con Edge Image Builder #
Para usar Edge Image Builder, solo necesita un entorno en el que pueda iniciar un contenedor basado en Linux con Podman.
Para una configuración mínima del laboratorio, es posible usar la misma máquina virtual en la que se ejecuta SUSE Multi-Linux Manager Server. Asegúrese de que dispone de suficiente espacio en disco en la máquina virtual. Esta configuración no es recomendable en entornos de producción. Consulte la Sección 3.1, “Requisitos previos” para conocer los sistemas operativos host con los que hemos probado Edge Image Builder.
Inicie sesión en su host de SUSE Multi-Linux Manager Server como usuario root.
Extraiga el contenedor de Edge Image Builder:
podman pull registry.suse.com/edge/3.5/edge-image-builder:1.3.2Cree el directorio /opt/eib y un subdirectorio
base-images:
mkdir -p /opt/eib/base-imagesEn esta guía de inicio rápido se usa la versión "autoinstalable" de la imagen de SUSE Linux Micro. Esa imagen se puede grabar posteriormente en una unidad USB física y utilizarse para la instalación en servidores físicos. Si su servidor tiene la opción de conexión remota de imágenes ISO de instalación a través de un BMC (Baseboard Management Controller), también puede utilizar ese método. Por último, esa imagen también se puede utilizar con la mayoría de las herramientas de virtualización.
Si desea precargar la imagen directamente en un nodo físico o iniciarla directamente desde una máquina virtual, también puede utilizar el tipo de imagen "raw".
Encontrará esas imágenes en el Centro de servicios al cliente de SUSE o en https://www.suse.com/download/sle-micro/.
Descargue o copie la imagen
SL-Micro.x86_64-6.2-Default-SelfInstall-GM.install.iso en
el directorio base-images y asígnele el nombre
"slemicro.iso".
La creación de imágenes AArch64 en un host de creación basado en ARM es una tecnología en fase preliminar en SUSE Edge 3.5. Es muy probable que funcione, pero aún no es compatible. Si desea probarlo, debe ejecutar Podman en un equipo ARM de 64 bits y sustituir "x86_64" por "aarch64" en todos los ejemplos y fragmentos de código.
En /opt/eib, cree un archivo llamado
iso-definition.yaml. Esta es tu definición de creación
para Edge Image Builder.
A continuación se muestra un ejemplo sencillo que instala SL Micro 6.2; define una contraseña raíz, un usuario adicional y el mapa de teclas; inicia la interfaz de usuario gráfica de Cockpit y registra su nodo en SUSE Multi-Linux Manager:
apiVersion: 1.3
image:
imageType: iso
arch: x86_64
baseImage: slemicro.iso
outputImageName: eib-image.iso
operatingSystem:
users:
- username: root
createHomeDir: true
encryptedPassword: $6$aaBTHyqDRUMY1HAp$pmBY7.qLtoVlCGj32XR/Ogei4cngc3f4OX7fwBD/gw7HWyuNBOKYbBWnJ4pvrYwH2WUtJLKMbinVtBhMDHQIY0
- username: admin
createHomeDir: true
encryptedPassword: $6$8EGZXU1iFcLiHHxk$Hs3nVtzO.yZhApT.YBHaNvLRZvXG3Iv/km92BtiNiGXhSSUG0ZbNHxlm7c//ROFj3W9M5xIkB.RLQpPKOFxP91
keymap: de
systemd:
enable:
- cockpit.socket
packages:
noGPGCheck: true
suma:
host: ${fully qualified hostname of your SUSE Multi-Linux Manager Server}
activationKey: 1-edge-x86_64Edge Image Builder también puede configurar la red, instalar automáticamente Kubernetes en el nodo e, incluso, desplegar aplicaciones a través de charts de Helm. Consulte el Capítulo 3, Clústeres independientes con Edge Image Builder para obtener ejemplos más completos.
Para baseImage, especifique el nombre real de la ISO en
el directorio base-images que desea utilizar.
En este ejemplo, la contraseña raíz sería "root". Consulte la Sección 3.3.2, “Configuración de usuarios del sistema operativo” para crear hashes para la contraseña segura que desea utilizar.
Dado que Cockpit prohíbe la conexión como usuario root, se necesita un usuario adicional. En este ejemplo, ese usuario es "admin", con la contraseña "admin".
Defina el mapa de teclas de la disposición de teclado actual que desee que tenga el sistema después de la instalación.
Utilizamos la opción noGPGCheck: true porque no vamos a
proporcionar una clave GPG para comprobar los paquetes RPM. En la guía
original sobre instalación de paquetes encontrará instrucciones
completas para realizar una configuración más segura, que se recomienda en
entornos de producción.
Como se ha mencionado en varias ocasiones, el host de SUSE Multi-Linux Manager requiere un nombre de host completo que pueda resolverse en la red en la que se iniciarán los nodos periféricos.
El valor de activationKey debe coincidir con la clave que
ha creado en SUSE Multi-Linux Manager.
Para crear una imagen de instalación que registre automáticamente sus nodos periféricos en SUSE Multi-Linux Manager después de la instalación, también debe preparar dos artefactos:
El paquete minion de Salt que instala el agente de gestión para SUSE Multi-Linux Manager
El certificado de CA de su instancia de SUSE Multi-Linux Manager Server
4.3.1 Descarga del paquete venv-salt-minion #
En /opt/eib, cree un subdirectorio
rpms.
Descargue el paquete venv-salt-minion desde su instancia
de SUSE Multi-Linux Manager Server en ese directorio. Puede obtenerlo a
través de la interfaz de usuario web buscando el paquete en
Software > Channel List (Software > Lista de canales)
y descargándolo desde el canal SUSE-Manager-Tools, o bien descargarlo desde
el repositorio de arranque de SUSE Multi-Linux Manager con una herramienta
como curl:
curl -O http://${HOSTNAME_OF_SUSE_MANAGER}/pub/repositories/slmicro/6/1/bootstrap/x86_64/venv-salt-minion-3006.0-8.1.x86_64.rpmEl nombre real del paquete puede variar si ya se ha lanzado una versión más reciente. Si hay varios paquetes entre los que elegir, elija siempre el más reciente.
Como solución a un problema documentado en las notas
de la versión de SUSE Multi-Linux Manager, también debe colocar la
versión más reciente del paquete de clave de versión en el directorio
rpms
(suse-build-key-12.0-slfo.1.1_3.1.noarch.rpm cuando se
creó esta documentación). La encontrará en la sección
Software de SUSE Multi-Linux Manager, en la pestaña
Paquetes del canal Grupo de SL Micro. Hay un botón
Descargar en la vista Detalles.
4.4 Descarga del certificado de CA de SUSE Multi-Linux Manager #
En /opt/eib, cree un subdirectorio
certificates.
Descargue el certificado de CA de SUSE Multi-Linux Manager en ese directorio:
curl -O http://${HOSTNAME_OF_SUSE_MANAGER}/pub/RHN-ORG-TRUSTED-SSL-CERTDebe cambiar el nombre del certificado a
RHN-ORG-TRUSTED-SSL-CERT.crt. Edge Image Builder se
asegurará de que el certificado se instale y se active en el nodo periférico
durante la instalación.
Ahora puede ejecutar Edge Image Builder:
cd /opt/eib
podman run --rm -it --privileged -v /opt/eib:/eib \
registry.suse.com/edge/3.5/edge-image-builder:1.3.2 \
build --definition-file iso-definition.yamlSi ha usado un nombre diferente para su archivo de definición YAML o desea utilizar una versión diferente de Edge Image Builder, deberá adaptar el comando en consecuencia.
Una vez finalizada la creación, encontrará la imagen ISO de instalación en
el directorio /opt/eib con el nombre
eib-image.iso.
Esa imagen se puede usar ahora para desplegar nodos que intentarán registrarse con SUSE Multi-Linux Manager.
Después de que los nodos se hayan instalado por completo, verá su clave como
pendiente en la sección Salt/Keys de
SUSE Multi-Linux Manager. Cuando haya aceptado la clave, el nodo se
incorporará automáticamente a SUSE Multi-Liux Manager y se mostrará en la
lista Sistemas después de que finalice el proceso. Tendrá
asignados los grupos del sistema que haya proporcionado en la clave de
activación.
A continuación, debe programar un rearranque antes de aplicar cualquier configuración adicional.
La aceptación de la clave se puede automatizar mediantes listas de permitidos, como se describe aquí.
Parte II Componentes #
Lista de componentes de Edge
- 5 Rancher
Consulte la documentación de Rancher en https://ranchermanager.docs.rancher.com/v2.13.
- 6 Extensiones de panel de control de Rancher
Las extensiones permiten a los usuarios, desarrolladores, partners y clientes ampliar y mejorar la interfaz de usuario de Rancher. SUSE Edge proporciona extensiones para el panel de control KubeVirt.
- 7 Rancher Turtles
Consulte la documentación de Rancher Turtles en https://documentation.suse.com/cloudnative/cluster-api/
- 8 Fleet
Fleet es un motor de gestión y despliegue de contenedores diseñado para ofrecer a los usuarios un mayor control sobre el clúster local y una supervisión constante a través de GitOps. Fleet no solo se centra en la escalabilidad, sino que también proporciona a los usuarios un alto grado de control y v…
- 9 SUSE Linux Micro
Consulte la documentación oficial de SUSE Linux Micro
- 10 Metal3
Metal3 es un proyecto de la CNCF que proporciona capacidades de gestión de infraestructura bare metal para Kubernetes.
- 11 Edge Image Builder
Consulte el repositorio oficial.
- 12 Conexiones de red de Edge
En esta sección se describe el enfoque de la configuración de redes en la solución SUSE Edge. Se explica cómo configurar NetworkManager en SUSE Linux Micro de forma declarativa y cómo se integran las herramientas relacionadas.
- 13 Elemental
Elemental es una pila de software que permite la gestión centralizada y completa del sistema operativo nativo en la nube con Kubernetes. La pila Elemental consta de varios componentes que residen en Rancher o en los nodos periféricos. Los componentes principales son:
- 14 K3s
K3s es una distribución de Kubernetes certificada y de alta disponibilidad, diseñada para cargas de trabajo de producción en ubicaciones remotas sin supervisión y con recursos limitados, o dentro de dispositivos IoT.
- 15 RKE2
Consulte la documentación oficial de RKE2.
- 16 SUSE Storage
SUSE Storage es un sistema de almacenamiento en bloques distribuido ligero, fiable y fácil de usar diseñado para Kubernetes. Se trata de un producto basado en Longhorn, un proyecto de código abierto desarrollado inicialmente por Rancher Labs y actualmente incubado bajo la CNCF.
- 17 SUSE Security
SUSE Security es una solución de seguridad para Kubernetes que proporciona seguridad de red L7, seguridad en el entorno de ejecución, seguridad en la cadena de suministro y comprobaciones de cumplimiento en un paquete cohesionado.
- 18 MetalLB
Consulte la documentación oficial de MetalLB.
- 19 Endpoint Copier Operator
Endpoint Copier Operator es un operador de Kubernetes cuyo objetivo es crear una copia de un servicio y un punto final de Kubernetes y mantenerlos sincronizados.
- 20 Edge Virtualization
En esta sección se describe cómo se puede utilizar Edge Virtualization para ejecutar máquinas virtuales en los nodos periféricos. Edge Virtualization se hadiseñado para casos de uso de virtualización ligeros, en los que se espera que se utilice un flujo de trabajo común para el despliegue y la gesti…
- 21 System Upgrade Controller
Consulte la documentación de System Upgrade Controller.
- 22 Upgrade Controller
Upgrade Controller es un controlador de Kubernetes capaz de realizar actualizaciones en los siguientes componentes de la plataforma SUSE Edge:
- 23 SUSE Multi-Linux Manager
SUSE Multi-Linux Manager está incluido en SUSE Edge y proporciona automatización y control con el fin de mantener el sistema operativo subyacente SUSE Linux Micro constantemente actualizado en todos los nodos de su despliegue periférico.
5 Rancher #
Consulte la documentación de Rancher en https://ranchermanager.docs.rancher.com/v2.13.
Rancher es una potente plataforma de gestión de Kubernetes de código abierto que optimiza el despliegue, las operaciones y la supervisión de clústeres de Kubernetes en múltiples entornos. Tanto si gestiona clústeres en sus instalaciones, en la nube o en el perímetro, Rancher le ofrece una plataforma unificada y centralizada para todas sus necesidades de Kubernetes.
5.1 Funciones clave de Rancher #
Gestión de varios clústeres: la interfaz intuitiva de Rancher permite gestionar clústeres de Kubernetes desde cualquier lugar: nubes públicas, centros de datos privados y ubicaciones periféricas.
Seguridad y conformidad: Rancher aplica políticas de seguridad, control de acceso basado en roles (RBAC) y estándares de cumplimiento en todo su entorno de Kubernetes.
Operaciones simplificadas del clúster: Rancher automatiza el aprovisionamiento, las actualizaciones y la resolución de problemas de los clústeres, lo que simplifica las operaciones de Kubernetes para equipos de todos los tamaños.
Catálogo de aplicaciones centralizado: el catálogo de aplicaciones de Rancher ofrece una amplia gama de charts de Helm y operadores de Kubernetes, lo que facilita el despliegue y gestión de aplicaciones en contenedores.
Entrega continua: Rancher es compatible con GitOps y los procesos de CI/CD, lo que permite automatizar y optimizar los procesos de entrega de aplicaciones.
5.2 Uso de Rancher en SUSE Edge #
Rancher proporciona varias funcionalidades básicas a la pila de SUSE Edge:
5.2.1 Gestión centralizada de Kubernetes #
En despliegues periféricos típicos con numerosos clústeres distribuidos, Rancher actúa como un plano de control central para gestionar estos clústeres de Kubernetes. Ofrece una interfaz unificada para el aprovisionamiento, la actualización, la supervisión y la resolución de problemas, lo que simplifica las operaciones y garantiza la coherencia.
5.2.2 Despliegue simplificado de clústeres #
Rancher optimiza la creación de clústeres de Kubernetes en el sistema operativo ligero SUSE Linux Micro, lo que facilita el despliegue de infraestructura periférica con sólidas capacidades de Kubernetes.
5.2.3 Despliegue y gestión de aplicaciones #
El catálogo integrado de aplicaciones de Rancher puede simplificar el despliegue y la gestión de aplicaciones en contenedores en clústeres de SUSE Edge, lo que permite un despliegue fluido de las cargas de trabajo en el perímetro.
5.2.4 Seguridad y aplicación de directivas #
Rancher proporciona herramientas de gobernanza basadas en directivas, control de acceso basado en roles (RBAC) e integración con proveedores de autenticación externos. Esto ayuda a mantener la seguridad y el cumplimiento normativo en los despliegues de SUSE Edge, aspectos fundamentales en entornos distribuidos.
5.3 Prácticas recomendadas #
5.3.1 GitOps #
Rancher incluye Fleet como un componente integrado para permitir la gestión de configuraciones de clústeres y despliegues de aplicaciones con código almacenado en git.
5.3.2 Observabilidad #
Rancher incluye herramientas integradas de supervisión y registro, como Prometheus y Grafana, que proporcionan información detallada sobre el estado y el rendimiento del clúster.
5.4 Instalación con Edge Image Builder #
SUSE Edge usa Capítulo 11, Edge Image Builder para personalizar las imágenes del sistema operativo base SUSE Linux Micro. Siga las instrucciones de la Sección 27.6, “Instalación de Rancher” para realizar una instalación en un entorno aislado de Rancher sobre clústeres de Kubernetes aprovisionados por EIB.
5.5 Recursos adicionales #
6 Extensiones de panel de control de Rancher #
Las extensiones permiten a los usuarios, desarrolladores, partners y clientes ampliar y mejorar la interfaz de usuario de Rancher. SUSE Edge proporciona extensiones para el panel de control KubeVirt.
Consulte la documentación
de Rancher para obtener información general sobre las
extensiones de panel de control de Rancher.
6.1 Instalación #
Todos los componentes de SUSE Edge 3.5, incluidas las extensiones de panel de control, se despliegan como artefactos OCI. Para instalar extensiones de SUSE Edge, puede usar la interfaz del usuario del panel de control de Rancher, Helm o Fleet:
6.1.1 Instalación con la interfaz de usuario del panel de control de Rancher #
Haga clic en Extensions (Extensiones) en la sección Configuration (Configuración) de la barra lateral de navegación.
En la página Extensions (Extensiones), haga clic en el menú de tres puntos de la parte superior derecha y seleccione Manage Repositories (Gestionar repositorios).
Cada extensión se despliega mediante su propio artefacto OCI. Están disponibles en el repositorio de charts de Helm de SUSE Edge.
En la página Repositories (Repositorios), haga clic en
Create(Crear).En el formulario, especifique el nombre y la URL del repositorio y haga clic en
Create(Crear).URL del repositorio de charts de Helm de SUSE Edge:
oci://registry.suse.com/edge/chartsPuede comprobar que el repositorio de extensiones se ha añadido a la lista y se encuentra en estado
Active(Activo).Vuelva a Extensions (Extensiones) en la sección Configuration (Configuración) de la barra lateral de navegación.
En la pestaña Available (Disponibles), consulte las extensiones disponibles para instalar.
En la tarjeta de la extensión, haga clic en
Instally confirme el proceso.Una vez instalada la extensión, la interfaz de usuario de Rancher solicita que se vuelva a cargar la página, tal y como se describe en la página
Installing Extensions Rancher(Instalación de extensiones de Rancher) de la documentación.
6.1.2 Instalación con Helm #
# KubeVirt extension
helm install kubevirt-dashboard-extension oci://registry.suse.com/edge/charts/kubevirt-dashboard-extension --version 305.0.4+up1.3.3 --namespace cattle-ui-plugin-systemLas extensiones se deben instalar en el espacio de nombres
cattle-ui-plugin-system.
Después de instalar una extensión, es necesario volver a cargar la interfaz de usuario del panel de control de Rancher.
6.1.3 Instalación con Fleet #
Para instalar extensiones de panel de control con Fleet, es necesario
definir un recurso gitRepo que apunte a un repositorio
Git con archivos de configuración fleet.yaml de bundle
personalizados.
# KubeVirt extension fleet.yaml
defaultNamespace: cattle-ui-plugin-system
helm:
releaseName: kubevirt-dashboard-extension
chart: oci://registry.suse.com/edge/charts/kubevirt-dashboard-extension
version: "305.0.4+up1.3.3"La propiedad releaseName es obligatoria y debe coincidir
con el nombre de la extensión para que esta se instale correctamente.
cat <<- EOF | kubectl apply -f -
apiVersion: fleet.cattle.io/v1alpha1
metadata:
name: edge-dashboard-extensions
namespace: fleet-local
spec:
repo: https://github.com/suse-edge/fleet-examples.git
branch: main
paths:
- fleets/kubevirt-dashboard-extension/
EOFPara obtener más información, consulte el Capítulo 8, Fleet
y el repositorio fleet-examples.
Después de que se hayan instalado las extensiones, aparecen en la sección
Extensions (Extensiones) de la pestaña
Installled (Instaladas). Dado que no se
instalan a través de Apps/Marketplace, se marcan con la etiqueta
Third-Party (De terceros).
6.2 Extensión de panel de control KubeVirt #
La extensión KubeVirt proporciona funciones básicas de gestión de máquinas virtuales para la interfaz de usuario del panel de control de Rancher. Sus capacidades se describen en la Sección 20.7.2, “Uso de la extensión de panel de control KubeVirt de Rancher”.
7 Rancher Turtles #
Consulte la documentación de Rancher Turtles en https://documentation.suse.com/cloudnative/cluster-api/
Rancher Turtles es un operador de Kubernetes que proporciona integración entre Rancher Manager y Cluster API (CAPI) con el objetivo de ofrecer compatibilidad total con CAPI a Rancher.
7.1 Funciones principales de Rancher Turtles #
Importar automáticamente clústeres CAPI a Rancher instalando el agente Rancher Cluster Agent en clústeres aprovisionados por CAPI.
Instalar y configurar las dependencias del controlador CAPI a través de CAPI Operator.
Gestionar las dependencias de proveedor de CAPI instaladas mediante la API
CAPIProvider.
7.2 Uso de Rancher Turtles en SUSE Edge #
La pila de SUSE Edge proporciona un chart de helm
rancher-turtles-providers que habilita a determinados
proveedores de CAPI mediante la API CAPIProvider:
Proveedor de plano de control y arranque de RKE2
Los componentes de proveedor de infraestructura de Metal3 (Capítulo 10, Metal3)
Proveedor IPAM de Metal3 (Capítulo 10, Metal3, no se admite actualmente)
Proveedor de complemento de Fleet
Solo se admiten los proveedores predeterminados instalados a través del chart wrapper. Los proveedores alternativos de plano de control, arranque e infraestructura no son compatibles actualmente como parte de la pila de SUSE Edge.
7.3 Instalación de Rancher Turtles #
A partir de Rancher 2.13, Rancher Turtles está habilitado por defecto al instalar Rancher.
Es posible instalar proveedores de Rancher Turtles siguiendo las instrucciones de la guía de inicio rápido de Metal3 (Capítulo 1, Despliegues automatizados de BMC con Metal3) o de la documentación del clúster de gestión (Capítulo 41, Configuración del clúster de gestión).
7.4 Recursos adicionales #
8 Fleet #
Fleet es un motor de gestión y despliegue de contenedores diseñado para ofrecer a los usuarios un mayor control sobre el clúster local y una supervisión constante a través de GitOps. Fleet no solo se centra en la escalabilidad, sino que también proporciona a los usuarios un alto grado de control y visibilidad para supervisar exactamente lo que hay instalado en el clúster.
Fleet puede gestionar despliegues desde Git de YAML sin procesar de Kubernetes, charts de Helm, Kustomize o cualquier combinación de los tres sistemas. Independientemente de la fuente, todos los recursos se convierten dinámicamente en charts de Helm, y Helm se utiliza como motor para desplegar todos los recursos en el clúster. Como resultado, los usuarios disfrutan de un alto grado de control, coherencia y auditabilidad de sus clústeres.
Para obtener información sobre cómo funciona Fleet, consulte Arquitectura de Fleet.
8.1 Instalación de Fleet con Helm #
Fleet viene integrado en Rancher, pero también se puede instalar como una aplicación independiente en cualquier clúster de Kubernetes utilizando Helm.
8.2 Uso de Fleet con Rancher #
Rancher usa Fleet para desplegar aplicaciones en clústeres gestionados. La entrega continua con Fleet introduce GitOps a gran escala, un sistema diseñado para gestionar aplicaciones que se ejecutan en un gran número de clústeres.
Fleet funciona de forma óptima como parte integrante de Rancher. En los clústeres gestionados con Rancher se despliega automáticamente el agente de Fleet como parte del proceso de instalación/importación, y el clúster queda inmediatamente disponible para ser gestionado por Fleet.
8.3 Acceso a Fleet en la interfaz de usuario de Rancher #
Fleet viene preinstalado en Rancher y se gestiona con la opción Continuous Delivery (Entrega continua) en la interfaz de usuario de Rancher.
La sección Continuous Delivery (Entrega continua) incluye estos elementos:
8.3.1 Dashboard (Panel de control) #
Se trata de una vista general de todos los repositorios GitOps en todos los espacios de trabajo. Solo se muestran los espacios de trabajo con repositorios.
8.3.2 Git repos (Repositorios Git) #
Muestra una lista de repositorios GitOps del espacio de trabajo seleccionado. Seleccione el espacio de trabajo activo en la lista desplegable de la parte superior de la página.
8.3.3 Clústeres #
Muestra una lista de clústeres gestionados. De forma predeterminada, todos
los clústeres gestionados por Rancher se añaden al espacio de trabajo
fleet-default. El espacio de trabajo
fleet-local incluye el clúster local (de gestión). Desde
aquí, es posible usar las acciones Pause (Pausar) o
Force update (Forzar la actualización) en los clústeres o
mover el clúster a otro espacio de trabajo. Editar el clúster permite
actualizar las etiquetas y anotaciones utilizadas para agrupar los
clústeres.
8.3.4 Cluster groups (Grupos de clústeres) #
Esta sección permite agrupar de forma personalizada los clústeres dentro del espacio de trabajo mediante selectores.
8.3.5 Advanced (Avanzado) #
Esta sección permite gestionar los espacios de trabajo y otros recursos relacionados con Fleet.
8.4 Ejemplo de instalación de KubeVirt con Rancher y Fleet usando el panel de control de Rancher #
Cree un repositorio Git que contenga el archivo
fleet.yaml:defaultNamespace: kubevirt helm: chart: "oci://registry.suse.com/edge/charts/kubevirt" version: "305.0.1+up0.6.0" # kubevirt namespace is created by kubevirt as well, we need to take ownership of it takeOwnership: trueEn el panel de control de Rancher, diríjase a ☰ > Continuous Delivery > Git Repos (☰ > Entrega continua > Repositorios Git) y haga clic en
Add Repository(Añadir repositorio).El asistente para la creación de repositorios le guía a través del proceso de creación del repositorio Git. Proporcione el nombre (Name) y la URL del repositorio (Repository URL) que haga referencia al repositorio Git creado en el paso anterior, y seleccione la rama o revisión adecuada. En el caso de un repositorio más complejo, especifique las rutas (Paths) para utilizar varios directorios en un solo repositorio.
Haga clic en
Next(Siguiente).En el paso siguiente, puede definir dónde se desplegarán las cargas de trabajo. Existen varias opciones básicas para seleccionar clústeres: puede no seleccionar ningún clúster, seleccionarlos todos o elegir directamente un clúster gestionado específico o un grupo de clústeres (si se ha definido). La opción Advanced (Avanzado) permite editar directamente los selectores a través del archivo YAML.
Haga clic en
Create(Crear). Se crea el repositorio. A partir de ahora, las cargas de trabajo se instalan y se mantienen sincronizadas en los clústeres que coinciden con la definición del repositorio.
8.5 Depuración y solución de problemas #
La sección "Advanced" (Avanzado) ofrece una visión general de los recursos de Fleet de nivel inferior. Un bundle es un recurso interno que se utiliza para la coordinación de recursos de Git. Cuando se analiza un repositorio Git, se generan uno o varios Bundles.
Para encontrar Bundles relevantes para un repositorio específico, vaya a la
página de detalles del repositorio Git y haga clic en la pestaña
Bundles.
El bundle se aplica a un recurso BundleDeployment que se crea para cada
clúster. Para ver los detalles de BundleDeployment, haga clic en el botón
Graph (Gráfico) situado en la parte superior derecha de
la página de detalles del repositorio Git. Se carga un gráfico de Repo > Bundles > BundleDeployments (Repositorio >
Bundles > BundleDeployments). Haga clic en BundleDeployment en el gráfico
para ver sus detalles y haga clic en Id para ver el YAML
de BundleDeployment.
Para consejos sobre la resolución de problemas de Fleet, consulte este documento.
8.6 Ejemplos de Fleet #
El equipo de Edge mantiene un repositorio con ejemplos de instalación de proyectos de Edge con Fleet.
El proyecto de Fleet incluye un repositorio fleet-examples que cubre todos los posibles casos de uso para la estructura de repositorios de Git.
9 SUSE Linux Micro #
Consulte la documentación oficial de SUSE Linux Micro
SUSE Linux Micro es un sistema operativo ligero y seguro para el perímetro. Combina los componentes reforzados para empresas de SUSE Linux Enterprise con las características que los desarrolladores desean en un sistema operativo moderno e inmutable. Como resultado, se obtiene una plataforma de infraestructura fiable con el mejor cumplimiento normativo de su clase y que, además, es fácil de usar.
9.1 ¿Cómo se usa SUSE Linux Micro en SUSE Edge? #
Utilizamos SUSE Linux Micro como sistema operativo base para nuestra plataforma. Proporciona una base segura, estable y mínima sobre la que construir.
El uso de instantáneas del sistema de archivos (Btrfs) para permitir reversiones sencillas en caso de que algo salga mal con una actualización es único en SUSE Linux Micro. Esto permite actualizaciones remotas seguras para toda la plataforma, incluso sin acceso físico en caso de que surjan problemas.
9.2 Prácticas recomendadas #
9.2.1 Medios de instalación #
SUSE Edge usa Edge Image Builder (Capítulo 11, Edge Image Builder) para preconfigurar la imagen de autoinstalación de SUSE Linux Micro.
9.2.2 Administración local #
SUSE Linux Micro incluye Cockpit para la gestión local del host a través de una aplicación web.
Este servicio está desactivado por defecto, pero se puede iniciar
habilitando el servicio systemd cockpit.socket. Dado que
Cockpit prohíbe el inicio de sesión como usuario root de forma
predeterminada, se recomienda crear un usuario con privilegios
administrativos. Para obtener más información, consulte la documentación
oficial de SUSE Linux Micro.
9.3 Problemas conocidos #
Por el momento, SUSE Linux Micro no dispone de ningún entorno de escritorio, pero se está desarrollando una solución en contenedores.
10 Metal3 #
Metal3 es un proyecto de la CNCF que proporciona capacidades de gestión de infraestructura bare metal para Kubernetes.
Metal3 ofrece recursos nativos de Kubernetes para gestionar el ciclo de vida de los servidores bare metal que admiten la gestión a través de protocolos fuera de banda, como Redfish.
También cuenta con un amplio soporte para Cluster API (CAPI). Esto permite gestionar los recursos de hardware a través de múltiples proveedores de infraestructura mediante APIs independientes del proveedor. Cluster API usa Metal3 como backend de infraestructura para objetos de máquina.
10.1 ¿Cómo se usa Metal3 en SUSE Edge? #
SUSE Edge usa Metal3 para gestionar el ciclo de
vida del hardware físico, como los servidores. El hardware debe ser
compatible con un protocolo de gestión fuera de banda que sea compatible con
Metal3 (por ejemplo, Redfish). Cuando un clúster
de gestión de SUSE Edge aprovisiona o desaprovisiona clústeres descendentes,
Metal3 interactúa con el BMC de un servidor a
través de Redfish. Las acciones que suelen formar parte de esta interacción
son las siguientes:
Montar y desmontar medios virtuales.
Encender, apagar y restablecer servidores.
Este enfoque resulta útil en situaciones en las que el hardware de destino admite la gestión fuera de banda y se desea un flujo de gestión de la infraestructura totalmente automatizado.
Metal3 y CAPI proporcionan API declarativas que permiten la gestión del inventario y el estado de los servidores bare metal, incluyendo la inspección, la limpieza y el aprovisionamiento/desaprovisionamiento automatizados.
10.2 Problemas conocidos #
El controlador de gestión de direcciones IP original no se admite actualmente, ya que aún no es compatible con nuestras herramientas de configuración de red. Sin embargo, el pod
ipam-controller-manageralojado en el espacio de nombresmetal3-ipam-systemes obligatorio, ya que CAPM3 requiere que las CRDipamexistan.Del mismo modo, tampoco se admiten los recursos IPAM ni los campos networkData Metal3DataTemplate.
Actualmente, solo se admite el despliegue mediante redfish-virtualmedia.
11 Edge Image Builder #
Consulte el repositorio oficial.
Edge Image Builder (EIB) es una herramienta que optimiza la generación de imágenes de disco personalizadas y listas para arrancar (CRB) para equipos de arranque. Estas imágenes permiten el despliegue integral de toda la pila de software de SUSE con una sola imagen.
Si bien EIB puede crear imágenes listas para arrancar para cualquier escenario de aprovisionamiento, resulta especialmente útil en despliegues en entornos aislados (air-gapped) con redes limitadas o completamente aisladas.
11.1 ¿Cómo se usa Edge Image Builder en SUSE Edge? #
SUSE Edge utiliza EIB para la configuración simplificada y rápida de imágenes de SUSE Linux Micro personalizadas en distintas situaciones. Por ejemplo, para el arranque de máquinas virtuales y bare metal con lo siguiente:
Despliegues de K3s/RKE2 de Kubernetes (de un solo nodo y de varios nodos) en entornos totalmente aislados
Despliegues de chart de Helm y de manifiestos de Kubernetes en entornos totalmente aislados
Registro en Rancher mediante la API de Elemental
Metal3
Configuración de red personalizada (por ejemplo, IP estática, nombre de host, VLAN, vinculación, etc.)
Configuraciones personalizadas del sistema operativo (por ejemplo, usuarios, grupos, contraseñas, claves SSH, proxies, NTP, certificados SSL personalizados, etc.)
Instalación en entornos aislados de paquetes RPM a nivel de host y locales (incluida la resolución de dependencias)
Registro en SUSE Multi-Linux Manager para la gestión del sistema operativo
Imágenes de contenedor integradas
Argumentos de línea de comando del kernel
Unidades de systemd que se deben habilitar/inhabilitar en el arranque
Guiones y archivos personalizados para cualquier tarea manual
11.2 Inicio #
Encontrará la documentación completa sobre el uso y las pruebas de Edge Image Builder aquí.
Asimismo, en el Capítulo 3, Clústeres independientes con Edge Image Builder se explica un escenario básico de despliegue.
Cuando se haya familiarizado con esta herramienta, encontrará más información útil en la página Consejos y trucos de EIB (Parte IV, “Consejos y trucos”).
11.3 Problemas conocidos #
EIB crea plantillas de charts de Helm y analiza todas las imágenes de la plantilla para aislar los charts de Helm. Si un chart de Helm no tiene todas sus imágenes dentro de la plantilla y, en su lugar, carga las imágenes de forma local, EIB no podrá aislar esas imágenes automáticamente. La solución es añadir manualmente cualquier imagen no detectada a la sección
embeddedArtifactRegistrydel archivo de definición.
12 Conexiones de red de Edge #
En esta sección se describe el enfoque de la configuración de redes en la solución SUSE Edge. Se explica cómo configurar NetworkManager en SUSE Linux Micro de forma declarativa y cómo se integran las herramientas relacionadas.
12.1 Descripción general de NetworkManager #
NetworkManager es una herramienta que gestiona la conexión de red principal y otras interfaces de conexión.
NetworkManager almacena las configuraciones de redes como archivos de
conexión que contienen el estado deseado en el directorio
/etc/NetworkManager/system-connections/.
Encontrará más información sobre NetworkManager en la documentación de SUSE Linux Micro.
12.2 Descripción general de nmstate #
nmstate es una biblioteca de amplia adopción (que incluye una herramienta de interfaz de línea de comandos) que ofrece una API declarativa para configuraciones de red a través de un esquema predefinido.
Encontrará información sobre nmstate en la documentación original.
12.3 NetworkManager Configurator (nmc) #
Para acceder a las opciones de personalización de redes disponibles en SUSE Edge se usa una herramienta de interfaz de línea de comandos llamada NetworkManager Configurator, o nmc para abreviar. Aprovecha la funcionalidad que ofrece la biblioteca nmstate y es capaz de configurar por si sola direcciones IP estáticas, servidores DNS, VLAN, vinculaciones, puentes, etc. Esta herramienta permite generar configuraciones de redes a partir de estados predefinidos deseados y aplicarlas de forma automatizada en muchos nodos diferentes.
Encontrará información sobre NetworkManager Configurator (nmc) en el repositorio original.
12.4 ¿Cómo se usa NetworkManager Configurator en SUSE Edge? #
SUSE Edge usa nmc para personalizar las redes en los distintos modelos de aprovisionamiento:
Configuraciones de red personalizadas en casos de aprovisionamiento de red dirigida (Capítulo 1, Despliegues automatizados de BMC con Metal3)
Configuraciones estáticas declarativas en casos de aprovisionamiento basado en imágenes (Capítulo 3, Clústeres independientes con Edge Image Builder)
12.5 Configuración con Edge Image Builder #
Edge Image Builder (EIB) es una herramienta que permite configurar varios hosts con una sola imagen del sistema operativo. En esta sección, se muestra cómo se puede utilizar un enfoque declarativo para describir los estados de red deseados, cómo se convierten en las respectivas conexiones de NetworkManager y cómo se aplican durante el proceso de aprovisionamiento.
12.5.1 Requisitos previos #
Si está siguiendo esta guía, se entiende que ya dispone de lo siguiente:
Un host físico (o máquina virtual) AMD64/Intel 64 que ejecute SLES 15 SP6 u openSUSE Leap 15.6
Un entorno de ejecución de contenedores disponible (por ejemplo, Podman)
Una copia de la imagen RAW de SUSE Linux Micro 6.2 disponible aquí
12.5.2 Obtención de la imagen del contenedor de Edge Image Builder #
La imagen del contenedor de EIB está disponible públicamente y se puede descargar desde el registro de SUSE Edge ejecutando:
podman pull registry.suse.com/edge/3.5/edge-image-builder:1.3.212.5.3 Creación del directorio de configuración de imágenes #
Para empezar, se crea el directorio de configuración:
export CONFIG_DIR=$HOME/eib
mkdir -p $CONFIG_DIR/base-imagesAhora, hay que asegurarse de que la copia de la imagen base descargada se traslade al directorio de configuración:
mv /path/to/downloads/SL-Micro.x86_64-6.2-Base-GM.raw $CONFIG_DIR/base-images/NotaEIB nunca modificará la imagen base introducida. Creará una nueva imagen con sus modificaciones.
El directorio de configuración en este momento debería tener el siguiente aspecto:
└── base-images/
└── SL-Micro.x86_64-6.2-Base-GM.raw12.5.4 Creación del archivo de definición de imagen #
El archivo de definición describe la mayoría de las opciones configurables que admite Edge Image Builder.
Comencemos con un archivo de definición muy básico para nuestra imagen del sistema operativo:
cat << EOF > $CONFIG_DIR/definition.yaml
apiVersion: 1.3
image:
arch: x86_64
imageType: raw
baseImage: SL-Micro.x86_64-6.2-Base-GM.raw
outputImageName: modified-image.raw
operatingSystem:
users:
- username: root
encryptedPassword: $6$jHugJNNd3HElGsUZ$eodjVe4te5ps44SVcWshdfWizrP.xAyd71CVEXazBJ/.v799/WRCBXxfYmunlBO2yp1hm/zb4r8EmnrrNCF.P/
EOFLa sección image es obligatoria y especifica la imagen de
entrada, su arquitectura y su tipo, así como el nombre que se le dará a la
imagen de salida. La sección operatingSystem es opcional
y contiene la configuración para habilitar el inicio de sesión en los
sistemas aprovisionados con el nombre de usuario/contraseña
root/eib.
NotaPuede usar libremente su propia contraseña cifrada ejecutando
openssl passwd -6 <contraseña>.
El directorio de configuración en este momento debería tener el siguiente aspecto:
├── definition.yaml
└── base-images/
└── SL-Micro.x86_64-6.2-Base-GM.raw12.5.5 Definición de las configuraciones de redes #
Las configuraciones de redes deseadas no forman parte del archivo de
definición de imagen que se acaba de crear. Se introducen ahora en el
directorio network/ especial. Vamos a crearlo:
mkdir -p $CONFIG_DIR/networkComo se mencionó anteriormente, la herramienta NetworkManager Configurator (nmc) espera una entrada en forma de esquema predefinido. Encontrará cómo configurar una amplia variedad de opciones de red diferentes en la documentación de ejemplos de NMState original.
En esta guía se explica cómo configurar la red en tres nodos diferentes:
Un nodo que usa dos interfaces Ethernet
Un nodo que usa vinculación de interfaces de red
Un nodo que usa un puente de redes
No se recomienda utilizar configuraciones de redes completamente diferentes en entornos de producción, especialmente si se configuran clústeres de Kubernetes. Las configuraciones de redes deben ser, por lo general, homogéneas entre los nodos o, al menos, entre las funciones dentro de un clúster determinado. Esta guía incluye varias opciones diferentes solo a modo de referencia.
NotaEn el ejemplo siguiente se entiende que se usa una red
libvirtpredeterminada con un rango de direcciones IP192.168.122.1/24. Ajústelo según las necesidades concretas de su entorno.
Vamos a crear los estados deseados para el primer nodo, al que llamaremos
node1.suse.com:
cat << EOF > $CONFIG_DIR/network/node1.suse.com.yaml
routes:
config:
- destination: 0.0.0.0/0
metric: 100
next-hop-address: 192.168.122.1
next-hop-interface: eth0
table-id: 254
- destination: 192.168.122.0/24
metric: 100
next-hop-address:
next-hop-interface: eth0
table-id: 254
dns-resolver:
config:
server:
- 192.168.122.1
- 8.8.8.8
interfaces:
- name: eth0
type: ethernet
state: up
mac-address: 34:8A:B1:4B:16:E1
ipv4:
address:
- ip: 192.168.122.50
prefix-length: 24
dhcp: false
enabled: true
ipv6:
enabled: false
- name: eth3
type: ethernet
state: down
mac-address: 34:8A:B1:4B:16:E2
ipv4:
address:
- ip: 192.168.122.55
prefix-length: 24
dhcp: false
enabled: true
ipv6:
enabled: false
EOFEn este ejemplo, definimos el estado deseado de dos interfaces Ethernet (eth0 y eth3), sus direcciones IP solicitadas, el enrutamiento y la resolución DNS.
Debe asegurarse de que las direcciones MAC de todas las interfaces Ethernet estén incluidas en la lista. Estas direcciones se utilizan durante el proceso de aprovisionamiento como identificadores de los nodos y sirven para determinar qué configuraciones deben aplicarse. De esta manera, podemos configurar varios nodos utilizando una sola imagen ISO o RAW.
El siguiente es el segundo nodo, al que llamaremos
node2.suse.com y que utilizará vinculación de interfaces
de red:
cat << EOF > $CONFIG_DIR/network/node2.suse.com.yaml
routes:
config:
- destination: 0.0.0.0/0
metric: 100
next-hop-address: 192.168.122.1
next-hop-interface: bond99
table-id: 254
- destination: 192.168.122.0/24
metric: 100
next-hop-address:
next-hop-interface: bond99
table-id: 254
dns-resolver:
config:
server:
- 192.168.122.1
- 8.8.8.8
interfaces:
- name: bond99
type: bond
state: up
ipv4:
address:
- ip: 192.168.122.60
prefix-length: 24
enabled: true
link-aggregation:
mode: balance-rr
options:
miimon: '140'
port:
- eth0
- eth1
- name: eth0
type: ethernet
state: up
mac-address: 34:8A:B1:4B:16:E3
ipv4:
enabled: false
ipv6:
enabled: false
- name: eth1
type: ethernet
state: up
mac-address: 34:8A:B1:4B:16:E4
ipv4:
enabled: false
ipv6:
enabled: false
EOFEn este ejemplo definimos un estado deseado de dos interfaces Ethernet (eth0 y eth1) que no permiten el direccionamiento IP, así como una vinculación con una directiva round-robin y su dirección respectiva que se utilizará para reenviar el tráfico de red.
Por último, crearemos el tercer y último archivo de estado deseado, que
usará un puente de red y al que llamaremos
node3.suse.com:
cat << EOF > $CONFIG_DIR/network/node3.suse.com.yaml
routes:
config:
- destination: 0.0.0.0/0
metric: 100
next-hop-address: 192.168.122.1
next-hop-interface: linux-br0
table-id: 254
- destination: 192.168.122.0/24
metric: 100
next-hop-address:
next-hop-interface: linux-br0
table-id: 254
dns-resolver:
config:
server:
- 192.168.122.1
- 8.8.8.8
interfaces:
- name: eth0
type: ethernet
state: up
mac-address: 34:8A:B1:4B:16:E5
ipv4:
enabled: false
ipv6:
enabled: false
- name: linux-br0
type: linux-bridge
state: up
ipv4:
address:
- ip: 192.168.122.70
prefix-length: 24
dhcp: false
enabled: true
bridge:
options:
group-forward-mask: 0
mac-ageing-time: 300
multicast-snooping: true
stp:
enabled: true
forward-delay: 15
hello-time: 2
max-age: 20
priority: 32768
port:
- name: eth0
stp-hairpin-mode: false
stp-path-cost: 100
stp-priority: 32
EOFEl directorio de configuración en este momento debería tener el siguiente aspecto:
├── definition.yaml
├── network/
│ │── node1.suse.com.yaml
│ │── node2.suse.com.yaml
│ └── node3.suse.com.yaml
└── base-images/
└── SL-Micro.x86_64-6.2-Base-GM.rawNotaLos nombres de los archivos del directorio
network/son intencionados. Corresponden a los nombres de host que se establecerán durante el proceso de aprovisionamiento.
12.5.6 Creación de la imagen del sistema operativo #
Ahora que todas las configuraciones necesarias están listas, podemos crear la imagen ejecutando:
podman run --rm -it -v $CONFIG_DIR:/eib registry.suse.com/edge/3.5/edge-image-builder:1.3.2 build --definition-file definition.yamlEl resultado debe ser parecido a esto:
Generating image customization components...
Identifier ................... [SUCCESS]
Custom Files ................. [SKIPPED]
Time ......................... [SKIPPED]
Network ...................... [SUCCESS]
Groups ....................... [SKIPPED]
Users ........................ [SUCCESS]
Proxy ........................ [SKIPPED]
Rpm .......................... [SKIPPED]
Systemd ...................... [SKIPPED]
Elemental .................... [SKIPPED]
Suma ......................... [SKIPPED]
Embedded Artifact Registry ... [SKIPPED]
Keymap ....................... [SUCCESS]
Kubernetes ................... [SKIPPED]
Certificates ................. [SKIPPED]
Building RAW image...
Kernel Params ................ [SKIPPED]
Image build complete!El fragmento anterior nos indica que el componente
Network se ha configurado correctamente y que podemos
continuar con el aprovisionamiento de nuestros nodos periféricos.
NotaEs posible inspeccionar un archivo de registro (
network-config.log) y los respectivos archivos de conexión de NetworkManager en el directorio_buildresultante, dentro de un directorio con marca de hora de la ejecución de la imagen.
12.5.7 Aprovisionamiento de los nodos periféricos #
Vamos a copiar la imagen RAW resultante:
mkdir edge-nodes && cd edge-nodes
for i in {1..4}; do cp $CONFIG_DIR/modified-image.raw node$i.raw; doneNotará que hemos copiado la imagen creada cuatro veces, pero solo especificamos las configuraciones de redes para tres nodos. Esto se debe a que también queremos mostrar lo que sucederá si aprovisionamos un nodo que no coincide con ninguna de las configuraciones deseadas.
NotaEn esta guía se usará virtualización para los ejemplos de aprovisionamiento de nodos. Asegúrese de que estén habilitadas las extensiones necesarias en el BIOS (consulte este documento para obtener más detalles).
Utilizaremos virt-install para crear máquinas virtuales
utilizando los discos sin procesar copiados. Cada máquina virtual utilizará
10 GB de RAM y 6 CPU virtuales.
12.5.7.1 Aprovisionamiento del primer nodo #
Vamos a crear la máquina virtual:
virt-install --name node1 --ram 10000 --vcpus 6 --disk path=node1.raw,format=raw --osinfo detect=on,name=sle-unknown --graphics none --console pty,target_type=serial --network default,mac=34:8A:B1:4B:16:E1 --network default,mac=34:8A:B1:4B:16:E2 --virt-type kvm --importNotaEs importante que creemos las interfaces de red con las mismas direcciones MAC que las del estado deseado que hemos descrito anteriormente.
Una vez completada la operación, veremos algo similar a lo siguiente:
Starting install...
Creating domain...
Running text console command: virsh --connect qemu:///system console node1
Connected to domain 'node1'
Escape character is ^] (Ctrl + ])
Welcome to SUSE Linux Micro 6.0 (x86_64) - Kernel 6.4.0-18-default (tty1).
SSH host key: SHA256:XN/R5Tw43reG+QsOw480LxCnhkc/1uqMdwlI6KUBY70 (RSA)
SSH host key: SHA256:/96yGrPGKlhn04f1rb9cXv/2WJt4TtrIN5yEcN66r3s (DSA)
SSH host key: SHA256:Dy/YjBQ7LwjZGaaVcMhTWZNSOstxXBsPsvgJTJq5t00 (ECDSA)
SSH host key: SHA256:TNGqY1LRddpxD/jn/8dkT/9YmVl9hiwulqmayP+wOWQ (ED25519)
eth0: 192.168.122.50
eth1:
Configured with the Edge Image Builder
Activate the web console with: systemctl enable --now cockpit.socket
node1 login:Ahora podemos iniciar sesión con el par de credenciales
root:eib. Si lo preferimos, también podemos conectarnos
por SSH al host, en lugar de a la consola virsh que se
presenta aquí.
Cuando haya iniciado sesión, confirmaremos que todos los ajustes estén correctos.
Verifique que el nombre de host esté configurado correctamente:
node1:~ # hostnamectl
Static hostname: node1.suse.com
...Verifique que la configuración de enrutamiento sea correcta:
node1:~ # ip r
default via 192.168.122.1 dev eth0 proto static metric 100
192.168.122.0/24 dev eth0 proto static scope link metric 100
192.168.122.0/24 dev eth0 proto kernel scope link src 192.168.122.50 metric 100Verifique que la conexión a Internet esté disponible:
node1:~ # ping google.com
PING google.com (142.250.72.78) 56(84) bytes of data.
64 bytes from den16s09-in-f14.1e100.net (142.250.72.78): icmp_seq=1 ttl=56 time=13.2 ms
64 bytes from den16s09-in-f14.1e100.net (142.250.72.78): icmp_seq=2 ttl=56 time=13.4 ms
^C
--- google.com ping statistics ---
2 packets transmitted, 2 received, 0% packet loss, time 1002ms
rtt min/avg/max/mdev = 13.248/13.304/13.361/0.056 msVerifique que haya exactamente dos interfaces Ethernet configuradas y que solo una de ellas esté activa:
node1:~ # ip a
1: lo: <LOOPBACK,UP,LOWER_UP> mtu 65536 qdisc noqueue state UNKNOWN group default qlen 1000
link/loopback 00:00:00:00:00:00 brd 00:00:00:00:00:00
inet 127.0.0.1/8 scope host lo
valid_lft forever preferred_lft forever
inet6 ::1/128 scope host
valid_lft forever preferred_lft forever
2: eth0: <BROADCAST,MULTICAST,UP,LOWER_UP> mtu 1500 qdisc pfifo_fast state UP group default qlen 1000
link/ether 34:8a:b1:4b:16:e1 brd ff:ff:ff:ff:ff:ff
altname enp0s2
altname ens2
inet 192.168.122.50/24 brd 192.168.122.255 scope global noprefixroute eth0
valid_lft forever preferred_lft forever
3: eth1: <BROADCAST,MULTICAST,UP,LOWER_UP> mtu 1500 qdisc pfifo_fast state UP group default qlen 1000
link/ether 34:8a:b1:4b:16:e2 brd ff:ff:ff:ff:ff:ff
altname enp0s3
altname ens3
node1:~ # nmcli -f NAME,UUID,TYPE,DEVICE,FILENAME con show
NAME UUID TYPE DEVICE FILENAME
eth0 dfd202f5-562f-5f07-8f2a-a7717756fb70 ethernet eth0 /etc/NetworkManager/system-connections/eth0.nmconnection
eth1 7e211aea-3d14-59cf-a4fa-be91dac5dbba ethernet -- /etc/NetworkManager/system-connections/eth1.nmconnectionNotará que la segunda interfaz es eth1 en lugar de la
predefinida en nuestro estado de red deseado, eth3. Esto
se debe a que NetworkManager Configurator (nmc) es
capaz de detectar que el sistema operativo ha asignado un nombre diferente a
la tarjeta de red con la dirección MAC 34:8a:b1:4b:16:e2
y ajusta su configuración en consecuencia.
Verifique que, efectivamente, esto sea así inspeccionando la fase de Combustion del aprovisionamiento:
node1:~ # journalctl -u combustion | grep nmc
Apr 23 09:20:19 localhost.localdomain combustion[1360]: [2024-04-23T09:20:19Z INFO nmc::apply_conf] Identified host: node1.suse.com
Apr 23 09:20:19 localhost.localdomain combustion[1360]: [2024-04-23T09:20:19Z INFO nmc::apply_conf] Set hostname: node1.suse.com
Apr 23 09:20:19 localhost.localdomain combustion[1360]: [2024-04-23T09:20:19Z INFO nmc::apply_conf] Processing interface 'eth0'...
Apr 23 09:20:19 localhost.localdomain combustion[1360]: [2024-04-23T09:20:19Z INFO nmc::apply_conf] Processing interface 'eth3'...
Apr 23 09:20:19 localhost.localdomain combustion[1360]: [2024-04-23T09:20:19Z INFO nmc::apply_conf] Using interface name 'eth1' instead of the preconfigured 'eth3'
Apr 23 09:20:19 localhost.localdomain combustion[1360]: [2024-04-23T09:20:19Z INFO nmc] Successfully applied configAhora, aprovisionaremos el resto de los nodos, pero solo mostraremos las diferencias en la configuración final. No dude en aplicar cualquiera de las comprobaciones anteriores, o todas ellas, a todos los nodos que vaya a aprovisionar.
12.5.7.2 Aprovisionamiento del segundo nodo #
Vamos a crear la máquina virtual:
virt-install --name node2 --ram 10000 --vcpus 6 --disk path=node2.raw,format=raw --osinfo detect=on,name=sle-unknown --graphics none --console pty,target_type=serial --network default,mac=34:8A:B1:4B:16:E3 --network default,mac=34:8A:B1:4B:16:E4 --virt-type kvm --importCuando la máquina virtual esté activa y en funcionamiento, se puede confirmar que este nodo está utilizando interfaces vinculadas:
node2:~ # ip a
1: lo: <LOOPBACK,UP,LOWER_UP> mtu 65536 qdisc noqueue state UNKNOWN group default qlen 1000
link/loopback 00:00:00:00:00:00 brd 00:00:00:00:00:00
inet 127.0.0.1/8 scope host lo
valid_lft forever preferred_lft forever
inet6 ::1/128 scope host
valid_lft forever preferred_lft forever
2: eth0: <BROADCAST,MULTICAST,SLAVE,UP,LOWER_UP> mtu 1500 qdisc pfifo_fast master bond99 state UP group default qlen 1000
link/ether 34:8a:b1:4b:16:e3 brd ff:ff:ff:ff:ff:ff
altname enp0s2
altname ens2
3: eth1: <BROADCAST,MULTICAST,SLAVE,UP,LOWER_UP> mtu 1500 qdisc pfifo_fast master bond99 state UP group default qlen 1000
link/ether 34:8a:b1:4b:16:e3 brd ff:ff:ff:ff:ff:ff permaddr 34:8a:b1:4b:16:e4
altname enp0s3
altname ens3
4: bond99: <BROADCAST,MULTICAST,MASTER,UP,LOWER_UP> mtu 1500 qdisc noqueue state UP group default qlen 1000
link/ether 34:8a:b1:4b:16:e3 brd ff:ff:ff:ff:ff:ff
inet 192.168.122.60/24 brd 192.168.122.255 scope global noprefixroute bond99
valid_lft forever preferred_lft foreverConfirme que el enrutamiento utiliza la vinculación de interfaces:
node2:~ # ip r
default via 192.168.122.1 dev bond99 proto static metric 100
192.168.122.0/24 dev bond99 proto static scope link metric 100
192.168.122.0/24 dev bond99 proto kernel scope link src 192.168.122.60 metric 300Asegúrese de que los archivos de conexión estática se utilicen correctamente:
node2:~ # nmcli -f NAME,UUID,TYPE,DEVICE,FILENAME con show
NAME UUID TYPE DEVICE FILENAME
bond99 4a920503-4862-5505-80fd-4738d07f44c6 bond bond99 /etc/NetworkManager/system-connections/bond99.nmconnection
eth0 dfd202f5-562f-5f07-8f2a-a7717756fb70 ethernet eth0 /etc/NetworkManager/system-connections/eth0.nmconnection
eth1 0523c0a1-5f5e-5603-bcf2-68155d5d322e ethernet eth1 /etc/NetworkManager/system-connections/eth1.nmconnection12.5.7.3 Aprovisionamiento del tercer nodo #
Vamos a crear la máquina virtual:
virt-install --name node3 --ram 10000 --vcpus 6 --disk path=node3.raw,format=raw --osinfo detect=on,name=sle-unknown --graphics none --console pty,target_type=serial --network default,mac=34:8A:B1:4B:16:E5 --virt-type kvm --importCuando la máquina virtual está activa y en funcionamiento, se puede confirmar que este nodo está utilizando un puente de red:
node3:~ # ip a
1: lo: <LOOPBACK,UP,LOWER_UP> mtu 65536 qdisc noqueue state UNKNOWN group default qlen 1000
link/loopback 00:00:00:00:00:00 brd 00:00:00:00:00:00
inet 127.0.0.1/8 scope host lo
valid_lft forever preferred_lft forever
inet6 ::1/128 scope host
valid_lft forever preferred_lft forever
2: eth0: <BROADCAST,MULTICAST,UP,LOWER_UP> mtu 1500 qdisc pfifo_fast master linux-br0 state UP group default qlen 1000
link/ether 34:8a:b1:4b:16:e5 brd ff:ff:ff:ff:ff:ff
altname enp0s2
altname ens2
3: linux-br0: <BROADCAST,MULTICAST,UP,LOWER_UP> mtu 1500 qdisc noqueue state UP group default qlen 1000
link/ether 34:8a:b1:4b:16:e5 brd ff:ff:ff:ff:ff:ff
inet 192.168.122.70/24 brd 192.168.122.255 scope global noprefixroute linux-br0
valid_lft forever preferred_lft foreverConfirme que el enrutamiento utiliza el puente:
node3:~ # ip r
default via 192.168.122.1 dev linux-br0 proto static metric 100
192.168.122.0/24 dev linux-br0 proto static scope link metric 100
192.168.122.0/24 dev linux-br0 proto kernel scope link src 192.168.122.70 metric 425Asegúrese de que los archivos de conexión estática se utilicen correctamente:
node3:~ # nmcli -f NAME,UUID,TYPE,DEVICE,FILENAME con show
NAME UUID TYPE DEVICE FILENAME
linux-br0 1f8f1469-ed20-5f2c-bacb-a6767bee9bc0 bridge linux-br0 /etc/NetworkManager/system-connections/linux-br0.nmconnection
eth0 dfd202f5-562f-5f07-8f2a-a7717756fb70 ethernet eth0 /etc/NetworkManager/system-connections/eth0.nmconnection12.5.7.4 Aprovisionamiento del cuarto nodo #
Por último, se aprovisionará un nodo que no coincida con ninguna de las configuraciones predefinidas por una dirección MAC. En estos casos, utilizaremos DHCP de forma predeterminada para configurar las interfaces de red.
Vamos a crear la máquina virtual:
virt-install --name node4 --ram 10000 --vcpus 6 --disk path=node4.raw,format=raw --osinfo detect=on,name=sle-unknown --graphics none --console pty,target_type=serial --network default --virt-type kvm --importCuando la máquina virtual esté activa y en funcionamiento, podemos confirmar que este nodo utiliza una dirección IP aleatoria para su interfaz de red:
localhost:~ # ip a
1: lo: <LOOPBACK,UP,LOWER_UP> mtu 65536 qdisc noqueue state UNKNOWN group default qlen 1000
link/loopback 00:00:00:00:00:00 brd 00:00:00:00:00:00
inet 127.0.0.1/8 scope host lo
valid_lft forever preferred_lft forever
inet6 ::1/128 scope host
valid_lft forever preferred_lft forever
2: eth0: <BROADCAST,MULTICAST,UP,LOWER_UP> mtu 1500 qdisc pfifo_fast state UP group default qlen 1000
link/ether 52:54:00:56:63:71 brd ff:ff:ff:ff:ff:ff
altname enp0s2
altname ens2
inet 192.168.122.86/24 brd 192.168.122.255 scope global dynamic noprefixroute eth0
valid_lft 3542sec preferred_lft 3542sec
inet6 fe80::5054:ff:fe56:6371/64 scope link noprefixroute
valid_lft forever preferred_lft foreverVerifique que nmc no ha podido aplicar configuraciones estáticas para este nodo:
localhost:~ # journalctl -u combustion | grep nmc
Apr 23 12:15:45 localhost.localdomain combustion[1357]: [2024-04-23T12:15:45Z ERROR nmc] Applying config failed: None of the preconfigured hosts match local NICsVerifique que la interfaz Ethernet se haya configurado mediante DHCP:
localhost:~ # journalctl | grep eth0
Apr 23 12:15:29 localhost.localdomain NetworkManager[704]: <info> [1713874529.7801] manager: (eth0): new Ethernet device (/org/freedesktop/NetworkManager/Devices/2)
Apr 23 12:15:29 localhost.localdomain NetworkManager[704]: <info> [1713874529.7802] device (eth0): state change: unmanaged -> unavailable (reason 'managed', sys-iface-state: 'external')
Apr 23 12:15:29 localhost.localdomain NetworkManager[704]: <info> [1713874529.7929] device (eth0): carrier: link connected
Apr 23 12:15:29 localhost.localdomain NetworkManager[704]: <info> [1713874529.7931] device (eth0): state change: unavailable -> disconnected (reason 'carrier-changed', sys-iface-state: 'managed')
Apr 23 12:15:29 localhost.localdomain NetworkManager[704]: <info> [1713874529.7944] device (eth0): Activation: starting connection 'Wired Connection' (300ed658-08d4-4281-9f8c-d1b8882d29b9)
Apr 23 12:15:29 localhost.localdomain NetworkManager[704]: <info> [1713874529.7945] device (eth0): state change: disconnected -> prepare (reason 'none', sys-iface-state: 'managed')
Apr 23 12:15:29 localhost.localdomain NetworkManager[704]: <info> [1713874529.7947] device (eth0): state change: prepare -> config (reason 'none', sys-iface-state: 'managed')
Apr 23 12:15:29 localhost.localdomain NetworkManager[704]: <info> [1713874529.7953] device (eth0): state change: config -> ip-config (reason 'none', sys-iface-state: 'managed')
Apr 23 12:15:29 localhost.localdomain NetworkManager[704]: <info> [1713874529.7964] dhcp4 (eth0): activation: beginning transaction (timeout in 90 seconds)
Apr 23 12:15:33 localhost.localdomain NetworkManager[704]: <info> [1713874533.1272] dhcp4 (eth0): state changed new lease, address=192.168.122.86
localhost:~ # nmcli -f NAME,UUID,TYPE,DEVICE,FILENAME con show
NAME UUID TYPE DEVICE FILENAME
Wired Connection 300ed658-08d4-4281-9f8c-d1b8882d29b9 ethernet eth0 /var/run/NetworkManager/system-connections/default_connection.nmconnection12.5.8 Configuraciones unificadas de nodos #
Hay ocasiones en las que no es posible basarse en direcciones MAC
conocidas. En esos casos, podemos optar por la denominada
configuración unificada, que permite especificar los
ajustes en un archivo _all.yaml que luego se aplicará a
todos los nodos aprovisionados.
Crearemos y aprovisionaremos un nodo periférico con una estructura de configuración diferente. Siga todos los pasos desde la Sección 12.5.3, “Creación del directorio de configuración de imágenes” hasta la Sección 12.5.5, “Definición de las configuraciones de redes”.
En este ejemplo, definimos un estado deseado de dos interfaces Ethernet (eth0 y eth1): una utiliza DHCP y a la otra se le asigna una dirección IP estática.
mkdir -p $CONFIG_DIR/network
cat <<- EOF > $CONFIG_DIR/network/_all.yaml
interfaces:
- name: eth0
type: ethernet
state: up
ipv4:
dhcp: true
enabled: true
ipv6:
enabled: false
- name: eth1
type: ethernet
state: up
ipv4:
address:
- ip: 10.0.0.1
prefix-length: 24
enabled: true
dhcp: false
ipv6:
enabled: false
EOFVamos a crear la imagen:
podman run --rm -it -v $CONFIG_DIR:/eib registry.suse.com/edge/3.5/edge-image-builder:1.3.2 build --definition-file definition.yamlCuando la imagen se haya creado correctamente, crearemos una máquina virtual con dicha imagen:
virt-install --name node1 --ram 10000 --vcpus 6 --disk path=$CONFIG_DIR/modified-image.raw,format=raw --osinfo detect=on,name=sle-unknown --graphics none --console pty,target_type=serial --network default --network default --virt-type kvm --importEl proceso de aprovisionamiento puede tardar unos minutos. Una vez finalizado, inicie sesión en el sistema con las credenciales proporcionadas.
Verifique que la configuración de enrutamiento sea correcta:
localhost:~ # ip r
default via 192.168.122.1 dev eth0 proto dhcp src 192.168.122.100 metric 100
10.0.0.0/24 dev eth1 proto kernel scope link src 10.0.0.1 metric 101
192.168.122.0/24 dev eth0 proto kernel scope link src 192.168.122.100 metric 100Verifique que la conexión a Internet esté disponible:
localhost:~ # ping google.com
PING google.com (142.250.72.46) 56(84) bytes of data.
64 bytes from den16s08-in-f14.1e100.net (142.250.72.46): icmp_seq=1 ttl=56 time=14.3 ms
64 bytes from den16s08-in-f14.1e100.net (142.250.72.46): icmp_seq=2 ttl=56 time=14.2 ms
^C
--- google.com ping statistics ---
2 packets transmitted, 2 received, 0% packet loss, time 1001ms
rtt min/avg/max/mdev = 14.196/14.260/14.324/0.064 msVerifique que las interfaces Ethernet estén configuradas y activas:
localhost:~ # ip a
1: lo: <LOOPBACK,UP,LOWER_UP> mtu 65536 qdisc noqueue state UNKNOWN group default qlen 1000
link/loopback 00:00:00:00:00:00 brd 00:00:00:00:00:00
inet 127.0.0.1/8 scope host lo
valid_lft forever preferred_lft forever
inet6 ::1/128 scope host
valid_lft forever preferred_lft forever
2: eth0: <BROADCAST,MULTICAST,UP,LOWER_UP> mtu 1500 qdisc pfifo_fast state UP group default qlen 1000
link/ether 52:54:00:26:44:7a brd ff:ff:ff:ff:ff:ff
altname enp1s0
inet 192.168.122.100/24 brd 192.168.122.255 scope global dynamic noprefixroute eth0
valid_lft 3505sec preferred_lft 3505sec
3: eth1: <BROADCAST,MULTICAST,UP,LOWER_UP> mtu 1500 qdisc pfifo_fast state UP group default qlen 1000
link/ether 52:54:00:ec:57:9e brd ff:ff:ff:ff:ff:ff
altname enp7s0
inet 10.0.0.1/24 brd 10.0.0.255 scope global noprefixroute eth1
valid_lft forever preferred_lft forever
localhost:~ # nmcli -f NAME,UUID,TYPE,DEVICE,FILENAME con show
NAME UUID TYPE DEVICE FILENAME
eth0 dfd202f5-562f-5f07-8f2a-a7717756fb70 ethernet eth0 /etc/NetworkManager/system-connections/eth0.nmconnection
eth1 0523c0a1-5f5e-5603-bcf2-68155d5d322e ethernet eth1 /etc/NetworkManager/system-connections/eth1.nmconnection
localhost:~ # cat /etc/NetworkManager/system-connections/eth0.nmconnection
[connection]
autoconnect=true
autoconnect-slaves=-1
id=eth0
interface-name=eth0
type=802-3-ethernet
uuid=dfd202f5-562f-5f07-8f2a-a7717756fb70
[ipv4]
dhcp-client-id=mac
dhcp-send-hostname=true
dhcp-timeout=2147483647
ignore-auto-dns=false
ignore-auto-routes=false
method=auto
never-default=false
[ipv6]
addr-gen-mode=0
dhcp-timeout=2147483647
method=disabled
localhost:~ # cat /etc/NetworkManager/system-connections/eth1.nmconnection
[connection]
autoconnect=true
autoconnect-slaves=-1
id=eth1
interface-name=eth1
type=802-3-ethernet
uuid=0523c0a1-5f5e-5603-bcf2-68155d5d322e
[ipv4]
address0=10.0.0.1/24
dhcp-timeout=2147483647
method=manual
[ipv6]
addr-gen-mode=0
dhcp-timeout=2147483647
method=disabled12.5.9 Configuraciones de red personalizadas #
Ya hemos tratado la configuración de red predeterminada para Edge Image Builder, que se basa en NetworkManager Configurator. Sin embargo, también existe la opción de modificarla mediante un guion personalizado. Aunque esta opción es muy flexible y tampoco depende de la dirección MAC, su limitación radica en el hecho de que su uso resulta mucho menos práctico cuando se arrancan varios nodos con una sola imagen.
NotaSe recomienda utilizar la configuración de red predeterminada mediante archivos que describen los estados de red deseados en el directorio
/network. Utilice guiones personalizados únicamente cuando ese comportamiento no sea aplicable a su caso de uso.
Crearemos y aprovisionaremos un nodo periférico con una estructura de configuración diferente. Siga todos los pasos desde la Sección 12.5.3, “Creación del directorio de configuración de imágenes” hasta la Sección 12.5.5, “Definición de las configuraciones de redes”.
En este ejemplo, crearemos un guion personalizado que aplica una
configuración estática para la interfaz eth0 en todos los
nodos aprovisionados, además de eliminar e inhabilitar las conexiones con
cable que haya creado automáticamente NetworkManager. Esto resulta útil en
situaciones en las que se desea garantizar que todos los nodos del clúster
tengan una configuración de red idéntica, por lo que no es necesario
preocuparse por la dirección MAC de cada nodo antes de crear la imagen.
Para empezar, se almacena el archivo de conexión en el directorio
/custom/files:
mkdir -p $CONFIG_DIR/custom/files
cat << EOF > $CONFIG_DIR/custom/files/eth0.nmconnection
[connection]
autoconnect=true
autoconnect-slaves=-1
autoconnect-retries=1
id=eth0
interface-name=eth0
type=802-3-ethernet
uuid=dfd202f5-562f-5f07-8f2a-a7717756fb70
wait-device-timeout=60000
[ipv4]
dhcp-timeout=2147483647
method=auto
[ipv6]
addr-gen-mode=eui64
dhcp-timeout=2147483647
method=disabled
EOFAhora que ya hemos creado la configuración estática, también crearemos nuestro guion de red personalizado:
mkdir -p $CONFIG_DIR/network
cat << EOF > $CONFIG_DIR/network/configure-network.sh
#!/bin/bash
set -eux
# Remove and disable wired connections
mkdir -p /etc/NetworkManager/conf.d/
printf "[main]\nno-auto-default=*\n" > /etc/NetworkManager/conf.d/no-auto-default.conf
rm -f /var/run/NetworkManager/system-connections/* || true
# Copy pre-configured network configuration files into NetworkManager
mkdir -p /etc/NetworkManager/system-connections/
cp eth0.nmconnection /etc/NetworkManager/system-connections/
chmod 600 /etc/NetworkManager/system-connections/*.nmconnection
EOF
chmod a+x $CONFIG_DIR/network/configure-network.shNotaEl binario de nmc seguirá estando incluido por defecto, por lo que también se puede utilizar en el guion
configure-network.shsi es necesario.
El guion personalizado siempre debe proporcionarse en
/network/configure-network.sh en el directorio de
configuración. Si está presente, se ignorarán todos los demás archivos. NO
es posible configurar una red utilizando simultáneamente configuraciones
estáticas en formato YAML y un guion personalizado.
El directorio de configuración en este momento debería tener el siguiente aspecto:
├── definition.yaml
├── custom/
│ └── files/
│ └── eth0.nmconnection
├── network/
│ └── configure-network.sh
└── base-images/
└── SL-Micro.x86_64-6.2-Base-GM.rawVamos a crear la imagen:
podman run --rm -it -v $CONFIG_DIR:/eib registry.suse.com/edge/3.5/edge-image-builder:1.3.2 build --definition-file definition.yamlCuando la imagen se haya creado correctamente, crearemos una máquina virtual con dicha imagen:
virt-install --name node1 --ram 10000 --vcpus 6 --disk path=$CONFIG_DIR/modified-image.raw,format=raw --osinfo detect=on,name=sle-unknown --graphics none --console pty,target_type=serial --network default --virt-type kvm --importEl proceso de aprovisionamiento puede tardar unos minutos. Una vez finalizado, inicie sesión en el sistema con las credenciales proporcionadas.
Verifique que la configuración de enrutamiento sea correcta:
localhost:~ # ip r
default via 192.168.122.1 dev eth0 proto dhcp src 192.168.122.185 metric 100
192.168.122.0/24 dev eth0 proto kernel scope link src 192.168.122.185 metric 100Verifique que la conexión a Internet esté disponible:
localhost:~ # ping google.com
PING google.com (142.250.72.78) 56(84) bytes of data.
64 bytes from den16s09-in-f14.1e100.net (142.250.72.78): icmp_seq=1 ttl=56 time=13.6 ms
64 bytes from den16s09-in-f14.1e100.net (142.250.72.78): icmp_seq=2 ttl=56 time=13.6 ms
^C
--- google.com ping statistics ---
2 packets transmitted, 2 received, 0% packet loss, time 1001ms
rtt min/avg/max/mdev = 13.592/13.599/13.606/0.007 msVerifique que se ha configurado de forma estática una interfaz Ethernet utilizando nuestro archivo de conexión y que esta interfaz esté activa:
localhost:~ # ip a
1: lo: <LOOPBACK,UP,LOWER_UP> mtu 65536 qdisc noqueue state UNKNOWN group default qlen 1000
link/loopback 00:00:00:00:00:00 brd 00:00:00:00:00:00
inet 127.0.0.1/8 scope host lo
valid_lft forever preferred_lft forever
inet6 ::1/128 scope host
valid_lft forever preferred_lft forever
2: eth0: <BROADCAST,MULTICAST,UP,LOWER_UP> mtu 1500 qdisc pfifo_fast state UP group default qlen 1000
link/ether 52:54:00:31:d0:1b brd ff:ff:ff:ff:ff:ff
altname enp0s2
altname ens2
inet 192.168.122.185/24 brd 192.168.122.255 scope global dynamic noprefixroute eth0
localhost:~ # nmcli -f NAME,UUID,TYPE,DEVICE,FILENAME con show
NAME UUID TYPE DEVICE FILENAME
eth0 dfd202f5-562f-5f07-8f2a-a7717756fb70 ethernet eth0 /etc/NetworkManager/system-connections/eth0.nmconnection
localhost:~ # cat /etc/NetworkManager/system-connections/eth0.nmconnection
[connection]
autoconnect=true
autoconnect-slaves=-1
autoconnect-retries=1
id=eth0
interface-name=eth0
type=802-3-ethernet
uuid=dfd202f5-562f-5f07-8f2a-a7717756fb70
wait-device-timeout=60000
[ipv4]
dhcp-timeout=2147483647
method=auto
[ipv6]
addr-gen-mode=eui64
dhcp-timeout=2147483647
method=disabled13 Elemental #
Elemental es una pila de software que permite la gestión centralizada y completa del sistema operativo nativo en la nube con Kubernetes. La pila Elemental consta de varios componentes que residen en Rancher o en los nodos periféricos. Los componentes principales son:
elemental-operator: el operador central que reside en Rancher y gestiona las solicitudes de registro de los clientes.
elemental-register: el cliente que se ejecuta en los nodos periféricos y permite el registro a través de
elemental-operator.elemental-system-agent: un agente que reside en los nodos periféricos. Toma su configuración de
elemental-registery recibe unplanpara configurar el agenterancher-system-agent.rancher-system-agent: cuando el nodo periférico se ha registrado por completo, toma el control de
elemental-system-agenty espera nuevosplanesde Rancher Manager (por ejemplo, para la instalación de Kubernetes).
Consulte la documentación original de Elemental para obtener información completa sobre Elemental y su relación con Rancher.
13.1 ¿Cómo se usa Elemental en SUSE Edge? #
Partes de Elemental se usan para gestionar dispositivos remotos en caso de
que no sea posible hacerlo con Metal3 (por
ejemplo, si no hay BMC o si el dispositivo está tras una puerta de enlace
NAT). Esto permite a los operadores arrancar sus dispositivos en un
laboratorio antes de saber cuándo o dónde se enviarán. En concreto, se
aprovechan los componentes elemental-register y
elemental-system-agent para permitir la incorporación de
hosts de SUSE Linux Micro en Rancher para casos de uso de aprovisionamiento
de red "phone home". Si se usa Edge Image Builder (EIB) para crear imágenes
de despliegue, es posible realizar el registro automático a través de
Rancher vía Elemental especificando la configuración de registro en el
directorio de configuración de EIB.
En SUSE Edge 3.5 no se aprovechan las funciones de gestión del sistema operativo de Elemental, por lo que no es posible gestionar los parches del sistema operativo a través de Rancher. En lugar de utilizar las herramientas de Elemental para crear imágenes de despliegue, SUSE Edge usa Edge Image Builder, que hace uso de la configuración de registro.
13.2 Prácticas recomendadas #
13.2.1 Medios de instalación #
La forma recomendada por SUSE Edge para crear imágenes de despliegue que puedan aprovechar Elemental para el registro en Rancher en el método de aprovisionamiento de red "phone home" es seguir las instrucciones descritas en la guía de inicio rápido de incorporación de hosts remotos con Elemental (Capítulo 2, Incorporación de hosts remotos con Elemental).
13.2.2 Etiquetas #
Elemental realiza un seguimiento de su inventario con la CRD
MachineInventory y ofrece una forma de seleccionar el
inventario (por ejemplo, para seleccionar equipos en los que desplegar
clústeres de Kubernetes) basada en etiquetas. Esto permite a los usuarios
predefinir la mayor parte (si no la totalidad) de sus necesidades de
infraestructura antes incluso de adquirir el hardware. Además, dado que los
nodos pueden añadir o eliminar etiquetas en sus objetos de inventario
respectivos (volviendo a ejecutar elemental-register con
el indicador adicional --label "FOO=BAR"), es posible
escribir guiones que detecten y comuniquen a Rancher dónde se ha iniciado un
nodo.
13.3 Problemas conocidos #
La interfaz de usuario de Elemental no puede actualmente crear medios de instalación ni actualizar sistemas operativos que no sean "Elemental Teal". Esto debería solucionarse en futuras versiones.
14 K3s #
K3s es una distribución de Kubernetes certificada y de alta disponibilidad, diseñada para cargas de trabajo de producción en ubicaciones remotas sin supervisión y con recursos limitados, o dentro de dispositivos IoT.
Se presenta como un único archivo binario de pequeño tamaño, por lo que su instalación y actualización es rápida y sencilla.
14.1 ¿Cómo se usa K3s en SUSE Edge? #
K3s se puede utilizar como la distribución de Kubernetes que respalda la pila de SUSE Edge. Está diseñado para instalarse en un sistema operativo SUSE Linux Micro.
El uso de K3s como distribución de Kubernetes de la pila de SUSE Edge solo se recomienda cuando resulta imposible usar etcd como backend. Si es posible usar etcd como backend, es mejor utilizar RKE2 (Capítulo 15, RKE2).
14.2 Prácticas recomendadas #
14.2.1 Instalación #
La forma recomendada de instalar K3s como parte de la pila de SUSE Edge es utilizando Edge Image Builder (EIB). Consulte la documentación (Capítulo 11, Edge Image Builder) para obtener más detalles sobre cómo configurar EIB para desplegar K3s.
Admite automáticamente tanto la configuración de HA (alta disponibilidad) como la configuración de Elemental.
14.2.2 Fleet para flujo de trabajo de GitOps #
La pila de SUSE Edge utiliza Fleet como su herramienta GitOps preferida. Para obtener más información sobre la instalación y el uso, consulte la sección Fleet (Capítulo 8, Fleet) de esta documentación.
14.2.3 Gestión del almacenamiento #
K3s incluye almacenamiento de ruta local preconfigurado, lo cual resulta útil para los clústeres de un solo nodo. En el caso de los clústeres de varios nodos, se recomienda utilizar SUSE Storage (Capítulo 16, SUSE Storage).
14.2.4 Equilibrio de carga y HA #
Si ha instalado K3s utilizando EIB, esta parte ya se trata en la documentación de EIB, en la sección sobre HA.
De lo contrario, deberá instalar y configurar MetalLB siguiendo las instrucciones correspondientes de la documentación (Capítulo 24, MetalLB en K3s (con el modo de capa 2)).
15 RKE2 #
Consulte la documentación oficial de RKE2.
RKE2 es una distribución de Kubernetes totalmente compatible que se centra en la seguridad y el cumplimiento normativo:
Proporcionando valores predeterminados y opciones de configuración que permiten a los clústeres superar la prueba CIS Kubernetes Benchmark v1.6 o v1.23 con una intervención mínima por parte del operador
Habilitando la conformidad con FIPS 140-2
Escaneando regularmente los componentes en busca de CVE mediante trivy en el proceso de creación de RKE2
RKE2 lanza los componentes del plano de control como pods estáticos, gestionados por kubelet. El entorno de ejecución del contenedor integrado es containerd.
Nota: RKE2 también se conoce como RKE Government cuando se emplea en otro caso de uso y en el sector al que se dirige.
15.1 RKE2 frente a K3s #
K3s es una distribución de Kubernetes totalmente compatible y ligera, centrada en Edge, IoT y ARM, optimizada para que su uso sea sencillo y para entornos con recursos limitados.
RKE2 combina lo mejor de la versión 1.x de RKE (en adelante, RKE1) y de K3s.
De K3s, hereda la facilidad de uso, la simplicidad de funcionamiento y el modelo de despliegue.
De RKE1, hereda una estrecha alineación con la versión original de Kubernetes. En algunos aspectos, K3s se ha desviado de la versión original de Kubernetes con el fin de optimizar los despliegues periféricos; pero RKE1 y RKE2 pueden mantenerse estrechamente alineados con dicha versión original.
15.2 ¿Cómo se usa RK2 en SUSE Edge? #
RKE2 es una pieza fundamental de la pila de SUSE Edge. Se sitúa sobre SUSE Linux Micro (Capítulo 9, SUSE Linux Micro) y proporciona una interfaz de Kubernetes estándar necesaria para desplegar cargas de trabajo de Edge.
15.3 Prácticas recomendadas #
15.3.1 Instalación #
La forma recomendada de instalar RKE2 como parte de la pila de SUSE Edge es utilizando Edge Image Builder (EIB). Consulte la documentación de EIB (Capítulo 11, Edge Image Builder) para obtener más detalles sobre cómo hacerlo.
EIB es lo suficientemente flexible como para admitir cualquier parámetro requerido por RKE2, como especificar la versión de RKE2, la configuración de servidores o la configuración de los agentes, cubriendo todos los casos de uso de Edge.
También se usa e instala para otros casos de uso relacionados con Metal3. En ellos, la versión de RK2 de proveedor de Cluster API despliega automáticamente RKE2 en los clústeres que se aprovisionan con Metal3 utilizando la pila de Edge.
En esos casos, la configuración de RKE2 debe aplicarse en las diferentes CRD
involucradas. Un ejemplo de cómo proporcionar una CNI diferente utilizando
la CRD RKE2ControlPlane sería el siguiente:
apiVersion: controlplane.cluster.x-k8s.io/v1beta1
kind: RKE2ControlPlane
metadata:
name: single-node-cluster
namespace: default
spec:
serverConfig:
cni: calico
cniMultusEnable: true
...Para obtener más información sobre los casos de uso de Metal3, consulte el Capítulo 10, Metal3.
15.3.2 High Availability #
Para los despliegues de HA (High Availability, alta disponibilidad), EIB despliega y configura automáticamente MetalLB (Capítulo 18, MetalLB) y el operador Endpoint Copier Operator (Capítulo 19, Endpoint Copier Operator) para exponer externamente el punto final de la API de RKE2.
15.3.3 Redes #
La pila de SUSE Edge admite Cilium y Calico, siendo Cilium su CNI por defecto. El metacomplemento Multus también se puede usar si los pods requieren varias interfaces de red. RKE2 por sí mismo admite una gama más amplia de opciones de CNI.
15.3.4 Almacenamiento #
RKE2 no proporciona ninguna clase ni operador de almacenamiento persistente. Para clústeres que abarquen varios nodos, se recomienda utilizar SUSE Storage (Capítulo 16, SUSE Storage).
16 SUSE Storage #
SUSE Storage es un sistema de almacenamiento en bloques distribuido ligero, fiable y fácil de usar diseñado para Kubernetes. Se trata de un producto basado en Longhorn, un proyecto de código abierto desarrollado inicialmente por Rancher Labs y actualmente incubado bajo la CNCF.
16.1 Requisitos previos #
Si está siguiendo esta guía, se da por hecho que ya dispone de lo siguiente:
Al menos un host con SUSE Linux Micro 6.2 instalado, que puede ser físico o virtual
Un clúster de Kubernetes instalado; ya sea K3s o RKE2
Helm
16.2 Instalación manual de SUSE Storage #
16.2.1 Instalación de Open-iSCSI #
Un requisito fundamental para desplegar y utilizar SUSE Storage es instalar
el paquete open-iscsi y que el daemon
iscsid se ejecute en todos los nodos de Kubernetes. Esto
es obligatorio, ya que Longhorn depende de que iscsiadm
esté en el host para proporcionar volúmenes persistentes a Kubernetes.
Vamos a instalarlo:
transactional-update pkg install open-iscsiEs importante tener en cuenta que, una vez completada la operación, el
paquete solo se instala en una nueva instantánea, ya que SUSE Linux Micro es
un sistema operativo inmutable. Para cargarlo y que el daemon
iscsid comience a ejecutarse, hay que volver a arrancar
en esa nueva instantánea que acabamos de crear. Ejecute el comando reboot
cuando esté listo:
rebootPara obtener ayuda adicional sobre cómo instalar open-iscsi, consulte la documentación oficial de Longhorn.
16.2.2 Instalación de SUSE Storage #
Hay varias formas de instalar SUSE Storage en los clústeres de Kubernetes. Esta guía explica la instalación con Helm, pero si desea usar otro método, puede seguir la documentación oficial.
Inicie sesión en la colección de aplicaciones de Rancher:
helm registry login dp.apps.rancher.io --username $APPS.RANCHER.IO_USERNAME --password $APPS.RANCHER.IO_ACCESS_TOKENInstale SUSE Storage en el espacio de nombres
longhorn-systemy añada sus credenciales del registro de contenedores:helm install longhorn oci://dp.apps.rancher.io/charts/suse-storage \ --version 1.10.1 \ --namespace longhorn-system \ --create-namespace \ --set privateRegistry.createSecret=true \ --set privateRegistry.registryUrl=dp.apps.rancher.io \ --set privateRegistry.registryUser=$APPS.RANCHER.IO_USERNAME \ --set privateRegistry.registryPasswd=$APPS.RANCHER.IO_ACCESS_TOKEN \ --set privateRegistry.registrySecret=application-collectionConfirme que el despliegue se ha realizado correctamente:
kubectl -n longhorn-system get podslocalhost:~ # kubectl -n longhorn-system get pods NAME READY STATUS RESTARTS AGE csi-attacher-7656559cf4-pkhh6 1/1 Running 0 103s csi-attacher-7656559cf4-pnzw5 1/1 Running 0 103s csi-attacher-7656559cf4-z94mm 1/1 Running 0 103s csi-provisioner-6d9cf6456d-kcwtq 1/1 Running 0 103s csi-provisioner-6d9cf6456d-mvvml 1/1 Running 0 103s csi-provisioner-6d9cf6456d-q4f88 1/1 Running 0 103s csi-resizer-f587cd467-clr2n 1/1 Running 0 103s csi-resizer-f587cd467-z28v4 1/1 Running 0 103s csi-resizer-f587cd467-zxmtx 1/1 Running 0 103s csi-snapshotter-6dcdf78684-757mg 1/1 Running 0 103s csi-snapshotter-6dcdf78684-8ktgc 1/1 Running 0 103s csi-snapshotter-6dcdf78684-ffsqr 1/1 Running 0 103s engine-image-ei-099f845a-lvdtr 1/1 Running 0 2m21s instance-manager-4adffddaffe02374cd5635b8a6113de7 1/1 Running 0 111s longhorn-csi-plugin-w7pwr 3/3 Running 0 103s longhorn-driver-deployer-6886fb84bc-wm9h6 1/1 Running 2 (2m32s ago) 2m45s longhorn-manager-zblbl 2/2 Running 0 2m45s longhorn-ui-6bcc65d4bd-mcn6r 1/1 Running 0 2m45s longhorn-ui-6bcc65d4bd-rwf97 1/1 Running 0 2m45s
16.3 Creación de volúmenes de SUSE Storage #
SUSE Storage utiliza recursos de Kubernetes denominados
StorageClass para aprovisionar automáticamente objetos
PersistentVolume para los pods. Piense en
StorageClass como una forma que tienen los
administradores de describir las clases o los
perfiles de almacenamiento que ofrecen.
Vamos a crear un recurso StorageClass con algunas
opciones predeterminadas:
kubectl apply -f - <<EOF
kind: StorageClass
apiVersion: storage.k8s.io/v1
metadata:
name: longhorn-example
provisioner: driver.longhorn.io
allowVolumeExpansion: true
parameters:
numberOfReplicas: "3"
staleReplicaTimeout: "2880" # 48 hours in minutes
fromBackup: ""
fsType: "ext4"
EOFAhora que ya tenemos nuestro StorageClass, necesitamos
una solicitud PersistentVolumeClaim que haga referencia a
él. Una PersistentVolumeClaim (PVC) es una solicitud de
almacenamiento por parte de un usuario. Las PVC consumen recursos
PersistentVolume. Las solicitudes pueden pedir tamaños y
modos de acceso específicos (por ejemplo, se pueden montar una vez en modo
lectura/escritura o varias veces en modo solo lectura).
Vamos a crear una PersistentVolumeClaim:
kubectl apply -f - <<EOF
apiVersion: v1
kind: PersistentVolumeClaim
metadata:
name: longhorn-volv-pvc
namespace: longhorn-system
spec:
accessModes:
- ReadWriteOnce
storageClassName: longhorn-example
resources:
requests:
storage: 2Gi
EOFTras crear la PersistentVolumeClaim, podemos adjuntarla a
un pod. Cuando se despliega el pod,
Kubernetes crea el volumen de Longhorn y lo vincula al
pod si hay almacenamiento disponible.
kubectl apply -f - <<EOF
apiVersion: v1
kind: Pod
metadata:
name: volume-test
namespace: longhorn-system
spec:
containers:
- name: volume-test
image: nginx:stable-alpine
imagePullPolicy: IfNotPresent
volumeMounts:
- name: volv
mountPath: /data
ports:
- containerPort: 80
volumes:
- name: volv
persistentVolumeClaim:
claimName: longhorn-volv-pvc
EOFEl concepto de almacenamiento en Kubernetes es un tema complejo, pero importante. Hemos mencionado brevemente algunos de los recursos más comunes de Kubernetes, sin embargo, le sugerimos que se familiarice con la terminología específica en la documentación de Longhorn.
En este ejemplo, el resultado debería ser similar a esto:
localhost:~ # kubectl get storageclass
NAME PROVISIONER RECLAIMPOLICY VOLUMEBINDINGMODE ALLOWVOLUMEEXPANSION AGE
longhorn (default) driver.longhorn.io Delete Immediate true 12m
longhorn-example driver.longhorn.io Delete Immediate true 24s
localhost:~ # kubectl get pvc -n longhorn-system
NAME STATUS VOLUME CAPACITY ACCESS MODES STORAGECLASS AGE
longhorn-volv-pvc Bound pvc-f663a92e-ac32-49ae-b8e5-8a6cc29a7d1e 2Gi RWO longhorn-example 54s
localhost:~ # kubectl get pods -n longhorn-system
NAME READY STATUS RESTARTS AGE
csi-attacher-5c4bfdcf59-qmjtz 1/1 Running 0 14m
csi-attacher-5c4bfdcf59-s7n65 1/1 Running 0 14m
csi-attacher-5c4bfdcf59-w9xgs 1/1 Running 0 14m
csi-provisioner-667796df57-fmz2d 1/1 Running 0 14m
csi-provisioner-667796df57-p7rjr 1/1 Running 0 14m
csi-provisioner-667796df57-w9fdq 1/1 Running 0 14m
csi-resizer-694f8f5f64-2rb8v 1/1 Running 0 14m
csi-resizer-694f8f5f64-z9v9x 1/1 Running 0 14m
csi-resizer-694f8f5f64-zlncz 1/1 Running 0 14m
csi-snapshotter-959b69d4b-5dpvj 1/1 Running 0 14m
csi-snapshotter-959b69d4b-lwwkv 1/1 Running 0 14m
csi-snapshotter-959b69d4b-tzhwc 1/1 Running 0 14m
engine-image-ei-5cefaf2b-hvdv5 1/1 Running 0 14m
instance-manager-0ee452a2e9583753e35ad00602250c5b 1/1 Running 0 14m
longhorn-csi-plugin-gd2jx 3/3 Running 0 14m
longhorn-driver-deployer-9f4fc86-j6h2b 1/1 Running 0 15m
longhorn-manager-z4lnl 1/1 Running 0 15m
longhorn-ui-5f4b7bbf69-bln7h 1/1 Running 3 (14m ago) 15m
longhorn-ui-5f4b7bbf69-lh97n 1/1 Running 3 (14m ago) 15m
volume-test 1/1 Running 0 26s16.4 Acceso a la interfaz del usuario #
Si ha instalado SUSE Storage con kubectl o Helm, debe configurar un controlador Ingress para permitir el tráfico externo en el clúster. La autenticación no está habilitada de forma predeterminada. Si se ha utilizado la aplicación de catálogo de Rancher, Rancher habrá creado automáticamente un controlador Ingress con control de acceso (rancher-proxy).
Obtenga la dirección IP del servicio externo de Longhorn:
kubectl -n longhorn-system get svcCuando haya recuperado la dirección IP de
longhorn-frontend, puede acceder a la interfaz de usuario en su navegador y empezar a usarla.
16.5 Instalación con Edge Image Builder #
SUSE Edge usa Capítulo 11, Edge Image Builder para personalizar las imágenes del sistema operativo base SUSE Linux Micro. Veamos cómo hacerlo para aprovisionar un clúster RKE2 con SUSE Storage encima.
Vamos a crear el archivo de definición:
export CONFIG_DIR=$HOME/eib
mkdir -p $CONFIG_DIR
cat << EOF > $CONFIG_DIR/iso-definition.yaml
apiVersion: 1.3
image:
imageType: iso
baseImage: SL-Micro.x86_64-6.2-Base-SelfInstall-GM.install.iso
arch: x86_64
outputImageName: eib-image.iso
kubernetes:
version: v1.34.2+rke2r1
helm:
charts:
- name: suse-storage
releaseName: longhorn
version: 1.10.1
repositoryName: rancher-application-collection
targetNamespace: longhorn-system
createNamespace: true
installationNamespace: kube-system
repositories:
- name: rancher-application-collection
url: oci://dp.apps.rancher.io/charts
authentication:
username: $APPS.RANCHER.IO_USERNAME
password: $APPS.RANCHER.IO_ACCESS_TOKEN
embeddedArtifactRegistry:
registries:
- uri: dp.apps.rancher.io
authentication:
username: $APPS.RANCHER.IO_USERNAME
password: $APPS.RANCHER.IO_ACCESS_TOKEN
images:
- name: dp.apps.rancher.io/containers/kubernetes-csi-external-attacher:4.10.0-8.8
- name: dp.apps.rancher.io/containers/kubernetes-csi-external-provisioner:5.3.0-8.8
- name: dp.apps.rancher.io/containers/kubernetes-csi-external-resizer:1.14.0-8.8
- name: dp.apps.rancher.io/containers/kubernetes-csi-external-snapshotter:8.4.0-8.9
- name: dp.apps.rancher.io/containers/kubernetes-csi-livenessprobe:2.17.0-8.8
- name: dp.apps.rancher.io/containers/kubernetes-csi-node-driver-registrar:2.15.0-8.8
- name: dp.apps.rancher.io/containers/longhorn-backing-image-manager:1.10.1-1.11
- name: dp.apps.rancher.io/containers/longhorn-engine:1.10.1-1.16
- name: dp.apps.rancher.io/containers/longhorn-instance-manager:1.10.1-1.17
- name: dp.apps.rancher.io/containers/longhorn-manager:1.10.1-1.9
- name: dp.apps.rancher.io/containers/longhorn-share-manager:1.10.1-1.8
- name: dp.apps.rancher.io/containers/longhorn-ui:1.10.1-1.8
- name: dp.apps.rancher.io/containers/rancher-support-bundle-kit:0.0.71-4.13
operatingSystem:
packages:
sccRegistrationCode: <reg-code>
packageList:
- open-iscsi
users:
- username: root
encryptedPassword: \$6\$jHugJNNd3HElGsUZ\$eodjVe4te5ps44SVcWshdfWizrP.xAyd71CVEXazBJ/.v799/WRCBXxfYmunlBO2yp1hm/zb4r8EmnrrNCF.P/
EOFEs posible personalizar cualquiera de los valores del chart de Helm mediante
un archivo independiente proporcionado en
helm.charts[].valuesFile. Consulte la documentación
original para obtener más detalles.
Vamos a crear la imagen:
podman run --rm --privileged -it -v $CONFIG_DIR:/eib registry.suse.com/edge/3.5/edge-image-builder:1.3.2 build --definition-file $CONFIG_DIR/iso-definition.yamlUna vez creada la imagen, puede usarla para instalar su sistema operativo en
un host físico o virtual. Tras completar el aprovisionamiento, podrá iniciar
sesión en el sistema utilizando el par de credenciales
root:eib.
Asegúrese de que SUSE Storage se ha desplegado correctamente:
localhost:~ # /var/lib/rancher/rke2/bin/kubectl --kubeconfig /etc/rancher/rke2/rke2.yaml -n longhorn-system get pods
NAME READY STATUS RESTARTS AGE
csi-attacher-5c4bfdcf59-qmjtz 1/1 Running 0 103s
csi-attacher-5c4bfdcf59-s7n65 1/1 Running 0 103s
csi-attacher-5c4bfdcf59-w9xgs 1/1 Running 0 103s
csi-provisioner-667796df57-fmz2d 1/1 Running 0 103s
csi-provisioner-667796df57-p7rjr 1/1 Running 0 103s
csi-provisioner-667796df57-w9fdq 1/1 Running 0 103s
csi-resizer-694f8f5f64-2rb8v 1/1 Running 0 103s
csi-resizer-694f8f5f64-z9v9x 1/1 Running 0 103s
csi-resizer-694f8f5f64-zlncz 1/1 Running 0 103s
csi-snapshotter-959b69d4b-5dpvj 1/1 Running 0 103s
csi-snapshotter-959b69d4b-lwwkv 1/1 Running 0 103s
csi-snapshotter-959b69d4b-tzhwc 1/1 Running 0 103s
engine-image-ei-5cefaf2b-hvdv5 1/1 Running 0 109s
instance-manager-0ee452a2e9583753e35ad00602250c5b 1/1 Running 0 109s
longhorn-csi-plugin-gd2jx 3/3 Running 0 103s
longhorn-driver-deployer-9f4fc86-j6h2b 1/1 Running 0 2m28s
longhorn-manager-z4lnl 1/1 Running 0 2m28s
longhorn-ui-5f4b7bbf69-bln7h 1/1 Running 3 (2m7s ago) 2m28s
longhorn-ui-5f4b7bbf69-lh97n 1/1 Running 3 (2m10s ago) 2m28sEsta instalación no funciona en entornos completamente aislados. Para esos casos, consulte la Sección 27.8, “Instalación de SUSE Storage”.
17 SUSE Security #
SUSE Security es una solución de seguridad para Kubernetes que proporciona seguridad de red L7, seguridad en el entorno de ejecución, seguridad en la cadena de suministro y comprobaciones de cumplimiento en un paquete cohesionado.
SUSE Security es un producto que se despliega como una plataforma de múltiples contenedores, que se comunican entre sí a través de varios puertos e interfaces. En segundo plano, utiliza NeuVector como componente de seguridad de contenedores subyacente. La plataforma SUSE Security está formada por siguientes contenedores:
Manager (Administrador). Un contenedor sin estado que presenta el panel de control basado en web. Normalmente, solo se necesita uno y puede ejecutarse en cualquier lugar. Si el administrador falla, ninguna de las operaciones del controlador o del ejecutor se ven afectadas. Sin embargo, el administrador almacena en la memoria caché ciertas notificaciones (eventos) y datos de conexiones recientes, por lo que su visualización sí se vería afectada.
Controller (Controlador). El "plano de control" de SUSE Security debe desplegarse en una configuración HA (de alta disponibilidad), de modo que la configuración no se pierda en caso de fallo de un nodo. Los controladores se pueden ejecutar en cualquier lugar, aunque se suele optar por colocarlos en nodos de "gestión", maestros o de infraestructura debido a su importancia crítica.
Enforcer (Aplicador). Este contenedor se despliega como conjunto de daemons, por lo que hay un aplicador en cada nodo que se vaya a proteger. Normalmente, se despliega en todos los nodos de trabajador, pero es posible programar que también se despliegue en los nodos maestros y de infraestructura. Nota: si el aplicador no está en un nodo del clúster y las conexiones provienen de un pod en ese nodo, SUSE Security las etiqueta como cargas de trabajo "no gestionadas".
Scanner (Escáner). Realiza el análisis de vulnerabilidades utilizando la base de datos de CVE integrada, según las instrucciones del controlador. Se pueden desplegar varios escáneres para aumentar la capacidad de análisis. Los escáneres pueden ejecutarse en cualquier lugar, pero es habitual que sea en los nodos donde se ejecutan los controladores. Tenga en cuenta las consideraciones sobre el tamaño de los nodos del escáner expuestas a continuación. También es posible invocar un escáner de forma independiente para el análisis de la fase de creación, por ejemplo, dentro de un canal que activa un análisis, recupera los resultados y detiene el escáner. El escáner contiene la base de datos de CVE más reciente, por lo que debe actualizarse a diario.
Updater (Actualizador). El actualizador activa una actualización del escáner mediante una tarea programada de Kubernetes cuando se desea actualizar la base de datos de CVE. Asegúrese de adaptarlo a su entorno.
Encontrará documentación más detallada sobre la incorporación de SUSE Security y las prácticas recomendadas aquí.
17.1 ¿Cómo se usa SUSE Security en SUSE Edge? #
SUSE Edge proporciona una configuración más ágil de SUSE Security como punto de partida para despliegues periféricos.
17.2 Notas importantes #
El contenedor
Scannerdebe tener suficiente memoria para cargar la imagen que se va a escanear en la memoria y ampliarla. Para escanear imágenes de más de 1 GB, aumente la memoria del escáner hasta un poco más del tamaño máximo previsto de la imagen.En el modo de protección, se espera un gran número de conexiones de red. El contenedor
Enforcerrequiere CPU y memoria cuando se encuentra en ese modo (bloqueo de firewall en línea) para conservar e inspeccionar las conexiones y la posible carga útil (DLP). Aumentar la memoria y dedicar un núcleo de CPU aEnforcerpuede garantizar una capacidad de filtrado de paquetes adecuada.
17.3 Instalación con Edge Image Builder #
SUSE Edge utiliza Capítulo 11, Edge Image Builder para personalizar las imágenes del sistema operativo SUSE Linux Micro base. Siga las instrucciones de la Sección 27.7, “Instalación de SUSE Security” para realizar una instalación en entornos aislados de SUSE Security sobre clústeres de Kubernetes aprovisionados por EIB.
18 MetalLB #
Consulte la documentación oficial de MetalLB.
MetalLB es una implementación de equilibrador de carga para clústeres de Kubernetes en bare metal que utiliza protocolos de enrutamiento estándar.
En entornos bare metal, configurar equilibradores de carga de red es notablemente más complejo que en entornos en la nube. A diferencia de las sencillas llamadas a la API de las configuraciones en la nube, en bare metal se requieren dispositivos de red dedicados o una combinación de equilibradores de carga y configuraciones de IP virtual (VIP) para gestionar la alta disponibilidad (HA) o abordar el posible punto único de fallo (SPOF) inherente a que haya un equilibrador de carga de un solo nodo. Estas configuraciones no se automatizan fácilmente, lo que plantea retos en los despliegues de Kubernetes, donde los componentes se escalan dinámicamente.
MetalLB aborda estos retos aprovechando el modelo de Kubernetes para crear servicios de tipo LoadBalancer como si estuvieran operando en un entorno de nube, incluso en configuraciones bare metal.
Hay dos enfoques distintos, mediante el modo L2 (que usa tricks ARP) o mediante BGP. A rasgos generales, el modo L2 no necesita ningún equipo de red especial, pero BGP suele ser mejor. El uso de un enfoque u otro dependerá de los casos de uso.
18.1 ¿Cómo se usa MetalLB en SUSE Edge? #
SUSE Edge usa MetalLB principalmente de tres formas:
Como solución de equilibrador de carga: MetalLB sirve como solución de equilibrio de carga para equipos bare metal.
En configuraciones K3s/RKE2 de HA: MetalLB permite equilibrar la carga de la API de Kubernetes utilizando una dirección IP virtual.
Como solución BGP L3 donde MetalLB anuncia rutas a las IP de servicio a routers cercanos.
Para poder exponer la API, se utiliza el operador Endpoint Copier Operator
(Capítulo 19, Endpoint Copier Operator) para mantener sincronizados los puntos
finales de la API de K8s desde el servicio kubernetes con
un servicio LoadBalancer kubernetes-vip.
18.2 Prácticas recomendadas #
La instalación de MetalLB en el modo L2 se describe en el Capítulo 24, MetalLB en K3s (con el modo de capa 2) y en el modo L3, en Capítulo 25, MetalLB en K3s (con el modo de capa 3).
Hay disponible una guía sobre cómo instalar MetalLB delante del
kube-api-server para lograr una topología de alta
disponibilidad en el Capítulo 26, MetalLB delante del servidor de Kubernetes API.
18.3 Problemas conocidos #
K3s incluye su propia solución de equilibrio de carga llamada
Klipper. Para utilizar MetalLB, es necesario inhabilitarKlipper. Para hacerlo, inicie el servidor K3s con la opción--disable servicelb, tal y como se describe en la documentación de K3s.
19 Endpoint Copier Operator #
Endpoint Copier Operator es un operador de Kubernetes cuyo objetivo es crear una copia de un servicio y un punto final de Kubernetes y mantenerlos sincronizados.
19.1 ¿Cómo se usa Endpoint Copier Operator en SUSE Edge? #
En SUSE Edge, Endpoint Copier Operator desempeña un papel crucial para
conseguir una configuración de alta disponibilidad (HA) para clústeres
K3s/RKE2. Esto se logra creando un servicio
kubernetes-vip de tipo LoadBalancer,
lo que garantiza que su punto final se sincronice constantemente con el
punto final de Kubernetes. MetalLB (Capítulo 18, MetalLB) se
utiliza para gestionar el servicio kubernetes-vip, ya que
la dirección IP expuesta se utiliza desde otros nodos para unirse al
clúster.
19.2 Prácticas recomendadas #
La documentación completa para utilizar Endpoint Copier Operator se encuentra aquí.
También puede consultar nuestra guía (Capítulo 24, MetalLB en K3s (con el modo de capa 2)) sobre cómo lograr una configuración HA de K3s/RKE2 utilizando Endpoint Copier Operator y MetalLB.
19.3 Problemas conocidos #
Actualmente, Endpoint Copier Operator solo puede trabajar con un servicio/punto final. Se prevé realizar mejoras en el futuro para admitir múltiples servicios/puntos finales.
20 Edge Virtualization #
En esta sección se describe cómo se puede utilizar Edge Virtualization para ejecutar máquinas virtuales en los nodos periféricos. Edge Virtualization se hadiseñado para casos de uso de virtualización ligeros, en los que se espera que se utilice un flujo de trabajo común para el despliegue y la gestión tanto de aplicaciones virtualizadas como en contenedores.
SUSE Edge Virtualization admite dos métodos para ejecutar máquinas virtuales:
Despliegue manual de las máquinas virtuales mediante libvirt+qemu-kvm a nivel del host (sin intervención de Kubernetes)
Despliegue del operador KubeVirt para la gestión basada en Kubernetes de máquinas virtuales
Ambas opciones son válidas, pero solo la segunda se trata a continuación. Si desea utilizar los mecanismos de virtualización estándares listos para usar que proporciona SUSE Linux Micro, encontrará una guía completa en este documento. Aunque está escrita principalmente para SUSE Linux Enterprise Server, los conceptos son prácticamente idénticos.
Esta guía explica inicialmente cómo desplegar los componentes de virtualización adicionales en un sistema que ya ha sido predesplegado, pero incluye una sección que describe cómo integrar esta configuración en el despliegue inicial a través de Edge Image Builder. Si no desea repasar los conceptos básicos y configurarlo todo manualmente, pase directamente a esa sección.
20.1 Descripción general de KubeVirt #
KubeVirt permite gestionar máquinas virtuales con Kubernetes junto con el resto de sus cargas de trabajo en contenedores. Para ello, ejecuta la parte del espacio de usuario de la pila de virtualización de Linux en un contenedor. Esto minimiza los requisitos del sistema host, lo que facilita la configuración y la gestión.
Encontrará los detalles sobre la arquitectura de KubeVirt en la documentación original.
20.2 Requisitos previos #
Si está siguiendo esta guía, se da por hecho que ya dispone de lo siguiente:
Al menos un host físico con SUSE Linux Micro 6.2 instalado y con las extensiones de virtualización habilitadas en el BIOS (consulte este documento para obtener más detalles).
Un clúster Kubernetes de K3s/RKE2 ya desplegado en todos sus nodos y con una
kubeconfigadecuada que permita el acceso de superusuario al clúster.Acceso al usuario root: estas instrucciones dan por sentado que usted es el usuario root y que no está derivando sus privilegios mediante
sudo.Debe tener Helm disponible localmente con una conexión de red adecuada para poder enviar configuraciones a su clúster de Kubernetes y descargar las imágenes necesarias.
20.3 Instalación manual de Edge Virtualization #
Esta guía no explica el despliegue de Kubernetes, pero da por sentado que ha
instalado la versión de K3s o RKE2 adecuada para
SUSE Edge y que tiene su kubeconfig configurada adecuadamente para que los
comandos estándar kubectl se puedan ejecutar como
superusuario. También se presupone que su nodo forma un clúster de un solo
nodo, aunque no se esperan diferencias significativas para los despliegues
de varios nodos.
SUSE Edge Virtualization se despliega mediante tres charts de Helm distintos, en concreto:
KubeVirt: los componentes básicos de virtualización, es decir, las CRD de Kubernetes, los operadores y otros componentes necesarios para que Kubernetes pueda desplegar y gestionar máquinas virtuales.
Extensión de panel de control KubeVirt: una extensión opcional de la interfaz de usuario de Rancher que permite la gestión básica de máquinas virtuales; por ejemplo, iniciar/detener máquinas virtuales, así como acceder al panel de control.
Containerized Data Importer (CDI): un componente adicional que permite la integración del almacenamiento persistente para KubeVirt, proporcionando capacidades para que las máquinas virtuales puedan usar sistemas secundarios de almacenamiento existentes de Kubernetes para los datos, pero también permitiendo a los usuarios importar o clonar volúmenes de datos para máquinas virtuales.
Cada uno de estos charts de Helm tiene versiones distintas según la versión de SUSE Edge que esté utilizando actualmente. Para usarlos en entornos de producción o con asistencia, utilice los artefactos que se pueden encontrar en el registro de SUSE.
En primer lugar, asegúrese de que puede acceder correctamente a
kubectl:
$ kubectl get nodesEsto debería mostrar algo similar a lo siguiente:
NAME STATUS ROLES AGE VERSION
node1.edge.rdo.wales Ready control-plane,etcd,master 4h20m v1.30.5+rke2r1
node2.edge.rdo.wales Ready control-plane,etcd,master 4h15m v1.30.5+rke2r1
node3.edge.rdo.wales Ready control-plane,etcd,master 4h15m v1.30.5+rke2r1Ahora, puede instalar los charts de Helm de KubeVirt y Containerized Data Importer (CDI):
$ helm install kubevirt oci://registry.suse.com/edge/charts/kubevirt --namespace kubevirt-system --create-namespace
$ helm install cdi oci://registry.suse.com/edge/charts/cdi --namespace cdi-system --create-namespaceEn unos minutos, debería tener todos los componentes de KubeVirt y CDI
desplegados. Puede comprobar que todos los recursos se han desplegado en los
espacios de nombres kubevirt-system y
cdi-system.
Verifique los recursos de KubeVirt:
$ kubectl get all -n kubevirt-systemEsto debería mostrar algo similar a lo siguiente:
NAME READY STATUS RESTARTS AGE
pod/virt-operator-5fbcf48d58-p7xpm 1/1 Running 0 2m24s
pod/virt-operator-5fbcf48d58-wnf6s 1/1 Running 0 2m24s
pod/virt-handler-t594x 1/1 Running 0 93s
pod/virt-controller-5f84c69884-cwjvd 1/1 Running 1 (64s ago) 93s
pod/virt-controller-5f84c69884-xxw6q 1/1 Running 1 (64s ago) 93s
pod/virt-api-7dfc54cf95-v8kcl 1/1 Running 1 (59s ago) 118s
NAME TYPE CLUSTER-IP EXTERNAL-IP PORT(S) AGE
service/kubevirt-prometheus-metrics ClusterIP None <none> 443/TCP 2m1s
service/virt-api ClusterIP 10.43.56.140 <none> 443/TCP 2m1s
service/kubevirt-operator-webhook ClusterIP 10.43.201.121 <none> 443/TCP 2m1s
service/virt-exportproxy ClusterIP 10.43.83.23 <none> 443/TCP 2m1s
NAME DESIRED CURRENT READY UP-TO-DATE AVAILABLE NODE SELECTOR AGE
daemonset.apps/virt-handler 1 1 1 1 1 kubernetes.io/os=linux 93s
NAME READY UP-TO-DATE AVAILABLE AGE
deployment.apps/virt-operator 2/2 2 2 2m24s
deployment.apps/virt-controller 2/2 2 2 93s
deployment.apps/virt-api 1/1 1 1 118s
NAME DESIRED CURRENT READY AGE
replicaset.apps/virt-operator-5fbcf48d58 2 2 2 2m24s
replicaset.apps/virt-controller-5f84c69884 2 2 2 93s
replicaset.apps/virt-api-7dfc54cf95 1 1 1 118s
NAME AGE PHASE
kubevirt.kubevirt.io/kubevirt 2m24s DeployedVerifique los recursos de CDI:
$ kubectl get all -n cdi-systemEsto debería mostrar algo similar a lo siguiente:
NAME READY STATUS RESTARTS AGE
pod/cdi-operator-55c74f4b86-692xb 1/1 Running 0 2m24s
pod/cdi-apiserver-db465b888-62lvr 1/1 Running 0 2m21s
pod/cdi-deployment-56c7d74995-mgkfn 1/1 Running 0 2m21s
pod/cdi-uploadproxy-7d7b94b968-6kxc2 1/1 Running 0 2m22s
NAME TYPE CLUSTER-IP EXTERNAL-IP PORT(S) AGE
service/cdi-uploadproxy ClusterIP 10.43.117.7 <none> 443/TCP 2m22s
service/cdi-api ClusterIP 10.43.20.101 <none> 443/TCP 2m22s
service/cdi-prometheus-metrics ClusterIP 10.43.39.153 <none> 8080/TCP 2m21s
NAME READY UP-TO-DATE AVAILABLE AGE
deployment.apps/cdi-operator 1/1 1 1 2m24s
deployment.apps/cdi-apiserver 1/1 1 1 2m22s
deployment.apps/cdi-deployment 1/1 1 1 2m21s
deployment.apps/cdi-uploadproxy 1/1 1 1 2m22s
NAME DESIRED CURRENT READY AGE
replicaset.apps/cdi-operator-55c74f4b86 1 1 1 2m24s
replicaset.apps/cdi-apiserver-db465b888 1 1 1 2m21s
replicaset.apps/cdi-deployment-56c7d74995 1 1 1 2m21s
replicaset.apps/cdi-uploadproxy-7d7b94b968 1 1 1 2m22sPara verificar que las definiciones de recursos personalizados (CRD) de
VirtualMachine están desplegadas, puede usar:
$ kubectl explain virtualmachineEsto debería dar como resultado la definición del objeto
VirtualMachine, que debería tener este aspecto:
GROUP: kubevirt.io
KIND: VirtualMachine
VERSION: v1
DESCRIPTION:
VirtualMachine handles the VirtualMachines that are not running or are in a
stopped state The VirtualMachine contains the template to create the
VirtualMachineInstance. It also mirrors the running state of the created
VirtualMachineInstance in its status.
(snip)20.4 Despliegue de máquinas virtuales #
Ahora que KubeVirt y CDI se han desplegado, vamos a definir una máquina virtual sencilla basada en openSUSE Tumbleweed. La configuración de esta máquina virtual es muy sencilla: usa una "conexión de red de pod" idéntica a la de cualquier otro pod. También emplea almacenamiento no persistente, lo que garantiza que el almacenamiento sea efímero, al igual que en cualquier contenedor que no tenga un PVC.
$ kubectl apply -f - <<EOF
apiVersion: kubevirt.io/v1
kind: VirtualMachine
metadata:
name: tumbleweed
namespace: default
spec:
runStrategy: Always
template:
spec:
domain:
devices: {}
machine:
type: q35
memory:
guest: 2Gi
resources: {}
volumes:
- containerDisk:
image: quay.io/containerdisks/opensuse-tumbleweed:1.0.0
name: tumbleweed-containerdisk-0
- cloudInitNoCloud:
userDataBase64: I2Nsb3VkLWNvbmZpZwpkaXNhYmxlX3Jvb3Q6IGZhbHNlCnNzaF9wd2F1dGg6IFRydWUKdXNlcnM6CiAgLSBkZWZhdWx0CiAgLSBuYW1lOiBzdXNlCiAgICBncm91cHM6IHN1ZG8KICAgIHNoZWxsOiAvYmluL2Jhc2gKICAgIHN1ZG86ICBBTEw9KEFMTCkgTk9QQVNTV0Q6QUxMCiAgICBsb2NrX3Bhc3N3ZDogRmFsc2UKICAgIHBsYWluX3RleHRfcGFzc3dkOiAnc3VzZScK
name: cloudinitdisk
EOFEl resultado debe ser que se ha creado una
VirtualMachine:
virtualmachine.kubevirt.io/tumbleweed createdEsta definición de VirtualMachine es mínima y especifica
muy poco sobre la configuración. Solo indica que se trata de una máquina de
tipo q35 con 2 GB
de memoria que usa una imagen de disco basada en un containerDisk
efímero (es decir, una imagen de disco que se almacena en una imagen de
contenedor desde un repositorio de imágenes remoto), y especifica un disco
cloudInit con cifrado base64, que solo utilizamos para la creación de
usuarios y la obligación de usar contraseña en el momento del arranque
(utilice base64 -d para descifrarlo).
NotaEsta imagen de máquina virtual sirve solo para realizar pruebas. La imagen no cuenta con asistencia oficial y solo se ofrece como ejemplo para fines de documentación.
Esta máquina tarda unos minutos en arrancar, ya que necesita descargar la imagen de disco de openSUSE Tumbleweed, pero una vez que lo haya hecho, podrá ver más detalles sobre ella:
$ kubectl get vmiEsto debería dar como resultado el nodo en el que se inició la máquina virtual y la dirección IP de la máquina virtual. Recuerde que, dado que utiliza conexión de red de pod, la dirección IP indicada será igual que la de cualquier otro pod y, por lo tanto, enrutable:
NAME AGE PHASE IP NODENAME READY
tumbleweed 4m24s Running 10.42.2.98 node3.edge.rdo.wales TrueAl ejecutar estos comandos en los propios nodos del clúster de Kubernetes,
con una CNI que enruta el tráfico directamente a los pods (por ejemplo,
Cilium), debería poder conectarse directamente por ssh a
la máquina. Sustituya la siguiente dirección IP por la que se le haya
asignado a su máquina virtual:
$ ssh suse@10.42.2.98
(password is "suse")Cuando se encuentre en esta máquina virtual, puede practicar un poco, pero
recuerde que tiene recursos limitados y solo cuenta con 1 GB de espacio en
disco. Cuando termine, pulse Ctrl+D o
exit para desconectarse de la sesión SSH.
El proceso de la máquina virtual sigue estando envuelto en un pod estándar
de Kubernetes. La CRD VirtualMachine es una
representación de la máquina virtual deseada, pero el proceso en el que se
inicia realmente la máquina virtual es a través del pod virt-launcher,
un pod estándar de Kubernetes, igual que cualquier otra aplicación. Por cada
máquina virtual iniciada, se puede ver que hay un pod
virt-launcher:
$ kubectl get podsEsto debería mostrar el único pod virt-launcher para la
máquina Tumbleweed que hemos definido:
NAME READY STATUS RESTARTS AGE
virt-launcher-tumbleweed-8gcn4 3/3 Running 0 10mSi echamos un vistazo a este pod virt-launcher, veremos
que está ejecutando los procesos libvirt y
qemu-kvm. Podemos entrar en el propio pod y echar un
vistazo, pero tenga en cuenta que es necesario adaptar el siguiente comando
al nombre de su pod:
$ kubectl exec -it virt-launcher-tumbleweed-8gcn4 -- bashUna vez en el pod, pruebe a ejecutar comandos virsh y
observe los procesos. Comprobará que se está ejecutando el binario
qemu-system-x86_64, junto con ciertos procesos para
supervisar la máquina virtual. También verá la ubicación de la imagen de
disco y cómo está conectada la red (como un dispositivo tap):
qemu@tumbleweed:/> ps ax
PID TTY STAT TIME COMMAND
1 ? Ssl 0:00 /usr/bin/virt-launcher-monitor --qemu-timeout 269s --name tumbleweed --uid b9655c11-38f7-4fa8-8f5d-bfe987dab42c --namespace default --kubevirt-share-dir /var/run/kubevirt --ephemeral-disk-dir /var/run/kubevirt-ephemeral-disks --container-disk-dir /var/run/kube
12 ? Sl 0:01 /usr/bin/virt-launcher --qemu-timeout 269s --name tumbleweed --uid b9655c11-38f7-4fa8-8f5d-bfe987dab42c --namespace default --kubevirt-share-dir /var/run/kubevirt --ephemeral-disk-dir /var/run/kubevirt-ephemeral-disks --container-disk-dir /var/run/kubevirt/con
24 ? Sl 0:00 /usr/sbin/virtlogd -f /etc/libvirt/virtlogd.conf
25 ? Sl 0:01 /usr/sbin/virtqemud -f /var/run/libvirt/virtqemud.conf
83 ? Sl 0:31 /usr/bin/qemu-system-x86_64 -name guest=default_tumbleweed,debug-threads=on -S -object {"qom-type":"secret","id":"masterKey0","format":"raw","file":"/var/run/kubevirt-private/libvirt/qemu/lib/domain-1-default_tumbleweed/master-key.aes"} -machine pc-q35-7.1,usb
286 pts/0 Ss 0:00 bash
320 pts/0 R+ 0:00 ps ax
qemu@tumbleweed:/> virsh list --all
Id Name State
------------------------------------
1 default_tumbleweed running
qemu@tumbleweed:/> virsh domblklist 1
Target Source
---------------------------------------------------------------------------------------------
sda /var/run/kubevirt-ephemeral-disks/disk-data/tumbleweed-containerdisk-0/disk.qcow2
sdb /var/run/kubevirt-ephemeral-disks/cloud-init-data/default/tumbleweed/noCloud.iso
qemu@tumbleweed:/> virsh domiflist 1
Interface Type Source Model MAC
------------------------------------------------------------------------------
tap0 ethernet - virtio-non-transitional e6:e9:1a:05:c0:92
qemu@tumbleweed:/> exit
exitPor último, eliminemos esta máquina virtual:
$ kubectl delete vm/tumbleweed
virtualmachine.kubevirt.io "tumbleweed" deleted20.5 Uso de virtctl #
Además de la estándar de Kubernetes (kubectl), KubeVirt
incluye una interfaz de línea de comandos adicional que permite interactuar
con el clúster de una forma que obvia ciertas diferencias entre los entornos
de virtualización y los usos para los que se diseñó Kubernetes. Por ejemplo,
la herramienta virtctl permite gestionar el ciclo de vida
de las máquinas virtuales (iniciar, detener, reiniciar, etc.), proporciona
acceso a los paneles de control virtuales, permite cargar imágenes de
máquinas virtuales e interactuar con construcciones de Kubernetes como
servicios, sin utilizar directamente la API o las CRD.
Vamos a descargar la última versión estable de la herramienta
virtctl:
$ export VERSION=v0.6.0
$ wget https://github.com/kubevirt/kubevirt/releases/download/$VERSION/virtctl-$VERSION-linux-amd64Si utiliza una arquitectura diferente o una máquina que no sea Linux,
encontrará otras versiones aquí. Debe
hacer que este archivo sea ejecutable antes de continuar, y puede ser útil
moverlo a una ubicación dentro de $PATH:
$ mv virtctl-$VERSION-linux-amd64 /usr/local/bin/virtctl
$ chmod a+x /usr/local/bin/virtctlA continuación, puede utilizar la herramienta de línea de comandos
virtctl para crear máquinas virtuales. Vamos a replicar
nuestra máquina virtual anterior, teniendo en cuenta que estamos canalizando
la salida directamente a kubectl apply:
$ virtctl create vm --name virtctl-example --memory=1Gi \
--volume-containerdisk=src:quay.io/containerdisks/opensuse-tumbleweed:1.0.0 \
--cloud-init-user-data "I2Nsb3VkLWNvbmZpZwpkaXNhYmxlX3Jvb3Q6IGZhbHNlCnNzaF9wd2F1dGg6IFRydWUKdXNlcnM6CiAgLSBkZWZhdWx0CiAgLSBuYW1lOiBzdXNlCiAgICBncm91cHM6IHN1ZG8KICAgIHNoZWxsOiAvYmluL2Jhc2gKICAgIHN1ZG86ICBBTEw9KEFMTCkgTk9QQVNTV0Q6QUxMCiAgICBsb2NrX3Bhc3N3ZDogRmFsc2UKICAgIHBsYWluX3RleHRfcGFzc3dkOiAnc3VzZScK" | kubectl apply -f -Esto debería mostrar la máquina virtual en ejecución (esta vez debería iniciarse mucho más rápido, ya que la imagen del contenedor estará almacenada en caché):
$ kubectl get vmi
NAME AGE PHASE IP NODENAME READY
virtctl-example 52s Running 10.42.2.29 node3.edge.rdo.wales TrueAhora, podemos usar virtctl para conectarnos directamente
a la máquina virtual:
$ virtctl ssh suse@virtctl-example
(password is "suse" - Ctrl-D to exit)Se pueden utilizar muchos otros comandos con virtctl. Por
ejemplo, virtctl console permite acceder al panel de
control serie si la red no funciona, y puede utilizar virtctl
guestosinfo para obtener información completa sobre el sistema
operativo, siempre que el invitado tenga instalado y en ejecución
qemu-guest-agent.
Por último, hagamos una pausa y reiniciemos la máquina virtual:
$ virtctl pause vm virtctl-example
VMI virtctl-example was scheduled to pauseVerá que el objeto VirtualMachine aparece como Paused (En pausa) y el objeto
VirtualMachineInstance aparece como Running (En ejecución), pero como READY=False:
$ kubectl get vm
NAME AGE STATUS READY
virtctl-example 8m14s Paused False
$ kubectl get vmi
NAME AGE PHASE IP NODENAME READY
virtctl-example 8m15s Running 10.42.2.29 node3.edge.rdo.wales FalseTambién comprobará que ya no puede conectarse a la máquina virtual:
$ virtctl ssh suse@virtctl-example
can't access VMI virtctl-example: Operation cannot be fulfilled on virtualmachineinstance.kubevirt.io "virtctl-example": VMI is pausedReiniciemos la máquina virtual y volvamos a intentarlo:
$ virtctl unpause vm virtctl-example
VMI virtctl-example was scheduled to unpauseAhora deberíamos poder restablecer la conexión:
$ virtctl ssh suse@virtctl-example
suse@vmi/virtctl-example.default's password:
suse@virtctl-example:~> exit
logoutPor último, eliminemos la máquina virtual:
$ kubectl delete vm/virtctl-example
virtualmachine.kubevirt.io "virtctl-example" deleted20.6 Conexión de redes sencilla con Ingress #
En esta sección, se explica cómo exponer máquinas virtuales como servicios estándar de Kubernetes y cómo hacerlas disponibles mediante el servicio Ingress de Kubernetes; por ejemplo, NGINX con RKE2 o Traefik con K3s. En este documento se entiende que estos componentes ya están configurados adecuadamente y que dispone de un puntero DNS adecuado (por ejemplo, un comodín) que dirija a los nodos de su servidor de Kubernetes o a su IP virtual de Ingress para que Ingress se resuelva adecuadamente.
NotaEn SUSE Edge 3.1 y versiones posteriores, si utiliza K3s en una configuración de nodos con varios servidores, es posible que haya tenido que configurar una IP virtual basada en MetalLB para Ingress. Esto no es necesario para RKE2.
En el entorno de ejemplo, se despliega otra máquina virtual Tumbleweed de
openSUSE, se usa cloud-init para instalar NGINX como servidor Web sencillo
en el momento del arranque y se configura un mensaje sencillo, que se envía
para verificar que funciona según lo esperado cuando se realiza una
llamada. Para ver cómo se hace, use el comando base64 -d
en la sección cloud-init del siguiente ejemplo.
Vamos a crear esta máquina virtual:
$ kubectl apply -f - <<EOF
apiVersion: kubevirt.io/v1
kind: VirtualMachine
metadata:
name: ingress-example
namespace: default
spec:
runStrategy: Always
template:
metadata:
labels:
app: nginx
spec:
domain:
devices: {}
machine:
type: q35
memory:
guest: 2Gi
resources: {}
volumes:
- containerDisk:
image: quay.io/containerdisks/opensuse-tumbleweed:1.0.0
name: tumbleweed-containerdisk-0
- cloudInitNoCloud:
userDataBase64: I2Nsb3VkLWNvbmZpZwpkaXNhYmxlX3Jvb3Q6IGZhbHNlCnNzaF9wd2F1dGg6IFRydWUKdXNlcnM6CiAgLSBkZWZhdWx0CiAgLSBuYW1lOiBzdXNlCiAgICBncm91cHM6IHN1ZG8KICAgIHNoZWxsOiAvYmluL2Jhc2gKICAgIHN1ZG86ICBBTEw9KEFMTCkgTk9QQVNTV0Q6QUxMCiAgICBsb2NrX3Bhc3N3ZDogRmFsc2UKICAgIHBsYWluX3RleHRfcGFzc3dkOiAnc3VzZScKcnVuY21kOgogIC0genlwcGVyIGluIC15IG5naW54CiAgLSBzeXN0ZW1jdGwgZW5hYmxlIC0tbm93IG5naW54CiAgLSBlY2hvICJJdCB3b3JrcyEiID4gL3Nydi93d3cvaHRkb2NzL2luZGV4Lmh0bQo=
name: cloudinitdisk
EOFCuando esta máquina virtual se haya iniciado correctamente, se podrá usar el
comando virtctl para exponer la instancia
VirtualMachineInstance con el puerto externo
8080 y el puerto de destino 80 (en el
que NGINX escucha por defecto). Aquí, utilizamos el comando
virtctl, ya que entiende la asignación entre el objeto de
máquina virtual y el pod. Esto crea un nuevo servicio:
$ virtctl expose vmi ingress-example --port=8080 --target-port=80 --name=ingress-example
Service ingress-example successfully exposed for vmi ingress-exampleA continuación, se crea automáticamente el servicio adecuado:
$ kubectl get svc/ingress-example
NAME TYPE CLUSTER-IP EXTERNAL-IP PORT(S) AGE
ingress-example ClusterIP 10.43.217.19 <none> 8080/TCP 9sAhora, si utiliza kubectl create ingress, puede crear un
objeto Ingress que apunte a este servicio. Adapte la URL (conocida como
"host" en el objeto ingress)
aquí para que coincida con su configuración de DNS y asegúrese de que apunta
al puerto 8080:
$ kubectl create ingress ingress-example --rule=ingress-example.suse.local/=ingress-example:8080Con el servidor DNS configurado correctamente, debería poder ejecutar el comando curl en la URL de inmediato:
$ curl ingress-example.suse.local
It works!Para limpiar, eliminaremos esta máquina virtual y sus recursos de servicio y de Ingress:
$ kubectl delete vm/ingress-example svc/ingress-example ingress/ingress-example
virtualmachine.kubevirt.io "ingress-example" deleted
service "ingress-example" deleted
ingress.networking.k8s.io "ingress-example" deleted20.7 Uso de la extensión de interfaz de usuario de Rancher #
SUSE Edge Virtualization proporciona una extensión de interfaz de usuario para Rancher Manager, lo que permite la gestión básica de máquinas virtuales mediante la interfaz de usuario del panel de control de Rancher.
20.7.1 Instalación #
Consulte la sección sobre extensiones de panel de control de Rancher (Capítulo 6, Extensiones de panel de control de Rancher) para obtener instrucciones de instalación.
20.7.2 Uso de la extensión de panel de control KubeVirt de Rancher #
La extensión introduce una nueva sección KubeVirt en Cluster Explorer. Esta sección se añade a cualquier clúster gestionado que tenga instalado KubeVirt.
La extensión permite interactuar directamente con los recursos de la máquina virtual de KubeVirt para gestionar el ciclo de vida de las máquinas virtuales.
20.7.2.1 Creación de una máquina virtual #
En el panel de navegación izquierdo, diríjase a Cluster Explorer (Explorador de clústeres) haciendo clic en el clúster gestionado habilitado para KubeVirt.
Diríjase a la página KubeVirt > Virtual Machines (KubeVirt > Máquinas virtuales) y haga clic en
Create from YAML(Crear desde YAML) en la parte superior derecha de la pantalla.Rellene o pegue una definición de máquina virtual y pulse
Create(Crear). Use la definición de máquina virtual de la sección Despliegue de máquinas virtuales como referencia.
20.7.2.2 Acciones de la máquina virtual #
Puede utilizar el menú de acciones al que se accede desde la lista desplegable ⋮ situada a la derecha de cada máquina virtual para iniciar, detener, pausar o hacer un reinicio suave. También puede usar las acciones de grupo de la parte superior de la lista seleccionando las máquinas virtuales en las que desea realizar la acción.
Estas acciones pueden afectar a la estrategia de ejecución de la máquina virtual. Consulte la tabla en la documentación de KubeVirt para obtener más detalles.
20.7.2.3 Acceso al panel de control de la máquina virtual #
La lista "Virtual Machines" (Máquinas virtuales) proporciona una lista
desplegable Console (Panel de control) que permite
conectarse a la máquina mediante VNC o un panel de
control serie. Esta acción solo está disponible para máquinas en
ejecución.
En algunos casos, para poder acceder al panel de control en una máquina virtual recién iniciada se debe esperar un poco.
20.8 Instalación con Edge Image Builder #
SUSE Edge usa Capítulo 11, Edge Image Builder para personalizar las imágenes del sistema operativo SUSE Linux Micro base. Siga las instrucciones de la Sección 27.9, “Instalación de KubeVirt y CDI” para realizar una instalación en un entorno aislado tanto de KubeVirt como de CDI sobre clústeres de Kubernetes aprovisionados por EIB.
21 System Upgrade Controller #
Consulte la documentación de System Upgrade Controller.
System Upgrade Controller (SUC) proporciona un controlador de actualización de uso general y nativo de Kubernetes (para nodos). Introduce una nueva CRD, llamada "plan", para definir todas sus políticas y requisitos de actualización. Un plan es una intención pendiente de mutar nodos en su clúster.
21.1 ¿Cómo se usa System Upgrade Controller en SUSE Edge? #
SUSE Edge usa SUC para facilitar diversas operaciones de
"día 2" relacionadas con las actualizaciones de la versión del sistema
operativo y Kubernetes en los clústeres de gestión y descendentes.
Las operaciones de "día 2" se definen mediante planes de
SUC. Según esos planes, SUC despliega las
cargas de trabajo en cada nodo para ejecutar la operación correspondiente de
"día 2".
SUC también se utiliza en Capítulo 22, Upgrade Controller. Para obtener más información
sobre las diferencias clave entre SUC y Upgrade Controller, consulte la
Sección 22.2, “Diferencias entre Upgrade Controller y System Upgrade Controller”.
21.2 Instalación de System Upgrade Controller #
A partir de la versión 2.10.0
de Rancher, System Upgrade Controller se instala
automáticamente.
Siga los pasos siguientes solo si su
entorno no está gestionado por Rancher, o
si su versión de Rancher es anterior a la 2.10.0.
Se recomienda instalar SUC mediante Fleet (Capítulo 8, Fleet), situado en el repositorio suse-edge/fleet-examples.
Los recursos ofrecidos por el repositorio
suse-edge/fleet-examples deben utilizarse siempre desde una versión válida
de fleet-examples.
Para determinar qué versión debe utilizar, consulte las Notas de la versión
(Sección 53.1, “Resumen”).
Si no puede utilizar Fleet para la instalación de SUC, puede instalarlo mediante el repositorio de charts de Helm de Rancher o incorporar el chart de Helm de Rancher en su propio flujo de trabajo de GitOps de terceros.
En esta sección se trata lo siguiente:
Instalación con Fleet (Sección 21.2.1, “Instalación de System Upgrade Controller con Fleet”)
Instalación con Helm (Sección 21.2.2, “Instalación de System Upgrade Controller con Helm”)
21.2.1 Instalación de System Upgrade Controller con Fleet #
Hay dos posibles recursos que se pueden usar para desplegar SUC mediante Fleet:
Recurso GitRepo: para casos de uso en los que se dispone de un servidor Git externo/local. Para obtener instrucciones de instalación, consulte la sección Instalación de System Upgrade Controller - GitRepo (Sección 21.2.1.1, “Instalación de System Upgrade Controller - GitRepo”).
Recurso Bundle: para casos de uso en entornos aislados que no admiten la opción de servidor Git local. Para obtener instrucciones de instalación, consulte la sección Instalación de System Upgrade Controller - Bundle (Sección 21.2.1.2, “Instalación de System Upgrade Controller - Bundle”).
21.2.1.1 Instalación de System Upgrade Controller - GitRepo #
Este proceso también se puede realizar a través de la interfaz de usuario de Rancher, si está disponible. Para obtener más información, consulte Accessing Fleet in the Rancher UI (Acceso a Fleet en la interfaz de Rancher).
En el clúster de gestión:
Determine en qué clústeres desea desplegar SUC. Para ello, despliegue un recurso
GitRepode SUC en el espacio de trabajo correcto de Fleet de su clúster de gestión. De forma predeterminada, Fleet tiene dos espacios de trabajo:fleet-local: para recursos que deben desplegarse en el clúster de gestión.fleet-default: para recursos que deben desplegarse en clústeres descendentes.Para obtener más información sobre los espacios de trabajo de Fleet, consulte la documentación original.
Despliegue el recurso
GitRepo:Para desplegar SUC en el clúster de gestión:
kubectl apply -n fleet-local -f - <<EOF apiVersion: fleet.cattle.io/v1alpha1 kind: GitRepo metadata: name: system-upgrade-controller spec: revision: release-3.5.0 paths: - fleets/day2/system-upgrade-controller repo: https://github.com/suse-edge/fleet-examples.git EOFPara desplegar SUC en los clústeres descendentes:
NotaAntes de desplegar el recurso que se indica a continuación, debe proporcionar una configuración válida para
targets, de modo que Fleet sepa en qué clústeres descendentes debe desplegar su recurso. Para obtener más información sobre cómo realizar la asignación a clústeres descendentes, consulte Mapping to Downstream Clusters (Asignación a clústeres descendentes).kubectl apply -n fleet-default -f - <<EOF apiVersion: fleet.cattle.io/v1alpha1 kind: GitRepo metadata: name: system-upgrade-controller spec: revision: release-3.5.0 paths: - fleets/day2/system-upgrade-controller repo: https://github.com/suse-edge/fleet-examples.git targets: - clusterSelector: CHANGEME # Example matching all clusters: # targets: # - clusterSelector: {} EOF
Compruebe que el recurso
GitRepose ha desplegado:# Namespace will vary based on where you want to deploy SUC kubectl get gitrepo system-upgrade-controller -n <fleet-local/fleet-default> NAME REPO COMMIT BUNDLEDEPLOYMENTS-READY STATUS system-upgrade-controller https://github.com/suse-edge/fleet-examples.git release-3.5.0 1/1Compruebe que System Upgrade Controller se ha desplegado:
kubectl get deployment system-upgrade-controller -n cattle-system NAME READY UP-TO-DATE AVAILABLE AGE system-upgrade-controller 1/1 1 1 2m20s
21.2.1.2 Instalación de System Upgrade Controller - Bundle #
Esta sección muestra cómo crear y desplegar un recurso
Bundle a partir de una configuración estándar de Fleet
utilizando fleet-cli.
En un equipo con acceso de red, descargue
fleet-cli:NotaAsegúrese de que la versión de fleet-cli que descargue coincida con la versión de Fleet que se ha desplegado en su clúster.
Para usuarios de Mac, hay una versión propia de fleet-cli.
Para usuarios de Linux y Windows, los binarios son recursos distintos para cada versión de Fleet.
Linux AMD:
curl -L -o fleet-cli https://github.com/rancher/fleet/releases/download/v0.14.1/fleet-linux-amd64Linux ARM:
curl -L -o fleet-cli https://github.com/rancher/fleet/releases/download/v0.14.1/fleet-linux-arm64
Permita que
fleet-clise pueda ejecutar:chmod +x fleet-cliClone la versión de
suse-edge/fleet-examplesque desee usar:git clone -b release-3.5.0 https://github.com/suse-edge/fleet-examples.gitDiríjase a la instancia de Fleet de SUC, situada en el repositorio
fleet-examples:cd fleet-examples/fleets/day2/system-upgrade-controllerDetermine en qué clústeres desea desplegar SUC. Para ello, despliegue el Bundle de SUC en el espacio de trabajo correcto de Fleet dentro de su clúster de gestión. De forma predeterminada, Fleet tiene dos espacios de trabajo:
fleet-local: para recursos que deben desplegarse en el clúster de gestión.fleet-default: para recursos que deben desplegarse en clústeres descendentes.Para obtener más información sobre los espacios de trabajo de Fleet, consulte la documentación original.
Si tiene intención de desplegar SUC solo en clústeres descendentes, cree un archivo
targets.yamlque coincida con los clústeres específicos:cat > targets.yaml <<EOF targets: - clusterSelector: CHANGEME EOFPara obtener información sobre cómo realizar la asignación a clústeres descendentes, consulte Mapping to Downstream Clusters (Asignación a clústeres descendentes).
Cree el Bundle:
NotaAsegúrese de que no ha descargado fleet-cli en el directorio
fleet-examples/fleets/day2/system-upgrade-controller, ya que, si fuera así, se empaquetaría con el Bundle, lo cual no es recomendable.Para desplegar SUC en su clúster de gestión, ejecute:
fleet-cli apply --compress -n fleet-local -o - system-upgrade-controller . > system-upgrade-controller-bundle.yamlPara desplegar SUC en sus clústeres descendentes, ejecute:
fleet-cli apply --compress --targets-file=targets.yaml -n fleet-default -o - system-upgrade-controller . > system-upgrade-controller-bundle.yamlPara obtener más información sobre este proceso, consulte la sección Convert a Helm Chart into a Bundle (Conversión de un chart de Helm en un Bundle).
Para obtener más información sobre el comando
fleet-cli apply, consulte fleet apply.
Transfiera el Bundle
system-upgrade-controller-bundle.yamlal equipo del clúster de gestión:scp system-upgrade-controller-bundle.yaml <machine-address>:<filesystem-path>En el clúster de gestión, despliegue el Bundle
system-upgrade-controller-bundle.yaml:kubectl apply -f system-upgrade-controller-bundle.yamlEn el clúster de gestión, compruebe que el Bundle está desplegado:
# Namespace will vary based on where you want to deploy SUC kubectl get bundle system-upgrade-controller -n <fleet-local/fleet-default> NAME BUNDLEDEPLOYMENTS-READY STATUS system-upgrade-controller 1/1Según el espacio de trabajo de Fleet en el que haya desplegado su Bundle, diríjase al clúster y compruebe que SUC se ha desplegado:
NotaSUC siempre se despliega en el espacio de nombres cattle-system.
kubectl get deployment system-upgrade-controller -n cattle-system NAME READY UP-TO-DATE AVAILABLE AGE system-upgrade-controller 1/1 1 1 111s
21.2.2 Instalación de System Upgrade Controller con Helm #
Añada el repositorio de charts de Rancher:
helm repo add rancher-charts https://charts.rancher.io/Despliegue el chart de SUC:
helm install system-upgrade-controller rancher-charts/system-upgrade-controller --version 108.0.0 --set global.cattle.psp.enabled=false -n cattle-system --create-namespaceEsto instalará la versión 0.17.0 de SUC, que es la que necesita la plataforma Edge 3.5.
Compruebe que SUC se ha desplegado:
kubectl get deployment system-upgrade-controller -n cattle-system NAME READY UP-TO-DATE AVAILABLE AGE system-upgrade-controller 1/1 1 1 37s
21.3 Supervisión de planes de System Upgrade Controller #
Los planes de SUC se pueden consultar de las siguientes maneras:
Mediante la interfaz de usuario de Rancher (Sección 21.3.1, “Supervisión de planes de System Upgrade Controller - Interfaz de usuario de Rancher”).
Manualmente dentro del clúster (Sección 21.3.2, “Supervisión de planes de System Upgrade Controller - Manual”).
Los pods desplegados para los planes de SUC se mantienen activos 15 minutos tras una ejecución correcta. Después, son eliminados por el trabajo correspondiente que los creó. Para tener acceso a los registros del pod después de este periodo de tiempo, debe habilitar el registro para su clúster. Para obtener información sobre cómo hacerlo en Rancher, consulte Rancher Integration with Logging Services (Integración de Rancher con servicios de registro).
21.3.1 Supervisión de planes de System Upgrade Controller - Interfaz de usuario de Rancher #
Para comprobar los registros del pod para el plan de SUC específico:
En la esquina superior izquierda, ☰ → <nombre-de-su-clúster>.
Seleccione Workloads → Pods (Cargas de trabajo > Pods).
Seleccione el menú desplegable
Only User Namespaces(Solo espacios de nombres de usuario) y añada el espacio de nombrescattle-system.En la barra de filtro Pod, escriba el nombre de su pod del plan de SUC. El nombre tendrá el siguiente formato:
apply-<nombre_plan>-on-<nombre_nodo>.NotaPuede haber pods con los estados
Completed(Completado) yUnknown(Desconocido) para un plan de SUC específico. Esto está previsto debido a la naturaleza de algunas de las actualizaciones.Seleccione el pod cuyos registros desea revisar y vaya a ⋮ → View Logs (⋮ > Ver registros).
21.3.2 Supervisión de planes de System Upgrade Controller - Manual #
Los pasos siguientes dan por supuesto que kubectl se ha
configurado para conectarse al clúster en el que se han desplegado los
planes de SUC.
Muestre los planes de SUC desplegados:
kubectl get plans -n cattle-systemObtenga el pod para el plan de SUC:
kubectl get pods -l upgrade.cattle.io/plan=<plan_name> -n cattle-systemNotaPuede haber pods con los estados
Completed(Completado) yUnknown(Desconocido) para un plan de SUC específico. Esto está previsto debido a la naturaleza de algunas de las actualizaciones.Obtenga los registros del pod:
kubectl logs <pod_name> -n cattle-system
22 Upgrade Controller #
Upgrade Controller es un controlador de Kubernetes capaz de realizar actualizaciones en los siguientes componentes de la plataforma SUSE Edge:
Sistema operativo (SUSE Linux Micro)
Kubernetes (K3s y RKE2)
Componentes adicionales (Rancher, Elemental, SUSE Security, etc.)
Upgrade
Controller optimiza el proceso de actualización de esto componentes
encapsulando sus complejidades en un único recurso orientado al
usuario que sirve como activador de la actualización. Los usuarios solo
tienen que configurar este recurso y Upgrade Controller
se encarga del resto.
Upgrade Controller actualmente solo admite
actualizaciones de la plataforma SUSE Edge para clústeres de gestión que no estén en entornos
aislados. Consulte la Sección 22.8, “Limitaciones conocidas” para obtener más
información.
22.1 ¿Cómo se usa Upgrade Controller en SUSE Edge? #
Upgrade Controller es esencial para automatizar las operaciones de "día 2" (que antes eran manuales) necesarias para actualizar los clústeres de gestión desde una versión de SUSE Edge a la siguiente.
Para lograr esta automatización, Upgrade Controller usa herramientas como System Upgrade Controller (Capítulo 21, System Upgrade Controller) y Helm Controller.
Para obtener más detalles sobre cómo funciona Upgrade Controller, consulte la Sección 22.5, “¿Cómo funciona Upgrade Controller?”.
Para ver las limitaciones de Upgrade Controller, consulte la Sección 22.8, “Limitaciones conocidas”.
Para ver las diferencias entre Upgrade Controller y System Upgrade Controller, consulte la Sección 22.2, “Diferencias entre Upgrade Controller y System Upgrade Controller”.
22.2 Diferencias entre Upgrade Controller y System Upgrade Controller #
System Upgrade Controller (SUC) (Capítulo 21, System Upgrade Controller) es una herramienta de uso general que propaga instrucciones de actualización a nodos específicos de Kubernetes.
Aunque admite algunas operaciones de "día 2" para la plataforma SUSE Edge,
no las cubre todas. Además, incluso en el
caso de las operaciones admitidas, los usuarios tienen que configurar,
mantener y desplegar manualmente múltiples planes de SUC,
un proceso propenso a errores que puede dar lugar a problemas inesperados.
Esto llevó a la necesidad de una herramienta que automatizara y resumiera la complejidad de gestionar diversas
operaciones de "día 2" para la plataforma SUSE Edge. Así, se desarrolló
Upgrade Controller, que simplifica el proceso de
actualización al introducir un único recurso orientado al
usuario que se encarga de la actualización. Los usuarios solo
tienen que gestionar este recurso y Upgrade Controller se
encarga del resto.
22.3 Instalación de Upgrade Controller #
22.3.1 Requisitos previos #
System Upgrade Controller (Sección 21.2, “Instalación de System Upgrade Controller”)
Un clúster de Kubernetes; puede ser K3s o RKE2
22.3.2 Pasos #
Instale el chart de Helm de Upgrade Controller en el clúster de gestión:
helm install upgrade-controller oci://registry.suse.com/edge/charts/upgrade-controller --version 305.0.3+up0.1.3 --create-namespace --namespace upgrade-controller-systemCompruebe que Upgrade Controller se ha desplegado:
kubectl get deployment -n upgrade-controller-systemCompruebe el pod de Upgrade Controller:
kubectl get pods -n upgrade-controller-systemCompruebe los registros del pod de Upgrade Controller:
kubectl logs <pod_name> -n upgrade-controller-system
22.4 Instalación de Upgrade Controller mediante Edge Image Builder #
Como alternativa a la instalación manual descrita anteriormente, es posible instalar el controlador de actualización como parte del despliegue inicial orquestado por Edge Image Builder (Capítulo 11, Edge Image Builder).
En este caso, es necesario añadir la siguiente configuración del chart de Helm al archivo de configuración de EIB:
kubernetes:
helm:
charts:
- name: cert-manager
repositoryName: jetstack
version: {version-cert-manager}
targetNamespace: cert-manager
valuesFile: certmanager-values.yaml
createNamespace: true
installationNamespace: kube-system
- name: upgrade-controller
version: {version-upgrade-controller-chart}
repositoryName: suse-edge-charts
targetNamespace: upgrade-controller-system
createNamespace: true
installationNamespace: kube-system22.5 ¿Cómo funciona Upgrade Controller? #
Para actualizar la versión de Edge, Upgrade Controller introduce dos nuevos recursos personalizados de Kubernetes:
UpgradePlan (Sección 22.6.1, “UpgradePlan”): creado por el usuario; contiene configuraciones relacionadas con la actualización de una versión de Edge.
ReleaseManifest (Sección 22.6.2, “ReleaseManifest”): creado por Upgrade Controller; contiene las versiones de los componentes específicas de una versión concreta de Edge. Este archivo no debe ser editado por los usuarios.
Upgrade Controller crea un recurso ReleaseManifest que
contiene los datos de los componentes de la versión de Edge especificada por
el usuario en la propiedad releaseVersion del recurso
UpgradePlan.
Con los datos de los componentes de ReleaseManifest,
Upgrade Controller actualiza los componentes de la versión de Edge en el
orden siguiente:
Sistema operativo (SO) (Sección 22.5.1, “Actualización del sistema operativo”)
Kubernetes (Sección 22.5.2, “Actualización de Kubernetes”)
Componentes adicionales (Sección 22.5.3, “Actualización de componentes adicionales”)
Durante el proceso de actualización, Upgrade Controller envía continuamente
información sobre la actualización al recurso UpgradePlan
creado. Para obtener más información sobre cómo realizar un seguimiento del
proceso de actualización, consulte la sección correspondiente (Sección 22.7, “Seguimiento del proceso de actualización”).
22.5.1 Actualización del sistema operativo #
Para actualizar el sistema operativo, Upgrade Controller crea planes de SUC (Capítulo 21, System Upgrade Controller) que siguen este formato de nombre:
Para los planes de SUC relacionados con actualizaciones del SO del nodo de plano de control:
control-plane-<nombre-so>-<versión-so>-<sufijo>.Para los planes de SUC relacionados con actualizaciones del SO del nodo de trabajador:
workers-<nombre-so>-<versión-so>-<sufijo>.
Basándose en estos planes, SUC crea cargas de trabajo en cada nodo del clúster que realizan la actualización real del sistema operativo.
Dependiendo del recurso ReleaseManifest, la actualización
del sistema operativo puede incluir:
Solo actualizaciones de paquetes: para casos en los que la versión del sistema operativo no cambie entre las versiones de Edge.
Migración completa del sistema operativo: para casos en los que la versión del sistema operativo cambie entre versiones de Edge.
La actualización se ejecuta nodo a nodo, comenzando por los nodos de plano de control. Solo cuando finalice la actualización del nodo de plano de control, se empezarán a actualizar los nodos de trabajador.
Upgrade Controller configura los planes de SUC del sistema operativo para realizar un drenaje de los nodos del clúster si este tiene más de un nodo del tipo especificado.
En los clústeres en los que hay más de un nodo de plano de control y hay un único nodo de trabajador, el drenaje se realizará solo para los nodos de plano de control, y viceversa.
Para obtener información sobre cómo inhabilitar el drenaje de nodos, consulte la sección sobre UpgradePlan (Sección 22.6.1, “UpgradePlan”).
22.5.2 Actualización de Kubernetes #
Para actualizar la distribución de Kubernetes de un clúster, Upgrade Controller crea planes de SUC (Capítulo 21, System Upgrade Controller) con el siguiente formato de nombre:
Para planes de SUC relacionados con actualizaciones de Kubernetes en nodos de plano de control:
control-plane-<versión-k8s>-<sufijo>.Para planes de SUC relacionados con actualizaciones de Kubernetes en nodos de trabajador:
workers-<versión-k8s>-<sufijo>.
Basándose en estos planes, SUC crea cargas de trabajo en cada nodo del clúster que realizan la actualización real de Kubernetes.
La actualización de Kubernetes se realizará nodo a nodo, comenzando por los nodos de plano de control. Solo cuando finalice la actualización de los nodos de plano de control se empezarán a actualizar los nodos de trabajador.
Upgrade Controller configura los planes de SUC de Kubernetes para realizar un drenaje de los nodos del clúster si este tiene más de un nodo del tipo especificado.
En los clústeres en los que hay más de un nodo de plano de control y hay un único nodo de trabajador, el drenaje se realizará solo para los nodos de plano de control, y viceversa.
Para obtener información sobre cómo inhabilitar el drenaje de nodos, consulte la Sección 22.6.1, “UpgradePlan”.
22.5.3 Actualización de componentes adicionales #
Actualmente, todos los componentes adicionales se instalan mediante charts de Helm. Para obtener una lista completa de los componentes de una versión específica, consulte las Notas de la versión (Sección 53.1, “Resumen”).
Para los charts de Helm desplegados a través de EIB (Capítulo 11, Edge Image Builder), Upgrade Controller actualiza la CR de HelmChart existente de cada componente.
Para los charts de Helm desplegados fuera de EIB, Upgrade Controller crea un
recurso HelmChart para cada componente.
Tras la creación/actualización del recurso HelmChart,
Upgrade Controller se basa en helm-controller
para detectar este cambio y proceder con la actualización real del
componente.
Los charts se actualizan secuencialmente según su orden en
ReleaseManifest. También se pueden pasar valores
adicionales a través de UpgradePlan. Si la versión de un
chart permanece sin cambios en la nueva versión de SUSE Edge, no se
actualizará. Para obtener más información al respecto, consulte la Sección 22.6.1, “UpgradePlan”.
22.6 Extensiones de la API de Kubernetes #
Extensiones a la API de Kubernetes introducidas por Upgrade Controller.
22.6.1 UpgradePlan #
Upgrade Controller introduce un nuevo recurso
personalizado de Kubernetes llamado UpgradePlan.
UpgradePlan sirve como mecanismo de instrucción para
Upgrade Controller y admite las siguientes configuraciones:
releaseVersion: versión de Edge a la que se va a actualizar el clúster. La versión debe seguir el sistema semántico de versiones y debe obtenerse de las Notas de la versión (Sección 53.1, “Resumen”).disableDrain: (opcional) indica a Upgrade Controller si debe inhabilitar el drenaje de nodos. Resulta útil cuando se tienen cargas de trabajo con presupuestos de interrupción.Ejemplo de inhabilitación del drenaje del nodo de plano de control:
spec: disableDrain: controlPlane: trueEjemplo de inhabilitación del drenaje del nodo de plano de control y del nodo de trabajador:
spec: disableDrain: controlPlane: true worker: true
helm: (opcional) especifica valores adicionales para los componentes instalados a través de Helm.AvisoSe recomienda utilizar este campo únicamente para valores que sean críticos para las actualizaciones. Las actualizaciones estándares de valores de chart deben realizarse después de que los charts correspondientes se hayan actualizado a la siguiente versión.
Ejemplo:
spec: helm: - chart: foo values: bar: baz
22.6.2 ReleaseManifest #
Upgrade Controller introduce un nuevo recurso
personalizado de Kubernetes llamado
ReleaseManifest.
El recurso ReleaseManifest lo crea Upgrade Controller y
contiene datos de componentes para una
versión específica de Edge. Esto significa que cada actualización de la
versión de Edge estará representada por un recurso
ReleaseManifest diferente.
El recurso ReleaseManifest siempre debe crearlo Upgrade Controller.
No es recomendable crear o editar manualmente los recursos
ReleaseManifest. Si un usuario decide hacerlo, será
bajo su propia responsabilidad.
Estos son algunos de los componentes que incluye ReleaseManifest:
Para ver un ejemplo de recurso ReleaseManifest, consulte la documentación
original. Tenga en cuenta que se trata solo de un ejemplo,
no de un recurso ReleaseManifest válido.
22.7 Seguimiento del proceso de actualización #
Esta sección sirve como medio para realizar un seguimiento y depurar el
proceso de actualización que inicia Upgrade Controller después de que el
usuario haya creado un recurso UpgradePlan.
22.7.1 General #
La información general sobre el estado del proceso de actualización se puede consultar en las condiciones de estado del recurso UpgradePlan.
El estado del recurso UpgradePlan se puede consultar de la siguiente manera:
kubectl get upgradeplan <upgradeplan_name> -n upgrade-controller-system -o yamlEjemplo de UpgradePlan en ejecución:
apiVersion: lifecycle.suse.com/v1alpha1
kind: UpgradePlan
metadata:
name: upgrade-plan-mgmt
namespace: upgrade-controller-system
spec:
releaseVersion: 3.5
status:
conditions:
- lastTransitionTime: "2024-10-01T06:26:27Z"
message: Control plane nodes are being upgraded
reason: InProgress
status: "False"
type: OSUpgraded
- lastTransitionTime: "2024-10-01T06:26:27Z"
message: Kubernetes upgrade is not yet started
reason: Pending
status: Unknown
type: KubernetesUpgraded
- lastTransitionTime: "2024-10-01T06:26:27Z"
message: Rancher upgrade is not yet started
reason: Pending
status: Unknown
type: RancherUpgraded
- lastTransitionTime: "2024-10-01T06:26:27Z"
message: Longhorn upgrade is not yet started
reason: Pending
status: Unknown
type: LonghornUpgraded
- lastTransitionTime: "2024-10-01T06:26:27Z"
message: MetalLB upgrade is not yet started
reason: Pending
status: Unknown
type: MetalLBUpgraded
- lastTransitionTime: "2024-10-01T06:26:27Z"
message: CDI upgrade is not yet started
reason: Pending
status: Unknown
type: CDIUpgraded
- lastTransitionTime: "2024-10-01T06:26:27Z"
message: KubeVirt upgrade is not yet started
reason: Pending
status: Unknown
type: KubeVirtUpgraded
- lastTransitionTime: "2024-10-01T06:26:27Z"
message: NeuVector upgrade is not yet started
reason: Pending
status: Unknown
type: NeuVectorUpgraded
- lastTransitionTime: "2024-10-01T06:26:27Z"
message: EndpointCopierOperator upgrade is not yet started
reason: Pending
status: Unknown
type: EndpointCopierOperatorUpgraded
- lastTransitionTime: "2024-10-01T06:26:27Z"
message: Elemental upgrade is not yet started
reason: Pending
status: Unknown
type: ElementalUpgraded
- lastTransitionTime: "2024-10-01T06:26:27Z"
message: SRIOV upgrade is not yet started
reason: Pending
status: Unknown
type: SRIOVUpgraded
- lastTransitionTime: "2024-10-01T06:26:27Z"
message: Metal3 upgrade is not yet started
reason: Pending
status: Unknown
type: Metal3Upgraded
- lastTransitionTime: "2024-10-01T06:26:27Z"
message: RancherTurtles upgrade is not yet started
reason: Pending
status: Unknown
type: RancherTurtlesUpgraded
observedGeneration: 1
sucNameSuffix: 90315a2b6d
Aquí puede ver todos los componentes para los que Upgrade Controller intentará programar una actualización. Cada condición sigue el siguiente formato:
lastTransitionTime: la hora a la que esta condición del componente pasó de un estado a otro por última vez.message: mensaje que indica el estado actual de actualización de la condición específica del componente.reason: el estado actual de actualización de la condición específica del componente. Los valores posibles parareasonsson:Succeeded: la actualización del componente específico se ha realizado correctamente.Failed: la actualización del componente específico ha fallado.InProgress: la actualización del componente específico está en curso.Pending: la actualización del componente específico aún no se ha programado.Skipped: el componente específico no se encuentra en el clúster, por lo que se omitirá su actualización.Error: se ha producido un error transitorio en un componente específico.
status: el estado detype(tipo) de la condición actual. Puede serTrue(Verdadero),False(Falso) oUnknown(Desconocido).type: indicador del componente actualmente actualizado.
Upgrade Controller crea planes de SUC para las condiciones de componentes de
tipo OSUpgraded y
KubernetesUpgraded. Para realizar un seguimiento más
detallado de los planes de SUC creados para estos componentes, consulte la
Sección 21.3, “Supervisión de planes de System Upgrade Controller”.
Es posible seguir realizando un seguimiento de todos los demás tipos de condiciones de los componentes mediante la visualización de los recursos creados para ellos por helm-controller. Para obtener más información, consulte la Sección 22.7.2, “Helm Controller”.
Un recurso UpgradePlan programado por Upgrade Controller se puede marcar
como successful (correcto) si cumple estas condiciones:
No hay condiciones de componentes con el estado
PendingoInProgress.La propiedad
lastSuccessfulReleaseVersionapunta a la versión dereleaseVersionespecificada en la configuración de UpgradePlan. Upgrade Controller añade esta propiedad al estado de UpgradePlan después de que el proceso de actualización se ha completado correctamente.
Ejemplo de UpgradePlan correcto:
apiVersion: lifecycle.suse.com/v1alpha1
kind: UpgradePlan
metadata:
name: upgrade-plan-mgmt
namespace: upgrade-controller-system
spec:
releaseVersion: 3.5
status:
conditions:
- lastTransitionTime: "2024-10-01T06:26:48Z"
message: All cluster nodes are upgraded
reason: Succeeded
status: "True"
type: OSUpgraded
- lastTransitionTime: "2024-10-01T06:26:59Z"
message: All cluster nodes are upgraded
reason: Succeeded
status: "True"
type: KubernetesUpgraded
- lastTransitionTime: "2024-10-01T06:27:13Z"
message: Chart rancher upgrade succeeded
reason: Succeeded
status: "True"
type: RancherUpgraded
- lastTransitionTime: "2024-10-01T06:27:13Z"
message: Chart longhorn is not installed
reason: Skipped
status: "False"
type: LonghornUpgraded
- lastTransitionTime: "2024-10-01T06:27:13Z"
message: Specified version of chart metallb is already installed
reason: Skipped
status: "False"
type: MetalLBUpgraded
- lastTransitionTime: "2024-10-01T06:27:13Z"
message: Chart cdi is not installed
reason: Skipped
status: "False"
type: CDIUpgraded
- lastTransitionTime: "2024-10-01T06:27:13Z"
message: Chart kubevirt is not installed
reason: Skipped
status: "False"
type: KubeVirtUpgraded
- lastTransitionTime: "2024-10-01T06:27:13Z"
message: Chart neuvector-crd is not installed
reason: Skipped
status: "False"
type: NeuVectorUpgraded
- lastTransitionTime: "2024-10-01T06:27:14Z"
message: Specified version of chart endpoint-copier-operator is already installed
reason: Skipped
status: "False"
type: EndpointCopierOperatorUpgraded
- lastTransitionTime: "2024-10-01T06:27:14Z"
message: Chart elemental-operator upgrade succeeded
reason: Succeeded
status: "True"
type: ElementalUpgraded
- lastTransitionTime: "2024-10-01T06:27:15Z"
message: Chart sriov-crd is not installed
reason: Skipped
status: "False"
type: SRIOVUpgraded
- lastTransitionTime: "2024-10-01T06:27:19Z"
message: Chart metal3 is not installed
reason: Skipped
status: "False"
type: Metal3Upgraded
- lastTransitionTime: "2024-10-01T06:27:27Z"
message: Chart rancher-turtles is not installed
reason: Skipped
status: "False"
type: RancherTurtlesUpgraded
lastSuccessfulReleaseVersion: 3.5
observedGeneration: 1
sucNameSuffix: 90315a2b6d
22.7.2 Helm Controller #
Esta sección explica cómo realizar un seguimiento de los recursos creados por helm-controller.
En los pasos siguientes se da por supuesto que kubectl se
ha configurado para conectarse al clúster en el que se ha desplegado Upgrade
Controller.
Localice el recurso
HelmChartpara el componente específico:kubectl get helmcharts -n kube-systemUse el nombre del recurso
HelmChartpara localizar el pod de actualización que creóhelm-controller:kubectl get pods -l helmcharts.helm.cattle.io/chart=<helmchart_name> -n kube-system # Example for Rancher kubectl get pods -l helmcharts.helm.cattle.io/chart=rancher -n kube-system NAME READY STATUS RESTARTS AGE helm-install-rancher-tv9wn 0/1 Completed 0 16mConsulte los registros del pod específico del componente:
kubectl logs <pod_name> -n kube-system
22.8 Limitaciones conocidas #
Las actualizaciones de clústeres descendentes aún no se gestionan mediante Upgrade Controller. Para obtener información sobre cómo actualizar clústeres descendentes, consulte el Capítulo 37, Clústeres descendentes.
Upgrade Controller espera que cualquier chart de Helm de SUSE Edge adicional que se despliegue a través de EIB (Capítulo 11, Edge Image Builder) tenga su CR de HelmChart desplegada en el espacio de nombres
kube-system. Para ello, configure la propiedadinstallationNamespaceen su archivo de definición de EIB. Para obtener más información, consulte la documentación original.Actualmente, Upgrade Controller no tiene forma de determinar la versión actual de Edge que se está ejecutando en el clúster de gestión. Asegúrese de proporcionar una versión de Edge superior a la versión actual que se está ejecutando en el clúster.
Actualmente, Upgrade Controller solo admite actualizaciones en entornos no aislados. Aún no es posible realizar actualizaciones en entornos aislados.
23 SUSE Multi-Linux Manager #
SUSE Multi-Linux Manager está incluido en SUSE Edge y proporciona automatización y control con el fin de mantener el sistema operativo subyacente SUSE Linux Micro constantemente actualizado en todos los nodos de su despliegue periférico.
Para obtener más información, consulte el Capítulo 4, SUSE Multi-Linux Manager y la documentación de SUSE Multi-Linux Manager.
Parte III Guías prácticas #
Guías y prácticas recomendadas
- 24 MetalLB en K3s (con el modo de capa 2)
MetalLB es una implementación de equilibrador de carga para clústeres de Kubernetes en bare metal que utiliza protocolos de enrutamiento estándar.
- 25 MetalLB en K3s (con el modo de capa 3)
MetalLB es una implementación de equilibrador de carga para clústeres de Kubernetes en bare metal que utiliza protocolos de enrutamiento estándar.
- 26 MetalLB delante del servidor de Kubernetes API
Esta guía explica cómo usar un servicio MetalLB para exponer la API de RKE2/K3s externamente en un clúster de HA con tres nodos de plano de control. Para lograrlo, se creará manualmente un servicio de Kubernetes de tipo LoadBalancer. Después, se creará automáticamente un objeto EndpointSlices que ma…
- 27 Despliegues en entornos aislados con Edge Image Builder
Esta guía explica cómo desplegar varios componentes de SUSE Edge en entornos completamente aislados en SUSE Linux Micro 6.2 utilizando Edge Image Builder(EIB) (Capítulo 11, Edge Image Builder). De este modo, podrá arrancar en una imagen personalizada lista para arrancar (CRB) creada por EIB y desple…
- 28 Creación de imágenes actualizadas de SUSE Linux Micro con Kiwi
En esta sección se explica cómo generar imágenes actualizadas de SUSE Linux Micro para utilizarlas con Edge Image Builder, con Cluster API (CAPI) + Metal3, o para escribir la imagen de disco directamente en un dispositivo de bloques. Este proceso resulta útil en situaciones en las que es necesario i…
- 29 Uso de ClusterClass para desplegar clústeres descendentes
El aprovisionamiento de clústeres de Kubernetes es una tarea compleja que requiere una gran experiencia a la hora de configurar los componentes del clúster. A medida que las configuraciones se vuelven más complejas, o que las exigencias de los diferentes proveedores introducen numerosas definiciones…
24 MetalLB en K3s (con el modo de capa 2) #
MetalLB es una implementación de equilibrador de carga para clústeres de Kubernetes en bare metal que utiliza protocolos de enrutamiento estándar.
En esta guía se explica cómo desplegar MetalLB en el modo de capa 2 (L2).
24.1 Por qué usar MetalLB #
MetalLB es una opción conveniente para el equilibrio de carga en clústeres bare metal de Kubernetes por varias razones:
Integración nativa con Kubernetes: MetalLB se integra a la perfección con Kubernetes, lo que facilita el despliegue y la gestión mediante las herramientas y prácticas habituales de Kubernetes.
Compatibilidad bare metal: a diferencia de los equilibradores de carga basados en la nube, MetalLB se ha diseñado específicamente para despliegues locales en las que los sistemas de equilibrio de carga tradicionales podrían no estar disponibles o no ser viables.
Compatibilidad con múltiples protocolos: MetalLB admite el modo de capa 2 y BGP (Border Gateway Protocol, protocolo de gateway de frontera), lo que proporciona flexibilidad para diferentes arquitecturas y requisitos de red.
Alta disponibilidad: dado que distribuye el equilibrio de carga entre varios nodos, MetalLB garantiza una alta disponibilidad y fiabilidad para sus servicios.
Escalabilidad: MetalLB puede manejar despliegues a gran escala, y se va adaptando con su clúster de Kubernetes para satisfacer la demanda creciente.
En el modo de capa 2 (L2), un nodo asume la responsabilidad de anunciar un servicio a la red local. Desde la perspectiva de la red, simplemente parece que esa máquina tiene varias direcciones IP asignadas a su interfaz de red.
La mayor ventaja del modo de capa 2 es su universalidad: funciona en cualquier red Ethernet sin necesidad de hardware especial, ni siquiera de routers sofisticados.
24.2 MetalLB en K3s (con L2) #
En este inicio rápido, se utilizará el modo L2. Esto significa que no se necesita equipo de red especial, solo tres IP libres dentro del rango de red.
24.3 Requisitos previos #
Un clúster K3s donde se vaya a desplegar MetalLB.
K3S incluye su propio equilibrador de carga de servicios llamado
Klipper. Debe
inhabilitarlo para ejecutar MetalLB. Para inhabilitar Klipper, hay
que instalar K3s mediante el indicador
--disable=servicelb.
Helm
Tres direcciones IP libres dentro del rango de red. En este ejemplo
192.168.122.10-192.168.122.12
Debe asegurarse de que esas direcciones IP no están asignadas. En un entorno DHCP esas direcciones no deben formar parte del pool DHCP para evitar dobles asignaciones.
24.4 Despliegue #
Utilizaremos el chart de Helm de MetalLB publicado como parte de la solución SUSE Edge:
helm install \
metallb oci://registry.suse.com/edge/charts/metallb \
--namespace metallb-system \
--create-namespace
while ! kubectl wait --for condition=ready -n metallb-system $(kubectl get\
pods -n metallb-system -l app.kubernetes.io/component=controller -o name)\
--timeout=10s; do
sleep 2
done24.5 Configuración #
En este punto, la instalación ya está completa. Ahora hay que configurarla con nuestros valores de ejemplo:
cat <<-EOF | kubectl apply -f -
apiVersion: metallb.io/v1beta1
kind: IPAddressPool
metadata:
name: ip-pool
namespace: metallb-system
spec:
addresses:
- 192.168.122.10/32
- 192.168.122.11/32
- 192.168.122.12/32
EOFcat <<-EOF | kubectl apply -f -
apiVersion: metallb.io/v1beta1
kind: L2Advertisement
metadata:
name: ip-pool-l2-adv
namespace: metallb-system
spec:
ipAddressPools:
- ip-pool
EOFAhora, está lista para usarse. Es posible personalizar muchas cosas en el modo L2, por ejemplo:
Y mucho más para BGP.
24.5.1 Traefik y MetalLB #
Traefik se despliega por defecto con K3s (se puede
inhabilitar con --disable=traefik) y se expone por
defecto como LoadBalancer (para usarse con Klipper). Sin
embargo, como hay que inhabilitar Klipper, el servicio Traefik para Ingress
sigue siendo de tipo LoadBalancer. Por lo tanto, en el
momento de desplegar MetalLB, la primera IP se asignará automáticamente para
Traefik Ingress.
# Before deploying MetalLB
kubectl get svc -n kube-system traefik
NAME TYPE CLUSTER-IP EXTERNAL-IP PORT(S) AGE
traefik LoadBalancer 10.43.44.113 <pending> 80:31093/TCP,443:32095/TCP 28s
# After deploying MetalLB
kubectl get svc -n kube-system traefik
NAME TYPE CLUSTER-IP EXTERNAL-IP PORT(S) AGE
traefik LoadBalancer 10.43.44.113 192.168.122.10 80:31093/TCP,443:32095/TCP 3m10sEsto se aplicará más tarde en el proceso (Sección 24.6.1, “Ingress con MetalLB”).
24.6 Uso #
Vamos a crear un despliegue de ejemplo:
cat <<- EOF | kubectl apply -f -
---
apiVersion: v1
kind: Namespace
metadata:
name: hello-kubernetes
---
apiVersion: v1
kind: ServiceAccount
metadata:
name: hello-kubernetes
namespace: hello-kubernetes
labels:
app.kubernetes.io/name: hello-kubernetes
---
apiVersion: apps/v1
kind: Deployment
metadata:
name: hello-kubernetes
namespace: hello-kubernetes
labels:
app.kubernetes.io/name: hello-kubernetes
spec:
replicas: 2
selector:
matchLabels:
app.kubernetes.io/name: hello-kubernetes
template:
metadata:
labels:
app.kubernetes.io/name: hello-kubernetes
spec:
serviceAccountName: hello-kubernetes
containers:
- name: hello-kubernetes
image: "paulbouwer/hello-kubernetes:1.10"
imagePullPolicy: IfNotPresent
ports:
- name: http
containerPort: 8080
protocol: TCP
livenessProbe:
httpGet:
path: /
port: http
readinessProbe:
httpGet:
path: /
port: http
env:
- name: HANDLER_PATH_PREFIX
value: ""
- name: RENDER_PATH_PREFIX
value: ""
- name: KUBERNETES_NAMESPACE
valueFrom:
fieldRef:
fieldPath: metadata.namespace
- name: KUBERNETES_POD_NAME
valueFrom:
fieldRef:
fieldPath: metadata.name
- name: KUBERNETES_NODE_NAME
valueFrom:
fieldRef:
fieldPath: spec.nodeName
- name: CONTAINER_IMAGE
value: "paulbouwer/hello-kubernetes:1.10"
EOFY, por último, el servicio:
cat <<- EOF | kubectl apply -f -
apiVersion: v1
kind: Service
metadata:
name: hello-kubernetes
namespace: hello-kubernetes
labels:
app.kubernetes.io/name: hello-kubernetes
spec:
type: LoadBalancer
ports:
- port: 80
targetPort: http
protocol: TCP
name: http
selector:
app.kubernetes.io/name: hello-kubernetes
EOFVeámoslo en acción:
kubectl get svc -n hello-kubernetes
NAME TYPE CLUSTER-IP EXTERNAL-IP PORT(S) AGE
hello-kubernetes LoadBalancer 10.43.127.75 192.168.122.11 80:31461/TCP 8s
curl http://192.168.122.11
<!DOCTYPE html>
<html>
<head>
<title>Hello Kubernetes!</title>
<link rel="stylesheet" type="text/css" href="/css/main.css">
<link rel="stylesheet" href="https://fonts.googleapis.com/css?family=Ubuntu:300" >
</head>
<body>
<div class="main">
<img src="/images/kubernetes.png"/>
<div class="content">
<div id="message">
Hello world!
</div>
<div id="info">
<table>
<tr>
<th>namespace:</th>
<td>hello-kubernetes</td>
</tr>
<tr>
<th>pod:</th>
<td>hello-kubernetes-7c8575c848-2c6ps</td>
</tr>
<tr>
<th>node:</th>
<td>allinone (Linux 5.14.21-150400.24.46-default)</td>
</tr>
</table>
</div>
<div id="footer">
paulbouwer/hello-kubernetes:1.10 (linux/amd64)
</div>
</div>
</div>
</body>
</html>24.6.1 Ingress con MetalLB #
Como Traefik ya sirve como controlador de Ingress, podemos exponer todo el
tráfico HTTP/HTTPS a través de un objeto Ingress como:
IP=$(kubectl get svc -n kube-system traefik -o jsonpath="{.status.loadBalancer.ingress[0].ip}")
cat <<- EOF | kubectl apply -f -
apiVersion: networking.k8s.io/v1
kind: Ingress
metadata:
name: hello-kubernetes-ingress
namespace: hello-kubernetes
spec:
rules:
- host: hellok3s.${IP}.sslip.io
http:
paths:
- path: "/"
pathType: Prefix
backend:
service:
name: hello-kubernetes
port:
name: http
EOFY, a continuación:
curl http://hellok3s.${IP}.sslip.io
<!DOCTYPE html>
<html>
<head>
<title>Hello Kubernetes!</title>
<link rel="stylesheet" type="text/css" href="/css/main.css">
<link rel="stylesheet" href="https://fonts.googleapis.com/css?family=Ubuntu:300" >
</head>
<body>
<div class="main">
<img src="/images/kubernetes.png"/>
<div class="content">
<div id="message">
Hello world!
</div>
<div id="info">
<table>
<tr>
<th>namespace:</th>
<td>hello-kubernetes</td>
</tr>
<tr>
<th>pod:</th>
<td>hello-kubernetes-7c8575c848-fvqm2</td>
</tr>
<tr>
<th>node:</th>
<td>allinone (Linux 5.14.21-150400.24.46-default)</td>
</tr>
</table>
</div>
<div id="footer">
paulbouwer/hello-kubernetes:1.10 (linux/amd64)
</div>
</div>
</div>
</body>
</html>Verifique que MetalLB funciona correctamente:
% arping hellok3s.${IP}.sslip.io
ARPING 192.168.64.210
60 bytes from 92:12:36:00:d3:58 (192.168.64.210): index=0 time=1.169 msec
60 bytes from 92:12:36:00:d3:58 (192.168.64.210): index=1 time=2.992 msec
60 bytes from 92:12:36:00:d3:58 (192.168.64.210): index=2 time=2.884 msecEn el ejemplo anterior, el flujo de tráfico es el siguiente:
hellok3s.${IP}.sslip.iose resuelve en la IP real.Después, el tráfico se gestiona con el pod
metallb-speaker.metallb-speakerredirige el tráfico al controladortraefik.Por último, Traefik reenvía la petición al servicio
hello-kubernetes.
25 MetalLB en K3s (con el modo de capa 3) #
MetalLB es una implementación de equilibrador de carga para clústeres de Kubernetes en bare metal que utiliza protocolos de enrutamiento estándar.
En esta guía se explica cómo desplegar MetalLB en el modo de capa 3 (L3) de BGP.
25.1 Por qué usar MetalLB #
MetalLB es una opción conveniente para el equilibrio de carga en clústeres bare metal de Kubernetes por varias razones:
Integración nativa con Kubernetes: MetalLB se integra a la perfección con Kubernetes, lo que facilita el despliegue y la gestión mediante las herramientas y prácticas habituales de Kubernetes.
Compatibilidad bare metal: a diferencia de los equilibradores de carga basados en la nube, MetalLB se ha diseñado específicamente para despliegues locales en las que los sistemas de equilibrio de carga tradicionales podrían no estar disponibles o no ser viables.
Compatibilidad con múltiples protocolos: MetalLB admite el modo de capa 2 y el de capa 3 de BGP (Border Gateway Protocol, protocolo de gateway de frontera), lo que proporciona flexibilidad para diferentes arquitecturas y requisitos de red.
Alta disponibilidad: dado que distribuye el equilibrio de carga entre varios nodos, MetalLB garantiza una alta disponibilidad y fiabilidad para sus servicios.
Escalabilidad: MetalLB puede manejar despliegues a gran escala, y se va adaptando con su clúster de Kubernetes para satisfacer la demanda creciente.
En el modo de capa 2 (L2), un nodo asume la responsabilidad de anunciar un servicio a la red local. Desde la perspectiva de la red, simplemente parece que esa máquina tiene varias direcciones IP asignadas a su interfaz de red.
La mayor ventaja del modo de capa 2 es su universalidad: funciona en cualquier red Ethernet sin necesidad de hardware especial, ni siquiera de routers sofisticados.
25.2 MetalLB en K3s (con L3) #
En este inicio rápido, se utilizará el modo L3. Esto significa que se necesita tener router vecinos con capacidad de BGP dentro del rango de red.
25.3 Requisitos previos #
Un clúster K3s donde se vaya a desplegar MetalLB.
Routers de la red que admiten el protocolo BGP.
Una dirección IP libre en el rango de red del servicio. En este ejemplo,
192.168.10.100
Debe asegurarse de que esta dirección IP no esté asignada. En un entorno DHCP, esta dirección no debe ser parte del grupo DHCP para evitar asignaciones dobles.
25.4 Configuración para anunciar direcciones IP de servicio #
La nueva versión de BGP anuncia una dirección IP de servicio a todos los pares configurados. Estos pares, que suelen ser routers, reciben una ruta por cada dirección IP de servicio con una máscara de red de 32 bits. En este ejemplo, se usará un router basado en FRR que se encuentra en la misma red que nuestro clúster. Después, se usará la capacidad de BGP de MetalLB para anunciar un servicio a ese router basado en FRR.
25.5 Despliegue #
Utilizaremos el chart de Helm de MetalLB publicado como parte de la solución SUSE Edge:
helm install \
metallb oci://registry.suse.com/edge/charts/metallb \
--namespace metallb-system \
--create-namespace
while ! kubectl wait --for condition=ready -n metallb-system $(kubectl get\
pods -n metallb-system -l app.kubernetes.io/component=controller -o name)\
--timeout=10s; do
sleep 2
done25.6 Configuración #
Ahora, la instalación está completa. Cree un
IPAddressPool:
cat <<-EOF | kubectl apply -f -
apiVersion: metallb.io/v1beta1
kind: IPAddressPool
metadata:
name: bgp-pool
namespace: metallb-system
labels:
app: httpd
spec:
addresses:
- 192.168.10.100/32
autoAssign: true
avoidBuggyIPs: false
serviceAllocation:
namespaces:
- metallb-system
priority: 100
serviceSelectors:
- matchExpressions:
- key: serviceType
operator: In
values:
- httpd
EOFConfigure un
BGPPeer.
El router FRR tiene ASN 1000, mientras que nuestro
BGPPeer tendrá 1001. También se puede observar que el
router FRR tiene la dirección IP 192.168.3.140.
cat <<-EOF | kubectl apply -f -
apiVersion: metallb.io/v1beta2
kind: BGPPeer
metadata:
namespace: metallb-system
name: mypeertest
spec:
peerAddress: 192.168.3.140
peerASN: 1000
myASN: 1001
routerID: 4.4.4.4
EOFCree el BGPAdvertisement (L3):
cat <<-EOF | kubectl apply -f -
apiVersion: metallb.io/v1beta1
kind: BGPAdvertisement
metadata:
name: bgpadvertisement-test
namespace: metallb-system
spec:
ipAddressPools:
- bgp-pool
EOF25.7 Uso #
Cree una aplicación de ejemplo con un servicio. En este caso, la dirección IP de
IPAddressPooles192.168.10.100para ese servicio.
cat <<- EOF | kubectl apply -f -
apiVersion: apps/v1
kind: Deployment
metadata:
name: httpd-deployment
namespace: metallb-system
labels:
app: httpd
spec:
replicas: 3
selector:
matchLabels:
pod-label: httpd
template:
metadata:
labels:
pod-label: httpd
spec:
containers:
- name: httpdcontainer
image: image: docker.io/library/httpd:2.4
ports:
- containerPort: 80
protocol: TCP
restartPolicy: Always
---
apiVersion: v1
kind: Service
metadata:
name: http-service
namespace: metallb-system
labels:
serviceType: httpd
spec:
selector:
pod-label: httpd
type: LoadBalancer
ports:
- protocol: TCP
port: 8080
name: 8080-tcp
targetPort: 80
EOFPara verificar, inicie sesión en el router FRR para comprobar las rutas creadas desde el anuncio BGP.
42178089cba5# show ip bgp all
For address family: IPv4 Unicast
BGP table version is 3, local router ID is 2.2.2.2, vrf id 0
Default local pref 100, local AS 1000
Status codes: s suppressed, d damped, h history, * valid, > best, = multipath,
i internal, r RIB-failure, S Stale, R Removed
Nexthop codes: @NNN nexthop's vrf id, < announce-nh-self
Origin codes: i - IGP, e - EGP, ? - incomplete
RPKI validation codes: V valid, I invalid, N Not found
Network Next Hop Metric LocPrf Weight Path
* i172.16.0.0/24 1.1.1.1 0 100 0 i
*> 0.0.0.0 0 32768 i
* i172.17.0.0/24 3.3.3.3 0 100 0 i
*> 0.0.0.0 0 32768 i
*= 192.168.10.100/32
192.168.3.162 0 1001 i
*= 192.168.3.163 0 1001 i
*> 192.168.3.161 0 1001 i
Displayed 3 routes and 7 total paths
kubectl get svc -n hello-kubernetes
NAME TYPE CLUSTER-IP EXTERNAL-IP PORT(S) AGE
hello-kubernetes LoadBalancer 10.43.127.75 192.168.122.11 80:31461/TCP 8sSi este router es el gateway por defecto para la red, puede ejecutar el comando
curldesde un cuadro en esa red para verificar que pueden acceder a la aplicación HTTPD de ejemplo.
# curl http://192.168.10.100:8080
<html><body><h1>It works!</h1></body></html>
#26 MetalLB delante del servidor de Kubernetes API #
Esta guía explica cómo usar un servicio MetalLB para exponer la API de
RKE2/K3s externamente en un clúster de HA con tres nodos de plano de
control. Para lograrlo, se creará manualmente un servicio de Kubernetes de
tipo LoadBalancer. Después, se creará automáticamente un
objeto EndpointSlices que mantienen las IP de todos los
nodos de plano de control disponibles en el clúster. Para que EndpointSlices
esté continuamente sincronizado con los eventos que se producen en el
clúster (añadir/eliminar un nodo o que un nodo se desconecte), se desplegará
el Endpoint Copier Operator (Capítulo 19, Endpoint Copier Operator). Este
operador supervisa los eventos que ocurren en el EndPointSlices
kubernetes por defecto y actualiza el que se gestiona
automáticamente para mantenerlos sincronizados. Dado que el servicio
gestionado es de tipo LoadBalancer, MetalLB le asigna una
IP externa ExternalIP estática. Esta
ExternalIP se utilizará para comunicarse con el servidor
de API.
26.1 Requisitos previos #
Tres hosts para desplegar RKE2/K3s encima.
Asegúrese de que los hosts tienen nombres distintos.
Para realizar pruebas, pueden ser máquinas virtuales.
Al menos 2 IP disponibles en la red (una para Traefik/Nginx y otra para el servicio gestionado).
Helm
26.2 Instalación de RKE2/K3s #
Si no desea utilizar un clúster nuevo, omita este paso y continúe con el siguiente.
En primer lugar, se debe reservar una IP libre en la red que se utilizará
posteriormente para ExternalIP en el servicio gestionado.
Use SSH para el primer host e instale la distribución deseada en modo de clúster.
Para RKE2:
# As a root user, create the /etc/rancher/rke2/config.yaml config file with the following content:
mkdir -p /etc/rancher/rke2/
cat <<EOF > /etc/rancher/rke2/config.yaml
# An example of the config.yaml file for a server node:
write-kubeconfig-mode: "0644"
tls-san:
- "${VIP_SERVICE_IP}"
- "https://${VIP_SERVICE_IP}.sslip.io"
EOF
# Install RKE2
curl -sfL https://get.rke2.io | INSTALL_RKE2_EXEC="server" sh -
# Enable and start the RKE2 service with the configuration specified in the config.yaml file
systemctl enable rke2-server.service
systemctl start rke2-server.service
# Fetch the cluster token to be used later:
RKE2_TOKEN=$(tr -d '\n' < /var/lib/rancher/rke2/server/node-token)Para K3s:
# Export the free IP mentioned above
export VIP_SERVICE_IP=<ip>
export INSTALL_K3S_SKIP_START=false
curl -sfL https://get.k3s.io | INSTALL_K3S_EXEC="server --cluster-init \
--disable=servicelb --write-kubeconfig-mode=644 --tls-san=${VIP_SERVICE_IP} \
--tls-san=https://${VIP_SERVICE_IP}.sslip.io" K3S_TOKEN=foobar sh -Asegúrese de que se proporciona el indicador
--disable=servicelb en el comando k3s
server.
A partir de ahora, los comandos deben ejecutarse en el equipo local.
Para acceder al servidor de API desde el exterior, se utilizará la IP de la máquina virtual RKE2/K3s.
# Replace <node-ip> with the actual IP of the machine
export NODE_IP=<node-ip>
export KUBE_DISTRIBUTION=<k3s/rke2>
scp ${NODE_IP}:/etc/rancher/${KUBE_DISTRIBUTION}/${KUBE_DISTRIBUTION}.yaml ~/.kube/config && sed \
-i '' "s/127.0.0.1/${NODE_IP}/g" ~/.kube/config && chmod 600 ~/.kube/config26.3 Configuración de un clúster existente #
Este paso solo es válido si pretende utilizar un clúster RKE2/K3s existente.
Para usar un clúster existente, deben modificarse los indicadores
tls-san. Además, el equilibrador de carga
servicelb debe inhabilitarse para K3s.
Para cambiar los indicadores de los servidores RKE2 o K3s, es necesario
modificar el archivo /etc/systemd/system/rke2.service o
el archivo /etc/systemd/system/k3s.service en todas las
máquinas virtuales del clúster, en función de la distribución.
Los indicadores deben insertarse en ExecStart. Por
ejemplo:
Para RKE2:
# Replace the <vip-service-ip> with the actual ip
ExecStart=/usr/local/bin/rke2 \
server \
'--write-kubeconfig-mode=644' \
'--tls-san=<vip-service-ip>' \
'--tls-san=https://<vip-service-ip>.sslip.io' \Para K3s:
# Replace the <vip-service-ip> with the actual ip
ExecStart=/usr/local/bin/k3s \
server \
'--cluster-init' \
'--write-kubeconfig-mode=644' \
'--disable=servicelb' \
'--tls-san=<vip-service-ip>' \
'--tls-san=https://<vip-service-ip>.sslip.io' \A continuación, se deben ejecutar los siguientes comandos para cargar las nuevas configuraciones:
systemctl daemon-reload
systemctl restart ${KUBE_DISTRIBUTION}26.4 Instalación de MetalLB #
Para desplegar MetalLB, se puede usar la guía de MetalLB
en K3s (Capítulo 24, MetalLB en K3s (con el modo de capa 2)).
NOTA: asegúrese de que la dirección IP
VIP_SERVICE_IP no se superpone a los
IPAddressPools existentes en el clúster.
Cree una IpAddressPool y un
L2Advertisement independientes que se usarán únicamente
para el servicio gestionado.
NOTA: el IPAddressPool siguiente se
asignará a un servicio de tipo LoadBalancer en el espacio
de nombres default. Si en ese espacio hay varios
servicios LoadBalancer, podría haber ServiceSelectors
adicionales configurados que coincidan explícitamente con este servicio de
IP virtual.
# Export the VIP_SERVICE_IP on the local machine
# Replace with the actual IP
export VIP_SERVICE_IP=<ip>
cat <<-EOF | kubectl apply -f -
apiVersion: metallb.io/v1beta1
kind: IPAddressPool
metadata:
name: kubernetes-vip-ip-pool
namespace: metallb-system
spec:
addresses:
- ${VIP_SERVICE_IP}/32
serviceAllocation:
priority: 100
namespaces:
- default
EOFcat <<-EOF | kubectl apply -f -
apiVersion: metallb.io/v1beta1
kind: L2Advertisement
metadata:
name: kubernetes-vip-l2-adv
namespace: metallb-system
spec:
ipAddressPools:
- kubernetes-vip-ip-pool
EOF26.5 Instalación de Endpoint Copier Operator #
helm install \
endpoint-copier-operator oci://registry.suse.com/edge/charts/endpoint-copier-operator \
--namespace endpoint-copier-operator \
--create-namespaceEl comando de arriba desplegará el operador
endpoint-copier-operator con dos réplicas. Una será la
líder y la otra asumirá el papel de líder si fuera necesario.
Ahora, se debe desplegar el servicio kubernetes-vip, que
el operador reconciliará, y se creará un EndpointSlices con los puertos y la
IP configurados.
Para RKE2:
cat <<-EOF | kubectl apply -f -
apiVersion: v1
kind: Service
metadata:
name: kubernetes-vip
namespace: default
spec:
ports:
- name: rke2-api
port: 9345
protocol: TCP
targetPort: 9345
- name: k8s-api
port: 6443
protocol: TCP
targetPort: 6443
type: LoadBalancer
EOFPara K3s:
cat <<-EOF | kubectl apply -f -
apiVersion: v1
kind: Service
metadata:
name: kubernetes-vip
namespace: default
spec:
internalTrafficPolicy: Cluster
ipFamilies:
- IPv4
ipFamilyPolicy: SingleStack
ports:
- name: https
port: 6443
protocol: TCP
targetPort: 6443
sessionAffinity: None
type: LoadBalancer
EOFVerifique que el servicio kubernetes-vip tenga la
dirección IP correcta:
kubectl get service kubernetes-vip -n default \
-o=jsonpath='{.status.loadBalancer.ingress[0].ip}'Asegúrese de que los recursos EdnpointSlices
kubernetes-vip-* y kubernetes del
espacio de nombres default señalan a las mismas IP.
kubectl get endpointslices | grep kubernetesSi todo está correcto, lo último que queda por hacer es usar
VIP_SERVICE_IP en nuestro Kubeconfig.
sed -i '' "s/${NODE_IP}/${VIP_SERVICE_IP}/g" ~/.kube/configA partir de ahora, todo kubectl pasará por el servicio
kubernetes-vip.
26.6 Adición de nodos de plano de control #
Para supervisar todo el proceso, se pueden abrir dos pestañas de terminal más.
Primer terminal:
watch kubectl get nodesSegundo terminal:
watch kubectl get endpointslicesAhora, ejecute los comandos siguientes en el segundo y el tercer nodo.
Para RKE2:
# As a root user, create the /etc/rancher/rke2/config.yaml config file with the following content:
mkdir -p /etc/rancher/rke2/
cat <<EOF > /etc/rancher/rke2/config.yaml
# An example of the config.yaml file for an agent node:
server: https://${VIP_SERVICE_IP}:9345
write-kubeconfig-mode: "0644"
tls-san:
- "${VIP_SERVICE_IP}"
- "https://${VIP_SERVICE_IP}.sslip.io"
# The one from above
token: ${RKE2_TOKEN}
EOF
# Install RKE2
curl -sfL https://get.rke2.io | INSTALL_RKE2_TYPE="server" sh -
# Enable the RKE2 service with the configuration specified in the config.yaml file
systemctl enable --now rke2-server.service
# Fetch the cluster token to be used later:
RKE2_TOKEN=$(tr -d '\n' < /var/lib/rancher/rke2/server/node-token)Para K3s:
# Export the VIP_SERVICE_IP in the VM
# Replace with the actual IP
export VIP_SERVICE_IP=<ip>
export INSTALL_K3S_SKIP_START=false
curl -sfL https://get.k3s.io | INSTALL_K3S_EXEC="server \
--server https://${VIP_SERVICE_IP}:6443 --disable=servicelb \
--write-kubeconfig-mode=644" K3S_TOKEN=foobar sh -27 Despliegues en entornos aislados con Edge Image Builder #
27.1 Introducción #
Esta guía explica cómo desplegar varios componentes de SUSE Edge en entornos completamente aislados en SUSE Linux Micro 6.2 utilizando Edge Image Builder(EIB) (Capítulo 11, Edge Image Builder). De este modo, podrá arrancar en una imagen personalizada lista para arrancar (CRB) creada por EIB y desplegar los componentes especificados en un clúster RKE2 o K3s sin conexión a Internet ni pasos manuales. Esta configuración es muy conveniente para los clientes que desean preparar de antemano todos los artefactos necesarios para el despliegue en su imagen del sistema operativo para que estén disponible de inmediato en el arranque.
Muestra una instalación en un entorno aislado de:
EIB analizará y descargará previamente todas las imágenes a las que se haga referencia en los charts de Helm y los manifiestos de Kubernetes proporcionados. Sin embargo, es posible que algunos de ellos intenten extraer imágenes de contenedores y crear recursos de Kubernetes basados en estas imágenes en el entorno de ejecución. Si se dieran estos casos, para configurar un entorno completamente aislado, habrá que especificar manualmente las imágenes necesarias en el archivo de definición.
27.2 Requisitos previos #
Si sigue esta guía, se entiende que ya está familiarizado con EIB (Capítulo 11, Edge Image Builder). Si no es así, siga la guía de inicio rápido (Capítulo 3, Clústeres independientes con Edge Image Builder) para comprender mejor los conceptos que se muestran en la práctica de abajo.
27.3 Configuración de red de Libvirt #
Como ejemplo de un despliegue en entorno aislado, en esta guía se usa una
red libvirt aislada simulada, por lo que la configuración
que se muestra se adapta en consecuencia. Para sus despliegues, puede que
tenga que modificar la configuración de host1.local.yaml
que se introducirá en el siguiente paso.
Si desea utilizar la misma configuración de red de
libvirt, siga adelante. Si no, salte a la Sección 27.4, “Configuración del directorio base”.
Vamos a crear una configuración de red aislada con un rango de direcciones
IP 192.168.100.2/24 para DHCP:
cat << EOF > isolatednetwork.xml
<network>
<name>isolatednetwork</name>
<bridge name='virbr1' stp='on' delay='0'/>
<ip address='192.168.100.1' netmask='255.255.255.0'>
<dhcp>
<range start='192.168.100.2' end='192.168.100.254'/>
</dhcp>
</ip>
</network>
EOFAhora, solo queda crear la red y ponerla en marcha:
virsh net-define isolatednetwork.xml
virsh net-start isolatednetwork27.4 Configuración del directorio base #
La configuración del directorio base es la misma para todos los componentes, así que la configuraremos aquí.
Primero, creamos los subdirectorios necesarios:
export CONFIG_DIR=$HOME/config
mkdir -p $CONFIG_DIR/base-images
mkdir -p $CONFIG_DIR/network
mkdir -p $CONFIG_DIR/kubernetes/helm/valuesAsegúrese de añadir la imagen base que tenga previsto utilizar en el
directorio base-images. Esta guía se centra en la imagen
ISO de autoinstalación que se encuentra aquí.
Copiemos la imagen descargada:
cp SL-Micro.x86_64-6.2-Base-SelfInstall-GM.install.iso $CONFIG_DIR/base-images/slemicro.isoEIB nunca modifica la entrada de la imagen base.
Vamos a crear un archivo que contenga la configuración de red deseada:
cat << EOF > $CONFIG_DIR/network/host1.local.yaml
routes:
config:
- destination: 0.0.0.0/0
metric: 100
next-hop-address: 192.168.100.1
next-hop-interface: eth0
table-id: 254
- destination: 192.168.100.0/24
metric: 100
next-hop-address:
next-hop-interface: eth0
table-id: 254
dns-resolver:
config:
server:
- 192.168.100.1
- 8.8.8.8
interfaces:
- name: eth0
type: ethernet
state: up
mac-address: 34:8A:B1:4B:16:E7
ipv4:
address:
- ip: 192.168.100.50
prefix-length: 24
dhcp: false
enabled: true
ipv6:
enabled: false
EOFEsta configuración garantiza la presencia de los siguientes elementos en los sistemas aprovisionados (utilizando la dirección MAC especificada):
una interfaz Ethernet con una dirección IP estática
enrutamiento
DNS
nombre de host (
host1.local)
La estructura de archivos resultante debería tener el siguiente aspecto:
├── kubernetes/
│ └── helm/
│ └── values/
├── base-images/
│ └── slemicro.iso
└── network/
└── host1.local.yaml27.5 Archivo de definición base #
Edge Image Builder usa archivos de definición para modificar las imágenes de SUSE Linux Micro. Estos archivos contienen la mayoría de las opciones configurables. Muchas de estas opciones se repetirán en las diferentes secciones de los componentes, por lo que las mostraremos y explicaremos aquí.
La lista completa de opciones de personalización del archivo de definición se encuentra en la documentación original.
Veamos los campos que estarán presentes en todos los archivos de definición:
apiVersion: 1.3
image:
imageType: iso
arch: x86_64
baseImage: slemicro.iso
outputImageName: eib-image.iso
operatingSystem:
users:
- username: root
encryptedPassword: $6$jHugJNNd3HElGsUZ$eodjVe4te5ps44SVcWshdfWizrP.xAyd71CVEXazBJ/.v799/WRCBXxfYmunlBO2yp1hm/zb4r8EmnrrNCF.P/
kubernetes:
version: v1.34.2+rke2r1
embeddedArtifactRegistry:
images:
- ...La sección image es obligatoria y especifica la imagen de
entrada, su arquitectura y su tipo, y cómo se llamará la imagen de salida.
La sección operatingSystem es opcional y contiene la
configuración para permitir el inicio de sesión en los sistemas
aprovisionados con el nombre de usuario/contraseña
root/eib.
La sección kubernetes es opcional y define el tipo y la
versión de Kubernetes. Vamos a usar la distribución RKE2. Si desea usar en
su lugar K3s, utilice kubernetes.version: v1.34.2+k3s1. A
no ser que se configure explícitamente mediante el campo
kubernetes.nodes, todos los clústeres que se inician en
esta guía serán de un solo nodo.
La sección embeddedArtifactRegistry incluirá todas las
imágenes a las que solo se hace referencia y solo se extraen en el tiempo de
ejecución del componente específico.
27.6 Instalación de Rancher #
El despliegue de Rancher (Capítulo 5, Rancher) de este ejemplo es muy reducido para que sea más fácil de explicar. En sus despliegues reales, pueden ser necesarios artefactos adicionales, dependiendo de su configuración.
Los recursos de la versión Rancher
2.13.1 contienen un archivo rancher-images.txt que
muestra todas las imágenes necesarias para una instalación en entorno
aislado.
Hay más de 600 imágenes de contenedor en total, lo que significa que la imagen lista para arrancar resultante tendría aproximadamente 30 GB. Para nuestra instalación de Rancher, reduciremos la lista a la configuración de trabajo más pequeña posible. A partir de ahí, es posible añadir cualquier imagen que necesite en sus despliegues.
Crearemos el archivo de definición e incluiremos la lista de imágenes desglosada:
apiVersion: 1.3
image:
imageType: iso
arch: x86_64
baseImage: slemicro.iso
outputImageName: eib-image.iso
operatingSystem:
users:
- username: root
encryptedPassword: $6$jHugJNNd3HElGsUZ$eodjVe4te5ps44SVcWshdfWizrP.xAyd71CVEXazBJ/.v799/WRCBXxfYmunlBO2yp1hm/zb4r8EmnrrNCF.P/
kubernetes:
version: v1.34.2+rke2r1
manifests:
urls:
- https://github.com/cert-manager/cert-manager/releases/download/v1.15.3/cert-manager.crds.yaml
helm:
charts:
- name: rancher
version: 2.13.1
repositoryName: rancher-prime
valuesFile: rancher-values.yaml
targetNamespace: cattle-system
createNamespace: true
installationNamespace: kube-system
- name: cert-manager
installationNamespace: kube-system
createNamespace: true
repositoryName: jetstack
targetNamespace: cert-manager
version: 1.19.2
repositories:
- name: jetstack
url: https://charts.jetstack.io
- name: rancher-prime
url: https://charts.rancher.com/server-charts/prime
embeddedArtifactRegistry:
images:
- name: registry.rancher.com/rancher/backup-restore-operator:v9.0.0
- name: registry.rancher.com/rancher/compliance-operator:v1.3.1
- name: registry.rancher.com/rancher/fleet-agent:v0.14.1
- name: registry.rancher.com/rancher/fleet:v0.14.1
- name: registry.rancher.com/rancher/hardened-addon-resizer:1.8.23-build20251016
- name: registry.rancher.com/rancher/hardened-calico:v3.30.3-build20251015
- name: registry.rancher.com/rancher/hardened-cluster-autoscaler:v1.10.2-build20251015
- name: registry.rancher.com/rancher/hardened-cni-plugins:v1.8.0-build20251014
- name: registry.rancher.com/rancher/hardened-coredns:v1.13.1-build20251015
- name: registry.rancher.com/rancher/hardened-dns-node-cache:1.26.7-build20251016
- name: registry.rancher.com/rancher/hardened-etcd:v3.6.5-k3s1-build20251017
- name: registry.rancher.com/rancher/hardened-flannel:v0.27.4-build20251015
- name: registry.rancher.com/rancher/hardened-k8s-metrics-server:v0.8.0-build20251015
- name: registry.rancher.com/rancher/hardened-kubernetes:v1.34.2-rke2r1-build20251112
- name: registry.rancher.com/rancher/hardened-multus-cni:v4.2.3-build20251031
- name: registry.rancher.com/rancher/hardened-multus-dynamic-networks-controller:v0.3.7-build20251022
- name: registry.rancher.com/rancher/hardened-multus-thick:v4.2.3-build20251031
- name: registry.rancher.com/rancher/hardened-traefik:v3.5.4-build20251103
- name: registry.rancher.com/rancher/hardened-whereabouts:v0.9.2-build20251015
- name: registry.rancher.com/rancher/k3s-upgrade:v1.34.2-k3s1
- name: registry.rancher.com/rancher/klipper-helm:v0.9.10-build20251111
- name: registry.rancher.com/rancher/klipper-lb:v0.4.13
- name: registry.rancher.com/rancher/kubectl:v1.34.1
- name: registry.rancher.com/rancher/kuberlr-kubectl:v6.0.0
- name: registry.rancher.com/rancher/local-path-provisioner:v0.0.32
- name: registry.rancher.com/rancher/machine:v0.15.0-rancher137
- name: registry.rancher.com/rancher/mirrored-cluster-api-controller:v1.10.6
- name: registry.rancher.com/rancher/nginx-ingress-controller:v1.13.4-hardened1
- name: registry.rancher.com/rancher/prom-prometheus:v3.5.0
- name: registry.rancher.com/rancher/prometheus-federator:v5.0.0
- name: registry.rancher.com/rancher/pushprox-client:v0.1.5-rancher2-client
- name: registry.rancher.com/rancher/pushprox-proxy:v0.1.5-rancher2-proxy
- name: registry.rancher.com/rancher/rancher-agent:v2.13.1
- name: registry.rancher.com/rancher/rancher-csp-adapter:v8.0.0
- name: registry.rancher.com/rancher/rancher-webhook:v0.9.1
- name: registry.rancher.com/rancher/rancher:v2.13.1
- name: registry.rancher.com/rancher/remotedialer-proxy:v0.6.0
- name: registry.rancher.com/rancher/rke2-cloud-provider:v1.34.2-0.20251010190833-cf0d35a732d1-build20251017
- name: registry.rancher.com/rancher/rke2-runtime:v1.34.2-rke2r1
- name: registry.rancher.com/rancher/rke2-upgrade:v1.34.2-rke2r1
- name: registry.rancher.com/rancher/scc-operator:v0.3.1
- name: registry.rancher.com/rancher/security-scan:v0.8.1
- name: registry.rancher.com/rancher/shell:v0.6.1
- name: registry.rancher.com/rancher/supportability-review-app-frontend:v0.15.0
- name: registry.rancher.com/rancher/supportability-review-internal:latest
- name: registry.rancher.com/rancher/supportability-review-operator:v0.15.0
- name: registry.rancher.com/rancher/supportability-review:latest
- name: registry.rancher.com/rancher/system-agent-installer-k3s:v1.34.2-k3s1
- name: registry.rancher.com/rancher/system-agent-installer-rke2:v1.34.2-rke2r1
- name: registry.rancher.com/rancher/system-agent:v0.3.14-suc
- name: registry.rancher.com/rancher/system-upgrade-controller:v0.17.0
- name: registry.rancher.com/rancher/turtles:v0.25.1
- name: registry.rancher.com/rancher/ui-plugin-catalog:4.1.0
- name: registry.rancher.com/rancher/kubectl:v1.20.2
- name: registry.rancher.com/rancher/shell:v0.1.24
- name: registry.rancher.com/rancher/mirrored-ingress-nginx-kube-webhook-certgen:v1.5.2
- name: registry.rancher.com/rancher/mirrored-ingress-nginx-kube-webhook-certgen:v1.5.3
- name: registry.rancher.com/rancher/mirrored-ingress-nginx-kube-webhook-certgen:v1.6.0
- name: registry.rancher.com/rancher/mirrored-ingress-nginx-kube-webhook-certgen:v1.6.2
- name: registry.rancher.com/rancher/mirrored-ingress-nginx-kube-webhook-certgen:v1.6.4En comparación con la lista completa de más de 600 imágenes, esta versión reducida solo tiene unas 60, por lo que la nueva imagen lista para arrancar solo ocupa unos 7 GB.
También necesitamos crear un archivo de valores de Helm para Rancher:
cat << EOF > $CONFIG_DIR/kubernetes/helm/values/rancher-values.yaml
hostname: 192.168.100.50.sslip.io
replicas: 1
bootstrapPassword: "adminadminadmin"
systemDefaultRegistry: registry.rancher.com
useBundledSystemChart: true
EOFEstablece en systemDefaultRegistry el valor
registry.rancher.com permite a Rancher buscar
automáticamente imágenes en el registro de artefactos integrados iniciado
dentro de la imagen lista para arrancar en el arranque. Si se omite este
campo, quizás no se encuentren las imágenes de contenedor en el nodo.
Vamos a crear la imagen:
podman run --rm -it --privileged -v $CONFIG_DIR:/eib \
registry.suse.com/edge/3.5/edge-image-builder:1.3.2 \
build --definition-file eib-iso-definition.yamlEl resultado debe ser parecido a esto:
Downloading file: dl-manifest-1.yaml 100% |██████████████████████████████████████████████████████████████████████████████| (583/583 kB, 12 MB/s)
Pulling selected Helm charts... 100% |███████████████████████████████████████████████████████████████████████████████████████████| (2/2, 3 it/s)
Generating image customization components...
Identifier ................... [SUCCESS]
Custom Files ................. [SKIPPED]
Time ......................... [SKIPPED]
Network ...................... [SUCCESS]
Groups ....................... [SKIPPED]
Users ........................ [SUCCESS]
Proxy ........................ [SKIPPED]
Rpm .......................... [SKIPPED]
Os Files ..................... [SKIPPED]
Systemd ...................... [SKIPPED]
Fips ......................... [SKIPPED]
Elemental .................... [SKIPPED]
Suma ......................... [SKIPPED]
Populating Embedded Artifact Registry... 100% |███████████████████████████████████████████████████████████████████████████| (56/56, 8 it/min)
Embedded Artifact Registry ... [SUCCESS]
Keymap ....................... [SUCCESS]
Configuring Kubernetes component...
The Kubernetes CNI is not explicitly set, defaulting to 'cilium'.
Downloading file: rke2_installer.sh
Downloading file: rke2-images-core.linux-amd64.tar.zst 100% |███████████████████████████████████████████████████████████| (644/644 MB, 29 MB/s)
Downloading file: rke2-images-cilium.linux-amd64.tar.zst 100% |█████████████████████████████████████████████████████████| (400/400 MB, 29 MB/s)
Downloading file: rke2.linux-amd64.tar.gz 100% |███████████████████████████████████████████████████████████████████████████| (36/36 MB, 30 MB/s)
Downloading file: sha256sum-amd64.txt 100% |█████████████████████████████████████████████████████████████████████████████| (4.3/4.3 kB, 29 MB/s)
Kubernetes ................... [SUCCESS]
Certificates ................. [SKIPPED]
Cleanup ...................... [SKIPPED]
Building ISO image...
Kernel Params ................ [SKIPPED]
Build complete, the image can be found at: eib-image.isoUna vez que se aprovisiona un nodo que usa la imagen creada, es posible verificar la instalación de Rancher:
/var/lib/rancher/rke2/bin/kubectl get all -n cattle-system --kubeconfig /etc/rancher/rke2/rke2.yamlEl resultado debería ser similar a lo siguiente, donde se muestra que todo se ha desplegado correctamente:
NAME READY STATUS RESTARTS AGE
pod/helm-operation-6l6ld 0/2 Completed 0 107s
pod/helm-operation-8tk2v 0/2 Completed 0 2m2s
pod/helm-operation-blnrr 0/2 Completed 0 2m49s
pod/helm-operation-hdcmt 0/2 Completed 0 3m19s
pod/helm-operation-m74c7 0/2 Completed 0 97s
pod/helm-operation-qzzr4 0/2 Completed 0 2m30s
pod/helm-operation-s9jh5 0/2 Completed 0 3m
pod/helm-operation-tq7ts 0/2 Completed 0 2m41s
pod/rancher-99d599967-ftjkk 1/1 Running 0 4m15s
pod/rancher-webhook-79798674c5-6w28t 1/1 Running 0 2m27s
pod/system-upgrade-controller-56696956b-trq5c 1/1 Running 0 104s
NAME TYPE CLUSTER-IP EXTERNAL-IP PORT(S) AGE
service/rancher ClusterIP 10.43.255.80 <none> 80/TCP,443/TCP 4m15s
service/rancher-webhook ClusterIP 10.43.7.238 <none> 443/TCP 2m27s
NAME READY UP-TO-DATE AVAILABLE AGE
deployment.apps/rancher 1/1 1 1 4m15s
deployment.apps/rancher-webhook 1/1 1 1 2m27s
deployment.apps/system-upgrade-controller 1/1 1 1 104s
NAME DESIRED CURRENT READY AGE
replicaset.apps/rancher-99d599967 1 1 1 4m15s
replicaset.apps/rancher-webhook-79798674c5 1 1 1 2m27s
replicaset.apps/system-upgrade-controller-56696956b 1 1 1 104sCuando vamos a https://192.168.100.50.sslip.io e
iniciamos sesión con la contraseña adminadminadmin que
establecimos anteriormente, accedemos al panel de control de Rancher:
27.7 Instalación de SUSE Security #
A diferencia de la instalación de Rancher, la instalación de SUSE Security no requiere ningún tratamiento especial en EIB. EIB instalará en un entorno aislado automáticamente todas las imágenes requeridas por su componente subyacente NeuVector.
Vamos a crear el archivo de definición:
apiVersion: 1.3
image:
imageType: iso
arch: x86_64
baseImage: slemicro.iso
outputImageName: eib-image.iso
operatingSystem:
users:
- username: root
encryptedPassword: $6$jHugJNNd3HElGsUZ$eodjVe4te5ps44SVcWshdfWizrP.xAyd71CVEXazBJ/.v799/WRCBXxfYmunlBO2yp1hm/zb4r8EmnrrNCF.P/
kubernetes:
version: v1.34.2+rke2r1
helm:
charts:
- name: neuvector-crd
version: 108.0.1+up2.8.10
repositoryName: rancher-charts
targetNamespace: neuvector
createNamespace: true
installationNamespace: kube-system
valuesFile: neuvector-values.yaml
- name: neuvector
version: 108.0.1+up2.8.10
repositoryName: rancher-charts
targetNamespace: neuvector
createNamespace: true
installationNamespace: kube-system
valuesFile: neuvector-values.yaml
repositories:
- name: rancher-charts
url: https://charts.rancher.io/También crearemos un archivo de valores de Helm para NeuVector:
cat << EOF > $CONFIG_DIR/kubernetes/helm/values/neuvector-values.yaml
controller:
replicas: 1
manager:
enabled: false
cve:
scanner:
enabled: false
replicas: 1
k3s:
enabled: true
crdwebhook:
enabled: false
EOFVamos a crear la imagen:
podman run --rm -it --privileged -v $CONFIG_DIR:/eib \
registry.suse.com/edge/3.5/edge-image-builder:1.3.2 \
build --definition-file eib-iso-definition.yamlEl resultado debe ser parecido a esto:
Pulling selected Helm charts... 100% |███████████████████████████████████████████████████████████████████████████████████████████| (2/2, 4 it/s)
Generating image customization components...
Identifier ................... [SUCCESS]
Custom Files ................. [SKIPPED]
Time ......................... [SKIPPED]
Network ...................... [SUCCESS]
Groups ....................... [SKIPPED]
Users ........................ [SUCCESS]
Proxy ........................ [SKIPPED]
Rpm .......................... [SKIPPED]
Os Files ..................... [SKIPPED]
Systemd ...................... [SKIPPED]
Fips ......................... [SKIPPED]
Elemental .................... [SKIPPED]
Suma ......................... [SKIPPED]
Populating Embedded Artifact Registry... 100% |██████████████████████████████████████████████████████████████████████████████| (5/5, 13 it/min)
Embedded Artifact Registry ... [SUCCESS]
Keymap ....................... [SUCCESS]
Configuring Kubernetes component...
The Kubernetes CNI is not explicitly set, defaulting to 'cilium'.
Downloading file: rke2_installer.sh
Kubernetes ................... [SUCCESS]
Certificates ................. [SKIPPED]
Cleanup ...................... [SKIPPED]
Building ISO image...
Kernel Params ................ [SKIPPED]
Build complete, the image can be found at: eib-image.isoDespués de que se haya aprovisionado un nodo con la imagen creada, podemos verificar la instalación de SUSE Security:
/var/lib/rancher/rke2/bin/kubectl get all -n neuvector --kubeconfig /etc/rancher/rke2/rke2.yamlEl resultado debería ser similar a lo siguiente, donde se muestra que todo se ha desplegado correctamente:
NAME READY STATUS RESTARTS AGE
pod/neuvector-cert-upgrader-job-bxbnz 0/1 Completed 0 3m39s
pod/neuvector-controller-pod-7d854bfdc7-nhxjf 1/1 Running 0 3m44s
pod/neuvector-enforcer-pod-ct8jm 1/1 Running 0 3m44s
NAME TYPE CLUSTER-IP EXTERNAL-IP PORT(S) AGE
service/neuvector-svc-admission-webhook ClusterIP 10.43.234.241 <none> 443/TCP 3m44s
service/neuvector-svc-controller ClusterIP None <none> 18300/TCP,18301/TCP,18301/UDP 3m44s
service/neuvector-svc-crd-webhook ClusterIP 10.43.50.190 <none> 443/TCP 3m44s
NAME DESIRED CURRENT READY UP-TO-DATE AVAILABLE NODE SELECTOR AGE
daemonset.apps/neuvector-enforcer-pod 1 1 1 1 1 <none> 3m44s
NAME READY UP-TO-DATE AVAILABLE AGE
deployment.apps/neuvector-controller-pod 1/1 1 1 3m44s
NAME DESIRED CURRENT READY AGE
replicaset.apps/neuvector-controller-pod-7d854bfdc7 1 1 1 3m44s
NAME SCHEDULE TIMEZONE SUSPEND ACTIVE LAST SCHEDULE AGE
cronjob.batch/neuvector-cert-upgrader-pod 0 0 1 1 * <none> True 0 <none> 3m44s
cronjob.batch/neuvector-updater-pod 0 0 * * * <none> False 0 <none> 3m44s
NAME STATUS COMPLETIONS DURATION AGE
job.batch/neuvector-cert-upgrader-job Complete 1/1 7s 3m39s27.8 Instalación de SUSE Storage #
La documentación
oficial de Longhorn contiene un archivo
longhorn-images.txt que muestra todas las imágenes
necesarias para una instalación en entorno aislado. Se incluirá su
contraparte duplicada del registro del contenedor de Rancher en nuestro
archivo de definición. Para crearlo:
apiVersion: 1.3
image:
imageType: iso
arch: x86_64
baseImage: slemicro.iso
outputImageName: eib-image.iso
operatingSystem:
users:
- username: root
encryptedPassword: $6$jHugJNNd3HElGsUZ$eodjVe4te5ps44SVcWshdfWizrP.xAyd71CVEXazBJ/.v799/WRCBXxfYmunlBO2yp1hm/zb4r8EmnrrNCF.P/
packages:
sccRegistrationCode: [reg-code]
packageList:
- open-iscsi
kubernetes:
version: v1.34.2+rke2r1
helm:
charts:
- name: suse-storage
releaseName: longhorn
repositoryName: rancher-application-collection
targetNamespace: longhorn-system
createNamespace: true
version: 1.10.1
repositories:
- name: rancher-application-collection
url: oci://dp.apps.rancher.io/charts
authentication:
username: $APPS.RANCHER.IO_USERNAME
password: $APPS.RANCHER.IO_ACCESS_TOKEN
embeddedArtifactRegistry:
registries:
- uri: dp.apps.rancher.io
authentication:
username: $APPS.RANCHER.IO_USERNAME
password: $APPS.RANCHER.IO_ACCESS_TOKEN
- name: dp.apps.rancher.io/containers/kubernetes-csi-external-attacher:4.10.0-8.8
- name: dp.apps.rancher.io/containers/kubernetes-csi-external-provisioner:5.3.0-8.8
- name: dp.apps.rancher.io/containers/kubernetes-csi-external-resizer:1.14.0-8.8
- name: dp.apps.rancher.io/containers/kubernetes-csi-external-snapshotter:8.4.0-8.9
- name: dp.apps.rancher.io/containers/kubernetes-csi-livenessprobe:2.17.0-8.8
- name: dp.apps.rancher.io/containers/kubernetes-csi-node-driver-registrar:2.15.0-8.8
- name: dp.apps.rancher.io/containers/longhorn-backing-image-manager:1.10.1-1.11
- name: dp.apps.rancher.io/containers/longhorn-engine:1.10.1-1.16
- name: dp.apps.rancher.io/containers/longhorn-instance-manager:1.10.1-1.17
- name: dp.apps.rancher.io/containers/longhorn-manager:1.10.1-1.9
- name: dp.apps.rancher.io/containers/longhorn-share-manager:1.10.1-1.8
- name: dp.apps.rancher.io/containers/longhorn-ui:1.10.1-1.8
- name: dp.apps.rancher.io/containers/rancher-support-bundle-kit:0.0.71-4.13Observará que el archivo de definición muestra el paquete
open-iscsi. Este paquete es obligatorio, ya que Longhorn
se basa en un daemon iscsiadm que se ejecuta en los
diferentes nodos para proporcionar volúmenes persistentes a Kubernetes.
Vamos a crear la imagen:
podman run --rm -it --privileged -v $CONFIG_DIR:/eib \
registry.suse.com/edge/3.5/edge-image-builder:1.3.2 \
build --definition-file eib-iso-definition.yamlEl resultado debe ser parecido a esto:
Setting up Podman API listener...
Pulling selected Helm charts... 100% |██████████████████████████████████████████████████████████████████████████████████████████████████████████████████████████| (2/2, 3 it/s)
Generating image customization components...
Identifier ................... [SUCCESS]
Custom Files ................. [SKIPPED]
Time ......................... [SKIPPED]
Network ...................... [SUCCESS]
Groups ....................... [SKIPPED]
Users ........................ [SUCCESS]
Proxy ........................ [SKIPPED]
Resolving package dependencies...
Rpm .......................... [SUCCESS]
Os Files ..................... [SKIPPED]
Systemd ...................... [SKIPPED]
Fips ......................... [SKIPPED]
Elemental .................... [SKIPPED]
Suma ......................... [SKIPPED]
Populating Embedded Artifact Registry... 100% |███████████████████████████████████████████████████████████████████████████████████████████████████████████| (15/15, 20956 it/s)
Embedded Artifact Registry ... [SUCCESS]
Keymap ....................... [SUCCESS]
Configuring Kubernetes component...
The Kubernetes CNI is not explicitly set, defaulting to 'cilium'.
Downloading file: rke2_installer.sh
Downloading file: rke2-images-core.linux-amd64.tar.zst 100% (782/782 MB, 108 MB/s)
Downloading file: rke2-images-cilium.linux-amd64.tar.zst 100% (367/367 MB, 104 MB/s)
Downloading file: rke2.linux-amd64.tar.gz 100% (34/34 MB, 108 MB/s)
Downloading file: sha256sum-amd64.txt 100% (3.9/3.9 kB, 7.5 MB/s)
Kubernetes ................... [SUCCESS]
Certificates ................. [SKIPPED]
Cleanup ...................... [SKIPPED]
Building ISO image...
Kernel Params ................ [SKIPPED]
Build complete, the image can be found at: eib-image.isoUna vez aprovisionado un nodo con la imagen creada, podemos verificar la instalación de Longhorn:
/var/lib/rancher/rke2/bin/kubectl get all -n longhorn-system --kubeconfig /etc/rancher/rke2/rke2.yamlEl resultado debería ser similar a lo siguiente, donde se muestra que todo se ha desplegado correctamente:
NAME READY STATUS RESTARTS AGE
pod/csi-attacher-787fd9c6c8-sf42d 1/1 Running 0 2m28s
pod/csi-attacher-787fd9c6c8-tb82p 1/1 Running 0 2m28s
pod/csi-attacher-787fd9c6c8-zhc6s 1/1 Running 0 2m28s
pod/csi-provisioner-74486b95c6-b2v9s 1/1 Running 0 2m28s
pod/csi-provisioner-74486b95c6-hwllt 1/1 Running 0 2m28s
pod/csi-provisioner-74486b95c6-mlrpk 1/1 Running 0 2m28s
pod/csi-resizer-859d4557fd-t54zk 1/1 Running 0 2m28s
pod/csi-resizer-859d4557fd-vdt5d 1/1 Running 0 2m28s
pod/csi-resizer-859d4557fd-x9kh4 1/1 Running 0 2m28s
pod/csi-snapshotter-6f69c6c8cc-r62gr 1/1 Running 0 2m28s
pod/csi-snapshotter-6f69c6c8cc-vrwjn 1/1 Running 0 2m28s
pod/csi-snapshotter-6f69c6c8cc-z65nb 1/1 Running 0 2m28s
pod/engine-image-ei-4623b511-9vhkb 1/1 Running 0 3m13s
pod/instance-manager-6f95fd57d4a4cd0459e469d75a300552 1/1 Running 0 2m43s
pod/longhorn-csi-plugin-gx98x 3/3 Running 0 2m28s
pod/longhorn-driver-deployer-55f9c88499-fbm6q 1/1 Running 0 3m28s
pod/longhorn-manager-dpdp7 2/2 Running 0 3m28s
pod/longhorn-ui-59c85fcf94-gg5hq 1/1 Running 0 3m28s
pod/longhorn-ui-59c85fcf94-s49jc 1/1 Running 0 3m28s
NAME TYPE CLUSTER-IP EXTERNAL-IP PORT(S) AGE
service/longhorn-admission-webhook ClusterIP 10.43.77.89 <none> 9502/TCP 3m28s
service/longhorn-backend ClusterIP 10.43.56.17 <none> 9500/TCP 3m28s
service/longhorn-conversion-webhook ClusterIP 10.43.54.73 <none> 9501/TCP 3m28s
service/longhorn-frontend ClusterIP 10.43.22.82 <none> 80/TCP 3m28s
service/longhorn-recovery-backend ClusterIP 10.43.45.143 <none> 9503/TCP 3m28s
NAME DESIRED CURRENT READY UP-TO-DATE AVAILABLE NODE SELECTOR AGE
daemonset.apps/engine-image-ei-4623b511 1 1 1 1 1 <none> 3m13s
daemonset.apps/longhorn-csi-plugin 1 1 1 1 1 <none> 2m28s
daemonset.apps/longhorn-manager 1 1 1 1 1 <none> 3m28s
NAME READY UP-TO-DATE AVAILABLE AGE
deployment.apps/csi-attacher 3/3 3 3 2m28s
deployment.apps/csi-provisioner 3/3 3 3 2m28s
deployment.apps/csi-resizer 3/3 3 3 2m28s
deployment.apps/csi-snapshotter 3/3 3 3 2m28s
deployment.apps/longhorn-driver-deployer 1/1 1 1 3m28s
deployment.apps/longhorn-ui 2/2 2 2 3m28s
NAME DESIRED CURRENT READY AGE
replicaset.apps/csi-attacher-787fd9c6c8 3 3 3 2m28s
replicaset.apps/csi-provisioner-74486b95c6 3 3 3 2m28s
replicaset.apps/csi-resizer-859d4557fd 3 3 3 2m28s
replicaset.apps/csi-snapshotter-6f69c6c8cc 3 3 3 2m28s
replicaset.apps/longhorn-driver-deployer-55f9c88499 1 1 1 3m28s
replicaset.apps/longhorn-ui-59c85fcf94 2 2 2 3m28s27.9 Instalación de KubeVirt y CDI #
Los charts de Helm tanto para KubeVirt como para CDI solo instalan sus operadores respectivos. Depende de los operadores desplegar el resto de sistemas, lo que significa que tendremos que incluir todas las imágenes de contenedor necesarias en nuestro archivo de definición. Vamos a crearlo:
apiVersion: 1.3
image:
imageType: iso
arch: x86_64
baseImage: slemicro.iso
outputImageName: eib-image.iso
operatingSystem:
users:
- username: root
encryptedPassword: $6$jHugJNNd3HElGsUZ$eodjVe4te5ps44SVcWshdfWizrP.xAyd71CVEXazBJ/.v799/WRCBXxfYmunlBO2yp1hm/zb4r8EmnrrNCF.P/
kubernetes:
version: v1.34.2+rke2r1
helm:
charts:
- name: kubevirt
repositoryName: suse-edge
version: 305.0.1+up0.6.0
targetNamespace: kubevirt-system
createNamespace: true
installationNamespace: kube-system
- name: cdi
repositoryName: suse-edge
version: 305.0.1+up0.6.0
targetNamespace: cdi-system
createNamespace: true
installationNamespace: kube-system
repositories:
- name: suse-edge
url: oci://registry.suse.com/edge/charts
embeddedArtifactRegistry:
images:
- name: registry.suse.com/suse/sles/15.7/cdi-apiserver:1.62.0-150700.9.3.1
- name: registry.suse.com/suse/sles/15.7/cdi-controller:1.62.0-150700.9.3.1
- name: registry.suse.com/suse/sles/15.7/cdi-importer:1.62.0-150700.9.3.1
- name: registry.suse.com/suse/sles/15.7/cdi-uploadproxy:1.62.0-150700.9.3.1
- name: registry.suse.com/suse/sles/15.7/cdi-uploadserver:1.62.0-150700.9.3.1
- name: registry.suse.com/suse/sles/15.7/cdi-cloner:1.62.0-150700.9.3.1
- name: registry.suse.com/suse/sles/15.7/virt-api:1.5.2-150700.3.5.2
- name: registry.suse.com/suse/sles/15.7/virt-controller:1.5.2-150700.3.5.2
- name: registry.suse.com/suse/sles/15.7/virt-handler:1.5.2-150700.3.5.2
- name: registry.suse.com/suse/sles/15.7/virt-launcher:1.5.2-150700.3.5.2
- name: registry.suse.com/suse/sles/15.7/virt-exportproxy:1.5.2-150700.3.5.2
- name: registry.suse.com/suse/sles/15.7/virt-exportserver:1.5.2-150700.3.5.2Vamos a crear la imagen:
podman run --rm -it --privileged -v $CONFIG_DIR:/eib \
registry.suse.com/edge/3.5/edge-image-builder:1.3.2 \
build --definition-file eib-iso-definition.yamlEl resultado debe ser parecido a esto:
Pulling selected Helm charts... 100% |███████████████████████████████████████████████████████████████████████████████████████████████████████████████████████| (2/2, 48 it/min)
Generating image customization components...
Identifier ................... [SUCCESS]
Custom Files ................. [SKIPPED]
Time ......................... [SKIPPED]
Network ...................... [SUCCESS]
Groups ....................... [SKIPPED]
Users ........................ [SUCCESS]
Proxy ........................ [SKIPPED]
Rpm .......................... [SKIPPED]
Os Files ..................... [SKIPPED]
Systemd ...................... [SKIPPED]
Fips ......................... [SKIPPED]
Elemental .................... [SKIPPED]
Suma ......................... [SKIPPED]
Populating Embedded Artifact Registry... 100% |██████████████████████████████████████████████████████████████████████████████████████████████████████████| (15/15, 4 it/min)
Embedded Artifact Registry ... [SUCCESS]
Keymap ....................... [SUCCESS]
Configuring Kubernetes component...
The Kubernetes CNI is not explicitly set, defaulting to 'cilium'.
Downloading file: rke2_installer.sh
Kubernetes ................... [SUCCESS]
Certificates ................. [SKIPPED]
Cleanup ...................... [SKIPPED]
Building ISO image...
Kernel Params ................ [SKIPPED]
Build complete, the image can be found at: eib-image.isoUna vez aprovisionado un nodo con la imagen construida, podemos verificar la instalación tanto de KubeVirt como de CDI.
Verifique KubeVirt:
/var/lib/rancher/rke2/bin/kubectl get all -n kubevirt-system --kubeconfig /etc/rancher/rke2/rke2.yamlEl resultado debería ser similar a lo siguiente, donde se muestra que todo se ha desplegado correctamente:
NAME READY STATUS RESTARTS AGE
pod/virt-api-59cb997648-mmt67 1/1 Running 0 2m34s
pod/virt-controller-69786b785-7cc96 1/1 Running 0 2m8s
pod/virt-controller-69786b785-wq2dz 1/1 Running 0 2m8s
pod/virt-handler-2l4dm 1/1 Running 0 2m8s
pod/virt-operator-7c444cff46-nps4l 1/1 Running 0 3m1s
pod/virt-operator-7c444cff46-r25xq 1/1 Running 0 3m1s
NAME TYPE CLUSTER-IP EXTERNAL-IP PORT(S) AGE
service/kubevirt-operator-webhook ClusterIP 10.43.167.109 <none> 443/TCP 2m36s
service/kubevirt-prometheus-metrics ClusterIP None <none> 443/TCP 2m36s
service/virt-api ClusterIP 10.43.18.202 <none> 443/TCP 2m36s
service/virt-exportproxy ClusterIP 10.43.142.188 <none> 443/TCP 2m36s
NAME DESIRED CURRENT READY UP-TO-DATE AVAILABLE NODE SELECTOR AGE
daemonset.apps/virt-handler 1 1 1 1 1 kubernetes.io/os=linux 2m8s
NAME READY UP-TO-DATE AVAILABLE AGE
deployment.apps/virt-api 1/1 1 1 2m34s
deployment.apps/virt-controller 2/2 2 2 2m8s
deployment.apps/virt-operator 2/2 2 2 3m1s
NAME DESIRED CURRENT READY AGE
replicaset.apps/virt-api-59cb997648 1 1 1 2m34s
replicaset.apps/virt-controller-69786b785 2 2 2 2m8s
replicaset.apps/virt-operator-7c444cff46 2 2 2 3m1s
NAME AGE PHASE
kubevirt.kubevirt.io/kubevirt 3m1s DeployedVerifique CDI:
/var/lib/rancher/rke2/bin/kubectl get all -n cdi-system --kubeconfig /etc/rancher/rke2/rke2.yamlEl resultado debería ser similar a lo siguiente, donde se muestra que todo se ha desplegado correctamente:
NAME READY STATUS RESTARTS AGE
pod/cdi-apiserver-5598c9bf47-pqfxw 1/1 Running 0 3m44s
pod/cdi-deployment-7cbc5db7f8-g46z7 1/1 Running 0 3m44s
pod/cdi-operator-777c865745-2qcnj 1/1 Running 0 3m48s
pod/cdi-uploadproxy-646f4cd7f7-fzkv7 1/1 Running 0 3m44s
NAME TYPE CLUSTER-IP EXTERNAL-IP PORT(S) AGE
service/cdi-api ClusterIP 10.43.2.224 <none> 443/TCP 3m44s
service/cdi-prometheus-metrics ClusterIP 10.43.237.13 <none> 8080/TCP 3m44s
service/cdi-uploadproxy ClusterIP 10.43.114.91 <none> 443/TCP 3m44s
NAME READY UP-TO-DATE AVAILABLE AGE
deployment.apps/cdi-apiserver 1/1 1 1 3m44s
deployment.apps/cdi-deployment 1/1 1 1 3m44s
deployment.apps/cdi-operator 1/1 1 1 3m48s
deployment.apps/cdi-uploadproxy 1/1 1 1 3m44s
NAME DESIRED CURRENT READY AGE
replicaset.apps/cdi-apiserver-5598c9bf47 1 1 1 3m44s
replicaset.apps/cdi-deployment-7cbc5db7f8 1 1 1 3m44s
replicaset.apps/cdi-operator-777c865745 1 1 1 3m48s
replicaset.apps/cdi-uploadproxy-646f4cd7f7 1 1 1 3m44s27.10 Solución de errores #
Si tiene algún problema al crear las imágenes o desea probar y depurar el proceso, consulte la documentación original.
28 Creación de imágenes actualizadas de SUSE Linux Micro con Kiwi #
En esta sección se explica cómo generar imágenes actualizadas de SUSE Linux Micro para utilizarlas con Edge Image Builder, con Cluster API (CAPI) + Metal3, o para escribir la imagen de disco directamente en un dispositivo de bloques. Este proceso resulta útil en situaciones en las que es necesario incluir los parches más recientes en las imágenes de arranque iniciales del sistema inicial (para minimizar la transferencia de parches tras la instalación), o para situaciones en las que se usa CAPI, donde se prefiere reinstalar el sistema operativo con una imagen nueva en lugar de actualizar los hosts in situ.
Este proceso hace uso de Kiwi para crear la imagen. SUSE Edge incluye una versión en contenedor que simplifica todo el proceso con una utilidad de ayuda integrada que permite especificar el perfil de destino necesario. El perfil define el tipo de imagen de destino que se requiere. A continuación se muestran los tipos más comunes:
"Base": una imagen de disco de SUSE Linux Micro con un conjunto de paquetes reducido (incluye Podman).
"Base-SelfInstall": una imagen de autoinstalación basada en la imagen "Base" anterior.
"Base-RT": igual que "Base", pero usa un kernel en tiempo real (rt).
"Base-RT-SelfInstall": una imagen de autoinstalación basada en la imagen "Base-RT" anterior.
"Default": una imagen de disco de SUSE Linux Micro basada en la imagen "Base" anterior, pero con algunas herramientas más, como la pila de virtualización, Cockpit y salt-minion.
"Default-SelfInstall": una imagen de autoinstalación basada en la imagen "Default" anterior.
Consulte la documentación de SUSE Linux Micro 6.2 para obtener más detalles.
Este proceso funciona tanto para arquitecturas AMD64/Intel 64 como AArch64, pero es necesario usar un host de creación con la misma arquitectura que las imágenes que se están creando. En otras palabras, para crear una imagen AArch64, es necesario utilizar un host de creación AArch64, y lo mismo para AMD64/Intel 64. Por el momento no se admiten compilaciones cruzadas.
28.1 Requisitos previos #
El creador de imágenes Kiwi requiere lo siguiente:
Un host SUSE Linux Micro 6.2 ("sistema de creación") con la misma arquitectura que la imagen que se va a crear.
El sistema de creación debe haberse registrado vía
SUSEConnect(el registro se utiliza para extraer los paquetes más recientes de los repositorios de SUSE).Una conexión a Internet que pueda usarse para extraer los paquetes necesarios. Si se conecta a través de proxy y el host de creación debe estar preconfigurado.
SELinux debe estar inhabilitado en el host de creación (ya que el etiquetado de SELinux tiene lugar en el contenedor y puede entrar en conflicto con la directiva del host).
Al menos 10 GB de espacio libre en disco para alojar la imagen de contenedor, la raíz de creación y las imágenes resultantes.
28.2 Inicio #
Debido a ciertas limitaciones, actualmente es necesario desactivar SELinux. Conéctese al host de creación de imágenes de SUSE Linux Micro 6.2 y asegúrese de que SELinux está desactivado:
# setenforce 0Cree un directorio de salida que se compartirá con el contenedor de creación de Kiwi para guardar las imágenes resultantes:
# mkdir ~/outputObtenga la imagen más reciente de Kiwi Builder del registro de SUSE:
# podman pull registry.suse.com/edge/3.5/kiwi-builder:10.2.12.0
(...)28.3 Creación de la imagen por defecto #
Este es el comportamiento por defecto del contenedor de imágenes de Kiwi si
no se proporcionan argumentos durante la ejecución de la imagen del
contenedor. El comando siguiente ejecuta Podman con dos
directorios asignados al contenedor:
El directorio del repositorio de paquetes
/etc/zypp/repos.dde SUSE Linux Micro del host subyacente.El directorio de salida
~/outputcreado arriba.
El contenedor de imágenes de Kiwi requiere que se ejecute el guion de ayuda
build-image como:
# podman run --privileged -v /etc/zypp/repos.d:/micro-sdk/repos/ -v ~/output:/tmp/output \
-it registry.suse.com/edge/3.5/kiwi-builder:10.2.12.0 build-image
(...)Es de esperar que, si ejecuta este guion por primera vez, falle poco después de comenzar con el error "ERROR: Early loop device test failed, please retry the container run." (La prueba del dispositivo de bucle temprano ha fallado. Vuelva a intentar la ejecución del contenedor). Esto es un síntoma de que se están creando dispositivos de bucle en el sistema host subyacente que no son inmediatamente visibles dentro de la imagen del contenedor. Solo tiene que ejecutar de nuevo el comando y el guion continuará sin más problemas.
Al cabo de unos minutos, las imágenes se encuentran en el directorio de salida local:
(...)
INFO: Image build successful, generated images are available in the 'output' directory.
# ls -1 output/
SLE-Micro.x86_64-6.2.changes
SLE-Micro.x86_64-6.2.packages
SLE-Micro.x86_64-6.2.raw
SLE-Micro.x86_64-6.2.verified
build
kiwi.result
kiwi.result.json28.4 Creación de imágenes con otros perfiles #
Para crear perfiles de imagen distintos, se utiliza la opción de comando "-p" en el guion de ayuda de la imagen del contenedor de Kiwi. Por ejemplo, para crear la imagen ISO "Default-SelfInstall":
# podman run --privileged -v /etc/zypp/repos.d:/micro-sdk/repos/ -v ~/output:/tmp/output \
-it registry.suse.com/edge/3.5/kiwi-builder:10.2.12.0 build-image -p Default-SelfInstall
(...)Para evitar la pérdida de datos, Kiwi negará a ejecutarse si hay imágenes en
el directorio output. Es necesario eliminar el contenido
del directorio de salida antes de proceder con rm -f
output/*.
Como alternativa, puede crear una imagen ISO de autoinstalación con el kernel en tiempo real ("kernel-rt"):
# podman run --privileged -v /etc/zypp/repos.d:/micro-sdk/repos/ -v ~/output:/tmp/output \
-it registry.suse.com/edge/3.5/kiwi-builder:10.2.12.0 build-image -p Base-RT-SelfInstall
(...)28.5 Creación de imágenes con sectores de gran tamaño #
Hay hardware que requiere una imagen con un tamaño de sectores grandes; por ejemplo, de 4096 bytes en lugar de los 512 bytes estándar. El creador en contenedor de Kiwi permite generar imágenes con bloques grandes especificando el parámetro "-b". Por ejemplo, para crear una imagen "Default-SelfInstall" con sectores grandes:
# podman run --privileged -v /etc/zypp/repos.d:/micro-sdk/repos/ -v ~/output:/tmp/output \
-it registry.suse.com/edge/3.5/kiwi-builder:10.2.12.0 build-image -p Default-SelfInstall -b
(...)28.6 Uso de un archivo de definición de imagen de Kiwi personalizado #
En ciertos casos de uso avanzados, es posible usar un archivo de definición
de imagen de Kiwi personalizado (SL-Micro.kiwi) junto con
los guiones de postcreación necesarios. Para ello, habrá que anular las
definiciones predeterminadas preempaquetadas por el equipo de SUSE Edge.
Cree un directorio nuevo y asígnelo a la imagen de contenedor donde busca el
guion de ayuda (/micro-sdk/defs):
# mkdir ~/mydefs/
# cp /path/to/SL-Micro.kiwi ~/mydefs/
# cp /path/to/config.sh ~/mydefs/
# podman run --privileged -v /etc/zypp/repos.d:/micro-sdk/repos/ -v ~/output:/tmp/output -v ~/mydefs/:/micro-sdk/defs/ \
-it registry.suse.com/edge/3.5/kiwi-builder:10.2.12.0 build-image
(...)Esto solo es necesario para casos de uso avanzados y puede causar problemas de compatibilidad. Póngase en contacto con su representante de SUSE para obtener más ayuda.
Para obtener los archivos de definición de imagen de Kiwi por defecto incluidos en el contenedor, se pueden utilizar los siguientes comandos:
$ podman create --name kiwi-builder registry.suse.com/edge/3.5/kiwi-builder:10.2.12.0
$ podman cp kiwi-builder:/micro-sdk/defs/SL-Micro.kiwi .
$ podman cp kiwi-builder:/micro-sdk/defs/SL-Micro.kiwi.4096 .
$ podman rm kiwi-builder
$ ls ./SL-Micro.*
(...)29 Uso de ClusterClass para desplegar clústeres descendentes #
29.1 Introducción #
El aprovisionamiento de clústeres de Kubernetes es una tarea compleja que requiere una gran experiencia a la hora de configurar los componentes del clúster. A medida que las configuraciones se vuelven más complejas, o que las exigencias de los diferentes proveedores introducen numerosas definiciones de recursos específicas para cada uno, la creación de clústeres puede resultar abrumadora. Afortunadamente, la API de clústeres de Kubernetes (Cluster API, CAPI) ofrece un enfoque elegante y claro aún más reforzado gracias a ClusterClass. Esta función introduce un modelo basado en plantillas que permite definir una clase de clúster reutilizable que encapsula la complejidad y promueve la coherencia.
29.2 ¿Qué es ClusterClass? #
El proyecto CAPI introdujo la función ClusterClass como un cambio de paradigma en la gestión del ciclo de vida de los clústeres de Kubernetes mediante la adopción de una metodología basada en plantillas para la instanciación de clústeres. En lugar de definir los recursos de forma independiente para cada clúster, los usuarios definen una ClusterClass, que sirve como un modelo completo y reutilizable. Esta representación abstracta encapsula el estado y la configuración deseados de un clúster de Kubernetes, lo que permite la creación rápida y coherente de múltiples clústeres que se ajustan a las especificaciones definidas. Esta abstracción reduce la carga de configuración, lo que da como resultado manifiestos de despliegue más manejables. Esto significa que los componentes centrales de un clúster de carga de trabajo se definen a nivel de clase, lo que permite a los usuarios utilizar estas plantillas como variantes de clústeres de Kubernetes que se pueden reutilizar una o varias veces para el aprovisionamiento de clústeres. La implementación de ClusterClass ofrece varias ventajas clave que abordan los retos inherentes a la gestión tradicional de CAPI a gran escala:
Reducción sustancial de la complejidad y la redundancia de YAML
Procesos de mantenimiento y actualización optimizados
Mejora en la coherencia y la estandarización entre despliegues
Mejora en la escalabilidad y las capacidades de automatización
Gestión declarativa y control de versiones robusto
29.3 Ejemplo de archivo de aprovisionamiento de CAPI actual #
El despliegue de un clúster de Kubernetes que aproveche Cluster API (CAPI) y el proveedor RKE2 requiere la definición de varios recursos personalizados. Estos recursos definen el estado deseado del clúster y su infraestructura subyacente, lo que permite a CAPI orquestar el ciclo de vida del aprovisionamiento y gestión. El fragmento de código siguiente ilustra los tipos de recursos que deben configurarse:
Cluster: este recurso encapsula configuraciones generales, incluida la topología de red que regirá la comunicación entre nodos y la detección de servicios. Además, establece los vínculos esenciales con la especificación del plano de control y el recurso del proveedor de infraestructura designado, informando así a CAPI sobre la arquitectura de clúster deseada y la infraestructura subyacente sobre la que se aprovisionará.
Metal3Cluster: este recurso define los atributos a nivel de infraestructura exclusivos de Metal3; por ejemplo, el punto final externo a través del cual se podrá acceder al servidor de API de Kubernetes.
RKE2ControlPlane: este recurso define las características y el comportamiento de los nodos de plano de control del clúster. Dentro de esta especificación, se configuran parámetros como el número deseado de réplicas del plano de control (fundamental para garantizar una alta disponibilidad y tolerancia a fallos), la versión específica de la distribución de Kubernetes (alineada con la versión elegida de RKE2) y la estrategia para distribuir actualizaciones en los componentes de plano de control. Además, este recurso dicta la interfaz de red de contenedores (CNI) que se empleará dentro del clúster y facilita la inyección de configuraciones específicas del agente, a menudo aprovechando Ignition para el aprovisionamiento automatizado y sin interrupciones de los agentes RKE2 en los nodos de plano de control.
Metal3MachineTemplate: este recurso actúa como un modelo para la creación de las instancias de computación individuales que formarán los nodos de trabajador del clúster de Kubernetes, definiendo la imagen que se utilizará.
Metal3DataTemplate: como complemento de Metal3MachineTemplate, el recurso Metal3DataTemplate permite especificar metadatos adicionales para los equipos recién aprovisionados.
---
apiVersion: cluster.x-k8s.io/v1beta1
kind: Cluster
metadata:
name: emea-spa-cluster-3
namespace: emea-spa
labels:
cluster-api.cattle.io/rancher-auto-import: "true"
spec:
clusterNetwork:
pods:
cidrBlocks:
- 192.168.0.0/18
services:
cidrBlocks:
- 10.96.0.0/12
controlPlaneRef:
apiVersion: controlplane.cluster.x-k8s.io/v1beta1
kind: RKE2ControlPlane
name: emea-spa-cluster-3
infrastructureRef:
apiVersion: infrastructure.cluster.x-k8s.io/v1beta1
kind: Metal3Cluster
name: emea-spa-cluster-3
---
apiVersion: infrastructure.cluster.x-k8s.io/v1beta1
kind: Metal3Cluster
metadata:
name: emea-spa-cluster-3
namespace: emea-spa
spec:
controlPlaneEndpoint:
host: 192.168.122.203
port: 6443
noCloudProvider: true
---
apiVersion: controlplane.cluster.x-k8s.io/v1beta1
kind: RKE2ControlPlane
metadata:
name: emea-spa-cluster-3
namespace: emea-spa
spec:
infrastructureRef:
apiVersion: infrastructure.cluster.x-k8s.io/v1beta1
kind: Metal3MachineTemplate
name: emea-spa-cluster-3
replicas: 1
version: v1.34.2+rke2r1
rolloutStrategy:
type: "RollingUpdate"
rollingUpdate:
maxSurge: 1
registrationMethod: "control-plane-endpoint"
registrationAddress: 192.168.122.203
serverConfig:
cni: cilium
cniMultusEnable: true
tlsSan:
- 192.168.122.203
- https://192.168.122.203.sslip.io
agentConfig:
format: ignition
additionalUserData:
config: |
variant: fcos
version: 1.4.0
storage:
files:
- path: /var/lib/rancher/rke2/server/manifests/endpoint-copier-operator.yaml
overwrite: true
contents:
inline: |
apiVersion: helm.cattle.io/v1
kind: HelmChart
metadata:
name: endpoint-copier-operator
namespace: kube-system
spec:
chart: oci://registry.suse.com/edge/charts/endpoint-copier-operator
targetNamespace: endpoint-copier-operator
version: 305.0.1+up0.3.0
createNamespace: true
- path: /var/lib/rancher/rke2/server/manifests/metallb.yaml
overwrite: true
contents:
inline: |
apiVersion: helm.cattle.io/v1
kind: HelmChart
metadata:
name: metallb
namespace: kube-system
spec:
chart: oci://registry.suse.com/edge/charts/metallb
targetNamespace: metallb-system
version: 305.0.1+up0.15.2
createNamespace: true
- path: /var/lib/rancher/rke2/server/manifests/metallb-cr.yaml
overwrite: true
contents:
inline: |
apiVersion: metallb.io/v1beta1
kind: IPAddressPool
metadata:
name: kubernetes-vip-ip-pool
namespace: metallb-system
spec:
addresses:
- 192.168.122.203/32
serviceAllocation:
priority: 100
namespaces:
- default
serviceSelectors:
- matchExpressions:
- {key: "serviceType", operator: In, values: [kubernetes-vip]}
---
apiVersion: metallb.io/v1beta1
kind: L2Advertisement
metadata:
name: ip-pool-l2-adv
namespace: metallb-system
spec:
ipAddressPools:
- kubernetes-vip-ip-pool
- path: /var/lib/rancher/rke2/server/manifests/endpoint-svc.yaml
overwrite: true
contents:
inline: |
apiVersion: v1
kind: Service
metadata:
name: kubernetes-vip
namespace: default
labels:
serviceType: kubernetes-vip
spec:
ports:
- name: rke2-api
port: 9345
protocol: TCP
targetPort: 9345
- name: k8s-api
port: 6443
protocol: TCP
targetPort: 6443
type: LoadBalancer
systemd:
units:
- name: rke2-preinstall.service
enabled: true
contents: |
[Unit]
Description=rke2-preinstall
Wants=network-online.target
Before=rke2-install.service
ConditionPathExists=!/run/cluster-api/bootstrap-success.complete
[Service]
Type=oneshot
User=root
ExecStartPre=/bin/sh -c "mount -L config-2 /mnt"
ExecStart=/bin/sh -c "sed -i \"s/BAREMETALHOST_UUID/$(jq -r .uuid /mnt/openstack/latest/meta_data.json)/\" /etc/rancher/rke2/config.yaml"
ExecStart=/bin/sh -c "echo \"node-name: $(jq -r .name /mnt/openstack/latest/meta_data.json)\" >> /etc/rancher/rke2/config.yaml"
ExecStartPost=/bin/sh -c "umount /mnt"
[Install]
WantedBy=multi-user.target
kubelet:
extraArgs:
- provider-id=metal3://BAREMETALHOST_UUID
nodeName: "localhost.localdomain"
---
apiVersion: infrastructure.cluster.x-k8s.io/v1beta1
kind: Metal3MachineTemplate
metadata:
name: emea-spa-cluster-3
namespace: emea-spa
spec:
nodeReuse: True
template:
spec:
automatedCleaningMode: metadata
dataTemplate:
name: emea-spa-cluster-3
hostSelector:
matchLabels:
cluster-role: control-plane
deploy-region: emea-spa
node: group-3
image:
checksum: http://fileserver.local:8080/eibimage-downstream-cluster.raw.sha256
checksumType: sha256
format: raw
url: http://fileserver.local:8080/eibimage-downstream-cluster.raw
---
apiVersion: infrastructure.cluster.x-k8s.io/v1beta1
kind: Metal3DataTemplate
metadata:
name: emea-spa-cluster-3
namespace: emea-spa
spec:
clusterName: emea-spa-cluster-3
metaData:
objectNames:
- key: name
object: machine
- key: local-hostname
object: machine
- key: local_hostname
object: machineSi se añade la etiqueta cluster-api.cattle.io/rancher-auto-import:
"true" a los objetos cluster.x-k8s.io, el
clúster se importará en Rancher (creando un objeto
clusters.management.cattle.io correspondiente). Consulte
la documentación
de Cluster API para obtener más información.
29.4 Transformación del archivo de aprovisionamiento de CAPI en ClusterClass #
29.4.1 Definición de ClusterClass #
El siguiente código define un recurso ClusterClass, una plantilla declarativa para desplegar de forma coherente un tipo específico de clúster de Kubernetes. Esta especificación incluye configuraciones comunes de infraestructura y plano de control, lo que permite un aprovisionamiento eficiente y una gestión uniforme del ciclo de vida en toda una flota de clústeres. En el siguiente ejemplo de ClusterClass, algunas variables se sustituirán durante el proceso de instanciación del clúster por los valores reales. En el ejemplo se utilizan las siguientes variables:
controlPlaneMachineTemplate: este es el nombre que define la referencia de la plantilla del equipo de plano de control que se va a utilizar.controlPlaneEndpointHost: este es el nombre de host o la dirección IP del punto final del plano de control.tlsSan: este es el nombre alternativo del sujeto TLS para el punto final del plano de control.
El archivo de definición de ClusterClass se basa en los tres recursos siguientes:
ClusterClass: este recurso encapsula toda la definición de ClusterClass, incluyendo el plano de control y las plantillas de infraestructura. Además, incluye la lista de variables que se sustituirán durante el proceso de instanciación.
RKE2ControlPlaneTemplate: este recurso define la plantilla del plano de control y especifica la configuración deseada para los nodos de plano de control. Incluye parámetros como el número de réplicas, la versión de Kubernetes y la CNI que se va a utilizar. Además, algunos parámetros se sustituirán por los valores correctos durante el proceso de instanciación.
Metal3ClusterTemplate: este recurso define la plantilla de infraestructura y especifica la configuración deseada para la infraestructura subyacente. Incluye parámetros como el punto final del plano de control y el indicador noCloudProvider. Además, algunos parámetros se sustituirán por los valores correctos durante el proceso de instanciación.
apiVersion: controlplane.cluster.x-k8s.io/v1beta1
kind: RKE2ControlPlaneTemplate
metadata:
name: example-controlplane-type2
namespace: emea-spa
spec:
template:
spec:
infrastructureRef:
apiVersion: infrastructure.cluster.x-k8s.io/v1beta1
kind: Metal3MachineTemplate
name: example-controlplane # This will be replaced by the patch applied in each cluster instances
namespace: emea-spa
replicas: 1
version: v1.34.2+rke2r1
rolloutStrategy:
type: "RollingUpdate"
rollingUpdate:
maxSurge: 1
registrationMethod: "control-plane-endpoint"
registrationAddress: "default" # This will be replaced by the patch applied in each cluster instances
serverConfig:
cni: cilium
cniMultusEnable: true
tlsSan:
- "default" # This will be replaced by the patch applied in each cluster instances
agentConfig:
format: ignition
additionalUserData:
config: |
default
kubelet:
extraArgs:
- provider-id=metal3://BAREMETALHOST_UUID
nodeName: "localhost.localdomain"
---
apiVersion: infrastructure.cluster.x-k8s.io/v1beta1
kind: Metal3ClusterTemplate
metadata:
name: example-cluster-template-type2
namespace: emea-spa
spec:
template:
spec:
controlPlaneEndpoint:
host: "default" # This will be replaced by the patch applied in each cluster instances
port: 6443
noCloudProvider: true
---
apiVersion: cluster.x-k8s.io/v1beta1
kind: ClusterClass
metadata:
name: example-clusterclass-type2
namespace: emea-spa
spec:
variables:
- name: controlPlaneMachineTemplate
required: true
schema:
openAPIV3Schema:
type: string
- name: controlPlaneEndpointHost
required: true
schema:
openAPIV3Schema:
type: string
- name: tlsSan
required: true
schema:
openAPIV3Schema:
type: array
items:
type: string
infrastructure:
ref:
kind: Metal3ClusterTemplate
apiVersion: infrastructure.cluster.x-k8s.io/v1beta1
name: example-cluster-template-type2
controlPlane:
ref:
kind: RKE2ControlPlaneTemplate
apiVersion: controlplane.cluster.x-k8s.io/v1beta1
name: example-controlplane-type2
patches:
- name: setControlPlaneMachineTemplate
definitions:
- selector:
apiVersion: controlplane.cluster.x-k8s.io/v1beta1
kind: RKE2ControlPlaneTemplate
matchResources:
controlPlane: true
jsonPatches:
- op: replace
path: "/spec/template/spec/infrastructureRef/name"
valueFrom:
variable: controlPlaneMachineTemplate
- name: setControlPlaneEndpoint
definitions:
- selector:
apiVersion: infrastructure.cluster.x-k8s.io/v1beta1
kind: Metal3ClusterTemplate
matchResources:
infrastructureCluster: true # Added to select InfraCluster
jsonPatches:
- op: replace
path: "/spec/template/spec/controlPlaneEndpoint/host"
valueFrom:
variable: controlPlaneEndpointHost
- name: setRegistrationAddress
definitions:
- selector:
apiVersion: controlplane.cluster.x-k8s.io/v1beta1
kind: RKE2ControlPlaneTemplate
matchResources:
controlPlane: true # Added to select ControlPlane
jsonPatches:
- op: replace
path: "/spec/template/spec/registrationAddress"
valueFrom:
variable: controlPlaneEndpointHost
- name: setTlsSan
definitions:
- selector:
apiVersion: controlplane.cluster.x-k8s.io/v1beta1
kind: RKE2ControlPlaneTemplate
matchResources:
controlPlane: true # Added to select ControlPlane
jsonPatches:
- op: replace
path: "/spec/template/spec/serverConfig/tlsSan"
valueFrom:
variable: tlsSan
- name: updateAdditionalUserData
definitions:
- selector:
apiVersion: controlplane.cluster.x-k8s.io/v1beta1
kind: RKE2ControlPlaneTemplate
matchResources:
controlPlane: true
jsonPatches:
- op: replace
path: "/spec/template/spec/agentConfig/additionalUserData"
valueFrom:
template: |
config: |
variant: fcos
version: 1.4.0
storage:
files:
- path: /var/lib/rancher/rke2/server/manifests/endpoint-copier-operator.yaml
overwrite: true
contents:
inline: |
apiVersion: helm.cattle.io/v1
kind: HelmChart
metadata:
name: endpoint-copier-operator
namespace: kube-system
spec:
chart: oci://registry.suse.com/edge/charts/endpoint-copier-operator
targetNamespace: endpoint-copier-operator
version: 305.0.1+up0.3.0
createNamespace: true
- path: /var/lib/rancher/rke2/server/manifests/metallb.yaml
overwrite: true
contents:
inline: |
apiVersion: helm.cattle.io/v1
kind: HelmChart
metadata:
name: metallb
namespace: kube-system
spec:
chart: oci://registry.suse.com/edge/charts/metallb
targetNamespace: metallb-system
version: 305.0.1+up0.15.2
createNamespace: true
- path: /var/lib/rancher/rke2/server/manifests/metallb-cr.yaml
overwrite: true
contents:
inline: |
apiVersion: metallb.io/v1beta1
kind: IPAddressPool
metadata:
name: kubernetes-vip-ip-pool
namespace: metallb-system
spec:
addresses:
- {{ .controlPlaneEndpointHost }}/32
serviceAllocation:
priority: 100
namespaces:
- default
serviceSelectors:
- matchExpressions:
- {key: "serviceType", operator: In, values: [kubernetes-vip]}
---
apiVersion: metallb.io/v1beta1
kind: L2Advertisement
metadata:
name: ip-pool-l2-adv
namespace: metallb-system
spec:
ipAddressPools:
- kubernetes-vip-ip-pool
- path: /var/lib/rancher/rke2/server/manifests/endpoint-svc.yaml
overwrite: true
contents:
inline: |
apiVersion: v1
kind: Service
metadata:
name: kubernetes-vip
namespace: default
labels:
serviceType: kubernetes-vip
spec:
ports:
- name: rke2-api
port: 9345
protocol: TCP
targetPort: 9345
- name: k8s-api
port: 6443
protocol: TCP
targetPort: 6443
type: LoadBalancer
systemd:
units:
- name: rke2-preinstall.service
enabled: true
contents: |
[Unit]
Description=rke2-preinstall
Wants=network-online.target
Before=rke2-install.service
ConditionPathExists=!/run/cluster-api/bootstrap-success.complete
[Service]
Type=oneshot
User=root
ExecStartPre=/bin/sh -c "mount -L config-2 /mnt"
ExecStart=/bin/sh -c "sed -i \"s/BAREMETALHOST_UUID/$(jq -r .uuid /mnt/openstack/latest/meta_data.json)/\" /etc/rancher/rke2/config.yaml"
ExecStart=/bin/sh -c "echo \"node-name: $(jq -r .name /mnt/openstack/latest/meta_data.json)\" >> /etc/rancher/rke2/config.yaml"
ExecStartPost=/bin/sh -c "umount /mnt"
[Install]
WantedBy=multi-user.target29.4.2 Definición de la instancia del clúster #
En el contexto de ClusterClass, una instancia de clúster es una instancia concreta y en ejecución de un clúster creado a partir de una ClusterClass definida. Representa un despliegue concreto con sus configuraciones, recursos y estado operativo únicos, que se derivan directamente del modelo especificado en la ClusterClass. Esto incluye el conjunto específico de equipos, configuraciones de red y componentes de Kubernetes asociados que se están ejecutando activamente. Comprender la instancia del clúster es fundamental para gestionar su ciclo de vida, realizar actualizaciones, ejecutar operaciones de escalado y supervisar un clúster desplegado concreto que se ha aprovisionado utilizando el marco ClusterClass.
Para definir una instancia de clúster, debemos definir los siguientes recursos:
Cluster
Metal3MachineTemplate
Metal3DataTemplate
Las variables definidas previamente en la plantilla (archivo de definición de ClusterClass) se sustituirán por los valores finales para esta instanciación del clúster:
apiVersion: cluster.x-k8s.io/v1beta1
kind: Cluster
metadata:
name: emea-spa-cluster-3
namespace: emea-spa
labels:
cluster-api.cattle.io/rancher-auto-import: "true"
spec:
topology:
class: example-clusterclass-type2 # Correct way to reference ClusterClass
version: v1.34.2+rke2r1
controlPlane:
replicas: 1
variables: # Variables to be replaced for this cluster instance
- name: controlPlaneMachineTemplate
value: emea-spa-cluster-3-machinetemplate
- name: controlPlaneEndpointHost
value: 192.168.122.203
- name: tlsSan
value:
- 192.168.122.203
- https://192.168.122.203.sslip.io
---
apiVersion: infrastructure.cluster.x-k8s.io/v1beta1
kind: Metal3MachineTemplate
metadata:
name: emea-spa-cluster-3-machinetemplate
namespace: emea-spa
spec:
nodeReuse: True
template:
spec:
automatedCleaningMode: metadata
dataTemplate:
name: emea-spa-cluster-3
hostSelector:
matchLabels:
cluster-role: control-plane
deploy-region: emea-spa
cluster-type: type2
image:
checksum: http://fileserver.local:8080/eibimage-downstream-cluster.raw.sha256
checksumType: sha256
format: raw
url: http://fileserver.local:8080/eibimage-downstream-cluster.raw
---
apiVersion: infrastructure.cluster.x-k8s.io/v1beta1
kind: Metal3DataTemplate
metadata:
name: emea-spa-cluster-3
namespace: emea-spa
spec:
clusterName: emea-spa-cluster-3
metaData:
objectNames:
- key: name
object: machine
- key: local-hostname
object: machineSi se añade la etiqueta cluster-api.cattle.io/rancher-auto-import:
"true" a los objetos cluster.x-k8s.io, el
clúster se importará en Rancher (creando un objeto
clusters.management.cattle.io correspondiente). Consulte
la documentación
de Cluster API para obtener más información.
Este enfoque permite un proceso más ágil, ya que es posible desplegar un clúster con solo 3 recursos una vez que se ha definido ClusterClass.
Parte IV Consejos y trucos #
Consejos y trucos para componentes de Edge
- 30 Edge Image Builder
Si se encuentra en un entorno que no sea Linux y sigue estas instrucciones para crear una imagen, es probable que esté ejecutando Podman a través de una máquina virtual. De forma predeterminada, esta máquina virtual estará configurada para tener asignada una pequeña cantidad de recursos del sistema,…
- 31 Elemental
Cuando se utiliza RKE2 o K3s, es necesario exponer los servicios (Rancher en este contexto) desde el clúster de gestión, ya que no están expuestos de forma predeterminada. En RKE2, hay un controlador Ingress NGINX, y en k3s utiliza Traefik. El flujo de trabajo actual sugiere utilizar MetalLB para an…
- 32 Metal3
Después de crear un objeto de clúster de Metal³ y sus objetos asociados correspondientes, se realiza un proceso para elegir qué BareMetalHost formará parte del clúster. Este proceso conecta un host BareMetalHost con una plantilla Metal3MachineTemplate específica mediante etiquetas de Kubernetes y se…
30 Edge Image Builder #
30.1 Comunes #
Si se encuentra en un entorno que no sea Linux y sigue estas instrucciones para crear una imagen, es probable que esté ejecutando
Podmana través de una máquina virtual. De forma predeterminada, esta máquina virtual estará configurada para tener asignada una pequeña cantidad de recursos del sistema, lo que puede provocar inestabilidad enEdge Image Builderdurante operaciones que consumen muchos recursos, como el proceso de resolución de RPM. Deberá ajustar los recursos de la máquina de Podman, ya sea utilizando Podman Desktop (icono de configuración → icono de edición de máquina de Podman) o directamente mediante el comandopodman-machine-set.En este momento,
Edge Image Builderno puede crear imágenes en una configuración de arquitectura cruzada, es decir, debe ejecutarlo en:Sistemas AArch64 (como Apple Silicon) para crear imágenes
aarch64de SL MicroSistemas AMD64/Intel 64 para crear imágenes
x86_64de SL Micro
30.2 SUSE Linux Micro #
La carga de módulos del kernel durante el arranque se puede realizar usando el archivo
/etc/modprobe.d/module.confcorrespondiente. Cree la carpetaos-filescorrespondiente con Edge Image Builder:
.
├── definition.yaml
└── os-files
└── etc
└── modprobe.d
└── module.confPara obtener más información, consulte la sección "Gestión de módulos del kernel" de la documentación de SUSE Linux Enterprise Server.
30.3 Kubernetes #
Para crear clústeres de Kubernetes de varios nodos, es necesario ajustar la sección
kubernetesdel archivo de definición para:Mostrar todos los nodos de servidor y agente de
kubernetes.nodesEstablecer una dirección IP virtual que se utilizaría para que todos los nodos no inicializadores se unan al clúster en
kubernetes.network.apiVIPOpcionalmente, configurar un host de API para especificar una dirección de dominio de acceso al clúster en
kubernetes.network.apiHost. Para obtener más información sobre esta configuración, consulte la sección sobre Kubernetes de la documentación.
Edge Image Builderse basa en los nombres de host de los diferentes nodos para determinar su tipo de Kubernetes (serveroagent). Aunque esta configuración se gestiona en el archivo de definición, para la configuración general de red de las máquinas podemos utilizar la configuración DHCP, tal y como se describe en el Capítulo 12, Conexiones de red de Edge.
31 Elemental #
31.1 Comunes #
31.1.1 Exposición del servicio Rancher #
Cuando se utiliza RKE2 o K3s, es necesario exponer los servicios (Rancher en
este contexto) desde el clúster de gestión, ya que no están expuestos de
forma predeterminada. En RKE2, hay un controlador Ingress NGINX, y en k3s
utiliza Traefik. El flujo de trabajo actual sugiere utilizar MetalLB para
anunciar un servicio (con el modo L2 o con BGP) y el controlador de Ingress
correspondiente para crear un objeto Ingress a través de
HelmChartConfig, ya que la creación de un nuevo objeto
Ingress anularía la configuración existente.
Instale Rancher Prime (mediante Helm) y configure los valores necesarios.
hostname: rancher-192.168.64.101.sslip.io replicas: 1 bootstrapPassword: Admin global.cattle.psp.enabled: "false"Cree un servicio LoadBalancer para exponer Rancher.
kubectl apply -f - <<EOF apiVersion: helm.cattle.io/v1 kind: HelmChartConfig metadata: name: rke2-ingress-nginx namespace: kube-system spec: valuesContent: |- controller: config: use-forwarded-headers: "true" enable-real-ip: "true" publishService: enabled: true service: enabled: true type: LoadBalancer externalTrafficPolicy: Local EOFCree un grupo de direcciones IP para el servicio utilizando la dirección IP que se ha configurado anteriormente en los valores de Helm.
kubectl apply -f - <<EOF apiVersion: metallb.io/v1beta1 kind: IPAddressPool metadata: name: ingress-ippool namespace: metallb-system spec: addresses: - 192.168.64.101/32 serviceAllocation: priority: 100 serviceSelectors: - matchExpressions: - {key: app.kubernetes.io/name, operator: In, values: [rke2-ingress-nginx]} EOFCrear un anuncio L2 para el pool de direcciones IP.
kubectl apply -f - <<EOF apiVersion: metallb.io/v1beta1 kind: L2Advertisement metadata: name: ingress-l2-adv namespace: metallb-system spec: ipAddressPools: - ingress-ippool EOFAsegúrese de que Elemental se ha instalado correctamente.
Instale el operador de Elemental y la interfaz del usuario de Elemental en los nodos de gestión.
Añada la configuración de Elemental en el nodo descendente junto con un código de registro, ya que eso hará que Edge Image Builder incluya la opción de registro remoto para el equipo.
Consulte la Sección 2.5, “Instalación de Elemental” y la Sección 2.6, “Configuración de Elemental” para obtener información adicional y ejemplos.
31.2 Específicos del hardware #
31.2.1 Trusted Platform Module #
Es necesario gestionar correctamente la configuración del módulo de plataforma segura Trusted Platform Module (TPM). Si no se hace, se producirán errores como este:
Nov 25 18:17:06 eled elemental-register[4038]: Error: registering machine: cannot generate authentication token: opening tpm for getting attestation data: TPM device not availableEsto se puede mitigar con uno de estos enfoques:
Habilite TPM en la configuración de la máquina virtual
Ejemplo con UTM en MacOS
Emule TPM utilizando un valor negativo para la semilla de TPM en el recurso
MachineRegistration.
apiVersion: elemental.cattle.io/v1beta1
kind: MachineRegistration
metadata:
name: ...
namespace: ...
spec:
...
elemental:
...
registration:
emulate-tpm: true
emulated-tpm-seed: -1Inhabilite TPM en el recurso
MachineRegistration.
apiVersion: elemental.cattle.io/v1beta1
kind: MachineRegistration
metadata:
name: ...
namespace: ...
spec:
...
elemental:
...
registration:
emulate-tpm: false32 Metal3 #
32.1 Selección de BareMetalHost y asociación de clúster #
Después de crear un objeto de clúster de Metal³ y sus objetos asociados
correspondientes, se realiza un proceso para elegir qué
BareMetalHost formará parte del clúster. Este proceso
conecta un host BareMetalHost con una plantilla
Metal3MachineTemplate específica mediante etiquetas
de Kubernetes y selectores estándares.
Como ejemplo, cada host BareMetalHost se etiqueta para
identificar sus propiedades y el clúster previsto (por ejemplo, la función y
el nombre del clúster, la ubicación, etc.):
apiVersion: metal3.io/v1alpha1
kind: BareMetalHost
metadata:
name: mynode1
labels:
cluster-role: control-plane
cluster: foobar
location: madrid
datacenter: xyz
<snip>
---
apiVersion: metal3.io/v1alpha1
kind: BareMetalHost
metadata:
name: mynode2
labels:
cluster-role: worker
cluster: foobar
location: madrid
datacenter: xyz
<snip>
---
apiVersion: metal3.io/v1alpha1
kind: BareMetalHost
metadata:
name: mynode3
labels:
cluster-role: worker
cluster: foobar2
location: madrid
datacenter: xyz
<snip>
...A continuación, el objeto Metal3MachineTemplate usa el
campo spec.hostSelector
para coincidir con el host BareMetalHost deseado.
Se pueden usar tanto matchLabels
(para la coincidencia exacta de clave-valor) como matchExpressions
(para usar reglas más complejas):
apiVersion: infrastructure.cluster.x-k8s.io/v1beta1
kind: Metal3MachineTemplate
metadata:
name: foobar-cluster-controlplane
namespace: mynamespace
spec:
template:
spec:
hostSelector:
matchLabels:
cluster-role: control-plane
cluster: foobar
<snip>
---
apiVersion: infrastructure.cluster.x-k8s.io/v1beta1
kind: Metal3MachineTemplate
metadata:
name: foobar-cluster-worker
namespace: mynamespace
spec:
template:
spec:
hostSelector:
matchExpressions:
- { key: cluster-role, operator: In, values: [worker] }
- { key: cluster, operator: In, values: [foobar] }
<snip>También se pueden usar espacios de nombres de Kubernetes para organizar mejor los distintos objetos.
32.2 Limpieza de entradas antiguas de arranque EFI #
A veces, el gestor de arranque UEFI contiene varias entradas para sistemas operativos antiguos que probablemente ya no sean necesarias (especialmente para hosts que se han reaprovisionado varias veces). Puede borrar esas entradas antiguas con uno de estos procedimientos:
Elimínelas directamente en la interfaz de configuración de BIOS/EFI (el procedimiento exacto dependerá del hardware).
Ejecute la shell
bcfgde UEFI:# List the entries bcfg boot dump -b # Delete entry number X bcfg boot rm X # X is the number associated the entry to remove. For example, if the entry is "Boot0002 foobar", then X is 2.
Use
efibootmgren un sistema Linux:# List the entries efibootmgr -v # Delete entry number X efibootmgr -b X -B
El proceso puede dejar archivos huérfanos en la partición del sistema EFI
(ESP), que suelen encontrarse en subdirectorios con nombres asignados por el
proveedor (por ejemplo, EFI/opensuse o
EFI/Microsoft). Aunque estos archivos no suelen dar
problemas, deben eliminarse si ocupan demasiado espacio, ya que pueden
impedir la instalación de un nuevo sistema operativo o la actualización del
gestor de arranque. Para la eliminación puede ser necesario montar
explícitamente la ESP, que normalmente se monta como
/boot/efi/EFI en los sistemas Linux.
Parte V Integración de productos de otros fabricantes #
Integración de herramientas de terceros
- 33 NATS
NATS es una tecnología de conectividad diseñada para un mundo cada vez más hiperconectado. Se trata de una tecnología única que permite a las aplicaciones comunicarse de forma segura a través de cualquier combinación de proveedores de la nube, instalaciones locales, dispositivos periféricos, Web y m…
- 34 GPU NVIDIA en SUSE Linux Micro
Esta guía muestra cómo implementar compatibilidad con GPU NVIDIA a nivel de host mediante controladores de código abierto creados previamente en SUSE Linux Micro 6.2. Estos controladores están integrados en el sistema operativo, en lugar de cargarse de forma dinámica mediante el operador GPU Operato…
33 NATS #
NATS es una tecnología de conectividad diseñada para un mundo cada vez más hiperconectado. Se trata de una tecnología única que permite a las aplicaciones comunicarse de forma segura a través de cualquier combinación de proveedores de la nube, instalaciones locales, dispositivos periféricos, Web y móviles. NATS consta de una familia de productos de código abierto estrechamente integrados, pero que pueden desplegarse de forma independiente y sencilla. NATS se utiliza en miles de empresas de todo el mundo y abarca casos de uso que incluyen microservicios, edge computing, dispositivos móviles e IoT. También se puede utilizar para ampliar o sustituir la mensajería tradicional.
33.1 Arquitectura #
NATS es una infraestructura que permite el intercambio de datos entre aplicaciones en forma de mensajes.
33.1.1 Aplicaciones cliente de NATS #
Las bibliotecas cliente NATS permiten que las aplicaciones publiquen, se
suscriban, soliciten y respondan entre diferentes instancias. Estas
aplicaciones se denominan generalmente aplicaciones
cliente.
33.1.2 Infraestructura de servicios NATS #
Los servicios NATS son proporcionados por uno o varios procesos de servidor NATS configurados para interconectarse entre sí y ofrecer una infraestructura. Esta infraestructura puede escalarse desde un único proceso de servidor NATS que se ejecuta en un dispositivo final hasta un superclúster global público compuesto por muchos clústeres que abarca todos los principales proveedores de nube y todas las regiones del mundo.
33.1.3 Diseño de mensajería sencillo #
Con NATS, las aplicaciones pueden comunicarse fácilmente enviando y recibiendo mensajes. Estos mensajes se dirigen e identifican mediante cadenas de asunto y no dependen de la ubicación de la red. Los datos se cifran y se estructuran como mensajes, y son enviados por un editor. El mensaje es recibido, descifrado y procesado por uno o varios suscriptores.
33.1.4 NATS JetStream #
NATS cuenta con un sistema de persistencia distribuida integrado llamado JetStream. JetStream se creó para resolver los problemas de transmisión identificados de la tecnología actual: complejidad, fragilidad y falta de escalabilidad. JetStream también resuelve el problema del acoplamiento entre el editor y el suscriptor (los suscriptores deben estar activos y en funcionamiento para recibir el mensaje cuando se publica). Para obtener más información sobre NATS JetStream, consulte este documento.
33.2 Instalación #
33.2.1 Instalación de NATS sobre K3s #
NATS está diseñado para múltiples arquitecturas, por lo que se puede instalar fácilmente en K3s (Capítulo 14, K3s).
Vamos a crear un archivo de valores para sobrescribir los valores predeterminados de NATS.
cat > values.yaml <<EOF
cluster:
# Enable the HA setup of the NATS
enabled: true
replicas: 3
nats:
jetstream:
# Enable JetStream
enabled: true
memStorage:
enabled: true
size: 2Gi
fileStorage:
enabled: true
size: 1Gi
storageDirectory: /data/
EOFAhora, se instala NATS mediante Helm:
helm repo add nats https://nats-io.github.io/k8s/helm/charts/
helm install nats nats/nats --namespace nats --values values.yaml \
--create-namespaceCon el archivo values.yaml anterior, los componentes
siguientes estarán en el espacio de nombres nats:
Una versión de alta disponibilidad de NATS Statefulset que incluye tres contenedores: el servidor de NATS, el recargador de configuración y sidecars de métricas.
Un contenedor de caja de NATS, que incluye un conjunto de utilidades
NATSque se pueden utilizar para verificar la configuración.JetStream también aprovecha su interfaz final de clave-valor incluida con
PVCvinculados a los pods.
33.2.1.1 Prueba de la configuración #
kubectl exec -n nats -it deployment/nats-box -- /bin/sh -lCree una suscripción de prueba:
nats sub test &Envíe un mensaje de prueba:
nats pub test hi
33.2.1.2 Limpieza #
helm -n nats uninstall nats
rm values.yaml33.2.2 NATS como interfaz final para K3s #
Uno de los componentes que aprovecha K3s es KINE, que es un shim que permite sustituir etcd por interfaces finales de almacenamiento alternativas destinadas originalmente a bases de datos relacionales. Dado que JetStream proporciona una API de clave-valor, esto hace posible utilizar NATS como interfaz final para el clúster K3s.
Ya existe una solicitud para simplificar la integración de NATS en K3s, pero los cambios aún no se han incluido en las versiones de K3s.
Por eso, el binario de K3s debe crearse manualmente.
33.2.2.1 Creación de K3s #
git clone --depth 1 https://github.com/k3s-io/k3s.git && cd k3sEl siguiente comando añade nats en las etiquetas de
creación para habilitar la integración de NATS en K3s:
sed -i '' 's/TAGS="ctrd/TAGS="nats ctrd/g' scripts/build
make localSustituya <node-ip> con la IP real del nodo donde se iniciará K3s:
export NODE_IP=<node-ip>
sudo scp dist/artifacts/k3s-arm64 ${NODE_IP}:/usr/local/bin/k3sPara crear K3s localmente se necesita el complemento buildx Docker CLI. Se
puede instalar
manualmente si $ make local falla.
33.2.2.2 Instalación de la interfaz de línea de comandos de NATS #
TMPDIR=$(mktemp -d)
nats_version="nats-0.0.35-linux-arm64"
curl -o "${TMPDIR}/nats.zip" -sfL https://github.com/nats-io/natscli/releases/download/v0.0.35/${nats_version}.zip
unzip "${TMPDIR}/nats.zip" -d "${TMPDIR}"
sudo scp ${TMPDIR}/${nats_version}/nats ${NODE_IP}:/usr/local/bin/nats
rm -rf ${TMPDIR}33.2.2.3 Ejecución de NATS como interfaz final de K3s #
Vamos a usar ssh en el nodo y a ejecutar K3s con el
indicador --datastore-endpoint apuntando a
nats.
El siguiente comando inicia K3s como un proceso en primer plano, por lo que
es posible consultar fácilmente en el registro si hay algún problema. Para
no bloquear el terminal actual, se puede añadir el indicador
& antes del comando para iniciarlo como un proceso en
segundo plano.
k3s server --datastore-endpoint=nats://Para hacer permanente el servidor K3s con la interfaz final de NATS en su
máquina virtual slemicro, puede ejecutar el siguiente
guion, que crea un servicio systemd con la configuración
necesaria.
export INSTALL_K3S_SKIP_START=false
export INSTALL_K3S_SKIP_DOWNLOAD=true
curl -sfL https://get.k3s.io | INSTALL_K3S_EXEC="server \
--datastore-endpoint=nats://" sh -33.2.2.4 Solución de errores #
Los siguientes comandos se pueden ejecutar en el nodo para verificar que todo lo relacionado con la transmisión funciona correctamente:
nats str report -a
nats str view -a34 GPU NVIDIA en SUSE Linux Micro #
34.1 Introducción #
Esta guía muestra cómo implementar compatibilidad con GPU NVIDIA a nivel de host mediante controladores de código abierto creados previamente en SUSE Linux Micro 6.2. Estos controladores están integrados en el sistema operativo, en lugar de cargarse de forma dinámica mediante el operador GPU Operator de NVIDIA. Esta configuración es muy recomendable para los clientes que desean integrar previamente todos los artefactos necesarios para el despliegue en la imagen y en cuando sea necesario seleccionar dinámicamente la versión del controlador; es decir, que el usuario pueda seleccionar la versión del controlador a través de Kubernetes. Al principio de esta guía se explica cómo desplegar los componentes adicionales en un sistema que ya ha sido desplegado previamente, y continúa con una sección donde se describe cómo integrar esta configuración en el despliegue inicial mediante Edge Image Builder. Si no desea repasar los conceptos básicos y configurarlo todo manualmente, pase directamente a esa sección.
Es importante destacar que la asistencia para estos controladores la proporcionan tanto SUSE como NVIDIA en estrecha colaboración, y que el controlador ha sido creado y lo proporciona SUSE como parte de los repositorios de paquetes. Sin embargo, si tiene alguna duda o pregunta sobre la combinación en la que utiliza los controladores, solicite ayuda adicional a sus gestores de cuentas de SUSE o NVIDIA. Si tiene previsto utilizar NVIDIA AI Enterprise (NVAIE), asegúrese de que está utilizando una GPU certificada para NVAIE, lo que puede requerir el uso de controladores de NVIDIA. Si no está seguro, consulte con su representante de NVIDIA.
Esta guía no incluye más información sobre la
integración del operador GPU de NVIDIA. Aunque no trata sobre la integración
del operador de GPU de NVIDIA para Kubernetes, puede seguir la mayoría de
los pasos de esta guía para configurar el sistema operativo subyacente y,
simplemente, habilitar el operador de GPU para que utilice los controladores
preinstalados mediante el indicador
driver.enabled=false en el chart de Helm del operador de
GPU NVIDIA, donde bastará con seleccionar los controladores instalados en el
host. Encontrará instrucciones más completas de NVIDIA en
este documento.
34.2 Requisitos previos #
Si está siguiendo esta guía, se da por hecho que ya dispone de lo siguiente:
Al menos un host con SUSE Linux Micro 6.2 instalado, que puede ser físico o virtual.
Sus hosts están vinculados a una suscripción obligatoria para poder acceder al paquete. Hay una versión de evaluación disponible aquí.
Una GPU NVIDIA compatible instalada (o transferida completamente a la máquina virtual en la que se ejecute SUSE Linux Micro).
Acceso al usuario root: estas instrucciones dan por sentado que usted es el usuario root y que no está derivando sus privilegios mediante
sudo.
34.3 Instalación manual #
En esta sección, va a instalar los controladores de NVIDIA directamente en el sistema operativo SUSE Linux Micro, ya que el controlador de código abierto de NVIDIA ahora forma parte de los repositorios de paquetes principales de SUSE Linux Micro. De esta forma, basta con instalar los paquetes RPM necesarios. No es necesario compilar ni descargar paquetes ejecutables. A continuación, le guiaremos a través del despliegue de la generación "G06" del controlador, que admite las GPU más recientes (consulte este documento para obtener más información). Debe seleccionar la generación adecuada del controlador de GPU de NVIDIA de su sistema. Para las GPU modernas, el controlador "G06" es la opción más habitual.
Antes de comenzar, tenga en cuenta que, además del controlador de código
abierto de NVIDIA que SUSE incluye en SUSE Linux Micro, es posible que
necesite componentes adicionales de NVIDIA para su configuración. Por
ejemplo, bibliotecas OpenGL, kits de herramientas CUDA, utilidades de línea
de comandos como nvidia-smi y componentes de integración
de contenedores como nvidia-container-toolkit. SUSE no
suministra muchos de estos componentes, ya sea porque son software propiedad
de NVIDIA o porque no tiene sentido que los suministremos nosotros en lugar
de NVIDIA. Por lo tanto, como parte de las instrucciones, configuraremos
repositorios adicionales que nos den acceso a dichos componentes y veremos
algunos ejemplos de uso de estas herramientas, de modo que el sistema
resultante será totalmente funcional. Es importante distinguir entre los
repositorios de SUSE y los de NVIDIA, ya que en ocasiones puede haber una
discrepancia entre las versiones de los paquetes que NVIDIA pone a
disposición y las que SUSE ha creado. Esto suele ocurrir cuando SUSE lanza
una nueva versión del controlador de código abierto y pasan un par de días
antes de que los paquetes equivalentes estén disponibles en los repositorios
de NVIDIA.
Le recomendamos que se asegure de que la versión del controlador que selecciona sea compatible con su GPU y cumpla con los requisitos de CUDA que pueda tener. Compruebe lo siguiente:
Que la versión del controlador que tiene previsto desplegar tenga una versión equivalente en el repositorio de NVIDIA y que dispone de versiones equivalentes de los paquetes para los componentes relacionados
Para localizar las versiones del controlador de código abierto de NVIDIA,
ejecute zypper se -s nvidia-open-driver en el equipo de
destino o busque "nvidia-open-driver" en el Centro de
servicios al cliente de SUSE en SUSE
Linux Micro 6.2 para AMD64/Intel 64.
Cuando haya confirmado que hay una versión equivalente disponible en los
repositorios de NVIDIA, podrá instalar los paquetes en el sistema operativo
host. Para ello, debemos abrir una sesión
transactional-update, que crea una nueva instantánea de
lectura/escritura del sistema operativo subyacente para que podamos realizar
cambios en la plataforma inmutable (para obtener más instrucciones sobre
transactional-update, consulte este
documento):
transactional-update shellCuando acceda a la shell transactional-update, añada un
repositorio de paquetes adicional de NVIDIA. Esto nos permite incorporar
utilidades adicionales, por ejemplo, nvidia-smi:
zypper ar https://download.nvidia.com/suse/sle15sp6/ nvidia-suse-main
zypper --gpg-auto-import-keys refreshA continuación, puede instalar el controlador y
nvidia-compute-utils para obtener utilidades
adicionales. Si no necesita las utilidades, puede omitirlas, pero para fines
de prueba, vale la pena instalarlas en esta etapa:
zypper install -y --auto-agree-with-licenses nvidia-open-driver-G06-signed-kmp nvidia-compute-utils-G06Si la instalación falla, podría deberse a una incompatibilidad entre la
versión del controlador seleccionada y la que NVIDIA incluye en sus
repositorios. Consulte la sección anterior para verificar que las versiones
coincidan. Pruebe a instalar una versión diferente del controlador. Por
ejemplo, si los repositorios de NVIDIA tienen una versión anterior, puede
especificar nvidia-open-driver-G06-signed-kmp=550.54.14
en su comando de instalación para especificar una versión que coincida.
A continuación, si no utiliza una GPU compatible (recuerde que la lista está aquí), puede comprobar si el controlador funciona habilitando la compatibilidad a nivel de módulo, pero los resultados pueden variar. Omita este paso si utiliza una GPU compatible:
sed -i '/NVreg_OpenRmEnableUnsupportedGpus/s/^#//g' /etc/modprobe.d/50-nvidia-default.confAhora que ha instalado estos paquetes, es el momento de salir de la sesión
transactional-update:
exitAsegúrese de haber salido de la sesión
transactional-update antes de continuar.
Después de instalar los controladores, reinicie. Dado que SUSE Linux Micro es un sistema operativo inmutable, es necesario reiniciar en la nueva instantánea que ha creado en el paso anterior. Los controladores solo se instalan en esta nueva instantánea, por lo que no es posible cargarlos sin reiniciar en ella, lo cual se realiza automáticamente. Ejecute el comando de reinicio cuando esté listo:
rebootUna vez que el sistema se haya reiniciado correctamente, vuelva a iniciar
sesión y use la herramienta nvidia-smi para comprobar que
el controlador se ha cargado correctamente y que puede acceder y mostrar sus
GPU:
nvidia-smiEl resultado de este comando debería mostrar algo similar a lo siguiente, teniendo en cuenta que en este ejemplo tenemos dos GPU:
+---------------------------------------------------------------------------------------+
| NVIDIA-SMI 545.29.06 Driver Version: 545.29.06 CUDA Version: 12.3 |
|-----------------------------------------+----------------------+----------------------+
| GPU Name Persistence-M | Bus-Id Disp.A | Volatile Uncorr. ECC |
| Fan Temp Perf Pwr:Usage/Cap | Memory-Usage | GPU-Util Compute M. |
| | | MIG M. |
|=========================================+======================+======================|
| 0 NVIDIA A100-PCIE-40GB Off | 00000000:17:00.0 Off | 0 |
| N/A 29C P0 35W / 250W | 4MiB / 40960MiB | 0% Default |
| | | Disabled |
+-----------------------------------------+----------------------+----------------------+
| 1 NVIDIA A100-PCIE-40GB Off | 00000000:CA:00.0 Off | 0 |
| N/A 30C P0 33W / 250W | 4MiB / 40960MiB | 0% Default |
| | | Disabled |
+-----------------------------------------+----------------------+----------------------+
+---------------------------------------------------------------------------------------+
| Processes: |
| GPU GI CI PID Type Process name GPU Memory |
| ID ID Usage |
|=======================================================================================|
| No running processes found |
+---------------------------------------------------------------------------------------+Con esto concluye el proceso de instalación y verificación de los controladores NVIDIA en su sistema SUSE Linux Micro.
34.4 Validación adicional de la instalación manual #
En esta fase, lo único que hemos podido verificar es que, a nivel del host,
se puede acceder al dispositivo NVIDIA y que los controladores se cargan
correctamente. Sin embargo, si queremos asegurarnos de que funcionan, una
prueba sencilla sería validar que la GPU puede recibir instrucciones de una
aplicación del espacio de usuarios, idealmente a través de un contenedor y
mediante la biblioteca CUDA, ya que eso es lo que normalmente utilizaría una
carga de trabajo real. Para ello, podemos realizar una modificación
adicional en el sistema operativo del host instalando
nvidia-container-toolkit (NVIDIA
Container Toolkit). En primer lugar, abra otra shell
transactional-update, teniendo en cuenta que podríamos
haberlo hecho en una sola transacción en el paso anterior. Veremos cómo
hacerlo de forma totalmente automatizada en una sección posterior:
transactional-update shellA continuación, instale el paquete
nvidia-container-toolkit desde el repositorio de NVIDIA
Container Toolkit:
El archivo
nvidia-container-toolkit.repoque aparece a continuación contiene un repositorio estable (nvidia-container-toolkit) y otro experimental (nvidia-container-toolkit-experimental). Se recomienda utilizar el repositorio estable para uso en producción. El repositorio experimental está inhabilitado de forma predeterminada.
zypper ar https://nvidia.github.io/libnvidia-container/stable/rpm/nvidia-container-toolkit.repo
zypper --gpg-auto-import-keys install -y nvidia-container-toolkitCuando esté listo, puede salir de la shell
transactional-update:
exit... y reiniciar el equipo en la nueva instantánea:
rebootComo antes, debe asegurarse de que ha salido de
transactional-shell y ha reiniciado el equipo para que
los cambios surtan efecto.
Una vez reiniciada el equipo, compruebe que el sistema puede mostrar correctamente los dispositivos que usan NVIDIA Container Toolkit. El resultado debe ser detallado, con mensajes INFO y WARN, pero sin mensajes ERROR:
nvidia-ctk cdi generate --output=/etc/cdi/nvidia.yamlEsto garantiza que cualquier contenedor iniciado en el equipo pueda emplear
los dispositivos GPU NVIDIA que se hayan detectado. Cuando esté listo,
ejecute un contenedor basado en Podman. Ejecutarlo con
Podman es una buena forma de validar el acceso al
dispositivo NVIDIA desde dentro de un contenedor, lo que debería dar
confianza para hacer lo mismo con Kubernetes en una fase posterior. Otorgue
a Podman acceso a los dispositivos NVIDIA etiquetados que
se gestionaron con el comando anterior, basándose en SLE
BCI y ejecute el comando Bash:
podman run --rm --device nvidia.com/gpu=all --security-opt=label=disable -it registry.suse.com/bci/bci-base:latest bashAhora ejecutará comandos desde un contenedor de Podman temporal. No tiene
acceso a su sistema subyacente y es efímero, por lo que cualquier acción que
realicemos aquí no será permanente y no debería poder dañar nada en el host
subyacente. Como ahora estamos en un contenedor, podemos instalar las
bibliotecas CUDA necesarias, comprobando de nuevo la versión correcta de
CUDA para su controlador aquí,
aunque el resultado anterior de nvidia-smi debería
mostrar la versión de CUDA necesaria. En el ejemplo siguiente, vamos a
instalar CUDA 12.3 y a extraer muchos ejemplos,
demostraciones y kits de desarrollo para que pueda validar completamente la
GPU:
zypper ar https://developer.download.nvidia.com/compute/cuda/repos/sles15/x86_64/ cuda-suse
zypper in -y cuda-libraries-devel-12-3 cuda-minimal-build-12-3 cuda-demo-suite-12-3Cuando se haya instalado correctamente, no salga del
contenedor. Ejecutaremos el ejemplo de CUDA deviceQuery,
que valida de forma exhaustiva el acceso a la GPU a través de CUDA, y desde
el propio contenedor:
/usr/local/cuda-12/extras/demo_suite/deviceQuerySi todo va bien, debería ver un resultado similar al siguiente. Fíjese en el
mensaje Result = PASS al final del comando y en que, en
el resultado, el sistema identifica correctamente dos GPU, mientras que es
posible que su entorno solo tenga una:
/usr/local/cuda-12/extras/demo_suite/deviceQuery Starting...
CUDA Device Query (Runtime API) version (CUDART static linking)
Detected 2 CUDA Capable device(s)
Device 0: "NVIDIA A100-PCIE-40GB"
CUDA Driver Version / Runtime Version 12.2 / 12.1
CUDA Capability Major/Minor version number: 8.0
Total amount of global memory: 40339 MBytes (42298834944 bytes)
(108) Multiprocessors, ( 64) CUDA Cores/MP: 6912 CUDA Cores
GPU Max Clock rate: 1410 MHz (1.41 GHz)
Memory Clock rate: 1215 Mhz
Memory Bus Width: 5120-bit
L2 Cache Size: 41943040 bytes
Maximum Texture Dimension Size (x,y,z) 1D=(131072), 2D=(131072, 65536), 3D=(16384, 16384, 16384)
Maximum Layered 1D Texture Size, (num) layers 1D=(32768), 2048 layers
Maximum Layered 2D Texture Size, (num) layers 2D=(32768, 32768), 2048 layers
Total amount of constant memory: 65536 bytes
Total amount of shared memory per block: 49152 bytes
Total number of registers available per block: 65536
Warp size: 32
Maximum number of threads per multiprocessor: 2048
Maximum number of threads per block: 1024
Max dimension size of a thread block (x,y,z): (1024, 1024, 64)
Max dimension size of a grid size (x,y,z): (2147483647, 65535, 65535)
Maximum memory pitch: 2147483647 bytes
Texture alignment: 512 bytes
Concurrent copy and kernel execution: Yes with 3 copy engine(s)
Run time limit on kernels: No
Integrated GPU sharing Host Memory: No
Support host page-locked memory mapping: Yes
Alignment requirement for Surfaces: Yes
Device has ECC support: Enabled
Device supports Unified Addressing (UVA): Yes
Device supports Compute Preemption: Yes
Supports Cooperative Kernel Launch: Yes
Supports MultiDevice Co-op Kernel Launch: Yes
Device PCI Domain ID / Bus ID / location ID: 0 / 23 / 0
Compute Mode:
< Default (multiple host threads can use ::cudaSetDevice() with device simultaneously) >
Device 1: <snip to reduce output for multiple devices>
< Default (multiple host threads can use ::cudaSetDevice() with device simultaneously) >
> Peer access from NVIDIA A100-PCIE-40GB (GPU0) -> NVIDIA A100-PCIE-40GB (GPU1) : Yes
> Peer access from NVIDIA A100-PCIE-40GB (GPU1) -> NVIDIA A100-PCIE-40GB (GPU0) : Yes
deviceQuery, CUDA Driver = CUDART, CUDA Driver Version = 12.3, CUDA Runtime Version = 12.3, NumDevs = 2, Device0 = NVIDIA A100-PCIE-40GB, Device1 = NVIDIA A100-PCIE-40GB
Result = PASSDesde aquí, puede continuar ejecutando cualquier otra carga de trabajo CUDA. Utilice compiladores y cualquier otro aspecto del ecosistema CUDA para realizar más pruebas. Cuando haya terminado, puede salir del contenedor, pero tenga en cuenta que todo lo que haya instalado en él es efímero (por lo que se perderá) y no ha afectado al sistema operativo subyacente:
exit34.5 Implementación con Kubernetes #
Ahora que hemos probado la instalación y el uso del controlador de código
abierto de NVIDIA en SUSE Linux Micro, veamos cómo configurar Kubernetes en
el mismo equipo. Esta guía no le guiará a través del despliegue de
Kubernetes, pero se entiende que ha instalado K3s o RKE2 y que su
kubeconfig se ha configurado en consecuencia, de modo que puede ejecutar
como superusuario los comandos estándares de kubectl. Se
sobrentiende que su nodo forma un clúster de un solo nodo, aunque los pasos
básicos deberían ser similares para clústeres de varios nodos. En primer
lugar, asegúrese de que su acceso a kubectl funciona:
kubectl get nodesEsto debería mostrar algo similar a lo siguiente:
NAME STATUS ROLES AGE VERSION
node0001 Ready control-plane,etcd,master 13d v1.34.2+rke2r1Debería ver que su instalación de k3s/rke2 ha detectado NVIDIA Container
Toolkit en el host y ha configurado automáticamente la integración del
entorno de ejecución de NVIDIA en containerd (la interfaz
de entorno de ejecución de contenedores que utiliza k3s/rke2). Confírmelo
comprobando el archivo config.toml de containerd:
tail -n8 /var/lib/rancher/rke2/agent/etc/containerd/config.tomlEl resultado debe ser similar a lo siguiente. La ubicación equivalente de
K3s es
/var/lib/rancher/k3s/agent/etc/containerd/config.toml:
[plugins."io.containerd.grpc.v1.cri".containerd.runtimes."nvidia"]
runtime_type = "io.containerd.runc.v2"
[plugins."io.containerd.grpc.v1.cri".containerd.runtimes."nvidia".options]
BinaryName = "/usr/bin/nvidia-container-runtime"Si estas entradas no están presentes, es posible que la detección haya fallado. Podría deberse a que el equipo o los servicios de Kubernetes no se han reiniciado. Si es necesario, añádalos manualmente como se indica anteriormente.
A continuación, debemos configurar RuntimeClass de NVIDIA
como entorno de ejecución adicional al predeterminado de Kubernetes, lo que
garantiza que cualquier solicitud de pods que haga el usuario y que necesite
acceder a la GPU pueda utilizar NVIDIA Container Toolkit para hacerlo, a
través de nvidia-container-runtime, tal y como se
configura en containerd:
kubectl apply -f - <<EOF
apiVersion: node.k8s.io/v1
kind: RuntimeClass
metadata:
name: nvidia
handler: nvidia
EOFEl siguiente paso es configurar el complemento de dispositivos de NVIDIA. Este complemento configura Kubernetes para aprovechar las GPU NVIDIA como recursos que se pueden utilizar dentro del clúster, en combinación con NVIDIA Container Toolkit. Esta herramienta detecta inicialmente todas las capacidades del host subyacente, incluidas las GPU, los controladores y otras (como GL) y, luego, permite solicitar recursos de GPU y consumirlos como parte de sus aplicaciones.
Primero, debe añadir y actualizar el repositorio de Helm para el complemento de dispositivos de NVIDIA:
helm repo add nvdp https://nvidia.github.io/k8s-device-plugin
helm repo updateAhora puede instalar el complemento de dispositivos de NVIDIA:
helm upgrade -i nvdp nvdp/nvidia-device-plugin --namespace nvidia-device-plugin --create-namespace --version 0.14.5 --set runtimeClassName=nvidiaDespués de unos minutos, verá un nuevo pod en ejecución que completará la detección en los nodos disponibles y los etiquetará con el número de GPU que se han detectado:
kubectl get pods -n nvidia-device-plugin
NAME READY STATUS RESTARTS AGE
nvdp-nvidia-device-plugin-jp697 1/1 Running 2 (12h ago) 6d3h
kubectl get node node0001 -o json | jq .status.capacity
{
"cpu": "128",
"ephemeral-storage": "466889732Ki",
"hugepages-1Gi": "0",
"hugepages-2Mi": "0",
"memory": "32545636Ki",
"nvidia.com/gpu": "1", <----
"pods": "110"
}Ahora ya está listo para crear un pod de NVIDIA que intentará utilizar esta GPU. Probemos con el contenedor CUDA Benchmark:
kubectl apply -f - <<EOF
apiVersion: v1
kind: Pod
metadata:
name: nbody-gpu-benchmark
namespace: default
spec:
restartPolicy: OnFailure
runtimeClassName: nvidia
containers:
- name: cuda-container
image: nvcr.io/nvidia/k8s/cuda-sample:nbody
args: ["nbody", "-gpu", "-benchmark"]
resources:
limits:
nvidia.com/gpu: 1
env:
- name: NVIDIA_VISIBLE_DEVICES
value: all
- name: NVIDIA_DRIVER_CAPABILITIES
value: all
EOFSi todo ha ido bien, puede consultar los registros y ver la información del benchmark:
kubectl logs nbody-gpu-benchmark
Run "nbody -benchmark [-numbodies=<numBodies>]" to measure performance.
-fullscreen (run n-body simulation in fullscreen mode)
-fp64 (use double precision floating point values for simulation)
-hostmem (stores simulation data in host memory)
-benchmark (run benchmark to measure performance)
-numbodies=<N> (number of bodies (>= 1) to run in simulation)
-device=<d> (where d=0,1,2.... for the CUDA device to use)
-numdevices=<i> (where i=(number of CUDA devices > 0) to use for simulation)
-compare (compares simulation results running once on the default GPU and once on the CPU)
-cpu (run n-body simulation on the CPU)
-tipsy=<file.bin> (load a tipsy model file for simulation)
NOTE: The CUDA Samples are not meant for performance measurements. Results may vary when GPU Boost is enabled.
> Windowed mode
> Simulation data stored in video memory
> Single precision floating point simulation
> 1 Devices used for simulation
GPU Device 0: "Turing" with compute capability 7.5
> Compute 7.5 CUDA device: [Tesla T4]
40960 bodies, total time for 10 iterations: 101.677 ms
= 165.005 billion interactions per second
= 3300.103 single-precision GFLOP/s at 20 flops per interactionPor último, si sus aplicaciones requieren OpenGL, puede instalar las bibliotecas de OpenGL de NVIDIA necesarias en el nivel del host. El complemento de dispositivos de NVIDIA y NVIDIA Container Toolkit las pondrán a disposición de los contenedores. Para ello, instale el paquete de la siguiente manera:
transactional-update pkg install nvidia-gl-G06Debe rearrancar el sistema para que este paquete esté disponible para sus aplicaciones. El complemento de dispositivos de NVIDIA debería volver a detectarlo automáticamente mediante NVIDIA Container Toolkit.
34.6 Unificación mediante Edge Image Builder #
Ya ha demostrado la plena funcionalidad de sus aplicaciones y GPU en SUSE Linux Micro y ahora desea utilizar Capítulo 11, Edge Image Builder para unificarlo todo en una imagen de disco ISO o RAW desplegable/consumible. Esta guía no explica cómo usar Edge Image Builder, pero proporciona las configuraciones necesarias para crear dicha imagen. A continuación encontrará un ejemplo de definición de imagen, junto con los archivos de configuración de Kubernetes necesarios, para garantizar que todos los componentes requeridos se desplieguen. Esta es la estructura de directorio de Edge Image Builder para el ejemplo que se muestra a continuación:
.
├── base-images
│ └── SL-Micro.x86_64-6.2-Base-SelfInstall-GM.install.iso
├── eib-config-iso.yaml
├── kubernetes
│ ├── config
│ │ └── server.yaml
│ ├── helm
│ │ └── values
│ │ └── nvidia-device-plugin.yaml
│ └── manifests
│ └── nvidia-runtime-class.yaml
└── rpms
└── gpg-keys
└── nvidia-container-toolkit.keyExploremos esos archivos. En primer lugar, hay una definición de imagen de
muestra para un clúster de un solo nodo que ejecuta K3s y que despliega las
utilidades y los paquetes OpenGL (eib-config-iso.yaml):
apiVersion: 1.3
image:
arch: x86_64
imageType: iso
baseImage: SL-Micro.x86_64-6.2-Base-SelfInstall-GM.install.iso
outputImageName: deployimage.iso
operatingSystem:
time:
timezone: Europe/London
ntp:
pools:
- 2.suse.pool.ntp.org
isoConfiguration:
installDevice: /dev/sda
users:
- username: root
encryptedPassword: $6$XcQN1xkuQKjWEtQG$WbhV80rbveDLJDz1c93K5Ga9JDjt3mF.ZUnhYtsS7uE52FR8mmT8Cnii/JPeFk9jzQO6eapESYZesZHO9EslD1
packages:
packageList:
- nvidia-open-driver-G06-signed-kmp-default
- nvidia-compute-utils-G06
- nvidia-gl-G06
- nvidia-container-toolkit
additionalRepos:
- url: https://download.nvidia.com/suse/sle15sp6/
- url: https://nvidia.github.io/libnvidia-container/stable/rpm/x86_64
sccRegistrationCode: [snip]
kubernetes:
version: v1.34.2+k3s1
helm:
charts:
- name: nvidia-device-plugin
version: v0.14.5
installationNamespace: kube-system
targetNamespace: nvidia-device-plugin
createNamespace: true
valuesFile: nvidia-device-plugin.yaml
repositoryName: nvidia
repositories:
- name: nvidia
url: https://nvidia.github.io/k8s-device-pluginEsto es solo un ejemplo. Deberá personalizarlo según sus necesidades y
expectativas. Además, si utiliza SUSE Linux Micro, debe proporcionar su
propio código sccRegistrationCode para resolver las
dependencias del paquete y conseguir los controladores de NVIDIA.
Además, debemos añadir componentes adicionales para que Kubernetes los
cargue durante el arranque. El directorio de EIB necesita primero un
directorio kubernetes, con subdirectorios para la
configuración, los valores del chart de Helm y cualquier manifiesto
adicional que sea necesario:
mkdir -p kubernetes/config kubernetes/helm/values kubernetes/manifestsAhora vamos a configurar Kubernetes (opcional) eligiendo una CNI (por defecto es Cilium si no se selecciona ninguna) y habilitando SELinux:
cat << EOF > kubernetes/config/server.yaml
cni: cilium
selinux: true
EOFAhora, asegúrese de que se haya creado RuntimeClass de NVIDIA en el clúster de Kubernetes:
cat << EOF > kubernetes/manifests/nvidia-runtime-class.yaml
apiVersion: node.k8s.io/v1
kind: RuntimeClass
metadata:
name: nvidia
handler: nvidia
EOFUsamos la versión integrada de Helm Controller para desplegar el complemento de dispositivos de NVIDIA a través del propio Kubernetes. Proporcionemos la clase de tiempo de ejecución en el archivo de valores para el chart:
cat << EOF > kubernetes/helm/values/nvidia-device-plugin.yaml
runtimeClassName: nvidia
EOFAntes de continuar, debemos obtener la clave pública del RPM de NVIDIA Container Toolkit:
mkdir -p rpms/gpg-keys
curl -o rpms/gpg-keys/nvidia-container-toolkit.key https://nvidia.github.io/libnvidia-container/gpgkeyTodos los artefactos necesarios, incluidos el binario de Kubernetes, las
imágenes de contenedores, los charts de Helm (y cualquier imagen
referenciada), se aislarán automáticamente, lo que significa que, en el
momento del despliegue, los sistemas no deberían requerir conexión a
Internet de forma predeterminada. Ahora solo tiene que obtener la imagen ISO
de SUSE Linux Micro de la página de descargas de
SUSE (y colocarla en el directorio
base-images). Puede generar la imagen ISO con Edge Image
Builder. Para completar el ejemplo, este es el comando que se utilizó para
crear la imagen:
podman run --rm --privileged -it -v /path/to/eib-files/:/eib \
registry.suse.com/edge/3.5/edge-image-builder:1.3.2 \
build --definition-file eib-config-iso.yamlPara obtener instrucciones, consulte la documentación de Edge Image Builder.
34.7 Resolución de problemas #
34.7.1 nvidia-smi no encuentra la GPU #
Utilice dmesg para comprobar los mensajes del kernel. Si
se indica que no es posible asignar NvKMSKapDevice,
aplique la solución alternativa para las GPU no compatibles:
sed -i '/NVreg_OpenRmEnableUnsupportedGpus/s/^#//g' /etc/modprobe.d/50-nvidia-default.confNOTA: para que los cambios surtan efecto, si cambia la configuración del módulo del kernel en el paso anterior, deberá volver a cargar el módulo del kernel o rearrancar el sistema.
Parte VI Operaciones de día 2 #
En esta sección se explica cómo los administradores pueden gestionar diferentes tareas operativas de "día dos" tanto en los clústeres de gestión como en los descendentes.
- 35 Migración a Edge 3.5
En esta sección se explica cómo migrar los clústeres de
gestiónydescendentesdeEdge 3.4aEdge 3.5.0.- 36 Clúster de gestión
Actualmente, hay dos formas de realizar operaciones de "día 2" en su clúster de
gestión:- 37 Clústeres descendentes
Los pasos siguientes no se aplican a clústeres
descendentesgestionados por SUSE Telco Cloud (Capítulo 38, SUSE Telco Cloud). Para obtener información sobre cómo actualizar estos clústeres, consulte la Sección 44.3, “Actualización de clústeres descendentes”.
35 Migración a Edge 3.5 #
En esta sección se explica cómo migrar los clústeres de
gestión y descendentes de
Edge 3.4 a Edge 3.5.0.
Realice siempre las migraciones de clústeres desde la última versión
z-stream de Edge 3.4.
Migre siempre a la versión Edge 3.5.0. Para
actualizaciones posteriores a la migración, consulte las secciones sobre los
clústeres de gestión (Capítulo 36, Clúster de gestión) y los clústeres
descendentes (Capítulo 37, Clústeres descendentes).
En la tabla siguiente se muestran los diferentes tipos de clústeres y los métodos para actualizarlos:
| Tipo de clúster | Método |
|---|---|
Clústeres aprovisionados por EIB | Consulte Sección 35.1.3, “Fleet” para obtener más información. |
Clústeres aprovisionados por Metal3 | Para obtener más información, consulte Actualización de clústeres descendentes (Sección 44.3, “Actualización de clústeres descendentes”). |
Clústeres aprovisionados por sistema "phone home" | Consulte Actualización de la versión de Kubernetes para ver cómo se actualiza la versión de Kubernetes y los clústeres descendentes (Capítulo 37, Clústeres descendentes) para SUC, el sistema operativo y otros componentes. |
35.1 Clúster de gestión #
En esta sección se tratan los temas siguientes:
Sección 35.1.1, “Requisitos previos”: pasos previos que deben completarse antes de iniciar la migración.
Sección 35.1.2, “Upgrade Controller”: cómo migrar un
clúster de gestión con Capítulo 22, Upgrade Controller.
Sección 35.1.3, “Fleet”: cómo migrar un clúster de
gestión con Capítulo 8, Fleet.
35.1.1 Requisitos previos #
35.1.1.1 Actualización de las CRD del operador bare metal #
Solo se aplica a clústeres de gestión CAPI/Metal3 que requieren que se actualice el chart de Capítulo 10, Metal3.
El chart de Helm de Metal3
incluye las CRD de Bare Metal Operator
(BMO) obtenidas del directorio CRD
de Helm.
Sin embargo, este enfoque tiene ciertas limitaciones, en particular la imposibilidad de actualizar las CRD de este directorio utilizando Helm. Para obtener más información, consulte la documentación de Helm.
Como resultado, antes de actualizar Metal3 a una
versión compatible de Edge 3.5.0, los usuarios deben
actualizar manualmente las CRD de BMO subyacentes.
En un equipo con Helm instalado y
kubectl configurado que apunte al clúster de
gestión:
Aplique manualmente las CRD de BMO:
helm show crds oci://registry.suse.com/edge/charts/metal3 --version 305.0.21+up0.13.0 | kubectl apply -f -
35.1.1.2 Preparación de la migración de SUSE Storage #
Al actualizar a Edge 3.5.0, es necesario migrar del chart
de Longhorn anterior al chart de SUSE Storage que se mantiene en la colección
de aplicaciones de SUSE.
Este procedimiento solo se aplica a los clústeres de gestión que requieren una actualización del chart de Longhorn.
Debe asegurarse de que el clúster de gestión se actualiza primero a la última versión z-stream de Edge 3.4, que contiene la versión 1.9.2 necesaria de SUSE Storage.
El chart de SUSE Storage ya no tiene un chart de Helm de CRD independiente, sino que se han agrupado en uno solo, por lo que es necesario seguir algunos pasos de migración adicionales, tal y como se describe en la documentación de SUSE Storage
En primer lugar, comprobamos si la versión actual de las CRD de Longhorn está instalada.
helm list --all-namespaces | grep longhorn-crd longhorn-crd longhorn-system 1 2026-01-16 02:17:16.7804359 +0000 UTC deployed longhorn-crd-107.1.1+up1.9.2 v1.9.2Luego se clona el repositorio de rancher/charts para la versión específica de Longhorn que tenemos instalada. Para ello, primero debe descargar este guion.
El guion se ejecuta así:
./download-longhorn-crd-chart.sh 107.1.1+up1.9.2Ahora, el chart longhorn-crd se descargará en el directorio local
./107.1.1+up1.9.2.Cuando se descargue, asegúrese de que se trata de la versión correcta abriendo
Chart.yamly verificando que el valor deappVersionsea v1.9.2:cat 107.1.1+up1.9.2/Chart.yaml annotations: catalog.cattle.io/certified: rancher catalog.cattle.io/hidden: "true" catalog.cattle.io/namespace: longhorn-system catalog.cattle.io/release-name: longhorn-crd apiVersion: v1 appVersion: v1.9.2 description: Installs the CRDs for longhorn. name: longhorn-crd version: 107.1.1+up1.9.2A continuación, debemos aplicar a la anotación
helm.sh/resource-policyel parche con el valorkeepen el archivotemplates/crds.yamldel chartlonghorn-crdque se ha clonado. De esta forma, nos aseguramos de que Helm no elimine las CRD cuando la versión se desinstale.Para ello, descargue este guion para aplicar el parche automáticamente a la anotación:
./patch-resource-policy-annotation.sh 107.1.1+up1.9.2/templates/crds.yaml Processing CRDs in '107.1.1+up1.9.2/templates/crds.yaml'... Creating backup: '/tmp/crds.yaml.original' Successfully processed the file Original file backed up to: '/tmp/crds.yaml.original' Modified file saved as: '107.1.1+up1.9.2/templates/crds.yaml' Found 22 CustomResourceDefinition(s) Added 22 helm.sh/resource-policy: keep annotation(s) Original file: 4575 lines, Modified file: 4597 linesPara verificar que se han aplicado los parches correctamente a las CRD, compruebe las diferencias entre la plantilla original y la que se ha parcheado para asegurarse de que el valor
keepse ha definido enhelm.sh/resource-policy:vim -d /tmp/crds.yaml.original 107.1.1+up1.9.2/templates/crds.yamlDespués, actualice la versión de Helm de longhorn-crd con el chart parcheado localmente:
helm upgrade longhorn-crd -n longhorn-system ./107.1.1+up1.9.2Ahora, desinstale la versión de Helm de longhorn-crd del sistema. Dado que se ha aplicado el parche, se conservarán las CRD:
helm uninstall longhorn-crd --namespace longhorn-system These resources were kept due to the resource policy: [CustomResourceDefinition] backingimagedatasources.longhorn.io [CustomResourceDefinition] backingimagemanagers.longhorn.io [CustomResourceDefinition] nodes.longhorn.io [CustomResourceDefinition] orphans.longhorn.io [CustomResourceDefinition] recurringjobs.longhorn.io [CustomResourceDefinition] replicas.longhorn.io [CustomResourceDefinition] settings.longhorn.io [CustomResourceDefinition] sharemanagers.longhorn.io [CustomResourceDefinition] snapshots.longhorn.io [CustomResourceDefinition] supportbundles.longhorn.io [CustomResourceDefinition] systembackups.longhorn.io [CustomResourceDefinition] systemrestores.longhorn.io [CustomResourceDefinition] backingimages.longhorn.io [CustomResourceDefinition] volumeattachments.longhorn.io [CustomResourceDefinition] volumes.longhorn.io [CustomResourceDefinition] backupbackingimages.longhorn.io [CustomResourceDefinition] backups.longhorn.io [CustomResourceDefinition] backuptargets.longhorn.io [CustomResourceDefinition] backupvolumes.longhorn.io [CustomResourceDefinition] engineimages.longhorn.io [CustomResourceDefinition] engines.longhorn.io [CustomResourceDefinition] instancemanagers.longhorn.io release "longhorn-crd" uninstalledAsegúrese de que el chart
longhorn-crdse ha desinstalado volviendo a ejecutar el mismo comando que antes:helm list --all-namespaces | grep longhorn-crdpara comprobar quelonghorn-crdno está presente.Seguidamente, debe actualizar las etiquetas de propiedad en las CRD de Longhorn existentes para preparar la actualización al chart de Helm de SUSE Storage.
Aplique este guion para realizar la sustitución.
./migrate-crd-ownership.sh # The output will look like the following for each CRD. The most important thing to note is that each operation says "Successfully updated CRD..." at the end: Processing CRD: volumes.longhorn.io Warning: resource customresourcedefinitions/volumes.longhorn.io is missing the kubectl.kubernetes.io/last-applied-configuration annotation which is required by kubectl apply. kubectl apply should only be used on resources created declaratively by either kubectl create --save-config or kubectl apply. The missing annotation will be patched automatically. customresourcedefinition.apiextensions.k8s.io/volumes.longhorn.io configured Successfully updated CRD: volumes.longhorn.ioNotaLas credenciales de inicio de sesión para el registro de la colección de aplicaciones de Rancher se pueden encontrar en la sección de tokens de acceso de su configuración (debe tener la sesión iniciada).
También hay documentación adicional sobre la colección de aplicaciones de Rancher aquí.
Una vez preparadas todas las CRD, inicie sesión en la colección de aplicaciones de Rancher para poder extraer el chart de Helm:
helm registry login dp.apps.rancher.io -u ${APPS.RANCHER.IO_USERNAME} -p ${APPS.RANCHER.IO_ACCESS_TOKEN}Luego, cree un secreto de registro de docker para poder extraer las imágenes de contenedor:
kubectl create secret docker-registry rancher-app-collection \ --namespace longhorn-system \ --docker-server=dp.apps.rancher.io \ --docker-username="${APPS.RANCHER.IO_USERNAME}" \ --docker-password="${APPS.RANCHER.IO_ACCESS_TOKEN}"Para terminar, actualice su instalación de Longhorn a SUSE Storage:
helm upgrade longhorn oci://dp.apps.rancher.io/charts/suse-storage \ --namespace longhorn-system \ --version 1.10.1 \ --set privateRegistry.registrySecret=rancher-app-collectionSi lo desea, puede proporcionar un archivo
values.yamlanexando-f values.yamlal comando de actualización.
35.1.1.3 Preparación de la actualización de Rancher Turtles #
Solo se aplica a los clústeres de gestión CAPI/Metal3 que requieren una actualización del chart de Rancher Turtles.
Debe asegurarse de que el clúster de gestión se actualiza primero a la última versión z-stream de Edge 3.4, que contiene la versión 0.24.3 necesaria de Rancher Turtles.
A partir de Rancher 2.13, Rancher Turtles se instala por defecto, por lo que es necesario seguir algunos pasos adicionales para la migración, como se describe en la documentación de Rancher Turtles.
Primero, se eliminan los recursos CAPIProvider
instalados:
kubectl delete capiprovider -A --allCuando se complete el paso anterior, se elimina el chart de rancher-turtles
instalado y los recursos rancher-turtles-airgap-resources (si los
hubiera). Si se instala mediante Edge Image Builder, es necesario eliminar
los recursos HelmChart correspondientes:
kubectl delete -n kube-system helmchart rancher-turtles
kubectl delete -n kube-system helmchart rancher-turtles-airgap-resourcesA continuación, se deben aplicar parches a los recursos de CRD, como se describe en la documentación de Rancher Turtles.
kubectl patch crd capiproviders.turtles-capi.cattle.io --type=json -p='[{"op": "add", "path": "/metadata/annotations/meta.helm.sh~1release-namespace", "value": "cattle-turtles-system"}]'
kubectl patch crd clusterctlconfigs.turtles-capi.cattle.io --type=json -p='[{"op": "add", "path": "/metadata/annotations/meta.helm.sh~1release-namespace", "value": "cattle-turtles-system"}]'Ahora, se siguen los pasos habituales para actualizar el clúster de gestión
a Edge 3.5.0.
35.1.1.4 Pasos posteriores a la actualización de Rancher Turtles #
Después de seguir los pasos siguientes
para actualizar a Edge 3.5.0, es necesario instalar el
nuevo chart de Helm rancher-turtles-providers. De esta
forma, se crean recursos CAPIProvider nuevos para
sustituir a las que se han eliminado en los pasos anteriores a la
actualización.
Esta instalación de chart se debe realizar mediante un recurso
HelmChart a fin de habilitar la actualización futura
automatizada mediante Upgrade Controller:
helm pull oci://registry.suse.com/edge/charts/rancher-turtles-providers --version 305.0.4+up0.25.1
cat > turtles-providers-helmchart.yaml <<EOF
apiVersion: helm.cattle.io/v1
kind: HelmChart
metadata:
annotations:
edge.suse.com/repository-url: oci://registry.suse.com/edge/charts/rancher-turtles-providers
name: rancher-turtles-providers
namespace: kube-system
spec:
chartContent: $(base64 -w 0 rancher-turtles-providers-305.0.4+up0.25.1.tgz)
failurePolicy: reinstall
createNamespace: true
targetNamespace: cattle-turtles-system
version: 305.0.4+up0.25.1
EOF
kubectl apply -f turtles-providers-helmchart.yamlTras unos minutos, se observará un resultado similar al siguiente:
kubectl get capiprovider -A
NAMESPACE NAME TYPE PROVIDERNAME INSTALLEDVERSION PHASE
capm3-system metal3 infrastructure metal3 v1.10.4 Ready
cattle-capi-system cluster-api core cluster-api v1.10.6 Ready
fleet-addon-system fleet addon rancher-fleet v0.12.0 Ready
metal3-ipam-system metal3ipam ipam metal3ipam v1.10.4 Ready
rke2-bootstrap-system rke2-bootstrap bootstrap rke2 v0.21.1 Ready
rke2-control-plane-system rke2-control-plane controlPlane rke2 v0.21.1 Ready35.1.2 Upgrade Controller #
Upgrade Controller actualmente solo admite migraciones de
versiones de Edge para clústeres de gestión que no
estén en entornos aislados.
En esta sección se tratan los siguientes temas:
Sección 35.1.2.1, “Requisitos previos”: requisitos
previos específicos de Upgrade Controller.
Sección 35.1.2.2, “Pasos de la migración”: pasos
para migrar un clúster de gestión a una versión nueva de
Edge mediante Upgrade Controller.
35.1.2.1 Requisitos previos #
35.1.2.1.1 Upgrade Controller de Edge 3.5 #
Antes de usar Upgrade Controller, debe asegurarse de que
está ejecutando una versión que sea compatible con la migración a la versión
de Edge deseada.
Para ello:
Si ya ha desplegado
Upgrade Controllerdesde una versión anterior de Edge, actualice su chart:helm upgrade upgrade-controller -n upgrade-controller-system oci://registry.suse.com/edge/charts/upgrade-controller --version 305.0.3+up0.1.3Si no ha desplegado
Upgrade Controller, siga la Sección 22.3, “Instalación de Upgrade Controller”.
35.1.2.2 Pasos de la migración #
Migrar un clúster de gestión con Upgrade
Controller es básicamente igual a ejecutar una actualización.
La única diferencia es que su recurso UpgradePlan
debe especificar la versión
3.5.0:
apiVersion: lifecycle.suse.com/v1alpha1
kind: UpgradePlan
metadata:
name: upgrade-plan-mgmt
# Change to the namespace of your Upgrade Controller
namespace: CHANGE_ME
spec:
releaseVersion: 3.5.0Para obtener información sobre cómo usar el recurso
UpgradePlan mencionado para realizar una migración,
consulte el proceso de actualización de Upgrade Controller (Sección 36.1, “Upgrade Controller”).
35.1.3 Fleet #
Siempre que sea posible, use las instrucciones de la Sección 35.1.2, “Upgrade Controller” para la migración.
Consulte esta sección solo para los casos no cubiertos por la migración con
Upgrade Controller.
Migrar un clúster de gestión con Fleet
es básicamente igual a ejecutar una actualización.
Estas son las diferencias principales:
Fleet se debe usar desde la versión release-3.5.0 del repositorio
suse-edge/fleet-examples.Los charts cuya actualización esté programada, deben actualizarse a versiones compatibles con la versión
Edge 3.5.0. Para ver una lista de los componentes deEdge 3.5.0, consulte la Sección 53.3, “Versión 3.5.0”.
Para garantizar que la migración a Edge 3.5.0 se realice
correctamente, es importante que los usuarios cumplan con los puntos
descritos anteriormente.
Teniendo en cuenta los puntos anteriores, los usuarios pueden seguir la
documentación de Fleet (Sección 36.2, “Fleet”) sobre el
clúster de gestión, que incluye todos los pasos
necesarios para realizar la migración.
35.2 Clústeres descendentes #
Sección 35.2.1, “Fleet”: cómo migrar un clúster
descendente con Capítulo 8, Fleet.
35.2.1 Fleet #
Migrar un clúster descendente con
Fleet es básicamente igual a ejecutar una actualización.
Estas son las diferencias principales:
Fleet se debe usar desde la versión release-3.5.0 del repositorio
suse-edge/fleet-examples.Los charts cuya actualización esté programada, deben actualizarse a versiones compatibles con la versión
Edge 3.5.0. Para ver una lista de los componentes deEdge 3.5.0, consulte la Sección 53.3, “Versión 3.5.0”.
Para garantizar que la migración a Edge 3.5.0 se realice
correctamente, es importante que los usuarios cumplan con los puntos
descritos anteriormente.
Teniendo en cuenta los puntos anteriores, los usuarios pueden seguir la
documentación de Fleet (Sección 37.1, “Fleet”) sobre los
clústeres descendentes para obtener una guía completa
sobre los pasos necesarios para realizar la migración.
36 Clúster de gestión #
Actualmente, hay dos formas de realizar operaciones de "día 2" en su clúster
de gestión:
36.1 Upgrade Controller #
Upgrade Controller actualmente solo admite operaciones de
día 2 para clústeres que no estén
en entornos aislados.
En esta sección se explica cómo realizar las distintas operaciones de
día 2 relacionadas con la actualización del clúster de
gestión de una versión de la plataforma Edge a otra.
Las operaciones de día 2 se automatizan con Upgrade
Controller (Capítulo 22, Upgrade Controller) e incluyen:
Actualización del sistema operativo SUSE Linux Micro (Capítulo 9, SUSE Linux Micro)
Actualización de kubernetes con Capítulo 15, RKE2 o Capítulo 14, K3s
Actualización de componentes adicionales de SUSE (SUSE Rancher Prime, SUSE Security, etc.)
36.1.1 Requisitos previos #
Antes de actualizar su clúster de gestión, deben
cumplirse los siguientes requisitos previos:
Nodos registrados en el SCC: asegúrese de que los sistemas operativos de los nodos del clúster estén registrados con una clave de suscripción que admita la versión del sistema operativo especificada en la versión de Edge (Sección 53.1, “Resumen”) a la que desea actualizar.Upgrade Controller: asegúrese de queUpgrade Controllerse haya desplegado en su clúster degestión. Para conocer los pasos de instalación, consulte la Sección 22.3, “Instalación de Upgrade Controller”.
36.1.2 Actualización #
Determine la versión de Edge (Sección 53.1, “Resumen”) a la que desea actualizar el clúster de
gestión.En el clúster de
gestión, despliegue un recursoUpgradePlanque especifique laversióndeseada.UpgradePlandebe desplegarse en el espacio de nombres deUpgrade Controller.kubectl apply -n <upgrade_controller_namespace> -f - <<EOF apiVersion: lifecycle.suse.com/v1alpha1 kind: UpgradePlan metadata: name: upgrade-plan-mgmt spec: # Version retrieved from release notes releaseVersion: 3.X.Y EOFNotaPuede haber casos en los que desee realizar configuraciones adicionales sobre el recurso
UpgradePlan. Para conocer todas las configuraciones posibles, consulte la Sección 22.6.1, “UpgradePlan”.El despliegue de
UpgradePlanen el espacio de nombres deUpgrade Controlleriniciará elproceso de actualización.NotaPara obtener más información sobre el
proceso de actualizaciónreal, consulte la Sección 22.5, “¿Cómo funciona Upgrade Controller?”.Para obtener más información sobre cómo hacer un seguimiento del
proceso de actualización, consulte la Sección 22.7, “Seguimiento del proceso de actualización”.
36.2 Fleet #
Esta sección ofrece información sobre cómo realizar operaciones de "día 2" utilizando el componente Fleet (Capítulo 8, Fleet).
En esta sección se tratan los siguientes temas:
Sección 36.2.1, “Componentes”: los componentes predeterminados usados para todas las operaciones de "día 2".
Sección 36.2.2, “Determinación de su caso de uso”: proporciona una descripción general de los recursos personalizados de Fleet que se usarán y su idoneidad para diferentes casos de uso de operaciones de "día 2".
Sección 36.2.3, “Flujo de trabajo de día 2”: proporciona una guía del flujo de trabajo para ejecutar operaciones de "día 2" con Fleet.
Sección 36.2.4, “Actualización del sistema operativo”: describe cómo realizar actualizaciones del sistema operativo con Fleet.
Sección 36.2.5, “Actualización de la versión de Kubernetes”: describe cómo realizar actualizaciones de la versión de Kubernetes con Fleet.
Sección 36.2.6, “Actualización de charts de Helm”: describe cómo realizar actualizaciones de charts de Helm con Fleet.
36.2.1 Componentes #
A continuación, encontrará una descripción de los componentes
predeterminados que deben configurarse en su clúster de
gestión para poder realizar correctamente las operaciones
de "día 2" con Fleet.
36.2.1.1 Rancher #
(Opcional) Es el responsable de gestionar
los clústeres descendentes y de desplegar System
Upgrade Controller en su clúster de gestión.
Para obtener más información, consulte el Capítulo 5, Rancher.
36.2.1.2 System Upgrade Controller (SUC) #
System Upgrade Controller es responsable
de ejecutar tareas en nodos específicos según los datos de configuración
proporcionados mediante un recurso personalizado, denominado
plan.
SUC se utiliza activamente para actualizar el sistema operativo y la distribución de Kubernetes.
Para obtener más información sobre el componente SUC y cómo encaja en la pila de Edge, consulte el Capítulo 21, System Upgrade Controller.
36.2.2 Determinación de su caso de uso #
Fleet usa dos tipos de recursos personalizados para permitir la gestión de los recursos de Kubernetes y Helm.
A continuación, encontrará información sobre la finalidad de estos recursos y los casos de uso para los que son más adecuados en el contexto de las operaciones de "día 2".
36.2.2.1 GitRepo #
Un GitRepo es un recurso de Fleet (Capítulo 8, Fleet) que representa un repositorio Git desde el que
Fleet puede crear Bundles. Cada
Bundle se crea en función de las rutas de configuración
definidas dentro del recurso GitRepo. Para obtener más
información, consulte la documentación de GitRepo.
En el contexto de las operaciones de "día 2", los recursos
GitRepo se suelen usar para desplegar
SUC o planes de SUC en entornos
no aislados que emplean un enfoque de
GitOps de Fleet.
Como alternativa, los recursos GitRepo también se pueden
utilizar para desplegar SUC o planes de
SUC en entornos aislados,
siempre que se refleje la configuración del
repositorio a través de un servidor Git local.
36.2.2.2 Bundle #
Los Bundles contienen recursos sin procesar de Kubernetes que se desplegarán en el
clúster de destino. Por lo general, se crean a partir de un recurso
GitRepo, pero hay casos en los que se pueden desplegar
manualmente. Para obtener más información, consulte la documentación de
Bundle.
En el contexto de las operaciones de "día 2", los recursos
Bundle se suelen usar para desplegar
SUC o planes de SUC en entornos
aislados que no utilizan algún tipo de
procedimiento GitOps local (por ejemplo, un servidor Git local).
Alternativamente, si su caso de uso no permite un flujo de trabajo
GitOps (por ejemplo, porque use un repositorio Git),
también se pueden utilizar recursos Bundle para desplegar
SUC o planes de SUC en entornos
no aislados.
36.2.3 Flujo de trabajo de día 2 #
A continuación, se describe el flujo de trabajo de "día 2" que se debe seguir al actualizar un clúster de gestión a una versión específica de Edge.
Actualización del sistema operativo (Sección 36.2.4, “Actualización del sistema operativo”)
Actualización de la versión de Kubernetes (Sección 36.2.5, “Actualización de la versión de Kubernetes”)
Actualización del chart de Helm (Sección 36.2.6, “Actualización de charts de Helm”)
36.2.4 Actualización del sistema operativo #
En esta sección se describe cómo realizar una actualización del sistema operativo utilizando Capítulo 8, Fleet y Capítulo 21, System Upgrade Controller.
En esta sección se tratan los siguientes temas:
Sección 36.2.4.1, “Componentes”: componentes adicionales usados por el proceso de actualización.
Sección 36.2.4.2, “Descripción general”: descripción general del proceso de actualización.
Sección 36.2.4.3, “Requisitos”: requisitos del proceso de actualización.
Sección 36.2.4.4, “Actualización del sistema operativo - Despliegue del plan de SUC”: información sobre cómo desplegar
planes de SUC, responsables de iniciar el proceso de actualización.
36.2.4.1 Componentes #
Esta sección trata sobre los componentes personalizados que el proceso de
actualización del sistema operativo usa en lugar de los
componentes predeterminados de "día 2" (Sección 36.2.1, “Componentes”).
36.2.4.1.1 systemd.service #
La actualización del sistema operativo en un nodo específico se gestiona mediante un servicio systemd.service.
En función del tipo de actualización que requiera el sistema operativo de una versión de Edge a otra, se creará un servicio diferente:
Para las versiones de Edge que requieren la misma versión del sistema operativo (por ejemplo, la
6.1), se creará el servicioos-pkg-update.service. Use transactional-update para realizar una actualización normal del paquete.Para las versiones de Edge que requieran una migración de la versión del sistema operativo (por ejemplo, de la
6.1a la6.2), se creará el servicioos-migration.service. Use transactional-update para realizar:Una actualización normal del paquete que garantice que todos los paquetes estén actualizados para mitigar cualquier fallo en la migración relacionado con versiones antiguas del paquete.
Una migración del sistema operativo mediante el comando
zypper migration.
Los servicios mencionados anteriormente se envían a cada nodo a través de un
plan de SUC, que debe estar ubicado en el clúster de
gestión que necesita una actualización del sistema operativo.
36.2.4.2 Descripción general #
La actualización del sistema operativo para los nodos del clúster de gestión
se realiza con Fleet y System Upgrade Controller
(SUC).
Fleet se usa para desplegar y gestionar
planes de SUC en el clúster deseado.
Los planes de SUC son recursos
personalizados que describen los pasos que debe seguir
SUC para ejecutar una tarea específica en un conjunto de
nodos. Para ver un ejemplo de cómo es un plan de SUC,
consulte el repositorio
original.
Los planes de SUC de sistema operativo se envían a cada
clúster desplegando un recurso GitRepo o Bundle a un espacio
de trabajo de Fleet específico. Fleet recupera el
GitRepo/Bundle desplegado y despliega su contenido (los
planes de SUC de sistema operativo) en los clústeres
deseados.
Los recursos GitRepo/Bundle siempre se despliegan en el
clúster de gestión. Que se use un recurso
GitRepo o Bundle depende del caso de
uso. Consulte la Sección 36.2.2, “Determinación de su caso de uso”
para obtener más información.
Los planes de SUC de sistema operativo describen el
siguiente flujo de trabajo:
Use siempre el comando cordon en los nodos antes de las actualizaciones del sistema operativo.
Actualice siempre los nodos
control-planeantes que los nodosworker.Actualice siempre el clúster en un único nodo cada vez.
Una vez desplegados los planes de SUC de sistema
operativo, el flujo de trabajo es el siguiente:
SUC reconcilia los
planes de SUC de sistema operativodesplegados y crea untrabajo de Kubernetesen cada nodo.El
trabajo de Kubernetescrea un servicio systemd.service (Sección 36.2.4.1.1, “systemd.service”) para la actualización de paquetes o para la migración del sistema operativo.El servicio
systemd.servicecreado activa el proceso de actualización del sistema operativo en el nodo específico.ImportanteCuando finaliza el proceso de actualización del sistema operativo, el nodo correspondiente se
rearrancapara aplicar las actualizaciones en el sistema.
A continuación, encontrará un diagrama de la descripción anterior:
36.2.4.3 Requisitos #
Generales:
Equipo registrado en el Centro de servicios al cliente de SUSE. Todos los nodos del clúster de gestión deben estar registrados en
https://scc.suse.com/. Esto es necesario para que el serviciosystemd.servicerespectivo pueda conectarse correctamente al repositorio de RPM deseado.ImportanteEn las versiones de Edge que requieren que se migre la versión del sistema operativo (por ejemplo, de la
6.1a la6.2), asegúrese de que la clave del Centro de servicios al cliente de SUSE admita la migración a la versión nueva.Asegúrese de que las tolerancias del plan de SUC coincidan con las tolerancias de los nodos. Si los nodos de su clúster de Kubernetes tienen intolerancias (taints) personalizadas, asegúrese de añadir tolerancias (tolerations) para ellas en los planes de SUC. De forma predeterminada, los planes de SUC solo tienen tolerancias para los nodos de plano de control. Las tolerancias predeterminadas son:
CriticalAddonsOnly=true:NoExecute
node-role.kubernetes.io/control-plane:NoSchedule
node-role.kubernetes.io/etcd:NoExecute
NotaCualquier tolerancia adicional debe añadirse en la sección
.spec.tolerationsde cada plan. Los planes de SUC relacionados con la actualización del sistema operativo se pueden encontrar en el repositorio suse-edge/fleet-examples enfleets/day2/system-upgrade-controller-plans/os-upgrade. Asegúrese de usar planes que tengan una etiqueta de versión de repositorio válida.Esto es un ejemplo de definición de tolerancias personalizadas para el plan de SUC de plano de control:
apiVersion: upgrade.cattle.io/v1 kind: Plan metadata: name: os-upgrade-control-plane spec: ... tolerations: # default tolerations - key: "CriticalAddonsOnly" operator: "Equal" value: "true" effect: "NoExecute" - key: "node-role.kubernetes.io/control-plane" operator: "Equal" effect: "NoSchedule" - key: "node-role.kubernetes.io/etcd" operator: "Equal" effect: "NoExecute" # custom toleration - key: "foo" operator: "Equal" value: "bar" effect: "NoSchedule" ...
En entornos aislados:
36.2.4.4 Actualización del sistema operativo - Despliegue del plan de SUC #
En entornos que se hayan actualizado previamente mediante este procedimiento, los usuarios deben asegurarse de que se haya completado uno de los pasos siguientes:
Elimine cualquier plan de SUC desplegado anteriormente relacionado con versiones anteriores de Edge del clúster de gestión. Puede hacerlo eliminando el clúster deseado de la configuración de destino delGitRepo/Bundleo eliminando por completo el recursoGitRepo/Bundle.Reutilice el recurso GitRepo/Bundle existente. Puede hacerlo haciendo que la revisión del recurso apunte a una nueva etiqueta que contenga los recursos de Fleet correctos para la versión deseada desuse-edge/fleet-examples.
Esto se hace con el fin de evitar conflictos entre los planes de
SUC para versiones anteriores de Edge.
Si los usuarios intentan actualizar mientras hay planes de
SUC en el clúster de gestión, verán el siguiente error de Fleet:
Not installed: Unable to continue with install: Plan <plan_name> in namespace <plan_namespace> exists and cannot be imported into the current release: invalid ownership metadata; annotation validation error..Como se menciona en la Sección 36.2.4.2, “Descripción general”, las actualizaciones
del sistema operativo se realizan incluyendo planes de
SUC en el clúster deseado de las siguientes formas:
Recurso
GitRepode Fleet: Sección 36.2.4.4.1, “Despliegue del plan de SUC - Recurso GitRepo”.Recurso
Bundlede Fleet: Sección 36.2.4.4.2, “Despliegue del plan de SUC - Recurso Bundle”.
Para determinar qué recurso se debe usar, consulte la Sección 36.2.2, “Determinación de su caso de uso”.
Si desea desplegar los planes de SUC de sistema operativo
desde una herramienta GitOps de terceros, consulte la Sección 36.2.4.4.3, “Despliegue del plan de SUC - Flujo de trabajo de GitOps de terceros”.
36.2.4.4.1 Despliegue del plan de SUC - Recurso GitRepo #
Es posible desplegar un recurso GitRepo,
que incluye los planes de SUC de sistema operativo, de
estas formas:
Mediante la
interfaz de usuario de Rancher: Sección 36.2.4.4.1.1, “Creación de GitRepo - Interfaz de usuario de Rancher” (siRancherestá disponible).Desplegando manualmente (Sección 36.2.4.4.1.2, “Creación de GitRepo - Manual”) el recurso en el
clúster de gestión.
Una vez desplegado, para supervisar el proceso de actualización del sistema operativo de los nodos de su clúster de destino, consulte la Sección 21.3, “Supervisión de planes de System Upgrade Controller”.
36.2.4.4.1.1 Creación de GitRepo - Interfaz de usuario de Rancher #
Para crear un recurso GitRepo con la interfaz de usuario
de Rancher, siga la documentación
oficial.
El equipo de Edge mantiene una flota (fleet) lista para usar. Dependiendo de su entorno, se puede utilizar directamente o como plantilla.
Para los casos prácticos en los que no es necesario incluir cambios
personalizados en los planes de SUC que incluye la flota,
los usuarios pueden usar directamente la flota os-upgrade
desde el repositorio suse-edge/fleet-examples.
Si fuera necesario realizar cambios personalizados (por ejemplo, para añadir
tolerancias personalizadas), los usuarios deben usar la flota
os-upgrade desde un repositorio independiente, lo que les
permitirá añadir los cambios a los planes de SUC según sea necesario.
Hay un ejemplo de cómo se puede configurar un recurso
GitRepo para utilizar la flota del repositorio
suse-edge/fleet-examples aquí.
36.2.4.4.1.2 Creación de GitRepo - Manual #
Extraiga el recurso GitRepo:
curl -o os-upgrade-gitrepo.yaml https://raw.githubusercontent.com/suse-edge/fleet-examples/refs/tags/release-3.5.0/gitrepos/day2/os-upgrade-gitrepo.yamlEdite la configuración de GitRepo:
Elimine la sección
spec.targets: solo se necesita para clústeres descendentes.# Example using sed sed -i.bak '/^ targets:/,$d' os-upgrade-gitrepo.yaml && rm -f os-upgrade-gitrepo.yaml.bak # Example using yq (v4+) yq eval 'del(.spec.targets)' -i os-upgrade-gitrepo.yamlDirija el espacio de nombres de
GitRepoal espacio de nombresfleet-local. Esto se hace para desplegar el recurso en el clúster de gestión.# Example using sed sed -i.bak 's/namespace: fleet-default/namespace: fleet-local/' os-upgrade-gitrepo.yaml && rm -f os-upgrade-gitrepo.yaml.bak # Example using yq (v4+) yq eval '.metadata.namespace = "fleet-local"' -i os-upgrade-gitrepo.yaml
Aplique el recurso GitRepo a su
clúster de gestión:kubectl apply -f os-upgrade-gitrepo.yamlCompruebe que el recurso GitRepo creado se encuentra en el espacio de nombres
fleet-local:kubectl get gitrepo os-upgrade -n fleet-local # Example output NAME REPO COMMIT BUNDLEDEPLOYMENTS-READY STATUS os-upgrade https://github.com/suse-edge/fleet-examples.git release-3.5.0 0/0
36.2.4.4.2 Despliegue del plan de SUC - Recurso Bundle #
Es posible desplegar un recurso Bundle,
que incluye los planes de SUC de sistema operativo
válidos, de estas formas:
Mediante la
interfaz de usuario de Rancher: Sección 36.2.4.4.2.1, “Creación de Bundle - Interfaz de usuario de Rancher” (siRancherestá disponible).Desplegando manualmente (Sección 36.2.4.4.2.2, “Creación del Bundle - Manual”) el recurso en el
clúster de gestión.
Una vez desplegado, para supervisar el proceso de actualización del sistema operativo de los nodos de su clúster de destino, consulte la Sección 21.3, “Supervisión de planes de System Upgrade Controller”.
36.2.4.4.2.1 Creación de Bundle - Interfaz de usuario de Rancher #
El equipo de Edge mantiene un bundle listo para usar que puede emplear en los pasos que se indican a continuación.
Para crear un bundle con la interfaz de usuario de Rancher:
En la esquina superior izquierda, haga clic en ☰ → Continuous Delivery (☰ → Entrega continua).
Diríjase a Advanced > Bundles (Avanzado > Bundles).
Seleccione Create from YAML (Crear desde YAML).
Desde aquí, puede crear el Bundle de las siguientes maneras:
NotaPuede haber casos en los que sea necesario incluir cambios personalizados en los
planes de SUCque incluye el Bundle (por ejemplo, para añadir tolerancias personalizadas). Asegúrese de incluir esos cambios en el Bundle que se generará con los pasos siguientes.Copiando manualmente el contenido del Bundle desde
suse-edge/fleet-examplesa la página Create from YAML (Crear desde YAML).Clonando el repositorio suse-edge/fleet-examples desde la etiqueta de versión deseada y seleccionando la opciónRead from File (Leer desde archivo) en la página Create from YAML (Crear desde YAML). Desde ahí, diríjase a la ubicación del Bundle (
bundles/day2/system-upgrade-controller-plans/os-upgrade) y seleccione el archivo del Bundle. Esto rellenará automáticamente la página Create from YAML (Crear desde YAML) con el contenido del Bundle.
Edite el Bundle en la interfaz de usuario de Rancher:
Cambie el espacio de nombres del
bundlepara que dirija al espacio de nombresfleet-local.# Example kind: Bundle apiVersion: fleet.cattle.io/v1alpha1 metadata: name: os-upgrade namespace: fleet-local ...Cambie los clústeres de destino para que el
bundleapunte a su clúster de gestiónlocal:spec: targets: - clusterName: localNotaHay casos prácticos en los que el clúster
localpodría tener un nombre diferente.Para recuperar el nombre del clúster
local, ejecute el siguiente comando:kubectl get clusters.fleet.cattle.io -n fleet-local
Seleccione Create (Crear).
36.2.4.4.2.2 Creación del Bundle - Manual #
Extraiga el recurso Bundle:
curl -o os-upgrade-bundle.yaml https://raw.githubusercontent.com/suse-edge/fleet-examples/refs/tags/release-3.5.0/bundles/day2/system-upgrade-controller-plans/os-upgrade/os-upgrade-bundle.yamlEdite la configuración del
Bundle:Cambie los clústeres de destino para que el
bundleapunte a su clúster de gestiónlocal:spec: targets: - clusterName: localNotaHay casos prácticos en los que el clúster
localpodría tener un nombre diferente.Para recuperar el nombre del clúster
local, ejecute el siguiente comando:kubectl get clusters.fleet.cattle.io -n fleet-localCambie el espacio de nombres del
bundlepara que dirija al espacio de nombresfleet-local.# Example kind: Bundle apiVersion: fleet.cattle.io/v1alpha1 metadata: name: os-upgrade namespace: fleet-local ...
Aplique el recurso Bundle al
clúster de gestión:kubectl apply -f os-upgrade-bundle.yamlCompruebe que el recurso Bundle se ha creado en el espacio de nombres
fleet-local:kubectl get bundles -n fleet-local
36.2.4.4.3 Despliegue del plan de SUC - Flujo de trabajo de GitOps de terceros #
Puede haber casos prácticos en los que los usuarios deseen incorporar los
planes de SUC de sistema operativo a su propio flujo de
trabajo de GitOps de terceros (por ejemplo, Flux).
Para obtener los recursos de actualización del sistema operativo que necesita, determine primero la etiqueta de versión de Edge del repositorio suse-edge/fleet-examples que desea utilizar.
Después, los recursos se encuentran en
fleets/day2/system-upgrade-controller-plans/os-upgrade,
donde:
plan-control-plane.yamles un recurso de plan de SUC para los nodos de plano de control.plan-worker.yamles un recurso de plan de SUC para los nodos de trabajador.secret.yamles un secreto que contiene el guionupgrade.sh, que se encarga de crear el servicio systemd.service (Sección 36.2.4.1.1, “systemd.service”).config-map.yamles un mapa de configuración que contiene las configuraciones que utiliza el guionupgrade.sh.
Estos recursos de plan son interpretados por
System Upgrade Controller y se deben desplegar en cada
clúster descendente que desee actualizar. Para obtener información sobre el
despliegue de SUC, consulte la Sección 21.2, “Instalación de System Upgrade Controller”.
Para comprender mejor cómo usar su flujo de trabajo de GitOps para desplegar los planes de SUC para actualizar el sistema operativo, puede resultar útil echar un vistazo a la descripción general (Sección 36.2.4.2, “Descripción general”).
36.2.5 Actualización de la versión de Kubernetes #
En esta sección se describe cómo realizar una actualización de Kubernetes utilizando Capítulo 8, Fleet y Capítulo 21, System Upgrade Controller.
En esta sección se tratan los siguientes temas:
Sección 36.2.5.1, “Componentes”: componentes adicionales usados por el proceso de actualización.
Sección 36.2.5.2, “Descripción general”: descripción general del proceso de actualización.
Sección 36.2.5.3, “Requisitos”: requisitos del proceso de actualización.
Sección 36.2.5.4, “Actualización de K8s - Despliegue del plan de SUC”: información sobre cómo desplegar
planes de SUC, responsables de iniciar el proceso de actualización.
36.2.5.1 Componentes #
Esta sección trata sobre los componentes personalizados que el proceso de
actualización de K8s usa en lugar de los componentes
predeterminados de "día 2" (Sección 36.2.1, “Componentes”).
36.2.5.1.1 rke2-upgrade #
Es la imagen de contenedor responsable de actualizar la versión de RKE2 de un nodo específico.
Se incluye a través de un pod creado por SUC basado en un plan de SUC. El plan debe estar ubicado en cada clúster que necesite una actualización de RKE2.
Para obtener más información sobre cómo la imagen
rke2-upgrade realiza la actualización, consulte la documentación
original.
36.2.5.1.2 k3s-upgrade #
Es la imagen de contenedor responsable de actualizar la versión de K3s de un nodo específico.
Se incluye a través de un pod creado por SUC basado en un plan de SUC. El plan debe estar ubicado en cada clúster que necesite una actualización de K3s.
Para obtener más información sobre cómo realiza la imagen
k3s-upgrade la actualización, consulte la documentación
original.
36.2.5.2 Descripción general #
La actualización de la distribución de Kubernetes para los nodos del clúster
de gestión se realiza con Fleet y System Upgrade
Controller (SUC).
Fleet se usa para desplegar y gestionar planes
de SUC en el clúster deseado.
Los planes de SUC son recursos
personalizados que describen los pasos que debe seguir SUC para ejecutar una tarea específica en un
conjunto de nodos. Para ver un ejemplo de un plan de SUC,
consulte el repositorio
original.
Los planes de SUC de K8s se incluyen en cada clúster
desplegando un recurso GitRepo o Bundle en un espacio
de trabajo específico de Fleet. Fleet recupera el
GitRepo/Bundle desplegado y despliega su contenido (los
planes de SUC de K8s) en los clústeres deseados.
Los recursos GitRepo/Bundle siempre se despliegan en el
clúster de gestión. Que se use un recurso
GitRepo o Bundle depende del caso de
uso. Consulte la Sección 36.2.2, “Determinación de su caso de uso”
para obtener más información.
Los planes de SUC de K8s describen el siguiente flujo de
trabajo:
Use siempre el comando cordon en los nodos antes de las actualizaciones de K8s.
Actualice siempre los nodos
control-planeantes que los nodosworker.Actualice siempre los nodos de
control-plane(plano de control) de uno en uno y los nodosworker(trabajador) de dos en dos.
Una vez desplegados los planes de SUC de K8s, el flujo de
trabajo es el siguiente:
SUC reconcilia los
planes de SUC de K8sdesplegados y crea untrabajo de Kubernetesen cada nodo.Dependiendo de la distribución de Kubernetes, el trabajo creará un pod que ejecutará la imagen de contenedor rke2-upgrade (Sección 36.2.5.1.1, “rke2-upgrade”) o k3s-upgrade (Sección 36.2.5.1.2, “k3s-upgrade”).
El pod creado seguirá el siguiente flujo de trabajo:
Sustituye el binario
rke2/k3sexistente en el nodo por el de la imagenrke2-upgrade/k3s-upgrade.Detiene el proceso
rke2/k3sen ejecución.
Al detener el proceso
rke2/k3s, se activa un reinicio y se lanza un nuevo proceso que ejecuta el binario actualizado, lo que da como resultado una versión actualizada de la distribución de Kubernetes.
A continuación, encontrará un diagrama de la descripción anterior:
36.2.5.3 Requisitos #
Haga una copia de seguridad de su distribución de Kubernetes:
Para los clústeres RKE2, consulte RKE2 Backup and Restore (Copia de seguridad y restauración de RKE2).
Para los clústeres K3s, consulte K3s Backup and Restore (Copia de seguridad y restauración de K3s).
Asegúrese de que las tolerancias del plan de SUC coincidan con las tolerancias de los nodos. Si los nodos del clúster de Kubernetes tienen intolerancias (taints) personalizadas, asegúrese de añadir tolerancias (tolerations) para ellas en los planes de SUC. Por defecto, los planes de SUC solo tienen tolerancias para los nodos de plano de control. Las tolerancias predeterminadas son:
CriticalAddonsOnly=true:NoExecute
node-role.kubernetes.io/control-plane:NoSchedule
node-role.kubernetes.io/etcd:NoExecute
NotaCualquier tolerancia adicional debe añadirse en la sección
.spec.tolerationsde cada plan. Los planes de SUC relacionados con la actualización de la versión de Kubernetes se encuentran en el repositorio suse-edge/fleet-examples en:Para RKE2:
fleets/day2/system-upgrade-controller-plans/rke2-upgradePara K3s:
fleets/day2/system-upgrade-controller-plans/k3s-upgrade
Asegúrese de usar los planes de una etiqueta de versión del repositorio válida.
Este es un ejemplo de definición de tolerancias personalizadas para el plan de SUC de plano de control de RKE2:
apiVersion: upgrade.cattle.io/v1 kind: Plan metadata: name: rke2-upgrade-control-plane spec: ... tolerations: # default tolerations - key: "CriticalAddonsOnly" operator: "Equal" value: "true" effect: "NoExecute" - key: "node-role.kubernetes.io/control-plane" operator: "Equal" effect: "NoSchedule" - key: "node-role.kubernetes.io/etcd" operator: "Equal" effect: "NoExecute" # custom toleration - key: "foo" operator: "Equal" value: "bar" effect: "NoSchedule" ...
36.2.5.4 Actualización de K8s - Despliegue del plan de SUC #
En entornos que se hayan actualizado previamente mediante este procedimiento, los usuarios deben asegurarse de que se haya completado uno de los pasos siguientes:
Elimine cualquier plan de SUC desplegado anteriormente relacionado con versiones anteriores de Edge del clúster de gestión. Puede hacerlo eliminando el clúster deseado de la configuración de destino delGitRepo/Bundleo eliminando por completo el recursoGitRepo/Bundle.Reutilice el recurso GitRepo/Bundle existente. Puede hacerlo haciendo que la revisión del recurso apunte a una nueva etiqueta que contenga los recursos de Fleet correctos para la versión deseada desuse-edge/fleet-examples.
Esto se hace con el fin de evitar conflictos entre los planes de
SUC para versiones anteriores de Edge.
Si los usuarios intentan actualizar mientras hay planes de
SUC en el clúster de gestión, verán el siguiente error de Fleet:
Not installed: Unable to continue with install: Plan <plan_name> in namespace <plan_namespace> exists and cannot be imported into the current release: invalid ownership metadata; annotation validation error..Como se menciona en la Sección 36.2.5.2, “Descripción general”, las actualizaciones
de Kubernetes se realizan incluyendo planes de SUC en el
clúster deseado de las siguientes formas:
Recurso GitRepo de Fleet (Sección 36.2.5.4.1, “Despliegue del plan de SUC - Recurso GitRepo”)
Recurso Bundle de Fleet (Sección 36.2.5.4.2, “Despliegue del plan de SUC - Recurso Bundle”)
Para determinar qué recurso se debe usar, consulte la Sección 36.2.2, “Determinación de su caso de uso”.
Si desea desplegar los planes de SUC de K8s desde una
herramienta GitOps de terceros, consulte la Sección 36.2.5.4.3, “Despliegue del plan de SUC - Flujo de trabajo de GitOps de terceros”.
36.2.5.4.1 Despliegue del plan de SUC - Recurso GitRepo #
Es posible desplegar un recurso GitRepo,
que incluye los planes de SUC de K8s necesarios, de las
siguientes formas:
Mediante la
interfaz de usuario de Rancher: Sección 36.2.5.4.1.1, “Creación de GitRepo - Interfaz de usuario de Rancher” (siRancherestá disponible).Desplegando manualmente (Sección 36.2.5.4.1.2, “Creación de GitRepo - Manual”) el recurso en el
clúster de gestión.
Una vez desplegado, para supervisar el proceso de actualización de Kubernetes de los nodos del clúster de destino, consulte la Sección 21.3, “Supervisión de planes de System Upgrade Controller”.
36.2.5.4.1.1 Creación de GitRepo - Interfaz de usuario de Rancher #
Para crear un recurso GitRepo con la interfaz de usuario
de Rancher, siga la documentación
oficial.
El equipo de Edge mantiene flotas listas para usar para las distribuciones de Kubernetes rke2 y k3s. Según su entorno, estas flotas se pueden usar directamente o como plantilla.
Cuando no sea necesario incluir cambios personalizados en los
planes de SUC que incluyen estas flotas, los usuarios
pueden consultar directamente las flotas en el repositorio
suse-edge/fleet-examples.
Si fuera necesario realizar cambios personalizados (por ejemplo, para añadir tolerancias personalizadas), los usuarios deben consultar las flotas desde un repositorio independiente, lo que les permitirá añadir los cambios a los planes de SUC según sea necesario.
Ejemplos de configuración para un recurso GitRepo
utilizando las flotas del repositorio
suse-edge/fleet-examples:
36.2.5.4.1.2 Creación de GitRepo - Manual #
Extraiga el recurso GitRepo:
Para clústeres RKE2:
curl -o rke2-upgrade-gitrepo.yaml https://raw.githubusercontent.com/suse-edge/fleet-examples/refs/tags/release-3.5.0/gitrepos/day2/rke2-upgrade-gitrepo.yamlPara clústeres K3s:
curl -o k3s-upgrade-gitrepo.yaml https://raw.githubusercontent.com/suse-edge/fleet-examples/refs/tags/release-3.5.0/gitrepos/day2/k3s-upgrade-gitrepo.yaml
Edite la configuración de GitRepo:
Elimine la sección
spec.targets: solo se necesita para clústeres descendentes.Para RKE2:
# Example using sed sed -i.bak '/^ targets:/,$d' rke2-upgrade-gitrepo.yaml && rm -f rke2-upgrade-gitrepo.yaml.bak # Example using yq (v4+) yq eval 'del(.spec.targets)' -i rke2-upgrade-gitrepo.yamlPara K3s:
# Example using sed sed -i.bak '/^ targets:/,$d' k3s-upgrade-gitrepo.yaml && rm -f k3s-upgrade-gitrepo.yaml.bak # Example using yq (v4+) yq eval 'del(.spec.targets)' -i k3s-upgrade-gitrepo.yaml
Dirija el espacio de nombres de
GitRepoal espacio de nombresfleet-local. Esto se hace para desplegar el recurso en el clúster de gestión.Para RKE2:
# Example using sed sed -i.bak 's/namespace: fleet-default/namespace: fleet-local/' rke2-upgrade-gitrepo.yaml && rm -f rke2-upgrade-gitrepo.yaml.bak # Example using yq (v4+) yq eval '.metadata.namespace = "fleet-local"' -i rke2-upgrade-gitrepo.yamlPara K3s:
# Example using sed sed -i.bak 's/namespace: fleet-default/namespace: fleet-local/' k3s-upgrade-gitrepo.yaml && rm -f k3s-upgrade-gitrepo.yaml.bak # Example using yq (v4+) yq eval '.metadata.namespace = "fleet-local"' -i k3s-upgrade-gitrepo.yaml
Aplique los recursos GitRepo a su
clúster de gestión:# RKE2 kubectl apply -f rke2-upgrade-gitrepo.yaml # K3s kubectl apply -f k3s-upgrade-gitrepo.yamlCompruebe que el recurso GitRepo creado se encuentra en el espacio de nombres
fleet-local:# RKE2 kubectl get gitrepo rke2-upgrade -n fleet-local # K3s kubectl get gitrepo k3s-upgrade -n fleet-local # Example output NAME REPO COMMIT BUNDLEDEPLOYMENTS-READY STATUS k3s-upgrade https://github.com/suse-edge/fleet-examples.git fleet-local 0/0 rke2-upgrade https://github.com/suse-edge/fleet-examples.git fleet-local 0/0
36.2.5.4.2 Despliegue del plan de SUC - Recurso Bundle #
Es posible desplegar un recurso Bundle,
que incluye los planes de SUC de actualización de
Kubernetes necesarios, de una de estas formas:
Mediante la
interfaz de usuario de Rancher: Sección 36.2.5.4.2.1, “Creación de Bundle - Interfaz de usuario de Rancher” (siRancherestá disponible).Desplegando manualmente (Sección 36.2.5.4.2.2, “Creación del Bundle - Manual”) el recurso en el
clúster de gestión.
Una vez desplegado, para supervisar el proceso de actualización de Kubernetes de los nodos del clúster de destino, consulte la Sección 21.3, “Supervisión de planes de System Upgrade Controller”.
36.2.5.4.2.1 Creación de Bundle - Interfaz de usuario de Rancher #
El equipo de Edge mantiene bundles listos para usar para las distribuciones de Kubernetes rke2 y k3s. Dependiendo de su entorno, estos bundles se pueden utilizar directamente o como plantilla.
Para crear un bundle con la interfaz de usuario de Rancher:
En la esquina superior izquierda, haga clic en ☰ → Continuous Delivery (☰ → Entrega continua).
Diríjase a Advanced > Bundles (Avanzado > Bundles).
Seleccione Create from YAML (Crear desde YAML).
Desde aquí, puede crear el Bundle de las siguientes maneras:
NotaPuede haber casos en los que sea necesario incluir cambios personalizados en los
planes de SUCque incluye el Bundle (por ejemplo, para añadir tolerancias personalizadas). Asegúrese de incluir esos cambios en el Bundle que se generará con los pasos siguientes.Copie manualmente el contenido del Bundle para RKE2 o K3s desde
suse-edge/fleet-examplesen la página Create from YAML (Crear desde YAML).Clone el repositorio suse-edge/fleet-examples desde la etiqueta de versión deseada y seleccione la opción Read from File (Leer desde archivo) en la página Create from YAML (Crear desde YAML). Desde ahí, diríjase al Bundle que necesita (
bundles/day2/system-upgrade-controller-plans/rke2-upgrade/plan-bundle.yamlpara RKE2 ybundles/day2/system-upgrade-controller-plans/k3s-upgrade/plan-bundle.yamlpara K3s). La página Create from YAML (Crear desde YAML) se rellenará automáticamente con el contenido del paquete.
Edite el Bundle en la interfaz de usuario de Rancher:
Cambie el espacio de nombres del
bundlepara que dirija al espacio de nombresfleet-local.# Example kind: Bundle apiVersion: fleet.cattle.io/v1alpha1 metadata: name: rke2-upgrade namespace: fleet-local ...Cambie los clústeres de destino para que el
bundleapunte a su clúster de gestiónlocal:spec: targets: - clusterName: localNotaHay casos prácticos en los que el clúster
localpodría tener un nombre diferente.Para recuperar el nombre del clúster
local, ejecute el siguiente comando:kubectl get clusters.fleet.cattle.io -n fleet-local
Seleccione Create (Crear).
36.2.5.4.2.2 Creación del Bundle - Manual #
Extraiga los recursos Bundle:
Para clústeres RKE2:
curl -o rke2-plan-bundle.yaml https://raw.githubusercontent.com/suse-edge/fleet-examples/refs/tags/release-3.5.0/bundles/day2/system-upgrade-controller-plans/rke2-upgrade/plan-bundle.yamlPara clústeres K3s:
curl -o k3s-plan-bundle.yaml https://raw.githubusercontent.com/suse-edge/fleet-examples/refs/tags/release-3.5.0/bundles/day2/system-upgrade-controller-plans/k3s-upgrade/plan-bundle.yaml
Edite la configuración del
Bundle:Cambie los clústeres de destino para que el
bundleapunte a su clúster de gestiónlocal:spec: targets: - clusterName: localNotaHay casos prácticos en los que el clúster
localpodría tener un nombre diferente.Para recuperar el nombre del clúster
local, ejecute el siguiente comando:kubectl get clusters.fleet.cattle.io -n fleet-localCambie el espacio de nombres del
bundlepara que dirija al espacio de nombresfleet-local.# Example kind: Bundle apiVersion: fleet.cattle.io/v1alpha1 metadata: name: rke2-upgrade namespace: fleet-local ...
Aplique los recursos Bundle al
clúster de gestión:# For RKE2 kubectl apply -f rke2-plan-bundle.yaml # For K3s kubectl apply -f k3s-plan-bundle.yamlCompruebe que el recurso Bundle se ha creado en el espacio de nombres
fleet-local:# For RKE2 kubectl get bundles rke2-upgrade -n fleet-local # For K3s kubectl get bundles k3s-upgrade -n fleet-local # Example output NAME BUNDLEDEPLOYMENTS-READY STATUS k3s-upgrade 0/0 rke2-upgrade 0/0
36.2.5.4.3 Despliegue del plan de SUC - Flujo de trabajo de GitOps de terceros #
Puede haber casos prácticos en los que los usuarios deseen incorporar los
planes de SUC de actualización de Kubernetes a su propio
flujo de trabajo de GitOps de terceros (por ejemplo,
Flux).
Para obtener los recursos de actualización de K8s que necesita, primero determine la etiqueta de versión de Edge del repositorio suse-edge/fleet-examples que desea utilizar.
Después, los recursos se encuentran en:
Para actualizar un clúster RKE2:
Para nodos
control-plane:fleets/day2/system-upgrade-controller-plans/rke2-upgrade/plan-control-plane.yamlPara nodos
worker:fleets/day2/system-upgrade-controller-plans/rke2-upgrade/plan-worker.yaml
Para actualizar un clúster K3s:
Para nodos
control-plane:fleets/day2/system-upgrade-controller-plans/k3s-upgrade/plan-control-plane.yamlPara nodos
worker:fleets/day2/system-upgrade-controller-plans/k3s-upgrade/plan-worker.yaml
Estos recursos de plan son interpretados por
System Upgrade Controller y se deben desplegar en cada
clúster descendente que desee actualizar. Para obtener información sobre el
despliegue de SUC, consulte la Sección 21.2, “Instalación de System Upgrade Controller”.
Para comprender mejor cómo usar su flujo de trabajo de GitOps para desplegar
los planes de SUC para actualizar la
versión de Kubernetes, puede resultar útil echar un vistazo a la descripción
general (Sección 36.2.5.2, “Descripción general”) del
procedimiento de actualización mediante Fleet.
36.2.6 Actualización de charts de Helm #
Esta sección cubre lo siguiente:
Sección 36.2.6.1, “Preparación para entornos aislados”: contiene información sobre cómo incluir charts e imágenes OCI relacionados con Edge en su registro privado.
Sección 36.2.6.2, “Procedimiento de actualización”: contiene información sobre diferentes casos de actualización de charts de Helm y su procedimiento de actualización.
36.2.6.1 Preparación para entornos aislados #
36.2.6.1.1 Asegúrese de tener acceso a los recursos de Fleect del chart de Helm #
Dependiendo de lo que admita su entorno, puede elegir una de estas opciones:
Aloje los recursos de Fleet de su chart en un servidor Git local al que pueda acceder su
clúster de gestión.Use la interfaz de línea de comandos de Fleet para convertir un chart de Helm en un Bundle que podrá utilizar directamente sin necesidad de alojarlo en ningún sitio. Puede descargar la interfaz de línea de comandos de la página de la versión. Para los usuarios de Mac, hay una versión propia de fleet-cli.
36.2.6.1.2 Busque los recursos necesarios para su versión de Edge #
Vaya a la página de la versión de "día 2", busque la versión de Edge a la que desea actualizar su chart y haga clic en Assets (Recursos).
En la sección Assets (Recursos), descargue los archivos siguientes:
Archivo de versión
Descripción
edge-save-images.sh
Extrae las imágenes especificadas en el archivo
edge-release-images.txty las empaqueta en un archivo ".tar.gz".edge-save-oci-artefacts.sh
Extrae las imágenes del chart OCI relacionadas con la versión específica de Edge y las empaqueta en un archivo ".tar.gz".
edge-load-images.sh
Carga imágenes desde un archivo ".tar.gz", las vuelve a etiquetar y las envía a un registro privado.
edge-load-oci-artefacts.sh
Toma un directorio que contiene paquetes de charts OCI ".tgz" de Edge y los carga en un registro privado.
edge-release-helm-oci-artefacts.txt
Contiene una lista de imágenes de charts OCI relacionadas con una versión específica de Edge.
edge-release-images.txt
Contiene una lista de imágenes relacionadas con una versión específica de Edge.
36.2.6.1.3 Cree el archivo de imágenes de la versión de Edge #
En un equipo con acceso a Internet:
Permita que
edge-save-images.shse pueda ejecutar:chmod +x edge-save-images.shGenere el archivo de imagen:
./edge-save-images.sh --source-registry registry.suse.comEsto creará un archivo listo para cargar llamado
edge-images.tar.gz.NotaSi se especifica la opción
-i|--images, el nombre del archivo puede ser diferente.Copie este archivo a su equipo aislado:
scp edge-images.tar.gz <user>@<machine_ip>:/path
36.2.6.1.4 Cree el archivo de imágenes del chart OCI de Edge #
En un equipo con acceso a Internet:
Permita que
edge-save-oci-artefacts.shse pueda ejecutar:chmod +x edge-save-oci-artefacts.shGenere el archivo de imagen del chart OCI:
./edge-save-oci-artefacts.sh --source-registry registry.suse.comEsto creará un archivo denominado
oci-artefacts.tar.gz.NotaSi se especifica la opción
-a|--archive, el nombre del archivo puede ser distinto.Copie este archivo a su equipo aislado:
scp oci-artefacts.tar.gz <user>@<machine_ip>:/path
36.2.6.1.5 Cargue las imágenes de la versión de Edge en su equipo aislado #
En su equipo aislado:
Inicie sesión en su registro privado (si es necesario):
podman login <REGISTRY.YOURDOMAIN.COM:PORT>Permita que
edge-load-images.shse pueda ejecutar:chmod +x edge-load-images.shEjecute el guion pasando el archivo
edge-images.tar.gzcopiado anteriormente:./edge-load-images.sh --source-registry registry.suse.com --registry <REGISTRY.YOURDOMAIN.COM:PORT> --images edge-images.tar.gzNotaEsto cargará todas las imágenes desde
edge-images.tar.gz, las volverá a etiquetar y las enviará al registro especificado en la opción--registry.
36.2.6.1.6 Cargue las imágenes del chart OCI de Edge en su equipo aislado #
En su equipo aislado:
Inicie sesión en su registro privado (si es necesario):
podman login <REGISTRY.YOURDOMAIN.COM:PORT>Permita que
edge-load-oci-artefacts.shse pueda ejecutar:chmod +x edge-load-oci-artefacts.shDesempaquete el archivo
oci-artefacts.tar.gzcopiado:tar -xvf oci-artefacts.tar.gzEsto generará un directorio con el formato de nombre
edge-release-oci-tgz-<fecha>.Pase este directorio al guion
edge-load-oci-artefacts.shpara cargar las imágenes del chart OCI de Edge a su registro privado:NotaEste guion presupone que la interfaz de línea de comandos de
Helmya está preinstalada en su entorno. Para obtener instrucciones sobre la instalación de Helm, consulte Installing Helm (Instalación de Helm)../edge-load-oci-artefacts.sh --archive-directory edge-release-oci-tgz-<date> --registry <REGISTRY.YOURDOMAIN.COM:PORT> --source-registry registry.suse.com
36.2.6.1.7 Configure el registro privado en su distribución de Kubernetes #
Para RKE2, consulte Private Registry Configuration (Configuración del registro privado)
Para K3s, consulte Private Registry Configuration (Configuración del registro privado)
36.2.6.2 Procedimiento de actualización #
Esta sección se centra en los siguientes casos prácticos del procedimiento de actualización de Helm:
Los charts de Helm desplegados manualmente no se pueden actualizar de forma fiable. Recomendamos volver a desplegar el chart de Helm utilizando el método Sección 36.2.6.2.1, “Tengo un nuevo clúster y me gustaría desplegar y gestionar un chart de Helm de Edge”.
36.2.6.2.1 Tengo un nuevo clúster y me gustaría desplegar y gestionar un chart de Helm de Edge #
En esta sección se trata lo siguiente:
36.2.6.2.1.1 Prepare los recursos de Fleet para su chart #
Adquiera los recursos de Fleet del chart desde la etiqueta de versión de Edge que desee usar.
Diríjase a la flota de chart de Helm (
fleets/day2/chart-templates/<chart>).Si tiene intención de utilizar un flujo de trabajo de GitOps, copie el directorio Fleet del chart en el repositorio Git desde donde realizará la operación de GitOps.
Opcionalmente, si el chart de Helm requiere que se configuren sus valores, edite la configuración de
.helm.valuesdentro del archivofleet.yamldel directorio copiado.Opcionalmente, puede haber casos en los que sea necesario añadir recursos adicionales a la flota de su chart para que se adapte mejor a su entorno. Para obtener información sobre cómo mejorar su directorio de Fleet, consulte Git Repository Contents (Contenido del repositorio Git).
En algunos casos, el tiempo de espera predeterminado que Fleet usa para las operaciones de Helm puede ser insuficiente, lo que da lugar al siguiente error:
failed pre-install: context deadline exceededSi fuera el caso, añada la propiedad timeoutSeconds
en la configuración de helm de su archivo
fleet.yaml.
Esto es un ejemplo del aspecto que
tendría el chart de Helm de longhorn:
Estructura del repositorio Git del usuario:
<user_repository_root> ├── longhorn │ └── fleet.yaml └── longhorn-crd └── fleet.yamlContenido de
fleet.yamlcon datos deLonghorndel usuario:defaultNamespace: longhorn-system helm: # timeoutSeconds: 10 releaseName: "longhorn" chart: "longhorn" repo: "https://charts.rancher.io/" version: "1.10.1" takeOwnership: true # custom chart value overrides values: # Example for user provided custom values content defaultSettings: deletingConfirmationFlag: true # https://fleet.rancher.io/bundle-diffs diff: comparePatches: - apiVersion: apiextensions.k8s.io/v1 kind: CustomResourceDefinition name: engineimages.longhorn.io operations: - {"op":"remove", "path":"/status/conditions"} - {"op":"remove", "path":"/status/storedVersions"} - {"op":"remove", "path":"/status/acceptedNames"} - apiVersion: apiextensions.k8s.io/v1 kind: CustomResourceDefinition name: nodes.longhorn.io operations: - {"op":"remove", "path":"/status/conditions"} - {"op":"remove", "path":"/status/storedVersions"} - {"op":"remove", "path":"/status/acceptedNames"} - apiVersion: apiextensions.k8s.io/v1 kind: CustomResourceDefinition name: volumes.longhorn.io operations: - {"op":"remove", "path":"/status/conditions"} - {"op":"remove", "path":"/status/storedVersions"} - {"op":"remove", "path":"/status/acceptedNames"}NotaEstos son solo valores de ejemplo que se utilizan para mostrar configuraciones personalizadas en el chart de
longhorn. NO deben considerarse directrices de despliegue para el chart delonghorn.
36.2.6.2.1.2 Despliegue la flota en su chart #
Puede desplegar la flota de su chart usando GitRepo (Sección 36.2.6.2.1.2.1, “GitRepo”) o Bundle (Sección 36.2.6.2.1.2.2, “Bundle”).
Al desplegar su flota, si recibe un mensaje con la indicación
Modified (Modificado), asegúrese de añadir la entrada
comparePatches correspondiente a la sección
diff del Fleet. Para obtener más información, consulte
Generating Diffs to
Ignore Modified GitRepos (Generación de diffs para ignorar recursos
GitRepo modificados).
36.2.6.2.1.2.1 GitRepo #
El recurso GitRepo de Fleet incluye información sobre cómo acceder a los recursos de Fleet de su chart y a qué clústeres deben aplicarse esos recursos.
El recurso GitRepo se puede desplegar mediante la interfaz
de usuario de Rancher o, manualmente, desplegando el
recurso en el clúster de gestión.
Recurso GitRepo de Longhorn de ejemplo para el despliegue manual:
apiVersion: fleet.cattle.io/v1alpha1
kind: GitRepo
metadata:
name: longhorn-git-repo
namespace: fleet-local
spec:
# If using a tag
# revision: user_repository_tag
#
# If using a branch
# branch: user_repository_branch
paths:
# As seen in the 'Prepare your Fleet resources' example
- longhorn
- longhorn-crd
repo: user_repository_url36.2.6.2.1.2.2 Bundle #
Los recursos Bundle contienen los
recursos sin procesar de Kubernetes que debe desplegar Fleet. Normalmente,
se recomienda utilizar el enfoque de GitRepo, pero en
entornos aislados o que no admitan un servidor Git local, los
Bundles pueden ayudarle a propagar su chart de Helm de
Fleet a los clústeres de destino.
Es posible desplegar un Bundle mediante la interfaz de
usuario de Rancher seleccionando Continuous Delivery → Advanced →
Bundles → Create from YAML (Entrega continua → Avanzado → Bundles
→ Crear desde YAML)) o desplegando manualmente el recurso
Bundle en el espacio de nombres de Fleet correcto. Para
obtener información sobre los espacios de nombres de Fleet, consulte la
documentación
original.
Es posible crear Bundles para los charts de Helm de Edge
convirtiendo
un chart de Helm en un Bundle de Fleet.
A continuación, hay un ejemplo de cómo crear un recurso
Bundle a partir de plantillas de flota de un chart de
Helm de longhorn
y longhorn-crd
y cómo desplegar manualmente este Bundle en su clúster de
gestión.
Para ilustrar el flujo de trabajo, el siguiente ejemplo usa la estructura de directorio suse-edge/fleet-examples.
Diríjase a la plantilla de flota de chart de longhorn:
cd fleets/day2/chart-templates/longhorn/longhornCree un archivo
targets.yamlque indicará a Fleet en qué clústeres debe desplegar el chart de Helm:cat > targets.yaml <<EOF targets: # Match your local (management) cluster - clusterName: local EOFNotaHay casos prácticos en los que el clúster local podría tener un nombre diferente.
Para recuperar el nombre del clúster local, ejecute el siguiente comando:
kubectl get clusters.fleet.cattle.io -n fleet-localConvierta la flota de chart de Helm de
Longhornen un recurso Bundle mediante fleet-cli.NotaPuede obtener la interfaz de línea de comandos de Fleet (
fleet-linux-amd64) de la página Assets (Recursos) de su versión.Para usuarios de Mac, hay una versión propia de fleet-cli.
fleet apply --compress --targets-file=targets.yaml -n fleet-local -o - longhorn-bundle > longhorn-bundle.yamlDiríjase a la plantilla de flota de chart longhorn-crd:
cd fleets/day2/chart-templates/longhorn/longhorn-crdCree un archivo
targets.yamlque indicará a Fleet en qué clústeres debe desplegar el chart de Helm:cat > targets.yaml <<EOF targets: # Match your local (management) cluster - clusterName: local EOFConvierta la flota de chart de Helm de la
CRD de Longhornen un recurso Bundle mediante fleet-cli.fleet apply --compress --targets-file=targets.yaml -n fleet-local -o - longhorn-crd-bundle > longhorn-crd-bundle.yamlDespliegue los archivos
longhorn-bundle.yamlylonghorn-crd-bundle.yamlen suclúster de gestión:kubectl apply -f longhorn-crd-bundle.yaml kubectl apply -f longhorn-bundle.yaml
Siga estos pasos para asegurarse de que SUSE Storage se
despliega en todos los clústeres de gestión especificados.
36.2.6.2.1.3 Gestione el chart de Helm desplegado #
Cuando se complete el despliegue con Fleet, para actualizaciones de charts de Helm, consulte la Sección 36.2.6.2.2, “Quiero actualizar un chart de Helm gestionado por Fleet”.
36.2.6.2.2 Quiero actualizar un chart de Helm gestionado por Fleet #
Determine la versión a la que debe actualizar su chart para que sea compatible con la versión deseada de Edge. Puede consultar la versión del chart de Helm para cada versión de Edge en las notas de la versión (Sección 53.1, “Resumen”).
En su repositorio Git supervisado por Fleet, edite el archivo
fleet.yamldel chart de Helm con la versión y el repositorio correctos del chart, tal y como se indica en las notas de la versión (Sección 53.1, “Resumen”).Después de confirmar y enviar los cambios al repositorio, se activará una actualización del chart de Helm deseado.
36.2.6.2.3 Quiero actualizar un chart de Helm desplegado mediante EIB #
Capítulo 11, Edge Image Builder despliega charts de Helm creando un recurso
HelmChart y usando el helm-controller
introducido por la función de integración de Helm RKE2/K3s.
Para garantizar que un chart de Helm desplegado mediante
EIB se actualice correctamente, los usuarios deben
realizar una actualización de los recursos HelmChart
correspondientes.
A continuación, encontrará más información:
La descripción general (Sección 36.2.6.2.3.1, “Descripción general”) del proceso de actualización.
Los pasos necesarios para la actualización (Sección 36.2.6.2.3.2, “Pasos para la actualización”).
Un ejemplo (Sección 36.2.6.2.3.3, “Ejemplo”) que muestra la actualización de un chart de Longhorn con el método explicado.
Cómo usar el proceso de actualización con una herramienta GitOps diferente (Sección 36.2.6.2.3.4, “Actualización del chart de Helm con una herramienta GitOps de terceros”).
36.2.6.2.3.1 Descripción general #
Los charts de Helm que se despliegan mediante EIB se
actualizan usando una flota llamada eib-charts-upgrader.
Esta flota procesa los datos proporcionados por el usuario para actualizar un conjunto específico de recursos
HelmChart.
Al actualizar estos recursos se activa helm-controller,
que actualiza los charts de Helm
asociados con los recursos HelmChart modificados.
Solo se espera de los usuarios que:
Extraigan localmente los archivos de cada chart de Helm que deba actualizarse.
Pasen estos archivos al guion generate-chart-upgrade-data.sh
generate-chart-upgrade-data.sh, que incluirá los datos de estos archivos en la flotaeib-charts-upgrader.Desplieguen la flota
eib-charts-upgradera suclúster de gestión. Esto se hace con un recursoGitRepooBundle.
Una vez desplegado, eib-charts-upgrader, con la ayuda de
Fleet, incluirá sus recursos en el clúster de gestión deseado.
Estos recursos incluyen:
Un conjunto de
secretosque guardan los datos del chart de Helm proporcionados por el usuario.Un
trabajo de Kubernetesque desplegará unpodque montará lossecretosmencionados anteriormente y, basándose en ellos, parcheará los recursos HelmChart correspondientes.
Como se mencionó anteriormente, esto activará
helm-controller, que llevará a cabo la actualización real
del chart de Helm.
A continuación, encontrará un diagrama de la descripción anterior:
36.2.6.2.3.2 Pasos para la actualización #
Clone el repositorio
suse-edge/fleet-examplesde la etiqueta de versión correcta.Cree un directorio en el que almacenarán los archivos de los charts de Helm extraídos.
mkdir archivesEn el directorio recién creado, extraiga los archivos de los charts de Helm que desea actualizar:
cd archives helm pull [chart URL | repo/chartname] # Alternatively if you want to pull a specific version: # helm pull [chart URL | repo/chartname] --version 0.0.0En la página Assets (Recursos) de la etiqueta de versión deseada, descargue el guion
generate-chart-upgrade-data.sh.Ejecute el guion
generate-chart-upgrade-data.sh:chmod +x ./generate-chart-upgrade-data.sh ./generate-chart-upgrade-data.sh --archive-dir /foo/bar/archives/ --fleet-path /foo/bar/fleet-examples/fleets/day2/eib-charts-upgraderPara cada archivo de chart del directorio
--archive-dir, el guion genera un archivoKubernetes Secret YAMLque contiene los datos de actualización de chart y lo guardar en el directoriobase/secretsde la flota especificada por--fleet-path.El guion
generate-chart-upgrade-data.shtambién aplica modificaciones adicionales a la flota para garantizar que la carga de trabajo desplegada por la flota utilice correctamente los archivosKubernetes Secret YAMLgenerados.ImportanteLos usuarios no deben cambiar nada de lo que genera el guion
generate-chart-upgrade-data.sh.
Los pasos siguientes dependen del entorno en el que se esté ejecutando:
En un entorno que admita GitOps (por ejemplo, que no esté aislado, o que esté aislado pero permita la asistencia de un servidor Git local):
Copie la flota
fleets/day2/eib-charts-upgraderen el repositorio que usará para GitOps.NotaAsegúrese de que la flota incluye los cambios realizados por el guion
generate-chart-upgrade-data.sh.Configure un recurso
GitRepoque se usará para incluir todos los recursos de la flotaeib-charts-upgrader.Para la configuración y el despliegue de
GitRepomediante la interfaz de usuario de Rancher, consulte Accessing Fleet in the Rancher UI (Acceso a Fleet en la interfaz de usuario de Rancher).Para la configuración y el despliegue manuales de
GitRepo, consulte Creating a Deployment (Creación de un despliegue).
En un entorno que no admita GitOps (por ejemplo, un entorno aislado que no permita el uso de un servidor Git local):
Descargue el binario de
fleet-clide la página de la versión derancher/fleet(fleet-linux-amd64para Linux). Los usuarios de Mac pueden usar una versión propia: fleet-cli.Diríjase a la flota
eib-charts-upgrader:cd /foo/bar/fleet-examples/fleets/day2/eib-charts-upgraderCree un archivo
targets.yamlque indicará a Fleet dónde debe desplegar los recursos:cat > targets.yaml <<EOF targets: # To map the local(management) cluster - clusterName: local EOFNotaHay casos prácticos en los que el clúster
localpodría tener un nombre diferente.Para recuperar el nombre del clúster
local, ejecute el siguiente comando:kubectl get clusters.fleet.cattle.io -n fleet-localUtilice
fleet-clipara convertir la flota en un recursoBundle:fleet apply --compress --targets-file=targets.yaml -n fleet-local -o - eib-charts-upgrade > bundle.yamlEsto creará un Bundle (
bundle.yaml) que contendrá todos los recursos de plantilla de la flotaeib-charts-upgrader.Para obtener más información sobre el comando
fleet apply, consulte fleet apply.Para obtener más información sobre cómo convertir flotas en Bundles, consulte Convert a Helm Chart into a Bundle (Conversión de un chart de Helm en un Bundle).
Despliegue el
Bundle. Puede hacerlo de dos formas:Mediante la interfaz de usuario de Rancher: seleccione Continuous Delivery → Advanced → Bundles → Create from YAML (Entrega continua → Avanzado → Bundles → Crear desde YAML) y pegue el contenido de
bundle.yamlo haga clic en la opciónRead from File(Leer desde archivo) y pase el archivo.Manualmente: despliegue el archivo
bundle.yamlmanualmente dentro de suclúster de gestión.
Al ejecutar estos pasos, se desplegará correctamente el recurso
GitRepo/Bundle. Fleet recogerá el recurso y su contenido
se desplegará en los clústeres de destino que el usuario haya especificado
en los pasos anteriores. Para obtener una descripción general del proceso,
consulte la Sección 36.2.6.2.3.1, “Descripción general”.
Para obtener información sobre cómo realizar un seguimiento del proceso de actualización, consulte la Sección 36.2.6.2.3.3, “Ejemplo”.
Cuando haya verificado que el chart se ha actualizado correctamente, elimine
el recurso Bundle/GitRepo.
Esto eliminará los recursos de actualización que ya no son necesarios del
clúster de gestión, lo que garantizará que no se
produzcan conflictos entre versiones en el futuro.
36.2.6.2.3.3 Ejemplo #
El siguiente ejemplo muestra cómo actualizar un chart de Helm desplegado
mediante EIB de una versión a otra en un clúster de
gestión. Tenga en cuenta que las versiones utilizadas en
este ejemplo no son recomendaciones. Para
obtener recomendaciones de versiones específicas para una versión de Edge,
consulte las notas de la versión (Sección 53.1, “Resumen”).
Caso práctico:
Se ejecuta un clúster de
gestiónen una versión anterior de Longhorn.El clúster se ha desplegado mediante EIB, utilizando el siguiente fragmento de definición de imagen:
kubernetes: helm: charts: - name: longhorn-crd repositoryName: rancher-charts targetNamespace: longhorn-system createNamespace: true version: 104.2.0+up1.7.1 installationNamespace: kube-system - name: longhorn repositoryName: rancher-charts targetNamespace: longhorn-system createNamespace: true version: 104.2.0+up1.7.1 installationNamespace: kube-system repositories: - name: rancher-charts url: https://charts.rancher.io/ ...SUSE Storagedebe actualizarse a una versión que sea compatible con Edge 3.5. Lo que significa que debe actualizarse a la versión1.10.1.Se entiende que el
clúster de gestiónestá aislado, sin asistencia para un servidor Git local y con una configuración de Rancher operativa.
Siga los pasos de actualización (Sección 36.2.6.2.3.2, “Pasos para la actualización”):
Clone el repositorio
suse-edge/fleet-exampledesde la etiquetarelease-3.5.0.git clone -b release-3.5.0 https://github.com/suse-edge/fleet-examples.gitCree un directorio donde se almacenará el archivo de actualización de
Longhorn.mkdir archivesExtraiga la versión del archivo de chart de
Longhorndeseada:# First add the Rancher Helm chart repository helm repo add rancher-charts https://charts.rancher.io/ # Pull the Longhorn 1.10.1 chart archive helm pull oci://dp.apps.rancher.io/charts/suse-storage --version 1.10.1Fuera del directorio
archives, descargue el guiongenerate-chart-upgrade-data.shde la etiqueta de la versiónsuse-edge/fleet-examples.La configuración del directorio debería ser similar a:
. ├── archives │ └── longhorn-1.10.1.tgz ├── fleet-examples ... │ ├── fleets │ │ ├── day2 | | | ├── ... │ │ │ ├── eib-charts-upgrader │ │ │ │ ├── base │ │ │ │ │ ├── job.yaml │ │ │ │ │ ├── kustomization.yaml │ │ │ │ │ ├── patches │ │ │ │ │ │ └── job-patch.yaml │ │ │ │ │ ├── rbac │ │ │ │ │ │ ├── cluster-role-binding.yaml │ │ │ │ │ │ ├── cluster-role.yaml │ │ │ │ │ │ ├── kustomization.yaml │ │ │ │ │ │ └── sa.yaml │ │ │ │ │ └── secrets │ │ │ │ │ ├── eib-charts-upgrader-script.yaml │ │ │ │ │ └── kustomization.yaml │ │ │ │ ├── fleet.yaml │ │ │ │ └── kustomization.yaml │ │ │ └── ... │ └── ... └── generate-chart-upgrade-data.shEjecute el guion
generate-chart-upgrade-data.sh:# First make the script executable chmod +x ./generate-chart-upgrade-data.sh # Then execute the script ./generate-chart-upgrade-data.sh --archive-dir ./archives --fleet-path ./fleet-examples/fleets/day2/eib-charts-upgraderLa estructura del directorio tras la ejecución del guion debería ser similar a esto:
. ├── archives │ └── longhorn-1.10.1.tgz ├── fleet-examples ... │ ├── fleets │ │ ├── day2 │ │ │ ├── ... │ │ │ ├── eib-charts-upgrader │ │ │ │ ├── base │ │ │ │ │ ├── job.yaml │ │ │ │ │ ├── kustomization.yaml │ │ │ │ │ ├── patches │ │ │ │ │ │ └── job-patch.yaml │ │ │ │ │ ├── rbac │ │ │ │ │ │ ├── cluster-role-binding.yaml │ │ │ │ │ │ ├── cluster-role.yaml │ │ │ │ │ │ ├── kustomization.yaml │ │ │ │ │ │ └── sa.yaml │ │ │ │ │ └── secrets │ │ │ │ │ ├── eib-charts-upgrader-script.yaml │ │ │ │ │ ├── kustomization.yaml │ │ │ │ │ ├── longhorn-VERSION.yaml - secret created by the generate-chart-upgrade-data.sh script │ │ │ │ │ └── longhorn-crd-VERSION.yaml - secret created by the generate-chart-upgrade-data.sh script │ │ │ │ ├── fleet.yaml │ │ │ │ └── kustomization.yaml │ │ │ └── ... │ └── ... └── generate-chart-upgrade-data.shLos archivos modificados en Git deberían tener este aspecto:
Changes not staged for commit: (use "git add <file>..." to update what will be committed) (use "git restore <file>..." to discard changes in working directory) modified: fleets/day2/eib-charts-upgrader/base/patches/job-patch.yaml modified: fleets/day2/eib-charts-upgrader/base/secrets/kustomization.yaml Untracked files: (use "git add <file>..." to include in what will be committed) fleets/day2/eib-charts-upgrader/base/secrets/longhorn-VERSION.yaml fleets/day2/eib-charts-upgrader/base/secrets/longhorn-crd-VERSION.yamlCree un
Bundlepara la flotaeib-charts-upgrader:En primer lugar, diríjase a la flota:
cd ./fleet-examples/fleets/day2/eib-charts-upgraderA continuación, cree un archivo
targets.yaml:cat > targets.yaml <<EOF targets: - clusterName: local EOFDespués, use el binario de
fleet-clipara convertir la flota en un Bundle:fleet apply --compress --targets-file=targets.yaml -n fleet-local -o - eib-charts-upgrade > bundle.yaml
Despliegue el Bundle mediante la interfaz de usuario de Rancher:
Figura 36.1: Despliegue del Bundle mediante la interfaz de Rancher #Ahora, seleccione Read from File (Leer desde archivo) y busque el archivo
bundle.yamlen su sistema.El
Bundlese rellenará automáticamente en la interfaz de usuario de Rancher.Seleccione Create (Crear).
Cuando haya finalizado el despliegue correctamente, el Bundle deberá tener un aspecto similar al siguiente:
Figura 36.2: Bundle desplegado correctamente #
Cuando haya finalizado el despliegue del Bundle
correctamente, para supervisar el proceso de actualización:
Verifique los registros del
pod de actualización:Ahora, verifique los registros del pod creado para la actualización por helm-controller:
El nombre del pod tendrá este formato:
helm-install-longhorn-<sufijo aleatorio>El pod estará en el espacio de nombres donde se desplegó el recurso
HelmChart. En nuestro caso,kube-system.Figura 36.3: Registros de chart de Longhorn actualizado correctamente #
Compruebe que la versión de
HelmChartse ha actualizado. Para ello, diríjase a la secciónHelmChartsde Rancher seleccionandoMore Resources → HelmCharts(Más recursos → HelmCharts). Seleccione el espacio de nombres donde se desplegó el chart; en este ejemplo, seríakube-system.Por último, compruebe que los pods de Longhorn se estén ejecutando.
Tras realizar las validaciones anteriores, se puede presuponer con seguridad
que el chart de Helm de Longhorn se ha actualizado a la versión
1.10.1.
36.2.6.2.3.4 Actualización del chart de Helm con una herramienta GitOps de terceros #
Puede darse el caso de que los usuarios deseen utilizar este procedimiento
de actualización con un flujo de trabajo de GitOps que no sea Fleet (por
ejemplo, Flux).
Para generar los recursos necesarios para el procedimiento de actualización,
puede usar el guion generate-chart-upgrade-data.sh para
rellenar la flota eib-charts-upgrader con los datos
proporcionados por el usuario. Para obtener más información sobre cómo
hacerlo, consulte la Sección 36.2.6.2.3.2, “Pasos para la actualización”.
Cuando haya completado la configuración, puede utilizar kustomize para generar una solución totalmente funcional que puede desplegar en su clúster:
cd /foo/bar/fleets/day2/eib-charts-upgrader
kustomize build .Si desea incluir la solución en su flujo de trabajo de GitOps, puede
eliminar el archivo fleet.yaml y usar lo que queda como
una configuración válida de Kustomize. No olvide ejecutar
primero el guion generate-chart-upgrade-data.sh, para
poder rellenar la configuración de Kustomize con los
datos de los charts de Helm a los que desea actualizar.
Para comprender cómo se pretende usar este flujo de trabajo, puede resultar útil consultar la Sección 36.2.6.2.3.1, “Descripción general” y la Sección 36.2.6.2.3.2, “Pasos para la actualización”.
37 Clústeres descendentes #
Los pasos siguientes no se aplican a clústeres
descendentes gestionados por SUSE Telco Cloud (Capítulo 38, SUSE Telco Cloud). Para obtener información sobre cómo actualizar estos
clústeres, consulte la Sección 44.3, “Actualización de clústeres descendentes”.
Esta sección describe las formas posibles de realizar operaciones de "día 2"
para diferentes partes de su clúster descendente.
37.1 Fleet #
Esta sección ofrece información sobre cómo realizar operaciones de "día 2" utilizando el componente Fleet (Capítulo 8, Fleet).
En esta sección se tratan los siguientes temas:
Sección 37.1.1, “Componentes”: los componentes predeterminados usados para todas las operaciones de "día 2".
Sección 37.1.2, “Determinación de su caso de uso”: proporciona una descripción general de los recursos personalizados de Fleet que se usarán y su idoneidad para diferentes casos de uso de operaciones de "día 2".
Sección 37.1.3, “Flujo de trabajo de día 2”: proporciona una guía del flujo de trabajo para ejecutar operaciones de "día 2" con Fleet.
Sección 37.1.4, “Actualización del sistema operativo”: describe cómo realizar actualizaciones del sistema operativo con Fleet.
Sección 37.1.5, “Actualización de la versión de Kubernetes”: describe cómo realizar actualizaciones de la versión de Kubernetes con Fleet.
Sección 37.1.6, “Actualización de charts de Helm”: describe cómo realizar actualizaciones de charts de Helm con Fleet.
37.1.1 Componentes #
A continuación, encontrará una descripción de los componentes
predeterminados que deben configurarse en el clúster
descendente para poder realizar correctamente operaciones
de "día 2" con Fleet.
37.1.1.1 System Upgrade Controller (SUC) #
Debe desplegarse en cada clúster descendente.
System Upgrade Controller es responsable
de ejecutar tareas en nodos específicos según los datos de configuración
proporcionados mediante un recurso personalizado, denominado
plan.
SUC se utiliza activamente para actualizar el sistema operativo y la distribución de Kubernetes.
Para obtener más información sobre el componente SUC y cómo encaja en la pila de Edge, consulte el Capítulo 21, System Upgrade Controller.
Para obtener información sobre cómo desplegar SUC, determine primero su caso práctico Sección 37.1.2, “Determinación de su caso de uso”) y, a continuación, consulte las secciones Instalación de System Upgrade Controller - GitRepo (Sección 21.2.1.1, “Instalación de System Upgrade Controller - GitRepo”) o Instalación de System Upgrade Controller - Bundle (Sección 21.2.1.2, “Instalación de System Upgrade Controller - Bundle”).
37.1.2 Determinación de su caso de uso #
Fleet usa dos tipos de recursos personalizados para permitir la gestión de los recursos de Kubernetes y Helm.
A continuación, encontrará información sobre la finalidad de estos recursos y los casos de uso para los que son más adecuados en el contexto de las operaciones de "día 2".
37.1.2.1 GitRepo #
Un GitRepo es un recurso de Fleet (Capítulo 8, Fleet) que representa un repositorio Git desde el que
Fleet puede crear Bundles. Cada
Bundle se crea en función de las rutas de configuración
definidas dentro del recurso GitRepo. Para obtener más
información, consulte la documentación de GitRepo.
En el contexto de las operaciones de "día 2", los recursos
GitRepo se suelen usar para desplegar
SUC o planes de SUC en entornos
no aislados que emplean un enfoque de
GitOps de Fleet.
Como alternativa, los recursos GitRepo también se pueden
utilizar para desplegar SUC o planes de
SUC en entornos aislados,
siempre que se refleje la configuración del
repositorio a través de un servidor Git local.
37.1.2.2 Bundle #
Los Bundles contienen recursos sin procesar de Kubernetes que se desplegarán en el
clúster de destino. Por lo general, se crean a partir de un recurso
GitRepo, pero hay casos en los que se pueden desplegar
manualmente. Para obtener más información, consulte la documentación de
Bundle.
En el contexto de las operaciones de "día 2", los recursos
Bundle se suelen usar para desplegar
SUC o planes de SUC en entornos
aislados que no utilizan algún tipo de
procedimiento GitOps local (por ejemplo, un servidor Git local).
Alternativamente, si su caso de uso no permite un flujo de trabajo
GitOps (por ejemplo, porque use un repositorio Git),
también se pueden utilizar recursos Bundle para desplegar
SUC o planes de SUC en entornos
no aislados.
37.1.3 Flujo de trabajo de día 2 #
A continuación, se describe el flujo de trabajo de "día 2" que se debe seguir al actualizar un clúster descendente a una versión específica de Edge.
Actualización del sistema operativo (Sección 37.1.4, “Actualización del sistema operativo”)
Actualización de la versión de Kubernetes (Sección 37.1.5, “Actualización de la versión de Kubernetes”)
Actualización del chart de Helm (Sección 37.1.6, “Actualización de charts de Helm”)
37.1.4 Actualización del sistema operativo #
En esta sección se describe cómo realizar una actualización del sistema operativo utilizando Capítulo 8, Fleet y Capítulo 21, System Upgrade Controller.
En esta sección se tratan los siguientes temas:
Sección 37.1.4.1, “Componentes”: componentes adicionales usados por el proceso de actualización.
Sección 37.1.4.2, “Descripción general”: descripción general del proceso de actualización.
Sección 37.1.4.3, “Requisitos”: requisitos del proceso de actualización.
Sección 37.1.4.4, “Actualización del sistema operativo - Despliegue del plan de SUC”: información sobre cómo desplegar
planes de SUC, responsables de iniciar el proceso de actualización.
37.1.4.1 Componentes #
Esta sección trata sobre los componentes personalizados que el proceso de
actualización del sistema operativo usa en lugar de los
componentes predeterminados de "día 2" (Sección 37.1.1, “Componentes”).
37.1.4.1.1 systemd.service #
La actualización del sistema operativo en un nodo específico se gestiona mediante un servicio systemd.service.
En función del tipo de actualización que requiera el sistema operativo de una versión de Edge a otra, se creará un servicio diferente:
Para las versiones de Edge que requieren la misma versión del sistema operativo (por ejemplo, la
6.1), se creará el servicioos-pkg-update.service. Use transactional-update para realizar una actualización normal del paquete.Para las versiones de Edge que requieran una migración de la versión del sistema operativo (por ejemplo, de la
6.1a la6.2), se creará el servicioos-migration.service. Use transactional-update para realizar:Una actualización normal del paquete que garantice que todos los paquetes estén actualizados para mitigar cualquier fallo en la migración relacionado con versiones antiguas del paquete.
Una migración del sistema operativo mediante el comando
zypper migration.
Los servicios mencionados se incluyen a cada nodo mediante un plan
de SUC que debe estar ubicado en el clúster descendente que
necesita una actualización del sistema operativo.
37.1.4.2 Descripción general #
La actualización del sistema operativo para los nodos del clúster
descendente se realiza con Fleet y System
Upgrade Controller (SUC).
Fleet se usa para desplegar y gestionar
planes de SUC en el clúster deseado.
Los planes de SUC son recursos
personalizados que describen los pasos que debe seguir
SUC para ejecutar una tarea específica en un conjunto de
nodos. Para ver un ejemplo de cómo es un plan de SUC,
consulte el repositorio
original.
Los planes de SUC de sistema operativo se envían a cada
clúster desplegando un recurso GitRepo o Bundle a un espacio
de trabajo de Fleet específico. Fleet recupera el
GitRepo/Bundle desplegado y despliega su contenido (los
planes de SUC de sistema operativo) en los clústeres
deseados.
Los recursos GitRepo/Bundle siempre se despliegan en el
clúster de gestión. Que se use un recurso
GitRepo o Bundle depende del caso de
uso. Consulte la Sección 37.1.2, “Determinación de su caso de uso”
para obtener más información.
Los planes de SUC de sistema operativo describen el
siguiente flujo de trabajo:
Use siempre el comando cordon en los nodos antes de las actualizaciones del sistema operativo.
Actualice siempre los nodos
control-planeantes que los nodosworker.Actualice siempre el clúster en un único nodo cada vez.
Una vez desplegados los planes de SUC de sistema
operativo, el flujo de trabajo es el siguiente:
SUC reconcilia los
planes de SUC de sistema operativodesplegados y crea untrabajo de Kubernetesen cada nodo.El
trabajo de Kubernetescrea un servicio systemd.service (Sección 37.1.4.1.1, “systemd.service”) para la actualización de paquetes o para la migración del sistema operativo.El servicio
systemd.servicecreado activa el proceso de actualización del sistema operativo en el nodo específico.ImportanteCuando finaliza el proceso de actualización del sistema operativo, el nodo correspondiente se
rearrancapara aplicar las actualizaciones en el sistema.
A continuación, encontrará un diagrama de la descripción anterior:
37.1.4.3 Requisitos #
Generales:
Equipo registrado en el Centro de servicios al cliente de SUSE: todos los nodos del clúster descendentes deben estar registrados en
https://scc.suse.com/. Es necesario para que el serviciosystemd.servicerespectivo pueda conectarse correctamente al repositorio RPM deseado.ImportanteEn las versiones de Edge que requieren que se migre la versión del sistema operativo (por ejemplo, de la
6.1a la6.2), asegúrese de que la clave del Centro de servicios al cliente de SUSE admita la migración a la versión nueva.Asegúrese de que las tolerancias del plan de SUC coincidan con las tolerancias de los nodos. Si los nodos de su clúster de Kubernetes tienen intolerancias (taints) personalizadas, asegúrese de añadir tolerancias (tolerations) para ellas en los planes de SUC. De forma predeterminada, los planes de SUC solo tienen tolerancias para los nodos de plano de control. Las tolerancias predeterminadas son:
CriticalAddonsOnly=true:NoExecute
node-role.kubernetes.io/control-plane:NoSchedule
node-role.kubernetes.io/etcd:NoExecute
NotaCualquier tolerancia adicional debe añadirse en la sección
.spec.tolerationsde cada plan. Los planes de SUC relacionados con la actualización del sistema operativo se pueden encontrar en el repositorio suse-edge/fleet-examples enfleets/day2/system-upgrade-controller-plans/os-upgrade. Asegúrese de usar planes que tengan una etiqueta de versión de repositorio válida.Esto es un ejemplo de definición de tolerancias personalizadas para el plan de SUC de plano de control:
apiVersion: upgrade.cattle.io/v1 kind: Plan metadata: name: os-upgrade-control-plane spec: ... tolerations: # default tolerations - key: "CriticalAddonsOnly" operator: "Equal" value: "true" effect: "NoExecute" - key: "node-role.kubernetes.io/control-plane" operator: "Equal" effect: "NoSchedule" - key: "node-role.kubernetes.io/etcd" operator: "Equal" effect: "NoExecute" # custom toleration - key: "foo" operator: "Equal" value: "bar" effect: "NoSchedule" ...
En entornos aislados:
37.1.4.4 Actualización del sistema operativo - Despliegue del plan de SUC #
En entornos que se hayan actualizado previamente mediante este procedimiento, los usuarios deben asegurarse de que se haya completado uno de los pasos siguientes:
Elimine cualquier plan de SUC desplegado anteriormente relacionado con versiones anteriores de Edge del clúster descendente. Esto se puede hacer eliminando el clúster deseado de la configuración de destino deGitRepo/Bundleexistente o eliminando por completo el recursoGitRepo/Bundle.Reutilice el recurso GitRepo/Bundle existente. Puede hacerlo haciendo que la revisión del recurso apunte a una nueva etiqueta que contenga los recursos de Fleet correctos para la versión deseada desuse-edge/fleet-examples.
Esto se hace con el fin de evitar conflictos entre los planes de
SUC para versiones anteriores de Edge.
Si los usuarios intentan actualizar, mientras haya planes de
SUC existentes en el clúster descendente, verán el siguiente error
de Fleet:
Not installed: Unable to continue with install: Plan <plan_name> in namespace <plan_namespace> exists and cannot be imported into the current release: invalid ownership metadata; annotation validation error..Como se menciona en la Sección 37.1.4.2, “Descripción general”, las actualizaciones
del sistema operativo se realizan incluyendo planes de
SUC en el clúster deseado de las siguientes formas:
Recurso
GitRepode Fleet: Sección 37.1.4.4.1, “Despliegue del plan de SUC - Recurso GitRepo”.Recurso
Bundlede Fleet: Sección 37.1.4.4.2, “Despliegue del plan de SUC - Recurso Bundle”.
Para determinar qué recurso se debe usar, consulte la Sección 37.1.2, “Determinación de su caso de uso”.
Si desea desplegar los planes de SUC de sistema operativo
desde una herramienta GitOps de terceros, consulte la Sección 37.1.4.4.3, “Despliegue del plan de SUC - Flujo de trabajo de GitOps de terceros”.
37.1.4.4.1 Despliegue del plan de SUC - Recurso GitRepo #
Es posible desplegar un recurso GitRepo,
que incluye los planes de SUC de sistema operativo, de
estas formas:
Mediante la
interfaz de usuario de Rancher: Sección 37.1.4.4.1.1, “Creación de GitRepo - Interfaz de usuario de Rancher” (siRancherestá disponible).Desplegando manualmente (Sección 37.1.4.4.1.2, “Creación de GitRepo - Manual”) el recurso en el
clúster de gestión.
Una vez desplegado, para supervisar el proceso de actualización del sistema operativo de los nodos de su clúster de destino, consulte la Sección 21.3, “Supervisión de planes de System Upgrade Controller”.
37.1.4.4.1.1 Creación de GitRepo - Interfaz de usuario de Rancher #
Para crear un recurso GitRepo con la interfaz de usuario
de Rancher, siga la documentación
oficial.
El equipo de Edge mantiene una flota (fleet) lista para usar. Dependiendo de su entorno, se puede utilizar directamente o como plantilla.
Para los casos prácticos en los que no es necesario incluir cambios
personalizados en los planes de SUC que incluye la flota,
los usuarios pueden usar directamente la flota os-upgrade
desde el repositorio suse-edge/fleet-examples.
Si fuera necesario realizar cambios personalizados (por ejemplo, para añadir
tolerancias personalizadas), los usuarios deben usar la flota
os-upgrade desde un repositorio independiente, lo que les
permitirá añadir los cambios a los planes de SUC según sea necesario.
Hay un ejemplo de cómo se puede configurar un recurso
GitRepo para utilizar la flota del repositorio
suse-edge/fleet-examples aquí.
37.1.4.4.1.2 Creación de GitRepo - Manual #
Extraiga el recurso GitRepo:
curl -o os-upgrade-gitrepo.yaml https://raw.githubusercontent.com/suse-edge/fleet-examples/refs/tags/release-3.5.0/gitrepos/day2/os-upgrade-gitrepo.yamlEdite la configuración de GitRepo. En
spec.targets, especifique la lista de destinos que desee. De forma predeterminada, los recursosGitRepodesuse-edge/fleet-examplesNO están asignados a ningún clúster descendente.Para que coincidan todos los clústeres, cambie el destino predeterminado de
GitRepoa:spec: targets: - clusterSelector: {}Como alternativa, si desea una selección de clústeres más detallada, consulte Mapping to Downstream Clusters (Asignación a clústeres descendentes).
Aplique el recurso GitRepo a su
clúster de gestión:kubectl apply -f os-upgrade-gitrepo.yamlConsulte el recurso GitRepo creado en el espacio de nombres
fleet-default:kubectl get gitrepo os-upgrade -n fleet-default # Example output NAME REPO COMMIT BUNDLEDEPLOYMENTS-READY STATUS os-upgrade https://github.com/suse-edge/fleet-examples.git release-3.5.0 0/0
37.1.4.4.2 Despliegue del plan de SUC - Recurso Bundle #
Es posible desplegar un recurso Bundle,
que incluye los planes de SUC de sistema operativo
válidos, de estas formas:
Mediante la
interfaz de usuario de Rancher: Sección 37.1.4.4.2.1, “Creación de Bundle - Interfaz de usuario de Rancher” (siRancherestá disponible).Desplegando manualmente (Sección 37.1.4.4.2.2, “Creación del Bundle - Manual”) el recurso en el
clúster de gestión.
Una vez desplegado, para supervisar el proceso de actualización del sistema operativo de los nodos de su clúster de destino, consulte la Sección 21.3, “Supervisión de planes de System Upgrade Controller”.
37.1.4.4.2.1 Creación de Bundle - Interfaz de usuario de Rancher #
El equipo de Edge mantiene un bundle listo para usar que puede emplear en los pasos que se indican a continuación.
Para crear un bundle con la interfaz de usuario de Rancher:
En la esquina superior izquierda, haga clic en ☰ → Continuous Delivery (☰ → Entrega continua).
Diríjase a Advanced > Bundles (Avanzado > Bundles).
Seleccione Create from YAML (Crear desde YAML).
Desde aquí, puede crear el Bundle de las siguientes maneras:
NotaPuede haber casos en los que sea necesario incluir cambios personalizados en los
planes de SUCque incluye el Bundle (por ejemplo, para añadir tolerancias personalizadas). Asegúrese de incluir esos cambios en el Bundle que se generará con los pasos siguientes.Copiando manualmente el contenido del Bundle desde
suse-edge/fleet-examplesa la página Create from YAML (Crear desde YAML).Clonando el repositorio suse-edge/fleet-examples desde la etiqueta de versión deseada y seleccionando la opciónRead from File (Leer desde archivo) en la página Create from YAML (Crear desde YAML). Desde ahí, diríjase a la ubicación del Bundle (
bundles/day2/system-upgrade-controller-plans/os-upgrade) y seleccione el archivo del Bundle. Esto rellenará automáticamente la página Create from YAML (Crear desde YAML) con el contenido del Bundle.
Cambie los clústeres de destino para el
Bundle:Para que coincidan todos los clústeres descendentes, cambie el valor
.spec.targetspredeterminado del Bundle a:spec: targets: - clusterSelector: {}Para obtener asignaciones de clústeres descendentes más detalladas, consulte Mapping to Downstream Clusters (Asignación a clústeres descendentes).
Seleccione Create (Crear).
37.1.4.4.2.2 Creación del Bundle - Manual #
Extraiga el recurso Bundle:
curl -o os-upgrade-bundle.yaml https://raw.githubusercontent.com/suse-edge/fleet-examples/refs/tags/release-3.5.0/bundles/day2/system-upgrade-controller-plans/os-upgrade/os-upgrade-bundle.yamlEdite las configuraciones de destino del
Bundle. Enspec.targets, proporcione la lista de destinos que desee. De forma predeterminada, los recursosBundledesuse-edge/fleet-examplesNO están asignados a ningún clúster descendente.Para que coincidan con todos los clústeres descendentes, cambie el valor de destino predeterminado del
Bundlea:spec: targets: - clusterSelector: {}Como alternativa, si desea una selección de clústeres más detallada, consulte Mapping to Downstream Clusters (Asignación a clústeres descendentes).
Aplique el recurso Bundle al
clúster de gestión:kubectl apply -f os-upgrade-bundle.yamlConsulte el recurso Bundle creado en el espacio de nombres
fleet-default:kubectl get bundles -n fleet-default
37.1.4.4.3 Despliegue del plan de SUC - Flujo de trabajo de GitOps de terceros #
Puede haber casos prácticos en los que los usuarios deseen incorporar los
planes de SUC de sistema operativo a su propio flujo de
trabajo de GitOps de terceros (por ejemplo, Flux).
Para obtener los recursos de actualización del sistema operativo que necesita, determine primero la etiqueta de versión de Edge del repositorio suse-edge/fleet-examples que desea utilizar.
Después, los recursos se encuentran en
fleets/day2/system-upgrade-controller-plans/os-upgrade,
donde:
plan-control-plane.yamles un recurso de plan de SUC para los nodos de plano de control.plan-worker.yamles un recurso de plan de SUC para los nodos de trabajador.secret.yamles un secreto que contiene el guionupgrade.sh, que se encarga de crear el servicio systemd.service (Sección 37.1.4.1.1, “systemd.service”).config-map.yamles un mapa de configuración que contiene las configuraciones que utiliza el guionupgrade.sh.
Estos recursos de plan son interpretados por
System Upgrade Controller y se deben desplegar en cada
clúster descendente que desee actualizar. Para obtener información sobre el
despliegue de SUC, consulte la Sección 21.2, “Instalación de System Upgrade Controller”.
Para comprender mejor cómo usar su flujo de trabajo de GitOps para desplegar los planes de SUC para actualizar el sistema operativo, puede resultar útil echar un vistazo a la descripción general (Sección 37.1.4.2, “Descripción general”).
37.1.5 Actualización de la versión de Kubernetes #
Esta sección trata sobre las actualizaciones de Kubernetes para clústeres
descendentes que NO se hayan creado
mediante una instancia de Rancher (Capítulo 5, Rancher). Para obtener información sobre cómo
actualizar la versión de Kubernetes de los clústeres creados con
Rancher, consulte Upgrading
and Rolling Back Kubernetes (Actualización y reversión de
Kubernetes).
En esta sección se describe cómo realizar una actualización de Kubernetes utilizando Capítulo 8, Fleet y Capítulo 21, System Upgrade Controller.
En esta sección se tratan los siguientes temas:
Sección 37.1.5.1, “Componentes”: componentes adicionales usados por el proceso de actualización.
Sección 37.1.5.2, “Descripción general”: descripción general del proceso de actualización.
Sección 37.1.5.3, “Requisitos”: requisitos del proceso de actualización.
Sección 37.1.5.4, “Actualización de K8s - Despliegue del plan de SUC”: información sobre cómo desplegar
planes de SUC, responsables de iniciar el proceso de actualización.
37.1.5.1 Componentes #
Esta sección trata sobre los componentes personalizados que el proceso de
actualización de K8s usa en lugar de los componentes
predeterminados de "día 2" (Sección 37.1.1, “Componentes”).
37.1.5.1.1 rke2-upgrade #
Es la imagen de contenedor responsable de actualizar la versión de RKE2 de un nodo específico.
Se incluye a través de un pod creado por SUC basado en un plan de SUC. El plan debe estar ubicado en cada clúster que necesite una actualización de RKE2.
Para obtener más información sobre cómo la imagen
rke2-upgrade realiza la actualización, consulte la documentación
original.
37.1.5.1.2 k3s-upgrade #
Es la imagen de contenedor responsable de actualizar la versión de K3s de un nodo específico.
Se incluye a través de un pod creado por SUC basado en un plan de SUC. El plan debe estar ubicado en cada clúster que necesite una actualización de K3s.
Para obtener más información sobre cómo realiza la imagen
k3s-upgrade la actualización, consulte la documentación
original.
37.1.5.2 Descripción general #
La actualización de la distribución de Kubernetes para los nodos del clúster
descendentes se realiza con Fleet y System
Upgrade Controller (SUC).
Fleet se usa para desplegar y gestionar planes
de SUC en el clúster deseado.
Los planes de SUC son recursos
personalizados que describen los pasos que debe seguir SUC para ejecutar una tarea específica en un
conjunto de nodos. Para ver un ejemplo de un plan de SUC,
consulte el repositorio
original.
Los planes de SUC de K8s se incluyen en cada clúster
desplegando un recurso GitRepo o Bundle en un espacio
de trabajo específico de Fleet. Fleet recupera el
GitRepo/Bundle desplegado y despliega su contenido (los
planes de SUC de K8s) en los clústeres deseados.
Los recursos GitRepo/Bundle siempre se despliegan en el
clúster de gestión. Que se use un recurso
GitRepo o Bundle depende del caso de
uso. Consulte la Sección 37.1.2, “Determinación de su caso de uso”
para obtener más información.
Los planes de SUC de K8s describen el siguiente flujo de
trabajo:
Use siempre el comando cordon en los nodos antes de las actualizaciones de K8s.
Actualice siempre los nodos
control-planeantes que los nodosworker.Actualice siempre los nodos de
control-plane(plano de control) de uno en uno y los nodosworker(trabajador) de dos en dos.
Una vez desplegados los planes de SUC de K8s, el flujo de
trabajo es el siguiente:
SUC reconcilia los
planes de SUC de K8sdesplegados y crea untrabajo de Kubernetesen cada nodo.Dependiendo de la distribución de Kubernetes, el trabajo creará un pod que ejecutará la imagen de contenedor rke2-upgrade (Sección 37.1.5.1.1, “rke2-upgrade”) o k3s-upgrade (Sección 37.1.5.1.2, “k3s-upgrade”).
El pod creado seguirá el siguiente flujo de trabajo:
Sustituye el binario
rke2/k3sexistente en el nodo por el de la imagenrke2-upgrade/k3s-upgrade.Detiene el proceso
rke2/k3sen ejecución.
Al detener el proceso
rke2/k3s, se activa un reinicio y se lanza un nuevo proceso que ejecuta el binario actualizado, lo que da como resultado una versión actualizada de la distribución de Kubernetes.
A continuación, encontrará un diagrama de la descripción anterior:
37.1.5.3 Requisitos #
Haga una copia de seguridad de su distribución de Kubernetes:
Para los clústeres RKE2, consulte RKE2 Backup and Restore (Copia de seguridad y restauración de RKE2).
Para los clústeres K3s, consulte K3s Backup and Restore (Copia de seguridad y restauración de K3s).
Asegúrese de que las tolerancias del plan de SUC coincidan con las tolerancias de los nodos. Si los nodos del clúster de Kubernetes tienen intolerancias (taints) personalizadas, asegúrese de añadir tolerancias (tolerations) para ellas en los planes de SUC. Por defecto, los planes de SUC solo tienen tolerancias para los nodos de plano de control. Las tolerancias predeterminadas son:
CriticalAddonsOnly=true:NoExecute
node-role.kubernetes.io/control-plane:NoSchedule
node-role.kubernetes.io/etcd:NoExecute
NotaCualquier tolerancia adicional debe añadirse en la sección
.spec.tolerationsde cada plan. Los planes de SUC relacionados con la actualización de la versión de Kubernetes se encuentran en el repositorio suse-edge/fleet-examples en:Para RKE2:
fleets/day2/system-upgrade-controller-plans/rke2-upgradePara K3s:
fleets/day2/system-upgrade-controller-plans/k3s-upgrade
Asegúrese de usar los planes de una etiqueta de versión del repositorio válida.
Este es un ejemplo de definición de tolerancias personalizadas para el plan de SUC de plano de control de RKE2:
apiVersion: upgrade.cattle.io/v1 kind: Plan metadata: name: rke2-upgrade-control-plane spec: ... tolerations: # default tolerations - key: "CriticalAddonsOnly" operator: "Equal" value: "true" effect: "NoExecute" - key: "node-role.kubernetes.io/control-plane" operator: "Equal" effect: "NoSchedule" - key: "node-role.kubernetes.io/etcd" operator: "Equal" effect: "NoExecute" # custom toleration - key: "foo" operator: "Equal" value: "bar" effect: "NoSchedule" ...
37.1.5.4 Actualización de K8s - Despliegue del plan de SUC #
En entornos que se hayan actualizado previamente mediante este procedimiento, los usuarios deben asegurarse de que se haya completado uno de los pasos siguientes:
Elimine cualquier plan de SUC desplegado anteriormente relacionado con versiones anteriores de Edge del clúster descendente. Esto se puede hacer eliminando el clúster deseado de la configuración de destino deGitRepo/Bundleexistente o eliminando por completo el recursoGitRepo/Bundle.Reutilice el recurso GitRepo/Bundle existente. Puede hacerlo haciendo que la revisión del recurso apunte a una nueva etiqueta que contenga los recursos de Fleet correctos para la versión deseada desuse-edge/fleet-examples.
Esto se hace con el fin de evitar conflictos entre los planes de
SUC para versiones anteriores de Edge.
Si los usuarios intentan actualizar, mientras haya planes de
SUC existentes en el clúster descendente, verán el siguiente error
de Fleet:
Not installed: Unable to continue with install: Plan <plan_name> in namespace <plan_namespace> exists and cannot be imported into the current release: invalid ownership metadata; annotation validation error..Como se menciona en la Sección 37.1.5.2, “Descripción general”, las actualizaciones
de Kubernetes se realizan incluyendo planes de SUC en el
clúster deseado de las siguientes formas:
Recurso GitRepo de Fleet (Sección 37.1.5.4.1, “Despliegue del plan de SUC - Recurso GitRepo”)
Recurso Bundle de Fleet (Sección 37.1.5.4.2, “Despliegue del plan de SUC - Recurso Bundle”)
Para determinar qué recurso se debe usar, consulte la Sección 37.1.2, “Determinación de su caso de uso”.
Si desea desplegar los planes de SUC de K8s desde una
herramienta GitOps de terceros, consulte la Sección 37.1.5.4.3, “Despliegue del plan de SUC - Flujo de trabajo de GitOps de terceros”.
37.1.5.4.1 Despliegue del plan de SUC - Recurso GitRepo #
Es posible desplegar un recurso GitRepo,
que incluye los planes de SUC de K8s necesarios, de las
siguientes formas:
Mediante la
interfaz de usuario de Rancher: Sección 37.1.5.4.1.1, “Creación de GitRepo - Interfaz de usuario de Rancher” (siRancherestá disponible).Desplegando manualmente (Sección 37.1.5.4.1.2, “Creación de GitRepo - Manual”) el recurso en el
clúster de gestión.
Una vez desplegado, para supervisar el proceso de actualización de Kubernetes de los nodos del clúster de destino, consulte la Sección 21.3, “Supervisión de planes de System Upgrade Controller”.
37.1.5.4.1.1 Creación de GitRepo - Interfaz de usuario de Rancher #
Para crear un recurso GitRepo con la interfaz de usuario
de Rancher, siga la documentación
oficial.
El equipo de Edge mantiene flotas listas para usar para las distribuciones de Kubernetes rke2 y k3s. Según su entorno, estas flotas se pueden usar directamente o como plantilla.
Cuando no sea necesario incluir cambios personalizados en los
planes de SUC que incluyen estas flotas, los usuarios
pueden consultar directamente las flotas en el repositorio
suse-edge/fleet-examples.
Si fuera necesario realizar cambios personalizados (por ejemplo, para añadir tolerancias personalizadas), los usuarios deben consultar las flotas desde un repositorio independiente, lo que les permitirá añadir los cambios a los planes de SUC según sea necesario.
Ejemplos de configuración para un recurso GitRepo
utilizando las flotas del repositorio
suse-edge/fleet-examples:
37.1.5.4.1.2 Creación de GitRepo - Manual #
Extraiga el recurso GitRepo:
Para clústeres RKE2:
curl -o rke2-upgrade-gitrepo.yaml https://raw.githubusercontent.com/suse-edge/fleet-examples/refs/tags/release-3.5.0/gitrepos/day2/rke2-upgrade-gitrepo.yamlPara clústeres K3s:
curl -o k3s-upgrade-gitrepo.yaml https://raw.githubusercontent.com/suse-edge/fleet-examples/refs/tags/release-3.5.0/gitrepos/day2/k3s-upgrade-gitrepo.yaml
Edite la configuración de GitRepo. En
spec.targets, especifique la lista de destinos que desee. De forma predeterminada, los recursosGitRepodesuse-edge/fleet-examplesNO están asignados a ningún clúster descendente.Para que coincidan todos los clústeres, cambie el destino predeterminado de
GitRepoa:spec: targets: - clusterSelector: {}Como alternativa, si desea una selección de clústeres más detallada, consulte Mapping to Downstream Clusters (Asignación a clústeres descendentes).
Aplique los recursos GitRepo a su
clúster de gestión:# RKE2 kubectl apply -f rke2-upgrade-gitrepo.yaml # K3s kubectl apply -f k3s-upgrade-gitrepo.yamlConsulte el recurso GitRepo creado en el espacio de nombres
fleet-default:# RKE2 kubectl get gitrepo rke2-upgrade -n fleet-default # K3s kubectl get gitrepo k3s-upgrade -n fleet-default # Example output NAME REPO COMMIT BUNDLEDEPLOYMENTS-READY STATUS k3s-upgrade https://github.com/suse-edge/fleet-examples.git fleet-default 0/0 rke2-upgrade https://github.com/suse-edge/fleet-examples.git fleet-default 0/0
37.1.5.4.2 Despliegue del plan de SUC - Recurso Bundle #
Es posible desplegar un recurso Bundle,
que incluye los planes de SUC de actualización de
Kubernetes necesarios, de una de estas formas:
Mediante la
interfaz de usuario de Rancher: Sección 37.1.5.4.2.1, “Creación de Bundle - Interfaz de usuario de Rancher” (siRancherestá disponible).Desplegando manualmente (Sección 37.1.5.4.2.2, “Creación del Bundle - Manual”) el recurso en el
clúster de gestión.
Una vez desplegado, para supervisar el proceso de actualización de Kubernetes de los nodos del clúster de destino, consulte la Sección 21.3, “Supervisión de planes de System Upgrade Controller”.
37.1.5.4.2.1 Creación de Bundle - Interfaz de usuario de Rancher #
El equipo de Edge mantiene bundles listos para usar para las distribuciones de Kubernetes rke2 y k3s. Dependiendo de su entorno, estos bundles se pueden utilizar directamente o como plantilla.
Para crear un bundle con la interfaz de usuario de Rancher:
En la esquina superior izquierda, haga clic en ☰ → Continuous Delivery (☰ → Entrega continua).
Diríjase a Advanced > Bundles (Avanzado > Bundles).
Seleccione Create from YAML (Crear desde YAML).
Desde aquí, puede crear el Bundle de las siguientes maneras:
NotaPuede haber casos en los que sea necesario incluir cambios personalizados en los
planes de SUCque incluye el Bundle (por ejemplo, para añadir tolerancias personalizadas). Asegúrese de incluir esos cambios en el Bundle que se generará con los pasos siguientes.Copie manualmente el contenido del Bundle para RKE2 o K3s desde
suse-edge/fleet-examplesen la página Create from YAML (Crear desde YAML).Clone el repositorio suse-edge/fleet-examples desde la etiqueta de versión deseada y seleccione la opción Read from File (Leer desde archivo) en la página Create from YAML (Crear desde YAML). Desde ahí, diríjase al Bundle que necesita (
bundles/day2/system-upgrade-controller-plans/rke2-upgrade/plan-bundle.yamlpara RKE2 ybundles/day2/system-upgrade-controller-plans/k3s-upgrade/plan-bundle.yamlpara K3s). La página Create from YAML (Crear desde YAML) se rellenará automáticamente con el contenido del paquete.
Cambie los clústeres de destino para el
Bundle:Para que coincidan todos los clústeres descendentes, cambie el valor
.spec.targetspredeterminado del Bundle a:spec: targets: - clusterSelector: {}Para obtener asignaciones de clústeres descendentes más detalladas, consulte Mapping to Downstream Clusters (Asignación a clústeres descendentes).
Seleccione Create (Crear).
37.1.5.4.2.2 Creación del Bundle - Manual #
Extraiga los recursos Bundle:
Para clústeres RKE2:
curl -o rke2-plan-bundle.yaml https://raw.githubusercontent.com/suse-edge/fleet-examples/refs/tags/release-3.5.0/bundles/day2/system-upgrade-controller-plans/rke2-upgrade/plan-bundle.yamlPara clústeres K3s:
curl -o k3s-plan-bundle.yaml https://raw.githubusercontent.com/suse-edge/fleet-examples/refs/tags/release-3.5.0/bundles/day2/system-upgrade-controller-plans/k3s-upgrade/plan-bundle.yaml
Edite las configuraciones de destino del
Bundle. Enspec.targets, proporcione la lista de destinos que desee. De forma predeterminada, los recursosBundledesuse-edge/fleet-examplesNO están asignados a ningún clúster descendente.Para que coincidan con todos los clústeres descendentes, cambie el valor de destino predeterminado del
Bundlea:spec: targets: - clusterSelector: {}Como alternativa, si desea una selección de clústeres más detallada, consulte Mapping to Downstream Clusters (Asignación a clústeres descendentes).
Aplique los recursos Bundle al
clúster de gestión:# For RKE2 kubectl apply -f rke2-plan-bundle.yaml # For K3s kubectl apply -f k3s-plan-bundle.yamlConsulte el recurso Bundle creado en el espacio de nombres
fleet-default:# For RKE2 kubectl get bundles rke2-upgrade -n fleet-default # For K3s kubectl get bundles k3s-upgrade -n fleet-default # Example output NAME BUNDLEDEPLOYMENTS-READY STATUS k3s-upgrade 0/0 rke2-upgrade 0/0
37.1.5.4.3 Despliegue del plan de SUC - Flujo de trabajo de GitOps de terceros #
Puede haber casos prácticos en los que los usuarios deseen incorporar los
planes de SUC de actualización de Kubernetes a su propio
flujo de trabajo de GitOps de terceros (por ejemplo,
Flux).
Para obtener los recursos de actualización de K8s que necesita, primero determine la etiqueta de versión de Edge del repositorio suse-edge/fleet-examples que desea utilizar.
Después, los recursos se encuentran en:
Para actualizar un clúster RKE2:
Para nodos
control-plane:fleets/day2/system-upgrade-controller-plans/rke2-upgrade/plan-control-plane.yamlPara nodos
worker:fleets/day2/system-upgrade-controller-plans/rke2-upgrade/plan-worker.yaml
Para actualizar un clúster K3s:
Para nodos
control-plane:fleets/day2/system-upgrade-controller-plans/k3s-upgrade/plan-control-plane.yamlPara nodos
worker:fleets/day2/system-upgrade-controller-plans/k3s-upgrade/plan-worker.yaml
Estos recursos de plan son interpretados por
System Upgrade Controller y se deben desplegar en cada
clúster descendente que desee actualizar. Para obtener información sobre el
despliegue de SUC, consulte la Sección 21.2, “Instalación de System Upgrade Controller”.
Para comprender mejor cómo usar su flujo de trabajo de GitOps para desplegar
los planes de SUC para actualizar la
versión de Kubernetes, puede resultar útil echar un vistazo a la descripción
general (Sección 37.1.5.2, “Descripción general”) del
procedimiento de actualización utilizando Fleet.
37.1.6 Actualización de charts de Helm #
Esta sección cubre lo siguiente:
Sección 37.1.6.1, “Preparación para entornos aislados”: contiene información sobre cómo incluir charts e imágenes OCI relacionados con Edge en su registro privado.
Sección 37.1.6.2, “Procedimiento de actualización”: contiene información sobre diferentes casos de actualización de charts de Helm y su procedimiento de actualización.
37.1.6.1 Preparación para entornos aislados #
37.1.6.1.1 Asegúrese de tener acceso a los recursos de Fleect del chart de Helm #
Dependiendo de lo que admita su entorno, puede elegir una de estas opciones:
Aloje los recursos de Fleet de su chart en un servidor Git local al que pueda acceder su
clúster de gestión.Use la interfaz de línea de comandos de Fleet para convertir un chart de Helm en un Bundle que podrá utilizar directamente sin necesidad de alojarlo en ningún sitio. Puede descargar la interfaz de línea de comandos de la página de la versión. Para los usuarios de Mac, hay una versión propia de fleet-cli.
37.1.6.1.2 Busque los recursos necesarios para su versión de Edge #
Vaya a la página de la versión de "día 2", busque la versión de Edge a la que desea actualizar su chart y haga clic en Assets (Recursos).
En la sección Assets (Recursos), descargue los archivos siguientes:
Archivo de versión
Descripción
edge-save-images.sh
Extrae las imágenes especificadas en el archivo
edge-release-images.txty las empaqueta en un archivo ".tar.gz".edge-save-oci-artefacts.sh
Extrae las imágenes del chart OCI relacionadas con la versión específica de Edge y las empaqueta en un archivo ".tar.gz".
edge-load-images.sh
Carga imágenes desde un archivo ".tar.gz", las vuelve a etiquetar y las envía a un registro privado.
edge-load-oci-artefacts.sh
Toma un directorio que contiene paquetes de charts OCI ".tgz" de Edge y los carga en un registro privado.
edge-release-helm-oci-artefacts.txt
Contiene una lista de imágenes de charts OCI relacionadas con una versión específica de Edge.
edge-release-images.txt
Contiene una lista de imágenes relacionadas con una versión específica de Edge.
37.1.6.1.3 Cree el archivo de imágenes de la versión de Edge #
En un equipo con acceso a Internet:
Permita que
edge-save-images.shse pueda ejecutar:chmod +x edge-save-images.shGenere el archivo de imagen:
./edge-save-images.sh --source-registry registry.suse.comEsto creará un archivo listo para cargar llamado
edge-images.tar.gz.NotaSi se especifica la opción
-i|--images, el nombre del archivo puede ser diferente.Copie este archivo a su equipo aislado:
scp edge-images.tar.gz <user>@<machine_ip>:/path
37.1.6.1.4 Cree el archivo de imágenes del chart OCI de Edge #
En un equipo con acceso a Internet:
Permita que
edge-save-oci-artefacts.shse pueda ejecutar:chmod +x edge-save-oci-artefacts.shGenere el archivo de imagen del chart OCI:
./edge-save-oci-artefacts.sh --source-registry registry.suse.comEsto creará un archivo denominado
oci-artefacts.tar.gz.NotaSi se especifica la opción
-a|--archive, el nombre del archivo puede ser distinto.Copie este archivo a su equipo aislado:
scp oci-artefacts.tar.gz <user>@<machine_ip>:/path
37.1.6.1.5 Cargue las imágenes de la versión de Edge en su equipo aislado #
En su equipo aislado:
Inicie sesión en su registro privado (si es necesario):
podman login <REGISTRY.YOURDOMAIN.COM:PORT>Permita que
edge-load-images.shse pueda ejecutar:chmod +x edge-load-images.shEjecute el guion pasando el archivo
edge-images.tar.gzcopiado anteriormente:./edge-load-images.sh --source-registry registry.suse.com --registry <REGISTRY.YOURDOMAIN.COM:PORT> --images edge-images.tar.gzNotaEsto cargará todas las imágenes desde
edge-images.tar.gz, las volverá a etiquetar y las enviará al registro especificado en la opción--registry.
37.1.6.1.6 Cargue las imágenes del chart OCI de Edge en su equipo aislado #
En su equipo aislado:
Inicie sesión en su registro privado (si es necesario):
podman login <REGISTRY.YOURDOMAIN.COM:PORT>Permita que
edge-load-oci-artefacts.shse pueda ejecutar:chmod +x edge-load-oci-artefacts.shDesempaquete el archivo
oci-artefacts.tar.gzcopiado:tar -xvf oci-artefacts.tar.gzEsto generará un directorio con el formato de nombre
edge-release-oci-tgz-<fecha>.Pase este directorio al guion
edge-load-oci-artefacts.shpara cargar las imágenes del chart OCI de Edge a su registro privado:NotaEste guion presupone que la interfaz de línea de comandos de
Helmya está preinstalada en su entorno. Para obtener instrucciones sobre la instalación de Helm, consulte Installing Helm (Instalación de Helm)../edge-load-oci-artefacts.sh --archive-directory edge-release-oci-tgz-<date> --registry <REGISTRY.YOURDOMAIN.COM:PORT> --source-registry registry.suse.com
37.1.6.1.7 Configure el registro privado en su distribución de Kubernetes #
Para RKE2, consulte Private Registry Configuration (Configuración del registro privado)
Para K3s, consulte Private Registry Configuration (Configuración del registro privado)
37.1.6.2 Procedimiento de actualización #
Esta sección se centra en los siguientes casos prácticos del procedimiento de actualización de Helm:
Los charts de Helm desplegados manualmente no se pueden actualizar de forma fiable. Recomendamos volver a desplegar el chart de Helm utilizando el método Sección 37.1.6.2.1, “Tengo un nuevo clúster y me gustaría desplegar y gestionar un chart de Helm de Edge”.
37.1.6.2.1 Tengo un nuevo clúster y me gustaría desplegar y gestionar un chart de Helm de Edge #
En esta sección se trata lo siguiente:
37.1.6.2.1.1 Prepare los recursos de Fleet para su chart #
Adquiera los recursos de Fleet del chart desde la etiqueta de versión de Edge que desee usar.
Diríjase a la flota de chart de Helm (
fleets/day2/chart-templates/<chart>).Si tiene intención de utilizar un flujo de trabajo de GitOps, copie el directorio Fleet del chart en el repositorio Git desde donde realizará la operación de GitOps.
Opcionalmente, si el chart de Helm requiere que se configuren sus valores, edite la configuración de
.helm.valuesdentro del archivofleet.yamldel directorio copiado.Opcionalmente, puede haber casos en los que sea necesario añadir recursos adicionales a la flota de su chart para que se adapte mejor a su entorno. Para obtener información sobre cómo mejorar su directorio de Fleet, consulte Git Repository Contents (Contenido del repositorio Git).
En algunos casos, el tiempo de espera predeterminado que Fleet usa para las operaciones de Helm puede ser insuficiente, lo que da lugar al siguiente error:
failed pre-install: context deadline exceededSi fuera el caso, añada la propiedad timeoutSeconds
en la configuración de helm de su archivo
fleet.yaml.
Esto es un ejemplo del aspecto que
tendría el chart de Helm de longhorn:
Estructura del repositorio Git del usuario:
<user_repository_root> ├── longhorn │ └── fleet.yaml └── longhorn-crd └── fleet.yamlContenido de
fleet.yamlcon datos deLonghorndel usuario:defaultNamespace: longhorn-system helm: # timeoutSeconds: 10 releaseName: "longhorn" chart: "longhorn" repo: "https://charts.rancher.io/" version: "1.10.1" takeOwnership: true # custom chart value overrides values: # Example for user provided custom values content defaultSettings: deletingConfirmationFlag: true # https://fleet.rancher.io/bundle-diffs diff: comparePatches: - apiVersion: apiextensions.k8s.io/v1 kind: CustomResourceDefinition name: engineimages.longhorn.io operations: - {"op":"remove", "path":"/status/conditions"} - {"op":"remove", "path":"/status/storedVersions"} - {"op":"remove", "path":"/status/acceptedNames"} - apiVersion: apiextensions.k8s.io/v1 kind: CustomResourceDefinition name: nodes.longhorn.io operations: - {"op":"remove", "path":"/status/conditions"} - {"op":"remove", "path":"/status/storedVersions"} - {"op":"remove", "path":"/status/acceptedNames"} - apiVersion: apiextensions.k8s.io/v1 kind: CustomResourceDefinition name: volumes.longhorn.io operations: - {"op":"remove", "path":"/status/conditions"} - {"op":"remove", "path":"/status/storedVersions"} - {"op":"remove", "path":"/status/acceptedNames"}NotaEstos son solo valores de ejemplo que se utilizan para mostrar configuraciones personalizadas en el chart de
longhorn. NO deben considerarse directrices de despliegue para el chart delonghorn.
37.1.6.2.1.2 Despliegue la flota en su chart #
Puede desplegar la flota de su chart usando GitRepo (Sección 37.1.6.2.1.2.1, “GitRepo”) o Bundle (Sección 37.1.6.2.1.2.2, “Bundle”).
Al desplegar su flota, si recibe un mensaje con la indicación
Modified (Modificado), asegúrese de añadir la entrada
comparePatches correspondiente a la sección
diff del Fleet. Para obtener más información, consulte
Generating Diffs to
Ignore Modified GitRepos (Generación de diffs para ignorar recursos
GitRepo modificados).
37.1.6.2.1.2.1 GitRepo #
El recurso GitRepo de Fleet incluye información sobre cómo acceder a los recursos de Fleet de su chart y a qué clústeres deben aplicarse esos recursos.
El recurso GitRepo se puede desplegar mediante la interfaz
de usuario de Rancher o, manualmente, desplegando el
recurso en el clúster de gestión.
Recurso GitRepo de Longhorn de ejemplo para el despliegue manual:
apiVersion: fleet.cattle.io/v1alpha1
kind: GitRepo
metadata:
name: longhorn-git-repo
namespace: fleet-default
spec:
# If using a tag
# revision: user_repository_tag
#
# If using a branch
# branch: user_repository_branch
paths:
# As seen in the 'Prepare your Fleet resources' example
- longhorn
- longhorn-crd
repo: user_repository_url
targets:
# Match all clusters
- clusterSelector: {}37.1.6.2.1.2.2 Bundle #
Los recursos Bundle contienen los
recursos sin procesar de Kubernetes que debe desplegar Fleet. Normalmente,
se recomienda utilizar el enfoque de GitRepo, pero en
entornos aislados o que no admitan un servidor Git local, los
Bundles pueden ayudarle a propagar su chart de Helm de
Fleet a los clústeres de destino.
Es posible desplegar un Bundle mediante la interfaz de
usuario de Rancher seleccionando Continuous Delivery → Advanced →
Bundles → Create from YAML (Entrega continua → Avanzado → Bundles
→ Crear desde YAML)) o desplegando manualmente el recurso
Bundle en el espacio de nombres de Fleet correcto. Para
obtener información sobre los espacios de nombres de Fleet, consulte la
documentación
original.
Es posible crear Bundles para los charts de Helm de Edge
convirtiendo
un chart de Helm en un Bundle de Fleet.
A continuación, hay un ejemplo de cómo crear un recurso
Bundle a partir de plantillas de flota de un chart de
Helm de longhorn
y longhorn-crd
y cómo desplegar manualmente este Bundle en su clúster de
gestión.
Para ilustrar el flujo de trabajo, el siguiente ejemplo usa la estructura de directorio suse-edge/fleet-examples.
Diríjase a la plantilla de flota de chart de longhorn:
cd fleets/day2/chart-templates/longhorn/longhornCree un archivo
targets.yamlque indicará a Fleet en qué clústeres debe desplegar el chart de Helm:cat > targets.yaml <<EOF targets: # Matches all downstream clusters - clusterSelector: {} EOFPara una selección más detallada de clústeres descendentes, consulte Mapping to Downstream Clusters (Asignación a clústeres descendentes).
Convierta la flota de chart de Helm de
Longhornen un recurso Bundle mediante fleet-cli.NotaPuede obtener la interfaz de línea de comandos de Fleet (
fleet-linux-amd64) de la página Assets (Recursos) de su versión.Para usuarios de Mac, hay una versión propia de fleet-cli.
fleet apply --compress --targets-file=targets.yaml -n fleet-default -o - longhorn-bundle > longhorn-bundle.yamlDiríjase a la plantilla de flota de chart longhorn-crd:
cd fleets/day2/chart-templates/longhorn/longhorn-crdCree un archivo
targets.yamlque indicará a Fleet en qué clústeres debe desplegar el chart de Helm:cat > targets.yaml <<EOF targets: # Matches all downstream clusters - clusterSelector: {} EOFConvierta la flota de chart de Helm de la
CRD de Longhornen un recurso Bundle mediante fleet-cli.fleet apply --compress --targets-file=targets.yaml -n fleet-default -o - longhorn-crd-bundle > longhorn-crd-bundle.yamlDespliegue los archivos
longhorn-bundle.yamlylonghorn-crd-bundle.yamlen suclúster de gestión:kubectl apply -f longhorn-crd-bundle.yaml kubectl apply -f longhorn-bundle.yaml
Seguir estos pasos garantizará que SUSE Storage se
despliegue en todos los clústeres descendentes especificados.
37.1.6.2.1.3 Gestione el chart de Helm desplegado #
Cuando se complete el despliegue con Fleet, para actualizaciones de charts de Helm, consulte la Sección 37.1.6.2.2, “Quiero actualizar un chart de Helm gestionado por Fleet”.
37.1.6.2.2 Quiero actualizar un chart de Helm gestionado por Fleet #
Determine la versión a la que debe actualizar su chart para que sea compatible con la versión deseada de Edge. Puede consultar la versión del chart de Helm para cada versión de Edge en las notas de la versión (Sección 53.1, “Resumen”).
En su repositorio Git supervisado por Fleet, edite el archivo
fleet.yamldel chart de Helm con la versión y el repositorio correctos del chart, tal y como se indica en las notas de la versión (Sección 53.1, “Resumen”).Después de confirmar y enviar los cambios al repositorio, se activará una actualización del chart de Helm deseado.
37.1.6.2.3 Quiero actualizar un chart de Helm desplegado mediante EIB #
Capítulo 11, Edge Image Builder despliega charts de Helm creando un recurso
HelmChart y usando el helm-controller
introducido por la función de integración de Helm RKE2/K3s.
Para garantizar que un chart de Helm desplegado mediante
EIB se actualice correctamente, los usuarios deben
realizar una actualización de los recursos HelmChart
correspondientes.
A continuación, encontrará más información:
La descripción general (Sección 37.1.6.2.3.1, “Descripción general”) del proceso de actualización.
Los pasos necesarios para la actualización (Sección 37.1.6.2.3.2, “Pasos para la actualización”).
Un ejemplo (Sección 37.1.6.2.3.3, “Ejemplo”) que muestra la actualización de un chart de Longhorn usando el método explicado.
Cómo usar el proceso de actualización con una herramienta GitOps diferente (Sección 37.1.6.2.3.4, “Actualización del chart de Helm con una herramienta GitOps de terceros”).
37.1.6.2.3.1 Descripción general #
Los charts de Helm que se despliegan mediante EIB se
actualizan usando una flota llamada eib-charts-upgrader.
Esta flota procesa los datos proporcionados por el usuario para actualizar un conjunto específico de recursos
HelmChart.
Al actualizar estos recursos se activa helm-controller,
que actualiza los charts de Helm
asociados con los recursos HelmChart modificados.
Solo se espera de los usuarios que:
Extraigan localmente los archivos de cada chart de Helm que deba actualizarse.
Pasen estos archivos al guion generate-chart-upgrade-data.sh
generate-chart-upgrade-data.sh, que incluirá los datos de estos archivos en la flotaeib-charts-upgrader.Desplieguen la flota
eib-charts-upgradera suclúster de gestión. Esto se hace con un recursoGitRepooBundle.
Una vez desplegado, eib-charts-upgrader, con ayuda de
Fleet, incluirá sus recursos en el clúster descendente deseado.
Estos recursos incluyen:
Un conjunto de
secretosque guardan los datos del chart de Helm proporcionados por el usuario.Un
trabajo de Kubernetesque desplegará unpodque montará lossecretosmencionados anteriormente y, basándose en ellos, parcheará los recursos HelmChart correspondientes.
Como se mencionó anteriormente, esto activará
helm-controller, que llevará a cabo la actualización real
del chart de Helm.
A continuación, encontrará un diagrama de la descripción anterior:
37.1.6.2.3.2 Pasos para la actualización #
Clone el repositorio
suse-edge/fleet-examplesde la etiqueta de versión correcta.Cree un directorio en el que almacenarán los archivos de los charts de Helm extraídos.
mkdir archivesEn el directorio recién creado, extraiga los archivos de los charts de Helm que desea actualizar:
cd archives helm pull [chart URL | repo/chartname] # Alternatively if you want to pull a specific version: # helm pull [chart URL | repo/chartname] --version 0.0.0En la página Assets (Recursos) de la etiqueta de versión deseada, descargue el guion
generate-chart-upgrade-data.sh.Ejecute el guion
generate-chart-upgrade-data.sh:chmod +x ./generate-chart-upgrade-data.sh ./generate-chart-upgrade-data.sh --archive-dir /foo/bar/archives/ --fleet-path /foo/bar/fleet-examples/fleets/day2/eib-charts-upgraderPara cada archivo de chart del directorio
--archive-dir, el guion genera un archivoKubernetes Secret YAMLque contiene los datos de actualización de chart y lo guardar en el directoriobase/secretsde la flota especificada por--fleet-path.El guion
generate-chart-upgrade-data.shtambién aplica modificaciones adicionales a la flota para garantizar que la carga de trabajo desplegada por la flota utilice correctamente los archivosKubernetes Secret YAMLgenerados.ImportanteLos usuarios no deben cambiar nada de lo que genera el guion
generate-chart-upgrade-data.sh.
Los pasos siguientes dependen del entorno en el que se esté ejecutando:
En un entorno que admita GitOps (por ejemplo, que no esté aislado, o que esté aislado pero permita la asistencia de un servidor Git local):
Copie la flota
fleets/day2/eib-charts-upgraderen el repositorio que usará para GitOps.NotaAsegúrese de que la flota incluye los cambios realizados por el guion
generate-chart-upgrade-data.sh.Configure un recurso
GitRepoque se usará para incluir todos los recursos de la flotaeib-charts-upgrader.Para la configuración y el despliegue de
GitRepomediante la interfaz de usuario de Rancher, consulte Accessing Fleet in the Rancher UI (Acceso a Fleet en la interfaz de usuario de Rancher).Para la configuración y el despliegue manuales de
GitRepo, consulte Creating a Deployment (Creación de un despliegue).
En un entorno que no admita GitOps (por ejemplo, un entorno aislado que no permita el uso de un servidor Git local):
Descargue el binario de
fleet-clide la página de la versión derancher/fleet(fleet-linux-amd64para Linux). Los usuarios de Mac pueden usar una versión propia: fleet-cli.Diríjase a la flota
eib-charts-upgrader:cd /foo/bar/fleet-examples/fleets/day2/eib-charts-upgraderCree un archivo
targets.yamlque indicará a Fleet dónde debe desplegar los recursos:cat > targets.yaml <<EOF targets: # To match all downstream clusters - clusterSelector: {} EOFPara obtener información sobre cómo asignar clústeres de destino, consulte la documentación original.
Utilice
fleet-clipara convertir la flota en un recursoBundle:fleet apply --compress --targets-file=targets.yaml -n fleet-default -o - eib-charts-upgrade > bundle.yamlEsto creará un Bundle (
bundle.yaml) que contendrá todos los recursos de plantilla de la flotaeib-charts-upgrader.Para obtener más información sobre el comando
fleet apply, consulte fleet apply.Para obtener más información sobre cómo convertir flotas en Bundles, consulte Convert a Helm Chart into a Bundle (Conversión de un chart de Helm en un Bundle).
Despliegue el
Bundle. Puede hacerlo de dos formas:Mediante la interfaz de usuario de Rancher: seleccione Continuous Delivery → Advanced → Bundles → Create from YAML (Entrega continua → Avanzado → Bundles → Crear desde YAML) y pegue el contenido de
bundle.yamlo haga clic en la opciónRead from File(Leer desde archivo) y pase el archivo.Manualmente: despliegue el archivo
bundle.yamlmanualmente dentro de suclúster de gestión.
Al ejecutar estos pasos, se desplegará correctamente el recurso
GitRepo/Bundle. Fleet recogerá el recurso y su contenido
se desplegará en los clústeres de destino que el usuario haya especificado
en los pasos anteriores. Para obtener una descripción general del proceso,
consulte la Sección 37.1.6.2.3.1, “Descripción general”.
Para obtener información sobre cómo realizar un seguimiento del proceso de actualización, consulte la Sección 37.1.6.2.3.3, “Ejemplo”.
Cuando haya verificado que el chart se ha actualizado correctamente, elimine
el recurso Bundle/GitRepo.
Esto eliminará los recursos de actualización que ya no son necesarios de su
clúster descendente, lo que garantizará que no se
produzcan conflictos entre versiones en el futuro.
37.1.6.2.3.3 Ejemplo #
El siguiente ejemplo muestra cómo actualizar un chart de Helm desplegado con
EIB de una versión a otra en un clúster
descendente. Tenga en cuenta que las versiones utilizadas
en este ejemplo no son
recomendaciones. Para obtener recomendaciones de versiones específicas para
una versión de Edge, consulte las notas de la versión (Sección 53.1, “Resumen”).
Caso práctico:
Un clúster denominado
doc-exampleejecuta una versión anterior de Longhorn.El clúster se ha desplegado mediante EIB, utilizando el siguiente fragmento de definición de imagen:
kubernetes: helm: charts: - name: longhorn-crd repositoryName: rancher-charts targetNamespace: longhorn-system createNamespace: true version: 104.2.0+up1.7.1 installationNamespace: kube-system - name: longhorn repositoryName: rancher-charts targetNamespace: longhorn-system createNamespace: true version: 104.2.0+up1.7.1 installationNamespace: kube-system repositories: - name: rancher-charts url: https://charts.rancher.io/ ...SUSE Storagedebe actualizarse a una versión que sea compatible con Edge 3.5. Lo que significa que debe actualizarse a la versión1.10.1.Se sobrentiende que el
clúster de gestiónencargado de gestionardoc-exampleestá aislado, sin asistencia para un servidor Git local y con una configuración de Rancher operativa.
Siga los pasos de actualización (Sección 37.1.6.2.3.2, “Pasos para la actualización”):
Clone el repositorio
suse-edge/fleet-exampledesde la etiquetarelease-3.5.0.git clone -b release-3.5.0 https://github.com/suse-edge/fleet-examples.gitCree un directorio donde se almacenará el archivo de actualización de
Longhorn.mkdir archivesExtraiga la versión del archivo de chart de
Longhorndeseada:# First add the Rancher Helm chart repository helm repo add rancher-charts https://charts.rancher.io/ # Pull the Longhorn 1.10.1 chart archive helm pull oci://dp.apps.rancher.io/charts/suse-storage --version 1.10.1Fuera del directorio
archives, descargue el guiongenerate-chart-upgrade-data.shde la etiqueta de la versiónsuse-edge/fleet-examples.La configuración del directorio debería ser similar a:
. ├── archives │ └── longhorn-1.10.1.tgz ├── fleet-examples ... │ ├── fleets │ │ ├── day2 | | | ├── ... │ │ │ ├── eib-charts-upgrader │ │ │ │ ├── base │ │ │ │ │ ├── job.yaml │ │ │ │ │ ├── kustomization.yaml │ │ │ │ │ ├── patches │ │ │ │ │ │ └── job-patch.yaml │ │ │ │ │ ├── rbac │ │ │ │ │ │ ├── cluster-role-binding.yaml │ │ │ │ │ │ ├── cluster-role.yaml │ │ │ │ │ │ ├── kustomization.yaml │ │ │ │ │ │ └── sa.yaml │ │ │ │ │ └── secrets │ │ │ │ │ ├── eib-charts-upgrader-script.yaml │ │ │ │ │ └── kustomization.yaml │ │ │ │ ├── fleet.yaml │ │ │ │ └── kustomization.yaml │ │ │ └── ... │ └── ... └── generate-chart-upgrade-data.shEjecute el guion
generate-chart-upgrade-data.sh:# First make the script executable chmod +x ./generate-chart-upgrade-data.sh # Then execute the script ./generate-chart-upgrade-data.sh --archive-dir ./archives --fleet-path ./fleet-examples/fleets/day2/eib-charts-upgraderLa estructura del directorio tras la ejecución del guion debería ser similar a esto:
. ├── archives │ └── longhorn-1.10.1.tgz ├── fleet-examples ... │ ├── fleets │ │ ├── day2 │ │ │ ├── ... │ │ │ ├── eib-charts-upgrader │ │ │ │ ├── base │ │ │ │ │ ├── job.yaml │ │ │ │ │ ├── kustomization.yaml │ │ │ │ │ ├── patches │ │ │ │ │ │ └── job-patch.yaml │ │ │ │ │ ├── rbac │ │ │ │ │ │ ├── cluster-role-binding.yaml │ │ │ │ │ │ ├── cluster-role.yaml │ │ │ │ │ │ ├── kustomization.yaml │ │ │ │ │ │ └── sa.yaml │ │ │ │ │ └── secrets │ │ │ │ │ ├── eib-charts-upgrader-script.yaml │ │ │ │ │ ├── kustomization.yaml │ │ │ │ │ ├── longhorn-VERSION.yaml - secret created by the generate-chart-upgrade-data.sh script │ │ │ │ │ └── longhorn-crd-VERSION.yaml - secret created by the generate-chart-upgrade-data.sh script │ │ │ │ ├── fleet.yaml │ │ │ │ └── kustomization.yaml │ │ │ └── ... │ └── ... └── generate-chart-upgrade-data.shLos archivos modificados en Git deberían tener este aspecto:
Changes not staged for commit: (use "git add <file>..." to update what will be committed) (use "git restore <file>..." to discard changes in working directory) modified: fleets/day2/eib-charts-upgrader/base/patches/job-patch.yaml modified: fleets/day2/eib-charts-upgrader/base/secrets/kustomization.yaml Untracked files: (use "git add <file>..." to include in what will be committed) fleets/day2/eib-charts-upgrader/base/secrets/longhorn-VERSION.yaml fleets/day2/eib-charts-upgrader/base/secrets/longhorn-crd-VERSION.yamlCree un
Bundlepara la flotaeib-charts-upgrader:En primer lugar, diríjase a la flota:
cd ./fleet-examples/fleets/day2/eib-charts-upgraderA continuación, cree un archivo
targets.yaml:cat > targets.yaml <<EOF targets: - clusterName: doc-example EOFDespués, use el binario de
fleet-clipara convertir la flota en un Bundle:fleet apply --compress --targets-file=targets.yaml -n fleet-default -o - eib-charts-upgrade > bundle.yamlAhora, transfiera
bundle.yamla su equipo delclúster de gestión.
Despliegue el Bundle mediante la interfaz de usuario de Rancher:
Figura 37.1: Despliegue del Bundle mediante la interfaz de Rancher #Ahora, seleccione Read from File (Leer desde archivo) y busque el archivo
bundle.yamlen su sistema.El
Bundlese rellenará automáticamente en la interfaz de usuario de Rancher.Seleccione Create (Crear).
Cuando haya finalizado el despliegue correctamente, el Bundle deberá tener un aspecto similar al siguiente:
Figura 37.2: Bundle desplegado correctamente #
Cuando haya finalizado el despliegue del Bundle
correctamente, para supervisar el proceso de actualización:
Verifique los registros del
pod de actualización:Ahora, verifique los registros del pod creado para la actualización por helm-controller:
El nombre del pod tendrá este formato:
helm-install-longhorn-<sufijo aleatorio>El pod estará en el espacio de nombres donde se desplegó el recurso
HelmChart. En nuestro caso,kube-system.Figura 37.3: Registros de chart de Longhorn actualizado correctamente #
Compruebe que la versión de
HelmChartse ha actualizado. Para ello, diríjase a la secciónHelmChartsde Rancher seleccionandoMore Resources → HelmCharts(Más recursos → HelmCharts). Seleccione el espacio de nombres donde se desplegó el chart; en este ejemplo, seríakube-system.Por último, compruebe que los pods de Longhorn se estén ejecutando.
Tras realizar las validaciones anteriores, se puede presuponer con seguridad
que el chart de Helm de Longhorn se ha actualizado a la versión
1.10.1.
37.1.6.2.3.4 Actualización del chart de Helm con una herramienta GitOps de terceros #
Puede darse el caso de que los usuarios deseen utilizar este procedimiento
de actualización con un flujo de trabajo de GitOps que no sea Fleet (por
ejemplo, Flux).
Para generar los recursos necesarios para el procedimiento de actualización,
puede usar el guion generate-chart-upgrade-data.sh para
rellenar la flota eib-charts-upgrader con los datos
proporcionados por el usuario. Para obtener más información sobre cómo
hacerlo, consulte la Sección 37.1.6.2.3.2, “Pasos para la actualización”.
Cuando haya completado la configuración, puede utilizar kustomize para generar una solución totalmente funcional que puede desplegar en su clúster:
cd /foo/bar/fleets/day2/eib-charts-upgrader
kustomize build .Si desea incluir la solución en su flujo de trabajo de GitOps, puede
eliminar el archivo fleet.yaml y usar lo que queda como
una configuración válida de Kustomize. No olvide ejecutar
primero el guion generate-chart-upgrade-data.sh, para
poder rellenar la configuración de Kustomize con los
datos de los charts de Helm a los que desea actualizar.
Para comprender cómo se pretende usar este flujo de trabajo, puede resultar útil consultar la Sección 37.1.6.2.3.1, “Descripción general” y la Sección 37.1.6.2.3.2, “Pasos para la actualización”.
Parte VII Documentación de SUSE Telco Cloud #
Encontrará la documentación de SUSE Telco Cloud aquí
- 38 SUSE Telco Cloud
SUSE Telco Cloud (anteriormente denominado SUSE Edge for Telco) es una plataforma de computación optimizada para las telecomunicaciones que permite a las empresas de ese sector innovar y acelerar la modernización de sus redes.
- 39 Concepto y arquitectura
SUSE Telco Cloud es una plataforma diseñada para alojar aplicaciones de telecomunicaciones modernas y nativas de la nube a gran escala, desde el núcleo hasta la periferia.
- 40 Requisitos y supuestos
Estos son los requisitos de hardware de SUSE Telco Cloud:
- 41 Configuración del clúster de gestión
El clúster de gestión es la parte de SUSE Telco Cloud que se emplea para gestionar el aprovisionamiento y el ciclo de vida de las pilas de entorno de ejecución. Desde un punto de vista técnico, el clúster de gestión contiene los componentes siguientes:
- 42 Configuración de funciones de telecomunicaciones
Esta sección documenta y explica la configuración de las funciones específicas para telecomunicaciones en clústeres desplegados mediante SUSE Telco Cloud.
- 43 Aprovisionamiento de red dirigida totalmente automatizado
El aprovisionamiento de red dirigida es una función que permite automatizar el aprovisionamiento de clústeres descendentes. Esta función resulta útil cuando hay muchos clústeres descendentes que aprovisionar y se desea automatizar el proceso.
- 44 Acciones del ciclo de vida
Esta sección describe las acciones de gestión del ciclo de vida de los clústeres desplegados con SUSE Telco Cloud.
38 SUSE Telco Cloud #
SUSE Telco Cloud (anteriormente denominado SUSE Edge for Telco) es una plataforma de computación optimizada para las telecomunicaciones que permite a las empresas de ese sector innovar y acelerar la modernización de sus redes.
SUSE Telco Cloud es una pila nativa de la nube para telecomunicaciones diseñada para alojar CNF (construcciones de nube) y cubrir todos los ámbitos de las telecomunicaciones: Packet Core, RAN, OSS y BSS.
Automatiza la distribución sin intervención y la gestión del ciclo de vida de configuraciones complejas de pilas periféricas dirigidas a las telecomunicaciones.
Garantiza continuamente la calidad del hardware para telecomunicaciones, utilizando configuraciones y cargas de trabajo específicas para el sector.
Sus componentes están específicamente diseñados para usarse en edge computing, lo que ocupan menos espacio y ofrecen un mayor rendimiento por vatio.
Mantiene una estrategia de plataforma flexible con API independientes del proveedor y 100 % de código abierto.
39 Concepto y arquitectura #
SUSE Telco Cloud es una plataforma diseñada para alojar aplicaciones de telecomunicaciones modernas y nativas de la nube a gran escala, desde el núcleo hasta la periferia.
Esta página explica la arquitectura y los componentes usados en SUSE Telco Cloud.
39.1 Arquitectura de SUSE Telco Cloud #
El siguiente diagrama muestra la arquitectura general de SUSE Telco Cloud:
39.2 Componentes #
Hay dos bloques diferentes: la pila de gestión y la pila de entorno de ejecución:
Pila de gestión: es la parte de SUSE Telco Cloud que se emplea para gestionar el aprovisionamiento y el ciclo de vida de las pilas de entornos de ejecución. Incluye los siguientes componentes:
Gestión de múltiples clústeres en entornos de nube pública y privada con Rancher (Capítulo 5, Rancher)
Asistencia bare metal con proveedores de infraestructura Metal3 (Capítulo 10, Metal3), MetalLB (Capítulo 18, MetalLB) y
CAPI(Cluster API)Aislamiento completo de inquilinos e integraciones
IDP(proveedor de identidad)Gran mercado de integraciones y extensiones de terceros
API independiente del proveedor y un rico ecosistema de proveedores
Control de las actualizaciones transaccionales de SUSE Linux Micro
Motor GitOps para gestionar el ciclo de vida de los clústeres mediante repositorios Git con Fleet (Capítulo 8, Fleet)
Pila de entorno de ejecución: es la parte de SUSE Telco Cloud que se emplea para ejecutar las cargas de trabajo.
RKE2 (Capítulo 15, RKE2) es una distribución de Kubernetes ligera y con seguridad reforzada optimizada para entornos periféricos y de telecomunicaciones centrados en el cumplimiento.
SUSE Security (Capítulo 17, SUSE Security) para habilitar funciones de seguridad como el análisis de vulnerabilidades de imágenes, la inspección profunda de paquetes y el control automático del tráfico dentro del clúster.
Almacenamiento en bloques con SUSE Storage (Capítulo 16, SUSE Storage) para permitir una forma sencilla y fácil de utilizar una solución de almacenamiento nativa en la nube.
Sistema operativo optimizado con SUSE Linux Micro (Capítulo 9, SUSE Linux Micro) para habilitar un sistema operativo seguro, ligero e inmutable (sistema de archivos transaccional) para ejecutar contenedores. SUSE Linux Micro está disponible en arquitecturas AArch64 y AMD64/Intel 64, y también es compatible con un
kernel en tiempo realpara casos prácticos de telecomunicaciones y periféricos.
39.3 Ejemplo de flujos de despliegue #
A continuación se muestran ejemplos generales de flujos de trabajo para comprender la relación entre los componentes de gestión y los componentes de entorno de ejecución.
El aprovisionamiento de red dirigida es el flujo de trabajo que permite el despliegue de un nuevo clúster descendente con todos los componentes preconfigurados y listos para ejecutar cargas de trabajo sin intervención manual.
39.3.1 Ejemplo 1: despliegue de un nuevo clúster de gestión con todos los componentes instalados #
Use Edge Image Builder (Capítulo 11, Edge Image Builder) para crear una
imagen ISO nueva con la pila de gestión incluida. A
continuación, puede utilizar esta imagen ISO para
instalar un clúster de gestión nuevo en máquinas virtuales o en hardware
físico.
Para obtener más información sobre cómo desplegar un nuevo clúster de gestión, consulte la guía sobre el clúster de gestión de SUSE Telco Cloud (Capítulo 41, Configuración del clúster de gestión).
Para obtener más información sobre cómo usar Edge Image Builder, consulte el capítulo sobre Edge Image Builder (Capítulo 3, Clústeres independientes con Edge Image Builder).
39.3.2 Ejemplo 2: despliegue de un clúster descendente de un solo nodo con perfiles de telecomunicaciones para permitir la ejecución de cargas de trabajo de telecomunicaciones #
Cuando tengamos el clúster de gestión instalado y en funcionamiento, podremos utilizarlo para desplegar un clúster descendente de un solo nodo con todas las capacidades de telecomunicaciones habilitadas y configuradas mediante el flujo de trabajo de aprovisionamiento de red dirigida.
El siguiente diagrama muestra el flujo de trabajo general para desplegarlo:
Para obtener más información sobre cómo desplegar un clúster descendente, consulte la guía sobre aprovisionamiento automatizado de SUSE Telco Cloud (Capítulo 43, Aprovisionamiento de red dirigida totalmente automatizado).
Para obtener más información sobre las funciones para telecomunicaciones, consulte la guía de funciones para ese sector de SUSE Telco Cloud (Capítulo 42, Configuración de funciones de telecomunicaciones).
39.3.3 Ejemplo 3: despliegue de un clúster descendente de alta disponibilidad con MetalLB como equilibrador de carga #
Cuando tengamos el clúster de gestión instalado y en funcionamiento,
podremos utilizarlo para desplegar un clúster descendente de alta
disponibilidad con MetalLB como equilibrador de carga
mediante el flujo de trabajo de aprovisionamiento de red dirigida.
El siguiente diagrama muestra el flujo de trabajo general para desplegarlo:
Para obtener más información sobre cómo desplegar un clúster descendente, consulte la guía sobre aprovisionamiento automatizado de SUSE Telco Cloud (Capítulo 43, Aprovisionamiento de red dirigida totalmente automatizado).
40 Requisitos y supuestos #
40.1 Hardware #
Estos son los requisitos de hardware de SUSE Telco Cloud:
Clúster de gestión: el clúster de gestión tiene componentes como
SUSE Linux Micro,RKE2,SUSE Rancher PrimeyMetal3, y se utiliza para gestionar varios clústeres descendentes. Dependiendo del número de clústeres descendentes que se vayan a gestionar, los requisitos de hardware para el servidor pueden variar.Los requisitos mínimos para el servidor (
MVobare metal) son:RAM: 8 GB como mínimo (se recomiendan al menos 16 GB)
CPU: 2 como mínimo (se recomiendan al menos 4 CPU)
Clústeres descendentes: los clústeres descendentes son los clústeres desplegados para ejecutar cargas de trabajo de telecomunicaciones. Hay requisitos específicos para habilitar ciertas capacidades de telecomunicaciones como
SR-IOV,Optimización del rendimiento de la CPU, etc.SR-IOV: para adjuntar funciones virtuales (VF) en modo de encaminamiento a varias CNF/VNF, la tarjeta de interfaz de red debe admitir SR-IOV y VT-d/AMD-Vi debe estar habilitado en el BIOS.
Procesadores CPU: para ejecutar cargas de trabajo específicas de telecomunicaciones, el modelo de procesador CPU debe adaptarse para permitir la mayoría de las funciones disponibles en esta tabla de referencia (Capítulo 42, Configuración de funciones de telecomunicaciones).
Requisitos de firmware para la instalación con medios virtuales:
Hardware del servidor Modelo de BMC Gestión Hardware Dell
15.ª generación
iDRAC9
Hardware Supermicro
01.00.25
Supermicro SMC - Redfish
Hardware HPE
1.50
iLO6
40.2 Red #
Como referencia para la arquitectura de red, el siguiente diagrama muestra una arquitectura de red típica para un entorno de telecomunicaciones:
La arquitectura de red se basa en los siguientes componentes:
Red de gestión: esta red se usa para la gestión de los nodos del clúster descendentes. Se utiliza para la gestión fuera de banda. Por lo general, esta red también está conectada a un conmutador de gestión independiente, pero puede conectarse al mismo conmutador de servicio mediante VLAN para aislar el tráfico.
Red de plano de control: esta red se usa para la comunicación entre los nodos del clúster descendente y los servicios que se ejecutan en ellos. Esta red también se utiliza para la comunicación entre los nodos y los servicios externos, como los servidores
DHCPoDNS. En algunos casos, para entornos conectados, el conmutador/enrutador puede gestionar el tráfico a través de Internet.Otras redes: en algunos casos, los nodos podrían conectarse a otras redes con fines específicos.
Para utilizar el flujo de trabajo de aprovisionamiento de red dirigida, el clúster de gestión debe tener conectividad de red con el controlador de gestión de la placa base (BMC) del servidor del clúster descendente, de modo que se puedan automatizar la preparación y el aprovisionamiento del host.
40.3 Requisitos de puertos #
Para funcionar correctamente, un despliegue de SUSE Telco Cloud requiere que se pueda acceder a un número de puertos en los nodos de los clústeres de gestión y descendentes de Kubernetes.
La lista exacta depende de los componentes opcionales desplegados y de las opciones de despliegue seleccionadas (por ejemplo, el complemento de CNI).
40.3.1 Nodos de gestión #
En la tabla siguiente se muestran los puertos abiertos en los nodos en los que se ejecuta el clúster de gestión:
Para los puertos relacionados con el complemento de CNI, consulte los requisitos específicos de CNI (Sección 40.3.3, “Requisitos específicos del puerto de CNI”).
| Protocolo | Puerto | Código fuente | Descripción |
|---|---|---|---|
TCP | 22 | Cualquier fuente que requiera acceso SSH | Acceso SSH a los nodos del clúster de gestión |
TCP | 80 | Equilibrador de carga/proxy que realice una terminación TLS externa | Interfaz de usuario o API de Rancher si se usa terminación TLS externa |
TCP | 443 | Cualquier fuente que requiera acceso TLS a la interfaz de usuario/API de Rancher | Agente de Rancher, interfaz de usuario/API de Rancher |
TCP | 2379 | Nodos de servidor RKE2 (clúster de gestión) | Puerto cliente |
TCP | 2380 | Nodos de servidor RKE2 (clúster de gestión) | Puerto de par |
TCP | 6180 | Cualquier BMC(1) al que
| Servidor Web HTTPD |
TCP | 6185 | Cualquier BMC(1) al que
| Servidor Web HTTPD |
TCP | 6385 | Cualquier imagen ramdisk de IPA(1) de
| API de Ironic |
TCP | 6443 | Cualquier nodo de clúster de gestión; cualquier cliente de Kubernetes externo (al clúster de gestión) | API de Kubernetes |
TCP | 6545 | Cualquier nodo de clúster de gestión | Extrae artefactos del registro conforme con OCI (Hauler) |
TCP | 9345 | Servidor RKE2 y nodos de agente (clúster de gestión) | API de supervisor de RKE2 para el registro de nodos (puerto abierto en todos los nodos de servidor RKE2) |
TCP | 10250 | Cualquier nodo de clúster de gestión | Métricas de |
TCP/UDP/SCTP | 30000-32767 | Cualquier fuente externa (al clúster de gestión) que acceda a un servicio
expuesto en la red principal a través de un objeto
API de servicio | Intervalo de puertos |
(1) BMC: Baseboard Management Controller
(controlador de gestión de la placa base)
(2) IPA: Ironic Python Agent (agente Python de
Ironic)
40.3.2 Nodos descendentes #
En SUSE Telco Cloud, antes de que cualquier servidor (descendente) entre a formar parte de un clúster descendente de Kubernetes en ejecución (o que ejecute un clúster descendente de Kubernetes de un solo nodo), es necesario que pase por alguno de los estados de aprovisionamiento de BaremetalHost.
El controlador de gestión de la placa base (BMC) de un servidor descendente recién declarado debe ser accesible a través de la red fuera de banda. El BMC recibe instrucciones (del servicio Ironic que se ejecuta en el clúster de gestión) sobre los pasos iniciales que debe seguir:
Extraer y cargar la imagen ramdisk de IPA indicada en el
medio virtualofrecido por el BMC.Encender el servidor.
Se espera que los siguientes puertos estén expuestos desde el BMC (pueden variar en función del hardware concreto):
| Protocolo | Puerto | Código fuente | Descripción |
|---|---|---|---|
TCP | 80 | Conductor de Ironic (del clúster de gestión) | Acceso a la API Redfish (HTTP) |
TCP | 443 | Conductor de Ironic (del clúster de gestión) | Acceso a la API Redfish (HTTPS) |
Una vez que la imagen ramdisk de IPA cargada en el
medio virtualdel BMC se utiliza para arrancar la imagen del servidor descendente, comienza la fase de inspección del hardware. La siguiente tabla muestra los puertos expuestos por una imagen ramdisk de IPA en ejecución:
Metal3/Ironic #| Protocolo | Puerto | Código fuente | Descripción |
|---|---|---|---|
TCP | 22 | Cualquier fuente que requiera acceso SSH a la imagen ramdisk de IPA | Acceso SSH a un nodo de clúster descendente que se esté inspeccionando |
TCP | 9999 | Conductor de Ironic (del clúster de gestión) | Comandos de Ironic para ejecutar la imagen ramdisk en ejecución |
Una vez que el host bare metal está correctamente aprovisionado y se ha unido a un clúster descendente de Kubernetes, expone los siguientes puertos:
Para los puertos relacionados con el complemento de CNI, consulte los requisitos específicos de CNI (Sección 40.3.3, “Requisitos específicos del puerto de CNI”).
| Protocolo | Puerto | Código fuente | Descripción |
|---|---|---|---|
TCP | 22 | Cualquier fuente que requiera acceso SSH | Acceso SSH a los nodos de los clústeres descendentes |
TCP | 80 | Equilibrador de carga/proxy que realice una terminación TLS externa | Interfaz de usuario o API de Rancher si se usa terminación TLS externa |
TCP | 443 | Cualquier fuente que requiera acceso TLS a la interfaz de usuario/API de Rancher | Agente de Rancher, interfaz de usuario/API de Rancher |
TCP | 2379 | Nodos de servidor RKE2 (clúster descendente) | Puerto cliente |
TCP | 2380 | Nodos de servidor RKE2 (clúster descendente) | Puerto de par |
TCP | 6443 | Cualquier nodo de clúster descendente; cualquier cliente de Kubernetes externo (al clúster descendente). | API de Kubernetes |
TCP | 9345 | Servidor y nodos de agente de RKE2 (clúster descendente) | API de supervisor de RKE2 para el registro de nodos (puerto abierto en todos los nodos de servidor RKE2) |
TCP | 10250 | Cualquier nodo de clúster descendente | Métricas de |
TCP | 10255 | Cualquier nodo de clúster descendente | Acceso de solo lectura a |
TCP/UDP/SCTP | 30000-32767 | Cualquier fuente externa (al clúster descendente) que acceda a un servicio
expuesto en la red principal a través de un objeto
API de servicio | Intervalo de puertos |
40.3.3 Requisitos específicos del puerto de CNI #
Cada variante de CNI compatible tiene su propio conjunto de requisitos de puerto. Para obtener más información, consulte CNI Specific Inbound Network Rules (Reglas de red entrantes específicas de CNI) en la documentación de RKE2.
Si Cilium se ha definido como complemento de CNI
predeterminado/principal, el puerto TCP siguiente también se expone cuando
la carga de trabajo cilium-operator se configura para
exponer las métricas fuera del clúster de Kubernetes donde se ha
desplegado. Esto garantiza que las instancias de servidor
Prometheus externas que se ejecuten fuera del clúster de
Kubernetes puedan seguir recopilando esas métricas.
Esta es la opción predeterminada al desplegar Cilium a
través del chart de Helm de rke2-cilium.
cilium-operator habilitada #| Protocolo | Puerto | Código fuente | Descripción |
|---|---|---|---|
TCP | 9963 | Recopilador de métricas externo (al clúster de Kubernetes) | Exposición de métricas de cilium-operator |
40.4 Servicios (DHCP, DNS, etc.) #
Algunos servicios externos como DHCP,
DNS, etc. podrían ser necesarios dependiendo del tipo de
entorno en el que se desplieguen:
Entorno conectado: en este caso, los nodos estarán conectados a Internet (a través de protocolos de enrutamiento L3) y el cliente proporcionará los servicios externos.
Entorno desconectado/aislado: en este caso, los nodos no tendrán conectividad IP a Internet y se necesitarán servicios adicionales para duplicar localmente el contenido requerido por el flujo de trabajo de aprovisionamiento de red dirigida.
Servidor de archivos: se utiliza para almacenar las imágenes del sistema operativo que se aprovisionarán en los nodos del clúster descendente durante el flujo de trabajo de aprovisionamiento de red dirigida. El chart de Helm de
Metal3puede desplegar un servidor multimedia para almacenar las imágenes del sistema operativo, consulte la siguiente sección (Nota), pero también es posible utilizar un servidor Web local existente.
40.5 Inhabilitación de servicios systemd #
Para las cargas de trabajo de telecomunicaciones, es importante inhabilitar o configurar adecuadamente algunos de los servicios que se ejecutan en los nodos para evitar cualquier impacto en el rendimiento de la carga de trabajo que se ejecuta en los nodos (latencia).
rebootmgres un servicio que permite configurar una estrategia de rearranque cuando el sistema tenga actualizaciones pendientes. Para las cargas de trabajo de telecomunicaciones, es muy importante inhabilitar o configurar correctamente el serviciorebootmgrpara evitar el rearranque de los nodos en caso de actualizaciones programadas por el sistema, con el fin de evitar cualquier impacto en los servicios que se ejecutan en los nodos.
Verifique la estrategia que se está utilizando ejecutando:
cat /etc/rebootmgr.conf
[rebootmgr]
window-start=03:30
window-duration=1h30m
strategy=best-effort
lock-group=defaultPuede inhabilitarla ejecutando:
sed -i 's/strategy=best-effort/strategy=off/g' /etc/rebootmgr.confO con el comando rebootmgrctl:
rebootmgrctl strategy offEsta configuración para establecer la estrategia de
rebootmgr se puede automatizar mediante el flujo de
trabajo de aprovisionamiento de red dirigida. Para obtener más información,
consulte el capítulo correspondiente (Capítulo 43, Aprovisionamiento de red dirigida totalmente automatizado).
transactional-updatees un servicio que permite actualizaciones automáticas controladas por el sistema. Para las cargas de trabajo de telecomunicaciones, es importante inhabilitar las actualizaciones automáticas para evitar cualquier impacto en los servicios que se ejecutan en los nodos.
Para inhabilitar las actualizaciones automáticas, puede ejecutar:
systemctl --now disable transactional-update.timer
systemctl --now disable transactional-update-cleanup.timerfstrimes un servicio que permite recortar los sistemas de archivos automáticamente cada semana. Para las cargas de trabajo de telecomunicaciones, es importante inhabilitar el recorte automático para evitar cualquier impacto en los servicios que se ejecutan en los nodos.
Para inhabilitar el recorte automático, puede ejecutar:
systemctl --now disable fstrim.timer41 Configuración del clúster de gestión #
41.1 Introducción #
El clúster de gestión es la parte de SUSE Telco Cloud que se emplea para gestionar el aprovisionamiento y el ciclo de vida de las pilas de entorno de ejecución. Desde un punto de vista técnico, el clúster de gestión contiene los componentes siguientes:
SUSE Linux Microcomo sistema operativo. Dependiendo del caso práctico, será posible personalizar algunas configuraciones como la red, el almacenamiento, los usuarios y los argumentos del kernel.RKE2como clúster de Kubernetes. Dependiendo del caso práctico, se puede configurar para utilizar complementos de CNI específicos, comoMultus,Cilium,Calico, etc.Ranchercomo plataforma de gestión del ciclo de vida de los clústeres.Metal3como componente para gestionar el ciclo de vida de los nodos bare metal.CAPIcomo componente para gestionar el ciclo de vida de los clústeres de Kubernetes (clústeres descendentes). Elproveedor CAPI de RKE2se utiliza para gestionar el ciclo de vida de los clústeres RKE2.
Con todos los componentes mencionados, el clúster de gestión puede gestionar el ciclo de vida de los clústeres descendentes usando un enfoque declarativo para gestionar la infraestructura y las aplicaciones.
Para obtener más información sobre SUSE Linux Micro,
consulte: SUSE Linux Micro (Capítulo 9, SUSE Linux Micro)
Para obtener más información sobre RKE2, consulte: RKE2
(Capítulo 15, RKE2)
Para obtener más información sobre Rancher, consulte:
Rancher (Capítulo 5, Rancher)
Para obtener más información sobre
Metal3, consulte: Metal3
(Capítulo 10, Metal3)
41.2 Pasos para configurar el clúster de gestión #
Los siguientes pasos son necesarios para configurar el clúster de gestión (usando un único nodo):
Estos son los pasos principales para configurar el clúster de gestión usando un enfoque declarativo:
Preparación de imágenes para entornos conectados (Sección 41.3, “Preparación de la imagen para entornos conectados”). El primer paso es preparar los manifiestos y los archivos con todas las configuraciones necesarias para su uso en entornos conectados.
Estructura de directorios para entornos conectados (Sección 41.3.1, “Estructura del directorio”). Este paso crea una estructura de directorios que Edge Image Builder utilizará para almacenar los archivos de configuración y la propia imagen.
Archivo de definición del clúster de gestión (Sección 41.3.2, “Archivo de definición del clúster de gestión”). El archivo
mgmt-cluster.yamles el archivo de definición principal del clúster de gestión. Contiene la siguiente información sobre la imagen que se va a crear:Información de la imagen: la información relacionada con la imagen que se creará utilizando la imagen base.
Sistema operativo: las configuraciones del sistema operativo que se utilizarán en la imagen.
Kubernetes: los charts de Helm y los repositorios, la versión de Kubernetes, la configuración de red y los nodos que se utilizarán en el clúster.
Carpeta personalizada (Sección 41.3.3, “Carpeta custom”). La carpeta
customcontiene los archivos de configuración y los guiones que utilizará Edge Image Builder para desplegar un clúster de gestión totalmente funcional.Archivos: contiene los archivos de configuración que utilizará el clúster de gestión.
Guiones: contiene los guiones que utilizará el clúster de gestión.
Carpeta de Kubernetes (Sección 41.3.4, “Carpeta kubernetes”). La carpeta
kubernetescontiene los archivos de configuración que utilizará el clúster de gestión.Manifiestos: contiene los manifiestos que utilizará el clúster de gestión.
Helm: contiene los archivos de valores de Helm que utilizará el clúster de gestión.
Config: contiene los archivos de configuración que utilizará el clúster de gestión.
Carpeta de red (Sección 41.3.5, “Carpeta network”). La carpeta
networkcontiene los archivos de configuración de red que utilizarán los nodos del clúster de gestión.
Preparación de imágenes para entornos aislados (Sección 41.4, “Preparación de la imagen para entornos aislados”). El paso consiste en mostrar las diferencias para preparar los manifiestos y los archivos que se utilizarán en un entorno aislado.
Modificaciones en el archivo de definición (Sección 41.4.1, “Modificaciones del archivo de definición”). El archivo
mgmt-cluster.yamldebe modificarse para incluir la secciónembeddedArtifactRegistrycon el campoimagesestablecido en todas las imágenes de contenedor que se incluirán en la imagen de salida de EIB.Modificaciones en la carpeta custom (Sección 41.4.2, “Modificaciones de la carpeta custom”). La carpeta
customdebe modificarse para incluir los recursos necesarios para ejecutar el clúster de gestión en un entorno aislado.Guion de registro: el guion
custom/scripts/99-register.shdebe eliminarse cuando se utiliza un entorno aislado.
Creación de la imagen (Sección 41.5, “Creación de la imagen”). Este paso abarca la creación de la imagen mediante la herramienta Edge Image Builder (tanto para escenarios conectados como en entornos aislados). Compruebe los requisitos previos (Capítulo 11, Edge Image Builder) para ejecutar la herramienta Edge Image Builder en su sistema.
Aprovisionamiento del clúster de gestión (Sección 41.6, “Aprovisionamiento del clúster de gestión”). Este paso abarca el aprovisionamiento del clúster de gestión que usa la imagen creada en el paso anterior (tanto para entornos conectados como aislados). Este paso se puede realizar con un ordenador portátil, un servidor, una máquina virtual o cualquier otro sistema AMD64/Intel 64 con un puerto USB.
Para obtener más información, consulte la sección sobre Edge Image Builder (Capítulo 11, Edge Image Builder) y la guía de inicio rápido de Edge Image Builder (Capítulo 3, Clústeres independientes con Edge Image Builder).
41.3 Preparación de la imagen para entornos conectados #
Edge Image Builder se utiliza para crear la imagen del clúster de gestión. En este documento se describe la configuración mínima necesaria para configurar el clúster de gestión.
Edge Image Builder se ejecuta dentro de un contenedor, por lo que se requiere un entorno de ejecución de contenedores como Podman o Rancher Desktop. En esta guía, se entiende que Podman está disponible.
Además, como requisito previo para desplegar un clúster de gestión de alta disponibilidad, es necesario reservar tres direcciones IP en la red:
apiVIPpara la dirección IP virtual de API (utilizada para acceder al servidor API de Kubernetes).ingressVIPpara la dirección IP virtual de Ingress (utilizada, por ejemplo, por la interfaz de usuario de Rancher).metal3VIPpara la dirección IP virtual de Metal3.
41.3.1 Estructura del directorio #
Al ejecutar EIB, se monta un directorio desde el host, por lo que lo primero que hay que hacer es crear una estructura de directorios que EIB utilizará para almacenar los archivos de configuración y la propia imagen. Este directorio tiene la siguiente estructura:
eib
├── mgmt-cluster.yaml
├── network
│ └── mgmt-cluster-node1.yaml
├── os-files
│ └── var
│ └── lib
│ └── rancher
│ └── rke2
│ └── server
│ └── manifests
│ └── rke2-ingress-config.yaml
├── kubernetes
│ ├── manifests
│ │ ├── neuvector-namespace.yaml
│ │ ├── ingress-l2-adv.yaml
│ │ └── ingress-ippool.yaml
│ ├── helm
│ │ └── values
│ │ ├── rancher.yaml
│ │ ├── neuvector.yaml
│ │ ├── longhorn.yaml
│ │ ├── metal3.yaml
│ │ └── certmanager.yaml
│ └── config
│ └── server.yaml
├── custom
│ ├── scripts
│ │ ├── 99-register.sh
│ │ ├── 99-mgmt-setup.sh
│ │ └── 99-alias.sh
│ └── files
│ ├── rancher.sh
│ ├── mgmt-stack-setup.service
│ ├── metal3.sh
│ └── basic-setup.sh
└── base-imagesLa imagen
SL-Micro.x86_64-6.2-Base-SelfInstall-GM.install.iso debe
descargarse desde el Centro de
servicios al cliente de SUSE o desde la página de descargas de
SUSE, y debe estar ubicada en la carpeta
base-images.
Debe comprobar la suma de comprobación SHA256 de la imagen para asegurarse de que no ha sido manipulada. La suma de comprobación se encuentra en la misma ubicación en la que se descargó la imagen.
Se puede encontrar un ejemplo de la estructura del directorio en el repositorio GitHub de SUSE Edge, en la carpeta "telco-examples".
41.3.2 Archivo de definición del clúster de gestión #
El archivo de definición principal del clúster de gestión es
mgmt-cluster.yaml. Contiene la siguiente información:
apiVersion: 1.3
image:
imageType: iso
arch: x86_64
baseImage: SL-Micro.x86_64-6.2-Base-SelfInstall-GM.install.iso
outputImageName: eib-mgmt-cluster-image.iso
operatingSystem:
isoConfiguration:
installDevice: /dev/sda
users:
- username: root
encryptedPassword: $ROOT_PASSWORD
packages:
packageList:
- jq
- open-iscsi
sccRegistrationCode: $SCC_REGISTRATION_CODE
kubernetes:
version: v1.34.2+rke2r1
helm:
charts:
- name: cert-manager
repositoryName: jetstack
version: 1.19.2
targetNamespace: cert-manager
valuesFile: certmanager.yaml
createNamespace: true
installationNamespace: kube-system
- name: suse-storage
releaseName: longhorn
version: 1.10.1
repositoryName: rancher-charts
targetNamespace: longhorn-system
createNamespace: true
installationNamespace: kube-system
valuesFile: longhorn.yaml
- name: metal3
version: 305.0.21+up0.13.0
repositoryName: suse-edge-charts
targetNamespace: metal3-system
createNamespace: true
installationNamespace: kube-system
valuesFile: metal3.yaml
- name: rancher-turtles-providers
version: 305.0.4+up0.25.1
repositoryName: suse-edge-charts
targetNamespace: cattle-turtles-system
createNamespace: true
installationNamespace: kube-system
- name: neuvector-crd
version: 108.0.1+up2.8.10
repositoryName: rancher-charts
targetNamespace: neuvector
createNamespace: true
installationNamespace: kube-system
valuesFile: neuvector.yaml
- name: neuvector
version: 108.0.1+up2.8.10
repositoryName: rancher-charts
targetNamespace: neuvector
createNamespace: true
installationNamespace: kube-system
valuesFile: neuvector.yaml
- name: rancher
version: 2.13.1
repositoryName: rancher-prime
targetNamespace: cattle-system
createNamespace: true
installationNamespace: kube-system
valuesFile: rancher.yaml
repositories:
- name: jetstack
url: https://charts.jetstack.io
- name: rancher-charts
url: https://charts.rancher.io/
- name: suse-edge-charts
url: oci://registry.suse.com/edge/charts
- name: rancher-prime
url: https://charts.rancher.com/server-charts/prime
network:
apiHost: $API_HOST
apiVIP: $API_VIP
nodes:
- hostname: mgmt-cluster-node1
initializer: true
type: server
# - hostname: mgmt-cluster-node2
# type: server
# - hostname: mgmt-cluster-node3
# type: serverPara explicar los campos y valores del archivo de definición
mgmt-cluster.yaml, lo hemos dividido en las siguientes
secciones.
Sección de imagen (archivo de definición):
image:
imageType: iso
arch: x86_64
baseImage: SL-Micro.x86_64-6.2-Base-SelfInstall-GM.install.iso
outputImageName: eib-mgmt-cluster-image.isoDonde baseImage es la imagen original que descargó del
Centro de servicios al cliente de SUSE o de la página de descargas de
SUSE. outputImageName es el nombre de la nueva imagen que
se utilizará para aprovisionar el clúster de gestión.
Sección de sistema operativo (archivo de definición):
operatingSystem:
isoConfiguration:
installDevice: /dev/sda
users:
- username: root
encryptedPassword: $ROOT_PASSWORD
packages:
packageList:
- jq
sccRegistrationCode: $SCC_REGISTRATION_CODEDonde installDevice es el dispositivo que se utilizará
para instalar el sistema operativo, username y
encryptedPassword son las credenciales que se utilizarán
para acceder al sistema, packageList es la lista de
paquetes que se instalarán (jq es necesario internamente
durante el proceso de instalación), y sccRegistrationCode
es el código de registro utilizado para obtener los paquetes y las
dependencias en el momento de la creación, que se pueden obtener en el
Centro de servicios al cliente de SUSE. La contraseña cifrada se puede
generar utilizando el comando openssl de la siguiente
manera:
openssl passwd -6 MyPassword!123El resultado es algo similar a esto:
$6$UrXB1sAGs46DOiSq$HSwi9GFJLCorm0J53nF2Sq8YEoyINhHcObHzX2R8h13mswUIsMwzx4eUzn/rRx0QPV4JIb0eWCoNrxGiKH4R31Sección de Kubernetes (archivo de definición):
kubernetes:
version: v1.34.2+rke2r1
helm:
charts:
- name: cert-manager
repositoryName: jetstack
version: 1.19.2
targetNamespace: cert-manager
valuesFile: certmanager.yaml
createNamespace: true
installationNamespace: kube-system
- name: suse-storage
releaseName: longhorn
version: 1.10.1
repositoryName: rancher-charts
targetNamespace: longhorn-system
createNamespace: true
installationNamespace: kube-system
valuesFile: longhorn.yaml
- name: metal3
version: 305.0.21+up0.13.0
repositoryName: suse-edge-charts
targetNamespace: metal3-system
createNamespace: true
installationNamespace: kube-system
valuesFile: metal3.yaml
- name: rancher-turtles-providers
version: 305.0.4+up0.25.1
repositoryName: suse-edge-charts
targetNamespace: cattle-turtles-system
createNamespace: true
installationNamespace: kube-system
- name: neuvector-crd
version: 108.0.1+up2.8.10
repositoryName: rancher-charts
targetNamespace: neuvector
createNamespace: true
installationNamespace: kube-system
valuesFile: neuvector.yaml
- name: neuvector
version: 108.0.1+up2.8.10
repositoryName: rancher-charts
targetNamespace: neuvector
createNamespace: true
installationNamespace: kube-system
valuesFile: neuvector.yaml
- name: rancher
version: 2.13.1
repositoryName: rancher-prime
targetNamespace: cattle-system
createNamespace: true
installationNamespace: kube-system
valuesFile: rancher.yaml
repositories:
- name: jetstack
url: https://charts.jetstack.io
- name: rancher-charts
url: https://charts.rancher.io/
- name: suse-edge-charts
url: oci://registry.suse.com/edge/charts
- name: rancher-prime
url: https://charts.rancher.com/server-charts/prime
network:
apiHost: $API_HOST
apiVIP: $API_VIP
nodes:
- hostname: mgmt-cluster-node1
initializer: true
type: server
# - hostname: mgmt-cluster-node2
# type: server
# - hostname: mgmt-cluster-node3
# type: serverLa sección helm contiene la lista de charts de Helm que
se instalarán, los repositorios que se utilizarán y la configuración de la
versión de todos ellos.
La sección network contiene la configuración de la red,
como apiHost y apiVIP, que utilizará
el componente RKE2. apiVIP debe ser
una dirección IP que no se use en la red y no debe formar parte del pool
DHCP (en caso de que se utilice DHCP). Además, si se usa
apiVIP en un clúster de varios nodos, se hace para
acceder al servidor de API de Kubernetes. apiHost es la
resolución de nombres para apiVIP que utilizará el
componente RKE2.
La sección nodes contiene la lista de nodos que se usarán
en el clúster. En este ejemplo, se usa un clúster de un solo nodo, pero se
puede extender a un clúster de varios nodos añadiendo más nodos a la lista
(descomentando las líneas).
Los nombres de los nodos deben ser únicos en el clúster.
Si lo desea, puede usar el campo
initializerpara especificar el host de arranque. Si no lo hace, será el primer nodo de la lista.Si se requiere una configuración de red, los nombres de los nodos deben ser los mismos que los nombres de host definidos en la carpeta network (Sección 41.3.5, “Carpeta network”).
41.3.3 Carpeta custom #
La carpeta custom contiene las siguientes subcarpetas:
...
├── custom
│ ├── scripts
│ │ ├── 99-register.sh
│ │ ├── 99-mgmt-setup.sh
│ │ └── 99-alias.sh
│ └── files
│ ├── rancher.sh
│ ├── mgmt-stack-setup.service
│ ├── metal3.sh
│ └── basic-setup.sh
...La carpeta
custom/filescontiene los archivos de configuración que utilizará el clúster de gestión.La carpeta
custom/scriptscontiene los guiones que utilizará el clúster de gestión.
La carpeta custom/files contiene los siguientes archivos:
basic-setup.sh: contiene los parámetros de configuración paraMetal3,RancheryMetalLB. Solo debe modificar este archivo si desea cambiar los espacios de nombres que se van a utilizar.#!/bin/bash # Pre-requisites. Cluster already running export KUBECTL="/var/lib/rancher/rke2/bin/kubectl" export KUBECONFIG="/etc/rancher/rke2/rke2.yaml" ################## # METAL3 DETAILS # ################## export METAL3_CHART_TARGETNAMESPACE="metal3-system" ########### # METALLB # ########### export METALLBNAMESPACE="metallb-system" ########### # RANCHER # ########### export RANCHER_CHART_TARGETNAMESPACE="cattle-system" export RANCHER_FINALPASSWORD="adminadminadmin" die(){ echo ${1} 1>&2 exit ${2} }metal3.sh: contiene la configuración del componenteMetal3que se va a utilizar (no es necesario modificarlo). En futuras versiones, este guion se sustituirá porRancher Turtlespara facilitar su uso.#!/bin/bash set -euo pipefail BASEDIR="$(dirname "$0")" source ${BASEDIR}/basic-setup.sh METAL3LOCKNAMESPACE="default" METAL3LOCKCMNAME="metal3-lock" trap 'catch $? $LINENO' EXIT catch() { if [ "$1" != "0" ]; then echo "Error $1 occurred on $2" ${KUBECTL} delete configmap ${METAL3LOCKCMNAME} -n ${METAL3LOCKNAMESPACE} fi } # Get or create the lock to run all those steps just in a single node # As the first node is created WAY before the others, this should be enough # TODO: Investigate if leases is better if [ $(${KUBECTL} get cm -n ${METAL3LOCKNAMESPACE} ${METAL3LOCKCMNAME} -o name | wc -l) -lt 1 ]; then ${KUBECTL} create configmap ${METAL3LOCKCMNAME} -n ${METAL3LOCKNAMESPACE} --from-literal foo=bar else exit 0 fi # Wait for metal3 while ! ${KUBECTL} wait --for condition=ready -n ${METAL3_CHART_TARGETNAMESPACE} $(${KUBECTL} get pods -n ${METAL3_CHART_TARGETNAMESPACE} -l app.kubernetes.io/name=metal3-ironic -o name) --timeout=10s; do sleep 2 ; done # Get the ironic IP IRONICIP=$(${KUBECTL} get cm -n ${METAL3_CHART_TARGETNAMESPACE} ironic -o jsonpath='{.data.IRONIC_IP}') # If LoadBalancer, use metallb, else it is NodePort if [ $(${KUBECTL} get svc -n ${METAL3_CHART_TARGETNAMESPACE} metal3-metal3-ironic -o jsonpath='{.spec.type}') == "LoadBalancer" ]; then # Wait for metallb while ! ${KUBECTL} wait --for condition=ready -n ${METALLBNAMESPACE} $(${KUBECTL} get pods -n ${METALLBNAMESPACE} -l app.kubernetes.io/component=controller -o name) --timeout=10s; do sleep 2 ; done # Do not create the ippool if already created ${KUBECTL} get ipaddresspool -n ${METALLBNAMESPACE} ironic-ip-pool -o name || cat <<-EOF | ${KUBECTL} apply -f - apiVersion: metallb.io/v1beta1 kind: IPAddressPool metadata: name: ironic-ip-pool namespace: ${METALLBNAMESPACE} spec: addresses: - ${IRONICIP}/32 serviceAllocation: priority: 100 serviceSelectors: - matchExpressions: - {key: app.kubernetes.io/name, operator: In, values: [metal3-ironic]} EOF # Same for L2 Advs ${KUBECTL} get L2Advertisement -n ${METALLBNAMESPACE} ironic-ip-pool-l2-adv -o name || cat <<-EOF | ${KUBECTL} apply -f - apiVersion: metallb.io/v1beta1 kind: L2Advertisement metadata: name: ironic-ip-pool-l2-adv namespace: ${METALLBNAMESPACE} spec: ipAddressPools: - ironic-ip-pool EOF fi fi # Clean up the lock cm ${KUBECTL} delete configmap ${METAL3LOCKCMNAME} -n ${METAL3LOCKNAMESPACE}rancher.sh: contiene la configuración del componenteRancherque se va a utilizar (no es necesario modificarlo).#!/bin/bash set -euo pipefail BASEDIR="$(dirname "$0")" source ${BASEDIR}/basic-setup.sh RANCHERLOCKNAMESPACE="default" RANCHERLOCKCMNAME="rancher-lock" if [ -z "${RANCHER_FINALPASSWORD}" ]; then # If there is no final password, then finish the setup right away exit 0 fi trap 'catch $? $LINENO' EXIT catch() { if [ "$1" != "0" ]; then echo "Error $1 occurred on $2" ${KUBECTL} delete configmap ${RANCHERLOCKCMNAME} -n ${RANCHERLOCKNAMESPACE} fi } # Get or create the lock to run all those steps just in a single node # As the first node is created WAY before the others, this should be enough # TODO: Investigate if leases is better if [ $(${KUBECTL} get cm -n ${RANCHERLOCKNAMESPACE} ${RANCHERLOCKCMNAME} -o name | wc -l) -lt 1 ]; then ${KUBECTL} create configmap ${RANCHERLOCKCMNAME} -n ${RANCHERLOCKNAMESPACE} --from-literal foo=bar else exit 0 fi # Wait for rancher to be deployed while ! ${KUBECTL} wait --for condition=ready -n ${RANCHER_CHART_TARGETNAMESPACE} $(${KUBECTL} get pods -n ${RANCHER_CHART_TARGETNAMESPACE} -l app=rancher -o name) --timeout=10s; do sleep 2 ; done until ${KUBECTL} get ingress -n ${RANCHER_CHART_TARGETNAMESPACE} rancher > /dev/null 2>&1; do sleep 10; done RANCHERBOOTSTRAPPASSWORD=$(${KUBECTL} get secret -n ${RANCHER_CHART_TARGETNAMESPACE} bootstrap-secret -o jsonpath='{.data.bootstrapPassword}' | base64 -d) RANCHERHOSTNAME=$(${KUBECTL} get ingress -n ${RANCHER_CHART_TARGETNAMESPACE} rancher -o jsonpath='{.spec.rules[0].host}') # Skip the whole process if things have been set already if [ -z $(${KUBECTL} get settings.management.cattle.io first-login -ojsonpath='{.value}') ]; then # Add the protocol RANCHERHOSTNAME="https://${RANCHERHOSTNAME}" TOKEN="" while [ -z "${TOKEN}" ]; do # Get token sleep 2 TOKEN=$(curl -sk -X POST ${RANCHERHOSTNAME}/v3-public/localProviders/local?action=login -H 'content-type: application/json' -d "{\"username\":\"admin\",\"password\":\"${RANCHERBOOTSTRAPPASSWORD}\"}" | jq -r .token) done # Set password curl -sk ${RANCHERHOSTNAME}/v3/users?action=changepassword -H 'content-type: application/json' -H "Authorization: Bearer $TOKEN" -d "{\"currentPassword\":\"${RANCHERBOOTSTRAPPASSWORD}\",\"newPassword\":\"${RANCHER_FINALPASSWORD}\"}" # Create a temporary API token (ttl=60 minutes) APITOKEN=$(curl -sk ${RANCHERHOSTNAME}/v3/token -H 'content-type: application/json' -H "Authorization: Bearer ${TOKEN}" -d '{"type":"token","description":"automation","ttl":3600000}' | jq -r .token) curl -sk ${RANCHERHOSTNAME}/v3/settings/server-url -H 'content-type: application/json' -H "Authorization: Bearer ${APITOKEN}" -X PUT -d "{\"name\":\"server-url\",\"value\":\"${RANCHERHOSTNAME}\"}" curl -sk ${RANCHERHOSTNAME}/v3/settings/telemetry-opt -X PUT -H 'content-type: application/json' -H 'accept: application/json' -H "Authorization: Bearer ${APITOKEN}" -d '{"value":"out"}' fi # Clean up the lock cm ${KUBECTL} delete configmap ${RANCHERLOCKCMNAME} -n ${RANCHERLOCKNAMESPACE}mgmt-stack-setup.service: contiene la configuración para crear el servicio systemd que ejecutará los guiones durante el primer arranque (no es necesario modificarlo).[Unit] Description=Setup Management stack components Wants=network-online.target # It requires rke2 or k3s running, but it will not fail if those services are not present After=network.target network-online.target rke2-server.service k3s.service # At least, the basic-setup.sh one needs to be present ConditionPathExists=/opt/mgmt/bin/basic-setup.sh [Service] User=root Type=forking # Metal3 can take A LOT to download the IPA image TimeoutStartSec=1800 ExecStartPre=/bin/sh -c "echo 'Setting up Management components...'" # Scripts are executed in StartPre because Start can only run a single one ExecStartPre=/opt/mgmt/bin/rancher.sh ExecStartPre=/opt/mgmt/bin/metal3.sh ExecStart=/bin/sh -c "echo 'Finished setting up Management components'" RemainAfterExit=yes KillMode=process # Disable & delete everything ExecStartPost=rm -f /opt/mgmt/bin/rancher.sh ExecStartPost=rm -f /opt/mgmt/bin/metal3.sh ExecStartPost=rm -f /opt/mgmt/bin/basic-setup.sh ExecStartPost=/bin/sh -c "systemctl disable mgmt-stack-setup.service" ExecStartPost=rm -f /etc/systemd/system/mgmt-stack-setup.service [Install] WantedBy=multi-user.target
La carpeta custom/scripts contiene los siguientes
archivos:
Guion
99-alias.sh: contiene el alias que usará el clúster de gestión para cargar el archivo kubeconfig en el primer arranque (no es necesario modificarlo).#!/bin/bash echo "alias k=kubectl" >> /etc/profile.local echo "alias kubectl=/var/lib/rancher/rke2/bin/kubectl" >> /etc/profile.local echo "export KUBECONFIG=/etc/rancher/rke2/rke2.yaml" >> /etc/profile.localGuion
99-mgmt-setup.sh: contiene la configuración para copiar los guiones durante el primer arranque (no es necesario modificarlo).#!/bin/bash # Copy the scripts from combustion to the final location mkdir -p /opt/mgmt/bin/ for script in basic-setup.sh rancher.sh metal3.sh; do cp ${script} /opt/mgmt/bin/ done # Copy the systemd unit file and enable it at boot cp mgmt-stack-setup.service /etc/systemd/system/mgmt-stack-setup.service systemctl enable mgmt-stack-setup.serviceGuion
99-register.sh: contiene la configuración para registrar el sistema usando el código de registro del Centro de servicios al cliente de SUSE. Los elementos${SCC_ACCOUNT_EMAIL}y${SCC_REGISTRATION_CODE}deben configurarse correctamente para registrar el sistema con su cuenta.#!/bin/bash set -euo pipefail # Registration https://www.suse.com/support/kb/doc/?id=000018564 if ! which SUSEConnect > /dev/null 2>&1; then zypper --non-interactive install suseconnect-ng fi SUSEConnect --email "${SCC_ACCOUNT_EMAIL}" --url "https://scc.suse.com" --regcode "${SCC_REGISTRATION_CODE}"
41.3.4 Carpeta kubernetes #
La carpeta kubernetes contiene las siguientes
subcarpetas:
...
├── kubernetes
│ ├── manifests
│ │ ├── rke2-ingress-config.yaml
│ │ ├── neuvector-namespace.yaml
│ │ ├── ingress-l2-adv.yaml
│ │ └── ingress-ippool.yaml
│ ├── helm
│ │ └── values
│ │ ├── rancher.yaml
│ │ ├── neuvector.yaml
│ │ ├── metal3.yaml
│ │ └── certmanager.yaml
│ └── config
│ └── server.yaml
...La carpeta kubernetes/config contiene los siguientes
archivos:
server.yaml: de forma predeterminada, el complemento deCNIinstalado por defecto esCilium, por lo que no es necesario crear esta carpeta ni este archivo. En caso de que necesite personalizar el complemento deCNI, puede usar el archivoserver.yamlque se encuentra en la carpetakubernetes/config. Contiene la siguiente información:cni: - multus - cilium write-kubeconfig-mode: '0644' selinux: true system-default-registry: registry.rancher.com
Se trata de un archivo opcional para definir ciertas personalizaciones de Kubernetes, como los complementos de CNI que se utilizarán o muchas opciones que puede consultar en la documentación oficial.
La carpeta os-files/var/lib/rancher/rke2/server/manifests
contiene el archivo siguiente:
rke2-ingress-config.yaml: contiene la configuración para crear el servicioIngresspara el clúster de gestión (no es necesario modificarlo).apiVersion: helm.cattle.io/v1 kind: HelmChartConfig metadata: name: rke2-ingress-nginx namespace: kube-system spec: valuesContent: |- controller: config: use-forwarded-headers: "true" enable-real-ip: "true" publishService: enabled: true service: enabled: true type: LoadBalancer externalTrafficPolicy: Local
Se debe incluir HelmChartConfig mediante
os-files en el directorio
/var/lib/rancher/rke2/server/manifests, no mediante
kubernetes/manifests como se describe en las versiones
anteriores.
La carpeta kubernetes/manifests contiene los siguientes
archivos:
neuvector-namespace.yaml: contiene la configuración para crear el espacio de nombresNeuVector(no es necesario modificarlo).apiVersion: v1 kind: Namespace metadata: labels: pod-security.kubernetes.io/enforce: privileged name: neuvectoringress-l2-adv.yaml: contiene la configuración para crear elL2Advertisementpara el componenteMetalLB(no es necesario modificarlo).apiVersion: metallb.io/v1beta1 kind: L2Advertisement metadata: name: ingress-l2-adv namespace: metallb-system spec: ipAddressPools: - ingress-ippoolingress-ippool.yaml: contiene la configuración para crear elIPAddressPoolpara el componenterke2-ingress-nginx.${INGRESS_VIP}debe configurarse correctamente para definir la dirección IP reservada para usarse por el componenterke2-ingress-nginx.apiVersion: metallb.io/v1beta1 kind: IPAddressPool metadata: name: ingress-ippool namespace: metallb-system spec: addresses: - ${INGRESS_VIP}/32 serviceAllocation: priority: 100 serviceSelectors: - matchExpressions: - {key: app.kubernetes.io/name, operator: In, values: [rke2-ingress-nginx]}
La carpeta kubernetes/helm/values contiene los siguientes
archivos:
rancher.yaml: contiene la configuración para crear el componenteRancher.${INGRESS_VIP}debe configurarse correctamente para definir la dirección IP que utilizará el componenteRancher. La URL para acceder al componenteRancherseráhttps://rancher-${INGRESS_VIP}.sslip.io.hostname: rancher-${INGRESS_VIP}.sslip.io bootstrapPassword: "foobar" replicas: 1 global: cattle: systemDefaultRegistry: "registry.rancher.com"neuvector.yaml: contiene la configuración para crear el componenteNeuVector(no es necesario modificarlo).controller: replicas: 1 ranchersso: enabled: true manager: enabled: false cve: scanner: enabled: false replicas: 1 k3s: enabled: true crdwebhook: enabled: false registry: "registry.rancher.com" global: cattle: systemDefaultRegistry: "registry.rancher.com"longhorn.yaml: contiene la configuración para crear el componenteLonghorn(no se necesitan modificaciones).global: cattle: systemDefaultRegistry: "registry.rancher.com"metal3.yaml: contiene la configuración para crear el componenteMetal3.${METAL3_VIP}debe configurarse correctamente para definir la dirección IP que utilizará el componenteMetal3.global: ironicIP: ${METAL3_VIP} enable_vmedia_tls: false additionalTrustedCAs: false metal3-ironic: global: predictableNicNames: "true" persistence: ironic: size: "5Gi"
El servidor de medios es una función opcional incluida en Metal3 (inhabilitada de forma predeterminada). Para utilizar esta función de Metal3, es necesario configurarla en el manifiesto anterior. Para utilizar el servidor de medios de Metal3, especifique la siguiente variable:
Defina
enable_metal3_media_servercomotruepara habilitar la función de servidor de medios en la sección global.Incluya la siguiente configuración sobre el servidor de medios, donde ${MEDIA_VOLUME_PATH} es la vía al volumen de medios en el medio (por ejemplo,
/home/metal3/bmh-image-cache).metal3-media: mediaVolume: hostPath: ${MEDIA_VOLUME_PATH}
Se puede utilizar un servidor de medios externo para almacenar las imágenes y, en caso de que desee usarlo con TLS, deberá modificar las siguientes configuraciones:
Defina
trueenadditionalTrustedCAsen el archivometal3.yamlanterior para habilitar las CA de confianza adicionales del servidor de medios externo.Incluya la siguiente configuración de secreto en la carpeta
kubernetes/manifests/metal3-cacert-secret.yamlpara almacenar el certificado de CA del servidor de medios externo.apiVersion: v1 kind: Namespace metadata: name: metal3-system --- apiVersion: v1 kind: Secret metadata: name: tls-ca-additional namespace: metal3-system type: Opaque data: ca-additional.crt: {{ additional_ca_cert | b64encode }}
additional_ca_cert es el certificado de CA cifrado en
base64 del servidor de medios externo. Puede usar el siguiente comando para
cifrar el certificado y generar el secreto manualmente:
kubectl -n meta3-system create secret generic tls-ca-additional --from-file=ca-additional.crt=./ca-additional.crtcertmanager.yaml: contiene la configuración para crear el componenteCert-Manager(no es necesario modificarlo).installCRDs: true
41.3.5 Carpeta network #
La carpeta network contiene tantos archivos como nodos
haya en el clúster de gestión. En nuestro caso, solo tenemos un nodo, por lo
que solo tenemos un archivo llamado
mgmt-cluster-node1.yaml. El nombre del archivo debe
coincidir con el nombre de host definido en el archivo de definición
mgmt-cluster.yaml en la sección network/node descrita
anteriormente.
Si necesita personalizar la configuración de red, por ejemplo, para utilizar
una dirección IP estática específica (si no se usa DHCP), puede utilizar el
archivo mgmt-cluster-node1.yaml que se encuentra en la
carpeta network. Contiene la siguiente información:
${MGMT_GATEWAY}: la dirección IP del gateway.${MGMT_DNS}: la dirección IP del servidor DNS.${MGMT_MAC}: la dirección MAC de la interfaz de red.${MGMT_NODE_IP}: la dirección IP del clúster de gestión.
routes:
config:
- destination: 0.0.0.0/0
metric: 100
next-hop-address: ${MGMT_GATEWAY}
next-hop-interface: eth0
table-id: 254
dns-resolver:
config:
server:
- ${MGMT_DNS}
- 8.8.8.8
interfaces:
- name: eth0
type: ethernet
state: up
mac-address: ${MGMT_MAC}
ipv4:
address:
- ip: ${MGMT_NODE_IP}
prefix-length: 24
dhcp: false
enabled: true
ipv6:
enabled: falseSi desea utilizar DHCP para obtener la dirección IP, puede usar la siguiente
configuración (la dirección MAC debe configurarse
correctamente utilizando la variable ${MGMT_MAC}):
## This is an example of a dhcp network configuration for a management cluster
interfaces:
- name: eth0
type: ethernet
state: up
mac-address: ${MGMT_MAC}
ipv4:
dhcp: true
enabled: true
ipv6:
enabled: falseDependiendo del número de nodos del clúster de gestión, puede crear más archivos como
mgmt-cluster-node2.yaml,mgmt-cluster-node3.yaml, etc. para configurar el resto de los nodos.La sección
routesse utiliza para definir la tabla de enrutamiento del clúster de gestión.
41.4 Preparación de la imagen para entornos aislados #
En esta sección se describe cómo preparar la imagen para entornos aislados. Muestra solo las diferencias con respecto a las secciones anteriores. Para preparar la imagen para entornos aislados, es necesario realizar los siguientes cambios con respecto a la sección sobre la preparación de imagen en entornos conectados (Sección 41.3, “Preparación de la imagen para entornos conectados”):
El archivo
mgmt-cluster.yamldebe modificarse para incluir la secciónembeddedArtifactRegistrycon el campoimagesdefinido con todas las imágenes de contenedor que se incluirán en la imagen de salida de EIB.El guion
custom/scripts/99-register.shdebe eliminarse si se utiliza un entorno aislado.
41.4.1 Modificaciones del archivo de definición #
El archivo mgmt-cluster.yaml debe modificarse para
incluir la sección embeddedArtifactRegistry. En ella, el
campo images debe contener la lista de todas las imágenes
de contenedor que se incluirán en la imagen de salida.
A continuación, se muestra un ejemplo del archivo
mgmt-cluster.yaml con la sección
embeddedArtifactRegistry incluida. Asegúrese de que las
imágenes indicadas contengan las versiones de los componentes que necesita.
apiVersion: 1.3
image:
imageType: iso
arch: x86_64
baseImage: SL-Micro.x86_64-6.2-Base-SelfInstall-GM.install.iso
outputImageName: eib-mgmt-cluster-image.iso
operatingSystem:
isoConfiguration:
installDevice: /dev/sda
users:
- username: root
encryptedPassword: $ROOT_PASSWORD
packages:
packageList:
- jq
sccRegistrationCode: $SCC_REGISTRATION_CODE
kubernetes:
version: v1.34.2+rke2r1
helm:
charts:
- name: cert-manager
repositoryName: jetstack
version: 1.19.2
targetNamespace: cert-manager
valuesFile: certmanager.yaml
createNamespace: true
installationNamespace: kube-system
- name: longhorn
version: 1.10.1
repositoryName: rancher-charts
targetNamespace: longhorn-system
createNamespace: true
installationNamespace: kube-system
valuesFile: longhorn.yaml
- name: metal3
version: 305.0.21+up0.13.0
repositoryName: suse-edge-charts
targetNamespace: metal3-system
createNamespace: true
installationNamespace: kube-system
valuesFile: metal3.yaml
- name: rancher-turtles-providers
version: 305.0.4+up0.25.1
repositoryName: suse-edge-charts
targetNamespace: cattle-turtles-system
createNamespace: true
installationNamespace: kube-system
- name: neuvector-crd
version: 108.0.1+up2.8.10
repositoryName: rancher-charts
targetNamespace: neuvector
createNamespace: true
installationNamespace: kube-system
valuesFile: neuvector.yaml
- name: neuvector
version: 108.0.1+up2.8.10
repositoryName: rancher-charts
targetNamespace: neuvector
createNamespace: true
installationNamespace: kube-system
valuesFile: neuvector.yaml
- name: rancher
version: 2.13.1
repositoryName: rancher-prime
targetNamespace: cattle-system
createNamespace: true
installationNamespace: kube-system
valuesFile: rancher.yaml
repositories:
- name: jetstack
url: https://charts.jetstack.io
- name: rancher-charts
url: https://charts.rancher.io/
- name: suse-edge-charts
url: oci://registry.suse.com/edge/charts
- name: rancher-prime
url: https://charts.rancher.com/server-charts/prime
network:
apiHost: $API_HOST
apiVIP: $API_VIP
nodes:
- hostname: mgmt-cluster-node1
initializer: true
type: server
# - hostname: mgmt-cluster-node2
# type: server
# - hostname: mgmt-cluster-node3
# type: server
# type: server
embeddedArtifactRegistry:
images:
- name: registry.rancher.com/rancher/hardened-cluster-autoscaler:v1.10.2-build20251015
- name: registry.rancher.com/rancher/hardened-cni-plugins:v1.8.0-build20251014
- name: registry.rancher.com/rancher/hardened-coredns:v1.13.1-build20251015
- name: registry.rancher.com/rancher/hardened-k8s-metrics-server:v0.8.0-build20251015
- name: registry.rancher.com/rancher/hardened-multus-cni:v4.2.3-build20251031
- name: registry.rancher.com/rancher/klipper-helm:v0.9.10-build20251111
- name: registry.rancher.com/rancher/mirrored-cilium-cilium:v1.18.3
- name: registry.rancher.com/rancher/mirrored-cilium-operator-generic:v1.18.3
- name: dp.apps.rancher.io/containers/kubernetes-csi-external-attacher:4.10.0-8.8
- name: dp.apps.rancher.io/containers/kubernetes-csi-external-provisioner:5.3.0-8.8
- name: dp.apps.rancher.io/containers/kubernetes-csi-external-resizer:1.14.0-8.8
- name: dp.apps.rancher.io/containers/kubernetes-csi-external-snapshotter:8.4.0-8.9
- name: dp.apps.rancher.io/containers/kubernetes-csi-livenessprobe:2.17.0-8.8
- name: dp.apps.rancher.io/containers/kubernetes-csi-node-driver-registrar:2.15.0-8.8
- name: dp.apps.rancher.io/containers/longhorn-backing-image-manager:1.9.2-3.16
- name: dp.apps.rancher.io/containers/longhorn-engine:1.10.1-1.16
- name: dp.apps.rancher.io/containers/longhorn-instance-manager:1.10.1-1.17
- name: dp.apps.rancher.io/containers/longhorn-manager:1.10.1-1.9
- name: dp.apps.rancher.io/containers/longhorn-share-manager:1.10.1-1.8
- name: dp.apps.rancher.io/containers/longhorn-ui:1.10.1-1.8
- name: dp.apps.rancher.io/containers/rancher-support-bundle-kit:0.0.69-3.13
- name: registry.rancher.com/rancher/mirrored-sig-storage-snapshot-controller:v8.2.0
- name: registry.rancher.com/rancher/neuvector-compliance-config:1.0.9
- name: registry.rancher.com/rancher/neuvector-controller:5.4.8
- name: registry.rancher.com/rancher/neuvector-enforcer:5.4.8
- name: registry.rancher.com/rancher/nginx-ingress-controller:v1.13.4-hardened1
- name: registry.suse.com/rancher/cluster-api-addon-provider-fleet:v0.12.0
- name: registry.rancher.com/rancher/cluster-api-operator:v0.18.1
- name: registry.rancher.com/rancher/fleet-agent:v0.14.1
- name: registry.rancher.com/rancher/fleet:v0.14.1
- name: registry.rancher.com/rancher/hardened-node-feature-discovery:v0.15.7-build20250425
- name: registry.rancher.com/rancher/rancher-webhook:v0.9.1
- name: registry.rancher.com/rancher/turtles:v0.25.1
- name: registry.rancher.com/rancher/rancher:v2.13.1
- name: registry.rancher.com/rancher/shell:v0.6.1
- name: registry.rancher.com/rancher/system-upgrade-controller:v0.17.0
- name: registry.rancher.com/rancher/cluster-api-controller:v1.10.6
- name: registry.suse.com/rancher/cluster-api-provider-metal3:v1.10.4
- name: registry.suse.com/rancher/cluster-api-provider-rke2-bootstrap:v0.21.1
- name: registry.suse.com/rancher/cluster-api-provider-rke2-controlplane:v0.21.1
- name: registry.suse.com/rancher/hardened-sriov-network-operator:v1.5.0-build20250425
- name: registry.rancher.com/rancher/ip-address-manager:v1.10.4
- name: registry.rancher.com/rancher/kubectl:v1.32.2
- name: registry.rancher.com/rancher/mirrored-cluster-api-controller:v1.9.5
- name: registry.rancher.com/rancher/mirrored-cluster-api-controller:v1.10.2
- name: registry.rancher.com/rancher/scc-operator:v0.3.1
- name: registry.rancher.com/rancher/kubectl:v1.33.141.4.2 Modificaciones de la carpeta custom #
El guion
custom/scripts/99-register.shdebe eliminarse si se utiliza un entorno aislado. Como se puede ver en la estructura del directorio, el guion99-register.shno está incluido en la carpetacustom/scripts.
41.5 Creación de la imagen #
Una vez preparada la estructura de directorios siguiendo las secciones anteriores (tanto para escenarios conectados como aislados), ejecute el comando siguiente para crear la imagen:
podman run --rm --privileged -it -v $PWD:/eib \
registry.suse.com/edge/3.5/edge-image-builder:1.3.2 \
build --definition-file mgmt-cluster.yamlEsto crea el archivo de imagen ISO de salida que, en nuestro caso, según la
definición de imagen descrita anteriormente, es
eib-mgmt-cluster-image.iso.
41.6 Aprovisionamiento del clúster de gestión #
La imagen anterior contiene todos los componentes explicados anteriormente y se puede utilizar para aprovisionar el clúster de gestión mediante una máquina virtual o un servidor bare metal (usando la función de medios virtuales).
41.7 Asuntos a tener en cuenta y configuración de la doble pila #
Los ejemplos mostrados en las secciones anteriores proporcionan orientación y ejemplos sobre cómo configurar un clúster de gestión IPv4 de pila única. Dicho clúster de gestión es independiente del estado operativo de los clústeres descendentes, que pueden configurarse individualmente para funcionar en una configuración IPv4/IPv6 de pila única o de pila doble una vez implementados. Sin embargo, la forma en que se configura el clúster de gestión tiene un impacto directo en los protocolos de comunicación que se pueden usar durante la fase de aprovisionamiento, en la que las comunicaciones en banda y fuera de banda deben realizarse de acuerdo con los protocolos compatibles con el clúster de gestión y el host descendente. En caso de que se prevea que algunos o todos los BMC o los nodos de clúster descendentes utilicen IPv6, se requiere una configuración de doble pila para el clúster de gestión.
Aún no se admiten clústeres de gestión IPv6 de un pila única.
Para lograr la funcionalidad de doble pila, Kubernetes debe contar con CIDR IPv4 e IPv6 para POD y servicios. Sin embargo, otros componentes también requieren un ajuste específico antes de crear la imagen del clúster de gestión con EIB. Los servicios de aprovisionamiento de Metal3 (Ironic) se pueden configurar de diferentes maneras, dependiendo de su infraestructura o requisitos:
Los servicios de Ironic se pueden configurar para escuchar en todas las interfaces del sistema en lugar de en una única dirección IP, por lo que, siempre que los hosts del clúster de gestión tengan asignadas direcciones IPv4 e IPv6 a la interfaz correspondiente, cualquiera de ellas podrá utilizarse durante el aprovisionamiento. Tenga en cuenta que, en este momento, solo se puede seleccionar una de estas direcciones para la generación de la URL (para su uso por otros servicios, como el operador bare metal, BMC, etc.); por lo tanto, para habilitar las comunicaciones IPv6 con los BMC, se puede indicar al operador bare metal que exponga y transmita una URL IPv6 al tratar definiciones BMH que incluyan una dirección IPv6. En otras palabras, cuando se identifica que un BMC es compatible con IPv6, el aprovisionamiento se realizará únicamente a través de IPv6, y a través de IPv4 en todos los demás casos.
Metal3 puede utilizar un único nombre de host, que se resuelve tanto en IPv4 como en IPv6, para permitir que Ironic utilice esas direcciones para la vinculación y la creación de URL. Este enfoque permite una configuración sencilla y un comportamiento flexible (tanto IPv4 como IPv6 siguen siendo viables en cada paso del aprovisionamiento), pero requiere una infraestructura con servidores DNS preexistentes, asignaciones de IP y registros ya establecidos.
En ambos casos, Kubernetes necesitará saber qué CIDR utilizar tanto para
IPv4 como para IPv6, por lo que puede añadir las siguientes líneas a su
archivo kubernetes/config/server.yaml en el directorio
EIB, asegurándose de añadir primero IPv4:
service-cidr: 10.96.0.0/12,fd12:4567:789c::/112
cluster-cidr: 193.168.0.0/18,fd12:4567:789b::/48Algunos contenedores aprovechan la red del host, por lo que debe modificar
la configuración de red de los hosts, en el directorio
network, para habilitar la conectividad IPv6:
routes:
config:
- destination: 0.0.0.0/0
next-hop-address: ${MGMT_GATEWAY_V4}
next-hop-interface: eth0
- destination: ::/0
next-hop-address: ${MGMT_GATEWAY_V6}
next-hop-interface: eth0
dns-resolver:
config:
server:
- ${MGMT_DNS}
- 8.8.8.8
- 2001:4860:4860::8888
interfaces:
- name: eth0
type: ethernet
state: up
mac-address: ${MGMT_MAC}
ipv4:
address:
- ip: ${MGMT_CLUSTER_IP_V4}
prefix-length: 24
dhcp: false
enabled: true
ipv6:
address:
- ip: ${MGMT_CLUSTER_IP_V6}
prefix-length: 128
dhcp: false
autoconf: false
enabled: trueSustituya los marcadores de posición por las direcciones IP del gateway, el
servidor DNS adicional (si fuera necesario), la dirección MAC de la interfaz
de red y la dirección IP del clúster de gestión. Si prefiere la
configuración automática de direcciones, consulte el siguiente apartado y
establezca la variable ${MGMT_MAC}:
interfaces:
- name: eth0
type: ethernet
state: up
mac-address: ${MGMT_MAC}
ipv4:
enabled: true
dhcp: true
ipv6:
enabled: false
dhcp: true
autoconf: trueAhora se pueden definir los archivos restantes para una configuración de un
solo nodo, comenzando por la primera opción, creando
kubernetes/helm/values/metal3.yaml como:
global:
ironicIP: ${MGMT_CLUSTER_IP_V4}
enable_vmedia_tls: false
additionalTrustedCAs: false
metal3-ironic:
global:
predictableNicNames: true
listenOnAll: true
persistence:
ironic:
size: "5Gi"
service:
type: NodePort
metal3-baremetal-operator:
baremetaloperator:
externalHttpIPv6: ${MGMT_CLUSTER_IP_V6}y kubernetes/helm/values/rancher.yaml como:
hostname: rancher-${MGMT_CLUSTER_IP_V4}.sslip.io
bootstrapPassword: "foobar"
replicas: 1
global:
cattle:
systemDefaultRegistry: "registry.rancher.com"donde ${MGMT_CLUSTER_IP_V4} y
${MGMT_CLUSTER_IP_V6} son las direcciones IP asignadas
anteriormente al host.
Como alternativa, para usar el nombre del host en lugar de las direcciones
IP, modifique kubernetes/helm/values/metal3.yaml a:
global:
provisioningHostname: `${MGMT_CLUSTER_HOSTNAME}`
enable_vmedia_tls: false
additionalTrustedCAs: false
metal3-ironic:
global:
predictableNicNames: true
persistence:
ironic:
size: "5Gi"
service:
type: NodePorty kubernetes/helm/values/rancher.yaml a:
hostname: rancher-${MGMT_CLUSTER_HOSTNAME}.sslip.io
bootstrapPassword: "foobar"
replicas: 1
global:
cattle:
systemDefaultRegistry: "registry.rancher.com"donde ${MGMT_CLUSTER_HOSTNAME} debe ser un nombre de
dominio completo que se resuelva en las direcciones IP de su host.
Para obtener más información, visite el repositorio GitHub de SUSE Edge en la carpeta "dual-stack", donde encontrará una estructura de directorios de ejemplo.
42 Configuración de funciones de telecomunicaciones #
Esta sección documenta y explica la configuración de las funciones específicas para telecomunicaciones en clústeres desplegados mediante SUSE Telco Cloud.
Se utiliza el método de despliegue de aprovisionamiento de red dirigida, descrito en la sección sobre aprovisionamiento automatizado (Capítulo 43, Aprovisionamiento de red dirigida totalmente automatizado).
En esta sección se tratan los siguientes temas:
Imagen del kernel en tiempo real (Sección 42.1, “Imagen del kernel en tiempo real”): imagen que se usará para el kernel en tiempo real.
Argumentos del kernel para baja latencia y alto rendimiento (Sección 42.2, “Argumentos del kernel para baja latencia y alto rendimiento”): los argumentos que debe utilizar el kernel en tiempo real para conseguir el máximo rendimiento y una baja latencia al ejecutar cargas de trabajo de telecomunicaciones.
Fijación de CPU en el host (Sección 42.3, “Fijación de CPU en el host”): cómo aislar las CPU mediante argumentos del kernel y el perfil TuneD.
Fijación de CPU en Kubernetes (Sección 42.4, “Fijación de CPU en Kubernetes”): cómo aislar las CPU en Kubernetes mediante la configuración de Kubelet.
Configuración de la CNI (Sección 42.5, “Configuración de la CNI”): la configuración de la CNI que usará el clúster de Kubernetes.
Configuración de SR-IOV (Sección 42.6, “SR-IOV”): la configuración de SR-IOV que usarán las cargas de trabajo de Kubernetes.
Configuración de DPDK (Sección 42.7, “DPDK”): la configuración de DPDK que usará el sistema.
Aceleración de vRAN (Sección 42.8, “Aceleración vRAN (
Intel ACC100/ACC200)”): descarga del cálculo del algoritmo FEC a la tarjeta de aceleración de vRAN.Páginas enormes (Sección 42.9, “Páginas enormes”): configuración de páginas enormes (huge) que usarán las cargas de trabajo de Kubernetes.
Configuración de programación compatible con NUMA (Sección 42.10, “Programación compatible con NUMA”): configuración de programación compatible con NUMA que usarán las cargas de trabajo de Kubernetes.
Configuración de MetalLB (Sección 42.11, “MetalLB”): configuración de MetalLB que usarán las cargas de trabajo de Kubernetes.
Configuración del registro privado (Sección 42.12, “Configuración del registro privado”): configuración del registro privado que usarán las cargas de trabajo de Kubernetes.
Configuración del protocolo de tiempo de precisión (Sección 42.13, “Protocolo de tiempo de precisión (PTP)”): archivos de configuración para ejecutar perfiles PTP de telecomunicaciones.
42.1 Imagen del kernel en tiempo real #
Usar una imagen de kernel en tiempo real no es necesariamente mejor que usar un kernel estándar. Se trata de un kernel diferente, optimizado para un caso práctico concreto. El kernel en tiempo real está optimizado para reducir la latencia a costa del rendimiento. No se recomienda el uso del kernel en tiempo real para fines generales, pero en nuestro caso, es el kernel recomendado para cargas de trabajo de telecomunicaciones, donde la latencia es un factor clave.
Hay cuatro funciones principales:
Ejecución determinista:
Se consigue una mayor previsibilidad: se garantiza que los procesos empresariales críticos se completan a tiempo, siempre, y ofrece un servicio de alta calidad, incluso con cargas elevadas del sistema. Al proteger los recursos clave del sistema para los procesos de alta prioridad, se garantiza una mayor previsibilidad para las aplicaciones en las que el tiempo es importante.
Baja fluctuación:
La baja fluctuación basada en la tecnología altamente determinista ayuda a mantener las aplicaciones sincronizadas con el mundo real. Esto ayuda a los servicios que necesitan cálculos continuos y repetidos.
Herencia de prioridad:
La herencia de prioridad hace referencia a la capacidad de un proceso de subir de prioridad si existe un proceso de mayor prioridad que requiere que el de menor prioridad finalice antes para poder completar su tarea. SUSE Linux Enterprise Real Time resuelve estos problemas de inversión de prioridad para los procesos críticos.
Interrupciones de subprocesos:
En un sistema operativo de uso general, no se pueden interrumpir los procesos que se ejecutan en modo de interrupción. Con SUSE Linux Enterprise Real Time, estas interrupciones se encapsulan en subprocesos del kernel, que son interrumpibles. De esta forma, los procesos de mayor prioridad definidos por el usuario pueden interrumpir tanto interrupciones duras como suaves.
En nuestro caso, si ha instalado una imagen en tiempo real como
SUSE Linux Micro RT, el kernel en tiempo real ya está instalado. Puede descargar la imagen del kernel en tiempo real del Centro de servicios al cliente de SUSE.
42.2 Argumentos del kernel para baja latencia y alto rendimiento #
Es importante configurar los argumentos del kernel para que el kernel en tiempo real funcione correctamente y ofrezca el mejor rendimiento y una baja latencia para ejecutar cargas de trabajo de telecomunicaciones. Hay algunos conceptos importantes que hay que tener en cuenta al configurar los argumentos del kernel para este caso práctico:
Elimine
kthread_cpuscuando use el kernel en tiempo real de SUSE. Este parámetro controla en qué CPU se crean los subprocesos del kernel. También controla qué CPU están permitidas para el PID 1 y para cargar módulos del kernel (el ayudante del espacio de usuario kmod). Este parámetro no se reconoce y no tiene ningún efecto.Aísle los núcleos de CPU mediante
isolcpus,nohz_full,rcu_nocbsyirqaffinity. Para obtener una lista completa de técnicas de fijación de CPU, consulte el capítulo Fijación de CPU en el host (Sección 42.3, “Fijación de CPU en el host”).Añade los indicadores
domain,nohz,managed_irqal argumento del kernelisolcpus. Si no se añade ningún indicador,isolcpusequivale a especificar solo el indicadordomain. Esto aísla las CPU especificadas de la programación, incluidas las tareas del kernel. El indicadornohzdetiene la marca del programador en las CPU especificadas (si solo se puede ejecutar una tarea en una CPU), y el indicadormanaged_irqevita el enrutamiento de interrupciones externas gestionadas (dispositivos) en las CPU especificadas. Tenga en cuenta que las líneas IRQ de los dispositivos NVMe están totalmente gestionadas por el kernel y, como consecuencia, se enrutarán a los núcleos no aislados (de mantenimiento). Por ejemplo, la línea de comandos que se proporciona al final de esta sección dará como resultado que solo se asignen cuatro colas (más una cola de administración/control) en el sistema:for I in $(grep nvme0 /proc/interrupts | cut -d ':' -f1); do cat /proc/irq/${I}/effective_affinity_list; done | column 39 0 19 20 39Este comportamiento evita cualquier interrupción causada por la E/S del disco en cualquier aplicación sensible al tiempo que se ejecute en los núcleos aislados, pero puede requerir atención y un diseño cuidadoso para las cargas de trabajo centradas en el almacenamiento.
Ajuste las marcas (ticks, interrupciones periódicas del temporizador del kernel):
skew_tick=1: a veces, las marcas se pueden producir simultáneamente. Para evitar que todas las CPU reciban su marca del temporizador exactamente al mismo tiempo,skew_tick=1hace que se produzcan en momentos ligeramente diferentes. Esto ayuda a reducir la fluctuación del sistema, lo que se traduce en tiempos de respuesta a las interrupciones más consistentes y más bajos (un requisito esencial para las aplicaciones sensibles a la latencia).nohz=on: detiene la marca del temporizador periódico en las CPU inactivas.nohz_full=<cpu-cores>: detiene la marca del temporizador periódico en las CPU especificadas que están dedicadas a aplicaciones en tiempo real.
Inhabilite la gestión de excepciones de comprobación de máquina (MCE) especificando
mce=off. Las MCE son errores de hardware detectados por el procesador y desactivarlas puede evitar que los registros sean excesivamente grandes.Añada
nowatchdogpara inhabilitar el watchdog de bloqueo suave, que se implementa como un temporizador que se ejecuta en el contexto de interrupción dura del temporizador. Cuando caduca (es decir, cuando se detecta un bloqueo suave), muestra una advertencia (en el contexto de interrupción dura) y ejecuta cualquier objetivo de latencia. Incluso si no caduca nunca, pasa a la lista de temporizadores, lo que aumenta ligeramente la sobrecarga de cada interrupción del temporizador. Esta opción también inhabilita el watchdog de NMI, por lo que las NMI no pueden interferir.nmi_watchdog=0inhabilita el watchdog de NMI (interrupción no enmascarable). Se puede omitir si se usanowatchdog.RCU (Read-Copy-Update, leer-copiar-actualizar) es un mecanismo del kernel que permite el acceso simultáneo y sin bloqueos de muchos lectores a datos compartidos. Una retrollamada RCU, una función que se activa tras un "periodo de gracia", garantiza que todos los lectores anteriores hayan terminado, de modo que los datos antiguos puedan recuperarse de forma segura. Ajustamos RCU, especialmente para cargas de trabajo sensibles, con el fin de descargar estas retrollamadas de CPU dedicadas (fijadas), evitando que las operaciones del kernel interfieran con tareas críticas y sensibles al tiempo.
Especifique las CPU fijadas en
rcu_nocbspara que las retrollamadas de RCU no se ejecuten en ellas. Esto ayuda a reducir la fluctuación y la latencia de las cargas de trabajo en tiempo real.rcu_nocb_pollhace que las CPU sin retrollamada realicen sondeos periódicos para comprobar si es necesario gestionar la retrollamada. Esto puede reducir la sobrecarga de interrupciones.rcupdate.rcu_cpu_stall_suppress=1suprime las advertencias de bloqueo de la CPU por RCU, que en ocasiones pueden ser falsos positivos en sistemas en tiempo real con mucha carga.rcupdate.rcu_expedited=1acelera el período de gracia para las operaciones de RCU, lo que hace que las secciones críticas de lectura respondan mejor.rcupdate.rcu_normal_after_boot=1, cuando se usa con rcu_expedited, permite que RCU vuelva al funcionamiento normal (no acelerado) después del arranque del sistema.rcupdate.rcu_task_stall_timeout=0inhabilita el detector de bloqueo de tareas RCU, lo que evita posibles advertencias o interrupciones del sistema provocadas por tareas RCU de larga duración.rcutree.kthread_prio=99establece la prioridad del subproceso del kernel de retrollamadas de RCU al máximo posible (99), lo que garantiza que se programen y gestionen las retrollamadas de RCU con rapidez cuando sea necesario.
Añada
ignition.platform.id=openstackpara Metal3 y Cluster API a fin de aprovisionar/desaprovisionar correctamente el clúster. Esto lo utiliza el agente Python de Metal3, que tiene su origen en Openstack Ironic.Elimine
intel_pstate=passive. Esta opción configuraintel_pstatepara que funcione con reguladores cpufreq genéricos; pero, para que esto funcione, inhabilita los estados P gestionados por hardware (HWP) como efecto secundario. Para reducir la latencia del hardware, no se recomienda utilizar esta opción para cargas de trabajo en tiempo real.Reemplace
intel_idle.max_cstate=0 processor.max_cstate=1poridle=poll. Para evitar las transiciones de estado C, se usa la opciónidle=pollpara inhabilitar las transiciones de estado C y mantener la CPU en el estado C más alto. La opciónintel_idle.max_cstate=0inhabilitaintel_idle, por lo que se usaacpi_idle, yacpi_idle.max_cstate=1establece el estado C máximo para acpi_idle. En arquitecturas AMD64/Intel 64, el primer estado C de ACPI es siemprePOLL, pero usa una funciónpoll_idle(), que puede introducir una pequeña latencia al leer el reloj periódicamente y reiniciar el bucle principal endo_idle()después de un tiempo de espera (esto también implica borrar y establecer el indicador de tareaTIF_POLL). Por el contrario,idle=pollse ejecuta en un bucle cerrado, esperando activamente a que se reprogramen las tareas. Esto minimiza la latencia al salir del estado de inactividad, pero a costa de mantener la CPU funcionando a toda velocidad en el subproceso inactivo.Desactive C1E en BIOS. Es importante desactivar el estado C1E en el BIOS para evitar que la CPU entre en el estado C1E cuando está inactiva. El estado C1E es un estado de bajo consumo que puede introducir latencia cuando la CPU está inactiva.
El resto de esta documentación trata sobre parámetros adicionales, incluyendo las páginas enormes e IOMMU.
Se proporciona un ejemplo de argumentos del kernel para un servidor Intel de 32 núcleos, que incluye los ajustes mencionados anteriormente:
$ cat /proc/cmdline
BOOT_IMAGE=/boot/vmlinuz-6.4.0-9-rt root=UUID=77b713de-5cc7-4d4c-8fc6-f5eca0a43cf9 skew_tick=1 rd.timeout=60 rd.retry=45 console=ttyS1,115200 console=tty0 default_hugepagesz=1G hugepagesz=1G hugepages=40 hugepagesz=2M hugepages=0 ignition.platform.id=openstack intel_iommu=on iommu=pt irqaffinity=0,31,32,63 isolcpus=domain,nohz,managed_irq,1-30,33-62 nohz_full=1-30,33-62 nohz=on mce=off nosoftlockup nowatchdog nmi_watchdog=0 quiet rcu_nocb_poll rcu_nocbs=1-30,33-62 rcupdate.rcu_cpu_stall_suppress=1 rcupdate.rcu_expedited=1 rcupdate.rcu_normal_after_boot=1 rcupdate.rcu_task_stall_timeout=0 rcutree.kthread_prio=99 security=selinux selinux=1 idle=pollAquí hay otro ejemplo de configuración para un servidor AMD de 64
núcleos. Entre los 128 procesadores lógicos (0-127), los
primeros 8 núcleos (0-7) se destinan a tareas de
mantenimiento, mientras que los 120 núcleos restantes
(8-127) se fijan para las aplicaciones:
$ cat /proc/cmdline
BOOT_IMAGE=/boot/vmlinuz-6.4.0-9-rt root=UUID=575291cf-74e8-42cf-8f2c-408a20dc00b8 skew_tick=1 console=ttyS1,115200 console=tty0 default_hugepagesz=1G hugepagesz=1G hugepages=40 hugepagesz=2M hugepages=0 ignition.platform.id=openstack amd_iommu=on iommu=pt irqaffinity=0-7 isolcpus=domain,nohz,managed_irq,8-127 nohz_full=8-127 rcu_nocbs=8-127 mce=off nohz=on nowatchdog nmi_watchdog=0 nosoftlockup quiet rcu_nocb_poll rcupdate.rcu_cpu_stall_suppress=1 rcupdate.rcu_expedited=1 rcupdate.rcu_normal_after_boot=1 rcupdate.rcu_task_stall_timeout=0 rcutree.kthread_prio=99 security=selinux selinux=1 idle=poll42.3 Fijación de CPU en el host #
La fijación de CPU, también conocida como afinidad del procesador, es la técnica de vincular un proceso o subproceso a un núcleo específico de la CPU, lo que impide que el programador del sistema operativo lo mueva. Al garantizar que un proceso se ejecute siempre en el mismo núcleo, se beneficia de un acceso más rápido a los datos que permanecen en la memoria caché de ese núcleo. Esta práctica es habitual en entornos informáticos de alto rendimiento, ya que mejora considerablemente el rendimiento y reduce la sobrecarga.
42.3.1 Aislamiento de CPU mediante TuneD #
tuned es una herramienta de ajuste del sistema que
supervisa las condiciones del sistema para optimizar el rendimiento usando
varios perfiles predefinidos. Una característica clave es su capacidad para
aislar los núcleos de la CPU para cargas de trabajo específicas, como
aplicaciones en tiempo real. Esto evita que el sistema operativo utilice
esos núcleos y aumente potencialmente la latencia.
Para habilitar y configurar esta función, lo primero es crear un perfil para
los núcleos de CPU que se deseen aislar. En este ejemplo, dedicamos 60 de
los 64 núcleos (1-30,33-62) a la aplicación y los 4
núcleos restantes para tareas de mantenimiento. Tenga en cuenta que el
diseño de las CPU aisladas depende en gran medida de las aplicaciones en
tiempo real.
$ echo "export tuned_params" >> /etc/grub.d/00_tuned
$ echo "isolated_cores=1-30,33-62" >> /etc/tuned/cpu-partitioning-variables.conf
$ tuned-adm profile cpu-partitioning
Tuned (re)started, changes applied.42.3.2 Aislamiento de CPU mediante argumentos del kernel #
A continuación, debemos modificar la opción GRUB para aislar los núcleos de CPU y otros parámetros importantes para el uso de las CPU. Es importante personalizar las opciones siguientes con las especificaciones reales de su hardware:
| Parámetro | valor | Descripción |
|---|---|---|
isolcpus | domain,nohz,managed_irq,1-30,33-62 | Aísla los núcleos 1-30 y 33-62. |
skew_tick | 1 | Esta opción permite al kernel distribuir las interrupciones del temporizador entre las CPU aisladas. |
nohz | on | Si está habilitada, la interrupción periódica del temporizador del kernel
(la "marca") se detendrá en cualquier núcleo de CPU que esté inactivo. Esto
beneficia principalmente a las CPU de mantenimiento
( |
nohz_full | 1-30,33-62 | En el caso de los núcleos aislados, esto detiene la marca incluso si la CPU está ejecutando una sola tarea activa. Es decir, hace que la CPU funcione en modo totalmente sin marcas (o "dyntick"). El kernel solo proporcionará interrupciones del temporizador cuando sean realmente necesarias. |
rcu_nocbs | 1-30,33-62 | Esta opción descarga el procesamiento de retrollamada de RCU de los núcleos de CPU especificados. |
rcu_nocb_poll | Cuando esta opción está definida, las CPU sin retrollamada de RCU realizarán sondeos periódicos para comprobar si es necesario gestionar las retrollamadas, en lugar de que se activen explícitamente por otras CPU. Esto puede reducir la sobrecarga de interrupciones. | |
irqaffinity | 0,31,32,63 | Esta opción permite al kernel ejecutar las interrupciones en los núcleos de mantenimiento. |
idle | poll | Esto minimiza la latencia al salir del estado inactivo, pero a costa de mantener la CPU funcionando a toda velocidad en el subproceso inactivo. |
nmi_watchdog | 0 | Esta opción inhabilita únicamente el watchdog de NMI. Se puede omitir si se
ha definido |
nowatchdog | Esta opción inhabilita el watchdog de bloqueo suave, que se implementa como un temporizador que se ejecuta en el contexto de interrupción dura del temporizador. |
Los siguientes comandos modifican la configuración de GRUB y aplican los cambios mencionados anteriormente para que estén presentes en el próximo arranque:
Edite el archivo /etc/default/grub con los parámetros
anteriores. El archivo tendrá este aspecto:
GRUB_CMDLINE_LINUX="BOOT_IMAGE=/boot/vmlinuz-6.4.0-9-rt root=UUID=77b713de-5cc7-4d4c-8fc6-f5eca0a43cf9 skew_tick=1 rd.timeout=60 rd.retry=45 console=ttyS1,115200 console=tty0 default_hugepagesz=1G hugepagesz=1G hugepages=40 hugepagesz=2M hugepages=0 ignition.platform.id=openstack intel_iommu=on iommu=pt irqaffinity=0,31,32,63 isolcpus=domain,nohz,managed_irq,1-30,33-62 nohz_full=1-30,33-62 nohz=on mce=off nosoftlockup nowatchdog nmi_watchdog=0 quiet rcu_nocb_poll rcu_nocbs=1-30,33-62 rcupdate.rcu_cpu_stall_suppress=1 rcupdate.rcu_expedited=1 rcupdate.rcu_normal_after_boot=1 rcupdate.rcu_task_stall_timeout=0 rcutree.kthread_prio=99 security=selinux selinux=1 idle=poll"Actualice la configuración de GRUB:
$ transactional-update grub.cfg
$ rebootPara comprobar que los parámetros se han aplicado después del rearranque, puede utilizar el siguiente comando para comprobar la línea de comandos del kernel:
$ cat /proc/cmdlinePuede usar otro guion para ajustar la configuración de la CPU, que básicamente realiza los siguientes pasos:
Definir el regulador de la CPU como
performance.Desactivar la migración del temporizador a las CPU aisladas.
Migrar los subprocesos kdaemon a las CPU de mantenimiento.
Definir la latencia de las CPU aisladas en el valor más bajo posible.
Retrasar las actualizaciones de vmstat a 300 segundos.
El guion está disponible en el repositorio de ejemplos de SUSE Telco Cloud.
42.4 Fijación de CPU en Kubernetes #
42.4.1 Versiones de RKE2 anteriores a la 1.32 #
Para habilitar la fijación de CPU en su clúster RKE2, edite el archivo de
configuración de RKE2. Añada los argumentos de kubelet siguientes en el
archivo /etc/rancher/rke2/config.yaml. Asegúrese de
especificar los núcleos de CPU de mantenimiento en los argumentos
kubelet-reserved y system-reserved:
kubelet-arg:
- "cpu-manager-policy=static"
- "cpu-manager-policy-options=full-pcpus-only=true"
- "cpu-manager-reconcile-period=0s"
- "kubelet-reserved=cpu=0,31,32,63"
- "system-reserved=cpu=0,31,32,63"42.4.2 Versión 1.32 de RKE2 y versiones posteriores #
Si su versión de RKE2 es la 1.32 o una posterior, no se pueden utilizar argumentos de línea de comandos para configurar kubelet, siguiendo la práctica original de Kubernetes. Para configurar la fijación de CPU, es necesario crear un archivo de configuración de kubelet. Consulte la documentación de RKE2.
Cree un nuevo archivo de configuración de kubelet, como
01-cpu-pinning.conf, y colóquelo en el directorio
/var/lib/rancher/rke2/agent/etc/kubelet.conf.d/:
apiVersion: kubelet.config.k8s.io/v1beta1
kind: KubeletConfiguration
cpuManagerPolicy: static
reservedSystemCPUs: 0,31,32,63
topologyManagerPolicy: single-numa-nodePara que los cambios de configuración tengan efecto, es necesario reiniciar el servicio RKE2 adecuado (servidor o agente). Esta acción interrumpirá brevemente el servicio RKE2 en el host. Ejecute solo uno de los comandos siguientes, dependiendo del tipo de nodo:
# If the node is RKE2 agent
systemctl restart rke2-agent
# Else if the node is RKE2 server
systemctl restart rke2-server42.4.3 Despliegue de cargas de trabajo aprovechando las CPU fijadas #
Hay tres formas de utilizar esa función utilizando la directiva
estática definida en kubelet, dependiendo de las solicitudes y los
límites que defina en su carga de trabajo:
Clase de calidad de servicio
BestEffort: si no se define ninguna solicitud o límite para laCPU, el pod se programa en la primeraCPUdisponible en el sistema.Este es un ejemplo de uso de la clase de calidad de servicio
BestEffort:spec: containers: - name: nginx image: nginxClase de calidad de servicio
Burstable: si se define una solicitud para la CPU que no se ajusta a los límites establecidos, o si no hay ninguna solicitud de CPU.Ejemplos de uso de la clase de calidad de servicio
Burstable:spec: containers: - name: nginx image: nginx resources: limits: memory: "200Mi" requests: memory: "100Mi"o
spec: containers: - name: nginx image: nginx resources: limits: memory: "200Mi" cpu: "2" requests: memory: "100Mi" cpu: "1"Clase de calidad de servicio
Guaranteed: si define una solicitud de CPU que es igual a los límites.Ejemplo de uso de la clase de calidad de servicio
Guaranteed:spec: containers: - name: nginx image: nginx resources: limits: memory: "200Mi" cpu: "2" requests: memory: "200Mi" cpu: "2"
42.5 Configuración de la CNI #
42.5.1 Cilium #
Cilium es el complemento de CNI predeterminado para SUSE
Telco Cloud. Para habilitar Cilium en el clúster RKE2 como complemento
predeterminado hay que configurar lo siguiente en el archivo
/etc/rancher/rke2/config.yaml:
cni:
- ciliumEsto también se puede especificar con argumentos de línea de comandos, es
decir, con --cni=cilium en la línea del servidor del
archivo /etc/systemd/system/rke2-server.
Para usar la red SR-IOV descrita en Sección 42.6.2, “Opción 2 (recomendada): operador de red de SR-IOV” junto con Cilium, despliegue el
metacomplemento multus. Asegúrese de que
multus aparece en la lista delante de otras interfaces de
red de contenedores.
cni:
- multus
- cilium42.5.2 Calico #
Calico es otro complemento de CNI para SUSE Telco
Cloud. Para habilitar Calico en el clúster de RKE2 como complemento por
defecto, se requiere la siguiente configuración en el archivo
/etc/rancher/rke2/config.yaml:
cni:
- calicoEsto también se puede especificar con argumentos de línea de comandos, es
decir, con --cni=calico en la línea del servidor del
archivo /etc/systemd/system/rke2-server.
Para usar la red SR-IOV descrita en Sección 42.6.2, “Opción 2 (recomendada): operador de red de SR-IOV” junto con Calico, despliegue el
metacomplemento multus. Asegúrese de que
multus aparece en la lista delante de otras interfaces de
red de contenedores.
cni:
- multus
- calicoPara obtener más información sobre los complementos de CNI, consulte Network Options (Opciones de red).
42.5.3 CNI de vinculación #
En términos generales, la vinculación proporciona un método para agregar múltiples interfaces de red en una única interfaz lógica "vinculada". Normalmente, se utiliza para aumentar la disponibilidad del servicio mediante la introducción de rutas de red redundantes, pero también se puede usar para aumentar el ancho de banda con determinados modos de vinculación. Los siguientes complementos de CNI son compatibles con el complemento de CNI de vinculación en combinación con multus:
MACVLAN
Dispositivo host
SR-IOV
42.5.3.1 CNI de vinculación con MACVLAN #
Para usar el complemento de CNI de vinculación con MACVLAN se necesitan dos interfaces libres en el contenedor. En el ejemplo siguiente se usan "enp8s0" y "enp9s0". Para empezar, cree sus definiciones de conexión de red:
NetworkAttachmentDefinition enp8s0
apiVersion: "k8s.cni.cncf.io/v1"
kind: NetworkAttachmentDefinition
metadata:
name: enp8s0-conf
spec:
config: '{
"cniVersion": "0.3.1",
"plugins": [
{
"type": "macvlan",
"capabilities": { "ips": true },
"master": "enp8s0",
"mode": "bridge",
"ipam": {}
}, {
"capabilities": { "mac": true },
"type": "tuning"
}
]
}'NetworkAttachmentDefinition enp9s0
apiVersion: "k8s.cni.cncf.io/v1"
kind: NetworkAttachmentDefinition
metadata:
name: enp9s0-conf
spec:
config: '{
"cniVersion": "0.3.1",
"plugins": [
{
"type": "macvlan",
"capabilities": { "ips": true },
"master": "enp9s0",
"mode": "bridge",
"ipam": {}
}, {
"capabilities": { "mac": true },
"type": "tuning"
}
]
}'Después, añada una definición de conexión de red a la propia vinculación.
Vinculación NetworkAttachmentDefinition
apiVersion: "k8s.cni.cncf.io/v1"
kind: NetworkAttachmentDefinition
metadata:
name: bond-net1
spec:
config: '{
"type": "bond",
"cniVersion": "0.3.1",
"name": "bond-net1",
"mode": "active-backup",
"failOverMac": 1,
"linksInContainer": true,
"miimon": "100",
"mtu": 1500,
"links": [
{"name": "net1"},
{"name": "net2"}
],
"ipam": {
"type": "static",
"addresses": [
{
"address": "192.168.200.100/24",
"gateway": "192.168.200.1"
}
],
"subnet": "192.168.200.0/24",
"routes": [{
"dst": "0.0.0.0/0"
}]
}
}'La asignación de direcciones IP aquí es estática y define la dirección de la vinculación como "192.168.200.100" en una red /24, con un gateway que reside en la primera dirección disponible de la red. En la conexión de red de la vinculación también se define el tipo de vinculación que queremos. En este caso es "active-backup" (copia de seguridad activa).
Para usar esta vinculación, el pod debe conocer todas las interfaces. Una definición de pod de ejemplo tendría este aspecto:
apiVersion: v1
kind: Pod
metadata:
name: test-pod
annotations:
k8s.v1.cni.cncf.io/networks: '[
{"name": "enp8s0-conf",
"interface": "net1"
},
{"name": "enp9s0-conf",
"interface": "net2"
},
{"name": "bond-net1",
"interface": "bond0"
}]'
spec:
restartPolicy: Never
containers:
- name: bond-test
image: alpine:latest
command:
- /bin/sh
- "-c"
- "sleep 60m"
imagePullPolicy: IfNotPresentObserve cómo la anotación hace referencia a todas las redes y cómo define la asignación entre las interfaces "enp8s0 → net1" y "enp9s0→net2".
42.5.3.2 CNI de vinculación con dispositivo host #
Para usar el complemento de CNI de vinculación con el dispositivo host se necesitan dos interfaces libres en el host. Luego, esas interfaces se asignan al contenedor. En el ejemplo siguiente se usan "enp8s0" y "enp9s0". Para empezar, cree sus definiciones de conexión de red:
NetworkAttachmentDefinition enp8s0
apiVersion: "k8s.cni.cncf.io/v1"
kind: NetworkAttachmentDefinition
metadata:
name: enp8s0-hostdev
spec:
config: '{
"cniVersion": "0.3.1",
"plugins": [
{
"type": "host-device",
"name": "host0",
"device": "enp8s0",
"ipam": {}
}]
}'NetworkAttachmentDefinition enp9s0
apiVersion: "k8s.cni.cncf.io/v1"
kind: NetworkAttachmentDefinition
metadata:
name: enp9s0-hostdev
spec:
config: '{
"cniVersion": "0.3.1",
"plugins": [
{
"type": "host-device",
"name": "host0",
"device": "enp9s0",
"ipam": {}
}]
}'Después, añada la definición de conexión de red a la propia vinculación. Es similar al uso con MACVLAN.
Vinculación NetworkAttachmentDefinition
apiVersion: "k8s.cni.cncf.io/v1"
kind: NetworkAttachmentDefinition
metadata:
name: bond-net1
spec:
config: '{
"type": "bond",
"cniVersion": "0.3.1",
"name": "bond-net1",
"mode": "active-backup",
"failOverMac": 1,
"linksInContainer": true,
"miimon": "100",
"mtu": 1500,
"links": [
{"name": "net1"},
{"name": "net2"}
],
"ipam": {
"type": "static",
"addresses": [
{
"address": "192.168.200.100/24",
"gateway": "192.168.200.1"
}
],
"subnet": "192.168.200.0/24",
"routes": [{
"dst": "0.0.0.0/0"
}]
}
}'La asignación de direcciones IP aquí es estática y define la dirección de la vinculación como "192.168.200.100" en una red /24, con un gateway que reside en la primera dirección disponible de la red. En la conexión de red de la vinculación también se define el tipo de vinculación. En este caso es "active-backup" (copia de seguridad activa).
Para usar esta vinculación, el pod debe conocer todas las interfaces. Una definición de pod de ejemplo para la vinculación para los dispositivos host tendría este aspecto:
apiVersion: v1
kind: Pod
metadata:
name: test-pod
annotations:
k8s.v1.cni.cncf.io/networks: '[
{"name": "enp8s0-hostdev",
"interface": "net1"
},
{"name": "enp9s0-hostdev",
"interface": "net2"
},
{"name": "bond-net1",
"interface": "bond0"
}]'
spec:
restartPolicy: Never
containers:
- name: bond-test
image: alpine:latest
command:
- /bin/sh
- "-c"
- "sleep 60m"
imagePullPolicy: IfNotPresent42.5.3.3 CNI de vinculación con SR-IOV #
El uso de CNI de vinculación con SR-IOV es bastante sencillo. Para obtener
más detalles sobre cómo configurar SR-IOV, consulte la Sección 42.6, “SR-IOV”. Tal y como se describe allí, debe crear directivas
SriovNetworkNodePolicies que definen
resourceNames, así como el número de funciones
virtuales. Los resourceNames se usan en
SriovNetwork, que se utiliza como interfaz en la
definición del pod. La definición de la vinculación es exactamente la misma
que en los casos de MACVLAN y el dispositivo host.
El CNI de vinculación con SR-IOV solo se aplica a funciones virtuales de SRIOV que usan el controlador del kernel. Las funciones virtuales del controlador de espacio de usuario, como las que se usan en las cargas de trabajo del DPDK, no se pueden vincular con el CNI de vinculación.
42.6 SR-IOV #
SR-IOV (virtualización de E/S de raíz única) permite que un único
dispositivo, como un adaptador de red, divida sus recursos entre varias
funciones de hardware PCIe. Esto permite el acceso
directo al recurso desde varias aplicaciones.
Se proporcionan dos métodos distintos para desplegar
SR-IOV en el clúster:
Sección 42.6.1, “Opción 1: Daemonset y configMap del complemento de dispositivo de red SR-IOV”: este método admite tanto dispositivos de red como el acelerador de vRAN.
Sección 42.6.2, “Opción 2 (recomendada): operador de red de SR-IOV”: este método automatizado proporciona un despliegue más sencillo. Solo es válido para dispositivos de red.
En los casos excepcionales en los que se necesiten ambas soluciones (el operador de red para los dispositivos de red y el complemento de dispositivo para los aceleradores de vRAN), se deben implementar en espacios de nombres de Kubernetes independientes. Esta separación es esencial para evitar conflictos entre los dos despliegues.
42.6.1 Opción 1: Daemonset y configMap del complemento de dispositivo de red SR-IOV #
El complemento de dispositivo de red SR-IOV descubre y anuncia recursos de red, como funciones físicas (PF) de PCI, y sus funciones virtuales (VF), en un host de Kubernetes.
Prepare el mapa de configuración para el complemento de dispositivo.
Es necesario crear un mapa de configuración que defina los grupos de
recursos de SR-IOV. Ejecute el comando lspci para
recuperar la información:
$ lspci | grep -i acc
8a:00.0 Processing accelerators: Intel Corporation Device 0d5c
$ lspci | grep -i net
19:00.0 Ethernet controller: Broadcom Inc. and subsidiaries BCM57504 NetXtreme-E 10Gb/25Gb/40Gb/50Gb/100Gb/200Gb Ethernet (rev 11)
19:00.1 Ethernet controller: Broadcom Inc. and subsidiaries BCM57504 NetXtreme-E 10Gb/25Gb/40Gb/50Gb/100Gb/200Gb Ethernet (rev 11)
19:00.2 Ethernet controller: Broadcom Inc. and subsidiaries BCM57504 NetXtreme-E 10Gb/25Gb/40Gb/50Gb/100Gb/200Gb Ethernet (rev 11)
19:00.3 Ethernet controller: Broadcom Inc. and subsidiaries BCM57504 NetXtreme-E 10Gb/25Gb/40Gb/50Gb/100Gb/200Gb Ethernet (rev 11)
51:00.0 Ethernet controller: Intel Corporation Ethernet Controller E810-C for QSFP (rev 02)
51:00.1 Ethernet controller: Intel Corporation Ethernet Controller E810-C for QSFP (rev 02)
51:01.0 Ethernet controller: Intel Corporation Ethernet Adaptive Virtual Function (rev 02)
51:01.1 Ethernet controller: Intel Corporation Ethernet Adaptive Virtual Function (rev 02)
51:01.2 Ethernet controller: Intel Corporation Ethernet Adaptive Virtual Function (rev 02)
51:01.3 Ethernet controller: Intel Corporation Ethernet Adaptive Virtual Function (rev 02)
51:11.0 Ethernet controller: Intel Corporation Ethernet Adaptive Virtual Function (rev 02)
51:11.1 Ethernet controller: Intel Corporation Ethernet Adaptive Virtual Function (rev 02)
51:11.2 Ethernet controller: Intel Corporation Ethernet Adaptive Virtual Function (rev 02)
51:11.3 Ethernet controller: Intel Corporation Ethernet Adaptive Virtual Function (rev 02)El complemento de dispositivo de SR-IOV utiliza un configMap que contiene un
archivo JSON para definir qué recursos de hardware debe exponer
Kubernetes. Esta configuración se basa en dos conceptos fundamentales:
selectores (para el descubrimiento de hardware) y
recursos (para la exposición de Kubernetes).
Un recurso es una entidad con nombre que consumen los
pods (por ejemplo, rancher.io/intel_fec_5g). Los recursos
pueden ser de dos tipos:
accelerator: se usa para las tarjetas de acelerador de vRAN (como ACC100/vRAN Boost).netdevice: se usa para las interfaces de red estándar (NIC).
Los dispositivos de destino se definen mediante
selectores para filtrar el hardware en el nodo:
vendors:8086(Intel)devices:0d5d(tarjeta FEC),1889(NIC)drivers:vfio-pcipfNames:p2p1(nombre de interfaz física)
Para las tarjetas de red, también se puede seleccionar un subconjunto de funciones virtuales (VF) desde una función física:
pfNames:["eth1#1,2,3,4,5,6"]o[eth1#1-6]
Para permitir que los pods puedan hacer peticiones a los dispositivos, cada recurso debe tener un nombre, compuesto por un prefijo y un nombre:
resourceName:pci_sriov_net_bh_dpdkresourcePrefix:Rancher.io
Seguidamente, los pods solicitarán el nombre de recurso combinado:
rancher.io/pci_sriov_net_bh_dpdk.
En este documento no se indican todos los selectores posibles. Los diferentes tipos de recursos utilizan diferentes conjuntos de selectores. Para obtener información detallada, consulte el repositorio de complementos de dispositivos de red SR-IOV.
El configMap siguiente es un ejemplo que crea tres recursos: uno para la tarjeta del acelerador de vRAN (FEC) y dos para dos puertos NIC distintos.
Para la tarjeta FEC, primero debe recuperar el ID de dispositivo y el token
de VFIO. Siga las instrucciones de la Sección 42.8, “Aceleración vRAN (Intel ACC100/ACC200)” para
comprobar los requisitos previos.
apiVersion: v1
kind: ConfigMap
metadata:
name: sriovdp-config
namespace: kube-system
data:
config.json: |
{
"resourceList": [
{
"resourcePrefix": "rancher.io",
"resourceName": "intel_fec_5g",
"deviceType": "accelerator",
"selectors": {
"vendors": ["8086"],
"devices": ["0d5d"]
},
"additionalInfo": {
"*": {
"VFIO_TOKEN": "00112233-4455-6677-8899-aabbccddeeff"
}
}
},
{
"resourcePrefix": "rancher.io",
"resourceName": "intel_sriov_odu",
"deviceType": "netdevice",
"selectors": {
"vendors": ["8086"],
"devices": ["1889"],
"drivers": ["vfio-pci"],
"pfNames": ["p2p1"]
}
},
{
"resourcePrefix": "rancher.io",
"resourceName": "intel_sriov_oru",
"deviceType": "netdevice",
"selectors": {
"vendors": ["8086"],
"devices": ["1889"],
"drivers": ["vfio-pci"],
"pfNames": ["p2p2"]
}
}
]
}Prepare el archivo
daemonsetpara desplegar el complemento de dispositivo.
El complemento de dispositivo admite varias arquitecturas
(arm, amd y
ppc64le), por lo que el mismo archivo se puede usar para
diferentes arquitecturas desplegando varios daemonset
para cada una de ellas.
apiVersion: v1
kind: ServiceAccount
metadata:
name: sriov-device-plugin
namespace: kube-system
---
apiVersion: apps/v1
kind: DaemonSet
metadata:
name: kube-sriov-device-plugin-amd64
namespace: kube-system
labels:
tier: node
app: sriovdp
spec:
selector:
matchLabels:
name: sriov-device-plugin
template:
metadata:
labels:
name: sriov-device-plugin
tier: node
app: sriovdp
spec:
hostNetwork: true
nodeSelector:
kubernetes.io/arch: amd64
tolerations:
- key: node-role.kubernetes.io/master
operator: Exists
effect: NoSchedule
serviceAccountName: sriov-device-plugin
containers:
- name: kube-sriovdp
image: registry.suse.com/rancher/hardened-sriov-network-device-plugin:v3.9.0-build20250425
imagePullPolicy: IfNotPresent
args:
- --log-dir=sriovdp
- --log-level=10
securityContext:
privileged: true
resources:
requests:
cpu: "250m"
memory: "40Mi"
limits:
cpu: 1
memory: "200Mi"
volumeMounts:
- name: devicesock
mountPath: /var/lib/kubelet/
readOnly: false
- name: log
mountPath: /var/log
- name: config-volume
mountPath: /etc/pcidp
- name: device-info
mountPath: /var/run/k8s.cni.cncf.io/devinfo/dp
volumes:
- name: devicesock
hostPath:
path: /var/lib/kubelet/
- name: log
hostPath:
path: /var/log
- name: device-info
hostPath:
path: /var/run/k8s.cni.cncf.io/devinfo/dp
type: DirectoryOrCreate
- name: config-volume
configMap:
name: sriovdp-config
items:
- key: config.json
path: config.jsonDespués de aplicar el configMap y el
daemonset, el complemento de dispositivo se desplegará y las interfaces se descubrirán y se pondrán a disposición de los pods.$ kubectl get pods -n kube-system | grep sriov kube-system kube-sriov-device-plugin-amd64-twjfl 1/1 Running 0 2mSi se descubren interfaces y se ponen a disposición de los pods, verifique todos los nodos:
$ kubectl get nodes -o json | jq '.items[] | {name: .metadata.name, allocatable: .status.allocatable}' { "name": "node1.suse.edge.com", "allocatable": { "cpu": "64", "ephemeral-storage": "256196109726", "hugepages-1Gi": "40Gi", "hugepages-2Mi": "0", "rancher.io/intel_fec_5g": "16", "rancher.io/intel_sriov_odu": "4", "rancher.io/intel_sriov_oru": "4", "memory": "221396384Ki", "pods": "110" } }El resourceName para el acelerador
FECesrancher.io/intel_fec_5gy hay 16 funciones virtuales disponibles para usar.El resourceName para las tarjetas NIC es
rancher.io/intel_sriov_oduyrancher.io/intel_sriov_oru. Cada recurso proporciona 4 funciones virtuales.
Si no se detecta ninguna interfaz como recurso asignable en los nodos de kubernetes, es fundamental resolver el problema. Una causa habitual es que las especificaciones de configMap no estén bien formadas, por lo que se recomienda revisar el configMap y sus selectores.
42.6.2 Opción 2 (recomendada): operador de red de SR-IOV #
Consiga Helm si no está presente:
$ curl https://raw.githubusercontent.com/helm/helm/main/scripts/get-helm-3 | bashInstale el operador de red SR-IOV en el espacio de nombres
sriov-network-operator:
helm install sriov-crd oci://registry.suse.com/edge/charts/sriov-crd -n sriov-network-operator
helm install sriov-network-operator oci://registry.suse.com/edge/charts/sriov-network-operator -n sriov-network-operatorCompruebe las CRD y los pods desplegados:
$ kubectl get crd
$ kubectl -n sriov-network-operator get podsCompruebe si la etiqueta de SR-IOV se ha aplicado a los nodos.
Con todos los recursos en ejecución, la etiqueta aparece automáticamente en su nodo:
$ kubectl get nodes -oyaml | grep feature.node.kubernetes.io/network-sriov.capable
feature.node.kubernetes.io/network-sriov.capable: "true"Revise el
daemonsetpara comprobar si las entradassriov-network-config-daemonysriov-rancher-nfd-workernuevas están activas y listas:
$ kubectl get daemonset -n sriov-network-operator
NAMESPACE NAME DESIRED CURRENT READY UP-TO-DATE AVAILABLE NODE SELECTOR AGE
sriov-network-operator sriov-network-config-daemon 1 1 1 1 1 feature.node.kubernetes.io/network-sriov.capable=true 45m
sriov-network-operator sriov-rancher-nfd-worker 1 1 1 1 1 <none> 45mEn unos minutos, los nodos se detectarán y se configurarán por completo con
capacidad de SR-IOV. A veces, la actualización puede
tardar hasta 10 minutos:
$ kubectl get sriovnetworknodestates -A
NAMESPACE NAME AGE
sriov-network-operator xr11-2 83sCompruebe si se han detectado las interfaces.
Las interfaces detectadas deben ser la dirección PCI del dispositivo de
red. Compruebe esta información con el comando lspci en
el host.
$ kubectl get sriovnetworknodestates -n sriov-network-operator -oyaml
apiVersion: v1
items:
- apiVersion: sriovnetwork.openshift.io/v1
kind: SriovNetworkNodeState
metadata:
creationTimestamp: "2023-06-07T09:52:37Z"
generation: 1
name: xr11-2
namespace: sriov-network-operator
ownerReferences:
- apiVersion: sriovnetwork.openshift.io/v1
blockOwnerDeletion: true
controller: true
kind: SriovNetworkNodePolicy
name: default
uid: 80b72499-e26b-4072-a75c-f9a6218ec357
resourceVersion: "356603"
uid: e1f1654b-92b3-44d9-9f87-2571792cc1ad
spec:
dpConfigVersion: "356507"
status:
interfaces:
- deviceID: "1592"
driver: ice
eSwitchMode: legacy
linkType: ETH
mac: 40:a6:b7:9b:35:f0
mtu: 1500
name: p2p1
pciAddress: "0000:51:00.0"
totalvfs: 128
vendor: "8086"
- deviceID: "1592"
driver: ice
eSwitchMode: legacy
linkType: ETH
mac: 40:a6:b7:9b:35:f1
mtu: 1500
name: p2p2
pciAddress: "0000:51:00.1"
totalvfs: 128
vendor: "8086"
syncStatus: Succeeded
kind: List
metadata:
resourceVersion: ""Si su interfaz no se detecta, asegúrese de que esté presente en el siguiente mapa de configuración:
$ kubectl get cm supported-nic-ids -oyaml -n sriov-network-operatorSi su dispositivo no aparece en la lista, edite el mapa de configuración
añadiendo los valores correctos que se deben descubrir. A continuación,
reinicie los pods sriov-network-config-daemon en cada
nodo para que la actualización surta efecto.
Cree la directiva
SriovNetworkNodePolicypara configurar lasfunciones virtuales.
Esta directiva crea el recurso intelnicsDpdk para que los
pods lo consuman. También vincula el controlador vfio-pci
al dispositivo PCI proporcionado y crea 8 funciones virtuales con un tamaño
de MTU de 1500:
El campo resourceName no debe contener ningún carácter
especial y debe ser exclusivo en todo el clúster. En el ejemplo se usa
deviceType: vfio-pci porque DPDK se usa en combinación
con SR-IOV. Si no usa DPDK, configure deviceType:
netdevice (valor predeterminado).
apiVersion: sriovnetwork.openshift.io/v1
kind: SriovNetworkNodePolicy
metadata:
name: policy-dpdk
namespace: sriov-network-operator
spec:
nodeSelector:
feature.node.kubernetes.io/network-sriov.capable: "true"
resourceName: intelnicsDpdk
deviceType: vfio-pci
numVfs: 8
mtu: 1500
nicSelector:
deviceID: "1592"
vendor: "8086"
rootDevices:
- 0000:51:00.0Valide las configuraciones en todos los nodos:
Con el resourcePrefix rancher.io predefinido, se debe
descubrir un recurso rancher.io/intelnicsDpdk con 8
funciones virtuales.
$ kubectl get nodes -o jsonpath='{"items": [ { "name": @.metadata.name, "allocatable": @.status.allocatable } ]}' | jq
{
"name": "node1.suse.edge.com",
"allocatable": {
"cpu": "64",
"ephemeral-storage": "256196109726",
"hugepages-1Gi": "60Gi",
"hugepages-2Mi": "0",
"rancher.io/intel_fec_5g": "16",
"memory": "200424836Ki",
"pods": "110",
"rancher.io/intelnicsDpdk": "8"
}
}(Opcional) Cree la red
sriovnetwork.
Este paso es opcional y solo es necesario para definiciones de red
personalizadas. Especifique el resourceName para
vincularlo a la directiva de nodo creada anteriormente.
Si se define networkNamespace, la red estará expuesta a
los pods de ese espacio de nombres. En caso contrario, la red está
disponible en el espacio de nombres de la instalación del operador de la
red.
apiVersion: sriovnetwork.openshift.io/v1
kind: SriovNetwork
metadata:
name: network-dpdk
namespace: sriov-network-operator # where SRIOV Operator is installed
spec:
ipam: |
{
"type": "host-local",
"subnet": "192.168.0.0/24",
"rangeStart": "192.168.0.20",
"rangeEnd": "192.168.0.60",
"routes": [{
"dst": "0.0.0.0/0"
}],
"gateway": "192.168.0.1"
}
vlan: 500
resourceName: intelnicsDpdk
networkNamespace: default # where workloads are deployedSi la actualización se realiza correctamente, se crea una NetworkAttachmentDefinition (NAD) en el clúster de destino.
$ kubectl get net-attach-def -A -oyaml
apiVersion: v1
items:
- apiVersion: k8s.cni.cncf.io/v1
kind: NetworkAttachmentDefinition
metadata:
annotations:
k8s.v1.cni.cncf.io/resourceName: rancher.io/intelnicsDpdk
creationTimestamp: "2023-06-08T11:22:27Z"
generation: 1
name: network-dpdk
namespace: default
resourceVersion: "13124"
uid: df7c89f5-177c-4f30-ae72-7aef3294fb15
spec:
config: '{ "cniVersion":"0.4.0", "name":"network-dpdk","type":"sriov","vlan":500,"vlanQoS":0,"ipam":{"type":"host-local","subnet":"192.168.0.0/24","rangeStart":"192.168.0.10","rangeEnd":"192.168.0.60","routes":[{"dst":"0.0.0.0/0"}],"gateway":"192.168.0.1"}
}'
kind: List
metadata:
resourceVersion: ""Los pods de la carga de trabajo podrían usar el resourceName
rancher.io/intelnicsDpdk para usar las funciones
virtuales en la interfaz de red.
42.7 DPDK #
DPDK (Data Plane Development Kit, kit de desarrollo del
plano de datos) es un conjunto de bibliotecas y controladores para el
procesamiento rápido de paquetes. Se utiliza para acelerar las cargas de
trabajo de procesamiento de paquetes que se ejecutan en una amplia variedad
de arquitecturas de CPU. DPDK incluye bibliotecas de plano de datos y
controladores de controlador de interfaz de red (NIC)
optimizados para lo siguiente:
Un gestor de colas implementa colas sin bloqueo.
Un gestor de búferes preasigna búferes de tamaño fijo.
Un gestor de memoria asigna pools de objetos en la memoria y usa un anillo para almacenar los objetos libres; esto garantiza que los objetos se distribuyan de forma equitativa en todos los canales
DRAM.Los controladores en modo de sondeo (Poll mode drivers,
PMD) están diseñados para funcionar sin notificaciones asíncronas, lo que reduce la sobrecarga.Un marco de paquetes como un conjunto de bibliotecas que sirven de ayuda para desarrollar el procesamiento de paquetes.
Los siguientes pasos muestran cómo habilitar DPDK y cómo
crear funciones virtuales a partir de las
NIC que se utilizarán en las interfaces de
DPDK:
Instale el paquete de
DPDK:
$ transactional-update pkg install dpdk dpdk-tools libdpdk-25
$ rebootParámetros del kernel:
Para usar DPDK, emplee algunos controladores para habilitar ciertos parámetros en el kernel:
| Parámetro | valor | Descripción |
|---|---|---|
iommu | pt | Esta opción permite el uso del controlador |
intel_iommu o amd_iommu | on | Esta opción permite el uso de |
Para habilitar los parámetros, añádalos al archivo
/etc/default/grub:
GRUB_CMDLINE_LINUX="BOOT_IMAGE=/boot/vmlinuz-6.4.0-9-rt root=UUID=77b713de-5cc7-4d4c-8fc6-f5eca0a43cf9 skew_tick=1 rd.timeout=60 rd.retry=45 console=ttyS1,115200 console=tty0 default_hugepagesz=1G hugepagesz=1G hugepages=40 hugepagesz=2M hugepages=0 ignition.platform.id=openstack intel_iommu=on iommu=pt irqaffinity=0,31,32,63 isolcpus=domain,nohz,managed_irq,1-30,33-62 nohz_full=1-30,33-62 nohz=on mce=off nosoftlockup nowatchdog nmi_watchdog=0 quiet rcu_nocb_poll rcu_nocbs=1-30,33-62 rcupdate.rcu_cpu_stall_suppress=1 rcupdate.rcu_expedited=1 rcupdate.rcu_normal_after_boot=1 rcupdate.rcu_task_stall_timeout=0 rcutree.kthread_prio=99 security=selinux selinux=1 idle=poll"Actualice la configuración de GRUB y rearranque el sistema para aplicar los cambios:
$ transactional-update grub.cfg
$ rebootCargue el módulo del kernel
vfio-pciy habiliteSR-IOVen las NIC. El primer argumento indica al controladorvfio-pcique admita SR-IOV, y el segundo argumento evita que el dispositivo PCI entre en un estado de bajo consumo cuando está inactivo:
$ modprobe vfio-pci enable_sriov=1 disable_idle_d3=1Cree algunas funciones virtuales (
VF) a partir de las tarjetasNIC.
Para crear funciones virtuales, por ejemplo, para dos
NIC distintas, se requieren los siguientes comandos:
$ echo 4 > /sys/bus/pci/devices/0000:51:00.0/sriov_numvfs
$ echo 4 > /sys/bus/pci/devices/0000:51:00.1/sriov_numvfsVincule las nuevas funciones virtuales con el controlador
vfio-pci:
$ dpdk-devbind.py -b vfio-pci 0000:51:01.0 0000:51:01.1 0000:51:01.2 0000:51:01.3 \
0000:51:11.0 0000:51:11.1 0000:51:11.2 0000:51:11.3Compruebe que la configuración se haya aplicado correctamente:
$ dpdk-devbind.py -s
Network devices using DPDK-compatible driver
============================================
0000:51:01.0 'Ethernet Adaptive Virtual Function 1889' drv=vfio-pci unused=iavf,igb_uio
0000:51:01.1 'Ethernet Adaptive Virtual Function 1889' drv=vfio-pci unused=iavf,igb_uio
0000:51:01.2 'Ethernet Adaptive Virtual Function 1889' drv=vfio-pci unused=iavf,igb_uio
0000:51:01.3 'Ethernet Adaptive Virtual Function 1889' drv=vfio-pci unused=iavf,igb_uio
0000:51:01.0 'Ethernet Adaptive Virtual Function 1889' drv=vfio-pci unused=iavf,igb_uio
0000:51:11.1 'Ethernet Adaptive Virtual Function 1889' drv=vfio-pci unused=iavf,igb_uio
0000:51:21.2 'Ethernet Adaptive Virtual Function 1889' drv=vfio-pci unused=iavf,igb_uio
0000:51:31.3 'Ethernet Adaptive Virtual Function 1889' drv=vfio-pci unused=iavf,igb_uio
Network devices using kernel driver
===================================
0000:19:00.0 'BCM57504 NetXtreme-E 10Gb/25Gb/40Gb/50Gb/100Gb/200Gb Ethernet 1751' if=em1 drv=bnxt_en unused=igb_uio,vfio-pci *Active*
0000:19:00.1 'BCM57504 NetXtreme-E 10Gb/25Gb/40Gb/50Gb/100Gb/200Gb Ethernet 1751' if=em2 drv=bnxt_en unused=igb_uio,vfio-pci
0000:19:00.2 'BCM57504 NetXtreme-E 10Gb/25Gb/40Gb/50Gb/100Gb/200Gb Ethernet 1751' if=em3 drv=bnxt_en unused=igb_uio,vfio-pci
0000:19:00.3 'BCM57504 NetXtreme-E 10Gb/25Gb/40Gb/50Gb/100Gb/200Gb Ethernet 1751' if=em4 drv=bnxt_en unused=igb_uio,vfio-pci
0000:51:00.0 'Ethernet Controller E810-C for QSFP 1592' if=eth13 drv=ice unused=igb_uio,vfio-pci
0000:51:00.1 'Ethernet Controller E810-C for QSFP 1592' if=rename8 drv=ice unused=igb_uio,vfio-pci42.8 Aceleración vRAN (Intel ACC100/ACC200) #
A medida que los proveedores de servicios de comunicaciones pasan de las redes 4G a las 5G, muchos están adoptando arquitecturas de red de acceso radioeléctrico virtualizada (vRAN) para obtener una mayor capacidad de canal y facilitar el despliegue de servicios y aplicaciones basados en la periferia. Las soluciones vRAN son perfectas para ofrecer servicios de baja latencia con la flexibilidad de aumentar o disminuir la capacidad en función del volumen de tráfico en tiempo real y la demanda de la red.
Una de las cargas de trabajo de 4G y 5G que más recursos informáticos
consume es la FEC de la capa 1 (L1) de
la RAN, que resuelve los errores de transmisión de datos en canales de
comunicación poco fiables o con ruido. La tecnología FEC
detecta y corrige un número limitado de errores en los datos 4G o 5G, lo que
elimina la necesidad de retransmisión. Dado que la transacción de
aceleración de FEC no contiene información sobre el
estado de las celdas, se puede virtualizar fácilmente, de forma que se puede
aprovechar la agrupación y facilitar la migración de celdas.
Históricamente, Intel proporcionaba la tarjeta aceleradora ACC100 vRAN para
ejecutar rápidamente algoritmos FEC de capa 1, liberando potencia de
procesamiento del host para la CPU principal. Ahora, Intel ha integrado esta
tecnología directamente en las CPU más recientes, empezando por Sapphire
Rapids, bajo el nombre de Intel vRAN Boost (también
conocida como ACC200). Intel vRAN Boost actúa como un acelerador de descarga
en la propia CPU, lo que elimina la necesidad de una tarjeta de hardware
independiente. En esta sección se detalla la configuración de SUSE Telco
Cloud para que las cargas de trabajo aprovechen ACC100 o Intel vRAN Boost.
42.8.1 Parámetros del kernel #
Para habilitar la aceleración vRAN, es preciso habilitar
los siguientes parámetros del kernel (si aún no están presentes):
| Parámetro | valor | Descripción |
|---|---|---|
iommu | pt | Esta opción permite el uso de vfio para las interfaces DPDK. |
intel_iommu o amd_iommu | on | Esta opción permite el uso de vfio para las funciones virtuales. |
Modifique el archivo GRUB /etc/default/grub para
añadirlos a la línea de comandos del kernel:
GRUB_CMDLINE_LINUX="BOOT_IMAGE=/boot/vmlinuz-6.4.0-9-rt root=UUID=77b713de-5cc7-4d4c-8fc6-f5eca0a43cf9 skew_tick=1 rd.timeout=60 rd.retry=45 console=ttyS1,115200 console=tty0 default_hugepagesz=1G hugepagesz=1G hugepages=40 hugepagesz=2M hugepages=0 ignition.platform.id=openstack intel_iommu=on iommu=pt irqaffinity=0,31,32,63 isolcpus=domain,nohz,managed_irq,1-30,33-62 nohz_full=1-30,33-62 nohz=on mce=off nosoftlockup nowatchdog nmi_watchdog=0 quiet rcu_nocb_poll rcu_nocbs=1-30,33-62 rcupdate.rcu_cpu_stall_suppress=1 rcupdate.rcu_expedited=1 rcupdate.rcu_normal_after_boot=1 rcupdate.rcu_task_stall_timeout=0 rcutree.kthread_prio=99 security=selinux selinux=1 idle=poll"Actualice la configuración de GRUB y rearranque el sistema para aplicar los cambios:
$ transactional-update grub.cfg
$ rebootPara verificar que los parámetros se han aplicado después del rearranque, compruebe la línea de comandos:
$ cat /proc/cmdline42.8.2 Configuración de SR-IOV en aceleradores FEC #
Cargue el módulo de kernel
vfio-pcipara habilitar la aceleración de vRAN. El primer argumento indica al módulovfio-pcique debe admitir SR-IOV; el segundo, evita que el dispositivo PCI entre en un estado de bajo consumo cuando está inactivo.
$ modprobe vfio-pci enable_sriov=1 disable_idle_d3=1Recupere la dirección del dispositivo PCI del acelerador de FEC:
$ lspci | grep -i acc
8a:00.0 Processing accelerators: Intel Corporation Device 0d5cVincule la interfaz física (
PF) con el controladorvfio-pci:
$ dpdk-devbind.py -b vfio-pci 0000:8a:00.0Cree las funciones virtuales (
VF) a partir de la interfaz física (PF).
Compruebe la capacidad máxima de funciones virtuales (VF)
de la tarjeta del acelerador. Después, configure la tarjeta para exponer el
número deseado de funciones virtuales, sin superar el máximo. En este
ejemplo, se configura la tarjeta con su capacidad máxima de 16 VF:
$ cat /sys/bus/pci/devices/0000:8a:00.0/sriov_totalvfs
16
$ echo 16 > /sys/bus/pci/devices/0000:8a:00.0/sriov_numvfsConfigure la tarjeta aceleradora y sus funciones virtuales con un perfil 4G o 5G. Se debe proporcionar un token de VF único (UUID). La carga de trabajo consumiría este token de VF para utilizar las capacidades de aceleración FEC de la tarjeta:
$ pf_bb_config ACC200 -c /opt/pf-bb-config/acc200_config_vf_5g.cfg -v 00112233-4455-6677-8899-aabbccddeeff
Tue Jun 6 10:49:20 2023:INFO:Queue Groups: 2 5GUL, 2 5GDL, 2 4GUL, 2 4GDL
Tue Jun 6 10:49:20 2023:INFO:Configuration in VF mode
Tue Jun 6 10:49:21 2023:INFO: ROM version MM 99AD92
Tue Jun 6 10:49:21 2023:WARN:* Note: Not on DDR PRQ version 1302020 != 10092020
Tue Jun 6 10:49:21 2023:INFO:PF ACC200 configuration complete
Tue Jun 6 10:49:21 2023:INFO:ACC200 PF [0000:8a:00.0] configuration complete!Verifique las nuevas funciones virtuales creadas desde la función física de FEC. Tenga en cuenta que las funciones virtuales han obtenido el ID de dispositivo
0d5d. Esta información es necesaria en el siguiente paso para exponer estas funciones virtuales como recurso de Kubernetes:
$ dpdk-devbind.py -s
Baseband devices using DPDK-compatible driver
=============================================
0000:8a:00.0 'Device 0d5c' drv=vfio-pci unused=
0000:8b:00.0 'Device 0d5d' drv=vfio-pci unused=
Other Baseband devices
======================
0000:8b:00.1 'Device 0d5d' unused=42.8.3 Configuración de Kubernetes para la aceleración FEC #
El último paso consiste en exponer las funciones virtuales a Kubernetes con
la ayuda del complemento del dispositivo SR-IOV. Cree un ConfigMap
utilizando el ID de dispositivo de las funciones virtuales recopilado en el
paso anterior e instale el complemento del dispositivo SR-IOV. Cuando los
nodos de Kubernetes muestren las funciones virtuales de FEC como recursos
asignables, el clúster estará listo para que las cargas
de trabajo disfruten de la aceleración FEC.
Siga los pasos de la opción 1 de la Sección 42.6, “SR-IOV”. El operador de red SRIOV no se aplica al acelerador FEC, por lo que en ese caso habría que usar la opción 2.
42.9 Páginas enormes #
Cuando un proceso utiliza RAM, la CPU
lo marca como utilizado por ese proceso. Por motivos de eficiencia, la
CPU asigna RAM en bloques de
4K bytes, que es el valor predeterminado en muchas
plataformas. Esos bloques se denominan páginas. Las páginas se pueden
intercambiar en el disco, etc.
Dado que el espacio de direcciones del proceso es virtual, la
CPU y el sistema operativo deben recordar qué páginas
pertenecen a cada proceso y dónde se almacena cada página. Cuanto más
páginas haya, más tiempo llevará la búsqueda de asignación de
memoria. Cuando un proceso usa 1 GB de memoria, eso
supone 262 144 entradas que buscar (1 GB / 4
K). Si una entrada de la tabla de páginas consume 8 bytes, eso
supone 2 MB (262 144 * 8) que buscar.
La mayoría de las arquitecturas actuales de CPU admiten
páginas más grandes que las predeterminadas, lo que reduce el número de
entradas que la CPU/SO debe buscar.
Parámetros del kernel
Para habilitar estas páginas enormes (huge pages), debemos añadir los siguientes parámetros del kernel. En este ejemplo, configuramos 40 páginas de 1 GB, aunque el tamaño de la página enorme y el número exacto de ellas deben adaptarse a los requisitos de memoria de su aplicación:
| Parámetro | valor | Descripción |
|---|---|---|
hugepagesz | 1G | Esta opción permite establecer el tamaño de las páginas enormes en 1 G |
hugepages | 40 | Este es el número de páginas enormes definidas anteriormente |
default_hugepagesz | 1G | Este es el valor predeterminado para obtener las páginas enormes |
Modifique el archivo GRUB /etc/default/grub para añadir
estos parámetros en GRUB_CMDLINE_LINUX:
default_hugepagesz=1G hugepagesz=1G hugepages=40 hugepagesz=2M hugepages=0Actualice la configuración de GRUB y rearranque el sistema para aplicar los cambios:
$ transactional-update grub.cfg
$ rebootPara comprobar que los parámetros se han aplicado después del rearranque, puede consultar la línea de comandos:
$ cat /proc/cmdlineUso de páginas enormes
Para usar las páginas enormes, debe montarlas:
$ mkdir -p /hugepages
$ mount -t hugetlbfs nodev /hugepagesDespliegue una carga de trabajo de Kubernetes creando los recursos y los volúmenes:
...
resources:
requests:
memory: "24Gi"
hugepages-1Gi: 16Gi
intel.com/intel_sriov_oru: '4'
limits:
memory: "24Gi"
hugepages-1Gi: 16Gi
intel.com/intel_sriov_oru: '4'
......
volumeMounts:
- name: hugepage
mountPath: /hugepages
...
volumes:
- name: hugepage
emptyDir:
medium: HugePages
...42.10 Programación compatible con NUMA #
El acceso a la memoria no uniforme o arquitectura de memoria no uniforme
(NUMA) es un diseño de memoria física utilizado en la
arquitectura SMP (multiprocesadores) en la que el tiempo
de acceso a la memoria depende de la ubicación de la memoria con respecto al
procesador. En NUMA, un procesador puede acceder a su
propia memoria local más rápido que a la memoria no local; es decir, la
memoria local de otro procesador o la memoria compartida entre procesadores.
42.10.1 Identificación de nodos NUMA #
Para identificar los nodos NUMA, utilice el siguiente
comando en su sistema:
$ lscpu | grep NUMA
NUMA node(s): 1
NUMA node0 CPU(s): 0-63En este ejemplo, solo tenemos un nodo NUMA que muestra 64
CPU.
NUMA debe estar habilitado en el
BIOS. Si dmesg no tiene registros de
la inicialización de NUMA durante el arranque, es posible que los mensajes
relacionados con NUMA del búfer del anillo del kernel se
hayan sobrescrito.
42.11 MetalLB #
MetalLB es una implementación de equilibrador de carga
para clústeres bare metal de Kubernetes que utiliza protocolos de
enrutamiento estándar como L2 y BGP
como protocolos de anuncios. Se trata de un equilibrador de carga de red que
se puede utilizar para exponer servicios de un clúster de Kubernetes al
mundo exterior que necesite utilizar el tipo de servicios de Kubernetes
LoadBalancer con bare metal.
Para habilitar MetalLB en el clúster
RKE2, se deben seguir estos pasos:
Instale
MetalLBcon este comando:
$ kubectl apply <<EOF -f
apiVersion: helm.cattle.io/v1
kind: HelmChart
metadata:
name: metallb
namespace: kube-system
spec:
chart: oci://registry.suse.com/edge/charts/metallb
targetNamespace: metallb-system
version: 305.0.1+up0.15.2
createNamespace: true
---
apiVersion: helm.cattle.io/v1
kind: HelmChart
metadata:
name: endpoint-copier-operator
namespace: kube-system
spec:
chart: oci://registry.suse.com/edge/charts/endpoint-copier-operator
targetNamespace: endpoint-copier-operator
version: 305.0.1+up0.3.0
createNamespace: true
EOFCree la configuración
IpAddressPoolyL2advertisement:
apiVersion: metallb.io/v1beta1
kind: IPAddressPool
metadata:
name: kubernetes-vip-ip-pool
namespace: metallb-system
spec:
addresses:
- 10.168.200.98/32
serviceAllocation:
priority: 100
namespaces:
- default
---
apiVersion: metallb.io/v1beta1
kind: L2Advertisement
metadata:
name: ip-pool-l2-adv
namespace: metallb-system
spec:
ipAddressPools:
- kubernetes-vip-ip-poolCree el servicio de punto final para exponer la
IP virtual:
apiVersion: v1
kind: Service
metadata:
name: kubernetes-vip
namespace: default
spec:
internalTrafficPolicy: Cluster
ipFamilies:
- IPv4
ipFamilyPolicy: SingleStack
ports:
- name: rke2-api
port: 9345
protocol: TCP
targetPort: 9345
- name: k8s-api
port: 6443
protocol: TCP
targetPort: 6443
sessionAffinity: None
type: LoadBalancerCompruebe que se ha creado la
IP virtualy que los pods deMetalLBse están ejecutando:
$ kubectl get svc -n default
$ kubectl get pods -n default42.12 Configuración del registro privado #
Es posible configurar Containerd para que se conecte a
registros privados y los use para extraer imágenes privadas en cada nodo.
Durante el inicio, RKE2 comprueba si existe un archivo
registries.yaml en /etc/rancher/rke2/
y ordena a containerd que use cualquier registro definido
en el archivo. Si desea utilizar un registro privado, cree este archivo como
usuario root en cada nodo que vaya a utilizar el registro.
Para añadir el registro privado, cree el archivo
/etc/rancher/rke2/registries.yaml con el siguiente
contenido:
mirrors:
docker.io:
endpoint:
- "https://registry.example.com:5000"
configs:
"registry.example.com:5000":
auth:
username: xxxxxx # this is the registry username
password: xxxxxx # this is the registry password
tls:
cert_file: # path to the cert file used to authenticate to the registry
key_file: # path to the key file for the certificate used to authenticate to the registry
ca_file: # path to the ca file used to verify the registry's certificate
insecure_skip_verify: # may be set to true to skip verifying the registry's certificateo sin autenticación:
mirrors:
docker.io:
endpoint:
- "https://registry.example.com:5000"
configs:
"registry.example.com:5000":
tls:
cert_file: # path to the cert file used to authenticate to the registry
key_file: # path to the key file for the certificate used to authenticate to the registry
ca_file: # path to the ca file used to verify the registry's certificate
insecure_skip_verify: # may be set to true to skip verifying the registry's certificatePara que los cambios en el registro surtan efecto, debe configurar este archivo antes de iniciar RKE2 en el nodo, o bien reiniciar RKE2 en cada nodo configurado.
Para obtener más información, consulte containerd registry configuration rke2 (Configuración del registro containerd en RKE2).
42.13 Protocolo de tiempo de precisión (PTP) #
El protocolo de tiempo de precisión (PTP) es un protocolo de red desarrollado por el IEEE (Instituto de Ingenieros Eléctricos y Electrónicos) para permitir la sincronización del tiempo en submicrosegundos en una red informática. Desde su creación y durante las últimas dos décadas, el PTP se ha utilizado en muchos sectores. Recientemente, se ha observado un aumento de su adopción en las redes de telecomunicaciones como elemento fundamental para las redes 5G. Aunque se trata de un protocolo relativamente sencillo, su configuración puede variar significativamente en función de la aplicación. Por ese motivo, se han definido y estandarizado múltiples perfiles.
En esta sección solo se tratan los perfiles específicos de telecomunicaciones. Por lo tanto, se dará por sentado que la NIC cuenta con capacidad de marcación de tiempo y con un reloj de hardware PTP (PHC). Hoy en día, todos los adaptadores de red para telecomunicaciones incluyen compatibilidad con PTP en el hardware, pero puede verificarlo con el siguiente comando:
# ethtool -T p1p1
Time stamping parameters for p1p1:
Capabilities:
hardware-transmit
software-transmit
hardware-receive
software-receive
software-system-clock
hardware-raw-clock
PTP Hardware Clock: 0
Hardware Transmit Timestamp Modes:
off
on
Hardware Receive Filter Modes:
none
allSustituya p1p1 por el nombre de la interfaz que se
utilizará para PTP.
Las siguientes secciones explican cómo instalar y configurar PTP en SUSE Telco Cloud específicamente, pero se espera que el usuario esté familiarizado con los conceptos básicos de PTP. Para obtener una breve descripción general de PTP y la implementación incluida en SUSE Telco Cloud, consulte https://documentation.suse.com/sles/html/SLES-all/cha-tuning-ptp.html.
42.13.1 Instalación de los componentes de software de PTP #
En SUSE Telco Cloud, la implementación de PTP se proporciona con el paquete
linuxptp, que incluye dos componentes:
ptp4l: un daemon que controla el PHC en la NIC y ejecuta el protocolo PTPphc2sys: un daemon que mantiene el reloj del sistema sincronizado con el PHC sincronizado por PTP en la NIC
Ambos daemons son necesarios para que la sincronización del sistema funcione correctamente y deben estar configurados adecuadamente según su configuración. Esto se explica en la Sección 42.13.2, “Configuración de PTP para despliegues de telecomunicaciones”.
La mejor manera, y la más fácil, de integrar PTP en su clúster descendente
es añadir el paquete linuxptp en
packageList en el archivo de definición de Edge Image
Builder (EIB). De esta forma, el software del plano de control de PTP se
instalará automáticamente durante el aprovisionamiento del clúster. Consulte
la documentación de EIB (Sección 3.3.6, “Configuración de paquetes RPM”)
para obtener más información sobre la instalación de paquetes.
Esto es un ejemplo de manifiesto de EIB con linuxptp:
apiVersion: 1.3
image:
imageType: RAW
arch: x86_64
baseImage: SL-Micro.x86_64-6.2-Base-RT-GM.raw
outputImageName: eibimage-slmicrort-telco.raw
operatingSystem:
time:
timezone: America/New_York
kernelArgs:
- ignition.platform.id=openstack
systemd:
disable:
- rebootmgr
- transactional-update.timer
- transactional-update-cleanup.timer
- fstrim
- time-sync.target
enable:
- ptp4l
- phc2sys
users:
- username: root
encryptedPassword: $ROOT_PASSWORD
packages:
packageList:
- jq
- dpdk
- dpdk-tools
- libdpdk-25
- pf-bb-config
- open-iscsi
- tuned
- cpupower
- linuxptp
sccRegistrationCode: $SCC_REGISTRATION_CODEEl paquete linuxptp incluido en SUSE Telco Cloud no
habilita ptp4l ni phc2sys por
defecto. Si sus archivos de configuración específicos de cada sistema se
despliegan durante el aprovisionamiento (consulte la Sección 42.13.3, “Integración de Cluster API”), se deben habilitar. Para ello, añádalos a la sección
systemd del manifiesto, como en el ejemplo anterior.
Siga el proceso habitual para crear la imagen que se describe en la documentación de EIB (Sección 3.4, “Creación de la imagen”) y utilícela para desplegar su clúster. Si no tiene experiencia con EIB, comience por el Capítulo 11, Edge Image Builder.
42.13.2 Configuración de PTP para despliegues de telecomunicaciones #
Muchas aplicaciones de telecomunicaciones requieren una sincronización
estricta de fase y tiempo con poca desviación. Por eso, se definieron dos
perfiles orientados a las telecomunicaciones: el ITU-T G.8275.1 y el ITU-T
G.8275.2. Ambos tienen una alta tasa de mensajes de sincronización y otras
características distintivas, como el uso de un algoritmo de reloj maestro
óptimo (BMCA) alternativo. Este comportamiento exige ajustes específicos en
el archivo de configuración utilizado por ptp4l, que se
proporcionan en las siguientes secciones como referencia.
Ambas secciones solo cubren el caso de un reloj normal con una configuración de recepción de hora.
Los perfiles de este tipo deben utilizarse en una infraestructura PTP bien planificada.
Es posible que su red PTP específica requiera ajustes de configuración adicionales. Asegúrese de revisar y adaptar los ejemplos proporcionados si es necesario.
42.13.2.1 Perfil ITU-T G.8275.1 de PTP #
El perfil G.8275.1 tiene las siguientes especificaciones:
Se ejecuta directamente en Ethernet y requiere soporte de red completo (los nodos/conmutadores adyacentes deben ser compatibles con PTP).
La configuración predeterminada del dominio es 24.
La comparación de conjuntos de datos se basa en el algoritmo G.8275.x y sus valores
localPrioritydespués depriority2.
Copie el siguiente contenido en un archivo llamado
/etc/ptp4l-G.8275.1.conf:
# Telecom G.8275.1 example configuration [global] domainNumber 24 priority2 255 dataset_comparison G.8275.x G.8275.portDS.localPriority 128 G.8275.defaultDS.localPriority 128 maxStepsRemoved 255 logAnnounceInterval -3 logSyncInterval -4 logMinDelayReqInterval -4 announceReceiptTimeout 3 serverOnly 0 ptp_dst_mac 01:80:C2:00:00:0E network_transport L2
Una vez creado el archivo, debe hacerse referencia a él en
/etc/sysconfig/ptp4l para que el daemon se inicie
correctamente. Puede hacerlo cambiando la línea OPTIONS=
por:
OPTIONS="-f /etc/ptp4l-G.8275.1.conf -i $IFNAME --message_tag ptp-8275.1"
En concreto:
-frequiere el nombre del archivo de configuración que se va a utilizar; en este caso,/etc/ptp4l-G.8275.1.conf.-irequiere el nombre de la interfaz que se va a utilizar. Sustituya$IFNAMEpor el nombre real de la interfaz.--message_tagpermite identificar mejor la salida de ptp4l en los registros del sistema y es opcional.
Una vez completados los pasos anteriores, se debe (re)iniciar el daemon
ptp4l:
# systemctl restart ptp4lCompruebe el estado de sincronización observando los registros con:
# journalctl -e -u ptp4l42.13.2.2 Perfil ITU-T G.8275.2 de PTP #
El perfil G.8275.2 tiene las siguientes especificaciones:
Funciona con IP y no requiere soporte de red completo (los nodos/conmutadores adyacentes pueden no ser compatibles con PTP).
La configuración predeterminada del dominio es 44.
La comparación de conjuntos de datos se basa en el algoritmo G.8275.x y sus valores
localPrioritydespués depriority2.
Copie el siguiente contenido en un archivo llamado
/etc/ptp4l-G.8275.2.conf:
# Telecom G.8275.2 example configuration [global] domainNumber 44 priority2 255 dataset_comparison G.8275.x G.8275.portDS.localPriority 128 G.8275.defaultDS.localPriority 128 maxStepsRemoved 255 logAnnounceInterval 0 serverOnly 0 hybrid_e2e 1 inhibit_multicast_service 1 unicast_listen 1 unicast_req_duration 60 logSyncInterval -5 logMinDelayReqInterval -4 announceReceiptTimeout 2 # # Customize the following for slave operation: # [unicast_master_table] table_id 1 logQueryInterval 2 UDPv4 $PEER_IP_ADDRESS [$IFNAME] unicast_master_table 1
Asegúrese de sustituir los siguientes marcadores de posición:
$PEER_IP_ADDRESS: la dirección IP del siguiente nodo PTP con el que se va a comunicar, como el reloj maestro o el reloj fronterizo que proporcionará la sincronización.$IFNAME: indica aptp4lqué interfaz debe utilizar para PTP.
Una vez creado el archivo, debe referenciarse en
/etc/sysconfig/ptp4l junto con el nombre de la interfaz
que se utilizará para PTP para que el daemon se inicie correctamente. Puede
hacerlo cambiando la línea OPTIONS= por:
OPTIONS="-f /etc/ptp4l-G.8275.2.conf --message_tag ptp-8275.2"En concreto:
-frequiere el nombre del archivo de configuración que se va a utilizar. En este caso, es/etc/ptp4l-G.8275.2.conf.--message_tagpermite identificar mejor la salida de ptp4l en los registros del sistema y es opcional.
Una vez completados los pasos anteriores, se debe (re)iniciar el daemon
ptp4l:
# systemctl restart ptp4lCompruebe el estado de sincronización observando los registros con:
# journalctl -e -u ptp4l42.13.2.3 Configuración de phc2sys #
Aunque no es obligatorio, se recomienda completar totalmente la
configuración de ptp4l antes de pasar a
phc2sys. phc2sys no requiere un
archivo de configuración y sus parámetros de ejecución se pueden controlar
únicamente a través de la variable OPTIONS= presente en
/etc/sysconfig/ptp4l, de forma similar a
ptp4l:
OPTIONS="-s $IFNAME -w"
Donde $IFNAME es el nombre de la interfaz ya configurada
en ptp4l que se utilizará como fuente para el reloj del sistema. Esto se
utiliza para identificar la fuente de PHC.
42.13.3 Integración de Cluster API #
Cada vez que se despliega un clúster mediante un clúster de gestión y un
aprovisionamiento de red dirigido, tanto el archivo de configuración como
las dos variables de configuración de /etc/sysconfig se
pueden desplegar en el host en el momento del aprovisionamiento. A
continuación, se muestra un extracto de una definición de clúster, centrado
en un objeto RKE2ControlPlane modificado que despliega el
mismo archivo de configuración G.8275.1 en todos los hosts:
apiVersion: controlplane.cluster.x-k8s.io/v1beta1
kind: RKE2ControlPlane
metadata:
name: single-node-cluster
namespace: default
spec:
infrastructureRef:
apiVersion: infrastructure.cluster.x-k8s.io/v1beta1
kind: Metal3MachineTemplate
name: single-node-cluster-controlplane
replicas: 1
version: ${RKE2_VERSION}
rolloutStrategy:
type: "RollingUpdate"
rollingUpdate:
maxSurge: 0
registrationMethod: "control-plane-endpoint"
serverConfig:
cni: canal
agentConfig:
format: ignition
cisProfile: cis
additionalUserData:
config: |
variant: fcos
version: 1.4.0
systemd:
units:
- name: rke2-preinstall.service
enabled: true
contents: |
[Unit]
Description=rke2-preinstall
Wants=network-online.target
Before=rke2-install.service
ConditionPathExists=!/run/cluster-api/bootstrap-success.complete
[Service]
Type=oneshot
User=root
ExecStartPre=/bin/sh -c "mount -L config-2 /mnt"
ExecStart=/bin/sh -c "sed -i \"s/BAREMETALHOST_UUID/$(jq -r .uuid /mnt/openstack/latest/meta_data.json)/\" /etc/rancher/rke2/config.yaml"
ExecStart=/bin/sh -c "echo \"node-name: $(jq -r .name /mnt/openstack/latest/meta_data.json)\" >> /etc/rancher/rke2/config.yaml"
ExecStartPost=/bin/sh -c "umount /mnt"
[Install]
WantedBy=multi-user.target
storage:
files:
- path: /etc/ptp4l-G.8275.1.conf
overwrite: true
contents:
inline: |
# Telecom G.8275.1 example configuration
[global]
domainNumber 24
priority2 255
dataset_comparison G.8275.x
G.8275.portDS.localPriority 128
G.8275.defaultDS.localPriority 128
maxStepsRemoved 255
logAnnounceInterval -3
logSyncInterval -4
logMinDelayReqInterval -4
announceReceiptTimeout 3
serverOnly 0
ptp_dst_mac 01:80:C2:00:00:0E
network_transport L2
mode: 0644
user:
name: root
group:
name: root
- path: /etc/sysconfig/ptp4l
overwrite: true
contents:
inline: |
## Path: Network/LinuxPTP
## Description: Precision Time Protocol (PTP): ptp4l settings
## Type: string
## Default: "-i eth0 -f /etc/ptp4l.conf"
## ServiceRestart: ptp4l
#
# Arguments when starting ptp4l(8).
#
OPTIONS="-f /etc/ptp4l-G.8275.1.conf -i $IFNAME --message_tag ptp-8275.1"
mode: 0644
user:
name: root
group:
name: root
- path: /etc/sysconfig/phc2sys
overwrite: true
contents:
inline: |
## Path: Network/LinuxPTP
## Description: Precision Time Protocol (PTP): phc2sys settings
## Type: string
## Default: "-s eth0 -w"
## ServiceRestart: phc2sys
#
# Arguments when starting phc2sys(8).
#
OPTIONS="-s $IFNAME -w"
mode: 0644
user:
name: root
group:
name: root
kubelet:
extraArgs:
- provider-id=metal3://BAREMETALHOST_UUID
nodeName: "localhost.localdomain"Además de otras variables, la definición anterior debe completarse con el nombre de la interfaz y con los demás objetos de Cluster API, como se describe en el Capítulo 43, Aprovisionamiento de red dirigida totalmente automatizado.
Este enfoque solo resulta útil si el hardware del clúster es uniforme y se necesita la misma configuración en todos los hosts, incluido el nombre de la interfaz.
Existen enfoques alternativos que se tratarán en futuras versiones.
En este punto, los hosts deberían tener una pila PTP operativa y en ejecución, y comenzarán a negociar su función PTP.
43 Aprovisionamiento de red dirigida totalmente automatizado #
43.1 Introducción #
El aprovisionamiento de red dirigida es una función que permite automatizar el aprovisionamiento de clústeres descendentes. Esta función resulta útil cuando hay muchos clústeres descendentes que aprovisionar y se desea automatizar el proceso.
Un clúster de gestión (Capítulo 41, Configuración del clúster de gestión) automatiza el despliegue de los siguientes componentes:
SUSE Linux Micro RTcomo sistema operativo. Dependiendo del caso de uso, se pueden personalizar ajustes como las redes, el almacenamiento, los usuarios y los argumentos del kernel.RKE2como clúster de Kubernetes. El complemento deCNIpredeterminado esCilium. Dependiendo del caso práctico, se pueden usar determinados complementos deCNI, comoCilium+Multus.SUSE StorageSUSE SecurityMetalLBse puede usar como equilibrador de carga para clústeres de varios nodos de alta disponibilidad.
Para obtener más información sobre SUSE Linux Micro,
consulte el Capítulo 9, SUSE Linux Micro. Para obtener más
información sobre RKE2, consulte el Capítulo 15, RKE2. Para obtener más información sobre
SUSE Storage, consulte el Capítulo 16, SUSE
Storage. Para obtener más información sobre
SUSE Security, consulte el Capítulo 17, SUSE
Security.
Las siguientes secciones describen los diferentes flujos de trabajo de aprovisionamiento de red dirigida y algunas características adicionales que se pueden añadir al proceso de aprovisionamiento:
Las siguientes secciones muestran cómo preparar los diferentes escenarios para el flujo de trabajo de aprovisionamiento de red dirigida utilizando SUSE Telco Cloud. Para ver ejemplos de las diferentes opciones de configuración para el despliegue (incluidos entornos aislados, redes con DHCP y sin DHCP, registros de contenedores privados, etc.), consulte el repositorio de SUSE Telco Cloud.
43.2 Preparación de la imagen del clúster descendente para entornos conectados #
Edge Image Builder (Capítulo 11, Edge Image Builder) se utiliza para preparar una imagen base de SLEMicro modificada que se aprovisiona en los hosts del clúster descendente.
Gran parte de la configuración se puede realizar con Edge Image Builder, pero en esta guía cubrimos las configuraciones mínimas necesarias para configurar el clúster descendente.
43.2.1 Requisitos previos para entornos conectados #
Se requiere un entorno de ejecución de contenedores como Podman o Rancher Desktop para ejecutar Edge Image Builder.
La imagen base se creará con las instrucciones del Capítulo 28, Creación de imágenes actualizadas de SUSE Linux Micro con Kiwi y el perfil
Base-SelfInstall(oBase-RT-SelfInstallpara el kernel en tiempo real). El proceso es el mismo para ambas arquitecturas (x86-64 y aarch64).
Es necesario utilizar un host de creación con la misma arquitectura que las
imágenes que se están creando. En otras palabras, para crear una imagen
aarch64, es necesario utilizar un host de creación
aarch64, y lo mismo ocurre para x86-64
(actualmente, no se admiten creaciones con arquitecturas cruzadas).
43.2.2 Configuración de la imagen para entornos conectados #
Al ejecutar Edge Image Builder, se monta un directorio desde el host, por lo que es necesario crear una estructura de directorios para almacenar los archivos de configuración usados para definir la imagen de destino.
downstream-cluster-config.yamles el archivo de definición de la imagen. Consulte el Capítulo 3, Clústeres independientes con Edge Image Builder para obtener más detalles.La carpeta de imágenes base contendrá la imagen raw generada al seguir las instrucciones del Capítulo 28, Creación de imágenes actualizadas de SUSE Linux Micro con Kiwi con el perfil
Base-SelfInstall(oBase-RT-SelfInstallpara el kernel en tiempo real) y deberá copiarse/moverse a la carpetabase-images.La carpeta
networkes opcional. Para obtener más información, consulte la Sección 43.2.2.6, “Guion adicional para la configuración avanzada de red”.El directorio
custom/scriptscontiene guiones que se deben ejecutar en el primer arranque:El guion
01-fix-growfs.shes necesario para cambiar el tamaño de la partición raíz del sistema operativo durante el despliegue.El guion
02-performance.shes opcional y se puede usar para configurar el sistema con el fin de optimizar su rendimiento.El guion
03-sriov.shes opcional y se puede usar para configurar el sistema para SR-IOV.
El directorio
custom/filescontiene los archivosperformance-settings.shysriov-auto-filler.shque se copiarán en la imagen durante el proceso de creación de la imagen.
├── downstream-cluster-config.yaml
├── base-images/
│ └ SL-Micro.x86_64-6.2-Base-GM.raw
├── network/
| └ configure-network.sh
└── custom/
└ scripts/
| └ 01-fix-growfs.sh
| └ 02-performance.sh
| └ 03-sriov.sh
└ files/
└ performance-settings.sh
└ sriov-auto-filler.sh43.2.2.1 Archivo de definición de la imagen del clúster descendente #
El archivo downstream-cluster-config.yaml es el principal
archivo de configuración para la imagen del clúster descendente. A
continuación, se muestra un ejemplo mínimo de despliegue mediante
Metal3:
apiVersion: 1.3
image:
imageType: raw
arch: x86_64
baseImage: SL-Micro.x86_64-6.2-Base-GM.raw
outputImageName: eibimage-output-telco.raw
operatingSystem:
kernelArgs:
- ignition.platform.id=openstack
systemd:
disable:
- rebootmgr
- transactional-update.timer
- transactional-update-cleanup.timer
- fstrim
- time-sync.target
users:
- username: root
encryptedPassword: $ROOT_PASSWORD
sshKeys:
- $USERKEY1
packages:
packageList:
- jq
sccRegistrationCode: $SCC_REGISTRATION_CODEDonde $SCC_REGISTRATION_CODE es el código de registro
copiado del Centro de servicios al
cliente de SUSE, y la lista de paquetes contiene
jq, que es necesario.
$ROOT_PASSWORD es la contraseña cifrada del usuario root,
que puede ser útil para pruebas y depuración. Se puede generar con el
comando openssl passwd -6 PASSWORD.
En entornos de producción, se recomienda usar las claves SSH que se pueden
añadir al bloque de usuarios sustituyendo $USERKEY1 por
las claves SSH reales.
arch: x86_64 es la arquitectura de la imagen. Para la
arquitectura arm64, utilice arch: aarch64.
Tenga en cuenta también que
ignition.platform.id=openstack es obligatorio. Sin este
argumento, la configuración de SLEMicro mediante Ignition fallará en el
flujo automatizado de Metal3.
43.2.2.2 Guion Growfs #
Actualmente, se requiere un guion personalizado
(custom/scripts/01-fix-growfs.sh) para ampliar el sistema
de archivos y que coincida con el tamaño del disco en el primer arranque
después del aprovisionamiento. El guion 01-fix-growfs.sh
contiene la siguiente información:
#!/bin/bash
growfs() {
mnt="$1"
dev="$(findmnt --fstab --target ${mnt} --evaluate --real --output SOURCE --noheadings)"
# /dev/sda3 -> /dev/sda, /dev/nvme0n1p3 -> /dev/nvme0n1
parent_dev="/dev/$(lsblk --nodeps -rno PKNAME "${dev}")"
# Last number in the device name: /dev/nvme0n1p42 -> 42
partnum="$(echo "${dev}" | sed 's/^.*[^0-9]\([0-9]\+\)$/\1/')"
ret=0
growpart "$parent_dev" "$partnum" || ret=$?
[ $ret -eq 0 ] || [ $ret -eq 1 ] || exit 1
/usr/lib/systemd/systemd-growfs "$mnt"
}
growfs /43.2.2.3 Guion performance #
El siguiente guion opcional
(custom/scripts/02-performance.sh) se puede usar para
configurar el sistema a fin de optimizar su rendimiento:
#!/bin/bash
# create the folder to extract the artifacts there
mkdir -p /opt/performance-settings
# copy the artifacts
cp performance-settings.sh /opt/performance-settings/El contenido de custom/files/performance-settings.sh es
un guion que se puede usar para configurar el sistema a fin de afinar el
rendimiento, y se puede descargar de este
enlace.
43.2.2.4 Guion SR-IOV #
El siguiente guion opcional (custom/scripts/03-sriov.sh)
se puede usar para configurar el sistema para SR-IOV:
#!/bin/bash
# create the folder to extract the artifacts there
mkdir -p /opt/sriov
# copy the artifacts
cp sriov-auto-filler.sh /opt/sriov/sriov-auto-filler.shEl contenido de custom/files/sriov-auto-filler.sh es un
guion que se puede usar para configurar el sistema para SR-IOV, y se puede
descargar de este
enlace.
Use el mismo método para añadir sus propios guiones personalizados que se ejecuten durante el proceso de aprovisionamiento. Para obtener más información, consulte el Capítulo 3, Clústeres independientes con Edge Image Builder.
43.2.2.5 Configuración adicional para cargas de trabajo de telecomunicaciones #
Para habilitar funciones de telecomunicaciones como dpdk,
sr-iov o FEC, es posible que se
requieran paquetes adicionales, como se muestra en el siguiente ejemplo.
apiVersion: 1.3
image:
imageType: raw
arch: x86_64
baseImage: SL-Micro.x86_64-6.2-Base-GM.raw
outputImageName: eibimage-output-telco.raw
operatingSystem:
kernelArgs:
- ignition.platform.id=openstack
systemd:
disable:
- rebootmgr
- transactional-update.timer
- transactional-update-cleanup.timer
- fstrim
- time-sync.target
users:
- username: root
encryptedPassword: $ROOT_PASSWORD
sshKeys:
- $user1Key1
packages:
packageList:
- jq
- dpdk
- dpdk-tools
- libdpdk-25
- pf-bb-config
sccRegistrationCode: $SCC_REGISTRATION_CODEDonde $SCC_REGISTRATION_CODE es el código de registro
copiado del Centro de servicios al
cliente de SUSE, y la lista de paquetes contiene los paquetes mínimos
que se utilizarán para los perfiles de telecomunicaciones.
arch: x86_64 es la arquitectura de la imagen. Para la
arquitectura arm64, utilice arch: aarch64.
43.2.2.6 Guion adicional para la configuración avanzada de red #
Si necesita configurar direcciones IP estáticas o escenarios de red más avanzados, como se describe en la Sección 43.6, “Configuración avanzada de red”, se requiere la siguiente configuración adicional.
En la carpeta network, cree el siguiente archivo
configure-network.sh. Este archivo consume los datos de
la unidad de configuración durante el primer arranque y configura la red del
host utilizando la herramienta NM
Configurator.
#!/bin/bash
set -eux
# Attempt to statically configure a NIC in the case where we find a network_data.json
# In a configuration drive
CONFIG_DRIVE=$(blkid --label config-2 || true)
if [ -z "${CONFIG_DRIVE}" ]; then
echo "No config-2 device found, skipping network configuration"
exit 0
fi
mount -o ro $CONFIG_DRIVE /mnt
NETWORK_DATA_FILE="/mnt/openstack/latest/network_data.json"
if [ ! -f "${NETWORK_DATA_FILE}" ]; then
umount /mnt
echo "No network_data.json found, skipping network configuration"
exit 0
fi
DESIRED_HOSTNAME=$(cat /mnt/openstack/latest/meta_data.json | tr ',{}' '\n' | grep '\"metal3-name\"' | sed 's/.*\"metal3-name\": \"\(.*\)\"/\1/')
echo "${DESIRED_HOSTNAME}" > /etc/hostname
mkdir -p /tmp/nmc/{desired,generated}
cp ${NETWORK_DATA_FILE} /tmp/nmc/desired/_all.yaml
umount /mnt
./nmc generate --config-dir /tmp/nmc/desired --output-dir /tmp/nmc/generated
./nmc apply --config-dir /tmp/nmc/generated43.2.3 Creación de la imagen #
Cuando se haya preparado la estructura de directorios siguiendo las secciones anteriores, ejecute el siguiente comando para crear la imagen:
podman run --rm --privileged -it -v $PWD:/eib \
registry.suse.com/edge/3.5/edge-image-builder:1.3.2 \
build --definition-file downstream-cluster-config.yamlEsto crea el archivo de imagen ISO de salida denominado
eibimage-output-telco.raw, basado en la definición
descrita anteriormente.
La imagen resultante debe estar disponible a través de un servidor Web, ya
sea el contenedor del servidor de medios habilitado en los pasos descritos
en la sección sobre el clúster de gestión (Nota) o algún otro servidor al que se puede
acceder localmente. En los ejemplos siguientes, nos referimos a este
servidor como imagecache.local:8080.
43.3 Preparación de la imagen del clúster descendente para entornos aislados #
Edge Image Builder (Capítulo 11, Edge Image Builder) se utiliza para preparar una imagen base de SLEMicro modificada que se aprovisiona en los hosts del clúster descendente.
Gran parte de la configuración se puede realizar con Edge Image Builder, pero en esta guía tratamos las configuraciones mínimas necesarias para configurar el clúster descendente en entornos aislados.
43.3.1 Requisitos previos para entornos aislados #
Se requiere un entorno de ejecución de contenedores como Podman o Rancher Desktop para ejecutar Edge Image Builder.
La imagen base se creará con las instrucciones del Capítulo 28, Creación de imágenes actualizadas de SUSE Linux Micro con Kiwi y el perfil
Base-SelfInstall(oBase-RT-SelfInstallpara el kernel en tiempo real). El proceso es el mismo para ambas arquitecturas (x86-64 y aarch64).Si desea utilizar SR-IOV o cualquier otra carga de trabajo que requiera una imagen de contenedor, debe desplegar y configurar previamente un registro privado local (con o sin TLS y/o autenticación). Este registro se utilizará para almacenar las imágenes y las imágenes OCI del chart de Helm.
Es necesario utilizar un host de creación con la misma arquitectura que las
imágenes que se están creando. En otras palabras, para crear una imagen
aarch64, es necesario utilizar un host de creación
aarch64, y lo mismo ocurre para x86-64
(actualmente, no se admiten creaciones con arquitecturas cruzadas).
43.3.2 Configuración de la imagen para entornos aislados #
Al ejecutar Edge Image Builder, se monta un directorio desde el host, por lo que es necesario crear una estructura de directorios para almacenar los archivos de configuración usados para definir la imagen de destino.
downstream-cluster-airgap-config.yamles el archivo de definición de la imagen. Para obtener más información, consulte el Capítulo 3, Clústeres independientes con Edge Image Builder.La carpeta de imágenes base contendrá la imagen raw generada al seguir las instrucciones del Capítulo 28, Creación de imágenes actualizadas de SUSE Linux Micro con Kiwi con el perfil
Base-SelfInstall(oBase-RT-SelfInstallpara el kernel en tiempo real) y deberá copiarse/moverse a la carpetabase-images.La carpeta
networkes opcional. Para obtener más información, consulte la Sección 43.2.2.6, “Guion adicional para la configuración avanzada de red”.El directorio
custom/scriptscontiene guiones que se deben ejecutar en el primer arranque:El guion
01-fix-growfs.shes necesario para cambiar el tamaño de la partición raíz del sistema operativo durante el despliegue.El guion
02-airgap.shes necesario para copiar las imágenes en el lugar correcto durante el proceso de creación de imágenes para entornos aislados.El guion
03-performance.shes opcional y se puede usar para configurar el sistema con el fin de optimizar su rendimiento.El guion
04-sriov.shes opcional y se puede usar para configurar el sistema para SR-IOV.
El directorio
custom/filescontiene las imágenesrke2ycnique se copiarán en la imagen durante el proceso de creación de la imagen. Además, se pueden incluir los archivos opcionalesperformance-settings.shysriov-auto-filler.sh.
├── downstream-cluster-airgap-config.yaml
├── base-images/
│ └ SL-Micro.x86_64-6.2-Base-GM.raw
├── network/
| └ configure-network.sh
└── custom/
└ files/
| └ install.sh
| └ rke2-images-cilium.linux-amd64.tar.zst
| └ rke2-images-core.linux-amd64.tar.zst
| └ rke2-images-multus.linux-amd64.tar.zst
| └ rke2-images.linux-amd64.tar.zst
| └ rke2.linux-amd64.tar.zst
| └ sha256sum-amd64.txt
| └ performance-settings.sh
| └ sriov-auto-filler.sh
└ scripts/
└ 01-fix-growfs.sh
└ 02-airgap.sh
└ 03-performance.sh
└ 04-sriov.sh43.3.2.1 Archivo de definición de la imagen del clúster descendente #
El archivo downstream-cluster-airgap-config.yaml es el
archivo de configuración principal para la imagen del clúster descendente y
su contenido se ha descrito en la sección anterior (Sección 43.2.2.5, “Configuración adicional para cargas de trabajo de telecomunicaciones”).
43.3.2.2 Guion Growfs #
Actualmente, se requiere un guion personalizado
(custom/scripts/01-fix-growfs.sh) para ampliar el sistema
de archivos y que coincida con el tamaño del disco en el primer arranque
después del aprovisionamiento. El guion 01-fix-growfs.sh
contiene la siguiente información:
#!/bin/bash
growfs() {
mnt="$1"
dev="$(findmnt --fstab --target ${mnt} --evaluate --real --output SOURCE --noheadings)"
# /dev/sda3 -> /dev/sda, /dev/nvme0n1p3 -> /dev/nvme0n1
parent_dev="/dev/$(lsblk --nodeps -rno PKNAME "${dev}")"
# Last number in the device name: /dev/nvme0n1p42 -> 42
partnum="$(echo "${dev}" | sed 's/^.*[^0-9]\([0-9]\+\)$/\1/')"
ret=0
growpart "$parent_dev" "$partnum" || ret=$?
[ $ret -eq 0 ] || [ $ret -eq 1 ] || exit 1
/usr/lib/systemd/systemd-growfs "$mnt"
}
growfs /43.3.2.3 Guion air-gap #
El siguiente guion (custom/scripts/02-airgap.sh) es
necesario para copiar las imágenes en el lugar correcto durante el proceso
de creación de la imagen:
#!/bin/bash
# create the folder to extract the artifacts there
mkdir -p /opt/rke2-artifacts
mkdir -p /var/lib/rancher/rke2/agent/images
# copy the artifacts
cp install.sh /opt/
cp rke2-images*.tar.zst rke2.linux-amd64.tar.gz sha256sum-amd64.txt /opt/rke2-artifacts/43.3.2.4 Guion performance #
El siguiente guion opcional
(custom/scripts/03-performance.sh) se puede usar para
configurar el sistema con el fin de optimizar su rendimiento:
#!/bin/bash
# create the folder to extract the artifacts there
mkdir -p /opt/performance-settings
# copy the artifacts
cp performance-settings.sh /opt/performance-settings/El contenido de custom/files/performance-settings.sh es
un guion que se puede usar para configurar el sistema a fin de afinar el
rendimiento, y se puede descargar de este
enlace.
43.3.2.5 Guion SR-IOV #
El siguiente guion opcional (custom/scripts/04-sriov.sh)
se puede usar para configurar el sistema para SR-IOV:
#!/bin/bash
# create the folder to extract the artifacts there
mkdir -p /opt/sriov
# copy the artifacts
cp sriov-auto-filler.sh /opt/sriov/sriov-auto-filler.shEl contenido de custom/files/sriov-auto-filler.sh es un
guion que se puede usar para configurar el sistema para SR-IOV, y se puede
descargar de este
enlace.
43.3.2.6 Archivos personalizados para entornos aislados #
El directorio custom/files contiene las imágenes
rke2 y cni que se copiarán en la
imagen durante el proceso de creación de la imagen. Para generar fácilmente
las imágenes, prepárelas localmente utilizando el siguiente guion
y la lista de imágenes que encontrará aquí
para generar los artefactos que deben incluirse en
custom/files. Además, puede descargar el guion
rke2-install más reciente desde aquí.
$ ./edge-save-rke2-images.sh -o custom/files -l ~/edge-release-rke2-images.txtDespués de descargar las imágenes, la estructura de directorios debería tener este aspecto:
└── custom/
└ files/
└ install.sh
└ rke2-images-cilium.linux-amd64.tar.zst
└ rke2-images-core.linux-amd64.tar.zst
└ rke2-images-multus.linux-amd64.tar.zst
└ rke2-images.linux-amd64.tar.zst
└ rke2.linux-amd64.tar.zst
└ sha256sum-amd64.txt43.3.2.7 Carga previa del registro privado con las imágenes necesarias para situaciones de entornos aislados y SR-IOV (opcional) #
Si desea utilizar SR-IOV en un entorno aislado o en cualquier otra imagen de carga de trabajo, debe cargar previamente su registro privado local con las imágenes siguiendo estos pasos:
Descargar, extraer y enviar las imágenes OCI del chart de Helm al registro privado
Descargar, extraer y enviar el resto de imágenes necesarias al registro privado
Los guiones siguientes se pueden usar para descargar, extraer y enviar las imágenes al registro privado. Mostraremos un ejemplo para precargar las imágenes de SR-IOV, pero también puede usar el mismo método para cargar previamente cualquier otra imagen personalizada:
Realice la carga previa con imágenes OCI del chart de Helm para SR-IOV:
Debe crear una lista con las imágenes OCI del chart de Helm necesarias:
$ cat > edge-release-helm-oci-artifacts.txt <<EOF edge/charts/sriov-network-operator:305.0.4+up1.6.0 edge/charts/sriov-crd:305.0.4+up1.6.0 EOFGenere un archivo tarball local utilizando el siguiente guion y la lista creada anteriormente:
$ ./edge-save-oci-artefacts.sh -al ./edge-release-helm-oci-artifacts.txt -s registry.suse.com Pulled: registry.suse.com/edge/charts/sriov-network-operator:305.0.4+up1.6.0 Pulled: registry.suse.com/edge/charts/sriov-crd:305.0.4+up1.6.0 a edge-release-oci-tgz-20240705 a edge-release-oci-tgz-20240705/sriov-network-operator-305.0.4+up1.6.0.tgz a edge-release-oci-tgz-20240705/sriov-crd-305.0.4+up1.6.0.tgzSuba el archivo tarball a su registro privado (por ejemplo,
myregistry:5000) usando el guion siguiente para cargar previamente su registro con las imágenes OCI del chart de Helm descargadas en el paso anterior:$ tar zxvf edge-release-oci-tgz-20240705.tgz $ ./edge-load-oci-artefacts.sh -ad edge-release-oci-tgz-20240705 -r myregistry:5000
Realice la carga previa del resto de las imágenes necesarias para SR-IOV:
En este caso, debemos incluir las imágenes de contenedor sr-iov para cargas de trabajo de telecomunicaciones (por ejemplo, como referencia, puede obtenerlas de los valores del chart de Helm).
$ cat > edge-release-images.txt <<EOF rancher/hardened-sriov-network-operator:v1.3.0-build20240816 rancher/hardened-sriov-network-config-daemon:v1.3.0-build20240816 rancher/hardened-sriov-cni:v2.8.1-build20240820 rancher/hardened-ib-sriov-cni:v1.1.1-build20240816 rancher/hardened-sriov-network-device-plugin:v3.7.0-build20240816 rancher/hardened-sriov-network-resources-injector:v1.6.0-build20240816 rancher/hardened-sriov-network-webhook:v1.3.0-build20240816 EOFCon el guion siguiente y la lista creada anteriormente, debe generar localmente el archivo tarball con las imágenes necesarias:
$ ./edge-save-images.sh -l ./edge-release-images.txt -s registry.suse.com Image pull success: registry.suse.com/rancher/hardened-sriov-network-operator:v1.3.0-build20240816 Image pull success: registry.suse.com/rancher/hardened-sriov-network-config-daemon:v1.3.0-build20240816 Image pull success: registry.suse.com/rancher/hardened-sriov-cni:v2.8.1-build20240820 Image pull success: registry.suse.com/rancher/hardened-ib-sriov-cni:v1.1.1-build20240816 Image pull success: registry.suse.com/rancher/hardened-sriov-network-device-plugin:v3.7.0-build20240816 Image pull success: registry.suse.com/rancher/hardened-sriov-network-resources-injector:v1.6.0-build20240816 Image pull success: registry.suse.com/rancher/hardened-sriov-network-webhook:v1.3.0-build20240816 Creating edge-images.tar.gz with 7 imagesSuba el archivo tarball a su registro privado (por ejemplo,
myregistry:5000) usando el guion siguiente para precargar su registro privado con las imágenes descargadas en el paso anterior:$ tar zxvf edge-release-images-tgz-20240705.tgz $ ./edge-load-images.sh -ad edge-release-images-tgz-20240705 -r myregistry:5000
43.3.3 Creación de la imagen para entornos aislados #
Cuando se haya preparado la estructura de directorios siguiendo las secciones anteriores, ejecute el siguiente comando para crear la imagen:
podman run --rm --privileged -it -v $PWD:/eib \
registry.suse.com/edge/3.5/edge-image-builder:1.3.2 \
build --definition-file downstream-cluster-airgap-config.yamlEsto crea el archivo de imagen ISO de salida denominado
eibimage-output-telco.raw, basado en la definición
descrita anteriormente.
La imagen resultante debe estar disponible a través de un servidor Web, ya
sea el contenedor del servidor de medios habilitado siguiendo los pasos de
la sección sobre el clúster de gestión (Nota) o algún otro servidor al que se pueda
acceder localmente. En los ejemplos siguientes, nos referimos a este
servidor como imagecache.local:8080.
43.4 Aprovisionamiento de clústeres descendentes con aprovisionamiento de red dirigida (nodo único) #
En esta sección se describe el flujo de trabajo usado para automatizar el aprovisionamiento de un clúster descendente de un solo nodo con el método de aprovisionamiento de red dirigida. Se trata de la forma más sencilla de automatizar el aprovisionamiento de un clúster descendente.
Requisitos
La imagen generada con
EIB, como se describe en la sección anterior (Sección 43.2, “Preparación de la imagen del clúster descendente para entornos conectados”), con la configuración mínima para configurar el clúster descendente, debe ubicarse en el clúster de gestión exactamente en la ruta que ha configurado en esta sección (Nota).El servidor de gestión creado y disponible para su uso en las siguientes secciones. Para obtener más información, consulte la sección Clúster de gestión ( Capítulo 41, Configuración del clúster de gestión).
Flujo de trabajo
El diagrama siguiente muestra el flujo de trabajo usado para automatizar el aprovisionamiento de un clúster descendente de un solo nodo con el método de aprovisionamiento de red dirigida:
Hay dos pasos diferentes para automatizar el aprovisionamiento de un clúster descendente de un solo nodo con el método de aprovisionamiento de red dirigida:
Inscribir el host bare metal para que esté disponible para el proceso de aprovisionamiento.
Proporcionar el host bare metal para instalar y configurar el sistema operativo y el clúster de Kubernetes.
Inscripción del host bare metal
El primer paso es inscribir el nuevo host bare metal en el clúster de
gestión para que esté disponible para su aprovisionamiento. Para ello, se
debe crear el archivo bmh-example.yaml en el clúster de
gestión, con el fin de especificar las credenciales de
BMC que se van a utilizar y el objeto
BaremetalHost que se va a inscribir:
apiVersion: v1
kind: Secret
metadata:
name: example-demo-credentials
type: Opaque
data:
username: ${BMC_USERNAME}
password: ${BMC_PASSWORD}
---
apiVersion: metal3.io/v1alpha1
kind: BareMetalHost
metadata:
name: example-demo
labels:
cluster-role: control-plane
spec:
architecture: x86_64
online: true
bootMACAddress: ${BMC_MAC}
rootDeviceHints:
deviceName: /dev/nvme0n1
bmc:
address: ${BMC_ADDRESS}
disableCertificateVerification: true
credentialsName: example-demo-credentialsDonde:
${BMC_USERNAME}: es el nombre de usuario delBMCdel nuevo host bare metal.${BMC_PASSWORD}: es la contraseña para elBMCdel nuevo host bare metal.${BMC_MAC}: es la direcciónMACdel nuevo host bare metal que se va a utilizar.${BMC_ADDRESS}: es laURLdel host bare metal deBMC(por ejemplo,redfish-virtualmedia://192.168.200.75/redfish/v1/Systems/1/). Para obtener más información sobre las opciones disponibles en función de su proveedor de hardware, consulte el siguiente enlace.
La arquitectura debe ser
x86_64oaarch64, dependiendo de la arquitectura del host bare metal que se va a inscribir.Si no se ha especificado ninguna configuración de red para el host, ya sea en el momento de la creación de la imagen o en la definición
BareMetalHost, se utilizará un mecanismo de configuración automática (DHCP, DHCPv6 o SLAAC). Para obtener más detalles o configuraciones complejas, consulte la Sección 43.6, “Configuración avanzada de red”.
Una vez creado el archivo, se debe ejecutar el siguiente comando en el clúster de gestión para comenzar a inscribir el nuevo host bare metal en el clúster de gestión:
$ kubectl apply -f bmh-example.yamlEl nuevo objeto host bare metal se inscribirá y cambiará su estado de "registering" (en registro) a "inspecting" (en inspección) y "available" (disponible). Los cambios se pueden comprobar con el siguiente comando:
$ kubectl get bmhEl objeto BaremetalHost permanece en estado
registering (en registro) hasta que se validan las
credenciales de BMC. Una vez validadas las credenciales,
el objeto BaremetalHost cambia su estado a
inspecting (en inspección), y este paso puede tardar
algún tiempo dependiendo del hardware (hasta 20 minutos). Durante la fase de
inspección, se recupera la información del hardware y se actualiza el objeto
de Kubernetes. Compruebe la información con el siguiente comando:
kubectl get bmh -o yaml.
Paso de aprovisionamiento
Una vez que el host bare metal está inscrito y disponible, el paso siguiente
es aprovisionar el host bare metal para instalar y configurar el sistema
operativo y el clúster de Kubernetes. Para ello, se debe crear el archivo
capi-provisioning-example.yaml en el clúster de gestión
con la siguiente información (el archivo
capi-provisioning-example.yaml se puede generar uniendo
los bloques siguientes).
Solo los valores entre $\{…\} deben sustituirse por los
valores reales.
El siguiente bloque es la definición del clúster, donde se puede configurar
la red utilizando los bloques pods y
services. Además, contiene las referencias al plano de
control y a los objetos de infraestructura (utilizando el proveedor de
Metal3) que se van a utilizar.
apiVersion: cluster.x-k8s.io/v1beta1
kind: Cluster
metadata:
name: single-node-cluster
namespace: default
labels:
cluster-api.cattle.io/rancher-auto-import: "true"
spec:
clusterNetwork:
pods:
cidrBlocks:
- 192.168.0.0/18
- fd00:bad:cafe::/48
services:
cidrBlocks:
- 10.96.0.0/12
- fd00:bad:bad:cafe::/112
controlPlaneRef:
apiVersion: controlplane.cluster.x-k8s.io/v1beta1
kind: RKE2ControlPlane
name: single-node-cluster
infrastructureRef:
apiVersion: infrastructure.cluster.x-k8s.io/v1beta1
kind: Metal3Cluster
name: single-node-clusterSe admiten despliegues tanto de una pila como de pila doble. Elimine los CIDR IPv6 de la definición de arriba para obtener un clúster solo IPv4.
Los despliegues de una sola pila IPv6 están en estado de tecnología en fase preliminar y aún no se admiten.
Si se añade la etiqueta
cluster-api.cattle.io/rancher-auto-import: "true"a los objetoscluster.x-k8s.io, el clúster se importará en Rancher (creando un objetoclusters.management.cattle.iocorrespondiente). Consulte la documentación de Cluster API para obtener más información.
El objeto Metal3Cluster especifica el punto final del
plano de control (en sustitución de
${DOWNSTREAM_CONTROL_PLANE_IPV4}) que se va a configurar
y el objeto noCloudProvider, ya que se utiliza un nodo
bare metal.
apiVersion: infrastructure.cluster.x-k8s.io/v1beta1
kind: Metal3Cluster
metadata:
name: single-node-cluster
namespace: default
spec:
controlPlaneEndpoint:
host: ${DOWNSTREAM_CONTROL_PLANE_IPV4}
port: 6443
noCloudProvider: trueEl objeto RKE2ControlPlane especifica la configuración de
plano de control que se va a utilizar y el objeto
Metal3MachineTemplate especifica la imagen de plano de
control que se va a utilizar. Además, contiene la información sobre el
número de réplicas que se utilizarán (en este caso, una) y el complemento de
CNI que se usará (en este caso,
Cilium). El bloque agentConfig contiene el formato de
Ignition que se va a usar y el objeto
additionalUserData que se va a usar para configurar el
nodo RKE2 con información como un servicio systemd
denominado rke2-preinstall.service para sustituir
automáticamente BAREMETALHOST_UUID y
node-name durante el proceso de aprovisionamiento
utilizando la información de Ironic. Para habilitar Multus con Cilium, se
crea un archivo en el directorio de manifiestos del servidor
rke2 llamado rke2-cilium-config.yaml
con la configuración que se va a usar. El último bloque de información
contiene la versión de Kubernetes que se va a
usar. ${RKE2_VERSION} es la versión de
RKE2 que se va a usar en sustitución de este valor (por
ejemplo, v1.34.2+rke2r1).
apiVersion: controlplane.cluster.x-k8s.io/v1beta1
kind: RKE2ControlPlane
metadata:
name: single-node-cluster
namespace: default
annotations: {
rke2.controlplane.cluster.x-k8s.io/load-balancer-exclusion: "true"
}
spec:
infrastructureRef:
apiVersion: infrastructure.cluster.x-k8s.io/v1beta1
kind: Metal3MachineTemplate
name: single-node-cluster-controlplane
replicas: 1
version: ${RKE2_VERSION}
rolloutStrategy:
type: "RollingUpdate"
rollingUpdate:
maxSurge: 0
serverConfig:
cni: cilium
agentConfig:
format: ignition
additionalUserData:
config: |
variant: fcos
version: 1.4.0
systemd:
units:
- name: rke2-preinstall.service
enabled: true
contents: |
[Unit]
Description=rke2-preinstall
Wants=network-online.target
Before=rke2-install.service
ConditionPathExists=!/run/cluster-api/bootstrap-success.complete
[Service]
Type=oneshot
User=root
ExecStartPre=/bin/sh -c "mount -L config-2 /mnt"
ExecStart=/bin/sh -c "sed -i \"s/BAREMETALHOST_UUID/$(jq -r .uuid /mnt/openstack/latest/meta_data.json)/\" /etc/rancher/rke2/config.yaml"
ExecStart=/bin/sh -c "echo \"node-name: $(jq -r .name /mnt/openstack/latest/meta_data.json)\" >> /etc/rancher/rke2/config.yaml"
ExecStartPost=/bin/sh -c "umount /mnt"
[Install]
WantedBy=multi-user.target
storage:
files:
# https://docs.rke2.io/networking/multus_sriov#using-multus-with-cilium
- path: /var/lib/rancher/rke2/server/manifests/rke2-cilium-config.yaml
overwrite: true
contents:
inline: |
apiVersion: helm.cattle.io/v1
kind: HelmChartConfig
metadata:
name: rke2-cilium
namespace: kube-system
spec:
valuesContent: |-
cni:
exclusive: false
mode: 0644
user:
name: root
group:
name: root
kubelet:
extraArgs:
- provider-id=metal3://BAREMETALHOST_UUID
nodeName: "localhost.localdomain"El objeto Metal3MachineTemplate especifica la información
siguiente:
La plantilla de datos (
dataTemplate) que se usará como referencia para la plantilla.El selector de host (
hostSelector) que se usará que coincida con la etiqueta creada durante el proceso de inscripción.La imagen (
image) que se usará como referencia para la imagen generada medianteEIBen la sección anterior (Sección 43.2, “Preparación de la imagen del clúster descendente para entornos conectados”), y la suma de comprobación (checksum) y el tipo de suma (checksumType) que se usarán para validar la imagen.
apiVersion: infrastructure.cluster.x-k8s.io/v1beta1
kind: Metal3MachineTemplate
metadata:
name: single-node-cluster-controlplane
namespace: default
spec:
template:
spec:
dataTemplate:
name: single-node-cluster-controlplane-template
hostSelector:
matchLabels:
cluster-role: control-plane
image:
checksum: http://imagecache.local:8080/eibimage-output-telco.raw.sha256
checksumType: sha256
format: raw
url: http://imagecache.local:8080/eibimage-output-telco.rawEl objeto Metal3DataTemplate especifica los metadatos
(metaData) para el clúster descendente.
apiVersion: infrastructure.cluster.x-k8s.io/v1beta1
kind: Metal3DataTemplate
metadata:
name: single-node-cluster-controlplane-template
namespace: default
spec:
clusterName: single-node-cluster
metaData:
objectNames:
- key: name
object: machine
- key: local-hostname
object: machine
- key: local_hostname
object: machineUna vez creado el archivo uniendo los bloques anteriores, se debe ejecutar el comando siguiente en el clúster de gestión para iniciar el aprovisionamiento del nuevo host bare metal:
$ kubectl apply -f capi-provisioning-example.yaml43.5 Aprovisionamiento de clústeres descendentes con aprovisionamiento de red dirigida (varios nodos) #
En esta sección se describe el flujo de trabajo usado para automatizar el
aprovisionamiento de un clúster descendente de varios nodos con el método de
aprovisionamiento de red dirigida y MetalLB como
equilibrador de carga. Esta es la forma más sencilla de automatizar el
aprovisionamiento de un clúster descendente. El siguiente diagrama muestra
el flujo de trabajo utilizado para automatizar el aprovisionamiento de un
clúster descendente de varios nodos con el método de aprovisionamiento de
red dirigida y MetalLB.
Requisitos
La imagen generada con
EIB, como se describe en la sección anterior (Sección 43.2, “Preparación de la imagen del clúster descendente para entornos conectados”), con la configuración mínima para configurar el clúster descendente, debe ubicarse en el clúster de gestión exactamente en la ruta que ha configurado en esta sección (Nota).El servidor de gestión creado y disponible para su uso en las siguientes secciones. Para obtener más información, consulte la sección Clúster de gestión ( Capítulo 41, Configuración del clúster de gestión).
Flujo de trabajo
El diagrama siguiente muestra el flujo de trabajo usado para automatizar el aprovisionamiento de un clúster descendente de varios nodos con el método de aprovisionamiento de red dirigida:
Inscriba los tres hosts bare metal para que estén disponibles para el proceso de aprovisionamiento.
Aprovisione los tres hosts bare metal para instalar y configurar el sistema operativo y el clúster de Kubernetes con
MetalLB.
Inscripción de los hosts bare metal
El primer paso es inscribir los tres hosts bare metal en el clúster de
gestión para que estén disponibles para su aprovisionamiento. Para ello, se
deben crear los archivos bmh-example-node1.yaml,
bmh-example-node2.yaml y
bmh-example-node3.yaml en el clúster de gestión para
especificar las credenciales de BMC que se van a utilizar
y el objeto BaremetalHost que se va a inscribir en el
clúster de gestión.
Solo los valores entre
$\{…\}deben sustituirse por los valores reales.Le guiaremos por el proceso para un solo host. Los mismos pasos se aplican a los otros dos nodos.
apiVersion: v1
kind: Secret
metadata:
name: node1-example-credentials
type: Opaque
data:
username: ${BMC_NODE1_USERNAME}
password: ${BMC_NODE1_PASSWORD}
---
apiVersion: metal3.io/v1alpha1
kind: BareMetalHost
metadata:
name: node1-example
labels:
cluster-role: control-plane
spec:
architecture: x86_64
online: true
bootMACAddress: ${BMC_NODE1_MAC}
bmc:
address: ${BMC_NODE1_ADDRESS}
disableCertificateVerification: true
credentialsName: node1-example-credentialsDonde:
${BMC_NODE1_USERNAME}: es el nombre de usuario para el BMC del primer host bare metal.${BMC_NODE1_PASSWORD}: es la contraseña para el BMC del primer host bare metal.${BMC_NODE1_MAC}: es la dirección MAC del primer host bare metal que se utilizará.${BMC_NODE1_ADDRESS}: es la URL del primer host BMC bare metal (por ejemplo,redfish-virtualmedia://192.168.200.75/redfish/v1/Systems/1/). La parte del host de la URL puede ser una dirección IP (v4 o v6) o un nombre de dominio, si la infraestructura existente lo permite. Para obtener más información sobre las opciones disponibles en función de su proveedor de hardware, consulte el siguiente enlace.
Si no se ha especificado ninguna configuración de red para el host, ya sea en el momento de la creación de la imagen o en la definición
BareMetalHost, se utilizará un mecanismo de configuración automática (DHCP, DHCPv6 o SLAAC). Para obtener más detalles o configuraciones complejas, consulte la Sección 43.6, “Configuración avanzada de red”.Los clústeres de una sola pila IPv6 están en estado de tecnología en fase preliminar y aún no se admiten oficialmente.
La arquitectura debe ser
x86_64oaarch64, dependiendo de la arquitectura del host bare metal que se va a inscribir.Todos los servidores modernos incluyen un BMC compatible con doble pila, pero la compatibilidad con IPv6 (y, posiblemente, la opción de usar nombres de host para la capacidad de VirtualMedia) se debe verificar antes de usarse en producción en entornos de doble pila.
Una vez creado el archivo, se debe ejecutar el comando siguiente en el clúster de gestión para comenzar a inscribir los hosts bare metal en el clúster de gestión:
$ kubectl apply -f bmh-example-node1.yaml
$ kubectl apply -f bmh-example-node2.yaml
$ kubectl apply -f bmh-example-node3.yamlLos nuevos objetos host bare metal se inscriben y cambian su estado de "registering" (en registro) a "inspecting" (en inspección) y "available" (disponible). Los cambios se pueden comprobar con el siguiente comando:
$ kubectl get bmh -o wideEl objeto BaremetalHost permanece en estado
registering (en registro) hasta que se validan las
credenciales de BMC. Una vez validadas las credenciales,
el objeto BaremetalHost cambia su estado a
inspecting (en inspección), y este paso puede tardar
algún tiempo dependiendo del hardware (hasta 20 minutos). Durante la fase de
inspección, se recupera la información del hardware y se actualiza el objeto
de Kubernetes. Compruebe la información con el siguiente comando:
kubectl get bmh -o yaml.
Paso de aprovisionamiento
Una vez que los tres hosts bare metal se han inscrito y están disponibles,
el siguiente paso es aprovisionar los hosts bare metal para instalar y
configurar el sistema operativo y el clúster de Kubernetes, creando un
equilibrador de carga para gestionarlos. Para ello, se debe crear el archivo
capi-provisioning-example.yaml en el clúster de gestión
con la siguiente información (el archivo capi-provisioning-example.yaml se
puede generar uniendo los siguientes bloques).
Solo los valores entre
$\{…\}deben sustituirse por los valores reales.La dirección
IP virtuales una dirección IP reservada que no se asigna a ningún nodo y se utiliza para configurar el equilibrador de carga. En un clúster de doble pila, se puede especificar tanto IPv4 como IPv6, pero en los ejemplos siguientes se dará prioridad a la dirección IPv4.
A continuación, se muestra la definición del clúster, donde la red del
clúster se puede configurar utilizando los bloques pods y
services. Además, contiene las referencias al plano de
control y a los objetos de infraestructura (utilizando el proveedor de
Metal3) que se van a utilizar.
apiVersion: cluster.x-k8s.io/v1beta1
kind: Cluster
metadata:
name: multinode-cluster
namespace: default
labels:
cluster-api.cattle.io/rancher-auto-import: "true"
spec:
clusterNetwork:
pods:
cidrBlocks:
- 192.168.0.0/18
- fd00:1234:4321::/48
services:
cidrBlocks:
- 10.96.0.0/12
- fd00:5678:8765:4321::/112
controlPlaneRef:
apiVersion: controlplane.cluster.x-k8s.io/v1beta1
kind: RKE2ControlPlane
name: multinode-cluster
infrastructureRef:
apiVersion: infrastructure.cluster.x-k8s.io/v1beta1
kind: Metal3Cluster
name: multinode-clusterSe admiten despliegues tanto de pila única como de doble pila. Elimine los CIDR IPv6 y las direcciones IP virtuales IPv6 (en las secciones siguientes) en el caso de un clúster solo IPv4.
Si se añade la etiqueta
cluster-api.cattle.io/rancher-auto-import: "true"a los objetoscluster.x-k8s.io, el clúster se importará en Rancher (creando un objetoclusters.management.cattle.iocorrespondiente). Consulte la documentación de Cluster API para obtener más información.
El objeto Metal3Cluster especifica el punto final de
plano de control que usa la dirección IP virtual ya
reservada (en sustitución de ${EDGE_VIP_ADDRESS_IPV4})
que se va a configurar y noCloudProvider porque se
utilizan los tres nodos bare metal.
apiVersion: infrastructure.cluster.x-k8s.io/v1beta1
kind: Metal3Cluster
metadata:
name: multinode-cluster
namespace: default
spec:
controlPlaneEndpoint:
host: ${EDGE_VIP_ADDRESS_IPV4}
port: 6443
noCloudProvider: trueEl objeto RKE2ControlPlane especifica la configuración de
plano de control que se va a utilizar, y el objeto
Metal3MachineTemplate especifica la imagen de plano de
control que se va a utilizar.
Una anotación de exclusión del equilibrador de carga que informa a los equilibradores de carga externos, como MetalLB, de que un nodo va a ser vaciado durante operaciones del ciclo de vida, como actualizaciones de clústeres descendentes. Para obtener más información, consulte: Sección 44.1, “Exclusión del equilibrador de carga”.
El número de réplicas que se utilizarán (en este caso, tres).
El modo de anuncios que utilizará el equilibrador de carga (en
addressse usa la implementación L2), así como la dirección que se va a usar (sustituyendo${EDGE_VIP_ADDRESS}por la direcciónIP virtual).El
serverConfigcon el complemento deCNIque se va a usar (en este caso,Cilium) y las direccionesIP virtualesy nombres que se van a usar entlsSan.El bloque agentConfig contiene el formato de
Ignitionque se va a usar y el bloqueadditionalUserDataque se va a usar para configurar el nodoRKE2con información como:El servicio systemd denominado
rke2-preinstall.serviceque sustituye automáticamente aBAREMETALHOST_UUIDynode-namedurante el proceso de aprovisionamiento con la información de Ironic.El bloque
storageque contiene los charts de Helm que se van a usar para instalarMetalLByendpoint-copier-operator.El archivo de recurso personalizado de
metalLBcon elIPaddressPooly elL2Advertisementque se van a usar (sustituyendo${EDGE_VIP_ADDRESS_IPV4}por la direcciónIP virtual).El archivo
endpoint-svc.yamlque se va a usar para configurar el serviciokubernetes-vipque utilizaráMetalLBpara gestionar la direcciónIP virtual.
El último bloque de información contiene la versión de Kubernetes que se va a usar.
${RKE2_VERSION}es la versión deRKE2que se va a usar para sustituir este valor (por ejemplo,v1.34.2+rke2r1).
apiVersion: controlplane.cluster.x-k8s.io/v1beta1
kind: RKE2ControlPlane
metadata:
name: multinode-cluster
namespace: default
annotations: {
rke2.controlplane.cluster.x-k8s.io/load-balancer-exclusion: "true"
}
spec:
infrastructureRef:
apiVersion: infrastructure.cluster.x-k8s.io/v1beta1
kind: Metal3MachineTemplate
name: multinode-cluster-controlplane
replicas: 3
version: ${RKE2_VERSION}
rolloutStrategy:
type: "RollingUpdate"
rollingUpdate:
maxSurge: 0
registrationMethod: "control-plane-endpoint"
registrationAddress: ${EDGE_VIP_ADDRESS}
serverConfig:
cni: cilium
tlsSan:
- ${EDGE_VIP_ADDRESS_IPV4}
- ${EDGE_VIP_ADDRESS_IPV6}
- https://${EDGE_VIP_ADDRESS_IPV4}.sslip.io
- https://${EDGE_VIP_ADDRESS_IPV6}.sslip.io
agentConfig:
format: ignition
additionalUserData:
config: |
variant: fcos
version: 1.4.0
systemd:
units:
- name: rke2-preinstall.service
enabled: true
contents: |
[Unit]
Description=rke2-preinstall
Wants=network-online.target
Before=rke2-install.service
ConditionPathExists=!/run/cluster-api/bootstrap-success.complete
[Service]
Type=oneshot
User=root
ExecStartPre=/bin/sh -c "mount -L config-2 /mnt"
ExecStart=/bin/sh -c "sed -i \"s/BAREMETALHOST_UUID/$(jq -r .uuid /mnt/openstack/latest/meta_data.json)/\" /etc/rancher/rke2/config.yaml"
ExecStart=/bin/sh -c "echo \"node-name: $(jq -r .name /mnt/openstack/latest/meta_data.json)\" >> /etc/rancher/rke2/config.yaml"
ExecStartPost=/bin/sh -c "umount /mnt"
[Install]
WantedBy=multi-user.target
storage:
files:
# https://docs.rke2.io/networking/multus_sriov#using-multus-with-cilium
- path: /var/lib/rancher/rke2/server/manifests/rke2-cilium-config.yaml
overwrite: true
contents:
inline: |
apiVersion: helm.cattle.io/v1
kind: HelmChartConfig
metadata:
name: rke2-cilium
namespace: kube-system
spec:
valuesContent: |-
cni:
exclusive: false
mode: 0644
user:
name: root
group:
name: root
- path: /var/lib/rancher/rke2/server/manifests/endpoint-copier-operator.yaml
overwrite: true
contents:
inline: |
apiVersion: helm.cattle.io/v1
kind: HelmChart
metadata:
name: endpoint-copier-operator
namespace: kube-system
spec:
chart: oci://registry.suse.com/edge/charts/endpoint-copier-operator
targetNamespace: endpoint-copier-operator
version: 305.0.1+up0.3.0
createNamespace: true
- path: /var/lib/rancher/rke2/server/manifests/metallb.yaml
overwrite: true
contents:
inline: |
apiVersion: helm.cattle.io/v1
kind: HelmChart
metadata:
name: metallb
namespace: kube-system
spec:
chart: oci://registry.suse.com/edge/charts/metallb
targetNamespace: metallb-system
version: 305.0.1+up0.15.2
createNamespace: true
- path: /var/lib/rancher/rke2/server/manifests/metallb-cr.yaml
overwrite: true
contents:
inline: |
apiVersion: metallb.io/v1beta1
kind: IPAddressPool
metadata:
name: kubernetes-vip-ip-pool
namespace: metallb-system
spec:
addresses:
- ${EDGE_VIP_ADDRESS_IPV4}/32
- ${EDGE_VIP_ADDRESS_IPV6}/128
serviceAllocation:
priority: 100
namespaces:
- default
serviceSelectors:
- matchExpressions:
- {key: "serviceType", operator: In, values: [kubernetes-vip]}
---
apiVersion: metallb.io/v1beta1
kind: L2Advertisement
metadata:
name: ip-pool-l2-adv
namespace: metallb-system
spec:
ipAddressPools:
- kubernetes-vip-ip-pool
- path: /var/lib/rancher/rke2/server/manifests/endpoint-svc.yaml
overwrite: true
contents:
inline: |
apiVersion: v1
kind: Service
metadata:
name: kubernetes-vip
namespace: default
labels:
serviceType: kubernetes-vip
spec:
ipFamilyPolicy: PreferDualStack
ports:
- name: rke2-api
port: 9345
protocol: TCP
targetPort: 9345
- name: k8s-api
port: 6443
protocol: TCP
targetPort: 6443
type: LoadBalancer
kubelet:
extraArgs:
- provider-id=metal3://BAREMETALHOST_UUID
nodeName: "Node-multinode-cluster"El objeto Metal3MachineTemplate especifica la información
siguiente:
La plantilla de datos (
dataTemplate) que se usará como referencia para la plantilla.El selector de host (
hostSelector) que se usará que coincida con la etiqueta creada durante el proceso de inscripción.La imagen (
image) que se va a usar como referencia para la imagen generada conEIBen la sección anterior (Sección 43.2, “Preparación de la imagen del clúster descendente para entornos conectados”), y la suma de comprobación (checksum) y el tipo de suma (checksumType) que se van a usar para validar la imagen.
apiVersion: infrastructure.cluster.x-k8s.io/v1beta1
kind: Metal3MachineTemplate
metadata:
name: multinode-cluster-controlplane
namespace: default
spec:
template:
spec:
dataTemplate:
name: multinode-cluster-controlplane-template
hostSelector:
matchLabels:
cluster-role: control-plane
image:
checksum: http://imagecache.local:8080/eibimage-output-telco.raw.sha256
checksumType: sha256
format: raw
url: http://imagecache.local:8080/eibimage-output-telco.rawEl objeto Metal3DataTemplate especifica los metadatos
(metaData) para el clúster descendente.
apiVersion: infrastructure.cluster.x-k8s.io/v1beta1
kind: Metal3DataTemplate
metadata:
name: multinode-cluster-controlplane-template
namespace: default
spec:
clusterName: multinode-cluster
metaData:
objectNames:
- key: name
object: machine
- key: local-hostname
object: machine
- key: local_hostname
object: machineLos archivos yaml siguientes son una configuración de ejemplo para los nodos de trabajador.
Uno de tipo MachineDeployment:
apiVersion: cluster.x-k8s.io/v1beta1
kind: MachineDeployment
metadata:
labels:
cluster.x-k8s.io/cluster-name: multinode-cluster
nodepool: nodepool-0
name: multinode-cluster-workers
namespace: default
spec:
clusterName: multinode-cluster
replicas: 3
selector:
matchLabels:
cluster.x-k8s.io/cluster-name: multinode-cluster
nodepool: nodepool-0
template:
metadata:
labels:
cluster.x-k8s.io/cluster-name: multinode-cluster
nodepool: nodepool-0
spec:
bootstrap:
configRef:
apiVersion: bootstrap.cluster.x-k8s.io/v1beta1
kind: RKE2ConfigTemplate
name: multinode-cluster-workers
clusterName: multinode-cluster
infrastructureRef:
apiVersion: infrastructure.cluster.x-k8s.io/v1beta1
kind: Metal3MachineTemplate
name: multinode-cluster-workers
nodeDrainTimeout: 0s
version: ${RKE2_VERSION}El objeto RKE2ConfigTemplate especifica la plantilla de configuración que se debe usar para nodos de trabajador de un clúster de varios nodos.
apiVersion: bootstrap.cluster.x-k8s.io/v1beta1
kind: RKE2ConfigTemplate
metadata:
name: multinode-cluster-workers
namespace: default
spec:
template:
spec:
agentConfig:
format: ignition
kubelet:
extraArgs:
- provider-id=metal3://BAREMETALHOST_UUID
nodeName: "Node-multinode-cluster-worker"
additionalUserData:
config: |
variant: fcos
version: 1.4.0
systemd:
units:
- name: rke2-preinstall.service
enabled: true
contents: |
[Unit]
Description=rke2-preinstall
Wants=network-online.target
Before=rke2-install.service
ConditionPathExists=!/run/cluster-api/bootstrap-success.complete
[Service]
Type=oneshot
User=root
ExecStartPre=/bin/sh -c "mount -L config-2 /mnt"
ExecStart=/bin/sh -c "sed -i \"s/BAREMETALHOST_UUID/$(jq -r .uuid /mnt/openstack/latest/meta_data.json)/\" /etc/rancher/rke2/config.yaml"
ExecStart=/bin/sh -c "echo \"node-name: $(jq -r .name /mnt/openstack/latest/meta_data.json)\" >> /etc/rancher/rke2/config.yaml"
ExecStartPost=/bin/sh -c "umount /mnt"
[Install]
WantedBy=multi-user.targetEl objeto Metal3MachineTemplate contiene referencias a
dataTemplate, hostSelector y
image para los nodos de trabajador:
apiVersion: infrastructure.cluster.x-k8s.io/v1beta1
kind: Metal3MachineTemplate
metadata:
name: multinode-cluster-workers
namespace: default
spec:
template:
spec:
dataTemplate:
name: multinode-cluster-workers-template
hostSelector:
matchLabels:
cluster-role: worker
image:
checksum: http://imagecache.local:8080/eibimage-slmicro-rt-telco.raw.sha256
checksumType: sha256
format: raw
url: http://imagecache.local:8080/eibimage-slmicro-rt-telco.rawEl objeto Metal3DataTemplate especifica los
metaData para el clúster descendente para los nodos de
trabajador:
apiVersion: infrastructure.cluster.x-k8s.io/v1beta1
kind: Metal3DataTemplate
metadata:
name: multinode-cluster-workers-template
namespace: default
spec:
clusterName: multinode-cluster
metaData:
objectNames:
- key: name
object: machine
- key: local-hostname
object: machine
- key: local_hostname
object: machineUna vez creado el archivo uniendo los bloques anteriores, ejecute el comando siguiente en el clúster de gestión para iniciar el aprovisionamiento de los tres nuevos hosts bare metal:
$ kubectl apply -f capi-provisioning-example.yaml43.6 Configuración avanzada de red #
El flujo de trabajo de aprovisionamiento de red dirigida permite configuraciones de red específicas en clústeres descendentes, como direcciones IP estáticas, vinculación, VLAN, IPv6, etc.
Las secciones siguientes describen los pasos adicionales necesarios para habilitar el aprovisionamiento de clústeres descendentes con el método de configuración de red avanzada.
Requisitos
La imagen generada con
EIBdebe incluir la carpeta de red y el guion de esta sección (Sección 43.2.2.6, “Guion adicional para la configuración avanzada de red”).
Configuración
Antes de continuar, consulte en las secciones siguientes los pasos necesarios para inscribir y aprovisionar los hosts:
Aprovisionamiento de clústeres descendentes con aprovisionamiento de red dirigida (nodo único) (Sección 43.4, “Aprovisionamiento de clústeres descendentes con aprovisionamiento de red dirigida (nodo único)”)
Aprovisionamiento de clústeres descendentes con aprovisionamiento de red dirigida (varios nodos) (Sección 43.5, “Aprovisionamiento de clústeres descendentes con aprovisionamiento de red dirigida (varios nodos)”)
Cualquier configuración de red avanzada debe aplicarse en el momento de la
inscripción mediante la definición de host BareMetalHost
y un secreto asociado que contenga un bloque networkData
con formato nmstate. El siguiente archivo de ejemplo
define un secreto que contiene el bloque networkData
necesario que solicita una IP estática y una
VLAN para el host del clúster descendente:
apiVersion: v1
kind: Secret
metadata:
name: controlplane-0-networkdata
type: Opaque
stringData:
networkData: |
interfaces:
- name: ${CONTROLPLANE_INTERFACE}
type: ethernet
state: up
mtu: 1500
identifier: mac-address
mac-address: "${CONTROLPLANE_MAC}"
ipv4:
address:
- ip: "${CONTROLPLANE_IP}"
prefix-length: "${CONTROLPLANE_PREFIX}"
enabled: true
dhcp: false
- name: floating
type: vlan
state: up
vlan:
base-iface: ${CONTROLPLANE_INTERFACE}
id: ${VLAN_ID}
dns-resolver:
config:
server:
- "${DNS_SERVER}"
routes:
config:
- destination: 0.0.0.0/0
next-hop-address: "${CONTROLPLANE_GATEWAY}"
next-hop-interface: ${CONTROLPLANE_INTERFACE}Como puede ver, el ejemplo muestra la configuración para habilitar la interfaz con direcciones IP estáticas, así como la configuración para habilitar la VLAN utilizando la interfaz base, una vez que las siguientes variables se sustituyan por los valores reales de su infraestructura:
${CONTROLPLANE_INTERFACE}: es la interfaz de plano de control que se usará para el clúster periférico (por ejemplo,eth0). Si se incluyeidentificador: dirección MAC, el nombre se comprueba automáticamente por su dirección MAC, por lo que se puede utilizar cualquier nombre de interfaz.${CONTROLPLANE_IP}: es la dirección IP que se usará como punto final para el clúster periférico (debe coincidir con el punto final kubeapi-server).${CONTROLPLANE_PREFIX}: es el CIDR que se usará para el clúster periférico (por ejemplo,24si desea/24o255.255.255.0).${CONTROLPLANE_GATEWAY}: es el gateway que se usará para el clúster periférico (por ejemplo,192.168.100.1).${CONTROLPLANE_MAC}: es la dirección MAC que se usará para la interfaz de plano de control (por ejemplo,00:0c:29:3e:3e:3e).${DNS_SERVER}: es el servidor DNS que se usará para el clúster periférico (por ejemplo,192.168.100.2).${VLAN_ID}: es el ID de VLAN que se usará para el clúster periférico (por ejemplo,100).
Se puede usar cualquier otra definición compatible con
nmstate para configurar la red del clúster descendente y
adaptarla a los requisitos específicos. Por ejemplo, es posible especificar
una configuración estática de doble pila:
apiVersion: v1
kind: Secret
metadata:
name: controlplane-0-networkdata
type: Opaque
stringData:
networkData: |
interfaces:
- name: ${CONTROLPLANE_INTERFACE}
type: ethernet
state: up
mac-address: ${CONTROLPLANE_MAC}
ipv4:
enabled: true
dhcp: false
address:
- ip: ${CONTROLPLANE_IP_V4}
prefix-length: ${CONTROLPLANE_PREFIX_V4}
ipv6:
enabled: true
dhcp: false
autoconf: false
address:
- ip: ${CONTROLPLANE_IP_V6}
prefix-length: ${CONTROLPLANE_PREFIX_V6}
routes:
config:
- destination: 0.0.0.0/0
next-hop-address: ${CONTROLPLANE_GATEWAY_V4}
next-hop-interface: ${CONTROLPLANE_INTERFACE}
- destination: ::/0
next-hop-address: ${CONTROLPLANE_GATEWAY_V6}
next-hop-interface: ${CONTROLPLANE_INTERFACE}
dns-resolver:
config:
server:
- ${DNS_SERVER_V4}
- ${DNS_SERVER_V6}En el ejemplo anterior, sustituya las variables siguientes por los valores reales de su infraestructura:
${CONTROLPLANE_IP_V4}: la dirección IPv4 que se asignará al host${CONTROLPLANE_PREFIX_V4}: el prefijo IPv4 de la red a la que pertenece la IP del host${CONTROLPLANE_IP_V6}: la dirección IPv6 que se asignará al host${CONTROLPLANE_PREFIX_V6}: el prefijo IPv6 de la red a la que pertenece la IP del host${CONTROLPLANE_GATEWAY_V4}: la dirección IPv4 del gateway para el tráfico que coincide con la ruta predeterminada${CONTROLPLANE_GATEWAY_V6}: la dirección IPv6 del gateway para el tráfico que coincide con la ruta predeterminada${CONTROLPLANE_INTERFACE}: el nombre de la interfaz a la que se asignarán las direcciones y que se usará para el tráfico de salida que coincida con la ruta predeterminada, tanto para IPv4 como para IPv6${DNS_SERVER_V4}y/o${DNS_SERVER_V6}: las direcciones IP de los servidores DNS que se van a usar, que pueden especificarse como entradas únicas o múltiples. Se admiten direcciones IPv4 y/o IPv6
En el repositorio de ejemplos de SUSE Telco Cloud encontrará ejemplos más complejos, incluidas configuraciones solo de IPv6 y de doble pila.
Los despliegues de una sola pila IPv6 están en estado de tecnología en fase preliminar y aún no se admiten.
Por último, independientemente de los detalles de la configuración de red,
asegúrese de que se haga referencia al secreto añadiendo
preprovisioningNetworkDataName al objeto
BaremetalHost para inscribir correctamente el host en el
clúster de gestión.
apiVersion: v1
kind: Secret
metadata:
name: example-demo-credentials
type: Opaque
data:
username: ${BMC_USERNAME}
password: ${BMC_PASSWORD}
---
apiVersion: metal3.io/v1alpha1
kind: BareMetalHost
metadata:
name: example-demo
labels:
cluster-role: control-plane
spec:
architecture: x86_64
online: true
bootMACAddress: ${BMC_MAC}
rootDeviceHints:
deviceName: /dev/nvme0n1
bmc:
address: ${BMC_ADDRESS}
disableCertificateVerification: true
credentialsName: example-demo-credentials
preprovisioningNetworkDataName: controlplane-0-networkdataSi necesita desplegar un clúster de varios nodos, debe realizar el mismo proceso para cada nodo.
Actualmente,
Metal3DataTemplate,networkDatayMetal3 IPAMno se admiten; solo se admite plenamente la configuración mediante secretos estáticos.La arquitectura debe ser
x86_64oaarch64, dependiendo de la arquitectura del host bare metal que se va a inscribir.
43.7 Funciones para telecomunicaciones (DPDK, SR-IOV, aislamiento de CPU, páginas enormes, NUMA, etc.) #
El flujo de trabajo de aprovisionamiento de red dirigida permite automatizar las funciones de telecomunicaciones que se usarán en los clústeres descendentes para ejecutar cargas de trabajo de telecomunicaciones en esos servidores.
Requisitos
La imagen generada con
EIB, que se describe en la sección anterior (Sección 43.2, “Preparación de la imagen del clúster descendente para entornos conectados”), debe estar en el clúster de gestión exactamente en la ruta que ha configurado en esa sección (Nota).La imagen generada con
EIBdebe incluir los paquetes específicos de telecomunicaciones que se indican en esa sección (Sección 43.2.2.5, “Configuración adicional para cargas de trabajo de telecomunicaciones”).El servidor de gestión creado y disponible para su uso en las siguientes secciones. Para obtener más información, consulte la sección Clúster de gestión ( Capítulo 41, Configuración del clúster de gestión).
Configuración
Use las dos secciones siguientes como base para inscribir y aprovisionar los hosts:
Aprovisionamiento de clústeres descendentes con aprovisionamiento de red dirigida (nodo único) (Sección 43.4, “Aprovisionamiento de clústeres descendentes con aprovisionamiento de red dirigida (nodo único)”)
Aprovisionamiento de clústeres descendentes con aprovisionamiento de red dirigida (varios nodos) (Sección 43.5, “Aprovisionamiento de clústeres descendentes con aprovisionamiento de red dirigida (varios nodos)”)
Las funciones de telecomunicaciones que se tratan en esta sección son las siguientes:
DPDK y creación de funciones virtuales
Asignación de SR-IOV y funciones virtuales que usarán las cargas de trabajo
Aislamiento de CPU y optimización del rendimiento
Configuración de páginas enormes
Optimización de los parámetros del kernel
Para obtener más información sobre las funciones de telecomunicaciones, consulte el Capítulo 42, Configuración de funciones de telecomunicaciones.
Todos los cambios necesarios para habilitar las funciones de
telecomunicaciones indicados arriba se encuentran en el bloque
RKE2ControlPlane del archivo de aprovisionamiento
capi-provisioning-example.yaml. El resto de la
información contenida en el archivo
capi-provisioning-example.yaml es la misma que se
proporciona en la sección sobre aprovisionamiento (Sección 43.4, “Aprovisionamiento de clústeres descendentes con aprovisionamiento de red
dirigida (nodo único)”).
Para que el proceso quede claro, los cambios necesarios en ese bloque
(RKE2ControlPlane) para habilitar las funciones de
telecomunicaciones son los siguientes:
Los comandos
preRKE2Commandsque se usarán para ejecutar los comandos antes del proceso de instalación deRKE2. En este caso, use el comandomodprobepara habilitar los módulos del kernelvfio-pciySR-IOV.El archivo de Ignition
/var/lib/rancher/rke2/server/manifests/configmap-sriov-custom-auto.yamlse usará para definir las interfaces, los controladores y el número defunciones virtualesque se crearán y expondrán a las cargas de trabajo.Los valores del mapa de configuración
sriov-custom-auto-configson los únicos que deben sustituirse por valores reales.${RESOURCE_NAME1}: el nombre del recurso que se va a usar para la primera interfaz de función físicaPF(por ejemplo,sriov-resource-du1). Se añade al prefijorancher.iopara usarse como etiqueta que utilizarán las cargas de trabajo (por ejemplo,rancher.io/sriov-resource-du1).${SRIOV-NIC-NAME1}: el nombre de la primera interfaz de función físicaPFque se usará (por ejemplo,eth0).${PF_NAME1}: el nombre de la primera función físicaPFque se usará. Con esto, puede generar filtros más complejos (por ejemplo,eth0#2-5).${DRIVER_NAME1}: el nombre del controlador que se usará para la primera interfaz de función virtualVF(por ejemplo,vfio-pci).${NUM_VFS1}: el número defunciones virtualesque se crearán para la primera interfaz de función físicaPF(por ejemplo,8).
El archivo
/var/sriov-auto-filler.shque se usará como traductor entre el mapa de configuración generalsriov-custom-auto-configy el archivosriovnetworknodepolicy, que contiene la información de hardware de bajo nivel. Este guion se ha creado para evitar al usuario la complejidad que supone que tenga que conocer de antemano la información de hardware. No es necesario realizar cambios en este archivo, pero debe estar presente si necesitamos habilitarsr-iovy crearfunciones virtuales.Los argumentos del kernel que se usarán para habilitar las siguientes funciones:
Parámetro | Valor | Descripción |
isolcpus | domain,nohz,managed_irq,1-30,33-62 | Aísla los núcleos 1-30 y 33-62. |
skew_tick | 1 | Permite al kernel distribuir las interrupciones del temporizador entre las CPU aisladas. |
nohz | on | Permite al kernel ejecutar la marca del temporizador en una sola CPU cuando el sistema está inactivo. |
nohz_full | 1-30,33-62 | El parámetro de arranque del kernel es la interfaz principal actual para configurar dynticks completos junto con el aislamiento de la CPU. |
rcu_nocbs | 1-30,33-62 | Permite al kernel ejecutar las retrollamadas de RCU en una sola CPU cuando el sistema está inactivo. |
irqaffinity | 0,31,32,63 | Permite al kernel ejecutar las interrupciones en una sola CPU cuando el sistema está inactivo. |
idle | poll | Minimiza la latencia al salir del estado inactivo. |
iommu | pt | Permite usar vfio para las interfaces dpdk. |
intel_iommu | on | Habilita el uso de vfio para funciones virtuales. |
hugepagesz | 1G | Permite establecer el tamaño de las páginas enormes en 1 GB. |
hugepages | 40 | El número de páginas enormes definidas anteriormente. |
default_hugepagesz | 1G | Valor predeterminado para habilitar las páginas enormes. |
nowatchdog | Inhabilita el watchdog. | |
nmi_watchdog | 0 | Inhabilita el watchdog de NMI. |
Los siguientes servicios systemd se utilizan para habilitar lo siguiente:
rke2-preinstall.servicepara sustituir automáticamenteBAREMETALHOST_UUIDynode-namedurante el proceso de aprovisionamiento utilizando la información de Ironic.cpu-partitioning.servicepara habilitar los núcleos de aislamiento de laCPU(por ejemplo,1-30,33-62).performance-settings.servicepara habilitar la optimización del rendimiento de la CPU.sriov-custom-auto-vfs.servicepara instalar el chart de Helmsriov. Espere hasta que se creen los recursos personalizados y ejecute/var/sriov-auto-filler.shpara reemplazar los valores en el mapa de configuraciónsriov-custom-auto-configy crear elsriovnetworknodepolicyque utilizarán las cargas de trabajo.
${RKE2_VERSION}es la versión deRKE2que se va a usar para sustituir este valor (por ejemplo,v1.34.2+rke2r1).
Con todos estos cambios mencionados, el bloque
RKE2ControlPlane del archivo
capi-provisioning-example.yaml tendrá el siguiente
aspecto:
apiVersion: controlplane.cluster.x-k8s.io/v1beta1
kind: RKE2ControlPlane
metadata:
name: single-node-cluster
namespace: default
spec:
infrastructureRef:
apiVersion: infrastructure.cluster.x-k8s.io/v1beta1
kind: Metal3MachineTemplate
name: single-node-cluster-controlplane
replicas: 1
version: ${RKE2_VERSION}
rolloutStrategy:
type: "RollingUpdate"
rollingUpdate:
maxSurge: 0
serverConfig:
cni: calico
cniMultusEnable: true
preRKE2Commands:
- modprobe vfio-pci enable_sriov=1 disable_idle_d3=1
agentConfig:
format: ignition
additionalUserData:
config: |
variant: fcos
version: 1.4.0
storage:
files:
- path: /var/lib/rancher/rke2/server/manifests/configmap-sriov-custom-auto.yaml
overwrite: true
contents:
inline: |
apiVersion: v1
kind: ConfigMap
metadata:
name: sriov-custom-auto-config
namespace: kube-system
data:
config.json: |
[
{
"resourceName": "${RESOURCE_NAME1}",
"interface": "${SRIOV-NIC-NAME1}",
"pfname": "${PF_NAME1}",
"driver": "${DRIVER_NAME1}",
"numVFsToCreate": ${NUM_VFS1}
},
{
"resourceName": "${RESOURCE_NAME2}",
"interface": "${SRIOV-NIC-NAME2}",
"pfname": "${PF_NAME2}",
"driver": "${DRIVER_NAME2}",
"numVFsToCreate": ${NUM_VFS2}
}
]
mode: 0644
user:
name: root
group:
name: root
- path: /var/lib/rancher/rke2/server/manifests/sriov-crd.yaml
overwrite: true
contents:
inline: |
apiVersion: helm.cattle.io/v1
kind: HelmChart
metadata:
name: sriov-crd
namespace: kube-system
spec:
chart: oci://registry.suse.com/edge/charts/sriov-crd
targetNamespace: sriov-network-operator
version: 305.0.4+up1.6.0
createNamespace: true
- path: /var/lib/rancher/rke2/server/manifests/sriov-network-operator.yaml
overwrite: true
contents:
inline: |
apiVersion: helm.cattle.io/v1
kind: HelmChart
metadata:
name: sriov-network-operator
namespace: kube-system
spec:
chart: oci://registry.suse.com/edge/charts/sriov-network-operator
targetNamespace: sriov-network-operator
version: 305.0.4+up1.6.0
createNamespace: true
kernel_arguments:
should_exist:
- intel_iommu=on
- iommu=pt
- idle=poll
- mce=off
- hugepagesz=1G hugepages=40
- hugepagesz=2M hugepages=0
- default_hugepagesz=1G
- irqaffinity=${NON-ISOLATED_CPU_CORES}
- isolcpus=domain,nohz,managed_irq,${ISOLATED_CPU_CORES}
- nohz_full=${ISOLATED_CPU_CORES}
- rcu_nocbs=${ISOLATED_CPU_CORES}
- rcu_nocb_poll
- nosoftlockup
- nowatchdog
- nohz=on
- nmi_watchdog=0
- skew_tick=1
- quiet
systemd:
units:
- name: rke2-preinstall.service
enabled: true
contents: |
[Unit]
Description=rke2-preinstall
Wants=network-online.target
Before=rke2-install.service
ConditionPathExists=!/run/cluster-api/bootstrap-success.complete
[Service]
Type=oneshot
User=root
ExecStartPre=/bin/sh -c "mount -L config-2 /mnt"
ExecStart=/bin/sh -c "sed -i \"s/BAREMETALHOST_UUID/$(jq -r .uuid /mnt/openstack/latest/meta_data.json)/\" /etc/rancher/rke2/config.yaml"
ExecStart=/bin/sh -c "echo \"node-name: $(jq -r .name /mnt/openstack/latest/meta_data.json)\" >> /etc/rancher/rke2/config.yaml"
ExecStartPost=/bin/sh -c "umount /mnt"
[Install]
WantedBy=multi-user.target
- name: cpu-partitioning.service
enabled: true
contents: |
[Unit]
Description=cpu-partitioning
Wants=network-online.target
After=network.target network-online.target
[Service]
Type=oneshot
User=root
ExecStart=/bin/sh -c "echo isolated_cores=${ISOLATED_CPU_CORES} > /etc/tuned/cpu-partitioning-variables.conf"
ExecStartPost=/bin/sh -c "tuned-adm profile cpu-partitioning"
ExecStartPost=/bin/sh -c "systemctl enable tuned.service"
[Install]
WantedBy=multi-user.target
- name: performance-settings.service
enabled: true
contents: |
[Unit]
Description=performance-settings
Wants=network-online.target
After=network.target network-online.target cpu-partitioning.service
[Service]
Type=oneshot
User=root
ExecStart=/bin/sh -c "/opt/performance-settings/performance-settings.sh"
[Install]
WantedBy=multi-user.target
- name: sriov-custom-auto-vfs.service
enabled: true
contents: |
[Unit]
Description=SRIOV Custom Auto VF Creation
Wants=network-online.target rke2-server.target
After=network.target network-online.target rke2-server.target
[Service]
User=root
Type=forking
TimeoutStartSec=900
ExecStart=/bin/sh -c "while ! /var/lib/rancher/rke2/bin/kubectl --kubeconfig=/etc/rancher/rke2/rke2.yaml wait --for condition=ready nodes --all ; do sleep 2 ; done"
ExecStartPost=/bin/sh -c "while [ $(/var/lib/rancher/rke2/bin/kubectl --kubeconfig=/etc/rancher/rke2/rke2.yaml get sriovnetworknodestates.sriovnetwork.openshift.io --ignore-not-found --no-headers -A | wc -l) -eq 0 ]; do sleep 1; done"
ExecStartPost=/bin/sh -c "/opt/sriov/sriov-auto-filler.sh"
RemainAfterExit=yes
KillMode=process
[Install]
WantedBy=multi-user.target
kubelet:
extraArgs:
- provider-id=metal3://BAREMETALHOST_UUID
nodeName: "localhost.localdomain"Una vez creado el archivo uniendo los bloques anteriores, se debe ejecutar el siguiente comando en el clúster de gestión para iniciar el aprovisionamiento del nuevo clúster descendente utilizando las funciones de telecomunicaciones:
$ kubectl apply -f capi-provisioning-example.yaml43.8 Registro privado #
Es posible configurar un registro privado como duplicado de las imágenes usadas por las cargas de trabajo.
Para ello, creamos el secreto que contiene la información sobre el registro privado que usará el clúster descendente.
apiVersion: v1
kind: Secret
metadata:
name: private-registry-cert
namespace: default
data:
tls.crt: ${TLS_CERTIFICATE}
tls.key: ${TLS_KEY}
ca.crt: ${CA_CERTIFICATE}
type: kubernetes.io/tls
---
apiVersion: v1
kind: Secret
metadata:
name: private-registry-auth
namespace: default
data:
username: ${REGISTRY_USERNAME}
password: ${REGISTRY_PASSWORD}Los archivos tls.crt, tls.key y
ca.crt son los certificados que se usarán para autenticar
el registro privado. username y
password son las credenciales que se usarán para
autenticar el registro privado.
Los campos tls.crt, tls.key,
ca.crt, username y
password deben cifrarse en formato base64 antes de
utilizarse en el secreto.
Con todos estos cambios mencionados, el bloque
RKE2ControlPlane del archivo
capi-provisioning-example.yaml tendrá el siguiente
aspecto:
apiVersion: controlplane.cluster.x-k8s.io/v1beta1
kind: RKE2ControlPlane
metadata:
name: single-node-cluster
namespace: default
spec:
infrastructureRef:
apiVersion: infrastructure.cluster.x-k8s.io/v1beta1
kind: Metal3MachineTemplate
name: single-node-cluster-controlplane
replicas: 1
version: ${RKE2_VERSION}
rolloutStrategy:
type: "RollingUpdate"
rollingUpdate:
maxSurge: 0
privateRegistriesConfig:
mirrors:
"registry.example.com":
endpoint:
- "https://registry.example.com:5000"
configs:
"registry.example.com":
authSecret:
apiVersion: v1
kind: Secret
namespace: default
name: private-registry-auth
tls:
tlsConfigSecret:
apiVersion: v1
kind: Secret
namespace: default
name: private-registry-cert
serverConfig:
cni: calico
cniMultusEnable: true
agentConfig:
format: ignition
additionalUserData:
config: |
variant: fcos
version: 1.4.0
systemd:
units:
- name: rke2-preinstall.service
enabled: true
contents: |
[Unit]
Description=rke2-preinstall
Wants=network-online.target
Before=rke2-install.service
ConditionPathExists=!/run/cluster-api/bootstrap-success.complete
[Service]
Type=oneshot
User=root
ExecStartPre=/bin/sh -c "mount -L config-2 /mnt"
ExecStart=/bin/sh -c "sed -i \"s/BAREMETALHOST_UUID/$(jq -r .uuid /mnt/openstack/latest/meta_data.json)/\" /etc/rancher/rke2/config.yaml"
ExecStart=/bin/sh -c "echo \"node-name: $(jq -r .name /mnt/openstack/latest/meta_data.json)\" >> /etc/rancher/rke2/config.yaml"
ExecStartPost=/bin/sh -c "umount /mnt"
[Install]
WantedBy=multi-user.target
kubelet:
extraArgs:
- provider-id=metal3://BAREMETALHOST_UUID
nodeName: "localhost.localdomain"Donde registry.example.com es el nombre de ejemplo del
registro privado que usará el clúster descendente, y debe sustituirse por
los valores reales.
43.9 Aprovisionamiento de clústeres descendentes en entornos aislados #
El flujo de trabajo de aprovisionamiento de red dirigida permite automatizar el aprovisionamiento de clústeres descendentes en entornos aislados.
43.9.1 Requisitos para entornos aislados #
La imagen
rawgenerada conEIBdebe incluir las imágenes de contenedor específicas (OCI de chart de Helm e imágenes de contenedor) necesarias para ejecutar el clúster descendente en un entorno aislado. Para obtener más información, consulte la Sección 43.3, “Preparación de la imagen del clúster descendente para entornos aislados”.En caso de usar SR-IOV o cualquier otra carga de trabajo personalizada, las imágenes necesarias para ejecutar las cargas de trabajo deben cargarse previamente en su registro privado siguiendo las instrucciones de la Sección 43.3.2.7, “Carga previa del registro privado con las imágenes necesarias para situaciones de entornos aislados y SR-IOV (opcional)”.
43.9.2 Inscripción de los hosts bare metal en entornos aislados #
El proceso para inscribir los hosts bare metal en el clúster de gestión es el mismo que se describe en la Sección 43.4, “Aprovisionamiento de clústeres descendentes con aprovisionamiento de red dirigida (nodo único)”.
43.9.3 Aprovisionamiento del clúster descendente en entornos aislados #
Hay algunos cambios importantes que se deben realizar para aprovisionar el clúster descendente en entornos aislados:
El bloque
RKE2ControlPlanedel archivocapi-provisioning-example.yamldebe incluir la directivaspec.agentConfig.airGapped: true.La configuración del registro privado debe incluirse en el bloque
RKE2ControlPlanedel archivocapi-provisioning-airgap-example.yaml, después de la sección del registro privado (Sección 43.8, “Registro privado”).Si usa SR-IOV o cualquier otra configuración
AdditionalUserData(guion de Combustion) que requiera la instalación del chart de Helm, debe modificar el contenido para que haga referencia al registro privado en lugar de utilizar el registro público.
El siguiente ejemplo muestra la configuración SR-IOV del bloque
AdditionalUserData del archivo
capi-provisioning-airgap-example.yaml con las
modificaciones necesarias para hacer referencia al registro privado.
Referencias de secretos del registro privado
Definición del chart de Helm que usa el registro privado en lugar de las imágenes OCI públicas.
# secret to include the private registry certificates
apiVersion: v1
kind: Secret
metadata:
name: private-registry-cert
namespace: default
data:
tls.crt: ${TLS_BASE64_CERT}
tls.key: ${TLS_BASE64_KEY}
ca.crt: ${CA_BASE64_CERT}
type: kubernetes.io/tls
---
# secret to include the private registry auth credentials
apiVersion: v1
kind: Secret
metadata:
name: private-registry-auth
namespace: default
data:
username: ${REGISTRY_USERNAME}
password: ${REGISTRY_PASSWORD}
---
apiVersion: controlplane.cluster.x-k8s.io/v1beta1
kind: RKE2ControlPlane
metadata:
name: single-node-cluster
namespace: default
spec:
infrastructureRef:
apiVersion: infrastructure.cluster.x-k8s.io/v1beta1
kind: Metal3MachineTemplate
name: single-node-cluster-controlplane
replicas: 1
version: ${RKE2_VERSION}
rolloutStrategy:
type: "RollingUpdate"
rollingUpdate:
maxSurge: 0
privateRegistriesConfig: # Private registry configuration to add your own mirror and credentials
mirrors:
docker.io:
endpoint:
- "https://$(PRIVATE_REGISTRY_URL)"
configs:
"192.168.100.22:5000":
authSecret:
apiVersion: v1
kind: Secret
namespace: default
name: private-registry-auth
tls:
tlsConfigSecret:
apiVersion: v1
kind: Secret
namespace: default
name: private-registry-cert
insecureSkipVerify: false
serverConfig:
cni: calico
cniMultusEnable: true
preRKE2Commands:
- modprobe vfio-pci enable_sriov=1 disable_idle_d3=1
agentConfig:
airGapped: true # Airgap true to enable airgap mode
format: ignition
additionalUserData:
config: |
variant: fcos
version: 1.4.0
storage:
files:
- path: /var/lib/rancher/rke2/server/manifests/configmap-sriov-custom-auto.yaml
overwrite: true
contents:
inline: |
apiVersion: v1
kind: ConfigMap
metadata:
name: sriov-custom-auto-config
namespace: sriov-network-operator
data:
config.json: |
[
{
"resourceName": "${RESOURCE_NAME1}",
"interface": "${SRIOV-NIC-NAME1}",
"pfname": "${PF_NAME1}",
"driver": "${DRIVER_NAME1}",
"numVFsToCreate": ${NUM_VFS1}
},
{
"resourceName": "${RESOURCE_NAME2}",
"interface": "${SRIOV-NIC-NAME2}",
"pfname": "${PF_NAME2}",
"driver": "${DRIVER_NAME2}",
"numVFsToCreate": ${NUM_VFS2}
}
]
mode: 0644
user:
name: root
group:
name: root
- path: /var/lib/rancher/rke2/server/manifests/sriov.yaml
overwrite: true
contents:
inline: |
apiVersion: v1
data:
.dockerconfigjson: ${REGISTRY_AUTH_DOCKERCONFIGJSON}
kind: Secret
metadata:
name: privregauth
namespace: kube-system
type: kubernetes.io/dockerconfigjson
---
apiVersion: v1
kind: ConfigMap
metadata:
namespace: kube-system
name: example-repo-ca
data:
ca.crt: |-
-----BEGIN CERTIFICATE-----
${CA_BASE64_CERT}
-----END CERTIFICATE-----
---
apiVersion: helm.cattle.io/v1
kind: HelmChart
metadata:
name: sriov-crd
namespace: kube-system
spec:
chart: oci://${PRIVATE_REGISTRY_URL}/sriov-crd
dockerRegistrySecret:
name: privregauth
repoCAConfigMap:
name: example-repo-ca
createNamespace: true
set:
global.clusterCIDR: 192.168.0.0/18
global.clusterCIDRv4: 192.168.0.0/18
global.clusterDNS: 10.96.0.10
global.clusterDomain: cluster.local
global.rke2DataDir: /var/lib/rancher/rke2
global.serviceCIDR: 10.96.0.0/12
targetNamespace: sriov-network-operator
version: 305.0.4+up1.6.0
---
apiVersion: helm.cattle.io/v1
kind: HelmChart
metadata:
name: sriov-network-operator
namespace: kube-system
spec:
chart: oci://${PRIVATE_REGISTRY_URL}/sriov-network-operator
dockerRegistrySecret:
name: privregauth
repoCAConfigMap:
name: example-repo-ca
createNamespace: true
set:
global.clusterCIDR: 192.168.0.0/18
global.clusterCIDRv4: 192.168.0.0/18
global.clusterDNS: 10.96.0.10
global.clusterDomain: cluster.local
global.rke2DataDir: /var/lib/rancher/rke2
global.serviceCIDR: 10.96.0.0/12
targetNamespace: sriov-network-operator
version: 305.0.4+up1.6.0
mode: 0644
user:
name: root
group:
name: root
kernel_arguments:
should_exist:
- intel_iommu=on
- iommu=pt
- idle=poll
- mce=off
- hugepagesz=1G hugepages=40
- hugepagesz=2M hugepages=0
- default_hugepagesz=1G
- irqaffinity=${NON-ISOLATED_CPU_CORES}
- isolcpus=domain,nohz,managed_irq,${ISOLATED_CPU_CORES}
- nohz_full=${ISOLATED_CPU_CORES}
- rcu_nocbs=${ISOLATED_CPU_CORES}
- rcu_nocb_poll
- nosoftlockup
- nowatchdog
- nohz=on
- nmi_watchdog=0
- skew_tick=1
- quiet
systemd:
units:
- name: rke2-preinstall.service
enabled: true
contents: |
[Unit]
Description=rke2-preinstall
Wants=network-online.target
Before=rke2-install.service
ConditionPathExists=!/run/cluster-api/bootstrap-success.complete
[Service]
Type=oneshot
User=root
ExecStartPre=/bin/sh -c "mount -L config-2 /mnt"
ExecStart=/bin/sh -c "sed -i \"s/BAREMETALHOST_UUID/$(jq -r .uuid /mnt/openstack/latest/meta_data.json)/\" /etc/rancher/rke2/config.yaml"
ExecStart=/bin/sh -c "echo \"node-name: $(jq -r .name /mnt/openstack/latest/meta_data.json)\" >> /etc/rancher/rke2/config.yaml"
ExecStartPost=/bin/sh -c "umount /mnt"
[Install]
WantedBy=multi-user.target
- name: cpu-partitioning.service
enabled: true
contents: |
[Unit]
Description=cpu-partitioning
Wants=network-online.target
After=network.target network-online.target
[Service]
Type=oneshot
User=root
ExecStart=/bin/sh -c "echo isolated_cores=${ISOLATED_CPU_CORES} > /etc/tuned/cpu-partitioning-variables.conf"
ExecStartPost=/bin/sh -c "tuned-adm profile cpu-partitioning"
ExecStartPost=/bin/sh -c "systemctl enable tuned.service"
[Install]
WantedBy=multi-user.target
- name: performance-settings.service
enabled: true
contents: |
[Unit]
Description=performance-settings
Wants=network-online.target
After=network.target network-online.target cpu-partitioning.service
[Service]
Type=oneshot
User=root
ExecStart=/bin/sh -c "/opt/performance-settings/performance-settings.sh"
[Install]
WantedBy=multi-user.target
- name: sriov-custom-auto-vfs.service
enabled: true
contents: |
[Unit]
Description=SRIOV Custom Auto VF Creation
Wants=network-online.target rke2-server.target
After=network.target network-online.target rke2-server.target
[Service]
User=root
Type=forking
TimeoutStartSec=1800
ExecStart=/bin/sh -c "while ! /var/lib/rancher/rke2/bin/kubectl --kubeconfig=/etc/rancher/rke2/rke2.yaml wait --for condition=ready nodes --timeout=30m --all ; do sleep 10 ; done"
ExecStartPost=/bin/sh -c "/opt/sriov/sriov-auto-filler.sh"
RemainAfterExit=yes
KillMode=process
[Install]
WantedBy=multi-user.target
kubelet:
extraArgs:
- provider-id=metal3://BAREMETALHOST_UUID
nodeName: "localhost.localdomain"44 Acciones del ciclo de vida #
Esta sección describe las acciones de gestión del ciclo de vida de los clústeres desplegados con SUSE Telco Cloud.
44.1 Exclusión del equilibrador de carga #
Hay muchas acciones del ciclo de vida que requieren que se vacíen los nodos. Durante el proceso de vaciado, todos los pods se trasladarán a otros nodos del clúster. Una vez finalizado el proceso de vaciado, el nodo no aloja ningún servicio y, por lo tanto, no debe recibir ningún tráfico. Se puede informar de esto a los equilibradores de carga, como MetalLB, aplicando una etiqueta al nodo:
node.kubernetes.io/exclude-from-external-load-balancers: "true"Para obtener más detalles, consulte la documentación de Kubernetes.
Para ver las etiqueta de todos los nodos de un clúster, puede ejecutar:
kubectl get nodes -o json | jq -r '.items[].metadata | .name, .labels'En el caso de las actualizaciones de clústeres descendentes, esto se puede automatizar anotando el RKE2ControlPlane en el clúster de gestión:
rke2.controlplane.cluster.x-k8s.io/load-balancer-exclusion="true"Se crea de inmediato una anotación en todos los objetos de máquina del clúster de gestión para ese RKE2ControlPlane.
pre-drain.delete.hook.machine.cluster.x-k8s.io/rke2-lb-exclusion: ""Con esta anotación en los objetos de la máquina, cualquier nodo del clúster descendente que esté programado para el vaciado obtendrá la etiqueta de nodo anterior adjunta antes del inicio del proceso de vaciado. La etiqueta se eliminará del nodo una vez que esté disponible y listo de nuevo.
44.2 Actualizaciones del clúster de gestión #
La actualización del clúster de gestión se describe en la documentación del
clúster de gestión de día 2 (Capítulo 36, Clúster de gestión).
44.3 Actualización de clústeres descendentes #
Para actualizar los clústeres descendentes hay que actualizar varios componentes. Las siguientes secciones describen el proceso de actualización de cada uno de los componentes.
Actualización del sistema operativo
Para este proceso, consulte la siguiente referencia (Sección 43.2, “Preparación de la imagen del clúster descendente para entornos conectados”) para crear la nueva imagen con una
nueva versión del sistema operativo. Con esta nueva imagen generada por
EIB, la siguiente fase de aprovisionamiento utiliza la
nueva versión operativa proporcionada. En el siguiente paso, la nueva imagen
se utiliza para actualizar los nodos.
Actualización del clúster RKE2
Los cambios necesarios para actualizar el clúster RKE2
utilizando el flujo de trabajo automatizado son los siguientes:
Cambie el bloque
RKE2ControlPlaneen el archivocapi-provisioning-example.yamlque se muestra en la siguiente sección (Sección 43.4, “Aprovisionamiento de clústeres descendentes con aprovisionamiento de red dirigida (nodo único)”):Especifique la estrategia
rolloutStrategydeseada.Cambie la versión del clúster
RKE2a la nueva versión sustituyendo${RKE2_NEW_VERSION}.
apiVersion: controlplane.cluster.x-k8s.io/v1beta1
kind: RKE2ControlPlane
metadata:
name: single-node-cluster
namespace: default
spec:
infrastructureRef:
apiVersion: infrastructure.cluster.x-k8s.io/v1beta1
kind: Metal3MachineTemplate
name: single-node-cluster-controlplane
version: ${RKE2_NEW_VERSION}
replicas: 1
rolloutStrategy:
type: "RollingUpdate"
rollingUpdate:
maxSurge: 0
serverConfig:
cni: cilium
rolloutStrategy:
rollingUpdate:
maxSurge: 0
registrationMethod: "control-plane-endpoint"
agentConfig:
format: ignition
additionalUserData:
config: |
variant: fcos
version: 1.4.0
systemd:
units:
- name: rke2-preinstall.service
enabled: true
contents: |
[Unit]
Description=rke2-preinstall
Wants=network-online.target
Before=rke2-install.service
ConditionPathExists=!/run/cluster-api/bootstrap-success.complete
[Service]
Type=oneshot
User=root
ExecStartPre=/bin/sh -c "mount -L config-2 /mnt"
ExecStart=/bin/sh -c "sed -i \"s/BAREMETALHOST_UUID/$(jq -r .uuid /mnt/openstack/latest/meta_data.json)/\" /etc/rancher/rke2/config.yaml"
ExecStart=/bin/sh -c "echo \"node-name: $(jq -r .name /mnt/openstack/latest/meta_data.json)\" >> /etc/rancher/rke2/config.yaml"
ExecStartPost=/bin/sh -c "umount /mnt"
[Install]
WantedBy=multi-user.target
kubelet:
extraArgs:
- provider-id=metal3://BAREMETALHOST_UUID
nodeName: "localhost.localdomain"Cambie el bloque
Metal3MachineTemplatedel archivocapi-provisioning-example.yamlque se muestra en la siguiente sección (Sección 43.4, “Aprovisionamiento de clústeres descendentes con aprovisionamiento de red dirigida (nodo único)”):Cambie el nombre de la imagen y la suma de comprobación a la nueva versión generada en el paso anterior.
En la directiva
nodeReusedefina el valortruepara evitar crear un nuevo nodo.En la directiva
automatedCleaningModedefinametadatapara habilitar la limpieza automática del nodo.
apiVersion: infrastructure.cluster.x-k8s.io/v1beta1
kind: Metal3MachineTemplate
metadata:
name: single-node-cluster-controlplane
namespace: default
spec:
nodeReuse: True
template:
spec:
automatedCleaningMode: metadata
dataTemplate:
name: single-node-cluster-controlplane-template
hostSelector:
matchLabels:
cluster-role: control-plane
image:
checksum: http://imagecache.local:8080/${NEW_IMAGE_GENERATED}.sha256
checksumType: sha256
format: raw
url: http://imagecache.local:8080/${NEW_IMAGE_GENERATED}.rawAntes de aplicar el archivo
capi-provisioning-example.yaml, siempre es recomendable
informar a los equilibradores de carga externos (por ejemplo, MetalLB) sobre
los nodos que se están vaciando, para que no dirijan el tráfico a los nodos
que se encuentran en ese estado. Como se menciona en la sección Sección 44.1, “Exclusión del equilibrador de carga”, puede automatizar este proceso anotando
el RKE2ControlPlane en el clúster de gestión. En este ejemplo, se anota un
objeto RKE2ControlPlane llamado multinode-cluster:
kubectl annotate RKE2ControlPlane/multinode-cluster rke2.controlplane.cluster.x-k8s.io/load-balancer-exclusion="true"Verifique que los objetos de máquina se han anotado:
pre-drain.delete.hook.machine.cluster.x-k8s.io/rke2-lb-exclusion: ""Recopile las anotaciones de todos los objetos de máquina:
kubectl get machines -o json | jq -r '.items[].metadata | .name, .annotations'Sin estas anotaciones, los usuarios pueden sufrir mayores tiempos de respuesta de los servicios, ya que los equilibradores de carga no están informados de los nodos vaciados.
Después de realizar estos cambios, el archivo
capi-provisioning-example.yaml se puede aplicar al
clúster con este comando:
kubectl apply -f capi-provisioning-example.yamlParte VIII Solución de errores #
En esta sección se proporcionan instrucciones para diagnosticar y resolver problemas comunes relacionados con los despliegues y operaciones de SUSE Edge. Abarca diversos temas y ofrece pasos específicos para la resolución de problemas de componentes, herramientas clave y la ubicación de los registros relevantes.
- 45 Principios generales para resolver problemas
Antes de profundizar en cuestiones específicas de los componentes, tenga en cuenta estos principios generales:
- 46 Resolución de problemas de Kiwi
Kiwi se usa para generar imágenes actualizadas de SUSE Linux Micro que se utilizarán con Edge Image Builder.
- 47 Resolución de problemas de Edge Image Builder (EIB)
EIB se usa para crear imágenes personalizadas de SUSE Edge.
- 48 Resolución de problemas de redes periféricas (NMC)
NMC se inyecta en las imágenes de EIB de SL Micro para configurar la red de los hosts de Edge en el momento del arranque mediante Combustion. También se ejecuta en el flujo de trabajo Metal3 como parte del proceso de inspección. Pueden surgir problemas cuando se arranca el host por primera vez o dur…
- 49 Resolución de problemas en escenarios "phone home"
En los escenarios "phone home" se usa Elemental para volver a conectarse al clúster de gestión y EIB a fin de crear una imagen del sistema operativo que incluya los bits de registro de Elemental. Pueden surgir problemas cuando se arranca el host por primera vez, durante el proceso de creación de EIB…
- 50 Resolución de problemas de aprovisionamiento de red dirigida
En el aprovisionamiento de red dirigida se usan Metal3 y CAPI para aprovisionar el clúster descendente. También se usa EIB para crear una imagen del sistema operativo. Pueden surgir problemas cuando se arranca el host por primera vez o durante los procesos de inspección o aprovisionamiento.
- 51 Resolución de problemas de otros componentes
Es posible consultar otras guías de resolución de problemas de componentes de SUSE Edge en su documentación oficial respectiva:
- 52 Recopilación de diagnóstico para la asistencia
Al ponerse en contacto con el servicio de asistencia técnica de SUSE, es fundamental proporcionar información de diagnóstico completa.
45 Principios generales para resolver problemas #
Antes de profundizar en cuestiones específicas de los componentes, tenga en cuenta estos principios generales:
Consulte los registros: los registros son la principal fuente de información. La mayoría de las veces, los errores se explican por sí mismos y contienen pistas sobre lo que ha fallado.
Compruebe los relojes: la diferencia horaria entre sistemas pueden provocar todo tipo de errores. Asegúrese de que los relojes estén sincronizados. Se puede indicar a EIB que fuerce la sincronización del reloj al arrancar el sistema. Consulte la sección sobre cómo configurar la hora del sistema operativo (Capítulo 3, Clústeres independientes con Edge Image Builder).
Problemas de arranque: si el sistema se bloquea durante el arranque, anote los últimos mensajes que se muestran. Acceda al panel de control (físico o a través de BMC) para leer los mensajes de arranque.
Problemas de red: verifique la configuración de la interfaz de red (
ip a), la tabla de enrutamiento (ip route), pruebe la conectividad desde y hacia otros nodos y servicios externos (ping,nc). Asegúrese de que las reglas del cortafuegos no estén bloqueando los puertos necesarios.Verifique el estado de los componentes: use
kubectl getykubectl describepara los recursos de Kubernetes. Usekubectl get events --sort-by='.lastTimestamp' -n <espaciodenombres>para ver los eventos de un espacio de nombres concreto de Kubernetes.Verifique el estado de los servicios: use
systemctl status <servicio>para los servicios systemd.Compruebe la sintaxis: el software espera una estructura y sintaxis determinadas en los archivos de configuración. Para los archivos yaml, por ejemplo, utilice
yamllinto herramientas similares para verificar que la sintaxis sea correcta.Aísle el problema: intente delimitar el problema a un componente o capa específicos (por ejemplo, la red, el almacenamiento, el sistema operativo, Kubernetes, Metal3, Ironic, etc.).
Documentación: consulte siempre la documentación oficial de SUSE Edge y la documentación original para obtener información detallada.
Versiones: SUSE Edge es una versión rigurosa y exhaustivamente probada de diferentes componentes de SUSE. Las versiones de cada componente en cada versión de SUSE Edge se pueden consultar en la matriz de asistencia de SUSE Edge.
Problemas conocidos: en las notas de cada versión de SUSE Edge hay una sección titulada "Problemas conocidos" que contiene información sobre problemas que se solucionarán en futuras versiones, pero que pueden afectar a la actual.
46 Resolución de problemas de Kiwi #
Kiwi se usa para generar imágenes actualizadas de SUSE Linux Micro que se utilizarán con Edge Image Builder.
La versión de SL Micro no coincide: la versión del sistema operativo del host debe coincidir con la del sistema operativo que se está creando (host SL Micro 6.0 → imagen SL Micro 6.0).
SELinux en estado forzado: debido a ciertas limitaciones, es necesario inhabilitar SELinux temporalmente para poder crear imágenes con Kiwi. Compruebe el estado de SELinux con
getenforcee inhabilítelo antes de ejecutar el proceso de creación consetenforce 0.Host de creación no registrado: el proceso de creación utiliza las suscripciones del host de creación para poder extraer paquetes del Centro de servicios al cliente de SUSE. Si el host no está registrado, se produce un error.
Error en la prueba del dispositivo de bucle: la primera vez que se ejecuta el proceso de creación de Kiwi, falla poco después de iniciarse con el mensaje "ERROR: Early loop device test failed, please retry the container run" (Error: la prueba inicial del dispositivo de bucle ha fallado. Intente ejecutar el contenedor de nuevo.). Esto se debe a que se están creando dispositivos de bucle en el sistema host subyacente que no son visibles inmediatamente dentro de la imagen del contenedor. Vuelva a ejecutar el proceso de creación de Kiwi y debería continuar sin problemas.
Faltan permisos: se espera que sea el usuario root quien ejecute el proceso de creación (o que se haga mediante sudo).
Privilegios incorrectos: el proceso de creación espera el indicador
--privilegedal ejecutar el contenedor. Compruebe que está presente.
Registros del contenedor de creación: compruebe los registros del contenedor de creación. Los registros se generan en el directorio que se utilizó para almacenar los artefactos. Compruebe también los registros de Docker o Podman para obtener la información necesaria.
Directorios temporales de creación: Kiwi crea directorios temporales durante el proceso de creación. Compruebe esos directorios en busca de registros intermedios o artefactos si el resultado principal es insuficiente.
Revise el resultado de
build-image: el mensaje de error que aparece en el panel de control suele ser muy explicativo.Compruebe el entorno de creación: asegúrese de que se cumplen todos los requisitos previos para Kiwi (por ejemplo, docker/podman, SElinux, espacio suficiente en disco) en el equipo donde se ejecuta.
Inspeccione los registros del contenedor de creación: revise los registros del contenedor que ha fallado para obtener información más detallada sobre los errores (véase más arriba).
Verifique el archivo de definición: si usa un archivo de definición de imagen de Kiwi personalizado, compruebe que no haya errores ortográficos ni sintácticos en el archivo.
47 Resolución de problemas de Edge Image Builder (EIB) #
EIB se usa para crear imágenes personalizadas de SUSE Edge.
Código erróneo del SCC: asegúrese de que el código del Centro de servicios al cliente de SUSE utilizado en el archivo de definición de EIB coincida con la versión y la arquitectura de SL Micro.
Faltan dependencias: asegúrese de que no falte ningún paquete o herramienta en el entorno de creación.
Tamaño de imagen incorrecto: para las imágenes raw, se requiere el parámetro
diskSize, que depende en gran medida de las imágenes, los RPM y otros artefactos incluidos en la imagen.Permisos: si almacena un guion en el directorio custom/files, asegúrese de que tenga permisos de ejecución, ya que esos archivos solo están disponibles cuando se ejecuta Combustion, pero EIB no realiza ningún cambio.
Dependencias del grupo del sistema operativo: al crear una imagen con usuarios y grupos personalizados, los grupos que se definan como
primaryGroupdeben crearse explícitamente.Las claves SSH de los usuarios del sistema operativo requieren una carpeta de inicio: al crear una imagen con usuarios con claves SSH, también es necesario crear la carpeta de inicio con
createHomeDir=true.Problemas de Combustion: EIB utiliza Combustion para la personalización del sistema operativo y el despliegue de todos los demás componentes de SUSE Edge. Esto también incluye guiones personalizados que se colocan en la carpeta custom/scripts. Tenga en cuenta que el proceso Combustion se ejecuta en el momento de
initrd, por lo que el sistema no está completamente arrancado cuando se ejecutan los guiones.Tamaño de la máquina de Podman: como se explica en la sección de consejos y trucos de EIB (Parte IV, “Consejos y trucos”), compruebe que la máquina de Podman tenga suficiente CPU/memoria para ejecutar el contenedor de EIB en sistemas operativos que no sean Linux.
Imagen incorrecta: asegúrese de que la imagen que se va a usar se ha descargado correctamente verificando la
suma de comprobación. Si está creando la imagen con kiwi-builder (Capítulo 28, Creación de imágenes actualizadas de SUSE Linux Micro con Kiwi), compruebe también el archivo de suma generado por el proceso.
Salida de EIB: el resultado del panel de control del comando
eib buildes fundamental.Registros del contenedor de creación: compruebe los registros del contenedor de creación. Los registros se generan en el directorio que se utilizó para almacenar los artefactos. Compruebe también los registros de
DockeroPodmanpara obtener la información necesaria.Directorios temporales de creación: EIB crea directorios temporales durante el proceso de creación. Compruebe si hay registros intermedios o artefactos en ellos si el resultado principal es insuficiente.
Registros de Combustion: si la imagen que se está creando con EIB no arranca por cualquier motivo, hay disponible una shell raíz. Conéctese al panel de control del host (ya sea físicamente, a través de BMC, etc.) y compruebe los registros de Combustion con
journalctl -u combustiony, en general, todos los registros del sistema operativo conjournalctlpara encontrar la causa raíz del fallo.
Revise el resultado de
eib-build: el mensaje de error que aparece en el panel de control suele ser muy explicativo.Compruebe el entorno de creación: asegúrese de que se cumplen todos los requisitos previos de EIB (por ejemplo, docker/podman, espacio suficiente en disco) en el equipo donde se ejecuta EIB.
Inspeccione los registros del contenedor de creación: revise los registros del contenedor que ha fallado para obtener información más detallada sobre los errores (véase más arriba).
Verifique la configuración de
eib: compruebe bien el archivo de configuracióneibpara detectar posibles errores ortográficos o rutas incorrectas a los archivos de origen o a los guiones de creación.Pruebe los componentes individualmente: si su versión EIB incluye guiones o etapas personalizados, ejecútelos de forma independiente para aislar los fallos.
48 Resolución de problemas de redes periféricas (NMC) #
NMC se inyecta en las imágenes de EIB de SL Micro para configurar la red de los hosts de Edge en el momento del arranque mediante Combustion. También se ejecuta en el flujo de trabajo Metal3 como parte del proceso de inspección. Pueden surgir problemas cuando se arranca el host por primera vez o durante el proceso de inspección de Metal3.
El host no puede arrancar correctamente la primera vez: los archivos de definición de red que no están bien formados pueden provocar que la fase de Combustion falle y que el host pierda el control de la shell raíz.
Los archivos no se han generado correctamente: asegúrese de que los archivos de red cumplan el formato NMState.
Las interfaces de red no están configuradas correctamente: asegúrese de que las direcciones MAC coincidan con las interfaces que se utilizan en el host.
Los nombres de interfaces no coinciden: SL Micro habilita por defecto el esquema de nomenclatura predecible para interfaces de red, por lo que ya no hay ningún
eth0, sino otro esquema de nomenclatura comoenp2s0.
Registros de Combustion: dado que nmc se utiliza al mismo tiempo que Combustion, compruebe los registros de Combustion con
journalctl -u combustionen el host que se está aprovisionando.Registros de NetworkManager: en el flujo de trabajo de despliegue de Metal3, nmc forma parte de la ejecución de IPA y se ejecuta como dependencia del servicio NetworkManager usando la funcionalidad ExecStartPre de systemd. Compruebe los registros de NetworkManager en el host de IPA con
journalctl -u NetworkManager(consulte la sección de resolución de problemas de aprovisionamiento de red dirigida (Capítulo 50, Resolución de problemas de aprovisionamiento de red dirigida) para comprender cómo acceder al host cuando se inicia con IPA).
Verifique la sintaxis de YAML: los archivos de configuración nmc son archivos YAML. Compruebe que la sintaxis sea correcta con
yamllinto herramientas similares.Ejecute nmc manualmente: dado que nmc forma parte del contenedor EIB, para depurar cualquier problema se puede utilizar un comando de Podman local.
Cree una carpeta temporal para almacenar los archivos de nmc.
mkdir -p ${HOME}/tmp/fooGuarde los archivos de nmc en esa ubicación.
❯ tree --noreport ${HOME}/tmp/foo /Users/johndoe/tmp/foo ├── host1.example.com.yaml └── host2.example.com.yamlEjecute el contenedor de EIB con nmc como punto de entrada y el comando generate para realizar las mismas tareas que nmc haría al mismo tiempo que Combustion:
podman run -it --rm -v ${HOME}/tmp/foo:/tmp/foo:Z --entrypoint=/usr/bin/nmc registry.suse.com/edge/3.5/edge-image-builder:1.3.2 generate --config-dir /tmp/foo --output-dir /tmp/foo/ [2025-06-04T11:58:37Z INFO nmc::generate_conf] Generating config from "/tmp/foo/host2.example.com.yaml"... [2025-06-04T11:58:37Z INFO nmc::generate_conf] Generating config from "/tmp/foo/host1.example.com.yaml"... [2025-06-04T11:58:37Z INFO nmc] Successfully generated and stored network configObserve los registros y archivos que se generan en la carpeta temporal.
49 Resolución de problemas en escenarios "phone home" #
En los escenarios "phone home" se usa Elemental para volver a conectarse al clúster de gestión y EIB a fin de crear una imagen del sistema operativo que incluya los bits de registro de Elemental. Pueden surgir problemas cuando se arranca el host por primera vez, durante el proceso de creación de EIB o al intentar registrarse en el clúster de gestión.
El sistema no se registra: el nodo no se registra en la interfaz del usuario. Asegúrese de que el host se haya arrancado correctamente y pueda comunicarse con Rancher, que el reloj esté sincronizado y que los servicios de Elemental funcionen correctamente.
El sistema no se puede aprovisionar: el nodo está registrado, pero no se puede aprovisionar. Asegúrese de que el host pueda comunicarse con Rancher, que el reloj esté sincronizado y que los servicios de Elemental funcionen correctamente.
Registros del sistema:
journalctlRegistros de elemental-system-agent:
journalctl -u elemental-system-agentRegistros de K3s/RKE2:
journalctl -u k3s o journalctl -u rke2-server(orke2-agent)Pod del operador de Elemental:
kubectl logs -n cattle-elemental-system -l app=elemental-operator
Consulte los registros: compruebe los registros del pod del operador de Elemental para ver si hay algún problema. Compruebe los registros del host si el nodo se ha arrancado.
Compruebe MachineRegistration y TPM: de forma predeterminada, TPM se utiliza para la autenticación, pero existen alternativas para hosts sin TPM.
50 Resolución de problemas de aprovisionamiento de red dirigida #
En el aprovisionamiento de red dirigida se usan Metal3 y CAPI para aprovisionar el clúster descendente. También se usa EIB para crear una imagen del sistema operativo. Pueden surgir problemas cuando se arranca el host por primera vez o durante los procesos de inspección o aprovisionamiento.
Firmware antiguo: compruebe que todo el firmware de los hosts físicos que se utilizan esté actualizado. Esto incluye el firmware de BMC, ya que en ocasiones Metal3 requiere un firmware específico/actualizado.
El aprovisionamiento falla con errores de SSL: si el servidor Web que proporciona las imágenes utiliza https, Metal3 debe configurarse para inyectar y confiar en el certificado de la imagen IPA. Consulte la carpeta de Kubernetes (Sección 41.3.4, “Carpeta kubernetes”) para obtener información sobre cómo incluir un archivo
ca-additional.crten el chart de Metal3.Problemas con los certificados al arrancar los hosts con IPA: algunos proveedores de servidores verifican la conexión SSL al conectar imágenes ISO de medios virtuales al BMC, lo que puede causar un problema porque los certificados generados para el despliegue de Metal3 son autofirmados. Puede ocurrir que el host se esté arrancando, pero caiga a una shell UEFI. Consulte la sección sobre cómo inhabilitar TLS para la conexión de ISO de medios virtuales (Sección 1.7.2, “Inhabilitación de TLS para la conexión ISO de medios virtuales”) para averiguar cómo solucionar este problema.
Referencia de nombre o etiqueta incorrecta: si el clúster hace referencia a un nodo con un nombre o etiqueta incorrectos, el clúster se despliega correctamente, pero el BMH permanece con el estado "Available" (Disponible). Compruebe bien las referencias de los objetos involucrados para los BMH.
Problemas de comunicación de BMC: asegúrese de que los pods de Metal3 que se ejecutan en el clúster de gestión puedan acceder al BMC de los hosts que se están aprovisionando (normalmente, la red de BMC está muy restringida).
Estado incorrecto del host bare metal: el objeto BMH pasa por diferentes estados (inspección, preparación, aprovisionamiento, etc.) durante su ciclo de vida Lifestyle of State machine (Ciclo de vida de la máquina de estados). Si se detecta un estado incorrecto, compruebe el campo
statusdel objeto BMH, ya que contiene más información, comokubectl get bmh <nombre> -o jsonpath=’{.status}’| jq.El host no se ha desaprovisionado: en caso de que falle el desaprovisionamiento de un host, se puede intentar eliminarlo después de añadir la anotación "detached" al objeto BMH de la siguiente manera:
kubectl annotate bmh/<BMH> baremetalhost.metal3.io/detached=””.Errores de imagen: compruebe que la imagen que se está creando con EIB para el clúster descendente esté disponible, tenga una suma de comprobación correcta y no sea demasiado grande para descomprimirla ni para el disco.
Discrepancia en el tamaño del disco: de forma predeterminada, el disco no se expandirá hasta ocupar todo el espacio disponible. Como se explica en la sección del guion Growfs (Sección 1.4.4.1.2, “Guion Growfs”), es necesario incluir un guion growfs en la imagen que se está creando con EIB para los hosts del clúster descendente.
Proceso de limpieza bloqueado: el proceso de limpieza se reintenta varias veces. Si debido a un problema con el host ya no es posible realizar la limpieza, inhabilite primero la limpieza definiendo en el campo
automatedCleanModeel valordisableden el objeto BMH.AvisoNo se recomienda eliminar manualmente el finalizador cuando el proceso de limpieza tarda más de lo deseado o falla. Si se hiciera, se eliminaría el registro del host de Kubernetes, pero se dejaría en Ironic. La acción que se está ejecutando actualmente continuaría en segundo plano, y es posible que el intento de volver a añadir el host fallara debido al conflicto.
Problemas en los pods de Metal3/Rancher Turtles/CAPI: el flujo de despliegue para todos los componentes necesarios es:
El controlador de Rancher Turtles despliega el controlador del operador de CAPI.
A continuación, el controlador del operador de CAPI despliega los controladores del proveedor (plano de control/arranque del núcleo de CAPI, CAPM3 y RKE2).
Compruebe que todos los pods funcionen correctamente y, si no fuera así, revise los registros.
Registros de Metal3: consulte los registros de los distintos pods.
kubectl logs -n metal3-system -l app.kubernetes.io/component=baremetal-operator kubectl logs -n metal3-system -l app.kubernetes.io/component=ironicNotaEl pod metal3-ironic contiene al menos 4 contenedores distintos (
ironic-httpd,` ironic-log-watch`,ironiceironic-ipa-downloader(init)) en el mismo pod. Use el indicador-ccuando utilicekubectl logspara verificar los registros de cada contenedor.NotaEl contenedor
ironic-log-watchexpone los registros del panel de control de los hosts tras la inspección o el aprovisionamiento, siempre que la conectividad de red permita enviar estos registros al clúster de gestión. Esto puede resultar útil en casos en los que se producen errores de aprovisionamiento, pero no se tiene acceso directo a los registros del panel de control de BMC.Registros de Rancher Turtles: consulte los registros de los diferentes pods.
kubectl logs -n cattle-turtles-system -l control-plane=controller-manager kubectl logs -n cattle-turtles-system -l app.kubernetes.io/name=cluster-api-operator kubectl logs -n rke2-bootstrap-system -l cluster.x-k8s.io/provider=bootstrap-rke2 kubectl logs -n rke2-control-plane-system -l cluster.x-k8s.io/provider=control-plane-rke2 kubectl logs -n cattle-capi-system -l cluster.x-k8s.io/provider=cluster-api kubectl logs -n capm3-system -l cluster.x-k8s.io/provider=infrastructure-metal3Registros de BMC: por lo general, los BMC tienen una interfaz de usuario en la que se puede realizar la mayor parte de la interacción. Suele haber una sección de "registros" en la que se pueden observar posibles problemas (imposibilidad de acceder a la imagen, fallos de hardware, etc.).
Registros del panel de control: conéctese al panel de control de BMC (a través de la interfaz Web de BMC, en serie, etc.) y compruebe si hay errores en los registros que se están escribiendo.
Compruebe el estado de
BareMetalHost:kubectl get bmh -Amuestra el estado actual, que puede serprovisioning,ready,errororegistering.kubectl describe bmh -n <espaciodenombres> <nombre_bmh>proporciona información detallada sobre los eventos y condiciones que explican por qué un BMH podría estar bloqueado.
Pruebe la conectividad de Redfish:
Use
curldesde el plano de control de Metal3 para comprobar la conectividad con los BMC a través de Redfish.Asegúrese de que se proporcionan las credenciales de BMC correctas en la definición de
BareMetalHost-Secret.
Verifique el estado de los pods de Turtles/CAPI/Metal3: asegúrese de que los contenedores del clúster de gestión estén activos y en funcionamiento:
kubectl get pods -n metal3-systemykubectl get pods -n cattle-turtles-system(consulte tambiéncattle-capi-system,capm3-system,rke2-bootstrap-systemyrke2-control-plane-system).Verifique que se pueda acceder al punto final de Ironic desde el host que se está aprovisionando: el host que se está aprovisionando debe poder acceder al punto final de Ironic para informar a Metal3. Compruebe la IP con
kubectl get svc -n metal3-system metal3-metal3-ironice intente acceder a ella mediantecurl/nc.Verifique que se pueda acceder a la imagen IPA desde el BMC: el punto final Ironic proporciona la imagen IPA, a la que se debe poder acceder desde el BMC, ya que se utiliza como un CD virtual.
Verifique que se pueda acceder a la imagen del sistema operativo desde el host que se está aprovisionando: debe poder accederse a la imagen que se utiliza para aprovisionar el host desde el propio host (cuando se ejecuta IPA), ya que se descargará temporalmente y se escribirá en el disco.
Examine los registros de componentes de Metal3: consulte las secciones anteriores.
Vuelva a lanzar la inspección de BMH: si una inspección falla o cambia el hardware de un host disponible, se puede iniciar un nuevo proceso de inspección anotando el objeto BMH con
inspect.metal3.io: "". Consulte la guía de inspección de control de Metal3 para obtener más información.Panel de control IPA bare metal: para solucionar problemas relacionados con IPA, existen varias alternativas:
Habilite el "inicio de sesión automático". Esto permite que el usuario root inicie sesión automáticamente al conectarse al panel de control de IPA.
AvisoEsto es solo para fines de depuración, ya que proporciona acceso completo al host.
Para habilitar el inicio de sesión automático, el valor de helm
global.ironicKernelParamsde Metal3 debe tener el siguiente aspecto:console=ttyS0 suse.autologin=ttyS0(dependiendo del panel de control,ttyS0puede cambiarse). A continuación, se debe realizar un nuevo despliegue del chart de Metal3. (Nota:ttyS0es un ejemplo, debe coincidir con el terminal real, por ejemplo, puede sertty1en muchos casos en bare metal. Esto se puede verificar mirando la salida del panel de control desde el ramdisk de IPA al arrancar, donde/etc/issueproduce el nombre del panel de control).Otra forma de hacerlo es cambiando el parámetro
IRONIC_KERNEL_PARAMSen el mapa de configuraciónironic-bmodel espacio de nombresmetal3-system. Esto puede resultar más sencillo, ya que se puede hacer editandokubectl, pero se sobrescribirá al actualizar el chart. A continuación, es necesario reiniciar el pod de Metal3 conkubectl delete pod -n metal3-system -l app.kubernetes.io/component=ironic.Inyecte una clave ssh para el usuario root en el IPA.
AvisoEsto es solo para fines de depuración, ya que proporciona acceso completo al host.
Para inyectar la clave ssh para el usuario root, se debe utilizar el valor de helm
debug.ironicRamdiskSshKeyde Metal3. A continuación, se debe realizar un nuevo despliegue del chart de Metal3.Otra forma de hacerlo es cambiando el parámetro
IRONIC_RAMDISK_SSH_KEYen el mapa de configuraciónironic-bmodel espacio de nombresmetal3-system. Esto puede resultar más sencillo, ya que se puede hacer editandokubectl, pero se sobrescribirá al actualizar el chart. A continuación, es necesario reiniciar el pod de Metal3 conkubectl delete pod -n metal3-system -l app.kubernetes.io/component=ironic.
51 Resolución de problemas de otros componentes #
Es posible consultar otras guías de resolución de problemas de componentes de SUSE Edge en su documentación oficial respectiva:
También puede consultar la Base de conocimientos de SUSE.
52 Recopilación de diagnóstico para la asistencia #
Al ponerse en contacto con el servicio de asistencia técnica de SUSE, es fundamental proporcionar información de diagnóstico completa.
Descripción detallada del problema: ¿Qué ha ocurrido?, ¿cuándo?, ¿qué estaba haciendo?, ¿cuál es el comportamiento esperado?, y ¿cuál es el comportamiento real?
Pasos para reproducir el problema: ¿Puede reproducir el problema de forma fiable? Si es así, indique los pasos exactos.
Versiones de los componentes: Versión de SUSE Edge, versiones de los componentes (RKE2/K3, EIB, Metal3, Elemental, etc.).
Registros relevantes:
Resultado de
journalctl(filtrado por servicio, si es posible, o registros de arranque completos).Registros de pod de Kubernetes (registros kubectl).
Registros de componente de Metal³/Elemental.
Registros de creación de EIB y otros registros
Información del sistema:
uname -adf -hip a/etc/os-release
Archivos de configuración: archivos de configuración relevantes para Elemental, Metal3, EIB, tales como valores de charts de helm, mapas de configuración, etc.
Información de Kubernetes: nodos, servicios, despliegues, etc.
Objetos de Kubernetes afectados: BMH, MachineRegistration, etc.
Registros: redirija la salida del comando a archivos (por ejemplo,
journalctl -u k3s > k3s_logs.txt).Recursos de Kubernetes: use
kubectl get <recurso> -o yaml > <nombre_de_recurso>.yamlpara obtener definiciones YAML detalladas.Información del sistema: recopile los resultados de los comandos indicados anteriormente.
SL Micro: consulte en la guía de resolución de problemas de SUSE Linux Micro cómo recopilar información del sistema para obtener asistencia con
supportconfig.RKE2/Rancher: consulte el artículo The Rancher v2.x Linux log collector script (Guion de recopilación de registros de Linux de Rancher v2.x) para ejecutar dicho guion.
Edge (Nessie): Nessie 1.0.0 es una potente herramienta de diagnóstico diseñada para recopilar registros y datos de configuración de entornos SUSE Edge. Recopila información completa tanto del sistema host como de los clústeres de Kubernetes, lo que la convierte en una herramienta muy valiosa para la resolución de problemas y la asistencia técnica.
Nessie cuenta con dos "modos": uno de kubernetes y otro de sistema.
Para recopilar registros de un clúster de SUSE Edge, ejecute (siempre que tenga acceso local al archivo kubeconfig):
podman run --rm --privileged \ -v /etc/rancher/k3s/k3s.yaml:/etc/rancher/k3s/k3s.yaml:ro \ -v /var/log/journal:/var/log/journal:ro \ -v /run/systemd:/run/systemd:ro \ -v /etc/machine-id:/etc/machine-id:ro \ -v /tmp:/tmp \ -e NESSIE_LOG_DIR="/tmp" \ -e NESSIE_ZIP_DIR="/tmp" \ registry.suse.com/edge/3.5/nessie:1.0.0NotaAjuste las vías del archivo
k3s.yaml/rke2.yamlsi fuera necesario. Consulte el archivo Nessie para obtener más información. Debería poder ejecutar este contenedor en modo sin privilegios si dispone de los permisos adecuados (normalmente, los archivosk3s.yaml/rke2-server.yamlson propiedad del usuario root).Para recopilar registros en el modo de sistema del sistema operativo actual, ejecute:
podman run --rm --privileged \ -v /var/log/journal:/var/log/journal:ro \ -v /run/systemd:/run/systemd:ro \ -v /etc/machine-id:/etc/machine-id:ro \ -v /tmp:/tmp \ -e NESSIE_LOG_DIR="/tmp" \ -e NESSIE_ZIP_DIR="/tmp" \ -e NESSIE_VERBOSE="1" \ -e NESSIE_SKIP_POD_LOGS="true" \ -e NESSIE_SKIP_K8S_CONFIGS="true" \ -e NESSIE_SKIP_METRICS="true" \ registry.suse.com/edge/3.5/nessie:1.0.0NotaConsulte el archivo Nessie para obtener más información sobre cómo ejecutar Nessie en su entorno. Del mismo modo, debería poder ejecutar este contenedor en modo sin privilegios siempre que tenga los permisos adecuados.
Póngase en contacto con el servicio de asistencia. Consulte el artículo How-to effectively work with SUSE Technical Support (Cómo trabajar eficazmente con el servicio de asistencia técnica de SUSE) y el manual de asistencia técnica disponible en SUSE Technical Support Handbook para obtener más detalles sobre cómo ponerse en contacto con el servicio de asistencia técnica de SUSE.
Parte IX Apéndice #
- 53 Notas de la versión
SUSE Edge 3.5 es una solución integral, estrechamente integrada y validada de forma exhaustiva para abordar los retos únicos que plantea el despliegue de infraestructura y aplicaciones nativas de la nube en el perímetro. Su objetivo principal es proporcionar una plataforma propia, pero altamente fle…
53 Notas de la versión #
53.1 Resumen #
SUSE Edge 3.5 es una solución integral, estrechamente integrada y validada de forma exhaustiva para abordar los retos únicos que plantea el despliegue de infraestructura y aplicaciones nativas de la nube en el perímetro. Su objetivo principal es proporcionar una plataforma propia, pero altamente flexible, escalable y segura que abarque la creación de imágenes de distribución inicial, el aprovisionamiento y la incorporación de nodos, el despliegue de aplicaciones, la observabilidad y las operaciones completas del ciclo de vida.
La solución se ha diseñado partiendo de la idea de que no existe una plataforma periférica única "válida para todo", debido a la gran variedad de requisitos y expectativas de los clientes. Los despliegues periféricos nos obligan a evolucionar para resolver continuamente problemas difíciles, como la escalabilidad masiva, la disponibilidad limitada de la red, las restricciones de espacio físico, las nuevas amenazas de seguridad y vectores de ataque, las variaciones en la arquitectura del hardware y los recursos del sistema, la necesidad de implantar e interactuar con infraestructuras y aplicaciones heredadas, y las soluciones de los clientes que tienen una vida útil prolongada.
La plataforma se basa por completo en el mejor software de código abierto, en consonancia con nuestros más de 30 años de historia proporcionando plataformas SUSE Linux seguras, estables y certificadas, y en nuestra experiencia en la gestión de Kubernetes altamente escalable y rica en funciones con nuestra cartera de productos Rancher. SUSE Edge se basa en estas capacidades para ofrecer funcionalidades que pueden aplicarse a numerosos segmentos de mercado, incluyendo el comercio minorista, la medicina, el transporte, la logística, las telecomunicaciones, la fabricación inteligente y el IoT industrial.
Para obtener más información sobre las actualizaciones del ciclo de vida de asistencia de productos para SUSE Edge, consulte Ciclo de vida de la asistencia técnica del producto.
SUSE Telco Cloud (anteriormente conocido como SUSE Edge for Telco) es un producto derivado de SUSE Edge, con optimizaciones y componentes adicionales que permiten a la plataforma adaptarse al uso práctico en el sector de las telecomunicaciones. A menos que se indique explícitamente lo contrario, todas las notas de la versión son aplicables tanto a SUSE Edge 3.5 como a SUSE Telco Cloud 3.5.
53.2 Acerca de #
Estas notas de la versión son, salvo que se especifique y explique explícitamente lo contrario, idénticas en todas las arquitecturas, y la versión más reciente, junto con las notas de la versión de todos los demás productos SUSE, están siempre disponibles en línea en https://www.suse.com/releasenotes.
Las entradas solo se muestran una vez, pero pueden aparecer referenciadas en varios lugares si son importantes y pertenecen a más de una sección. Las notas de la versión suelen mostrar solo los cambios que se han producido entre dos versiones consecutivas. Es posible que se repitan algunas entradas importantes de las notas de la versión de versiones anteriores del producto. Para facilitar la identificación de estas entradas, se incluye una nota al respecto.
Sin embargo, las entradas repetidas se proporcionan únicamente como cortesía. Por lo tanto, si se salta una o más versiones, compruebe también las notas de las versiones omitidas. Si solo lee las notas de la versión actual, podría perderse cambios importantes que pueden afectar al comportamiento del sistema. Las versiones de SUSE Edge se definen como x.y.z, donde "x" denota la versión principal; "y", la secundaria y "z", la versión del parche, también conocida como "z-stream". Los ciclos de vida de los productos SUSE Edge se definen en función de una versión secundaria determinada, por ejemplo, "3.5", pero se envían con actualizaciones de parches posteriores a lo largo de su ciclo de vida, por ejemplo, "3.5.1".
Las versiones z-stream de SUSE Edge están estrechamente integradas y se han probado exhaustivamente como una pila de versión. La actualización de cualquier componente individual a una versión diferente a las indicadas anteriormente probablemente provocará una interrupción del sistema. Aunque es posible ejecutar clústeres de Edge en configuraciones no probadas, no es recomendable y es posible que la resolución a través de los canales de asistencia técnica lleve más tiempo.
53.3 Versión 3.5.0 #
Fecha de disponibilidad: 21 de enero de 2026
Fecha de final de asistencia completa: 21 de julio de 2026
Fecha de final de asistencia de mantenimiento: 21 de julio de 2027
Fin de vida útil: 22 de julio de 2027
Resumen: SUSE Edge 3.5.0 es la primera versión de SUSE Edge 3.5.
53.3.1 Funciones nuevas #
Se ha actualizado a Kubernetes 1.34 y Rancher Prime 2.13
Se han actualizado las versiones de Metal3/ironic
Se ha actualizado a SUSE Storage (Longhorn) 1.10.1 Notas de la versión original de Longhorn
Se ha actualizado a SUSE Linux Micro 6.2 Notas de la versión de SUSE Linux Micro 6.2
Se ha actualizado Elemental a la versión 1.8.0 Notas de la versión de Elemental
Se ha actualizado el operador de red SR-IOV a la versión 1.6.0 Notas de la versión original, y las imágenes relacionadas se basan ahora en imágenes base de BCI
Se ha actualizado MetalLB a la versión 0.15.2 Notas de la versión original
53.3.2 Soluciones de seguridad y errores #
Rancher Prime 2.13 contiene varias correcciones de errores; Notas de la versión original de Rancher
SUSE Storage (Longhorn) 1.10.1 contiene varias correcciones de errores: Correcciones de errores de Longhorn
SUSE Linux Micro 6.2 contiene nuevas funciones, varias correcciones de errores y algunos cambios (por ejemplo, el cambio de los nombres de red predecibles). Consulte las Notas de la versión de SUSE Linux Micro 6.2
El operador de red SR-IOV versión 1.6.0 contiene nuevas funciones, varias correcciones de errores y algunos cambios. Consulte las notas de la versión original de SR-IOV
MetalLB 0.15.2 contiene nuevas funciones, varias correcciones de errores y algunos cambios. Consulte las notas de la versión original de MetalLB
El agente Python Ironic (IPA) de Metal3 está alineado con el mismo código base que SUSE Linux Micro 6.2 (incluido el kernel), lo que resuelve problemas en algunos entornos en los que los nombres de las interfaces de red no coinciden entre los datos de inspección y el sistema operativo desplegado.
53.3.3 Problemas conocidos #
La versión de SUSE Multi-Linux Manager incluida con SUSE Edge 3.5 (5.0.6) aún no admite SUSE Linux Micro 6.2. Se actualizará y se incluirá compatibilidad en versiones futuras de SUSE Edge 3.5.
Se necesitan pasos adicionales para ejecutar la función PTP con la configuración predeterminada: se debe añadir lo siguiente a las anulaciones del servicio ptp4l para que funcione correctamente en Edge 3.5:
[Service] PrivateDevices= DevicePolicy=closed DeviceAllow=/dev/rtc rwm DeviceAllow=char-ptp rwm DeviceAllow=/dev/ptp0 rwm
Esto se puede lograr editando
/etc/systemd/system/ptp4l.service.d/override.conf o
ejecutando systemctl edit ptp4l.service. Se proporcionará
una solución adecuada una vez que se haya corregido el error del
paquete linuxptp.
Si va a desplegar nuevos clústeres, siga las instrucciones del Capítulo 28, Creación de imágenes actualizadas de SUSE Linux Micro con Kiwi para crear primero imágenes nuevas, ya que ahora este es el primer paso necesario para crear clústeres tanto para las arquitecturas AMD64/Intel 64 y AArch64 como para los clústeres de gestión y los clústeres descendentes.
Cuando se realiza el despliegue con Edge Image Builder, los manifiestos
HelmChartConfigspueden fallar si se colocan en el directorio de configuraciónkubernetes/manifests. Se recomienda colocar cualquierHelmChartConfigsen/var/lib/rancher/{rke2/k3s}/server/manifests/mediante la interfaz os-files de EIB. Consulte Sección 41.3.1, “Estructura del directorio” para ver un ejemplo. Si no lo hace así, durante el arranque inicial, los nodos podrían quedarse en estadoNotReady, como se explica en: Problema n.º 8357 de RKE2En las versiones 1.31, 1.32, 1.33 y 1.34 de RKE2/K3s, el directorio
/etc/cnique se usa para almacenar las configuraciones de CNI no activa una notificación de que los archivos se están escribiendo encontainerddebido a ciertas condiciones relacionadas conoverlayfs(consulte el problema n.º 8356 de RKE2). Esto provoca que el despliegue de RKE2/K3s se quede atascado a la espera de que se inicie el CNI y los nodos RKE2/K3s permanecen en el estadoNotReady. Puede verse a nivel de nodo con el comandokubectl describe node <nodo_afectado>:
Conditions:
Type Status LastHeartbeatTime LastTransitionTime Reason Message
---- ------ ----------------- ------------------ ------ -------
Ready False Thu, 05 Jun 2025 17:41:28 +0000 Thu, 05 Jun 2025 14:38:16 +0000 KubeletNotReady container runtime network not ready: NetworkReady=false reason:NetworkPluginNotReady message:Network plugin returns error: cni plugin not initializedComo solución alternativa, se puede montar un volumen tmpfs en el directorio
/etc/cni antes de que se inicie RKE2. Esto evita el uso
de overlayfs, lo que provoca que containerd pierda notificaciones y que las
configuraciones deban reescribirse cada vez que se reinicia el nodo y se
vuelven a ejecutar los contenedores de inicio de los pods. Si se utiliza
EIB, esto puede hacerse con un guion 04-tmpfs-cni.sh en
el directorio custom/scripts (como se explica aquí [https://github.com/suse-edge/edge-image-builder/blob/release-1.2/docs/building-images.md#custom),
que tiene el siguiente aspecto:
#!/bin/bash
mkdir -p /etc/cni
mount -t tmpfs -o mode=0700,size=5M tmpfs /etc/cni
echo "tmpfs /etc/cni tmpfs defaults,size=5M,mode=0700 0 0" >> /etc/fstabCuando se inscriben hosts remotos mediante Elemental, se puede producir una condición de carrera entre
dbus.serviceyelemental-system-agent.serviceque impide querancher-system-agent.servicese inicie en el host remoto con errores similares al mostrado abajo. Para obtener más información, consulte el problema n.º 784 de Edge Image Builder.
Sep 19 19:38:07 elementalvm elemental-system-agent[3671]: time="2025-09-19T19:38:07Z" level=info msg="[6b20fe64c854da2639804884b34129bb8f718eb59578111da58d9de1509c24db_1:stderr]: Failed to restart rancher-system-agent.service: Message recipient disconnected from message bus without replying"Como solución, se puede crear un archivo de anulación de systemd como este:
[Unit]
Wants=dbus.service network-online.target
After=dbus.service network-online.target time-sync.target
[Service]
ExecStartPre=/bin/bash -c 'echo "Waiting for dbus to become active..." | systemd-cat -p info -t elemental-system-agent; sleep 15; timeout 300 bash -c "while ! systemctl is-active --quiet dbus.service; do sleep 15; done"'y se puede usar un guion personalizado denominado
30a-copy-elemental-system-agent-override.sh para
sustituir a
/etc/systemd/system/elemental-system-agent.service.d
antes de que el guion 31-elemental-register.sh
de EIB se ejecute durante la fase de Combustion.
#!/bin/bash
/bin/mkdir -p /etc/systemd/system/elemental-system-agent.service.d
/bin/cp -f elemental-system-agent-override.conf /etc/systemd/system/elemental-system-agent.service.d/override.conf53.3.4 Versiones de componentes #
La siguiente tabla describe los componentes individuales que conforman la versión 3.5.0, incluyendo la versión, la versión del chart de Helm (si procede) y desde donde se puede obtener el artefacto publicado en formato binario. Consulte la documentación asociada para ver ejemplos de uso y despliegue.
Nombre | Versión | Versión del chart de Helm | Ubicación del artefacto (URL/Imagen) |
SUSE Linux Micro | 6.2 (más reciente) | N/D | Página de descarga
de SUSE Linux Micro |
SUSE Multi-Linux Manager | 5.0.6 | N/D | |
K3s | 1.34.2 | N/D | |
RKE2 | 1.34.2 | N/D | |
SUSE Rancher Prime | 2.13.1 | 2.13.1 | Repositorio
de Helm de Rancher Prime |
SUSE Storage (Longhorn) | 1.10.1 | 1.10.1 | Repositorio de
Helm de SUSE Storage |
SUSE Security | 5.4.8 | 108.0.1+up2.8.10 | Repositorio de charts
de Helm de Rancher |
Proveedores de Rancher Turtles (CAPI) | 0.25.1 | 305.0.4+up0.25.1 | registry.suse.com/edge/charts/rancher-turtles-providers:305.0.4+up0.25.1 |
Metal3 | 0.13.0 | 305.0.21+up0.13.0 | registry.suse.com/edge/charts/metal3:305.0.21_up0.13.0 |
MetalLB | 0.15.2 | 305.0.1+up0.15.2 | registry.suse.com/edge/charts/metallb:305.0.1_up0.15.2 |
Elemental | 1.8.0 | 1.8.0 | registry.suse.com/rancher/elemental-operator-chart:1.8.0 |
Extensión de panel de control de Elemental | 3.0.1 | 3.0.1 | |
Edge Image Builder | 1.3.2 | N/D | registry.suse.com/edge/3.4/edge-image-builder:1.3.2 |
NM Configurator | 0.3.5 | N/D | |
KubeVirt | 1.5.2 | 305.0.1+up0.6.0 | registry.suse.com/edge/charts/kubevirt:305.0.1_up0.6.0 |
Extensión de panel de control KubeVirt | 1.3.3 | 305.0.4+up1.3.3 | registry.suse.com/edge/charts/kubevirt-dashboard-extension:305.0.4_up1.3.3 |
Containerized Data Importer | 1.62.0 | 305.0.1+up0.6.0 | registry.suse.com/edge/charts/cdi:305.0.1_up0.6.0 |
Endpoint Copier Operator | 0.3.0 | 305.0.1+up0.3.0 | registry.suse.com/edge/charts/endpoint-copier-operator:305.0.1_up0.3.0 |
Akri (obsoleto) | 0.12.20 | 305.0.0+up0.12.20 | registry.suse.com/edge/charts/akri:305.0.0_up0.12.20 |
Operador de red SR-IOV | 1.6.0 | 305.0.4+up1.6.0 | registry.suse.com/edge/charts/sriov-network-operator:305.0.4_up1.6.0 |
System Upgrade Controller | 0.17.0 | 108.0.0 | Repositorio de charts
de Helm de Rancher |
Upgrade Controller | 0.1.3 | 305.0.2+up0.1.3 | registry.suse.com/edge/charts/upgrade-controller:305.0.3_up0.1.3 |
Kiwi Builder | 10.2.29.1 | N/D | registry.suse.com/edge/3.5/kiwi-builder:10.2.29.1 |
53.4 Funciones obsoletas #
A menos que se indique lo contrario, esto se aplica a la versión 3.4.0 y a todas las versiones z-stream posteriores.
Akri se ofrecía como tecnología en fase preliminar en las versiones anteriores de Edge, pero se ha dejado de usar. Se tiene prevista su eliminación en una versión futura.
53.5 Tecnologías en fase preliminar #
A menos que se indique lo contrario, esto se aplica a la versión 3.4.0 y a todas las versiones z-stream posteriores.
Los despliegues IPv6 de pila única se ofrecen como tecnología en fase preliminar y no están sujetos al alcance estándar de la asistencia técnica.
El protocolo de tiempo de precisión (PTP) en despliegues descendentes se ofrece como tecnología en fase preliminar y no está sujeto al alcance estándar de la asistencia técnica.
El modo BGP para MetalLB es una tecnología en fase preliminar y no está sujeto al alcance estándar de la asistencia técnica.
53.6 Verificación de componentes #
Los componentes mencionados anteriormente pueden verificarse utilizando los
datos de la lista de materiales de software (SBOM), por ejemplo, utilizando
cosign como se describe a continuación:
Descargue la clave pública del contenedor de SUSE Edge desde la fuente de claves de firma de SUSE:
> cat key.pem
-----BEGIN PUBLIC KEY-----
MIICIjANBgkqhkiG9w0BAQEFAAOCAg8AMIICCgKCAgEA7N0S2d8LFKW4WU43bq7Z
IZT537xlKe17OQEpYjNrdtqnSwA0/jLtK83m7bTzfYRK4wty/so0g3BGo+x6yDFt
SVXTPBqnYvabU/j7UKaybJtX3jc4SjaezeBqdi96h6yEslvg4VTZDpy6TFP5ZHxZ
A0fX6m5kU2/RYhGXItoeUmL5hZ+APYgYG4/455NBaZT2yOywJ6+1zRgpR0cRAekI
OZXl51k0ebsGV6ui/NGECO6MB5e3arAhszf8eHDE02FeNJw5cimXkgDh/1Lg3KpO
dvUNm0EPWvnkNYeMCKR+687QG0bXqSVyCbY6+HG/HLkeBWkv6Hn41oeTSLrjYVGa
T3zxPVQM726sami6pgZ5vULyOleQuKBZrlFhFLbFyXqv1/DokUqEppm2Y3xZQv77
fMNogapp0qYz+nE3wSK4UHPd9z+2bq5WEkQSalYxadyuqOzxqZgSoCNoX5iIuWte
Zf1RmHjiEndg/2UgxKUysVnyCpiWoGbalM4dnWE24102050Gj6M4B5fe73hbaRlf
NBqP+97uznnRlSl8FizhXzdzJiVPcRav1tDdRUyDE2XkNRXmGfD3aCmILhB27SOA
Lppkouw849PWBt9kDMvzelUYLpINYpHRi2+/eyhHNlufeyJ7e7d6N9VcvjR/6qWG
64iSkcF2DTW61CN5TrCe0k0CAwEAAQ==
-----END PUBLIC KEY-----Verifique el hash de la imagen del contenedor; por ejemplo, usando
crane:
> crane digest registry.suse.com/edge/3.4/baremetal-operator:0.10.2.1 --platform linux/amd64
sha256:310d939f8ae4b547710195b9671a4e9ff417420c0856103dd728b051788b5374Para imágenes de varias arquitecturas, también es necesario especificar una
plataforma al obtener el resumen; por ejemplo, --platform
linux/amd64 o --platform linux/arm64. Si no se
hace, en el siguiente paso se producirá el error Error: no matching
attestations (Error: no hay certificaciones que coincidan).
Verifíquelo con cosign:
> cosign verify-attestation --type spdxjson --key key.pem registry.suse.com/edge/3.4/baremetal-operator@sha256:310d939f8ae4b547710195b9671a4e9ff417420c0856103dd728b051788b5374 > /dev/null
#
Verification for registry.suse.com/edge/3.4/baremetal-operator@sha256:310d939f8ae4b547710195b9671a4e9ff417420c0856103dd728b051788b5374 --
The following checks were performed on each of these signatures:
- The cosign claims were validated
- Existence of the claims in the transparency log was verified offline
- The signatures were verified against the specified public keyExtraiga los datos SBOM como se describe en la documentación de SBOM de SUSE:
> cosign verify-attestation --type spdxjson --key key.pem registry.suse.com/edge/3.4/baremetal-operator@sha256:310d939f8ae4b547710195b9671a4e9ff417420c0856103dd728b051788b5374 | jq '.payload | @base64d | fromjson | .predicate'53.7 Pasos para la actualización #
Consulte la Parte VI, “Operaciones de día 2” para obtener información sobre cómo actualizar a una versión nueva.
53.8 Ciclo de vida de la asistencia técnica del producto #
SUSE Edge cuenta con el galardonado servicio de asistencia técnica de SUSE, un líder tecnológico consolidado con una trayectoria probada en la prestación de servicios de asistencia técnica de calidad empresarial. Para obtener más información, consulte https://www.suse.com/lifecycle y la página de la política de asistencia técnica en https://www.suse.com/support/policy.html. Si tiene alguna pregunta sobre cómo abrir un caso de asistencia, cómo clasifica SUSE los niveles de gravedad o el alcance de la asistencia, consulte el Manual de asistencia técnica en https://www.suse.com/support/handbook/.
SUSE Edge "3.5" cuenta con 18 meses de asistencia para producción, con 6 meses iniciales de "asistencia completa", seguidos de 12 meses de "asistencia de mantenimiento". Tras estas fases, el producto alcanza el "fin de vida útil" y deja de recibir asistencia. En la siguiente tabla se ofrece más información sobre las fases del ciclo de vida:
Asistencia completa (6 meses) | Durante el periodo de asistencia completa, se publicarán correcciones de errores urgentes y seleccionadas de alta prioridad. El resto de parches (no urgentes, mejoras, nuevas capacidades) se publicarán según el calendario de lanzamientos habitual. |
Asistencia de mantenimiento (12 meses) | Durante este periodo, solo se publicarán correcciones críticas mediante parches. Otras correcciones de errores podrán publicarse a discreción de SUSE, pero no deben esperarse. |
Fin de vida útil | Una vez que un producto alcanza su fecha de fin de vida útil, el cliente puede seguir utilizándolo dentro de los términos del contrato de licencia del producto. Los planes de asistencia de SUSE no se aplican a los productos que hayan superado su fecha de fin de vida útil. |
A menos que se indique explícitamente lo contrario, todos los componentes mostrados se consideran de disponibilidad general y están cubiertos por el alcance estándar de la asistencia técnica de SUSE. Algunos componentes pueden aparecer como "tecnología en fase preliminar", lo que significa que SUSE proporciona a los clientes acceso a características y funcionalidades antes de que estén disponibles de forma generalizada para su evaluación, pero no están sujetos a las políticas de asistencia técnica estándar y no se recomiendan para casos de uso en producción. SUSE agradece enormemente los comentarios y sugerencias sobre las mejoras que se pueden realizar en los componentes de tecnología en fase preliminar, pero se reserva el derecho de descartar una función de tecnología en fase preliminar antes de que pase a estar disponible de forma generalizada si no satisface las necesidades de nuestros clientes o no alcanza el estado de madurez que requerimos.
Tenga en cuenta que SUSE debe, ocasionalmente, dejar de utilizar funciones o cambiar las especificaciones de la API. Las razones para dejar de utilizar una función o cambiar la API pueden incluir la actualización o sustitución de una función por una nueva implementación, un nuevo conjunto de funciones, la indisponibilidad de la tecnología original o la introducción de cambios incompatibles por parte de la comunidad original. No se pretende que esto ocurra nunca dentro de una versión menor determinada (x.z), por lo que todas las versiones z-stream mantendrán la compatibilidad de la API y la funcionalidad de las funciones. SUSE se esforzará por proporcionar avisos de descatalogación con suficiente antelación en las notas de la versión, junto con soluciones alternativas, sugerencias y medidas paliativas para minimizar la interrupción del servicio.
El equipo de SUSE Edge también agradece los comentarios de la comunidad, que pueden plantear sus cuestiones dentro del repositorio de código correspondiente en https://www.github.com/suse-edge.
53.9 Obtención del código fuente #
Este producto de SUSE incluye materiales licenciados a SUSE bajo la Licencia Pública General de GNU (GPL) y otras licencias de código abierto. La GPL exige a SUSE que proporcione el código fuente correspondiente al material licenciado bajo la GPL, y SUSE cumple con todos los demás requisitos de las licencias de código abierto. Por lo tanto, SUSE pone a disposición todo el código fuente, que generalmente se puede encontrar en el repositorio GitHub de SUSE Edge (https://www.github.com/suse-edge), el repositorio GitHub de SUSE Rancher (https://www.github.com/rancher) para los componentes dependientes y, específicamente para SUSE Linux Micro, el código fuente está disponible para su descarga en https://www.suse.com/download/sle-micro en "Medium 2".
53.10 Información legal #
SUSE no ofrece ninguna garantía con respecto al contenido o al uso de esta documentación, y renuncia específicamente a cualquier garantía expresa o implícita de comerciabilidad o idoneidad para un fin determinado. Además, SUSE se reserva el derecho de revisar esta publicación y de realizar cambios en su contenido en cualquier momento, sin la obligación de notificar a ninguna persona o entidad dichas revisiones o cambios.
Además, SUSE no ofrece ninguna garantía con respecto a ningún software y, en concreto, rechaza cualquier garantía expresa o implícita de comerciabilidad o idoneidad para un fin determinado. Asimismo, SUSE se reserva el derecho a realizar cambios en cualquier parte del software de SUSE, en cualquier momento, sin obligación alguna de notificar dichos cambios a ninguna persona o entidad.
Cualquier producto o información técnica proporcionada en virtud del presente Acuerdo puede estar sujeto a los controles de exportación de los Estados Unidos y a las leyes comerciales de otros países. Usted se compromete a cumplir con todas las regulaciones de control de exportaciones y a obtener las licencias o clasificaciones necesarias para exportar, reexportar o importar los productos que se entregan. Usted se compromete a no exportar ni reexportar a entidades que figuren en las listas actuales de exclusión de exportaciones de los Estados Unidos ni a ningún país sujeto a embargo o considerado terrorista, tal y como se especifica en las leyes de exportación de los Estados Unidos. Usted acepta no utilizar los productos que se entregan para usos finales prohibidos relacionados con armas nucleares, misiles o armas químicas/biológicas. Consulte https://www.suse.com/company/legal/ para obtener más información sobre la exportación de software de SUSE. SUSE no asume ninguna responsabilidad por su incumplimiento en la obtención de las autorizaciones de exportación necesarias.
Copyright © 2024 SUSE LLC.
Este documento de notas de la versión está protegido por una licencia Creative Commons Attribution-NoDerivatives 4.0 International License (CC-BY-ND-4.0). Debería haber recibido una copia de la licencia junto con este documento. Si no es así, consulte https://creativecommons.org/licenses/by-nd/4.0/.
SUSE posee los derechos de propiedad intelectual relacionados con la tecnología incorporada en el producto que se describe en este documento. En particular, y sin limitación, estos derechos de propiedad intelectual pueden incluir una o más de las patentes estadounidenses listadas en https://www.suse.com/company/legal/ y una o más patentes adicionales o solicitudes de patente pendientes en los Estados Unidos y otros países.
Para obtener información sobre las marcas comerciales de SUSE, consulte la lista de marcas comerciales y marcas de servicio de SUSE (https://www.suse.com/company/legal/). Todas las marcas comerciales de terceros son propiedad de sus respectivos propietarios. Para obtener información sobre la marca SUSE y los requisitos de uso, consulte las directrices publicadas en https://brand.suse.com/.










































