- Documentação do SUSE Edge 3.5
- I Guias de início rápido
- II Componentes
- 5 Rancher
- 6 Extensões do Rancher Dashboard
- 7 Rancher Turtles
- 8 Fleet
- 9 SUSE Linux Micro
- 10 Metal3
- 11 Edge Image Builder
- 12 Rede de borda
- 13 Elemental
- 14 K3s
- 15 RKE2
- 16 SUSE Storage
- 17 SUSE Security
- 18 MetalLB
- 19 Endpoint Copier Operator
- 20 Edge Virtualization
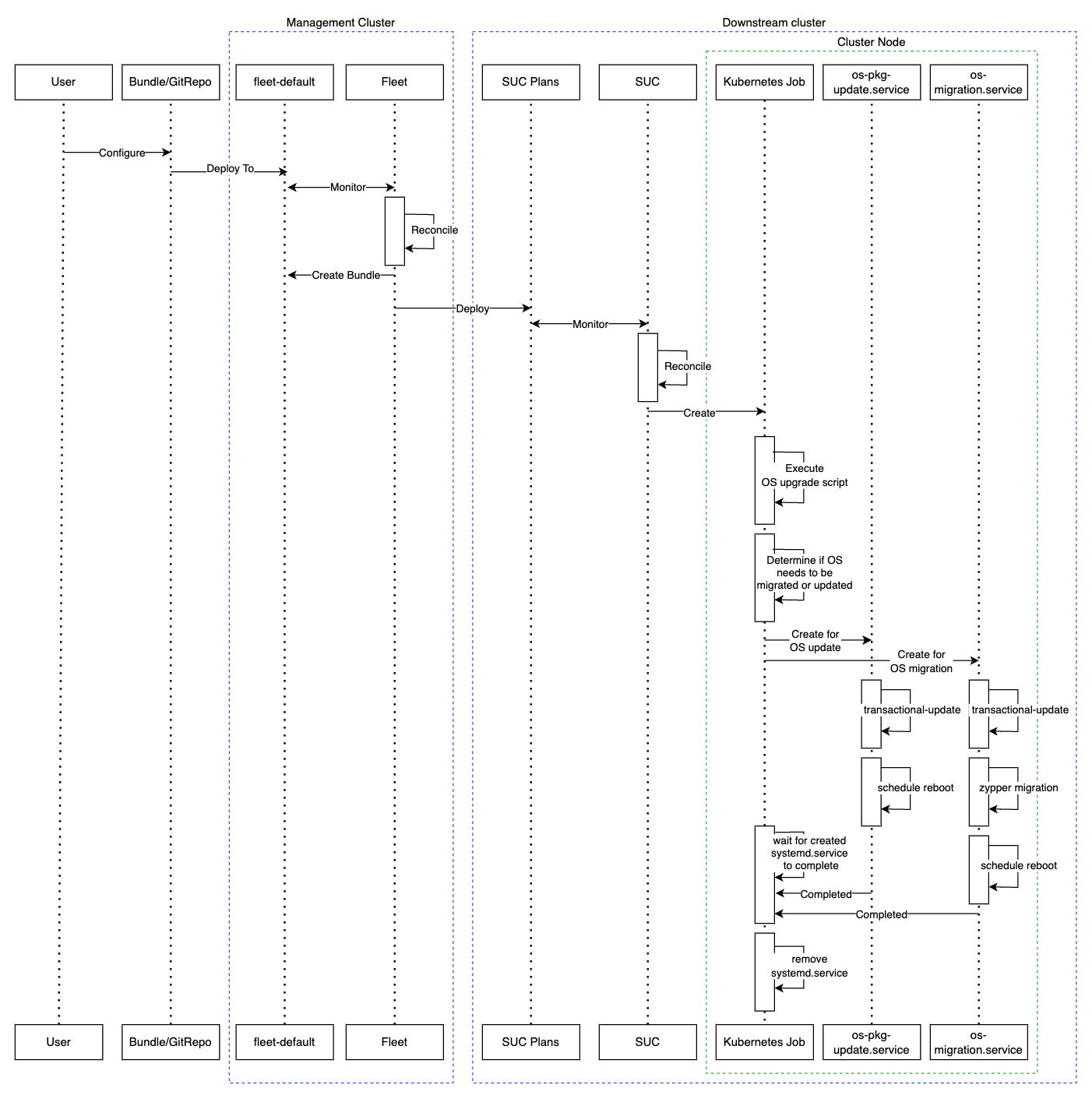
- 21 System Upgrade Controller
- 22 Controller de upgrade
- 22.1 Como o SUSE Edge usa o Controller de upgrade?
- 22.2 Comparação entre Controller de upgrade e System Upgrade Controller
- 22.3 Instalando o Controller de upgrade
- 22.4 Instalando o Controller de upgrade pelo Edge Image Builder
- 22.5 Como funciona o Controller de upgrade?
- 22.6 Extensões de API Kubernetes
- 22.7 Acompanhando o processo de upgrade
- 22.8 Limitações conhecidas
- 23 SUSE Multi-Linux Manager
- III Guias de procedimentos
- 24 MetalLB no K3s (usando o modo de camada 2)
- 25 MetalLB em K3s (usando o modo de camada 3)
- 26 MetalLB na frente do servidor da API Kubernetes
- 27 Implantações air-gapped com o Edge Image Builder
- 28 Criando imagens atualizadas do SUSE Linux Micro com o Kiwi
- 29 Usando clusterclass para implantar clusters downstream
- IV Dicas e truques
- V Integração de terceiros
- VI Operações de dia 2
- VII Documentação do SUSE Telco Cloud
- 38 SUSE Telco Cloud
- 39 Conceito e arquitetura
- 40 Requisitos e suposições
- 41 Configurando o cluster de gerenciamento
- 42 Configuração dos recursos de telecomunicações
- 42.1 Imagem do kernel para tempo real
- 42.2 Argumentos do kernel para baixa latência e alto desempenho
- 42.3 Fixação de CPU no host
- 42.4 Fixação da CPU em Kubernetes
- 42.5 Configuração da CNI
- 42.6 SR-IOV
- 42.7 DPDK
- 42.8 Aceleração vRAN (
Intel ACC100/ACC200) - 42.9 HugePages
- 42.10 Programação com reconhecimento de NUMA
- 42.11 MetalLB
- 42.12 Configuração do registro particular
- 42.13 Precision Time Protocol
- 43 Provisionamento de rede direcionado totalmente automatizado
- 43.1 Introdução
- 43.2 Preparar uma imagem de cluster downstream para cenários conectados
- 43.3 Preparar uma imagem de cluster downstream para cenários air-gapped
- 43.4 Provisionamento de cluster downstream com provisionamento de rede direcionado (nó único)
- 43.5 Provisionamento de cluster downstream com provisionamento de rede direcionado (vários nós)
- 43.6 Configuração avançada de rede
- 43.7 Recursos de telecomunicações (DPDK, SR-IOV, isolamento de CPU, HugePages, NUMA etc.)
- 43.8 Registro particular
- 43.9 Provisionamento de cluster downstream em cenários air-gapped
- 44 Ações de ciclo de vida
- VIII Resolução de Problemas
- 45 Princípios gerais da solução de problemas
- 46 Solução de problemas do Kiwi
- 47 Solucionando problemas no Edge Image Builder (EIB)
- 48 Solução de problemas da rede de borda (NMC)
- 49 Solucionando problemas em cenários "phone home"
- 50 Solução de problemas de provisionamento de rede direcionado
- 51 Solução de problemas de outros componentes
- 52 Coletando diagnósticos para o suporte
- IX Apêndice
- 35.1 Clusters e métodos para fazer upgrade de clusters downstream
- 40.1 Regras de rede de entrada para nós de gerenciamento
- 40.2 Regras da rede de entrada para Baseboard Management Controllers
- 40.3 Regras da rede de entrada para nós downstream – Fase de provisionamento do
Metal3/Ironic - 40.4 Regras da rede de entrada para nós downstream
- 40.5 Regras da rede de entrada para nós de gerenciamento/downstream – exposição
de métricas externa do
cilium-operatorhabilitada
Documentação do SUSE Edge 3.5 #
Boas-vindas à documentação do SUSE Edge. Você vai encontrar uma visão geral de alto nível da arquitetura, guias de início rápido, designs validados, orientação de como usar os componentes, integrações de terceiros e melhores práticas de gerenciamento da infraestrutura e das cargas de trabalho de computação de borda.
1 O que é o SUSE Edge? #
O SUSE Edge é uma solução completa, amplamente validada, de estreita integração e desenvolvida com um propósito específico para resolver os desafios exclusivos da implantação da infraestrutura e dos aplicativos nativos de nuvem na borda. Ele tem como objetivo principal oferecer uma plataforma persistente, porém bastante flexível, altamente escalável e segura que abrange a criação de imagem da implantação inicial, o provisionamento e a integração de nós, a implantação de aplicativos, a observabilidade e as operações do ciclo de vida completo. A plataforma foi criada do zero, com base no melhor software de código aberto, e condiz com os nossos mais de 30 anos de história como provedores de plataformas SUSE Linux seguras, estáveis e certificadas e com a nossa experiência em oferecer gerenciamento Kubernetes altamente escalável e repleto de recursos com o nosso portfólio Rancher. O SUSE Edge é fundamentado nesses recursos para entregar funcionalidades que atendem a inúmeros segmentos de mercado, como varejo, medicina, transporte, logística, telecomunicações, manufatura inteligente e IoT industrial.
2 Filosofia do design #
A solução foi criada com a ideia de que não existe uma plataforma de borda do tipo "tamanho único" porque os requisitos e as expectativas dos clientes variam de maneira significativa. As implantações de borda nos levam a resolver (e sempre aprimorar) alguns dos problemas mais desafiadores, como escalabilidade massiva, disponibilidade de rede restrita, limitações de espaço físico, novas ameaças à segurança e vetores de ataque, variações na arquitetura de hardware e nos recursos de sistema, a necessidade de implantar e estabelecer interface com infraestruturas e aplicativos legados e soluções de clientes com durações estendidas. Como muitos desses desafios são diferentes das mentalidades tradicionais, por exemplo, a implantação de infraestrutura e aplicativos em centros de dados ou na nuvem pública, precisamos analisar o design de modo muito mais detalhado e repensar várias hipóteses que antes eram comuns.
Por exemplo, consideramos importante o minimalismo, a modularidade e a facilidade das operações. O minimalismo é essencial nos ambientes de borda, já que as chances de um sistema falhar aumentam de acordo com a sua complexidade. Quando há centenas, ou até centenas de milhares de locais, os sistemas complexos vão apresentar falhas igualmente complexas. A modularidade em nossa solução oferece mais opções aos usuários e elimina a complexidade desnecessária da plataforma implantada. Precisamos também levar em consideração a facilidade das operações. As pessoas tendem a cometer erros quando repetem um processo milhares de vezes, portanto, a plataforma deve garantir que possíveis erros sejam recuperáveis, acabando com a necessidade de visitas técnicas, mas também buscar a consistência e a padronização.
3 Arquitetura de alto nível #
A arquitetura de alto nível do SUSE Edge está dividida em duas categorias principais, os chamados clusters de "gerenciamento" e "downstream". O cluster de gerenciamento é responsável pelo gerenciamento remoto de um ou mais clusters downstream, apesar de ser reconhecido que, em determinadas situações, os clusters downstream precisam operar sem gerenciamento remoto, por exemplo, quando um site de borda não tem conectividade externa e precisa operar de maneira independente. No SUSE Edge, os componentes técnicos usados na operação de ambos os clusters de gerenciamento e downstream são muito comuns, embora possam apresentar diferenças referentes a especificações de sistema e aos aplicativos nos quais residem, ou seja, o cluster de gerenciamento executa aplicativos que possibilitam as operações de ciclo de vida e gerenciamento de sistemas, enquanto os clusters downstream atendem aos requisitos para executar os aplicativos de usuário.
3.1 Componentes usados no SUSE Edge #
O SUSE Edge é composto de componentes existentes tanto do SUSE quanto do Rancher, junto com outros recursos e componentes desenvolvidos pela equipe do Edge, para enfrentarmos as restrições e as complexidades previstas na computação de borda. Veja abaixo uma explicação dos componentes usados nos clusters de gerenciamento e downstream, com um diagrama simplificado de alto nível (observe que não se trata de uma lista completa):
3.1.1 Cluster de gerenciamento #
Gerenciamento: trata-se da parte centralizada do SUSE Edge usada para gerenciar o provisionamento e o ciclo de vida dos clusters downstream conectados. Normalmente, o cluster de gerenciamento inclui os seguintes componentes:
Gerenciamento multicluster com o Rancher Prime (Capítulo 5, Rancher), que oferece um dashboard comum para integração de clusters downstream e gerenciamento do ciclo de vida contínuo da infraestrutura e dos aplicativos, além do isolamento total de locatários e das integrações de
IDP(provedor de identidade), um amplo mercado de integrações e extensões de terceiros e uma API independente de fornecedor.Gerenciamento de sistemas Linux com o SUSE Multi-Linux Manager, que permite o gerenciamento automatizado de patches e configurações do sistema operacional Linux subjacente (*SUSE Linux Micro (Capítulo 9, SUSE Linux Micro)) executado nos clusters downstream. Quando esse componente está conteinerizado, observe que ele precisa ser executado em um sistema separado dos outros componentes de gerenciamento, devidamente identificado no diagrama acima como "Linux Management".
Um controlador dedicado de gerenciamento do ciclo de vida (Capítulo 22, Controller de upgrade) encarregado dos upgrades dos componentes do cluster de gerenciamento para uma determinada versão do SUSE Edge.
Integração remota do sistema ao Rancher Prime com Elemental (Capítulo 13, Elemental), que permite a vinculação posterior dos nós de borda conectados aos clusters Kubernetes e a implantação de aplicativos, por exemplo, pelo GitOps.
Suporte opcional completo ao ciclo de vida e gerenciamento bare metal com os provedores de infraestrutura Metal3 (Capítulo 10, Metal3), MetalLB (Capítulo 18, MetalLB) e
CAPI(Cluster API), que permite o provisionamento total, de ponta a ponta, dos sistemas bare metal com recursos de gerenciamento remoto.Um mecanismo opcional do GitOps chamado Fleet (Capítulo 8, Fleet) que gerencia o provisionamento e o ciclo de vida dos clusters downstream e dos aplicativos que residem neles.
O cluster de gerenciamento conta com o SUSE Linux Micro (Capítulo 9, SUSE Linux Micro) como o alicerce do sistema operacional de base e com o RKE2 (Capítulo 15, RKE2) como a distribuição Kubernetes que oferece suporte aos aplicativos do cluster de gerenciamento.
3.1.2 Clusters downstream #
Downstream: trata-se da parte distribuída do SUSE Edge usada para executar as cargas de trabalho dos usuários no Edge, ou seja, o software que é executado no próprio local de borda, e que normalmente inclui os seguintes componentes:
Uma seleção de distribuições Kubernetes, com distribuições seguras e leves como K3s (Capítulo 14, K3s) e RKE2 (Capítulo 15, RKE2) (
RKE2é protegido, certificado e otimizado para uso em órgãos governamentais e setores regulamentados).SUSE Security (Capítulo 17, SUSE Security) para habilitar recursos de segurança, como verificação de vulnerabilidade de imagens, inspeção detalhada de pacotes e proteção contra ameaças e vulnerabilidades em tempo real.
Armazenamento de software em blocos com o SUSE Storage (Capítulo 16, SUSE Storage), que possibilita o armazenamento em blocos leve, persistente, resiliente e escalável.
Um sistema operacional Linux leve, protegido e otimizado para contêiner com o SUSE Linux Micro (Capítulo 9, SUSE Linux Micro), que oferece um SO imutável e altamente resiliente para executar contêineres e máquinas virtuais na borda. O SUSE Linux Micro está disponível para ambas as arquiteturas AArch64 e AMD64/Intel 64, além de oferecer suporte ao
kernel Real-Timepara aplicativos sensíveis à latência (ex. casos de uso em telecomunicações).Para os clusters conectados (ou seja, os que têm conectividade com o cluster de gerenciamento), dois agentes são implantados: Agente do sistema Rancher, para gerenciar a conectividade com o Rancher Prime, e venv-salt-minion, para receber as instruções do SUSE Multi-Linux Manager e aplicar as atualizações de software Linux. Eles não são obrigatórios para o gerenciamento de clusters desconectados.
3.2 Conectividade #
A imagem acima apresenta uma visão geral de alto nível da arquitetura dos clusters downstream conectados e sua relação com o cluster de gerenciamento. É possível implantar o cluster de gerenciamento em uma ampla variedade de plataformas de infraestrutura subjacentes, em instalações tanto no local quanto na nuvem, dependendo da disponibilidade de rede entre os clusters downstream e o cluster de gerenciamento de destino. O único requisito para que isso funcione é que a API e o URL de callback estejam acessíveis pela rede que conecta os nós do cluster downstream à infraestrutura de gerenciamento.
É importante reconhecer que existem mecanismos em que a conectividade é estabelecida e que são diferentes do mecanismo de implantação do cluster downstream. Há uma explicação mais detalhada sobre isso na próxima seção; mas, para um entendimento geral, há três mecanismos principais para estabelecer os clusters downstream conectados como um cluster "gerenciado":
Os clusters downstream são implantados primeiro no modo "desconectado" (por exemplo, pelo Edge Image Builder (Capítulo 11, Edge Image Builder)) e depois são importados para o cluster de gerenciamento se ou quando a conectividade permite.
Os clusters downstream são configurados para usar o mecanismo de integração incorporado (por exemplo, pelo Elemental (Capítulo 13, Elemental)) e são automaticamente registrados no cluster de gerenciamento na primeira inicialização, o que permite a vinculação posterior da configuração do cluster.
Os clusters downstream foram provisionados com os recursos de gerenciamento bare metal (CAPI + Metal3) e são automaticamente importados para o cluster de gerenciamento após a implantação e configuração do cluster (pelo operador Rancher Turtles).
É recomendado implementar vários clusters de gerenciamento para acomodar a escala de grandes implantações, otimizar recursos para eliminar preocupações com largura de banda e latência em ambientes geograficamente distribuídos e minimizar interrupções em caso de indisponibilidade ou atualização do cluster de gerenciamento. Você encontra os limites de escalabilidade e os requisitos de sistema atuais do cluster de gerenciamento aqui.
4 Padrões de implantação de borda comuns #
Devido à variedade de ambientes operacionais e requisitos de ciclo de vida, implementamos o suporte a alguns padrões de implantação que se adaptam de maneira flexível aos segmentos de mercado e casos de uso em que o SUSE Edge atua. Documentamos um guia de início rápido para cada um desses padrões de implantação para ajudar você a se familiarizar com a plataforma SUSE Edge de acordo com as suas necessidades. Os três padrões de implantação com suporte atualmente estão descritos a seguir, com um link para a respectiva página do guia de início rápido.
4.1 Provisionamento de rede direcionado #
O provisionamento de rede direcionado é por onde você fica sabendo dos detalhes do hardware em que deseja implantar e tem acesso direto à interface de gerenciamento fora da banda para orquestrar e automatizar todo o processo de provisionamento. Nesse cenário, nossos clientes esperam uma solução capaz de provisionar sites de borda completamente automatizados de um local centralizado, indo muito além da criação de uma imagem de inicialização, minimizando as operações manuais no local de borda: basta montar, ligar e conectar as redes necessárias ao hardware físico, e o processo de automação liga a máquina por meio do gerenciamento fora da banda (por exemplo, pela API Redfish) e cuida do provisionamento, da integração e da implantação da infraestrutura sem intervenção do usuário. A chave para que esse processo funcione é que os administradores conheçam os sistemas e saibam qual hardware está em que local, e que a implantação seja realizada centralmente.
Esta solução é a mais robusta, já que você interage diretamente com a interface de gerenciamento do hardware, trabalha com um hardware conhecido e tem menos restrições de disponibilidade de rede. Quanto às funcionalidades, a solução usa amplamente a Cluster API e o Metal3 para o provisionamento automatizado, de bare metal a sistema operacional, Kubernetes e aplicativos em camadas, e oferece a opção de se vincular aos demais recursos de gerenciamento do ciclo de vida comuns de pós-implantação do SUSE Edge. O início rápido da solução está disponível em Capítulo 1, Implantações automatizadas de BMC com Metal3.
4.2 Provisionamento de rede "phone home" #
Pode acontecer de você trabalhar em um ambiente onde o cluster de gerenciamento central não pode gerenciar o hardware diretamente (por exemplo, a rede remota é protegida por firewall ou não há uma interface de gerenciamento fora da banda; o que é comum em hardware do tipo "PC" mais encontrado na borda). Nesse cenário, oferecemos ferramentas para provisão remota de clusters e suas cargas de trabalho sem a necessidade de saber para onde o hardware é enviado quando é iniciado. É isto que a maioria das pessoas pensa sobre computação de borda: são milhares, ou dezenas de milhares, de sistemas um tanto desconhecidos que são iniciados nos locais de borda e se comunicam de maneira segura com a central ("phone home"), validando suas identidades e recebendo as instruções do que devem fazer. Nesse caso, nossos requisitos são o provisionamento e o gerenciamento do ciclo de vida com muito pouca intervenção do usuário, além de pré-criar a imagem da máquina de fábrica ou simplesmente anexar uma imagem de inicialização, por exemplo, por USB, e ligar o sistema. O principal desafio nesse caso é abordar a escala, a consistência, a segurança e o ciclo de vida desses dispositivos no mundo real.
Esta solução oferece um ótimo nível de flexibilidade e consistência no modo como os sistemas são provisionados e integrados, seja qual for seu local, tipo ou especificação ou quando são ligados pela primeira vez. O SUSE Edge oferece total flexibilidade e personalização do sistema pelo Edge Image Builder, além de aproveitar a oferta de recursos de registro Elemental do Rancher para integração de nós e provisionamento do Kubernetes, junto com o SUSE Multi-Linux Manager para aplicação de patches no sistema operacional. O início rápido da solução está disponível no Capítulo 2, Integração remota de host com o Elemental.
4.3 Provisionamento com base na imagem #
Para os clientes que precisam trabalhar em ambientes independentes, air-gapped ou com limitações de rede, o SUSE Edge oferece uma solução que permite gerar mídias de instalação totalmente personalizadas com todos os artefatos de implantação necessários para habilitar clusters Kubernetes de alta disponibilidade na borda, tanto de um quanto de vários nós, incluindo qualquer carga de trabalho ou componentes adicionais em camadas que sejam necessários. Tudo isso sem precisar de conectividade de rede com ambientes externos e sem a intervenção de uma plataforma de gerenciamento centralizada. A experiência do usuário é muito parecida com a solução "phone home", no que se refere à mídia de instalação fornecida aos sistemas de destino, mas a solução é "iniciada no local". Nesse cenário, é possível conectar os clusters resultantes ao Rancher para gerenciamento contínuo (ou seja, passar do modo de operação "desconectado" para "conectado" sem precisar de reconfiguração ou reimplantação significativa) ou continuar a operação de forma isolada. Observe que, em ambos os casos, é possível usar o mesmo mecanismo consistente para automatizar as operações de ciclo de vida.
Além disso, é possível usar a solução para criar rapidamente clusters de gerenciamento que podem hospedar a infraestrutura centralizada que sustenta os modelos de provisionamento de rede tanto "direcionado" quanto "phone home", já que pode ser a forma mais rápida e simples de provisionar todos os tipos de infraestrutura de borda. Essa solução faz uso intensivo dos recursos do SUSE Edge Image Builder para criar mídias de instalação totalmente personalizadas e autônomas. O início rápido está disponível no Capítulo 3, Clusters independentes com o Edge Image Builder.
5 Validação da pilha do SUSE Edge #
Todas as versões do SUSE Edge têm componentes estreitamente integrados e validados na íntegra que são lançados juntos. Como parte do trabalho constante de integração e validação de pilha que testa a integração entre os componentes e garante que o desempenho do sistema atenda às expectativas em cenários de falha forçada, a equipe do SUSE Edge publica todas as execuções e os resultados dos testes. Os resultados e todos os parâmetros de entrada estão disponíveis em ci.edge.suse.com.
6 Lista completa de componentes #
A lista completa de componentes, com um link para a descrição de alto nível de cada um e como são usados no SUSE Edge, está disponível abaixo:
Rancher (Capítulo 5, Rancher)
Extensões do Rancher Dashboard (Capítulo 6, Extensões do Rancher Dashboard)
Rancher Turtles (Capítulo 7, Rancher Turtles)
SUSE Multi-Linux Manager
Fleet (Capítulo 8, Fleet)
SUSE Linux Micro (Capítulo 9, SUSE Linux Micro)
Metal³ (Capítulo 10, Metal3)
Edge Image Builder (Capítulo 11, Edge Image Builder)
NetworkManager Configurator (Capítulo 12, Rede de borda)
Elemental (Capítulo 13, Elemental)
K3s (Capítulo 14, K3s)
RKE2 (Capítulo 15, RKE2)
SUSE Storage (Capítulo 16, SUSE Storage)
SUSE Security (Capítulo 17, SUSE Security)
MetalLB (Capítulo 18, MetalLB)
KubeVirt (Capítulo 20, Edge Virtualization)
System Upgrade Controller (Capítulo 21, System Upgrade Controller)
Controller de upgrade (Capítulo 22, Controller de upgrade)
Parte I Guias de início rápido #
Estes são os guias de início rápido
- 1 Implantações automatizadas de BMC com Metal3
Metal3 é um projeto da CNCF que oferece recursos de gerenciamento de infraestrutura bare metal para Kubernetes.
- 2 Integração remota de host com o Elemental
Esta seção apresenta a solução de "provisionamento de rede 'phone home'" como parte do SUSE Edge, em que usamos o Elemental para auxiliar na integração de nós. O Elemental é uma pilha de software que permite o registro remoto de hosts e o gerenciamento de sistema operacional nativo de nuvem e totalm…
- 3 Clusters independentes com o Edge Image Builder
O Edge Image Builder (EIB) é uma ferramenta que simplifica o processo de geração de imagens de disco personalizadas e prontas para inicialização (CRB) para inicializar máquinas, mesmo em cenários totalmente air-gapped. O EIB é usado para criar imagens de implantação para uso em todas as três áreas d…
- 4 SUSE Multi-Linux Manager
A versão do SUSE Multi-Linux Manager incluída no SUSE Edge 3.5 (5.0.6) ainda não é compatível com o SUSE Linux Micro 6.2. Ela será atualizada e compatível com versões futuras do SUSE Edge 3.5.
1 Implantações automatizadas de BMC com Metal3 #
Metal3 é um projeto da CNCF que oferece recursos de gerenciamento de infraestrutura bare metal para Kubernetes.
O Metal3 inclui recursos nativos do Kubernetes para gerenciar o ciclo de vida de servidores bare metal que suportam gerenciamento com protocolos fora da banda, como o Redfish.
Ele também conta com suporte a Cluster API (CAPI), que permite gerenciar os recursos da infraestrutura de vários provedores por meio de APIs amplamente adotadas e independentes de fornecedor.
1.1 Por que usar este método #
Este método é útil em cenários com hardware de destino que permite o gerenciamento fora da banda e quando se deseja um fluxo de gerenciamento de infraestrutura automatizado.
O cluster de gerenciamento é configurado para oferecer APIs declarativas que permitem o gerenciamento de inventário e de estado dos servidores bare metal do cluster downstream, incluindo inspeção automatizada, limpeza e provisionamento/desprovisionamento.
1.2 Arquitetura de alto nível #
1.3 Pré-requisitos #
Há algumas restrições específicas relacionadas ao hardware e à rede de servidor do cluster downstream:
Cluster de gerenciamento
É preciso ter conectividade de rede com a API de gerenciamento/BMC do servidor de destino
É preciso ter conectividade com a rede do plano de controle do servidor de destino
Para clusters de gerenciamento de vários nós, é necessário um endereço IP reservado adicional
Hosts para serem controlados
É preciso ter suporte a gerenciamento fora da banda pelas interfaces do Redfish, iDRAC ou iLO
É preciso ter suporte à implantação por mídia virtual (não há suporte a PXE no momento)
É preciso ter conectividade de rede com o cluster de gerenciamento para acessar as APIs de provisionamento do Metal3
Algumas ferramentas são necessárias e podem ser instaladas no cluster de gerenciamento ou em um host que possa acessá-lo.
Um tempo de execução do contêiner, como Podman ou Rancher Desktop
Uma imagem bruta do SUSE Linux Micro 6.2 criada com o construtor Kiwi (Capítulo 28, Criando imagens atualizadas do SUSE Linux Micro com o Kiwi)
1.4 Implantação #
1.4.1 Configurar o cluster de gerenciamento #
As etapas básicas de instalação de um cluster de gerenciamento e uso do Metal3 são:
Instalar um cluster de gerenciamento RKE2
Instalar o Rancher
Instalar um provedor de armazenamento (opcional)
Instalar as dependências do Metal3
Instalar dependências do provedor CAPI
Criar uma imagem do sistema operacional SLEMicro para hosts do cluster downstream
Registrar CRs de BareMetalHost para definir o inventário de bare metal
Criar um cluster downstream definindo recursos da CAPI
Este guia considera que já existe um cluster RKE2 e que o Rancher (incluindo o cert-manager) foi instalado, por exemplo, usando o Edge Image Builder (Capítulo 11, Edge Image Builder).
Estas etapas também podem ser totalmente automatizadas conforme descrito na documentação do cluster de gerenciamento (Capítulo 41, Configurando o cluster de gerenciamento).
1.4.2 Instalando as dependências do Metal3 #
O cert-manager deve ser instalado e executado caso não tenha sido junto com a instalação do Rancher.
Um IP adicional é necessário, que pode ser gerenciado por MetalLB para fornecer um endpoint consistente aos serviços de gerenciamento do Metal3. Esse IP deve fazer parte da sub-rede do plano de controle e ser reservado para configuração estática (e não fazer parte de um pool DHCP).
Se o cluster de gerenciamento é um nó único, é possível evitar o requisito de IP flutuante adicional gerenciado por MetalLB. Consulte a Seção 1.7.1, “Configuração de nó único”.
Vamos instalar primeiro o MetalLB:
helm install \ metallb oci://registry.suse.com/edge/charts/metallb \ --namespace metallb-system \ --create-namespaceNa sequência, definimos um
IPAddressPooleL2Advertisementusando o IP reservado, especificado abaixo comoSTATIC_IRONIC_IP:export STATIC_IRONIC_IP=<STATIC_IRONIC_IP> cat <<-EOF | kubectl apply -f - apiVersion: metallb.io/v1beta1 kind: IPAddressPool metadata: name: ironic-ip-pool namespace: metallb-system spec: addresses: - ${STATIC_IRONIC_IP}/32 serviceAllocation: priority: 100 serviceSelectors: - matchExpressions: - {key: app.kubernetes.io/name, operator: In, values: [metal3-ironic]} EOFcat <<-EOF | kubectl apply -f - apiVersion: metallb.io/v1beta1 kind: L2Advertisement metadata: name: ironic-ip-pool-l2-adv namespace: metallb-system spec: ipAddressPools: - ironic-ip-pool EOFAgora é possível instalar o Metal3:
helm install \ metal3 oci://registry.suse.com/edge/charts/metal3 \ --namespace metal3-system \ --create-namespace \ --set global.ironicIP="$STATIC_IRONIC_IP"A execução do contêiner init pode levar cerca de dois minutos nesta implantação, portanto, garanta que todos os pods estejam em execução antes de continuar:
kubectl get pods -n metal3-system NAME READY STATUS RESTARTS AGE baremetal-operator-controller-manager-85756794b-fz98d 2/2 Running 0 15m metal3-metal3-ironic-677bc5c8cc-55shd 4/4 Running 0 15m metal3-metal3-mariadb-7c7d6fdbd8-64c7l 1/1 Running 0 15m
Não avance para as etapas seguintes até que todos os pods no namespace
metal3-system estejam em execução.
1.4.3 Instalando dependências do provedor Cluster API #
As dependências do provedor Cluster API são gerenciadas pelo gráfico Helm de provedores Rancher Turtles:
helm install \
rancher-turtles oci://registry.suse.com/edge/charts/rancher-turtles-providers \
--namespace cattle-turtles-system \
--create-namespaceApós algum tempo, os pods do controlador deverão estar em execução nos
namespaces cattle-capi-system,
capm3-system, rke2-bootstrap-system e
rke2-control-plane-system.
1.4.4 Preparar a imagem do cluster downstream #
O Kiwi (Capítulo 28, Criando imagens atualizadas do SUSE Linux Micro com o Kiwi) e o Edge Image Builder (Capítulo 11, Edge Image Builder) são usados para preparar a imagem base do SLEMicro modificado que foi provisionado nos hosts do cluster downstream.
Neste guia, abordamos a configuração mínima necessária para implantar o cluster downstream.
1.4.4.1 Configuração da imagem #
Primeiro siga o Capítulo 28, Criando imagens atualizadas do SUSE Linux Micro com o Kiwi para gerar uma imagem nova como a primeira etapa necessária para criar clusters.
Ao executar o Edge Image Builder, um diretório é montado com base no host, portanto, é necessário criar uma estrutura de diretórios para armazenar os arquivos de configuração usados para definir a imagem de destino.
downstream-cluster-config.yamlé o arquivo de definição da imagem. Consulte o Capítulo 3, Clusters independentes com o Edge Image Builder para obter mais detalhes.Quando o download da imagem base é feito, ela é compactada com
xz, que deve ser descompactada comunxze copiada/movida para a pastabase-images.A pasta
networké opcional. Consulte a Seção 1.4.5.1.1, “Script adicional para configuração de rede estática” para obter mais detalhes.O diretório custom/scripts contém scripts que são executados na primeira inicialização. Atualmente, um script
01-fix-growfs.shé necessário para redimensionar a partição raiz do sistema operacional na implantação.
├── downstream-cluster-config.yaml
├── base-images/
│ └ SL-Micro.x86_64-6.2-Base-GM.raw
├── network/
| └ configure-network.sh
└── custom/
└ scripts/
└ 01-fix-growfs.sh1.4.4.1.1 Arquivo de definição da imagem do cluster downstream #
O downstream-cluster-config.yaml é o arquivo de
configuração principal para a imagem do cluster downstream. Veja a seguir um
exemplo mínimo de implantação por meio do Metal3:
apiVersion: 1.3
image:
imageType: raw
arch: x86_64
baseImage: SL-Micro.x86_64-6.2-Base-GM.raw
outputImageName: SLE-Micro-eib-output.raw
operatingSystem:
time:
timezone: Europe/London
ntp:
forceWait: true
pools:
- 2.suse.pool.ntp.org
servers:
- 10.0.0.1
- 10.0.0.2
kernelArgs:
- ignition.platform.id=openstack
systemd:
disable:
- rebootmgr
- transactional-update.timer
- transactional-update-cleanup.timer
users:
- username: root
encryptedPassword: $ROOT_PASSWORD
sshKeys:
- $USERKEY1
packages:
packageList:
- jq
sccRegistrationCode: $SCC_REGISTRATION_CODEEm que $SCC_REGISTRATION_CODE é o código de registro
copiado do SUSE Customer
Center, e a lista de pacotes inclui o jq, que é
obrigatório.
$ROOT_PASSWORD é a senha criptografada do usuário root,
que pode ser útil para teste/depuração. É possível gerá-la com o comando
openssl passwd -6 PASSWORD.
Para os ambientes de produção, a recomendação é usar as chaves SSH que podem
ser adicionadas ao bloco de usuários substituindo a
$USERKEY1 pelas chaves SSH reais.
Veja também que o ignition.platform.id=openstack é
obrigatório. Sem esse argumento, a configuração do SUSE Linux Micro pelo
ignition vai falhar no fluxo automatizado do
Metal3.
A seção time é opcional, mas é altamente recomendado
configurá-la para evitar possíveis problemas com certificados e divergência
do relógio. Os valores inseridos neste exemplo são meramente
ilustrativos. Ajuste-os de acordo com os seus requisitos específicos.
1.4.4.1.2 Script growfs #
Atualmente, é necessário um script personalizado
(custom/scripts/01-fix-growfs.sh) para expandir o sistema
de arquivos de acordo com o tamanho do disco na primeira inicialização após
o provisionamento. O script 01-fix-growfs.sh contém as
seguintes informações:
#!/bin/bash
growfs() {
mnt="$1"
dev="$(findmnt --fstab --target ${mnt} --evaluate --real --output SOURCE --noheadings)"
# /dev/sda3 -> /dev/sda, /dev/nvme0n1p3 -> /dev/nvme0n1
parent_dev="/dev/$(lsblk --nodeps -rno PKNAME "${dev}")"
# Last number in the device name: /dev/nvme0n1p42 -> 42
partnum="$(echo "${dev}" | sed 's/^.*[^0-9]\([0-9]\+\)$/\1/')"
ret=0
growpart "$parent_dev" "$partnum" || ret=$?
[ $ret -eq 0 ] || [ $ret -eq 1 ] || exit 1
/usr/lib/systemd/systemd-growfs "$mnt"
}
growfs /Adicione seus próprios scripts personalizados para execução durante o processo de provisionamento usando a mesma abordagem. Para obter mais informações, consulte o Capítulo 3, Clusters independentes com o Edge Image Builder.
1.4.4.2 Criação de imagem #
Depois que a estrutura de diretórios for preparada de acordo com as seções anteriores, execute o seguinte comando para criar a imagem:
podman run --rm --privileged -it -v $PWD:/eib \
registry.suse.com/edge/3.5/edge-image-builder:1.3.2 \
build --definition-file downstream-cluster-config.yamlEle cria o arquivo de imagem de saída chamado
SLE-Micro-eib-output.raw, com base na definição descrita
acima.
Depois disso, a imagem de saída deverá estar disponível em um servidor web,
seja o contêiner de servidor de mídia habilitado pelo gráfico do Metal3
(Nota), seja um outro servidor acessível
localmente. Nos exemplos a seguir, chamamos esse servidor de
imagecache.local:8080
Na implantação de imagens EIB em clusters downstream, é necessário também
incluir a soma sha256 da imagem no objeto
Metal3MachineTemplate. É possível gerá-la com este
comando:
sha256sum <image_file> > <image_file>.sha256
# On this example:
sha256sum SLE-Micro-eib-output.raw > SLE-Micro-eib-output.raw.sha2561.4.5 Adicionando o inventário de BareMetalHost #
Para registrar servidores bare metal para implantação automatizada, é necessário criar dois recursos: um segredo com as credenciais de acesso ao BMC e um recurso BareMetalHost do Metal3 com a definição da conexão com o BMC e outros detalhes:
apiVersion: v1
kind: Secret
metadata:
name: controlplane-0-credentials
type: Opaque
data:
username: YWRtaW4=
password: cGFzc3dvcmQ=
---
apiVersion: metal3.io/v1alpha1
kind: BareMetalHost
metadata:
name: controlplane-0
labels:
cluster-role: control-plane
spec:
architecture: x86_64
online: true
bootMACAddress: "00:f3:65:8a:a3:b0"
bmc:
address: redfish-virtualmedia://192.168.125.1:8000/redfish/v1/Systems/68bd0fb6-d124-4d17-a904-cdf33efe83ab
disableCertificateVerification: true
credentialsName: controlplane-0-credentialsObserve o seguinte:
O nome de usuário/senha do segredo deve ser codificado com base64. Observe que ele não deve incluir novas linhas à direita (por exemplo, usar
echo -n, não apenasecho!)É possível definir o rótulo
cluster-roleagora ou mais tarde, durante a criação do cluster. No exemplo abaixo, esperamoscontrol-planeouworkerbootMACAddressdeve ser um MAC válido correspondente à NIC de plano de controle do hostO endereço
bmcé a conexão com a API de gerenciamento de BMC. As seguintes opções são suportadas:redfish-virtualmedia://<ENDEREÇO IP>/redfish/v1/Systems/<ID DO SISTEMA>: mídia virtual Redfish, por exemplo, SuperMicroidrac-virtualmedia://<ENDEREÇO IP>/redfish/v1/Systems/System.Embedded.1: iDRAC da Dell
Consulte os documentos da API upstream para obter mais detalhes sobre a API BareMetalHost
1.4.5.1 Configurando IPs estáticos #
O exemplo do BareMetalHost acima considera que o DHCP configura a rede do plano de controle, mas nos cenários em que a configuração manual é necessária, como no caso dos IPs estáticos, é possível definir uma configuração adicional, conforme descrito abaixo.
1.4.5.1.1 Script adicional para configuração de rede estática #
Ao criar a imagem base com o Edge Image Builder, na pasta
network, crie o arquivo
configure-network.sh a seguir.
Esse procedimento consome os dados da unidade de configuração na primeira inicialização e configura a rede do host usando a ferramenta NM Configurator.
#!/bin/bash
set -eux
# Attempt to statically configure a NIC in the case where we find a network_data.json
# In a configuration drive
CONFIG_DRIVE=$(blkid --label config-2 || true)
if [ -z "${CONFIG_DRIVE}" ]; then
echo "No config-2 device found, skipping network configuration"
exit 0
fi
mount -o ro $CONFIG_DRIVE /mnt
NETWORK_DATA_FILE="/mnt/openstack/latest/network_data.json"
if [ ! -f "${NETWORK_DATA_FILE}" ]; then
umount /mnt
echo "No network_data.json found, skipping network configuration"
exit 0
fi
DESIRED_HOSTNAME=$(cat /mnt/openstack/latest/meta_data.json | tr ',{}' '\n' | grep '\"metal3-name\"' | sed 's/.*\"metal3-name\": \"\(.*\)\"/\1/')
echo "${DESIRED_HOSTNAME}" > /etc/hostname
mkdir -p /tmp/nmc/{desired,generated}
cp ${NETWORK_DATA_FILE} /tmp/nmc/desired/_all.yaml
umount /mnt
./nmc generate --config-dir /tmp/nmc/desired --output-dir /tmp/nmc/generated
./nmc apply --config-dir /tmp/nmc/generated1.4.5.1.2 Segredo adicional com a configuração de rede do host #
É possível definir um segredo adicional com os dados no formato nmstate suportado pela ferramenta NM Configurator (Capítulo 12, Rede de borda) para cada host.
Depois disso, o segredo será referenciado no recurso
BareMetalHost pelo campo de especificação
preprovisioningNetworkDataName.
apiVersion: v1
kind: Secret
metadata:
name: controlplane-0-networkdata
type: Opaque
stringData:
networkData: |
interfaces:
- name: enp1s0
type: ethernet
state: up
mac-address: "00:f3:65:8a:a3:b0"
ipv4:
address:
- ip: 192.168.125.200
prefix-length: 24
enabled: true
dhcp: false
dns-resolver:
config:
server:
- 192.168.125.1
routes:
config:
- destination: 0.0.0.0/0
next-hop-address: 192.168.125.1
next-hop-interface: enp1s0
---
apiVersion: metal3.io/v1alpha1
kind: BareMetalHost
metadata:
name: controlplane-0
labels:
cluster-role: control-plane
spec:
preprovisioningNetworkDataName: controlplane-0-networkdata
# Remaining content as in previous exampleEm algumas situações, é possível omitir o endereço MAC. Consulte a Seção 12.5.8, “Configurações unificadas de nós” para obter mais detalhes.
1.4.5.2 Preparação do BareMetalHost #
Depois de criar o recurso BareMetalHost e os segredos associados conforme descrito acima, será acionado um fluxo de trabalho de preparação do host:
Uma imagem de disco RAM será iniciada depois de conectar a mídia virtual ao BMC do host de destino
O disco RAM inspeciona os detalhes do hardware e prepara o host para provisionamento (por exemplo, limpando os discos de dados anteriores)
Ao término desse processo, os detalhes do hardware no campo
status.hardwaredo BareMetalHost serão atualizados e poderão ser verificados
Esse processo pode levar bastante tempo, mas quando for concluído, você verá
que o estado do BareMetalHost deve mudar para available:
% kubectl get baremetalhost
NAME STATE CONSUMER ONLINE ERROR AGE
controlplane-0 available true 9m44s
worker-0 available true 9m44s1.4.6 Criando clusters downstream #
Agora criamos os recursos de Cluster API que definem o cluster downstream e os recursos de Machine que provisionam e, depois, iniciam os recursos do BareMetalHost para formar um cluster RKE2.
1.4.7 Implantação do plano de controle #
Para implantar o plano de controle, definimos um manifesto YAML semelhante ao mostrado abaixo, que contém os seguintes recursos:
O recurso Cluster define o nome do cluster, as redes e o tipo de provedor de plano de controle/infraestrutura (neste caso, RKE2/Metal3)
Metal3Cluster define o endpoint do plano de controle (IP do host para nó único, endpoint LoadBalancer para vários nós; neste exemplo, foi considerado o nó único)
RKE2ControlPlane define a versão RKE2 e a configuração adicional necessária durante a inicialização do cluster
Metal3MachineTemplate define a imagem do sistema operacional que será aplicada aos recursos do BareMetalHost, e hostSelector define quais BareMetalHosts serão consumidos
Metal3DataTemplate define o metaData adicional que será passado para o BareMetalHost (veja que o networkData não é suportado na solução Edge)
Para simplificar, este exemplo considera um plano de controle de nó único em
que o BareMetalHost está configurado com o IP
192.168.125.200. Para ver exemplos mais avançados de
vários nós, consulte o Capítulo 43, Provisionamento de rede direcionado totalmente automatizado.
apiVersion: cluster.x-k8s.io/v1beta1
kind: Cluster
metadata:
name: sample-cluster
namespace: default
labels:
cluster-api.cattle.io/rancher-auto-import: "true"
spec:
clusterNetwork:
pods:
cidrBlocks:
- 192.168.0.0/18
services:
cidrBlocks:
- 10.96.0.0/12
controlPlaneRef:
apiVersion: controlplane.cluster.x-k8s.io/v1beta1
kind: RKE2ControlPlane
name: sample-cluster
infrastructureRef:
apiVersion: infrastructure.cluster.x-k8s.io/v1beta1
kind: Metal3Cluster
name: sample-cluster
---
apiVersion: infrastructure.cluster.x-k8s.io/v1beta1
kind: Metal3Cluster
metadata:
name: sample-cluster
namespace: default
spec:
controlPlaneEndpoint:
host: 192.168.125.200
port: 6443
noCloudProvider: true
---
apiVersion: controlplane.cluster.x-k8s.io/v1beta1
kind: RKE2ControlPlane
metadata:
name: sample-cluster
namespace: default
spec:
infrastructureRef:
apiVersion: infrastructure.cluster.x-k8s.io/v1beta1
kind: Metal3MachineTemplate
name: sample-cluster-controlplane
replicas: 1
version: v1.34.2+rke2r1
rolloutStrategy:
type: "RollingUpdate"
rollingUpdate:
maxSurge: 0
agentConfig:
format: ignition
kubelet:
extraArgs:
- provider-id=metal3://BAREMETALHOST_UUID
additionalUserData:
config: |
variant: fcos
version: 1.4.0
systemd:
units:
- name: rke2-preinstall.service
enabled: true
contents: |
[Unit]
Description=rke2-preinstall
Wants=network-online.target
Before=rke2-install.service
ConditionPathExists=!/run/cluster-api/bootstrap-success.complete
[Service]
Type=oneshot
User=root
ExecStartPre=/bin/sh -c "mount -L config-2 /mnt"
ExecStart=/bin/sh -c "sed -i \"s/BAREMETALHOST_UUID/$(jq -r .uuid /mnt/openstack/latest/meta_data.json)/\" /etc/rancher/rke2/config.yaml"
ExecStart=/bin/sh -c "echo \"node-name: $(jq -r .name /mnt/openstack/latest/meta_data.json)\" >> /etc/rancher/rke2/config.yaml"
ExecStartPost=/bin/sh -c "umount /mnt"
[Install]
WantedBy=multi-user.target
---
apiVersion: infrastructure.cluster.x-k8s.io/v1beta1
kind: Metal3MachineTemplate
metadata:
name: sample-cluster-controlplane
namespace: default
spec:
template:
spec:
dataTemplate:
name: sample-cluster-controlplane-template
hostSelector:
matchLabels:
cluster-role: control-plane
image:
checksum: http://imagecache.local:8080/SLE-Micro-eib-output.raw.sha256
checksumType: sha256
format: raw
url: http://imagecache.local:8080/SLE-Micro-eib-output.raw
---
apiVersion: infrastructure.cluster.x-k8s.io/v1beta1
kind: Metal3DataTemplate
metadata:
name: sample-cluster-controlplane-template
namespace: default
spec:
clusterName: sample-cluster
metaData:
objectNames:
- key: name
object: machine
- key: local-hostname
object: machine
- key: local_hostname
object: machineAdicionar o rótulo cluster-api.cattle.io/rancher-auto-import:
"true" aos objetos cluster.x-k8s.io importará o
cluster no Rancher (criando um objeto
clusters.management.cattle.io correspondente). Consulte a
Documentação
da Cluster API para obter mais informações.
Depois de adaptado ao seu ambiente, aplique o exemplo usando o
kubectl e monitore o status do cluster por meio do
clusterctl.
% kubectl apply -f rke2-control-plane.yaml
# Wait for the cluster to be provisioned
% clusterctl describe cluster sample-cluster
NAME READY SEVERITY REASON SINCE MESSAGE
Cluster/sample-cluster True 22m
├─ClusterInfrastructure - Metal3Cluster/sample-cluster True 27m
├─ControlPlane - RKE2ControlPlane/sample-cluster True 22m
│ └─Machine/sample-cluster-chflc True 23m1.4.8 Implantação de worker/computação #
De maneira semelhante à implantação do plano de controle, definimos um manifesto YAML que contém os seguintes recursos:
MachineDeployment define o número de réplicas (hosts) e o provedor de inicialização/infraestrutura (neste caso, RKE2/Metal3)
RKE2ConfigTemplate descreve a versão RKE2 e a configuração da primeira inicialização para inicializar o host do agente
Metal3MachineTemplate define a imagem do sistema operacional que será aplicada aos recursos do BareMetalHost, e o seletor de host define quais BareMetalHosts serão consumidos
Metal3DataTemplate define os metadados adicionais que serão passados para o BareMetalHost (veja que o
networkDatanão é suportado atualmente)
apiVersion: cluster.x-k8s.io/v1beta1
kind: MachineDeployment
metadata:
labels:
cluster.x-k8s.io/cluster-name: sample-cluster
name: sample-cluster
namespace: default
spec:
clusterName: sample-cluster
replicas: 1
selector:
matchLabels:
cluster.x-k8s.io/cluster-name: sample-cluster
template:
metadata:
labels:
cluster.x-k8s.io/cluster-name: sample-cluster
spec:
bootstrap:
configRef:
apiVersion: bootstrap.cluster.x-k8s.io/v1alpha1
kind: RKE2ConfigTemplate
name: sample-cluster-workers
clusterName: sample-cluster
infrastructureRef:
apiVersion: infrastructure.cluster.x-k8s.io/v1beta1
kind: Metal3MachineTemplate
name: sample-cluster-workers
nodeDrainTimeout: 0s
version: v1.34.2+rke2r1
---
apiVersion: bootstrap.cluster.x-k8s.io/v1alpha1
kind: RKE2ConfigTemplate
metadata:
name: sample-cluster-workers
namespace: default
spec:
template:
spec:
agentConfig:
format: ignition
version: v1.34.2+rke2r1
kubelet:
extraArgs:
- provider-id=metal3://BAREMETALHOST_UUID
additionalUserData:
config: |
variant: fcos
version: 1.4.0
systemd:
units:
- name: rke2-preinstall.service
enabled: true
contents: |
[Unit]
Description=rke2-preinstall
Wants=network-online.target
Before=rke2-install.service
ConditionPathExists=!/run/cluster-api/bootstrap-success.complete
[Service]
Type=oneshot
User=root
ExecStartPre=/bin/sh -c "mount -L config-2 /mnt"
ExecStart=/bin/sh -c "sed -i \"s/BAREMETALHOST_UUID/$(jq -r .uuid /mnt/openstack/latest/meta_data.json)/\" /etc/rancher/rke2/config.yaml"
ExecStart=/bin/sh -c "echo \"node-name: $(jq -r .name /mnt/openstack/latest/meta_data.json)\" >> /etc/rancher/rke2/config.yaml"
ExecStartPost=/bin/sh -c "umount /mnt"
[Install]
WantedBy=multi-user.target
---
apiVersion: infrastructure.cluster.x-k8s.io/v1beta1
kind: Metal3MachineTemplate
metadata:
name: sample-cluster-workers
namespace: default
spec:
template:
spec:
dataTemplate:
name: sample-cluster-workers-template
hostSelector:
matchLabels:
cluster-role: worker
image:
checksum: http://imagecache.local:8080/SLE-Micro-eib-output.raw.sha256
checksumType: sha256
format: raw
url: http://imagecache.local:8080/SLE-Micro-eib-output.raw
---
apiVersion: infrastructure.cluster.x-k8s.io/v1beta1
kind: Metal3DataTemplate
metadata:
name: sample-cluster-workers-template
namespace: default
spec:
clusterName: sample-cluster
metaData:
objectNames:
- key: name
object: machine
- key: local-hostname
object: machine
- key: local_hostname
object: machineQuando o exemplo acima for copiado e adaptado ao seu ambiente, ele poderá
ser aplicado usando o kubectl e, depois, o status do
cluster poderá ser monitorado com o clusterctl
% kubectl apply -f rke2-agent.yaml
# Wait for the worker nodes to be provisioned
% clusterctl describe cluster sample-cluster
NAME READY SEVERITY REASON SINCE MESSAGE
Cluster/sample-cluster True 25m
├─ClusterInfrastructure - Metal3Cluster/sample-cluster True 30m
├─ControlPlane - RKE2ControlPlane/sample-cluster True 25m
│ └─Machine/sample-cluster-chflc True 27m
└─Workers
└─MachineDeployment/sample-cluster True 22m
└─Machine/sample-cluster-56df5b4499-zfljj True 23m1.4.9 Desprovisionamento do cluster #
É possível desprovisionar o cluster downstream excluindo os recursos que foram aplicados nas etapas de criação acima:
% kubectl delete -f rke2-agent.yaml
% kubectl delete -f rke2-control-plane.yamlEsse procedimento aciona o desprovisionamento dos recursos do BareMetalHost, o que pode levar bastante tempo. Depois disso, eles deverão voltar para o estado disponível:
% kubectl get bmh
NAME STATE CONSUMER ONLINE ERROR AGE
controlplane-0 deprovisioning sample-cluster-controlplane-vlrt6 false 10m
worker-0 deprovisioning sample-cluster-workers-785x5 false 10m
...
% kubectl get bmh
NAME STATE CONSUMER ONLINE ERROR AGE
controlplane-0 available false 15m
worker-0 available false 15m1.5 Problemas conhecidos #
O controlador de gerenciamento de endereços IP upstream não é suportado no momento porque ainda não é compatível com a nossa seleção de ferramentas de configuração de rede e conjunto de ferramentas de primeira inicialização no SLEMicro.
De modo semelhante, os recursos IPAM e os campos networkData de Metal3DataTemplate não são suportados no momento.
Apenas há suporte para implantação por redfish-virtualmedia.
1.6 Alterações planejadas #
Habilitar suporte de recursos e configuração do IPAM pelos campos networkData
1.7 Recursos adicionais #
A documentação do SUSE Telco Cloud (Capítulo 38, SUSE Telco Cloud) tem exemplos de uso mais avançado do Metal3 para casos de uso em telecomunicações.
1.7.1 Configuração de nó único #
Para ambientes de teste/PoC em que o cluster de gerenciamento é um nó único, é possível evitar o requisito de IP flutuante adicional gerenciado por MetalLB.
Nesse modo, o endpoint para as APIs do cluster de gerenciamento é o IP do
cluster de gerenciamento, portanto, ele deve ser reservado ao usar DHCP ou
configurado estaticamente para garantir que não seja alterado. Mencionado
abaixo como <MANAGEMENT_CLUSTER_IP>.
Para possibilitar esse cenário, os valores do gráfico do Metal3 necessários são estes:
global:
ironicIP: <MANAGEMENT_CLUSTER_IP>
metal3-ironic:
service:
type: NodePort1.7.2 Desabilitando TLS para anexo de ISO de mídia virtual #
Alguns fornecedores de servidor verificam a conexão SSL ao anexar imagens ISO de mídia virtual ao BMC, o que pode causar um problema porque os certificados gerados para a implantação do Metal3 são autoassinados. Para solucionar esse problema, desabilite o TLS apenas para anexo de disco de mídia virtual com os valores do gráfico do Metal3 a seguir:
global:
enable_vmedia_tls: falseUma solução alternativa é configurar os BMCs com o certificado de CA. Nesse
caso, você pode ler os certificados do cluster usando o
kubectl:
kubectl get secret -n metal3-system ironic-vmedia-cert -o yamlDepois disso, o certificado poderá ser configurado no console de BMC do
servidor, embora o processo para isso seja específico do fornecedor (e pode
não ser possível para todos os fornecedores e, consequentemente, exigir o
uso do sinalizador enable_vmedia_tls).
1.7.3 Configuração do armazenamento #
Para ambientes de teste/PoC em que o cluster de gerenciamento é um nó único, não há necessidade de armazenamento persistente; mas em casos de uso de produção, a recomendação é instalar o SUSE Storage (Longhorn) no cluster de gerenciamento para que as imagens relacionadas ao Metal3 persistam durante a reinicialização/reprogramação de um pod.
Para habilitar o armazenamento persistente, os valores do gráfico do Metal3 necessários são estes:
metal3-ironic:
persistence:
ironic:
size: "5Gi"A documentação do cluster de gerenciamento do SUSE Telco Cloud (Capítulo 41, Configurando o cluster de gerenciamento) tem mais detalhes de como configurar um cluster de gerenciamento com armazenamento persistente.
2 Integração remota de host com o Elemental #
Esta seção apresenta a solução de "provisionamento de rede 'phone home'" como parte do SUSE Edge, em que usamos o Elemental para auxiliar na integração de nós. O Elemental é uma pilha de software que permite o registro remoto de hosts e o gerenciamento de sistema operacional nativo de nuvem e totalmente centralizado com o Kubernetes. Na pilha do SUSE Edge, usamos o recurso de registro do Elemental para fazer a integração remota de hosts no Rancher, o que permite integrar os hosts a uma plataforma de gerenciamento centralizada e, nela, implantar e gerenciar os clusters Kubernetes junto com os componentes em camadas, os aplicativos e o ciclo de vida deles, tudo de um único local.
Essa abordagem pode ser útil em cenários em que os dispositivos que você deseja controlar não estão na mesma rede que o cluster de gerenciamento, ou não têm uma integração por controlador de gerenciamento fora da banda que permita um controle mais direto, e quando você inicializa vários sistemas "desconhecidos" na borda e precisa integrá-los e gerenciá-los com segurança e em escala. Esse cenário é comum nos casos de uso de varejo, IoT industrial ou em outros ambientes de baixo controle da rede em que os dispositivos são instalados.
2.1 Arquitetura de alto nível #
2.2 Recursos necessários #
Veja a seguir uma descrição dos requisitos mínimos de sistema e de ambiente para execução por meio desta inicilização rápida:
Um host para o cluster de gerenciamento centralizado (o mesmo que hospeda o Rancher e o Elemental):
Mínimo de 8 GB de RAM e 20 GB de espaço em disco para desenvolvimento ou teste (consulte aqui para uso em produção)
O provisionamento de um nó de destino, ou seja, o dispositivo de borda (é possível usar uma máquina virtual para fins de demonstração ou teste)
Mínimo de 4GB de RAM, 2 núcleos de CPU e disco de 20 GB
Um nome de host "resolvable" para o cluster de gerenciamento ou um endereço IP estático para usar com um serviço do tipo sslip.io
Um host para montar a mídia de instalação usando o Edge Image Builder
Uma unidade flash USB de origem para inicialização (em caso de hardware físico)
Uma cópia obtida por download da imagem ISO SelfInstall do SUSE Linux Micro 6.2 mais recente disponível aqui.
Os dados existentes nas máquinas de destino serão substituídos como parte do processo. Faça um backup dos dados em dispositivos de armazenamento USB e discos conectados aos nós de implantação de destino.
Este guia foi criado com um droplet da DigitalOcean para hospedar o cluster upstream e com um Intel NUC como dispositivo downstream. Para montar a mídia de instalação, o SUSE Linux Enterprise Server foi usado.
2.3 Criar o cluster de inicialização #
Para começar, crie um cluster capaz de hospedar o Rancher e o Elemental. Esse cluster precisa ser roteável na rede à qual os nós downstream estão conectados.
2.3.1 Criar o cluster Kubernetes #
Se você usa um hiperescalador (como Azure, AWS ou Google Cloud), a maneira mais fácil de configurar um cluster é usar as ferramentas incorporadas dele. Para manter este guia conciso, não detalhamos o processo de cada uma dessas opções.
Se você está instalando em um serviço de hospedagem bare metal, ou algum outro, e precisa também providenciar a própria distribuição Kubernetes, recomendamos usar o RKE2.
2.3.2 Configurar o DNS #
Antes de continuar, você precisa configurar o acesso ao cluster. Assim como na configuração do próprio cluster, a configuração do DNS será diferente dependendo do local onde ele está hospedado.
Se você não deseja configurar registros DNS (por exemplo, quando se trata
apenas de um servidor de teste efêmero), uma alternativa é usar um serviço
como o sslip.io. Com ele, você
resolve qualquer endereço IP com
<endereço>.sslip.io.
2.4 Instalar o Rancher #
Para instalar o Rancher, você precisa acessar a API Kubernetes do cluster que acabou de criar. Esse procedimento muda dependendo da distribuição Kubernetes que é usada.
Para o RKE2, o arquivo kubeconfig será gravado em
/etc/rancher/rke2/rke2.yaml. Salve-o como
~/.kube/config no sistema local. Talvez você tenha que
editar o arquivo para incluir o endereço IP ou o nome de host roteável
externamente correto.
Instale o Rancher facilmente com os comandos da Documentação do Rancher:
Instale o cert-manager:
helm repo add jetstack https://charts.jetstack.io
helm repo update
helm install cert-manager jetstack/cert-manager \
--namespace cert-manager \
--create-namespace \
--set crds.enabled=trueEm seguida, instale o próprio Rancher:
helm repo add rancher-prime https://charts.rancher.com/server-charts/prime
helm repo update
helm install rancher rancher-prime/rancher \
--namespace cattle-system \
--create-namespace \
--set hostname=<DNS or sslip from above> \
--set replicas=1 \
--set bootstrapPassword=<PASSWORD_FOR_RANCHER_ADMIN> \
--version 2.13.1Se a finalidade do sistema é de produção, use o cert-manager para configurar um certificado real (como aquele da Let’s Encrypt).
Procure o nome de host que você configurou e faça login no Rancher com a
bootstrapPassword usada. Você será guiado por um curto
processo de configuração.
2.5 Instalar o Elemental #
Com o Rancher instalado, agora você pode instalar o operador Elemental e as CRDs necessárias. O gráfico Helm do Elemental foi publicado como um artefato OCI, portanto, a instalação é um pouco mais simples do que a dos outros gráficos. É possível instalá-lo do mesmo shell usado para instalar o Rancher ou no navegador dentro do shell do Rancher.
helm install --create-namespace -n cattle-elemental-system \
elemental-operator-crds \
oci://registry.suse.com/rancher/elemental-operator-crds-chart \
--version 1.8.0
helm install -n cattle-elemental-system \
elemental-operator \
oci://registry.suse.com/rancher/elemental-operator-chart \
--version 1.8.02.5.1 Instalar a extensão de IU do Elemental (opcional) #
Para usar a IU do Elemental, faça login na instância do Rancher e clique no menu de três linhas na parte superior esquerda:
Na guia "Available" (Disponível) nesta página, clique em "Install" (Instalar) no cartão Elemental:
Confirme que você deseja instalar a extensão:
Após a instalação, será solicitado que você recarregue a página.
Após o recarregamento, acesse a extensão do Elemental pelo app global "OS Management".
2.6 Configurar o Elemental #
Para simplificar, recomendamos definir a variável $ELEM
como o caminho completo do local desejado para o diretório de configuração:
export ELEM=$HOME/elemental
mkdir -p $ELEMPara que as máquinas sejam registradas no Elemental, precisamos criar um
objeto MachineRegistration no namespace
fleet-default.
Vamos criar uma versão básica desse objeto:
cat << EOF > $ELEM/registration.yaml
apiVersion: elemental.cattle.io/v1beta1
kind: MachineRegistration
metadata:
name: ele-quickstart-nodes
namespace: fleet-default
spec:
machineName: "\${System Information/Manufacturer}-\${System Information/UUID}"
machineInventoryLabels:
manufacturer: "\${System Information/Manufacturer}"
productName: "\${System Information/Product Name}"
EOF
kubectl apply -f $ELEM/registration.yamlO comando cat insere um caractere de escape de barra
(\) para cada $ para que o Bash não os
utilize como gabarito. Remova as barras se estiver copiando manualmente.
Depois que o objeto é criado, encontre e observe o endpoint que foi atribuído:
REGISURL=$(kubectl get machineregistration ele-quickstart-nodes -n fleet-default -o jsonpath='{.status.registrationURL}')Você também pode fazer isso pela IU.
- Extensão de IU
Na extensão OS Management, clique em "Create Registration Endpoint" (Criar endpoint de registro):
Dê um nome para esta configuração.
NotaVocê pode ignorar o campo Cloud Configuration (Configuração de nuvem) já que os dados nele serão substituídos ao executar as etapas a seguir com o Edge Image Builder.
Em seguida, role para baixo e clique em "Add Label" (Adicionar rótulo) para cada rótulo que deseja incluir no recurso criado quando a máquina é registrada. Isso é útil para distinguir as máquinas.
Clique em "Create" (Criar) para salvar a configuração.
Após a criação do registro, você deverá ver o URL dele listado e poderá clicar em "Copy" (Copiar) para copiar o endereço:
DicaSe você clicou fora dessa tela, pode clicar em "Registration Endpoints" (Endpoints de registro) no menu esquerdo e, depois, no nome do endpoint que acabou de criar.
Esse URL será usado na próxima etapa.
2.7 Criar a imagem #
A versão atual do Elemental tem uma maneira de criar a própria mídia de instalação. No SUSE Edge 3.5, isso é feito com o Kiwi e o Edge Image Builder, e o sistema resultante é criado com o SUSE Linux Micro como sistema operacional de base.
Para saber mais detalhes sobre o Kiwi, siga o processo do construtor de imagens do Kiwi (Capítulo 28, Criando imagens atualizadas do SUSE Linux Micro com o Kiwi) para primeiro criar novas imagens e, para o Edge Image Builder, consulte o Guia de Introdução do Edge Image Builder (Capítulo 3, Clusters independentes com o Edge Image Builder) e também a documentação do componente (Capítulo 11, Edge Image Builder).
Em um sistema Linux com o Podman instalado, crie os diretórios e insira a imagem base criada pelo Kiwi:
mkdir -p $ELEM/eib_quickstart/base-images
cp /path/to/{micro-base-image-iso} $ELEM/eib_quickstart/base-images/
mkdir -p $ELEM/eib_quickstart/elementalcurl $REGISURL -o $ELEM/eib_quickstart/elemental/elemental_config.yamlcat << EOF > $ELEM/eib_quickstart/eib-config.yaml
apiVersion: 1.3
image:
imageType: iso
arch: x86_64
baseImage: SL-Micro.x86_64-6.2-Base-SelfInstall-GM.install.iso
outputImageName: elemental-image.iso
operatingSystem:
time:
timezone: Europe/London
ntp:
forceWait: true
pools:
- 2.suse.pool.ntp.org
servers:
- 10.0.0.1
- 10.0.0.2
isoConfiguration:
installDevice: /dev/vda
users:
- username: root
encryptedPassword: \$6\$jHugJNNd3HElGsUZ\$eodjVe4te5ps44SVcWshdfWizrP.xAyd71CVEXazBJ/.v799/WRCBXxfYmunlBO2yp1hm/zb4r8EmnrrNCF.P/
packages:
sccRegistrationCode: XXX
EOFA seção
timeé opcional, mas é altamente recomendado configurá-la para evitar possíveis problemas com certificados e divergência do relógio. Os valores inseridos neste exemplo são meramente ilustrativos. Ajuste-os de acordo com os seus requisitos específicos.A senha não codificada é
eib.O
sccRegistrationCodeé necessário para fazer download e instalar os RPMs exigidos das fontes oficiais (se preferir, faça sideload manual dos RPMselemental-registereelemental-system-agent).O comando
catinsere um caractere de escape de barra (\) para cada$para que o Bash não os utilize como gabarito. Remova as barras se estiver copiando manualmente.O dispositivo de instalação será apagado durante a instalação.
podman run --privileged --rm -it -v $ELEM/eib_quickstart/:/eib \
registry.suse.com/edge/3.5/edge-image-builder:1.3.2 \
build --definition-file eib-config.yamlSe você está inicializando um dispositivo físico, precisa gravar a imagem em uma unidade flash USB, o que pode ser feito com o comando:
sudo dd if=/eib_quickstart/elemental-image.iso of=/dev/<PATH_TO_DISK_DEVICE> status=progress2.8 Inicializar os nós downstream #
Agora que já criamos a mídia de instalação, podemos inicializar os nós downstream com ela.
Para cada um dos sistemas que você quer controlar usando o Elemental, adicione a mídia de instalação e inicialize o dispositivo. Após a instalação, ele será reinicializado e se registrará.
Se você usa a extensão de IU, deve ver o nó listado em "Inventory of Machines" (Inventário de máquinas).
Não remova o meio de instalação antes de ver o prompt de login. Durante a primeira inicialização, os arquivos ainda são acessados no dispositivo USB.
2.9 Criar clusters downstream #
Precisamos criar dois objetos ao provisionar um novo cluster usando o Elemental.
- Linux
- Extensão de IU
O primeiro é o MachineInventorySelectorTemplate. Esse
objeto permite especificar um mapeamento entre os clusters e as máquinas no
inventário.
Crie um seletor que corresponda qualquer máquina no inventário com um rótulo:
cat << EOF > $ELEM/selector.yaml apiVersion: elemental.cattle.io/v1beta1 kind: MachineInventorySelectorTemplate metadata: name: location-123-selector namespace: fleet-default spec: template: spec: selector: matchLabels: locationID: '123' EOFAplique o recurso ao cluster:
kubectl apply -f $ELEM/selector.yamlObtenha o nome da máquina e adicione o rótulo correspondente:
MACHINENAME=$(kubectl get MachineInventory -n fleet-default | awk 'NR>1 {print $1}') kubectl label MachineInventory -n fleet-default \ $MACHINENAME locationID=123Crie um recurso de cluster K3s simples de nó único e aplique-o ao cluster:
cat << EOF > $ELEM/cluster.yaml apiVersion: provisioning.cattle.io/v1 kind: Cluster metadata: name: location-123 namespace: fleet-default spec: kubernetesVersion: v1.34.2+k3s1 rkeConfig: machinePools: - name: pool1 quantity: 1 etcdRole: true controlPlaneRole: true workerRole: true machineConfigRef: kind: MachineInventorySelectorTemplate name: location-123-selector apiVersion: elemental.cattle.io/v1beta1 EOF kubectl apply -f $ELEM/cluster.yaml
Após a criação dos objetos, você deverá ver um novo cluster Kubernetes dar arranque (partida) usando o nó com o qual você acabou de instalar.
2.10 Redefinição de nó (opcional) #
O SUSE Rancher Elemental permite executar uma "redefinição de nó", que pode ser acionada quando um cluster inteiro é excluído do Rancher, um único nó é excluído do cluster ou um nó é excluído manualmente do inventário de máquinas. Esse recurso é útil para redefinir e limpar recursos órfãos e recuperar automaticamente o nó limpo no inventário de máquinas para que possa ser reutilizado. Isso não está habilitado por padrão e, portanto, um sistema que foi removido não será limpo (ou seja, os dados não serão removidos, e os recursos do cluster Kubernetes continuarão operando nos clusters downstream), será necessária uma intervenção manual para limpar os dados e registrar a máquina novamente no Rancher pelo Elemental.
Para habilitar essa funcionalidade por padrão, você precisa garantir que o
MachineRegistration a habilite explicitamente adicionando
config.elemental.reset.enabled: true, por exemplo:
config:
elemental:
registration:
auth: tpm
reset:
enabled: trueNa sequência, todos os sistemas registrados com esse
MachineRegistration receberão automaticamente a anotação
elemental.cattle.io/resettable: 'true' na respectiva
configuração. Para fazer isso manualmente em nós individuais, por exemplo,
porque obteve um MachineInventory existente que não tem
essa anotação ou já implantou os nós, você pode modificar o
MachineInventory e adicionar a configuração
resettable, por exemplo:
apiVersion: elemental.cattle.io/v1beta1
kind: MachineInventory
metadata:
annotations:
elemental.cattle.io/os.unmanaged: 'true'
elemental.cattle.io/resettable: 'true'No SUSE Edge 3.1, o operador Elemental insere um marcador no sistema
operacional que aciona o processo de limpeza automaticamente; ele interrompe
todos os serviços do Kubernetes, remove todos os dados persistentes,
desinstala todos os serviços do Kubernetes, limpa os diretórios restantes do
Kubernetes/Rancher e força o novo registro no Rancher por meio da
configuração original MachineRegistration do
Elemental. Isso é feito automaticamente, não há necessidade de intervenção
manual. O script chamado está disponível em
/opt/edge/elemental_node_cleanup.sh e é acionado pelo
systemd.path depois de inserir o marcador, portanto, sua
execução é imediata.
Com o uso do resettable, a funcionalidade assume que o
comportamento desejado ao remover um nó/cluster do Rancher é limpar os dados
e forçar um novo registro. A perda de dados é certa nessa situação,
portanto, use essa funcionalidade apenas se tiver certeza de que deseja
executar a redefinição automática.
2.11 Próximas etapas #
Veja alguns recursos recomendados para pesquisa depois de usar este guia:
Automação de ponta a ponta no Capítulo 8, Fleet
Mais opções de configuração de rede no Capítulo 12, Rede de borda
3 Clusters independentes com o Edge Image Builder #
O Edge Image Builder (EIB) é uma ferramenta que simplifica o processo de geração de imagens de disco personalizadas e prontas para inicialização (CRB) para inicializar máquinas, mesmo em cenários totalmente air-gapped. O EIB é usado para criar imagens de implantação para uso em todas as três áreas de implantação do SUSE Edge, já que é flexível o suficiente para oferecer desde as menores personalizações, como adicionar um usuário ou definir o fuso horário, até uma imagem amplamente configurada que comporta, por exemplo, configurações de redes complexas, implantações de clusters Kubernetes de vários nós, implantações de cargas de trabalho de clientes e registros na plataforma de gerenciamento centralizado pelo Rancher/Elemental e SUSE Multi-Linux Manager. O EIB é executado como uma imagem de contêiner, o que o torna incrivelmente portátil entre as plataformas e garante que todas as dependências necessárias sejam autossuficientes, exercendo um impacto muito mínimo sobre os pacotes instalados do sistema usado para operar a ferramenta.
Nos cenários de vários nós, o EIB implanta automaticamente o MetalLB e o Endpoint Copier Operator para que os hosts provisionados que usam a mesma imagem criada ingressem em um cluster Kubernetes de maneira automática.
Para obter mais informações, leia a introdução do Edge Image Builder (Capítulo 11, Edge Image Builder).
O Edge Image Builder 1.3.2 suporta a personalização de imagens do SUSE Linux Micro 6.2. As versões mais antigas, como o SUSE Linux Enterprise Micro 5.5 ou 6.0, não são suportadas.
3.1 Pré-requisitos #
Uma máquina host de build AMD64/Intel 64 (física ou virtual) com o SLES 15 SP6.
O mecanismo de contêiner Podman
Uma imagem ISO SelfInstall do SUSE Linux Micro 6.2 criada com o procedimento do construtor Kiwi (Capítulo 28, Criando imagens atualizadas do SUSE Linux Micro com o Kiwi)
Para fins que não sejam de produção, é possível usar o openSUSE Leap 15.6 ou o openSUSE Tumbleweed como máquina host de build. Outros sistemas operacionais podem funcionar, desde que um tempo de execução do contêiner compatível esteja disponível.
3.1.1 Obtendo a imagem do EIB #
A imagem de contêiner do EIB é publicamente disponível e pode ser baixada do registro do SUSE Edge executando o seguinte comando no host de build da imagem:
podman pull registry.suse.com/edge/3.5/edge-image-builder:1.3.23.2 Criando o diretório de configuração de imagem #
Como o EIB é executado dentro de um contêiner, precisamos montar um diretório de configuração do host, o que permite especificar a configuração desejada e, durante o processo de criação, o EIB tem o acesso aos arquivos de entrada necessários e artefatos auxiliares. Esse diretório deve seguir uma estrutura específica. Vamos criá-lo imaginando que ele existe em seu diretório pessoal com o nome "eib":
export CONFIG_DIR=$HOME/eib
mkdir -p $CONFIG_DIR/base-imagesNa etapa anterior, criamos um diretório "base-images" para hospedar a imagem de entrada do SUSE Linux Micro 6.2. Vamos garantir que a imagem seja copiada para o diretório de configuração:
cp /path/to/SL-Micro.x86_64-6.2-Base-SelfInstall-GM.install.iso $CONFIG_DIR/base-images/slemicro.isoDurante a execução do EIB, a imagem base original não é modificada. Uma versão nova e personalizada é criada com a configuração desejada na raiz do diretório de configuração do EIB.
Neste momento, o diretório de configuração deve ter a seguinte aparência:
└── base-images/
└── slemicro.iso3.3 Criando o arquivo de definição de imagem #
O arquivo de definição descreve a maioria das opções configuráveis com suporte no Edge Image Builder. Você encontra um exemplo completo das opções aqui, e nós recomendamos que você consulte o guia de criação de imagens upstream para ver exemplos mais abrangentes do que este que vamos apresentar a seguir. Vamos começar com um arquivo de definição muito básico para nossa imagem do sistema operacional:
cat << EOF > $CONFIG_DIR/iso-definition.yaml
apiVersion: 1.3
image:
imageType: iso
arch: x86_64
baseImage: slemicro.iso
outputImageName: eib-image.iso
EOFEssa definição especifica que estamos gerando uma imagem de saída para um
sistema baseado em AMD64/Intel 64. A imagem que será usada como base para
modificação posterior é uma imagem iso chamada
slemicro.iso, que esperamos que esteja no local
$CONFIG_DIR/base-images/slemicro.iso. Ela também descreve
que, depois que o EIB terminar de modificar a imagem, a imagem de saída se
chamará eib-image.iso e, por padrão, residirá em
$CONFIG_DIR.
Agora a estrutura do nosso diretório deve ter esta aparência:
├── iso-definition.yaml
└── base-images/
└── slemicro.isoNas seções a seguir, vamos analisar alguns exemplos de operações comuns:
3.3.1 Configurando o sistema operacional (SO) #
A seção operatingSystem do EIB é dedicada a configurar o
local de instalação do sistema operacional, o tamanho da imagem etc.
Trata-se de uma seção opcional que não deve ser incluída, a menos que uma ou
mais personalizações sejam aplicadas.
apiVersion: 1.3
image:
imageType: iso
arch: x86_64
baseImage: slemicro.iso
outputImageName: eib-Base-RT-SelfInstall.iso
operatingSystem:
isoConfiguration:
installDevice: /dev/disk/by-id/ata-QEMU_HARDDISK_111-disk1 # first defined diskConfiguração específica do tipo. Dependendo do tipo de imagem que está sendo personalizado, é possível incluir uma das seções opcionais a seguir.
isoConfiguration(opcional): a configuração nessa seção é aplicada apenas a imagens ISO.installDevice(opcional): especifica o disco que deve ser usado como dispositivo de instalação, que precisa ser de bloco, e será definido como padrão para limpar automaticamente os dados encontrados no disco. Além disso, especificar esse atributo aciona uma substituição de GRUB para instalar o sistema operacional de maneira automática, em vez de solicitar que o usuário inicie a instalação, o que permite uma instalação totalmente autônoma e automatizada. Se omitido, será solicitado que o usuário selecione a opção "Instalar" no menu do GRUB, e também o disco de instalação, e confirme que o disco será limpo durante o processo.NotaO dispositivo usado na seção
installDevicepode ser especificado como/dev/sdaou usando a nomenclatura/dev/disk/by-id,/dev/disk/by-pathpara garantir o uso do dispositivo apropriado. Se forem usadas as VMs libvirt, será possível especificar o valor de atributoserialao criar um disco para a VM (por exemplo,serial=111-disk1), assim ele poderá ser usado no valorinstallDevicecom a nomenclaturaby-id; por exemplo,/dev/disk/by-id/ata-QEMU_HARDDISK_111-disk1ao usar dispositivos ATA (libvirtadiciona automaticamente ao ID o prefixoata-QEMU_HARDDISK_para dispositivos ATA ouvirtio-para dispositivos virtio. Consulte o problema #17670 do virtio para obter mais informações).rawConfiguration(opcional): a configuração nessa seção é aplicada apenas a imagens RAW.diskSize(opcional): define o tamanho da imagem de disco bruta desejada para o qual o EIB vai redimensionar a imagem resultante. Isso é importante para garantir que a imagem de disco seja grande o suficiente para acomodar os artefatos que são incorporados nela. É aconselhável definir esse valor um pouco abaixo do tamanho do seu cartão SD (ou dispositivo de bloco, se estiver gravando diretamente em um disco), já que o sistema se expande automaticamente, no momento da inicialização, para preencher o tamanho do dispositivo de bloco. Isso é opcional, mas altamente recomendado. Especifique-o como um número inteiro com "M" (Megabyte), "G" (Gigabyte) ou "T" (Terabyte) como sufixo (por exemplo, "32G").luksKey(obrigatório para imagens criptografadas): a chave LUKS especificada para uma imagem bruta criptografada que é necessária para que o EIB possa concluir o processo de build.expandEncryptedPartition(opcional): desabilitado por padrão. Quando habilitado, expande automaticamente a partição criptografada ao tamanho máximo. Por exemplo, sediskSizeé25Ge este campo étrue, o EIB expande a partição criptografada para25Gdurante o processo de build.
3.3.2 Configurando usuários do sistema operacional #
O EIB permite pré-configurar usuários com informações de login, como senhas
ou chaves SSH, incluindo a definição de uma senha de root fixa. Como parte
deste exemplo, vamos corrigir a senha de root, e o primeiro passo é usar o
OpenSSL para criar uma senha criptografada unidirecional:
openssl passwd -6 SecurePasswordA saída será semelhante a esta:
$6$G392FCbxVgnLaFw1$Ujt00mdpJ3tDHxEg1snBU3GjujQf6f8kvopu7jiCBIhRbRvMmKUqwcmXAKggaSSKeUUOEtCP3ZUoZQY7zTXnC1Em seguida, podemos adicionar uma seção chamada
operatingSystem ao arquivo de definição com uma matriz
users dentro dela. O arquivo resultante terá esta
aparência:
apiVersion: 1.3
image:
imageType: iso
arch: x86_64
baseImage: slemicro.iso
outputImageName: eib-image.iso
operatingSystem:
users:
- username: root
encryptedPassword: $6$G392FCbxVgnLaFw1$Ujt00mdpJ3tDHxEg1snBU3GjujQf6f8kvopu7jiCBIhRbRvMmKUqwcmXAKggaSSKeUUOEtCP3ZUoZQY7zTXnC1É possível também adicionar outros usuários, criar os diretórios pessoais, definir os IDs de usuário, adicionar a autenticação de chave SSH e modificar as informações de grupo. Consulte o guia de criação de imagens upstream para ver mais exemplos.
3.3.3 Configurando o horário do sistema operacional #
A seção time é opcional, mas sua configuração é altamente
recomendada para evitar possíveis problemas com certificados e divergência
do relógio. O EIB configura o chronyd e o /etc/localtime
dependendo desses parâmetros.
operatingSystem:
time:
timezone: Europe/London
ntp:
forceWait: true
pools:
- 2.suse.pool.ntp.org
servers:
- 10.0.0.1
- 10.0.0.2O
timezoneespecifica o fuso horário no formato "região/localidade" (por exemplo, "Europa/Londres"). É possível ver a lista completa executando o comandotimedatectl list-timezonesno sistema Linux.ntp: define atributos relacionados à configuração do NTP (usando o chronyd).
forceWait: solicita que o chronyd tente sincronizar as fontes de horário antes de iniciar outros serviços, com um tempo limite de 180 segundos.
pools: especifica uma lista de pools que o chronyd usará como fontes de dados (usando o
iburstpara melhorar o tempo gasto na sincronização inicial).servers: especifica uma lista de servidores que o chronyd usará como fontes de dados (usando o
iburstpara melhorar o tempo gasto na sincronização inicial).
Os valores apresentados neste exemplo são apenas para fins ilustrativos. Ajuste-os de acordo com seus requisitos específicos.
3.3.4 Adicionando certificados #
Arquivos de certificado com a extensão ".pem" ou ".crt" armazenados no
diretório certificates serão instalados no armazenamento
de certificados global do sistema do nó:
.
├── definition.yaml
└── certificates
├── my-ca.pem
└── my-ca.crtConsulte o guia "Securing Communication with TLS Certificate" (Protegendo a comunicação com o certificado TLS) para obter mais informações.
3.3.5 Adicionando arquivos de sistema operacional #
Os arquivos inseridos no diretório os-files, no diretório
de configuração de imagem, são automaticamente copiados para o sistema de
arquivos da imagem criada. O diretório no diretório exato será mantido
quando copiado. Por exemplo, se há um arquivo no subdiretório chamado
os-files/etc, ele é inserido no diretório
/etc da imagem criada.
Se o diretório os-files existe, ele não pode ficar vazio.
.
├── definition.yaml
└── os-files
└── etc
└── ssh
└── sshd_config3.3.6 Configurando pacotes RPM #
Um dos principais recursos do EIB é o mecanismo para adicionar outros pacotes de software à imagem, dessa forma, o sistema pode aproveitar os pacotes instalados assim que a instalação é concluída. O EIB permite que os usuários especifiquem o seguinte:
Pacotes por nome em uma lista na definição da imagem
Repositórios de rede nos quais pesquisar os pacotes
Credenciais do SUSE Customer Center (SCC) para pesquisar os pacotes listados em repositórios oficiais da SUSE
Por um diretório
$CONFIG_DIR/rpms, fazer sideload dos RPMs personalizados que não existem nos repositórios de redePelo mesmo diretório (
$CONFIG_DIR/rpms/gpg-keys), chaves GPG para habilitar a validação de pacotes de terceiros
Em seguida, o EIB é executado por um processo de resolução de pacote no momento da criação da imagem, usando a imagem base como entrada, e tenta obter e instalar todos os pacotes fornecidos, especificados pela lista ou fornecidos localmente. O EIB faz download de todos os pacotes, incluindo as dependências, em um repositório existente na imagem de saída, e instrui o sistema a instalá-los durante o processo da primeira inicialização. A execução desse processo durante a criação da imagem garante que os pacotes sejam devidamente instalados na plataforma desejada, por exemplo, o nó de borda, durante a primeira inicialização. Isso também é vantajoso em ambientes nos quais você deseja fazer bake dos pacotes adicionais na imagem, em vez de extraí-los pela rede durante a operação, por exemplo, em ambientes air-gapped ou de rede restrita.
Como um exemplo simples para demonstrar esse procedimento, vamos instalar o
pacote RPM nvidia-container-toolkit encontrado no
repositório NVIDIA mantido por fornecedor terceirizado:
packages:
packageList:
- nvidia-container-toolkit
additionalRepos:
- url: https://nvidia.github.io/libnvidia-container/stable/rpm/x86_64O arquivo de definição resultante terá esta aparência:
apiVersion: 1.3
image:
imageType: iso
arch: x86_64
baseImage: slemicro.iso
outputImageName: eib-image.iso
operatingSystem:
users:
- username: root
encryptedPassword: $6$G392FCbxVgnLaFw1$Ujt00mdpJ3tDHxEg1snBU3GjujQf6f8kvopu7jiCBIhRbRvMmKUqwcmXAKggaSSKeUUOEtCP3ZUoZQY7zTXnC1
packages:
packageList:
- nvidia-container-toolkit
additionalRepos:
- url: https://nvidia.github.io/libnvidia-container/stable/rpm/x86_64O exemplo acima é simples, mas para uma totalidade, faça download da chave de assinatura do pacote NVIDIA antes de gerar a imagem:
$ mkdir -p $CONFIG_DIR/rpms/gpg-keys
$ curl -fsSL https://nvidia.github.io/libnvidia-container/gpgkey > $CONFIG_DIR/rpms/gpg-keys/nvidia.gpgA adição de outros RPMs por esse método tem como objetivo incluir componentes de terceiros compatíveis ou pacotes fornecidos (e mantidos) pelo usuário. Esse mecanismo não deve ser usado para adicionar pacotes que não costumam ser suportados no SUSE Linux Micro. Se ele for usado para adicionar componentes de repositórios openSUSE (que não são suportados), inclusive de versões ou pacotes de serviço mais recentes, você poderá acabar com um configuração sem suporte, principalmente quando a resolução de dependência resulta na substituição de partes importantes do sistema operacional, mesmo que o sistema resultante pareça funcionar conforme o esperado. Se você tiver qualquer dúvida, entre em contato com seu representante SUSE para obter ajuda para determinar se a configuração desejada é suportada.
Um guia mais completo com exemplos adicionais está disponível no guia de instalação de pacotes upstream.
3.3.7 Configurando o cluster Kubernetes e as cargas de trabalho dos usuários #
Outro recurso do EIB é a capacidade de usá-lo para automatizar a implantação de clusters Kubernetes altamente disponíveis, tanto de nó único quanto de vários nós, que são "inicializados no local" (ou seja, não exigem a coordenação de nenhuma forma de infraestrutura de gerenciamento centralizado). O principal motivador dessa abordagem são as implantações air-gapped, ou ambientes de rede restrita, mas ela também é útil para inicializar rapidamente clusters independentes, mesmo com acesso à rede total e irrestrito disponível.
Este método permite implantar o sistema operacional personalizado e especificar a configuração do Kubernetes, outros componentes em camadas por meio de gráficos Helm e cargas de trabalho de usuário por meio dos manifestos do Kubernetes fornecidos. No entanto, o princípio do projeto por trás desse método é que pressupomos que o usuário queira o air-gap. Portanto, os itens especificados na definição da imagem serão inseridos na imagem, o que inclui as cargas de trabalho fornecidas pelo usuário. O EIB garante que as imagens descobertas exigidas pelas definições sejam copiadas localmente e exibidas pelo registro da imagem incorporada no sistema implantado resultante.
Neste exemplo, vamos usar nossa definição de imagem existente e especificar uma configuração do Kubernetes (não há uma lista dos sistemas e suas funções, portanto, vamos considerar um nó único), que vai instruir o EIB a provisionar um cluster Kubernetes RKE2 de nó único. Para mostrar a automação da implantação das cargas de trabalho fornecidas pelo usuário (por manifesto) e dos componentes em camadas (por Helm), vamos instalar o KubeVirt por meio do gráfico Helm do SUSE Edge e o NGINX por meio de um manifesto do Kubernetes. A configuração adicional que precisamos para anexar a definição da imagem existente é:
kubernetes:
version: v1.34.2+rke2r1
manifests:
urls:
- https://k8s.io/examples/application/nginx-app.yaml
helm:
charts:
- name: kubevirt
version: 305.0.1+up0.6.0
repositoryName: suse-edge
repositories:
- name: suse-edge
url: oci://registry.suse.com/edge/chartsO arquivo de definição completo resultante agora tem esta aparência:
apiVersion: 1.3
image:
imageType: iso
arch: x86_64
baseImage: slemicro.iso
outputImageName: eib-image.iso
operatingSystem:
users:
- username: root
encryptedPassword: $6$G392FCbxVgnLaFw1$Ujt00mdpJ3tDHxEg1snBU3GjujQf6f8kvopu7jiCBIhRbRvMmKUqwcmXAKggaSSKeUUOEtCP3ZUoZQY7zTXnC1
packages:
packageList:
- nvidia-container-toolkit
additionalRepos:
- url: https://nvidia.github.io/libnvidia-container/stable/rpm/x86_64
kubernetes:
version: v1.34.2+k3s1
manifests:
urls:
- https://k8s.io/examples/application/nginx-app.yaml
helm:
charts:
- name: kubevirt
version: 305.0.1+up0.6.0
repositoryName: suse-edge
repositories:
- name: suse-edge
url: oci://registry.suse.com/edge/chartsHá mais exemplos de opções, como implantações de vários nós, rede personalizada e opções/valores de gráfico Helm, disponíveis na documentação upstream.
3.3.8 Configurando a rede #
No último exemplo deste início rápido, vamos configurar a rede que será criada quando um sistema for provisionado com a imagem gerada pelo EIB. É importante entender que, exceto se uma configuração de rede for especificada, o DHCP usará o modelo padrão em todas as interfaces descobertas no momento da inicialização. No entanto, ela nem sempre é a configuração desejada, principalmente se o DHCP não estiver disponível e você precisar fazer configurações estáticas, configurar estruturas de rede mais complexas, como vínculos, LACP e VLANs, ou substituir determinados parâmetros, por exemplo, nomes de host, servidores DNS e rotas.
O EIB permite fazer configurações por nó (em que o sistema em questão é
identificado exclusivamente por seu endereço MAC) ou uma substituição para
especificar uma configuração idêntica para cada máquina, o que é mais útil
quando não se sabe os endereços MAC do sistema. O EIB usa uma ferramenta
adicional chamada Network Manager Configurator, ou nmc na
forma abreviada, que foi desenvolvida pela equipe do SUSE Edge para que a
configuração de rede personalizada seja aplicada com base no esquema de rede
declarativo nmstate.io e, no
momento da inicialização, identificará o nó em que está sendo inicializado e
aplicará a configuração de rede desejada antes da ativação de quaisquer
serviços.
Agora vamos aplicar uma configuração de rede estática a um sistema com uma
interface única descrevendo o estado desejado da rede em um arquivo
específico do nó (com base no nome de host desejado) no diretório
network exigido:
mkdir $CONFIG_DIR/network
cat << EOF > $CONFIG_DIR/network/host1.local.yaml
routes:
config:
- destination: 0.0.0.0/0
metric: 100
next-hop-address: 192.168.122.1
next-hop-interface: eth0
table-id: 254
- destination: 192.168.122.0/24
metric: 100
next-hop-address:
next-hop-interface: eth0
table-id: 254
dns-resolver:
config:
server:
- 192.168.122.1
- 8.8.8.8
interfaces:
- name: eth0
type: ethernet
state: up
mac-address: 34:8A:B1:4B:16:E7
ipv4:
address:
- ip: 192.168.122.50
prefix-length: 24
dhcp: false
enabled: true
ipv6:
enabled: false
EOFO exemplo acima foi configurado para a sub-rede padrão
192.168.122.0/24 considerando que o teste é executado em
uma máquina virtual. Adapte-o de acordo com o seu ambiente, lembrando do
endereço MAC. Como é possível usar a mesma imagem para provisionar vários
nós, a rede configurada pelo EIB (via nmc) depende da
capacidade de identificar exclusivamente o nó por seu endereço MAC. Como
resultado, durante a inicialização, o nmc aplicará a
configuração de rede correta a cada máquina. Isso significa que você precisa
saber os endereços MAC dos sistemas nos quais deseja instalar. Como
alternativa, o comportamento padrão é confiar no DHCP, mas você pode usar o
gancho configure-network.sh para aplicar uma configuração
comum a todos os nós. Consulte o guia de rede (Capítulo 12, Rede de borda) para obter mais detalhes.
A estrutura do arquivo resultante deverá ter esta aparência:
├── iso-definition.yaml
├── base-images/
│ └── slemicro.iso
└── network/
└── host1.local.yamlA configuração de rede que acabamos de criar será analisada, e os arquivos de conexão necessários do NetworkManager serão automaticamente gerados e inseridos na nova imagem de instalação que o EIB criará. Esses arquivos serão aplicados durante o provisionamento do host, resultando na configuração de rede completa.
Consulte o componente de rede de borda (Capítulo 12, Rede de borda) para ver uma explicação mais abrangente da configuração acima e exemplos desse recurso.
3.4 Criando a imagem #
Agora que temos uma imagem base e uma definição da imagem para o EIB usar,
vamos criar a imagem. Para isso, simplesmente usaremos o
podman para chamar o contêiner do EIB com o comando
"build", especificando o arquivo de definição:
podman run --rm -it --privileged -v $CONFIG_DIR:/eib \
registry.suse.com/edge/3.5/edge-image-builder:1.3.2 \
build --definition-file iso-definition.yamlA saída do comando deve ter esta aparência:
Setting up Podman API listener...
Downloading file: dl-manifest-1.yaml 100% (498/498 B, 9.5 MB/s)
Pulling selected Helm charts... 100% (1/1, 43 it/min)
Generating image customization components...
Identifier ................... [SUCCESS]
Custom Files ................. [SKIPPED]
Time ......................... [SKIPPED]
Network ...................... [SUCCESS]
Groups ....................... [SKIPPED]
Users ........................ [SUCCESS]
Proxy ........................ [SKIPPED]
Resolving package dependencies...
Rpm .......................... [SUCCESS]
Os Files ..................... [SKIPPED]
Systemd ...................... [SKIPPED]
Fips ......................... [SKIPPED]
Elemental .................... [SKIPPED]
Suma ......................... [SKIPPED]
Populating Embedded Artifact Registry... 100% (3/3, 10 it/min)
Embedded Artifact Registry ... [SUCCESS]
Keymap ....................... [SUCCESS]
Configuring Kubernetes component...
The Kubernetes CNI is not explicitly set, defaulting to 'cilium'.
Downloading file: rke2_installer.sh
Downloading file: rke2-images-core.linux-amd64.tar.zst 100% (657/657 MB, 48 MB/s)
Downloading file: rke2-images-cilium.linux-amd64.tar.zst 100% (368/368 MB, 48 MB/s)
Downloading file: rke2.linux-amd64.tar.gz 100% (35/35 MB, 50 MB/s)
Downloading file: sha256sum-amd64.txt 100% (4.3/4.3 kB, 6.2 MB/s)
Kubernetes ................... [SUCCESS]
Certificates ................. [SKIPPED]
Cleanup ...................... [SKIPPED]
Building ISO image...
Kernel Params ................ [SKIPPED]
Build complete, the image can be found at: eib-image.isoA imagem ISO criada é armazenada em
$CONFIG_DIR/eib-image.iso:
├── iso-definition.yaml
├── eib-image.iso
├── _build
│ └── cache/
│ └── ...
│ └── build-<timestamp>/
│ └── ...
├── base-images/
│ └── slemicro.iso
└── network/
└── host1.local.yamlCada build cria uma pasta com marcação de data e hora em
$CONFIG_DIR/_build/, que inclui os registros do build, os
artefatos usados durante o build e os diretórios
combustion e artefacts com todos os
scripts e artefatos adicionados à imagem CRB.
O conteúdo do diretório deve ter esta aparência:
├── build-<timestamp>/
│ │── combustion/
│ │ ├── 05-configure-network.sh
│ │ ├── 10-rpm-install.sh
│ │ ├── 12-keymap-setup.sh
│ │ ├── 13b-add-users.sh
│ │ ├── 20-k8s-install.sh
│ │ ├── 26-embedded-registry.sh
│ │ ├── 48-message.sh
│ │ ├── network/
│ │ │ ├── host1.local/
│ │ │ │ └── eth0.nmconnection
│ │ │ └── host_config.yaml
│ │ ├── nmc
│ │ └── script
│ │── artefacts/
│ │ │── registry/
│ │ │ ├── hauler
│ │ │ ├── nginx:<version>-registry.tar.zst
│ │ │ ├── rancher_kubectl:<version>-registry.tar.zst
│ │ │ └── registry.suse.com_suse_sles_15.6_virt-operator:<version>-registry.tar.zst
│ │ │── rpms/
│ │ │ └── rpm-repo
│ │ │ ├── addrepo0
│ │ │ │ ├── nvidia-container-toolkit-<version>.rpm
│ │ │ │ ├── nvidia-container-toolkit-base-<version>.rpm
│ │ │ │ ├── libnvidia-container1-<version>.rpm
│ │ │ │ └── libnvidia-container-tools-<version>.rpm
│ │ │ ├── repodata
│ │ │ │ ├── ...
│ │ │ └── zypper-success
│ │ └── kubernetes/
│ │ ├── rke2_installer.sh
│ │ ├── registries.yaml
│ │ ├── server.yaml
│ │ ├── images/
│ │ │ ├── rke2-images-cilium.linux-amd64.tar.zst
│ │ │ └── rke2-images-core.linux-amd64.tar.zst
│ │ ├── install/
│ │ │ ├── rke2.linux-amd64.tar.gz
│ │ │ └── sha256sum-amd64.txt
│ │ └── manifests/
│ │ ├── dl-manifest-1.yaml
│ │ └── kubevirt.yaml
│ ├── createrepo.log
│ ├── eib-build.log
│ ├── embedded-registry.log
│ ├── helm
│ │ └── kubevirt
│ │ └── kubevirt-0.4.0.tgz
│ ├── helm-pull.log
│ ├── helm-template.log
│ ├── iso-build.log
│ ├── iso-build.sh
│ ├── iso-extract
│ │ └── ...
│ ├── iso-extract.log
│ ├── iso-extract.sh
│ ├── modify-raw-image.sh
│ ├── network-config.log
│ ├── podman-image-build.log
│ ├── podman-system-service.log
│ ├── prepare-resolver-base-tarball-image.log
│ ├── prepare-resolver-base-tarball-image.sh
│ ├── raw-build.log
│ ├── raw-extract
│ │ └── ...
│ └── resolver-image-build
│ └──...
└── cache
└── ...Se houver falha no build, eib-build.log será o primeiro
registro com as informações. A partir disso, ele vai direcionar você para o
componente com falha para depuração.
Neste ponto, você deve ter uma imagem pronta para uso que:
Implantar o SUSE Linux Micro 6.2
Configurará a senha de root.
Instalará o pacote
nvidia-container-toolkit.Configurará um registro de contêiner incorporado para enviar o conteúdo localmente.
Instalará o RKE2 de nó único.
Configurará a rede estática.
Instalará o KubeVirt.
Implantará um manifesto fornecido pelo usuário.
3.5 Depurando o processo de criação da imagem #
Em caso de falha no processo de criação de imagem, consulte o guia de depuração upstream.
3.6 Testando a imagem recém-criada #
Para obter instruções de como testar a imagem do CRB recém-criada, consulte o guia de teste de imagem upstream.
4 SUSE Multi-Linux Manager #
A versão do SUSE Multi-Linux Manager incluída no SUSE Edge 3.5 (5.0.6) ainda não é compatível com o SUSE Linux Micro 6.2. Ela será atualizada e compatível com versões futuras do SUSE Edge 3.5.
O SUSE Multi-Linux Manager faz parte do SUSE Edge para oferecer automação e controle para sempre manter o SUSE Linux Micro atualizado como sistema operacional subjacente em todos os nós da sua implantação de borda. É possível usá-lo também para gerenciar o Kubernetes e os aplicativos implantados no Kubernetes em seus nós de borda.
O objetivo deste início rápido é agilizar ao máximo para você a instalação e configuração do SUSE Multi-Linux Manager para fornecer as atualizações de sistema operacional para seus nós de borda. O guia de início rápido não aborda tópicos como dimensionar armazenamento, criar e gerenciar canais de software adicionais para fins de preparação ou gerenciar usuários, grupos de sistemas e organizações para implantações de maior porte. Para uso em produção, é altamente recomendável familiarizar-se com a documentação completa do SUSE Multi-Linux Manager.
As seguintes etapas são necessárias para preparar o SUSE Edge para uso eficaz do SUSE Multi-Linux Manager:
Implantar e configurar o SUSE Multi-Linux Manager Server.
Sincronizar os repositórios de pacotes do SUSE Linux Micro.
Criar grupos de sistemas.
Criar chaves de ativação.
Usar o Edge Image Builder para preparar a mídia de instalação para registro do SUSE Multi-Linux Manager.
4.1 Implantar o SUSE Multi-Linux Manager Server #
Se você já tem uma instância do SUSE Multi-Linux Manager 5.0.6 em execução, pode ignorar esta etapa.
Você pode executar o SUSE Multi-Linux Manager Server em um servidor físico dedicado, como uma máquina virtual em seu próprio hardware, ou na nuvem. São fornecidas imagens pré-configuradas da máquina virtual para o SUSE Multi-Linux Server para nuvens públicas suportadas.
Neste início rápido, usamos a imagem "qcow2"
SUSE-Manager-Server.x86_64-5.0.4-Qcow-5.0-2025-04.qcow2
para AMD64/Intel 64, que você encontra em https://www.suse.com/download/suse-manager/
ou no SUSE Customer Center. Essa imagem atua como uma máquina virtual em
hipervisores como o KVM. Verifique sempre se há uma versão mais recente da
imagem e use-a para novas instalações.
Você também pode instalar o SUSE Multi-Linux Manager Server em qualquer outra arquitetura de hardware compatível. Nesse caso, escolha a imagem correspondente à arquitetura.
Depois de fazer download da imagem, crie uma máquina virtual que atenda pelo menos às seguintes especificações mínimas de hardware:
16 GB de RAM
4 núcleos físicos ou virtuais
um dispositivo de blocos adicional com, no mínimo, 100 GB
Com a imagem qcow2, não há necessidade de instalar o sistema operacional. É possível anexar a imagem diretamente como a partição raiz.
Configure a rede para que os nós de borda possam acessar o SUSE Multi-Linux Manager Server posteriormente com um nome de host que inclua o nome de domínio completo e qualificado ("FQDN", Fully Qualified Domain Name)!
Quando você inicializa o SUSE Multi-Linux Manager pela primeira vez, precisa fazer algumas configurações iniciais:
Selecionar o layout do seu teclado
Aceitar o contrato de licença
Selecionar seu fuso horário
Inserir a senha de root do sistema operacional
As etapas seguintes precisam ser realizas como usuário "root":
Na etapa seguinte, você precisará do código de registro para a extensão do SUSE Multi-Linux Manager, que está disponível no SUSE Customer Center. É possível usar o mesmo código para o registro tanto do SUSE Linux Micro quanto do SUSE Multi-Linux Manager:
Registre o SUSE Linux Micro:
transactional-update register -r <REGCODE> -e <your_email>Registre o SUSE Multi-Linux Manager:
transactional-update register -p SUSE-Manager-Server/5.0/x86_64 -r <REGCODE>A string do produto depende da arquitetura de hardware. Por exemplo, se você usa o SUSE Multi-Linux Manager em um sistema Arm de 64 bits, a string é "SUSE-Manager-Server/5.0/aarch64".
Reiniciar
Atualize o sistema:
transactional-updateReinicialize para aplicar as atualizações (se houver).
O SUSE Multi-Linux Manager é oferecido por um contêiner gerenciado pelo
Podman. O comando mgradm cuida da instalação e da
configuração para você.
É muito importante configurar o nome de host no SUSE Multi-Linux Manager Server com um nome de domínio completo e qualificado ("FQDN", Fully Qualified Domain Name) que os nós de borda que você deseja gerenciar possam resolver apropriadamente na rede!
Antes de instalar e configurar o contêiner do SUSE Multi-Linux Manager
Server, você precisa preparar o dispositivo de bloco extra que já
adicionou. Para isso, você deve saber o nome que a máquina virtual deu ao
dispositivo. Por exemplo, se o dispositivo de bloco é
/dev/vdb, é possível configurá-lo para uso com o SUSE
Multi-Linux Manager por meio do seguinte comando:
mgr-storage-server /dev/vdbImplante o SUSE Multi-Linux Manager:
mgradm install podman <FQDN>Insira a senha para o certificado de CA. Essa senha deve ser diferente das suas senhas de login. Em geral, você não precisa inseri-la posteriormente, mas é bom anotá-la.
Insira a senha do usuário "admin". Esse é o usuário inicial para fazer login no SUSE Multi-Linux Manager. Você pode criar outros usuários com direitos completos ou restritos no futuro.
4.2 Configurar o SUSE Multi-Linux Manager #
Após a conclusão da implantação, faça login na IU da web do SUSE Multi-Linux Manager usando o nome de host que você já forneceu. O usuário inicial é "admin". Use a senha informada na etapa anterior.
Para a etapa seguinte, você precisa das credenciais da sua organização, que estão na segunda subguia da guia "Usuários" da organização no SUSE Customer Center. Com essas credenciais, o SUSE Multi-Linux Manager pode sincronizar todos os produtos que você assinou.
Selecione Admin > Assistente de configuração.
Na guia Credenciais da Organização, crie uma nova
credencial com seu Nome de usuário e
Senha que constam no SUSE Customer Center.
Vá para a guia seguinte Produtos SUSE. Aguarde o término
da primeira sincronização de dados com o SUSE Customer Center.
Depois que a lista for preenchida, use o filtro para mostrar apenas o "Micro
6.2". Marque a caixa do SUSE Linux Micro 6.2 referente à arquitetura de
hardware na qual os nós de borda serão executados (x86_64
ou aarch64).
Clique em Adicionar produtos para adicionar o repositório
("canal") de pacotes principal do SUSE Linux Micro e, automaticamente, o
canal para as ferramentas do cliente SUSE Manager como um subcanal.
Dependendo da sua conexão com a Internet, a primeira sincronização levará algum tempo. Você já pode iniciar as etapas seguintes:
Em Sistemas > Grupos do Sistema, crie pelo menos um
grupo em que seus sistemas ingressarão quando forem integrados. Os grupos
são importantes para categorizar os sistemas de modo que você possa aplicar
uma configuração ou ações a todo o conjunto de sistemas de uma vez. Por
concepção, eles são similares aos rótulos no Kubernetes.
Clique em + Criar Grupo.
Insira um nome abreviado, por exemplo, "Nós de borda", e uma descrição longa.
Em Sistemas > Chaves de ativação, crie pelo menos uma
chave de ativação. Pense nas chaves de ativação como perfis de configuração
que são automaticamente aplicados aos sistemas depois de integrados ao SUSE
Multi-Linux Manager. Para adicionar determinados nós de borda a grupos
diferentes ou usar outra configuração, você pode criar chaves de ativação
separadas para eles e usá-las no Edge Image Builder para criar uma mídia de
instalação personalizada.
Um caso de uso avançado comum das chaves de ativação é para atribuir clusters de teste aos canais de software com as atualizações mais recentes, e os clusters de produção aos canais de software que apenas recebem essas atualizações mais recentes depois que você as testou no cluster de teste.
Clique em + Criar chave.
Escolha uma descrição resumida, por exemplo, "Nós de borda". Insira um nome exclusivo que identifique a chave, por exemplo, "edge-x86_64" para os nós de borda com arquitetura de hardware AMD64/Intel 64. Um prefixo de número é automaticamente adicionado à chave. Para a organização padrão, o número é sempre "1". Se você criar mais organizações no SUSE Multi-Linux Manager e gerar chaves para elas, esse número poderá ser diferente.
Se você não criou canais de software clonados, pode manter a configuração do canal base como "padrão do SUSE Manager". Isso atribui automaticamente o repositório de atualização correto do SUSE aos nós de borda.
Como "canal filho", selecione o controle deslizante para "incluir recomendações" referente à arquitetura de hardware para a qual a chave de ativação é usada. Dessa forma, o "SUSE-Manager-Tools-For-SL-Micro-6.2" será adicionado ao canal.
Na guia "Grupos", adicione o grupo criado. Todos os nós integrados por meio dessa chave de ativação serão automaticamente adicionados a esse grupo.
4.3 Criar uma imagem de instalação personalizada com o Edge Image Builder #
Para usar o Edge Image Builder, você precisa apenas de um ambiente para iniciar o contêiner baseado em Linux com o Podman.
Na verdade, para configuração mínima de laboratório, podemos usar a mesma máquina virtual na qual o SUSE Multi-Linux Manager Server está em execução. Verifique se você tem espaço em disco suficiente na máquina virtual! Essa configuração não é recomendada para uso em produção. Consulte a Seção 3.1, “Pré-requisitos” para saber quais sistemas operacionais host foram testados com o Edge Image Builder.
Faça login no host do SUSE Multi-Linux Manager Server como root.
Acesse o contêiner do Edge Image Builder:
podman pull registry.suse.com/edge/3.5/edge-image-builder:1.3.2Crie o diretório /opt/eib e o subdiretório
base-images:
mkdir -p /opt/eib/base-imagesNeste início rápido, usamos a variante de "autoinstalação" da imagem do SUSE Linux Micro. Posteriormente, essa imagem poderá ser gravada em uma unidade removível USB física que você pode usar para instalação em servidores físicos. Se o servidor tem a opção de anexar remotamente as ISOs de instalação por um BMC (Baseboard Management Controller), você também pode adotar essa abordagem. Por fim, também é possível usar essa imagem com grande parte das ferramentas de virtualização.
Para pré-carregar a imagem diretamente em um nó físico ou iniciá-la de uma VM, você também pode usar a variante de imagem "bruta".
Você encontra essas imagens no SUSE Customer Center ou em https://www.suse.com/download/sle-micro/
Faça download ou copie a imagem
SL-Micro.x86_64-6.2-Default-SelfInstall-GM.install.iso
para o diretório base-images e dê o nome "slemicro.iso".
A criação de imagens AArch64 em um host de build baseado em Arm é uma prévia de tecnologia no SUSE Edge 3.5 que deve funcionar, mas ainda não tem suporte. Se você quer testá-la, precisa executar o Podman em uma máquina Arm de 64 bits e substituir "x86_64" por "aarch64" em todos os exemplos e trechos de código.
Em /opt/eib, crie um arquivo chamado
iso-definition.yaml. Essa é a definição do seu build para
o Edge Image Builder.
Veja a seguir um exemplo simples que instala o SL Micro 6.2, define uma senha de root, um usuário adicional e o mapa de chaves, inicia a IU gráfica do Cockpit e registra seu nó no SUSE Multi-Linux Manager:
apiVersion: 1.3
image:
imageType: iso
arch: x86_64
baseImage: slemicro.iso
outputImageName: eib-image.iso
operatingSystem:
users:
- username: root
createHomeDir: true
encryptedPassword: $6$aaBTHyqDRUMY1HAp$pmBY7.qLtoVlCGj32XR/Ogei4cngc3f4OX7fwBD/gw7HWyuNBOKYbBWnJ4pvrYwH2WUtJLKMbinVtBhMDHQIY0
- username: admin
createHomeDir: true
encryptedPassword: $6$8EGZXU1iFcLiHHxk$Hs3nVtzO.yZhApT.YBHaNvLRZvXG3Iv/km92BtiNiGXhSSUG0ZbNHxlm7c//ROFj3W9M5xIkB.RLQpPKOFxP91
keymap: de
systemd:
enable:
- cockpit.socket
packages:
noGPGCheck: true
suma:
host: ${fully qualified hostname of your SUSE Multi-Linux Manager Server}
activationKey: 1-edge-x86_64O Edge Image Builder também configura a rede, instala automaticamente o Kubernetes no nó e até implanta aplicativos por gráficos Helm. Consulte o Capítulo 3, Clusters independentes com o Edge Image Builder para ver exemplos mais completos.
Para baseImage, especifique o nome real da ISO no
diretório base-images que deseja usar.
Neste exemplo, a senha de root é "root". Consulte a Seção 3.3.2, “Configurando usuários do sistema operacional” para criar um hash para a senha segura que deseja usar.
Como o Cockpit proíbe a conexão como usuário root, é necessário um usuário adicional. Neste exemplo, o usuário em questão é "admin" com a senha "admin".
Defina o mapa do teclado com o layout desejado para o sistema após a instalação.
Usamos a opção noGPGCheck: true porque não vamos fornecer
uma chave GPG para verificar pacotes RPM. Um guia completo com uma
configuração mais segura que recomendamos para uso em produção está
disponível no guia
de instalação de pacotes upstream.
Como já foi mencionado várias vezes, o host do SUSE Multi-Linux Manager exige um nome de host completo e qualificado que possa ser resolvido na rede em que os nós de borda serão inicializados.
O valor de activationKey precisa corresponder à chave que
você criou no SUSE Multi-Linux Manager.
Para criar uma imagem de instalação que registre automaticamente os nós de borda no SUSE Multi-Linux Manager após a instalação, você também precisa preparar dois artefatos:
pacote Salt minion para instalar o agente de gerenciamento para o SUSE Multi-Linux Manager
certificado de CA do servidor SUSE Multi-Linux Manager
4.3.1 Fazer download do pacote venv-salt-minion #
Em /opt/eib, crie o subdiretório rpms.
Faça download do pacote venv-salt-minion do seu servidor
SUSE Multi-Linux Manager para esse diretório. Você pode obtê-lo pela IU da
web localizando o pacote em Software > Lista de canais
e fazendo download dele do canal SUSE-Manager-Tools, ou fazer download dele
do "repositório de inicialização" do SUSE Multi-Linux Manager com uma
ferramenta como curl:
curl -O http://${HOSTNAME_OF_SUSE_MANAGER}/pub/repositories/slmicro/6/1/bootstrap/x86_64/venv-salt-minion-3006.0-8.1.x86_64.rpmO nome do pacote real pode ser diferente se uma nova versão já foi lançada. Se houver vários pacotes para seleção, escolha sempre o mais recente.
A solução alternativa para o problema documentado nas Notas
de lançamento do SUSE Multi-Linux Manager é armazenar a versão mais
recente do pacote de chaves de build no diretório rpms
(suse-build-key-12.0-slfo.1.1_3.1.noarch.rpm quando esta
documentação foi criada). Você o encontra na seção
Software do SUSE Multi-Linux Manager, na guia
Pacotes do canal Pool do SL Micro. Há um botão
Download na visualização de Detalhes.
4.4 Fazer download do certificado de CA do SUSE Multi-Linux Manager #
Em /opt/eib, crie o subdiretório
certificates.
Faça download do certificado de CA do SUSE Multi-Linux Manager para esse diretório:
curl -O http://${HOSTNAME_OF_SUSE_MANAGER}/pub/RHN-ORG-TRUSTED-SSL-CERTVocê deve renomear o certificado para
RHN-ORG-TRUSTED-SSL-CERT.crt. Depois disso, o Edge Image
Builder garantirá que ele seja instalado e ativado no nó de borda durante a
instalação.
Agora execute o Edge Image Builder:
cd /opt/eib
podman run --rm -it --privileged -v /opt/eib:/eib \
registry.suse.com/edge/3.5/edge-image-builder:1.3.2 \
build --definition-file iso-definition.yamlSe você usou outro nome para o arquivo de definição YAML e quer usar uma versão diferente do Edge Image Builder, precisa adaptar o comando de acordo.
Após o término da criação, a ISO de instalação estará no diretório
/opt/eib como eib-image.iso.
Agora é possível usar essa imagem para implantar nós que tentarão fazer o registro no SUSE Multi-Linux Manager.
Após a instalação completa do nó, você verá a respectiva chave listada como
pendente na seção Salt/Chaves do SUSE
Multi-Linux Manager. Depois que você aceitar a chave, o nó será integrado
automaticamente ao SUSE Multi-Liux Manager e exibido na lista
Sistemas após o término do processo. Ele receberá os
grupos do sistema que você especificou na chave de ativação.
Em seguida, agende uma reinicialização antes de aplicar qualquer outra configuração.
É possível automatizar por completo a aceitação da chave usando as listas de permissões conforme descrito aqui.
Parte II Componentes #
Lista de componentes do Edge
- 5 Rancher
Consulte a documentação do Rancher no site https://ranchermanager.docs.rancher.com/v2.13.
- 6 Extensões do Rancher Dashboard
As extensões permitem que usuários, desenvolvedores, parceiros e clientes estendam e aprimorem a IU do Rancher. O SUSE Edge oferece extensões de painel do KubeVirt.
- 7 Rancher Turtles
Consulte a documentação do Rancher Turtles em https://documentation.suse.com/cloudnative/cluster-api/
- 8 Fleet
Fleet é um mecanismo de gerenciamento e implantação de contêineres desenvolvido para oferecer aos usuários mais controle sobre o cluster local e monitoramento constante por GitOps. O foco do Fleet não está apenas na capacidade de ajustar a escala, mas também em proporcionar aos usuários um alto grau…
- 9 SUSE Linux Micro
Consulte a documentação oficial do SUSE Linux Micro
- 10 Metal3
Metal3 é um projeto da CNCF que oferece recursos de gerenciamento de infraestrutura bare metal para Kubernetes.
- 11 Edge Image Builder
Consulte o repositório oficial.
- 12 Rede de borda
Esta seção descreve a abordagem de configuração de rede na solução SUSE Edge. Vamos mostrar como configurar o NetworkManager no SUSE Linux Micro de maneira declarativa e explicar como as ferramentas relacionadas são integradas.
- 13 Elemental
Elemental é uma pilha de software que possibilita o gerenciamento de sistema operacional nativo de nuvem e totalmente centralizado com o Kubernetes. A pilha Elemental consiste em vários componentes que residem no próprio Rancher ou em nós de borda. Os componentes principais são:
- 14 K3s
K3s é uma distribuição Kubernetes certificada e altamente disponível desenvolvida para cargas de trabalho de produção em locais autônomos, remotos e com restrição de recursos ou dentro de aplicações IoT.
- 15 RKE2
Consulte a documentação oficial do RKE2.
- 16 SUSE Storage
O SUSE Storage é um sistema de armazenamento em blocos distribuído, leve, confiável e amigável projetado para Kubernetes. Trata-se de um produto com base no Longhorn, um projeto de código-fonte aberto inicialmente desenvolvido pela Rancher Labs e que agora é incubado pela CNCF.
- 17 SUSE Security
O SUSE Security é uma solução de segurança para Kubernetes que proporciona segurança de rede L7, de runtime e da cadeia de suprimento, e verificações de conformidade, em um pacote consistente.
- 18 MetalLB
Consulte a documentação oficial do MetalLB.
- 19 Endpoint Copier Operator
Endpoint Copier Operator é um operador do Kubernetes que tem como finalidade criar uma cópia de um serviço e endpoint do Kubernetes e mantê-los sincronizados.
- 20 Edge Virtualization
Esta seção descreve como usar o Edge Virtualization para executar máquinas virtuais em nós de borda. O Edge Virtualization foi projetado para casos de uso de virtualização leve, em que se espera o uso de um fluxo de trabalho comum para implantação e gerenciamento de aplicativos tanto virtualizados q…
- 21 System Upgrade Controller
Consulte a documentação do System Upgrade Controller.
- 22 Controller de upgrade
Um controlador do Kubernetes que faz upgrades dos seguintes componentes da plataforma SUSE Edge:
- 23 SUSE Multi-Linux Manager
O SUSE Multi-Linux Manager está incluído no SUSE Edge para oferecer a automação e o controle que mantêm o sistema operacional SUSE Linux Micro subjacente sempre atualizado em todos os nós da implantação de borda.
5 Rancher #
Consulte a documentação do Rancher no site https://ranchermanager.docs.rancher.com/v2.13.
O Rancher é uma plataforma de gerenciamento Kubernetes avançada e de código-fonte aberto que simplifica a implantação, as operações e o monitoramento de clusters Kubernetes em vários ambientes. Se você gerencia clusters no local, na nuvem ou na borda, o Rancher oferece uma plataforma unificada e centralizada para todas as suas necessidades do Kubernetes.
5.1 Principais recursos do Rancher #
Gerenciamento multicluster: a interface intuitiva do Rancher permite gerenciar cluster Kubernetes de qualquer lugar: nuvens públicas, centro de dados privados e locais de borda.
Segurança e conformidade: o Rancher impõe políticas de segurança, controle de acesso com base em função (RBAC, Role-Based Access Control) e padrões de conformidade de acordo com o seu cenário do Kubernetes.
Operações de cluster simplificadas: o Rancher automatiza o provisionamento de clusters, faz upgrade e soluciona problemas, simplificando as operações do Kubernetes para equipes de todos os tamanhos.
Catálogo de aplicativos centralizado: o catálogo de aplicativos do Rancher oferece uma variedade de gráficos Helm e operadores do Kubernetes, o que facilita a implantação e o gerenciamento de aplicativos conteinerizados.
Entrega contínua: o Rancher oferece suporte a GitOps e pipelines de CI/CD, o que automatiza e simplifica os processos de entrega dos aplicativos.
5.2 Uso do Rancher no SUSE Edge #
O Rancher oferece várias funcionalidades importantes para a pilha do SUSE Edge:
5.2.1 Gerenciamento centralizado do Kubernetes #
Nas implantações de borda típicas com vários clusters distribuídos, o Rancher atua como um plano de controle central para gerenciar os clusters Kubernetes. Ele oferece uma interface unificada para provisionamento, upgrade, monitoramento e solução de problemas, simplificando as operações e garantindo a consistência.
5.2.2 Implantação de clusters simplificada #
O Rancher simplifica a criação de clusters Kubernetes no sistema operacional leve SUSE Linux Micro, o que facilita a distribuição da infraestrutura de borda com recursos avançados do Kubernetes.
5.2.3 Implantação e gerenciamento de aplicativos #
O catálogo de aplicativos integrado do Rancher simplifica a implantação e o gerenciamento de aplicativos conteinerizados nos clusters SUSE Edge, facilitando a implantação de cargas de trabalho de borda.
5.2.4 Imposição de segurança e políticas #
O Rancher oferece ferramentas de governança com base em política, controle de acesso com base em função (RBAC, Role-Based Access Control) e integração com provedores de autenticação externos. Isso ajuda a manter a segurança e a conformidade das implantações do SUSE Edge, o que é crítico em ambientes distribuídos.
5.3 Melhores práticas #
5.3.1 GitOps #
O Rancher inclui o Fleet como componente incorporado que permite gerenciar configurações de clusters e implantações de aplicativos com um código armazenado em git.
5.3.2 Observabilidade #
O Rancher inclui ferramentas incorporadas de monitoramento e registro, como Prometheus e Grafana, para insights abrangentes sobre a integridade e o desempenho do seu cluster.
5.4 Instalando com o Edge Image Builder #
O SUSE Edge usa o Capítulo 11, Edge Image Builder para personalizar as imagens base do sistema operacional SUSE Linux Micro. Leia a Seção 27.6, “Instalação do Rancher” para instalação air-gapped do Rancher em clusters Kubernetes provisionados pelo EIB.
5.5 Recursos adicionais #
6 Extensões do Rancher Dashboard #
As extensões permitem que usuários, desenvolvedores, parceiros e clientes estendam e aprimorem a IU do Rancher. O SUSE Edge oferece extensões de painel do KubeVirt.
Consulte a documentação
do Rancher para obter informações gerais sobre as extensões
do Rancher Dashboard.
6.1 Instalação #
Todos os componentes do SUSE Edge 3.5, incluindo as extensões de painel, são distribuídos como artefatos OCI. Para instalar as extensões do SUSE Edge, você pode usar a IU do Rancher Dashboard, o Helm ou o Fleet:
6.1.1 Instalando a IU do Rancher Dashboard #
Clique em Extensions (Extensões) na seção Configuration (Configuração) da barra lateral de navegação.
Na página de extensões, clique no menu de três pontos na parte superior direita e selecione Manage Repositories (Gerenciar repositórios).
Cada extensão é distribuída por seu próprio artefato OCI. Elas estão disponíveis no repositório de gráficos Helm do SUSE Edge.
Na página Repositories (Repositórios), clique em
Create(Criar).No formulário, especifique o nome e o URL do repositório e clique em
Create(Criar).URL do repositório de gráficos Helm do SUSE Edge:
oci://registry.suse.com/edge/chartsVeja que o repositório de extensões foi adicionado à lista com o estado
Active(Ativo).Volte para Extensions (Extensões) na seção Configuration (Configuração) da barra lateral de navegação.
Na guia Available (Disponível), veja as extensões disponíveis para instalação.
No cartão da extensão, clique em
Install(Instalar) e confirme a instalação.Após a instalação da extensão, a IU do Rancher exibe um prompt para recarregar a página, conforme descrito na
página de instalação de extensões da documentação do Rancher(em inglês).
6.1.2 Instalando com o Helm #
# KubeVirt extension
helm install kubevirt-dashboard-extension oci://registry.suse.com/edge/charts/kubevirt-dashboard-extension --version 305.0.4+up1.3.3 --namespace cattle-ui-plugin-systemÉ preciso instalar as extensões no namespace
cattle-ui-plugin-system.
Após a instalação de uma extensão, a IU do Rancher Dashboard deverá ser recarregada.
6.1.3 Instalando com o Fleet #
A instalação de extensões de dashboard com o Fleet requer a definição de um
recurso gitRepo que aponte para um repositório Git com um
ou mais arquivos de configuração de bundle fleet.yaml
personalizados.
# KubeVirt extension fleet.yaml
defaultNamespace: cattle-ui-plugin-system
helm:
releaseName: kubevirt-dashboard-extension
chart: oci://registry.suse.com/edge/charts/kubevirt-dashboard-extension
version: "305.0.4+up1.3.3"A propriedade releaseName é necessária e precisa
corresponder ao nome da extensão para instalá-la corretamente.
cat <<- EOF | kubectl apply -f -
apiVersion: fleet.cattle.io/v1alpha1
metadata:
name: edge-dashboard-extensions
namespace: fleet-local
spec:
repo: https://github.com/suse-edge/fleet-examples.git
branch: main
paths:
- fleets/kubevirt-dashboard-extension/
EOFPara obter mais informações, consulte o Capítulo 8, Fleet e
o repositório fleet-examples.
Após a instalação das extensões, elas serão listadas na seção Extensions (Extensões) nas guias Installed (Instaladas). Como não são instaladas via
Apps/Marketplace, elas são marcadas com o rótulo
Third-Party (Terceiros).
6.2 Extensão de dashboard KubeVirt #
A extensão KubeVirt fornece gerenciamento de máquinas virtuais básicas para a IU do Rancher Dashboard. Seus recursos estão descrito na Seção 20.7.2, “Usando a extensão KubeVirt do Rancher Dashboard”.
7 Rancher Turtles #
Consulte a documentação do Rancher Turtles em https://documentation.suse.com/cloudnative/cluster-api/
O Rancher Turtles é um operador do Kubernetes que proporciona integração entre o Rancher Manager e a Cluster API (CAPI), com o objetivo de levar suporte completo para CAPI ao Rancher.
7.1 Principais recursos do Rancher Turtles #
Importar automaticamente clusters CAPI para o Rancher instalando o Rancher Cluster Agent nos clusters provisionados pela CAPI.
Instalar e configurar as dependências do controlador CAPI pelo CAPI Operator.
Gerenciar dependências do provedor CAPI instaladas com a API
CAPIProvider
7.2 Uso do Rancher Turtles no SUSE Edge #
A pilha do SUSE Edge inclui um gráfico Helm
rancher-turtles-providers que habilita determinados
provedores CAPI por meio da API CAPIProvider:
Provedor de plano de controle e inicialização RKE2
Os componentes do provedor de infraestrutura do Metal3 (Capítulo 10, Metal3)
Provedor IPAM do Metal3 (Capítulo 10, Metal3) (incompatível no momento)
Provedor do complemento Fleet
Há suporte apenas para os provedores padrão instalados pelo gráfico agrupador. Os provedores alternativos de plano de controle, inicialização e infraestrutura não são suportados atualmente como parte da pilha do SUSE Edge.
7.3 Instalando o Rancher Turtles #
A partir do Rancher 2.13, o Rancher Turtles está habilitado por padrão na instalação do Rancher.
É possível instalar os provedores do Rancher Turtles seguindo o Guia de Início Rápido do Metal3 (Capítulo 1, Implantações automatizadas de BMC com Metal3) ou a documentação do Cluster de Gerenciamento (Capítulo 41, Configurando o cluster de gerenciamento).
7.4 Recursos adicionais #
8 Fleet #
Fleet é um mecanismo de gerenciamento e implantação de contêineres desenvolvido para oferecer aos usuários mais controle sobre o cluster local e monitoramento constante por GitOps. O foco do Fleet não está apenas na capacidade de ajustar a escala, mas também em proporcionar aos usuários um alto grau de controle e visibilidade para monitorar exatamente o que está instalado no cluster.
O Fleet gerencia implantações do Git de arquivos YAML brutos no Kubernetes, gráficos Helm, Kustomize ou qualquer combinação dos três. Seja qual for a fonte, todos os recursos são dinamicamente convertidos em gráficos Helm, e o Helm é usado como mecanismo para implantar todos os recursos no cluster. Como resultado, os usuários aproveitam um alto grau de controle, consistência e auditabilidade dos clusters.
Para obter informações sobre o funcionamento do Fleet, consulte Fleet Architecture (em inglês).
8.1 Instalando o Fleet com o Helm #
O Fleet está incorporado ao Rancher, mas também é possível instalá-lo como aplicativo independente em qualquer cluster Kubernetes que usa o Helm.
8.2 Usando o Fleet com o Rancher #
O Rancher usa o Fleet para implantar aplicativos em clusters gerenciados. A entrega contínua com o Fleet introduz o GitOps em escala, o que foi projetado para gerenciar aplicativos executados em uma grande quantidade de clusters.
O Fleet se destaca como parte integrante do Rancher. O agente Fleet é automaticamente implantado em clusters gerenciados com o Rancher, como parte do processo de instalação/importação, e o cluster fica imediatamente disponível para gerenciamento pelo Fleet.
8.3 Acessando o Fleet na IU do Rancher #
O Fleet vem pré-instalado no Rancher e é gerenciado pela opção Continuous Delivery (Entrega contínua) na IU do Rancher.
A seção Continuous Delivery (Entrega contínua) consiste nos seguintes itens:
8.3.1 Dashboard #
Uma página de visão geral de todos os repositórios do GitOps em todos os espaços de trabalho. São mostrados apenas os espaços de trabalho com repositórios.
8.3.2 Repositórios Git #
Uma lista de repositórios do GitOps no espaço de trabalho selecionado. Escolha o espaço de trabalho ativo na lista suspensa na parte superior da página.
8.3.3 Clusters #
Uma lista de clusters gerenciados. Por padrão, todos os clusters gerenciados
pelo Rancher são adicionados ao espaço de trabalho
fleet-default. O espaço de trabalho
fleet-local inclui o cluster (de gerenciamento)
local. Nele, é possível Pause (Pausar) ou Force
update (Forçar a atualização) dos clusters ou mover o cluster para
outro espaço de trabalho. A edição do cluster permite atualizar rótulos e
anotações usados para agrupamento de clusters.
8.3.4 Grupos de clusters #
A seção "Cluster Groups" (Grupos de clusters) permite o agrupamento personalizado de clusters no espaço de trabalho usando os seletores.
8.3.5 Avançado #
A seção "Advanced" (Avançado) permite gerenciar espaços de trabalho e outros recursos do Fleet relacionados.
8.4 Exemplo de instalação do KubeVirt com o Rancher e o Fleet usando o Rancher Dashboard #
Crie um repositório Git com o arquivo
fleet.yaml:defaultNamespace: kubevirt helm: chart: "oci://registry.suse.com/edge/charts/kubevirt" version: "305.0.1+up0.6.0" # kubevirt namespace is created by kubevirt as well, we need to take ownership of it takeOwnership: trueNo Rancher Dashboard, navegue até ☰ > Continuous Delivery > Git Repos (Entrega contínua > Repositórios Git) e clique em
Add Repository(Adicionar repositório).O assistente de criação de repositório orienta na criação do repositório Git. Insira o Name (Nome), Repository URL (URL do repositório), mencionando o repositório Git criado na etapa anterior, e selecione a ramificação ou revisão apropriada. No caso de um repositório mais complexo, especifique os Paths (Caminhos) para usar vários diretórios em um único repositório.
Clique em
Next(Avançar).Na próxima etapa, você poderá definir o local de implantação das cargas de trabalho. A seleção de cluster inclui várias opções básicas: nenhum cluster, todos os clusters ou escolher diretamente um cluster gerenciado ou grupo de clusters específico (se definido). A opção "Advanced" (Avançado) permite editar os seletores direto pelo YAML.
Clique em
Create(Criar). O repositório é criado. A partir de agora, as cargas de trabalho são instaladas e sincronizadas nos clusters correspondentes à definição do repositório.
8.5 Depurando e solucionando problemas #
A seção de navegação "Advanced" (Avançado) apresenta visões gerais dos recursos do Fleet de nível mais baixo. Bundle é um recurso interno usado para orquestração dos recursos do Git. Quando um repositório Git é verificado, ele gera um ou mais bundles.
Para localizar os bundles relevantes a um repositório específico, vá até a
página de detalhes do repositório Git e clique na guia
Bundles.
Para cada cluster, o bundle é aplicado a um recurso BundleDeployment que foi
criado. Para ver os detalhes do BundleDeployment, clique no botão
Graph (Gráfico) na parte superior direita da página de
detalhes do repositório Git. É carregado um gráfico de Repo > Bundles > BundleDeployments
(Repositório > Bundles > BundleDeployments). Clique no BundleDeployment no
gráfico para ver seus detalhes e clique no Id para
conferir o YAML do BundleDeployment.
Para obter informações adicionais com dicas de solução de problemas no Fleet, acesse aqui.
8.6 Exemplos do Fleet #
A equipe do Edge mantém um repositório com exemplos de instalação de projetos do Edge com o Fleet.
O projeto do Fleet inclui o repositório fleet-examples que abrange todos os casos de uso da estrutura de repositório Git.
9 SUSE Linux Micro #
Consulte a documentação oficial do SUSE Linux Micro
O SUSE Linux Micro é um sistema operacional leve e seguro para a borda. Ele combina os componentes protegidos da empresa do SUSE Linux Enterprise com os recursos que os desenvolvedores desejam em um sistema operacional moderno e imutável. Como resultado, você tem uma plataforma de infraestrutura confiável com a mais alta conformidade, porém fácil de usar.
9.1 Como o SUSE Edge usa o SUSE Linux Micro? #
O SUSE Linux Micro é usado como o sistema operacional de base para a nossa pilha de plataforma. Desse modo, contamos com uma base segura, estável e mínima para criação.
O SUSE Linux Micro é exclusivo na questão do uso de instantâneos do sistema de arquivos (Btrfs) para facilitar as reversões se houver qualquer erro no upgrade. Esse recurso protege os upgrades remotos de toda a plataforma mesmo sem acesso físico em caso de problemas.
9.2 Melhores práticas #
9.2.1 Mídia de instalação #
O SUSE Edge usa o Edge Image Builder (Capítulo 11, Edge Image Builder) para pré-configurar a imagem de autoinstalação do SUSE Linux Micro.
9.2.2 Administração local #
O SUSE Linux Micro vem com o Cockpit, que permite o gerenciamento local do host por meio de um aplicativo web.
Por padrão, esse serviço está desabilitado, mas pode ser iniciado
habilitando o serviço cockpit.socket do systemd. Como o
Cockpit proíbe o login de root por padrão, a criação de um usuário com
privilégios administrativos é recomendada. Consulte a documentação oficial
do SUSE Linux Micro para obter mais informações.
9.3 Problemas conhecidos #
No momento, não existe um ambiente de área de trabalho disponível no SUSE Linux Micro, mas há uma solução conteinerizada em desenvolvimento.
10 Metal3 #
Metal3 é um projeto da CNCF que oferece recursos de gerenciamento de infraestrutura bare metal para Kubernetes.
O Metal3 inclui recursos nativos do Kubernetes para gerenciar o ciclo de vida de servidores bare metal que suportam gerenciamento com protocolos fora da banda, como o Redfish.
Ele também conta com suporte consolidado para Cluster API (CAPI), o que permite o gerenciamento de recursos de hardware entre vários provedores de infraestrutura por meio de APIs amplamente adotadas e independentes de fornecedor. A Cluster API usa o Metal3 como back end de infraestrutura para objetos de máquina.
10.1 Como o SUSE Edge usa o Metal3? #
O SUSE Edge usa o Metal3 para gerenciar o ciclo
de vida do hardware físico, como servidores. O hardware precisa oferecer
suporte a um protocolo de gerenciamento fora da banda compatível com o
Metal3 (por exemplo, Redfish). Quando um cluster
de gerenciamento do SUSE Edge provisiona ou desprovisiona clusters
downstream, o Metal3 interage com o BMC do
servidor pelo Redfish. As seguintes ações costumam fazer parte dessa
interação:
Montar e desmontar a mídia virtual.
Ligar, desligar e reiniciar servidores.
Essa abordagem é ideal nos cenários em que o hardware de destino oferece suporte para gerenciamento fora da banda e quando um fluxo de gerenciamento de infraestrutura totalmente automatizado é desejado.
O Metal3 e a CAPI oferecem APIs declarativas que permitem o gerenciamento de inventário e de estado de servidores bare metal, incluindo inspeção, limpeza e provisionamento/deprovisionamento automatizados.
10.2 Problemas conhecidos #
No momento, não há suporte para o controlador de Gerenciamento de Endereços IP upstream porque ele ainda não é compatível com a nossa preferência de ferramentas de configuração de rede. No entanto, o pod
ipam-controller-managerhospedado no namespacemetal3-ipam-systemé necessário porque o CAPM3 requer a existência de CRDsipam.Da mesma forma, os recursos do IPAM e os campos networkData do Metal3DataTemplate não são suportados.
Apenas há suporte para implantação por redfish-virtualmedia.
11 Edge Image Builder #
Consulte o repositório oficial.
O Edge Image Builder (EIB) é uma ferramenta que simplifica a geração das imagens de disco personalizadas e prontas para inicialização (CRB) para máquinas de inicialização. Essas imagens permitem a implantação de ponta a ponta da pilha de software completa do SUSE com uma única imagem.
O EIB cria imagens CRB para todos os cenários de provisionamento e ainda demonstra um enorme valor para as implantações air-gapped com redes limitadas ou totalmente isoladas.
11.1 Como o SUSE Edge usa o Edge Image Builder? #
O SUSE Edge usa o EIB para configuração rápida e simplificada de imagens personalizadas do SUSE Linux Micro para diversos cenários, incluindo inicialização de máquinas virtuais e bare metal com:
Implantações totalmente air-gapped do Kubernetes K3s/RKE2 (nó único e vários nós)
Implantações totalmente air-gapped de gráficos Helm e manifestos do Kubernetes
Registro no Rancher pela API Elemental
Metal3
Rede personalizada (por exemplo, IP estático, nome de host, VLANs, vinculação etc.)
Configurações personalizadas de sistema operacional (por exemplo, usuários, grupos, senhas, chaves SSH, proxies, NTP, certificados SSL personalizados etc.)
Instalação air-gapped de pacotes RPM no nível do host e sideloaded (com resolução de dependências)
Registro do SUSE Multi-Linux Manager para gerenciamento de sistema operacional
Imagens de contêiner incorporadas
Argumentos de linha de comando do Kernel
Unidades do Systemd para habilitação/desabilitação no momento da inicialização
Scripts e arquivos personalizados para tarefas manuais
11.2 Introdução #
A documentação completa de uso e teste do Edge Image Builder está disponível aqui.
Consulte também o Capítulo 3, Clusters independentes com o Edge Image Builder que apresenta um cenário de implantação básica.
Depois que você se familiarizar com a ferramenta, confira outras informações úteis na página da seção Dicas e truques do EIB (Parte IV, “Dicas e truques”).
11.3 Problemas conhecidos #
O EIB cria gabaritos dos gráficos Helm para isolá-los e analisa todas as imagens dentro dos gabaritos. Se um gráfico Helm não incluir todas as suas imagens dentro de um gabarito e, em vez disso, fizer sideload das imagens, o EIB não poderá isolar essas imagens automaticamente. Nesse caso, a solução é adicionar manualmente as imagens não detectadas à seção
embeddedArtifactRegistrydo arquivo de definição.
12 Rede de borda #
Esta seção descreve a abordagem de configuração de rede na solução SUSE Edge. Vamos mostrar como configurar o NetworkManager no SUSE Linux Micro de maneira declarativa e explicar como as ferramentas relacionadas são integradas.
12.1 Visão geral do NetworkManager #
O NetworkManager é uma ferramenta que gerencia a conexão de rede principal e outras interfaces de conexão.
O NetworkManager armazena as configurações de rede como arquivos de conexão
que contêm o estado desejado. Essas conexões são armazenadas como arquivos
no diretório /etc/NetworkManager/system-connections/.
Os detalhes sobre o NetworkManager estão disponíveis na documentação do SUSE Linux Micro.
12.2 Visão geral do nmstate #
O nmstate é uma biblioteca muito usada (com uma ferramenta CLI auxiliar) que oferece uma API declarativa para configurações de rede usando um esquema predefinido.
Os detalhes sobre o nmstate estão disponíveis na documentação upstream.
12.3 Inserir: NetworkManager Configurator (nmc) #
As opções de personalização de rede no SUSE Edge são obtidas por uma ferramenta CLI chamada NetworkManager Configurator, ou nmc na forma abreviada, que aproveita a funcionalidade da biblioteca nmstate e, desse modo, é totalmente capaz de configurar endereços IP estáticos, servidores DNS, VLANs, vínculos, pontes etc. Essa ferramenta permite gerar configurações de rede com base em estados desejados predefinidos e aplicá-las a vários nós de maneira automatizada.
Os detalhes sobre o NetworkManager Configurator (nmc) estão disponíveis no repositório upstream.
12.4 Como o SUSE Edge usa o NetworkManager Configurator? #
O SUSE Edge utiliza o nmc para as personalizações de rede em diversos modelos de provisionamento:
Configurações de rede personalizadas em cenários de provisionamento de rede direcionado (Capítulo 1, Implantações automatizadas de BMC com Metal3)
Configurações estáticas declarativas em cenários de provisionamento com base em imagem (Capítulo 3, Clusters independentes com o Edge Image Builder)
12.5 Configurando com o Edge Image Builder #
O Edge Image Builder (EIB) é uma ferramenta que permite configurar vários hosts com uma única imagem de sistema operacional. Nesta seção, vamos mostrar como usar uma abordagem declarativa para descrever os estados da rede desejados, como eles são convertidos nas respectivas conexões do NetworkManager e, em seguida, aplicados durante o processo de provisionamento.
12.5.1 Pré-requisitos #
Se você está seguindo este guia, já deve ter os seguintes itens disponíveis:
Host físico (ou máquina virtual) AMD64/Intel 64 com SLES 15 SP6 ou openSUSE Leap 15.6
Runtime de contêiner disponível (por exemplo, Podman)
Uma cópia da imagem RAW do SUSE Linux Micro 6.2 está disponível aqui
12.5.2 Obtendo a imagem de contêiner do Edge Image Builder #
A imagem de contêiner do EIB está disponível publicamente e pode ser baixada do registro SUSE Edge executando o seguinte comando:
podman pull registry.suse.com/edge/3.5/edge-image-builder:1.3.212.5.3 Criando o diretório de configuração de imagem #
Vamos começar pela criação do diretório de configuração:
export CONFIG_DIR=$HOME/eib
mkdir -p $CONFIG_DIR/base-imagesAgora vamos mover a cópia da imagem base baixada para o diretório de configuração:
mv /path/to/downloads/SL-Micro.x86_64-6.2-Base-GM.raw $CONFIG_DIR/base-images/NotaO EIB nunca modifica a entrada da imagem base, ele cria uma nova com as respectivas modificações.
Neste momento, o diretório de configuração deve ter a seguinte aparência:
└── base-images/
└── SL-Micro.x86_64-6.2-Base-GM.raw12.5.4 Criando o arquivo de definição de imagem #
O arquivo de definição descreve a maioria das opções configuráveis que o Edge Image Builder suporta.
Vamos começar com um arquivo de definição bem básico para nossa imagem de sistema operacional:
cat << EOF > $CONFIG_DIR/definition.yaml
apiVersion: 1.3
image:
arch: x86_64
imageType: raw
baseImage: SL-Micro.x86_64-6.2-Base-GM.raw
outputImageName: modified-image.raw
operatingSystem:
users:
- username: root
encryptedPassword: $6$jHugJNNd3HElGsUZ$eodjVe4te5ps44SVcWshdfWizrP.xAyd71CVEXazBJ/.v799/WRCBXxfYmunlBO2yp1hm/zb4r8EmnrrNCF.P/
EOFA seção image é obrigatória e especifica a imagem de
entrada, sua arquitetura e tipo, além do nome da imagem de saída. A seção
operatingSystem é opcional e contém a configuração para
permitir o login nos sistemas provisionados com nome de usuário/senha
root/eib.
NotaVocê pode usar sua própria senha criptografada executando
openssl passwd -6 <senha>.
Neste momento, o diretório de configuração deve ter a seguinte aparência:
├── definition.yaml
└── base-images/
└── SL-Micro.x86_64-6.2-Base-GM.raw12.5.5 Definindo as configurações de rede #
As configurações de rede desejadas não fazem parte do arquivo de definição
da imagem que acabamos de criar. Vamos agora preenchê-las no diretório
especial network/. Para criá-lo:
mkdir -p $CONFIG_DIR/networkComo já foi mencionado, a ferramenta NetworkManager Configurator (nmc) espera uma entrada no formato de esquema predefinido. Você encontra como configurar uma ampla variedade de opções de rede na documentação de exemplos upstream do NMState.
Esse guia explica como configurar a rede em três nós diferentes:
Um nó que usa duas interfaces Ethernet
Um nó que usa vínculo de rede
Um nó que usa ponte de rede
O uso de configurações de rede completamente diferentes não é recomendado em builds de produção, especialmente na configuração de clusters Kubernetes. Em geral, as configurações de rede devem ser homogêneas entre os nós ou, pelo menos, entre as funções em um determinado cluster. Este guia inclui diversas opções apenas para servir como referência de exemplo.
NotaNo exemplo abaixo, foi considerada a rede padrão
libvirtcom um intervalo de endereços IP192.168.122.1/24. Ajuste-a de acordo se for diferente em seu ambiente.
Vamos criar os estados desejados para o primeiro nó, que será chamado de
node1.suse.com:
cat << EOF > $CONFIG_DIR/network/node1.suse.com.yaml
routes:
config:
- destination: 0.0.0.0/0
metric: 100
next-hop-address: 192.168.122.1
next-hop-interface: eth0
table-id: 254
- destination: 192.168.122.0/24
metric: 100
next-hop-address:
next-hop-interface: eth0
table-id: 254
dns-resolver:
config:
server:
- 192.168.122.1
- 8.8.8.8
interfaces:
- name: eth0
type: ethernet
state: up
mac-address: 34:8A:B1:4B:16:E1
ipv4:
address:
- ip: 192.168.122.50
prefix-length: 24
dhcp: false
enabled: true
ipv6:
enabled: false
- name: eth3
type: ethernet
state: down
mac-address: 34:8A:B1:4B:16:E2
ipv4:
address:
- ip: 192.168.122.55
prefix-length: 24
dhcp: false
enabled: true
ipv6:
enabled: false
EOFNesse exemplo, definimos um estado desejado de duas interfaces Ethernet (eth0 e eth3), os endereços IP solicitados, o roteamento e a resolução DNS.
Garanta que os endereços MAC de todas as interfaces Ethernet sejam listados. Eles são usados durante o processo de provisionamento como identificadores dos nós e servem para determinar quais configurações devem ser aplicadas. É dessa forma que podemos configurar vários nós usando uma única imagem ISO ou RAW.
O próximo é o segundo nó que será chamado de
node2.suse.com e usará vínculo de rede:
cat << EOF > $CONFIG_DIR/network/node2.suse.com.yaml
routes:
config:
- destination: 0.0.0.0/0
metric: 100
next-hop-address: 192.168.122.1
next-hop-interface: bond99
table-id: 254
- destination: 192.168.122.0/24
metric: 100
next-hop-address:
next-hop-interface: bond99
table-id: 254
dns-resolver:
config:
server:
- 192.168.122.1
- 8.8.8.8
interfaces:
- name: bond99
type: bond
state: up
ipv4:
address:
- ip: 192.168.122.60
prefix-length: 24
enabled: true
link-aggregation:
mode: balance-rr
options:
miimon: '140'
port:
- eth0
- eth1
- name: eth0
type: ethernet
state: up
mac-address: 34:8A:B1:4B:16:E3
ipv4:
enabled: false
ipv6:
enabled: false
- name: eth1
type: ethernet
state: up
mac-address: 34:8A:B1:4B:16:E4
ipv4:
enabled: false
ipv6:
enabled: false
EOFNesse exemplo, definimos um estado desejado de duas interfaces Ethernet (eth0 e eth1) que não habilitam endereçamento IP, além de um vínculo com política round robin e o respectivo endereço que será usado para encaminhar o tráfego de rede.
Por fim, vamos criar o terceiro e último arquivo de estado desejado, que
usará uma ponte de rede e será chamado de node3.suse.com:
cat << EOF > $CONFIG_DIR/network/node3.suse.com.yaml
routes:
config:
- destination: 0.0.0.0/0
metric: 100
next-hop-address: 192.168.122.1
next-hop-interface: linux-br0
table-id: 254
- destination: 192.168.122.0/24
metric: 100
next-hop-address:
next-hop-interface: linux-br0
table-id: 254
dns-resolver:
config:
server:
- 192.168.122.1
- 8.8.8.8
interfaces:
- name: eth0
type: ethernet
state: up
mac-address: 34:8A:B1:4B:16:E5
ipv4:
enabled: false
ipv6:
enabled: false
- name: linux-br0
type: linux-bridge
state: up
ipv4:
address:
- ip: 192.168.122.70
prefix-length: 24
dhcp: false
enabled: true
bridge:
options:
group-forward-mask: 0
mac-ageing-time: 300
multicast-snooping: true
stp:
enabled: true
forward-delay: 15
hello-time: 2
max-age: 20
priority: 32768
port:
- name: eth0
stp-hairpin-mode: false
stp-path-cost: 100
stp-priority: 32
EOFNeste momento, o diretório de configuração deve ter a seguinte aparência:
├── definition.yaml
├── network/
│ │── node1.suse.com.yaml
│ │── node2.suse.com.yaml
│ └── node3.suse.com.yaml
└── base-images/
└── SL-Micro.x86_64-6.2-Base-GM.rawNotaOs nomes dos arquivos no diretório
network/são intencionais e correspondem aos nomes de host que serão definidos durante o processo de provisionamento.
12.5.6 Criando a imagem de sistema operacional #
Agora que todas as configurações necessárias foram definidas, podemos criar a imagem executando simplesmente:
podman run --rm -it -v $CONFIG_DIR:/eib registry.suse.com/edge/3.5/edge-image-builder:1.3.2 build --definition-file definition.yamlA saída deve ter uma aparência semelhante a esta:
Generating image customization components...
Identifier ................... [SUCCESS]
Custom Files ................. [SKIPPED]
Time ......................... [SKIPPED]
Network ...................... [SUCCESS]
Groups ....................... [SKIPPED]
Users ........................ [SUCCESS]
Proxy ........................ [SKIPPED]
Rpm .......................... [SKIPPED]
Systemd ...................... [SKIPPED]
Elemental .................... [SKIPPED]
Suma ......................... [SKIPPED]
Embedded Artifact Registry ... [SKIPPED]
Keymap ....................... [SUCCESS]
Kubernetes ................... [SKIPPED]
Certificates ................. [SKIPPED]
Building RAW image...
Kernel Params ................ [SKIPPED]
Image build complete!O trecho acima nos informa que o componente Network foi
configurado com sucesso, e podemos prosseguir com o provisionamento dos nós
de borda.
NotaÉ possível inspecionar um arquivo de registro (
network-config.log) e os respectivos arquivos de conexão do NetworkManager no diretório_buildresultante abaixo do diretório com a marcação de data e hora da execução da imagem.
12.5.7 Provisionando os nós de borda #
Vamos copiar a imagem RAW resultante:
mkdir edge-nodes && cd edge-nodes
for i in {1..4}; do cp $CONFIG_DIR/modified-image.raw node$i.raw; doneVeja que copiamos a imagem criada quatro vezes, mas especificamos apenas as configurações de rede para três nós. O motivo para isso é que também queremos demonstrar o que acontece quando provisionamos um nó que não corresponde a nenhuma das configurações desejadas.
NotaEste guia usará a virtualização nos exemplos de provisionamento de nós. Assegure que as extensões necessárias estejam habilitadas no BIOS (consulte aqui para obter detalhes).
Vamos usar virt-install para criar máquinas virtuais por
meio dos discos brutos copiados. Cada máquina virtual usará 10 GB de RAM e 6
vCPUs.
12.5.7.1 Provisionando o primeiro nó #
Vamos criar a máquina virtual:
virt-install --name node1 --ram 10000 --vcpus 6 --disk path=node1.raw,format=raw --osinfo detect=on,name=sle-unknown --graphics none --console pty,target_type=serial --network default,mac=34:8A:B1:4B:16:E1 --network default,mac=34:8A:B1:4B:16:E2 --virt-type kvm --importNotaÉ importante criar as interfaces de rede com os mesmos endereços MAC daqueles no estado desejado descrito acima.
Após o término da operação, veremos algo semelhante ao seguinte:
Starting install...
Creating domain...
Running text console command: virsh --connect qemu:///system console node1
Connected to domain 'node1'
Escape character is ^] (Ctrl + ])
Welcome to SUSE Linux Micro 6.0 (x86_64) - Kernel 6.4.0-18-default (tty1).
SSH host key: SHA256:XN/R5Tw43reG+QsOw480LxCnhkc/1uqMdwlI6KUBY70 (RSA)
SSH host key: SHA256:/96yGrPGKlhn04f1rb9cXv/2WJt4TtrIN5yEcN66r3s (DSA)
SSH host key: SHA256:Dy/YjBQ7LwjZGaaVcMhTWZNSOstxXBsPsvgJTJq5t00 (ECDSA)
SSH host key: SHA256:TNGqY1LRddpxD/jn/8dkT/9YmVl9hiwulqmayP+wOWQ (ED25519)
eth0: 192.168.122.50
eth1:
Configured with the Edge Image Builder
Activate the web console with: systemctl enable --now cockpit.socket
node1 login:Agora podemos fazer login com o par de credenciais
root:eib e também usar SSH para entrar no host, se for a
preferência no lugar de virsh console apresentado aqui.
Após o login, vamos confirmar se todas as configurações estão corretas.
Verifique se o nome de host foi devidamente definido:
node1:~ # hostnamectl
Static hostname: node1.suse.com
...Verifique se o roteamento foi devidamente configurado:
node1:~ # ip r
default via 192.168.122.1 dev eth0 proto static metric 100
192.168.122.0/24 dev eth0 proto static scope link metric 100
192.168.122.0/24 dev eth0 proto kernel scope link src 192.168.122.50 metric 100Verifique se a conexão com a Internet está disponível:
node1:~ # ping google.com
PING google.com (142.250.72.78) 56(84) bytes of data.
64 bytes from den16s09-in-f14.1e100.net (142.250.72.78): icmp_seq=1 ttl=56 time=13.2 ms
64 bytes from den16s09-in-f14.1e100.net (142.250.72.78): icmp_seq=2 ttl=56 time=13.4 ms
^C
--- google.com ping statistics ---
2 packets transmitted, 2 received, 0% packet loss, time 1002ms
rtt min/avg/max/mdev = 13.248/13.304/13.361/0.056 msVerifique se exatamente duas interfaces Ethernet foram configuradas e apenas uma delas está ativa:
node1:~ # ip a
1: lo: <LOOPBACK,UP,LOWER_UP> mtu 65536 qdisc noqueue state UNKNOWN group default qlen 1000
link/loopback 00:00:00:00:00:00 brd 00:00:00:00:00:00
inet 127.0.0.1/8 scope host lo
valid_lft forever preferred_lft forever
inet6 ::1/128 scope host
valid_lft forever preferred_lft forever
2: eth0: <BROADCAST,MULTICAST,UP,LOWER_UP> mtu 1500 qdisc pfifo_fast state UP group default qlen 1000
link/ether 34:8a:b1:4b:16:e1 brd ff:ff:ff:ff:ff:ff
altname enp0s2
altname ens2
inet 192.168.122.50/24 brd 192.168.122.255 scope global noprefixroute eth0
valid_lft forever preferred_lft forever
3: eth1: <BROADCAST,MULTICAST,UP,LOWER_UP> mtu 1500 qdisc pfifo_fast state UP group default qlen 1000
link/ether 34:8a:b1:4b:16:e2 brd ff:ff:ff:ff:ff:ff
altname enp0s3
altname ens3
node1:~ # nmcli -f NAME,UUID,TYPE,DEVICE,FILENAME con show
NAME UUID TYPE DEVICE FILENAME
eth0 dfd202f5-562f-5f07-8f2a-a7717756fb70 ethernet eth0 /etc/NetworkManager/system-connections/eth0.nmconnection
eth1 7e211aea-3d14-59cf-a4fa-be91dac5dbba ethernet -- /etc/NetworkManager/system-connections/eth1.nmconnectionVeja que a segunda interface é eth1 em vez do
eth3 predefinido em nosso estado de rede desejado. O
motivo é que o NetworkManager Configurator (nmc) é
capaz de detectar que o sistema operacional forneceu um nome diferente para
o NIC com o endereço MAC 34:8a:b1:4b:16:e2 e ele ajusta
suas configurações de maneira apropriada.
Verifique se foi isso mesmo que aconteceu analisando a fase Combustion do provisionamento:
node1:~ # journalctl -u combustion | grep nmc
Apr 23 09:20:19 localhost.localdomain combustion[1360]: [2024-04-23T09:20:19Z INFO nmc::apply_conf] Identified host: node1.suse.com
Apr 23 09:20:19 localhost.localdomain combustion[1360]: [2024-04-23T09:20:19Z INFO nmc::apply_conf] Set hostname: node1.suse.com
Apr 23 09:20:19 localhost.localdomain combustion[1360]: [2024-04-23T09:20:19Z INFO nmc::apply_conf] Processing interface 'eth0'...
Apr 23 09:20:19 localhost.localdomain combustion[1360]: [2024-04-23T09:20:19Z INFO nmc::apply_conf] Processing interface 'eth3'...
Apr 23 09:20:19 localhost.localdomain combustion[1360]: [2024-04-23T09:20:19Z INFO nmc::apply_conf] Using interface name 'eth1' instead of the preconfigured 'eth3'
Apr 23 09:20:19 localhost.localdomain combustion[1360]: [2024-04-23T09:20:19Z INFO nmc] Successfully applied configVamos agora provisionar o restante dos nós, mas vamos mostrar apenas as diferenças na configuração final. Aplique qualquer uma ou todas as verificações acima a todos os nós que você vai provisionar.
12.5.7.2 Provisionando o segundo nó #
Vamos criar a máquina virtual:
virt-install --name node2 --ram 10000 --vcpus 6 --disk path=node2.raw,format=raw --osinfo detect=on,name=sle-unknown --graphics none --console pty,target_type=serial --network default,mac=34:8A:B1:4B:16:E3 --network default,mac=34:8A:B1:4B:16:E4 --virt-type kvm --importCom a máquina virtual em funcionamento, podemos confirmar se esse nó usa as interfaces vinculadas:
node2:~ # ip a
1: lo: <LOOPBACK,UP,LOWER_UP> mtu 65536 qdisc noqueue state UNKNOWN group default qlen 1000
link/loopback 00:00:00:00:00:00 brd 00:00:00:00:00:00
inet 127.0.0.1/8 scope host lo
valid_lft forever preferred_lft forever
inet6 ::1/128 scope host
valid_lft forever preferred_lft forever
2: eth0: <BROADCAST,MULTICAST,SLAVE,UP,LOWER_UP> mtu 1500 qdisc pfifo_fast master bond99 state UP group default qlen 1000
link/ether 34:8a:b1:4b:16:e3 brd ff:ff:ff:ff:ff:ff
altname enp0s2
altname ens2
3: eth1: <BROADCAST,MULTICAST,SLAVE,UP,LOWER_UP> mtu 1500 qdisc pfifo_fast master bond99 state UP group default qlen 1000
link/ether 34:8a:b1:4b:16:e3 brd ff:ff:ff:ff:ff:ff permaddr 34:8a:b1:4b:16:e4
altname enp0s3
altname ens3
4: bond99: <BROADCAST,MULTICAST,MASTER,UP,LOWER_UP> mtu 1500 qdisc noqueue state UP group default qlen 1000
link/ether 34:8a:b1:4b:16:e3 brd ff:ff:ff:ff:ff:ff
inet 192.168.122.60/24 brd 192.168.122.255 scope global noprefixroute bond99
valid_lft forever preferred_lft foreverConfirme se o roteamento usa o vínculo:
node2:~ # ip r
default via 192.168.122.1 dev bond99 proto static metric 100
192.168.122.0/24 dev bond99 proto static scope link metric 100
192.168.122.0/24 dev bond99 proto kernel scope link src 192.168.122.60 metric 300Garanta que os arquivos de conexão estáticos sejam devidamente utilizados:
node2:~ # nmcli -f NAME,UUID,TYPE,DEVICE,FILENAME con show
NAME UUID TYPE DEVICE FILENAME
bond99 4a920503-4862-5505-80fd-4738d07f44c6 bond bond99 /etc/NetworkManager/system-connections/bond99.nmconnection
eth0 dfd202f5-562f-5f07-8f2a-a7717756fb70 ethernet eth0 /etc/NetworkManager/system-connections/eth0.nmconnection
eth1 0523c0a1-5f5e-5603-bcf2-68155d5d322e ethernet eth1 /etc/NetworkManager/system-connections/eth1.nmconnection12.5.7.3 Provisionando o terceiro nó #
Vamos criar a máquina virtual:
virt-install --name node3 --ram 10000 --vcpus 6 --disk path=node3.raw,format=raw --osinfo detect=on,name=sle-unknown --graphics none --console pty,target_type=serial --network default,mac=34:8A:B1:4B:16:E5 --virt-type kvm --importCom a máquina virtual em funcionamento, podemos confirmar se esse nó usa uma ponte de rede:
node3:~ # ip a
1: lo: <LOOPBACK,UP,LOWER_UP> mtu 65536 qdisc noqueue state UNKNOWN group default qlen 1000
link/loopback 00:00:00:00:00:00 brd 00:00:00:00:00:00
inet 127.0.0.1/8 scope host lo
valid_lft forever preferred_lft forever
inet6 ::1/128 scope host
valid_lft forever preferred_lft forever
2: eth0: <BROADCAST,MULTICAST,UP,LOWER_UP> mtu 1500 qdisc pfifo_fast master linux-br0 state UP group default qlen 1000
link/ether 34:8a:b1:4b:16:e5 brd ff:ff:ff:ff:ff:ff
altname enp0s2
altname ens2
3: linux-br0: <BROADCAST,MULTICAST,UP,LOWER_UP> mtu 1500 qdisc noqueue state UP group default qlen 1000
link/ether 34:8a:b1:4b:16:e5 brd ff:ff:ff:ff:ff:ff
inet 192.168.122.70/24 brd 192.168.122.255 scope global noprefixroute linux-br0
valid_lft forever preferred_lft foreverConfirme se o roteamento usa a ponte:
node3:~ # ip r
default via 192.168.122.1 dev linux-br0 proto static metric 100
192.168.122.0/24 dev linux-br0 proto static scope link metric 100
192.168.122.0/24 dev linux-br0 proto kernel scope link src 192.168.122.70 metric 425Garanta que os arquivos de conexão estáticos sejam devidamente utilizados:
node3:~ # nmcli -f NAME,UUID,TYPE,DEVICE,FILENAME con show
NAME UUID TYPE DEVICE FILENAME
linux-br0 1f8f1469-ed20-5f2c-bacb-a6767bee9bc0 bridge linux-br0 /etc/NetworkManager/system-connections/linux-br0.nmconnection
eth0 dfd202f5-562f-5f07-8f2a-a7717756fb70 ethernet eth0 /etc/NetworkManager/system-connections/eth0.nmconnection12.5.7.4 Provisionando o quarto nó #
Por fim, vamos provisionar um nó que não corresponderá a nenhuma das configurações predefinidas por um endereço MAC. Nesse caso, vamos usar DHCP como padrão para configurar as interfaces de rede.
Vamos criar a máquina virtual:
virt-install --name node4 --ram 10000 --vcpus 6 --disk path=node4.raw,format=raw --osinfo detect=on,name=sle-unknown --graphics none --console pty,target_type=serial --network default --virt-type kvm --importCom a máquina virtual em funcionamento, podemos confirmar se esse nó usa um endereço IP aleatório para a interface de rede:
localhost:~ # ip a
1: lo: <LOOPBACK,UP,LOWER_UP> mtu 65536 qdisc noqueue state UNKNOWN group default qlen 1000
link/loopback 00:00:00:00:00:00 brd 00:00:00:00:00:00
inet 127.0.0.1/8 scope host lo
valid_lft forever preferred_lft forever
inet6 ::1/128 scope host
valid_lft forever preferred_lft forever
2: eth0: <BROADCAST,MULTICAST,UP,LOWER_UP> mtu 1500 qdisc pfifo_fast state UP group default qlen 1000
link/ether 52:54:00:56:63:71 brd ff:ff:ff:ff:ff:ff
altname enp0s2
altname ens2
inet 192.168.122.86/24 brd 192.168.122.255 scope global dynamic noprefixroute eth0
valid_lft 3542sec preferred_lft 3542sec
inet6 fe80::5054:ff:fe56:6371/64 scope link noprefixroute
valid_lft forever preferred_lft foreverVerifique se o NMC não consegue aplicar configurações estáticas a esse nó:
localhost:~ # journalctl -u combustion | grep nmc
Apr 23 12:15:45 localhost.localdomain combustion[1357]: [2024-04-23T12:15:45Z ERROR nmc] Applying config failed: None of the preconfigured hosts match local NICsVerifique se a interface Ethernet foi configurada por DHCP:
localhost:~ # journalctl | grep eth0
Apr 23 12:15:29 localhost.localdomain NetworkManager[704]: <info> [1713874529.7801] manager: (eth0): new Ethernet device (/org/freedesktop/NetworkManager/Devices/2)
Apr 23 12:15:29 localhost.localdomain NetworkManager[704]: <info> [1713874529.7802] device (eth0): state change: unmanaged -> unavailable (reason 'managed', sys-iface-state: 'external')
Apr 23 12:15:29 localhost.localdomain NetworkManager[704]: <info> [1713874529.7929] device (eth0): carrier: link connected
Apr 23 12:15:29 localhost.localdomain NetworkManager[704]: <info> [1713874529.7931] device (eth0): state change: unavailable -> disconnected (reason 'carrier-changed', sys-iface-state: 'managed')
Apr 23 12:15:29 localhost.localdomain NetworkManager[704]: <info> [1713874529.7944] device (eth0): Activation: starting connection 'Wired Connection' (300ed658-08d4-4281-9f8c-d1b8882d29b9)
Apr 23 12:15:29 localhost.localdomain NetworkManager[704]: <info> [1713874529.7945] device (eth0): state change: disconnected -> prepare (reason 'none', sys-iface-state: 'managed')
Apr 23 12:15:29 localhost.localdomain NetworkManager[704]: <info> [1713874529.7947] device (eth0): state change: prepare -> config (reason 'none', sys-iface-state: 'managed')
Apr 23 12:15:29 localhost.localdomain NetworkManager[704]: <info> [1713874529.7953] device (eth0): state change: config -> ip-config (reason 'none', sys-iface-state: 'managed')
Apr 23 12:15:29 localhost.localdomain NetworkManager[704]: <info> [1713874529.7964] dhcp4 (eth0): activation: beginning transaction (timeout in 90 seconds)
Apr 23 12:15:33 localhost.localdomain NetworkManager[704]: <info> [1713874533.1272] dhcp4 (eth0): state changed new lease, address=192.168.122.86
localhost:~ # nmcli -f NAME,UUID,TYPE,DEVICE,FILENAME con show
NAME UUID TYPE DEVICE FILENAME
Wired Connection 300ed658-08d4-4281-9f8c-d1b8882d29b9 ethernet eth0 /var/run/NetworkManager/system-connections/default_connection.nmconnection12.5.8 Configurações unificadas de nós #
Há situações em que não é possível usar endereços MAC conhecidos. Nesses
casos, podemos recorrer à configuração unificada, que
permite especificar as configurações em um arquivo
_all.yaml que será aplicado a todos os nós provisionados.
Vamos criar e provisionar um nó de borda usando uma estrutura de configuração diferente. Siga todas as etapas, desde a Seção 12.5.3, “Criando o diretório de configuração de imagem” até a Seção 12.5.5, “Definindo as configurações de rede”.
Neste exemplo, definimos um estado desejado de duas interfaces Ethernet (eth0 e eth1): uma usando DHCP e outra que recebeu um endereço IP estático.
mkdir -p $CONFIG_DIR/network
cat <<- EOF > $CONFIG_DIR/network/_all.yaml
interfaces:
- name: eth0
type: ethernet
state: up
ipv4:
dhcp: true
enabled: true
ipv6:
enabled: false
- name: eth1
type: ethernet
state: up
ipv4:
address:
- ip: 10.0.0.1
prefix-length: 24
enabled: true
dhcp: false
ipv6:
enabled: false
EOFVamos criar a imagem:
podman run --rm -it -v $CONFIG_DIR:/eib registry.suse.com/edge/3.5/edge-image-builder:1.3.2 build --definition-file definition.yamlDepois que a imagem for criada com sucesso, vamos criar uma máquina virtual com base nela:
virt-install --name node1 --ram 10000 --vcpus 6 --disk path=$CONFIG_DIR/modified-image.raw,format=raw --osinfo detect=on,name=sle-unknown --graphics none --console pty,target_type=serial --network default --network default --virt-type kvm --importO processo de provisionamento pode levar alguns minutos. Depois que ele for concluído, faça login no sistema com as credenciais fornecidas.
Verifique se o roteamento foi devidamente configurado:
localhost:~ # ip r
default via 192.168.122.1 dev eth0 proto dhcp src 192.168.122.100 metric 100
10.0.0.0/24 dev eth1 proto kernel scope link src 10.0.0.1 metric 101
192.168.122.0/24 dev eth0 proto kernel scope link src 192.168.122.100 metric 100Verifique se a conexão com a Internet está disponível:
localhost:~ # ping google.com
PING google.com (142.250.72.46) 56(84) bytes of data.
64 bytes from den16s08-in-f14.1e100.net (142.250.72.46): icmp_seq=1 ttl=56 time=14.3 ms
64 bytes from den16s08-in-f14.1e100.net (142.250.72.46): icmp_seq=2 ttl=56 time=14.2 ms
^C
--- google.com ping statistics ---
2 packets transmitted, 2 received, 0% packet loss, time 1001ms
rtt min/avg/max/mdev = 14.196/14.260/14.324/0.064 msVerifique se as interfaces Ethernet estão configuradas e ativas:
localhost:~ # ip a
1: lo: <LOOPBACK,UP,LOWER_UP> mtu 65536 qdisc noqueue state UNKNOWN group default qlen 1000
link/loopback 00:00:00:00:00:00 brd 00:00:00:00:00:00
inet 127.0.0.1/8 scope host lo
valid_lft forever preferred_lft forever
inet6 ::1/128 scope host
valid_lft forever preferred_lft forever
2: eth0: <BROADCAST,MULTICAST,UP,LOWER_UP> mtu 1500 qdisc pfifo_fast state UP group default qlen 1000
link/ether 52:54:00:26:44:7a brd ff:ff:ff:ff:ff:ff
altname enp1s0
inet 192.168.122.100/24 brd 192.168.122.255 scope global dynamic noprefixroute eth0
valid_lft 3505sec preferred_lft 3505sec
3: eth1: <BROADCAST,MULTICAST,UP,LOWER_UP> mtu 1500 qdisc pfifo_fast state UP group default qlen 1000
link/ether 52:54:00:ec:57:9e brd ff:ff:ff:ff:ff:ff
altname enp7s0
inet 10.0.0.1/24 brd 10.0.0.255 scope global noprefixroute eth1
valid_lft forever preferred_lft forever
localhost:~ # nmcli -f NAME,UUID,TYPE,DEVICE,FILENAME con show
NAME UUID TYPE DEVICE FILENAME
eth0 dfd202f5-562f-5f07-8f2a-a7717756fb70 ethernet eth0 /etc/NetworkManager/system-connections/eth0.nmconnection
eth1 0523c0a1-5f5e-5603-bcf2-68155d5d322e ethernet eth1 /etc/NetworkManager/system-connections/eth1.nmconnection
localhost:~ # cat /etc/NetworkManager/system-connections/eth0.nmconnection
[connection]
autoconnect=true
autoconnect-slaves=-1
id=eth0
interface-name=eth0
type=802-3-ethernet
uuid=dfd202f5-562f-5f07-8f2a-a7717756fb70
[ipv4]
dhcp-client-id=mac
dhcp-send-hostname=true
dhcp-timeout=2147483647
ignore-auto-dns=false
ignore-auto-routes=false
method=auto
never-default=false
[ipv6]
addr-gen-mode=0
dhcp-timeout=2147483647
method=disabled
localhost:~ # cat /etc/NetworkManager/system-connections/eth1.nmconnection
[connection]
autoconnect=true
autoconnect-slaves=-1
id=eth1
interface-name=eth1
type=802-3-ethernet
uuid=0523c0a1-5f5e-5603-bcf2-68155d5d322e
[ipv4]
address0=10.0.0.1/24
dhcp-timeout=2147483647
method=manual
[ipv6]
addr-gen-mode=0
dhcp-timeout=2147483647
method=disabled12.5.9 Configurações de rede personalizadas #
Já abordamos a configuração de rede padrão do Edge Image Builder que usa o NetworkManager Configurator. No entanto, há também a opção de modificá-la por meio de um script personalizado. Essa opção é muito flexível e independente de endereço MAC, mas tem a limitação de que seu uso não é tão prático para inicializar vários nós com uma única imagem.
NotaA recomendação é usar a configuração de rede padrão por meio dos arquivos que descrevem o estado da rede desejado no diretório
/network. Crie scripts personalizados apenas quando esse comportamento não é cabível no seu caso de uso.
Vamos criar e provisionar um nó de borda usando uma estrutura de configuração diferente. Siga todas as etapas, desde a Seção 12.5.3, “Criando o diretório de configuração de imagem” até a Seção 12.5.5, “Definindo as configurações de rede”.
Neste exemplo, vamos criar um script personalizado que aplica a configuração
estática da interface eth0 a todos os nós provisionados,
além de remover e desabilitar as conexões com fio criadas automaticamente
pelo NetworkManager. Isso é vantajoso nos casos em que você quer garantir
que cada nó no cluster tenha uma configuração de rede idêntica e, sendo
assim, você não precisa se preocupar com o endereço MAC de cada nó antes da
criação da imagem.
Para começar, vamos armazenar o arquivo de conexão no diretório
/custom/files:
mkdir -p $CONFIG_DIR/custom/files
cat << EOF > $CONFIG_DIR/custom/files/eth0.nmconnection
[connection]
autoconnect=true
autoconnect-slaves=-1
autoconnect-retries=1
id=eth0
interface-name=eth0
type=802-3-ethernet
uuid=dfd202f5-562f-5f07-8f2a-a7717756fb70
wait-device-timeout=60000
[ipv4]
dhcp-timeout=2147483647
method=auto
[ipv6]
addr-gen-mode=eui64
dhcp-timeout=2147483647
method=disabled
EOFCom a configuração estática criada, vamos também criar nosso script de rede personalizado:
mkdir -p $CONFIG_DIR/network
cat << EOF > $CONFIG_DIR/network/configure-network.sh
#!/bin/bash
set -eux
# Remove and disable wired connections
mkdir -p /etc/NetworkManager/conf.d/
printf "[main]\nno-auto-default=*\n" > /etc/NetworkManager/conf.d/no-auto-default.conf
rm -f /var/run/NetworkManager/system-connections/* || true
# Copy pre-configured network configuration files into NetworkManager
mkdir -p /etc/NetworkManager/system-connections/
cp eth0.nmconnection /etc/NetworkManager/system-connections/
chmod 600 /etc/NetworkManager/system-connections/*.nmconnection
EOF
chmod a+x $CONFIG_DIR/network/configure-network.shNotaPor padrão, o binário nmc ainda será incluído, para ser usado no script
configure-network.shse necessário.
O script personalizado deve sempre ser inserido em
/network/configure-network.sh no diretório de
configuração. Se estiver presente, todos os outros arquivos serão
ignorados. NÃO é possível configurar uma rede trabalhando com as
configurações estáticas no formato YAML e um script personalizado ao mesmo
tempo.
Neste momento, o diretório de configuração deve ter a seguinte aparência:
├── definition.yaml
├── custom/
│ └── files/
│ └── eth0.nmconnection
├── network/
│ └── configure-network.sh
└── base-images/
└── SL-Micro.x86_64-6.2-Base-GM.rawVamos criar a imagem:
podman run --rm -it -v $CONFIG_DIR:/eib registry.suse.com/edge/3.5/edge-image-builder:1.3.2 build --definition-file definition.yamlDepois que a imagem for criada com sucesso, vamos criar uma máquina virtual com base nela:
virt-install --name node1 --ram 10000 --vcpus 6 --disk path=$CONFIG_DIR/modified-image.raw,format=raw --osinfo detect=on,name=sle-unknown --graphics none --console pty,target_type=serial --network default --virt-type kvm --importO processo de provisionamento pode levar alguns minutos. Depois que ele for concluído, faça login no sistema com as credenciais fornecidas.
Verifique se o roteamento foi devidamente configurado:
localhost:~ # ip r
default via 192.168.122.1 dev eth0 proto dhcp src 192.168.122.185 metric 100
192.168.122.0/24 dev eth0 proto kernel scope link src 192.168.122.185 metric 100Verifique se a conexão com a Internet está disponível:
localhost:~ # ping google.com
PING google.com (142.250.72.78) 56(84) bytes of data.
64 bytes from den16s09-in-f14.1e100.net (142.250.72.78): icmp_seq=1 ttl=56 time=13.6 ms
64 bytes from den16s09-in-f14.1e100.net (142.250.72.78): icmp_seq=2 ttl=56 time=13.6 ms
^C
--- google.com ping statistics ---
2 packets transmitted, 2 received, 0% packet loss, time 1001ms
rtt min/avg/max/mdev = 13.592/13.599/13.606/0.007 msVerifique se uma interface Ethernet foi configurada estaticamente usando nosso arquivo de conexão e se ela está ativa:
localhost:~ # ip a
1: lo: <LOOPBACK,UP,LOWER_UP> mtu 65536 qdisc noqueue state UNKNOWN group default qlen 1000
link/loopback 00:00:00:00:00:00 brd 00:00:00:00:00:00
inet 127.0.0.1/8 scope host lo
valid_lft forever preferred_lft forever
inet6 ::1/128 scope host
valid_lft forever preferred_lft forever
2: eth0: <BROADCAST,MULTICAST,UP,LOWER_UP> mtu 1500 qdisc pfifo_fast state UP group default qlen 1000
link/ether 52:54:00:31:d0:1b brd ff:ff:ff:ff:ff:ff
altname enp0s2
altname ens2
inet 192.168.122.185/24 brd 192.168.122.255 scope global dynamic noprefixroute eth0
localhost:~ # nmcli -f NAME,UUID,TYPE,DEVICE,FILENAME con show
NAME UUID TYPE DEVICE FILENAME
eth0 dfd202f5-562f-5f07-8f2a-a7717756fb70 ethernet eth0 /etc/NetworkManager/system-connections/eth0.nmconnection
localhost:~ # cat /etc/NetworkManager/system-connections/eth0.nmconnection
[connection]
autoconnect=true
autoconnect-slaves=-1
autoconnect-retries=1
id=eth0
interface-name=eth0
type=802-3-ethernet
uuid=dfd202f5-562f-5f07-8f2a-a7717756fb70
wait-device-timeout=60000
[ipv4]
dhcp-timeout=2147483647
method=auto
[ipv6]
addr-gen-mode=eui64
dhcp-timeout=2147483647
method=disabled13 Elemental #
Elemental é uma pilha de software que possibilita o gerenciamento de sistema operacional nativo de nuvem e totalmente centralizado com o Kubernetes. A pilha Elemental consiste em vários componentes que residem no próprio Rancher ou em nós de borda. Os componentes principais são:
elemental-operator : o operador principal que reside no Rancher e processa as solicitações de registro dos clientes.
elemental-register: o cliente executado em nós de borda que possibilita o registro por meio do
elemental-operator.elemental-system-agent: um agente que reside em nós de borda. Sua configuração é alimentada pelo
elemental-registere recebe umplanpara configurar orancher-system-agent.rancher-system-agent: após o registro completo do nó de borda, esse componente assume o comando depois do
elemental-system-agente aguarda outrosplansdo Rancher Manager (por exemplo, instalação do Kubernetes).
Consulte a documentação upstream do Elemental para obter todas as informações sobre o Elemental e seu relacionamento com o Rancher.
13.1 Como o SUSE Edge usa o Elemental? #
Usamos partes do Elemental para gerenciar dispositivos remotos quando o
Metal3 não é viável (por exemplo, não existe BMC
ou o dispositivo está protegido por um gateway NAT). Essa ferramenta permite
que o operador inicialize os dispositivos em laboratório antes de saber
quando ou para onde serão enviados. Especificamente, usamos os componentes
elemental-register e
elemental-system-agent para permitir a integração de
hosts do SUSE Linux Micro no Rancher para casos de uso de provisionamento de
rede "phone home". Quando o Edge Image Builder (EIB) é usado para criar
imagens de implantação, o registro automático pelo Rancher via Elemental
pode ser feito especificando a configuração de registro no diretório de
configuração do EIB.
No SUSE Edge 3.5, não aproveitamos os aspectos de gerenciamento de sistema operacional do Elemental e, portanto, não é possível gerenciar a aplicação de patches em seu sistema operacional pelo Rancher. Em vez de usar as ferramentas do Elemental para criar imagens de implantação, o SUSE Edge usa a ferramenta Edge Image Builder, que consome a configuração de registro.
13.2 Melhores práticas #
13.2.1 Mídia de instalação #
A maneira recomendada do SUSE Edge para criar imagens de implantação que possam usar o Elemental para registro no Rancher na área de implantação de "provisionamento de rede 'phone home'" é seguir as instruções detalhadas no início rápido sobre integração de host remoto com o Elemental (Capítulo 2, Integração remota de host com o Elemental).
13.2.2 Rótulos #
O Elemental monitora o inventário com a CRD
MachineInventory e permite selecionar um inventário, por
exemplo, para selecionar máquinas nas quais implantar clusters Kubernetes
com base em rótulos. Dessa forma, os usuários podem predefinir grande parte
(se não tudo) de suas necessidades de infraestrutura antes mesmo da compra
do hardware. Além disso, como os nós podem adicionar/remover rótulos de seu
respectivo objeto de inventário (executando novamente o
elemental-register com o sinalizador adicional
--label "FOO=BAR"), podemos escrever scripts para
descobrir e permitir que o Rancher saiba onde um nó é inicializado.
13.3 Problemas conhecidos #
Atualmente, a IU do Elemental não sabe como criar uma mídia de instalação ou atualizar sistemas operacionais não "Elemental Teal". Isso deve ser resolvido em versões futuras.
14 K3s #
K3s é uma distribuição Kubernetes certificada e altamente disponível desenvolvida para cargas de trabalho de produção em locais autônomos, remotos e com restrição de recursos ou dentro de aplicações IoT.
Ele é empacotado como um binário único e pequeno, portanto, as instalações e atualizações são rápidas e fáceis.
14.1 Como o SUSE Edge usa o K3s #
É possível usar o K3s como distribuição Kubernetes de base para a pilha do SUSE Edge. Ele foi projetado para ser instalado em um sistema operacional SUSE Linux Micro.
O uso do K3s como distribuição Kubernetes da pilha do SUSE Edge é recomendado apenas quando o etcd como back end não atende a suas restrições. Se o etcd como back end for possível, será melhor usar o RKE2 (Capítulo 15, RKE2).
14.2 Melhores práticas #
14.2.1 Instalação #
A maneira recomendada de instalar o K3s como parte da pilha do SUSE Edge é usar o Edge Image Builder (EIB). Consulte a documentação dele (Capítulo 11, Edge Image Builder) para obter mais detalhes de como configurá-lo para implantar o K3s.
Ele oferece suporte automático para configuração de alta disponibilidade e do Elemental.
14.2.2 Fleet para fluxo de trabalho do GitOps #
A pilha do SUSE Edge usa o Fleet como ferramenta GitOps preferencial. Para obter mais informações sobre instalação e uso, consulte a seção do Fleet (Capítulo 8, Fleet) nesta documentação.
14.2.3 Gerenciamento de armazenamento #
O K3s vem com armazenamento de caminho local pré-configurado, que é adequado para clusters de nó único. Para clusters que abrangem vários nós, recomendamos usar o SUSE Storage (Capítulo 16, SUSE Storage).
14.2.4 Balanceamento de carga e alta disponibilidade #
Se você instalou o K3s com o EIB, esta parte já foi coberta pela documentação do EIB na seção de alta disponibilidade.
Do contrário, será necessário instalar e configurar o MetalLB de acordo com a nossa documentação do MetalLB (Capítulo 24, MetalLB no K3s (usando o modo de camada 2)).
15 RKE2 #
Consulte a documentação oficial do RKE2.
O RKE2 é uma distribuição Kubernetes totalmente compatível dedicada à segurança e à conformidade das seguintes maneiras:
Oferecendo padrões e opções de configuração para que os clusters sejam aprovados no CIS Kubernetes Benchmark v1.6 ou v1.23 com o mínimo de intervenção do operador
Assegurando a conformidade com o FIPS 140-2
Verificando regularmente se há CVEs nos componentes por meio do trivy no pipeline de compilação do RKE2
O RKE2 inicia os componentes do plano de controle como pods estáticos, gerenciados pelo kubelet. O runtime de contêiner incorporado é containerd.
Nota: O RKE2 também é conhecido como RKE Government para expressar outro caso de uso e setor a que ele atende.
15.1 RKE2 ou K3s #
O K3s é uma distribuição Kubernetes leve e totalmente compatível, com foco em borda, IoT e ARM, otimizado para facilidade de uso e ambientes com restrição de recursos.
O RKE2 combina o melhor dos dois mundos: a versão 1.x do RKE (daqui em diante chamada de RKE1) e o K3s.
Do K3s, ele herda a usabilidade, a facilidade de operação e o modelo de implantação.
Do RKE1, ele herda o alinhamento próximo com o Kubernetes upstream. Em alguns locais, o K3s diverge do Kubernetes upstream para otimizar as implantações de borda, mas o RKE1 e o RKE2 mantêm um estreito alinhamento com o upstream.
15.2 Como o SUSE Edge usa o RKE2? #
O RKE2 é um componente fundamental da pilha do SUSE Edge. Ele coexiste com o SUSE Linux Micro (Capítulo 9, SUSE Linux Micro), oferecendo a interface padrão do Kubernetes necessária para implantar cargas de trabalho do Edge.
15.3 Melhores práticas #
15.3.1 Instalação #
A maneira recomendada de instalar o RKE2 como parte da pilha do SUSE Edge é usar o Edge Image Builder (EIB). Consulte a documentação do EIB (Capítulo 11, Edge Image Builder) para obter mais detalhes de como configurá-lo para implantar o RKE2.
O EIB é flexível o suficiente para dar suporte aos parâmetros exigidos pelo RKE2, como especificar a versão do RKE2, a configuração de servidores ou de agentes, englobando todos os casos de uso do Edge.
Para outros casos de uso envolvendo o Metal3, o RKE2 também é usado e instalado. Nesses casos específicos, o provedor Cluster API RKE2 implanta automaticamente o RKE2 nos clusters que são provisionados com o Metal3 usando a pilha do Edge.
Nesses casos, a configuração do RKE2 deve ser aplicada às diversas CRDs
envolvidas. Um exemplo de como fornecer uma CNI diferente usando a CRD
RKE2ControlPlane tem esta aparência:
apiVersion: controlplane.cluster.x-k8s.io/v1beta1
kind: RKE2ControlPlane
metadata:
name: single-node-cluster
namespace: default
spec:
serverConfig:
cni: calico
cniMultusEnable: true
...Para obter mais informações sobre os casos de uso do Metal3, consulte o Capítulo 10, Metal3.
15.3.2 Alta disponibilidade #
Para implantações de alta disponibilidade, o EIB implanta e configura automaticamente o MetalLB (Capítulo 18, MetalLB) e o Endpoint Copier Operator (Capítulo 19, Endpoint Copier Operator) para expor o endpoint da API do RKE2 externamente.
15.3.3 Rede #
A pilha do SUSE Edge suporta o Cilium e o Calico, com o Cilium como CNI padrão. O metaplug-in Multus também pode ser usado quando os pods exigem várias interfaces de rede. O RKE2 independente oferece suporte a uma ampla gama de opções de CNI.
15.3.4 Armazenamento #
O RKE2 não inclui nenhum tipo de classe ou operador de armazenamento persistente. Para clusters com vários nós, é recomendado usar o SUSE Storage (Capítulo 16, SUSE Storage).
16 SUSE Storage #
O SUSE Storage é um sistema de armazenamento em blocos distribuído, leve, confiável e amigável projetado para Kubernetes. Trata-se de um produto com base no Longhorn, um projeto de código-fonte aberto inicialmente desenvolvido pela Rancher Labs e que agora é incubado pela CNCF.
16.1 Pré-requisitos #
Se você está seguindo este guia, já deve ter os seguintes itens disponíveis:
No mínimo, um host com o SUSE Linux Micro 6.2 instalado, que pode ser físico ou virtual
Um cluster Kubernetes instalado, K3s ou RKE2
Helm
16.2 Instalação manual do SUSE Storage #
16.2.1 Instalando o Open-iSCSI #
Um requisito essencial da implantação e do uso do SUSE Storage é a
instalação do pacote open-iscsi e a execução do daemon
iscsid em todos os nós Kubernetes. Isso é necessário
porque o Longhorn conta com o iscsiadm no host para
fornecer volumes persistentes ao Kubernetes.
Vamos instalá-lo:
transactional-update pkg install open-iscsiComo o SUSE Linux Micro é um sistema operacional imutável, é importante
notar que o pacote será instalado apenas em um novo instantâneo após a
conclusão da operação. Para carregá-lo e para que o daemon
iscsid seja executado, é necessário reinicializar no novo
instantâneo que acabamos de criar. Execute o comando de reinicialização
quando você estiver pronto:
reboot16.2.2 Instalando o SUSE Storage #
Há várias maneiras de instalar o SUSE Storage em clusters Kubernetes. Este guia orienta na instalação pelo Helm, mas você poderá seguir a documentação oficial se preferir outra abordagem.
Faça login na Rancher Application Collection:
helm registry login dp.apps.rancher.io --username $APPS.RANCHER.IO_USERNAME --password $APPS.RANCHER.IO_ACCESS_TOKENInstale o SUSE Storage no namespace
longhorn-systeme adicione as credenciais do seu registro de contêiner:helm install longhorn oci://dp.apps.rancher.io/charts/suse-storage \ --version 1.10.1 \ --namespace longhorn-system \ --create-namespace \ --set privateRegistry.createSecret=true \ --set privateRegistry.registryUrl=dp.apps.rancher.io \ --set privateRegistry.registryUser=$APPS.RANCHER.IO_USERNAME \ --set privateRegistry.registryPasswd=$APPS.RANCHER.IO_ACCESS_TOKEN \ --set privateRegistry.registrySecret=application-collectionConfirme se a implantação foi bem-sucedida:
kubectl -n longhorn-system get podslocalhost:~ # kubectl -n longhorn-system get pods NAME READY STATUS RESTARTS AGE csi-attacher-7656559cf4-pkhh6 1/1 Running 0 103s csi-attacher-7656559cf4-pnzw5 1/1 Running 0 103s csi-attacher-7656559cf4-z94mm 1/1 Running 0 103s csi-provisioner-6d9cf6456d-kcwtq 1/1 Running 0 103s csi-provisioner-6d9cf6456d-mvvml 1/1 Running 0 103s csi-provisioner-6d9cf6456d-q4f88 1/1 Running 0 103s csi-resizer-f587cd467-clr2n 1/1 Running 0 103s csi-resizer-f587cd467-z28v4 1/1 Running 0 103s csi-resizer-f587cd467-zxmtx 1/1 Running 0 103s csi-snapshotter-6dcdf78684-757mg 1/1 Running 0 103s csi-snapshotter-6dcdf78684-8ktgc 1/1 Running 0 103s csi-snapshotter-6dcdf78684-ffsqr 1/1 Running 0 103s engine-image-ei-099f845a-lvdtr 1/1 Running 0 2m21s instance-manager-4adffddaffe02374cd5635b8a6113de7 1/1 Running 0 111s longhorn-csi-plugin-w7pwr 3/3 Running 0 103s longhorn-driver-deployer-6886fb84bc-wm9h6 1/1 Running 2 (2m32s ago) 2m45s longhorn-manager-zblbl 2/2 Running 0 2m45s longhorn-ui-6bcc65d4bd-mcn6r 1/1 Running 0 2m45s longhorn-ui-6bcc65d4bd-rwf97 1/1 Running 0 2m45s
16.3 Criando volumes do SUSE Storage #
O SUSE Storage usa os recursos do Kubernetes chamados
StorageClass para provisionar automaticamente os objetos
PersistentVolume aos pods. Pense no
StorageClass como um método para os administradores
descreverem classes ou perfis do
armazenamento que eles oferecem.
Vamos criar um StorageClass com algumas opções padrão:
kubectl apply -f - <<EOF
kind: StorageClass
apiVersion: storage.k8s.io/v1
metadata:
name: longhorn-example
provisioner: driver.longhorn.io
allowVolumeExpansion: true
parameters:
numberOfReplicas: "3"
staleReplicaTimeout: "2880" # 48 hours in minutes
fromBackup: ""
fsType: "ext4"
EOFAgora que temos um StorageClass, precisamos que um
PersistentVolumeClaim faça referência a ele. Um
PersistentVolumeClaim (PVC) é uma solicitação de
armazenamento feita pelo usuário. Os PVCs consomem os recursos
PersistentVolume. As declarações podem solicitar tamanhos
e modos de acesso específicos (por exemplo, é possível montá-las como
leitura/gravação uma vez ou como somente leitura várias vezes).
Vamos criar um PersistentVolumeClaim:
kubectl apply -f - <<EOF
apiVersion: v1
kind: PersistentVolumeClaim
metadata:
name: longhorn-volv-pvc
namespace: longhorn-system
spec:
accessModes:
- ReadWriteOnce
storageClassName: longhorn-example
resources:
requests:
storage: 2Gi
EOFPronto! Com a criação do PersistentVolumeClaim, podemos
prosseguir e anexá-lo a um Pod. Quando o
Pod é implantado, o Kubernetes cria o volume do Longhorn
e o vincula ao Pod quando há armazenamento disponível.
kubectl apply -f - <<EOF
apiVersion: v1
kind: Pod
metadata:
name: volume-test
namespace: longhorn-system
spec:
containers:
- name: volume-test
image: nginx:stable-alpine
imagePullPolicy: IfNotPresent
volumeMounts:
- name: volv
mountPath: /data
ports:
- containerPort: 80
volumes:
- name: volv
persistentVolumeClaim:
claimName: longhorn-volv-pvc
EOFO conceito de armazenamento no Kubernetes é um tópico complexo, porém importante. Mencionamos brevemente alguns dos recursos mais comuns do Kubernetes, no entanto, sugerimos a familiarização com a documentação de terminologia que o Longhorn oferece.
Neste exemplo, o resultado deve ter esta aparência:
localhost:~ # kubectl get storageclass
NAME PROVISIONER RECLAIMPOLICY VOLUMEBINDINGMODE ALLOWVOLUMEEXPANSION AGE
longhorn (default) driver.longhorn.io Delete Immediate true 12m
longhorn-example driver.longhorn.io Delete Immediate true 24s
localhost:~ # kubectl get pvc -n longhorn-system
NAME STATUS VOLUME CAPACITY ACCESS MODES STORAGECLASS AGE
longhorn-volv-pvc Bound pvc-f663a92e-ac32-49ae-b8e5-8a6cc29a7d1e 2Gi RWO longhorn-example 54s
localhost:~ # kubectl get pods -n longhorn-system
NAME READY STATUS RESTARTS AGE
csi-attacher-5c4bfdcf59-qmjtz 1/1 Running 0 14m
csi-attacher-5c4bfdcf59-s7n65 1/1 Running 0 14m
csi-attacher-5c4bfdcf59-w9xgs 1/1 Running 0 14m
csi-provisioner-667796df57-fmz2d 1/1 Running 0 14m
csi-provisioner-667796df57-p7rjr 1/1 Running 0 14m
csi-provisioner-667796df57-w9fdq 1/1 Running 0 14m
csi-resizer-694f8f5f64-2rb8v 1/1 Running 0 14m
csi-resizer-694f8f5f64-z9v9x 1/1 Running 0 14m
csi-resizer-694f8f5f64-zlncz 1/1 Running 0 14m
csi-snapshotter-959b69d4b-5dpvj 1/1 Running 0 14m
csi-snapshotter-959b69d4b-lwwkv 1/1 Running 0 14m
csi-snapshotter-959b69d4b-tzhwc 1/1 Running 0 14m
engine-image-ei-5cefaf2b-hvdv5 1/1 Running 0 14m
instance-manager-0ee452a2e9583753e35ad00602250c5b 1/1 Running 0 14m
longhorn-csi-plugin-gd2jx 3/3 Running 0 14m
longhorn-driver-deployer-9f4fc86-j6h2b 1/1 Running 0 15m
longhorn-manager-z4lnl 1/1 Running 0 15m
longhorn-ui-5f4b7bbf69-bln7h 1/1 Running 3 (14m ago) 15m
longhorn-ui-5f4b7bbf69-lh97n 1/1 Running 3 (14m ago) 15m
volume-test 1/1 Running 0 26s16.4 Acessando a IU #
Se você instalou o SUSE Storage com kubectl ou Helm, precisa configurar um controlador de entrada para permitir tráfego externo no cluster. A autenticação não está habilitada por padrão. Se o aplicativo de catálogo do Rancher foi usado, o Rancher cria automaticamente um controlador de entrada com controle de acesso (o rancher-proxy).
Obtenha o endereço IP do serviço externo do Longhorn:
kubectl -n longhorn-system get svcDepois que você recuperar o endereço IP do
longhorn-frontend, poderá começar a usar a IU navegando até ela pelo navegador.
16.5 Instalando com o Edge Image Builder #
O SUSE Edge usa Capítulo 11, Edge Image Builder para personalizar as imagens base de SO do SUSE Linux Micro. Vamos demonstrar como fazer isso para provisionar um cluster RKE2 com o SUSE Storage sobreposto.
Vamos criar o arquivo de definição:
export CONFIG_DIR=$HOME/eib
mkdir -p $CONFIG_DIR
cat << EOF > $CONFIG_DIR/iso-definition.yaml
apiVersion: 1.3
image:
imageType: iso
baseImage: SL-Micro.x86_64-6.2-Base-SelfInstall-GM.install.iso
arch: x86_64
outputImageName: eib-image.iso
kubernetes:
version: v1.34.2+rke2r1
helm:
charts:
- name: suse-storage
releaseName: longhorn
version: 1.10.1
repositoryName: rancher-application-collection
targetNamespace: longhorn-system
createNamespace: true
installationNamespace: kube-system
repositories:
- name: rancher-application-collection
url: oci://dp.apps.rancher.io/charts
authentication:
username: $APPS.RANCHER.IO_USERNAME
password: $APPS.RANCHER.IO_ACCESS_TOKEN
embeddedArtifactRegistry:
registries:
- uri: dp.apps.rancher.io
authentication:
username: $APPS.RANCHER.IO_USERNAME
password: $APPS.RANCHER.IO_ACCESS_TOKEN
images:
- name: dp.apps.rancher.io/containers/kubernetes-csi-external-attacher:4.10.0-8.8
- name: dp.apps.rancher.io/containers/kubernetes-csi-external-provisioner:5.3.0-8.8
- name: dp.apps.rancher.io/containers/kubernetes-csi-external-resizer:1.14.0-8.8
- name: dp.apps.rancher.io/containers/kubernetes-csi-external-snapshotter:8.4.0-8.9
- name: dp.apps.rancher.io/containers/kubernetes-csi-livenessprobe:2.17.0-8.8
- name: dp.apps.rancher.io/containers/kubernetes-csi-node-driver-registrar:2.15.0-8.8
- name: dp.apps.rancher.io/containers/longhorn-backing-image-manager:1.10.1-1.11
- name: dp.apps.rancher.io/containers/longhorn-engine:1.10.1-1.16
- name: dp.apps.rancher.io/containers/longhorn-instance-manager:1.10.1-1.17
- name: dp.apps.rancher.io/containers/longhorn-manager:1.10.1-1.9
- name: dp.apps.rancher.io/containers/longhorn-share-manager:1.10.1-1.8
- name: dp.apps.rancher.io/containers/longhorn-ui:1.10.1-1.8
- name: dp.apps.rancher.io/containers/rancher-support-bundle-kit:0.0.71-4.13
operatingSystem:
packages:
sccRegistrationCode: <reg-code>
packageList:
- open-iscsi
users:
- username: root
encryptedPassword: \$6\$jHugJNNd3HElGsUZ\$eodjVe4te5ps44SVcWshdfWizrP.xAyd71CVEXazBJ/.v799/WRCBXxfYmunlBO2yp1hm/zb4r8EmnrrNCF.P/
EOFA personalização dos valores de gráficos Helm é possível por um arquivo
separado disponível em helm.charts[].valuesFile. Consulte
a documentação
upstream para obter detalhes.
Vamos criar a imagem:
podman run --rm --privileged -it -v $CONFIG_DIR:/eib registry.suse.com/edge/3.5/edge-image-builder:1.3.2 build --definition-file $CONFIG_DIR/iso-definition.yamlApós a criação da imagem, você poderá usá-la para instalar o sistema
operacional em um host físico ou virtual. Depois que o provisionamento é
concluído, é possível fazer login no sistema usando o par de credenciais
root:eib.
Verifique se o SUSE Storage foi instalado com êxito:
localhost:~ # /var/lib/rancher/rke2/bin/kubectl --kubeconfig /etc/rancher/rke2/rke2.yaml -n longhorn-system get pods
NAME READY STATUS RESTARTS AGE
csi-attacher-5c4bfdcf59-qmjtz 1/1 Running 0 103s
csi-attacher-5c4bfdcf59-s7n65 1/1 Running 0 103s
csi-attacher-5c4bfdcf59-w9xgs 1/1 Running 0 103s
csi-provisioner-667796df57-fmz2d 1/1 Running 0 103s
csi-provisioner-667796df57-p7rjr 1/1 Running 0 103s
csi-provisioner-667796df57-w9fdq 1/1 Running 0 103s
csi-resizer-694f8f5f64-2rb8v 1/1 Running 0 103s
csi-resizer-694f8f5f64-z9v9x 1/1 Running 0 103s
csi-resizer-694f8f5f64-zlncz 1/1 Running 0 103s
csi-snapshotter-959b69d4b-5dpvj 1/1 Running 0 103s
csi-snapshotter-959b69d4b-lwwkv 1/1 Running 0 103s
csi-snapshotter-959b69d4b-tzhwc 1/1 Running 0 103s
engine-image-ei-5cefaf2b-hvdv5 1/1 Running 0 109s
instance-manager-0ee452a2e9583753e35ad00602250c5b 1/1 Running 0 109s
longhorn-csi-plugin-gd2jx 3/3 Running 0 103s
longhorn-driver-deployer-9f4fc86-j6h2b 1/1 Running 0 2m28s
longhorn-manager-z4lnl 1/1 Running 0 2m28s
longhorn-ui-5f4b7bbf69-bln7h 1/1 Running 3 (2m7s ago) 2m28s
longhorn-ui-5f4b7bbf69-lh97n 1/1 Running 3 (2m10s ago) 2m28sEssa instalação não funciona em ambientes totalmente air-gapped. Para esses casos, consulte a Seção 27.8, “Instalação do SUSE Storage”.
17 SUSE Security #
O SUSE Security é uma solução de segurança para Kubernetes que proporciona segurança de rede L7, de runtime e da cadeia de suprimento, e verificações de conformidade, em um pacote consistente.
O SUSE Security é um produto implantado como uma plataforma de vários contêineres, cada um se comunicando por diversas portas e interfaces. Internamente, ele usa o NeuVector como componente de segurança do contêiner subjacente. Os seguintes contêineres compõem a plataforma SUSE Security:
Gerenciador. Um contêiner sem estado com console baseado na web. Normalmente, apenas um é necessário e pode ser executado em qualquer local. Uma falha no gerenciador não afeta as operações do controlador ou do executor. No entanto, determinadas notificações (eventos) e dados de conexão recentes são armazenados em cache na memória pelo gerenciador, portanto, a visualização deles pode ser afetada.
Controlador. O "plano de controle" do SUSE Security deve ser implantado em uma configuração de alta disponibilidade, assim a configuração não se perde em caso de falha no nó. Ele pode ser executado em qualquer local, embora os clientes geralmente prefiram colocá-los em nós de "gerenciamento", mestre ou de infraestrutura devido à sua criticidade.
Executor. Esse contêiner é implantado como um DaemonSet para que haja um executor em cada nó que será protegido. Em geral, a implantação é feita em cada nó do worker, mas é possível permitir a programação para que os nós mestre e de infraestrutura também sejam implantados lá. Nota: Se o executor não estiver em um nó do cluster e as conexões vierem de um pod nesse nó, o SUSE Security os identificará como cargas de trabalho "não gerenciadas".
Verificador. Faz a verificação de vulnerabilidades usando o banco de dados CVE incorporado, conforme direcionado pelo controlador. É possível implantar vários verificadores para aumentar a capacidade de verificação. Os verificadores podem ser executados em qualquer local, mas costumam executar em nós onde os controladores são executados. Veja a seguir as considerações de dimensionamento dos nós do verificador. Também é possível invocar um verificador de forma independente, quando usado para verificação de fase de compilação, por exemplo, em um pipeline que aciona a verificação, recupera os resultados e interrompe o verificador. O verificador inclui o banco de dados CVE mais recente, portanto, ele deve ser atualizado diariamente.
Atualizador. Aciona uma atualização do verificador pelo cron job do Kubernetes quando uma atualização do banco de dados CVE é desejada. Faça essa configuração em seu ambiente.
Você encontra a documentação mais detalhada sobre a integração e as melhores práticas do SUSE Security aqui.
17.1 Como o SUSE Edge usa o SUSE Security? #
O SUSE Edge oferece uma configuração mais simples do SUSE Security como ponto de partida para implantações de borda.
17.2 Observações importantes #
O contêiner
Scannerdeve ter memória suficiente para extrair a imagem que será verificada na memória e expandi-la. Para verificar imagens com mais de 1 GB, aumente a memória do verificador um pouco acima do maior tamanho esperado da imagem.O modo de proteção espera grandes volumes de conexões de rede. O
Enforcerrequer CPU e memória no modo de proteção (bloqueio de firewall integrado) para armazenar e inspecionar as conexões e a possível carga (DLP). Aumentar a memória e dedicar um núcleo de CPU aoEnforcergarantem a capacidade de filtragem de pacotes adequada.
17.3 Instalando com o Edge Image Builder #
O SUSE Edge usa o Capítulo 11, Edge Image Builder para personalizar as imagens base do sistema operacional SUSE Linux Micro. Siga a Seção 27.7, “Instalação do SUSE Security” para uma instalação air-gapped do SUSE Security em clusters Kubernetes provisionados pelo EIB.
18 MetalLB #
Consulte a documentação oficial do MetalLB.
O MetalLB é uma implementação de balanceador de carga para clusters Kubernetes bare metal, usando protocolos de roteamento padrão.
Em ambientes bare metal, a configuração de balanceadores de carga de rede é visivelmente mais complexa do que em ambientes de nuvem. Ao contrário das chamadas de API simples nas configurações de nuvem, o bare metal requer aplicações de rede dedicadas ou uma combinação de balanceadores de carga e configurações de IP virtual (VIP, Virtual IP) para gerenciar a alta disponibilidade (HA, High Availability) ou resolver o ponto único de falha (SPOF, Single Point of Failure) inerentes em um balanceador de carga de nó único. Essas configurações não são automatizadas com facilidade, criando desafios para as implantações do Kubernetes em que a escala dos componentes aumenta e reduz de forma dinâmica.
O MetalLB resolve esses desafios usando o modelo do Kubernetes para criar serviços do tipo LoadBalancer como se operassem em um ambiente de nuvem, mesmo nas configurações bare metal.
Há duas abordagens diferentes, pelo modo L2 (usando truques de ARP) ou pelo BGP. Basicamente, o L2 não precisa de equipamento de rede especial, mas o BGP costuma ser melhor. Isso depende do caso de uso.
18.1 Como o SUSE Edge usa o MetalLB? #
O SUSE Edge usa o MetalLB de três maneiras principais:
Como solução de balanceador de carga: o MetalLB atua como solução de balanceador de carga para máquinas bare metal.
Em uma configuração do K3s/RKE2 de alta disponibilidade: o MetalLB permite o balanceamento de carga da API do Kubernetes usando um endereço IP virtual.
Como uma solução de L3 do BGP, em que o MetalLB anuncia as rotas para os IPs de serviço aos roteadores vizinhos.
Para expor a API, o Endpoint Copier Operator (Capítulo 19, Endpoint Copier Operator) é usado para sincronização dos endpoints da API
K8s do serviço kubernetes com um serviço LoadBalancer
kubernetes-vip.
18.2 Melhores práticas #
A instalação do MetalLB no modo de L2 está descrita no Capítulo 24, MetalLB no K3s (usando o modo de camada 2), e no modo de L3 no Capítulo 25, MetalLB em K3s (usando o modo de camada 3).
Um guia para instalação do MetalLB na frente do
kube-api-server para obter uma topologia de alta
disponibilidade está disponível no Capítulo 26, MetalLB na frente do servidor da API Kubernetes.
18.3 Problemas conhecidos #
O K3s vem com a própria solução de balanceador de carga chamada
Klipper. Para usar o MetalLB, é necessário desabilitar oKlipper. Para fazer isso, inicie o servidor K3s com a opção--disable servicelb, conforme descrito na documentação do K3s.
19 Endpoint Copier Operator #
Endpoint Copier Operator é um operador do Kubernetes que tem como finalidade criar uma cópia de um serviço e endpoint do Kubernetes e mantê-los sincronizados.
19.1 Como o SUSE Edge usa o Endpoint Copier Operator? #
No SUSE Edge, o Endpoint Copier Operator desempenha um papel crucial na
configuração de alta disponibilidade (HA, High Availability) para clusters
K3s/RKE2. Para que isso seja possível, crie um serviço
kubernetes-vip do tipo LoadBalancer,
garantindo que seu endpoint esteja sempre sincronizado com o endpoint do
kubernetes. O MetalLB (Capítulo 18, MetalLB) é usado para
gerenciar o serviço kubernetes-vip, já que o endereço IP
exposto é usado em outros nós para ingressar no cluster.
19.2 Melhores práticas #
Você encontra a documentação completa sobre como usar o Endpoint Copier Operator aqui.
Consulte também nosso guia (Capítulo 24, MetalLB no K3s (usando o modo de camada 2)) para obter uma configuração de alta disponibilidade do K3s/RKE2 por meio do Endpoint Copier Operator e do MetalLB.
19.3 Problemas conhecidos #
No momento, o funcionamento do Endpoint Copier Operator está limitado apenas a um serviço/endpoint. Há planos para estender o suporte a vários serviços/endpoints no futuro.
20 Edge Virtualization #
Esta seção descreve como usar o Edge Virtualization para executar máquinas virtuais em nós de borda. O Edge Virtualization foi projetado para casos de uso de virtualização leve, em que se espera o uso de um fluxo de trabalho comum para implantação e gerenciamento de aplicativos tanto virtualizados quanto conteinerizados.
O SUSE Edge Virtualization oferece suporte a dois métodos de execução de máquinas virtuais:
Implantação manual de máquinas virtuais pelo libvirt+qemu-kvm no nível do host (não há envolvimento do Kubernetes)
Implantação do operador KubeVirt para gerenciamento de máquinas virtuais com base no Kubernetes
As duas opções são válidas, mas apenas a segunda está descrita abaixo. Para usar os mecanismos de virtualização padrão e prontos para uso incluídos no SUSE Linux Micro, há um guia completo aqui e, apesar de ter sido escrito inicialmente para o SUSE Linux Enterprise Server, os conceitos são quase idênticos.
A princípio, este guia explica como implantar os componentes de virtualização adicionais em um sistema que já foi pré-implantado, mas acompanha uma seção que descreve como incorporar essa configuração à implantação inicial usando o Edge Image Builder. Se você não quer ler os conceitos básicos e definir as configurações manualmente, pule direto para essa seção.
20.1 Visão geral do KubeVirt #
O KubeVirt permite o gerenciamento de máquinas virtuais com o Kubernetes junto ao restante de suas cargas de trabalho conteinerizadas. Para fazer isso, ele executa a parte referente ao espaço do usuário da pilha de virtualização do Linux em um contêiner. Isso minimiza os requisitos no sistema host, o que facilita a configuração e o gerenciamento.
Os detalhes sobre a arquitetura do KubeVirt estão disponíveis na documentação upstream.
20.2 Pré-requisitos #
Se você está seguindo este guia, já deve ter os seguintes itens disponíveis:
No mínimo, um host físico com o SUSE Linux Micro 6.2 instalado e com as extensões de virtualização habilitadas no BIOS (consulte aqui para obter detalhes).
Em todos os nós, um cluster Kubernetes do K3s/RKE2 já implantado com um
kubeconfigapropriado que permite o acesso de superusuário ao cluster.Acesso ao usuário root. Nestas instruções, consideramos você como usuário root, sem escalar seus privilégios por meio do
sudo.Você tem o Helm disponível localmente com uma conexão de rede adequada para poder enviar as configurações ao cluster Kubernetes e fazer download das imagens necessárias.
20.3 Instalação manual do Edge Virtualization #
Este guia não orientará na implantação do Kubernetes, mas ele considera que
você já instalou a versão apropriada ao SUSE Edge do K3s ou do RKE2 e configurou o
kubeconfig de acordo para que os comandos kubectl padrão
sejam executados como superusuário. Pressupomos que seu nó constitua um
cluster de nó único, apesar de não haver diferenças significativas esperadas
nas implantações de vários nós.
O SUSE Edge Virtualization é implantado por meio de três gráficos Helm separados, especificamente:
KubeVirt: os componentes de virtualização principais, ou seja, as CRDs do Kubernetes, os operadores e outros componentes necessários para que o Kubernetes possa implantar e gerenciar máquinas virtuais.
Extensão de dashboard KubeVirt: uma extensão de IU opcional do Rancher que permite o gerenciamento básico de máquinas virtuais, por exemplo, iniciar/parar máquinas virtuais e acessar o console.
Containerized Data Importer (CDI): um componente adicional que permite a integração de armazenamento persistente para KubeVirt, oferecendo recursos para as máquinas virtuais usarem os back ends de armazenamento do Kubernetes existentes para dados, mas também permitindo que os usuários importem ou clonem volumes de dados em máquinas virtuais.
Cada um desses gráficos Helm é versionado de acordo com a versão do SUSE Edge que você usa. Para uso em produção/com suporte, aplique os artefatos disponíveis no SUSE Registry.
Primeiro, garanta que o acesso ao kubectl esteja
funcionando:
$ kubectl get nodesEsse comando deve retornar algo semelhante ao seguinte:
NAME STATUS ROLES AGE VERSION
node1.edge.rdo.wales Ready control-plane,etcd,master 4h20m v1.30.5+rke2r1
node2.edge.rdo.wales Ready control-plane,etcd,master 4h15m v1.30.5+rke2r1
node3.edge.rdo.wales Ready control-plane,etcd,master 4h15m v1.30.5+rke2r1Agora você pode instalar os gráficos Helm KubeVirt e Containerized Data Importer (CDI):
$ helm install kubevirt oci://registry.suse.com/edge/charts/kubevirt --namespace kubevirt-system --create-namespace
$ helm install cdi oci://registry.suse.com/edge/charts/cdi --namespace cdi-system --create-namespaceEm alguns minutos, os componentes KubeVirt e CDI estarão implantados. Para
validar isso, verifique todos os recursos implantados no namespace
kubevirt-system e cdi-system.
Verifique os recursos do KubeVirt:
$ kubectl get all -n kubevirt-systemEsse comando deve retornar algo semelhante ao seguinte:
NAME READY STATUS RESTARTS AGE
pod/virt-operator-5fbcf48d58-p7xpm 1/1 Running 0 2m24s
pod/virt-operator-5fbcf48d58-wnf6s 1/1 Running 0 2m24s
pod/virt-handler-t594x 1/1 Running 0 93s
pod/virt-controller-5f84c69884-cwjvd 1/1 Running 1 (64s ago) 93s
pod/virt-controller-5f84c69884-xxw6q 1/1 Running 1 (64s ago) 93s
pod/virt-api-7dfc54cf95-v8kcl 1/1 Running 1 (59s ago) 118s
NAME TYPE CLUSTER-IP EXTERNAL-IP PORT(S) AGE
service/kubevirt-prometheus-metrics ClusterIP None <none> 443/TCP 2m1s
service/virt-api ClusterIP 10.43.56.140 <none> 443/TCP 2m1s
service/kubevirt-operator-webhook ClusterIP 10.43.201.121 <none> 443/TCP 2m1s
service/virt-exportproxy ClusterIP 10.43.83.23 <none> 443/TCP 2m1s
NAME DESIRED CURRENT READY UP-TO-DATE AVAILABLE NODE SELECTOR AGE
daemonset.apps/virt-handler 1 1 1 1 1 kubernetes.io/os=linux 93s
NAME READY UP-TO-DATE AVAILABLE AGE
deployment.apps/virt-operator 2/2 2 2 2m24s
deployment.apps/virt-controller 2/2 2 2 93s
deployment.apps/virt-api 1/1 1 1 118s
NAME DESIRED CURRENT READY AGE
replicaset.apps/virt-operator-5fbcf48d58 2 2 2 2m24s
replicaset.apps/virt-controller-5f84c69884 2 2 2 93s
replicaset.apps/virt-api-7dfc54cf95 1 1 1 118s
NAME AGE PHASE
kubevirt.kubevirt.io/kubevirt 2m24s DeployedVerifique os recursos do CDI:
$ kubectl get all -n cdi-systemEsse comando deve retornar algo semelhante ao seguinte:
NAME READY STATUS RESTARTS AGE
pod/cdi-operator-55c74f4b86-692xb 1/1 Running 0 2m24s
pod/cdi-apiserver-db465b888-62lvr 1/1 Running 0 2m21s
pod/cdi-deployment-56c7d74995-mgkfn 1/1 Running 0 2m21s
pod/cdi-uploadproxy-7d7b94b968-6kxc2 1/1 Running 0 2m22s
NAME TYPE CLUSTER-IP EXTERNAL-IP PORT(S) AGE
service/cdi-uploadproxy ClusterIP 10.43.117.7 <none> 443/TCP 2m22s
service/cdi-api ClusterIP 10.43.20.101 <none> 443/TCP 2m22s
service/cdi-prometheus-metrics ClusterIP 10.43.39.153 <none> 8080/TCP 2m21s
NAME READY UP-TO-DATE AVAILABLE AGE
deployment.apps/cdi-operator 1/1 1 1 2m24s
deployment.apps/cdi-apiserver 1/1 1 1 2m22s
deployment.apps/cdi-deployment 1/1 1 1 2m21s
deployment.apps/cdi-uploadproxy 1/1 1 1 2m22s
NAME DESIRED CURRENT READY AGE
replicaset.apps/cdi-operator-55c74f4b86 1 1 1 2m24s
replicaset.apps/cdi-apiserver-db465b888 1 1 1 2m21s
replicaset.apps/cdi-deployment-56c7d74995 1 1 1 2m21s
replicaset.apps/cdi-uploadproxy-7d7b94b968 1 1 1 2m22sPara verificar se as definições de recursos personalizados (CRDs, Custom
Resource Definitions) VirtualMachine foram implantadas,
faça a validação com:
$ kubectl explain virtualmachineEsse comando deve retornar a definição do objeto
VirtualMachine, com o seguinte conteúdo:
GROUP: kubevirt.io
KIND: VirtualMachine
VERSION: v1
DESCRIPTION:
VirtualMachine handles the VirtualMachines that are not running or are in a
stopped state The VirtualMachine contains the template to create the
VirtualMachineInstance. It also mirrors the running state of the created
VirtualMachineInstance in its status.
(snip)20.4 Implantando máquinas virtuais #
Agora que KubeVirt e CDI estão implantados, vamos definir uma máquina virtual simples com base no openSUSE Tumbleweed. Essa máquina virtual tem as configurações mais simples, usando a configuração de "rede de pod" padrão idêntica a qualquer outro pod. Ela também utiliza um armazenamento não persistente, o que garante que seja efêmero como em qualquer contêiner que não tenha um PVC.
$ kubectl apply -f - <<EOF
apiVersion: kubevirt.io/v1
kind: VirtualMachine
metadata:
name: tumbleweed
namespace: default
spec:
runStrategy: Always
template:
spec:
domain:
devices: {}
machine:
type: q35
memory:
guest: 2Gi
resources: {}
volumes:
- containerDisk:
image: quay.io/containerdisks/opensuse-tumbleweed:1.0.0
name: tumbleweed-containerdisk-0
- cloudInitNoCloud:
userDataBase64: I2Nsb3VkLWNvbmZpZwpkaXNhYmxlX3Jvb3Q6IGZhbHNlCnNzaF9wd2F1dGg6IFRydWUKdXNlcnM6CiAgLSBkZWZhdWx0CiAgLSBuYW1lOiBzdXNlCiAgICBncm91cHM6IHN1ZG8KICAgIHNoZWxsOiAvYmluL2Jhc2gKICAgIHN1ZG86ICBBTEw9KEFMTCkgTk9QQVNTV0Q6QUxMCiAgICBsb2NrX3Bhc3N3ZDogRmFsc2UKICAgIHBsYWluX3RleHRfcGFzc3dkOiAnc3VzZScK
name: cloudinitdisk
EOFA saída deve mostrar que uma VirtualMachine foi criada:
virtualmachine.kubevirt.io/tumbleweed createdEssa definição da VirtualMachine é mínima e especifica
pouco da configuração. Ela simplesmente descreve que se trata de uma máquina
do tipo "q35" com
2 GB de memória, que usa uma imagem de disco baseada em um containerDisk
efêmero (ou seja, uma imagem de disco armazenada na imagem de contêiner de
um repositório de imagens remoto), e especifica um disco cloudInit
codificado com base64, que usamos apenas para criação de usuários e
imposição de senha no momento da inicialização (usamos base64
-d para decodificá-lo).
NotaEssa imagem da máquina virtual é somente para teste. Ela não tem suporte oficial e serve apenas como exemplo para documentação.
A inicialização da máquina leva alguns minutos porque ela precisa fazer download da imagem de disco do openSUSE Tumbleweed. Depois disso, você poderá consultar as informações para ver mais detalhes sobre a máquina virtual:
$ kubectl get vmiEsse comando deve mostrar o nó em que a máquina virtual foi iniciada e o endereço IP dela. Como ela usa a rede de pod, lembre-se de que o endereço IP relatado será exatamente igual ao de qualquer outro pod e, dessa forma, roteável:
NAME AGE PHASE IP NODENAME READY
tumbleweed 4m24s Running 10.42.2.98 node3.edge.rdo.wales TrueAo executar esses comandos nos próprios nós do cluster Kubernetes, com uma
CNI para rotear o tráfego diretamente aos pods (por exemplo, Cilium), você
pode executar ssh diretamente na máquina. Substitua o
seguinte endereço IP pelo que foi atribuído à sua máquina virtual:
$ ssh suse@10.42.2.98
(password is "suse")Depois que você estiver nessa máquina virtual, poderá explorá-la, mas
lembre-se de que ela tem recursos limitados e apenas 1 GB de espaço em
disco. Quando concluir, use Ctrl-D ou
exit para se desconectar da sessão SSH.
O processo da máquina virtual ainda é agrupado em um pod padrão do
Kubernetes. A CRD VirtualMachine é uma representação da
máquina virtual desejada, mas o processo em que a máquina virtual foi
realmente iniciada é realizado pelo pod virt-launcher,
um pod padrão do Kubernetes, assim como com qualquer outro aplicativo. Para
cada máquina virtual iniciada, você vê que existe um pod
virt-launcher:
$ kubectl get podsEm seguida, o pod virt-launcher deve aparecer para a
máquina Tumbleweed que definimos:
NAME READY STATUS RESTARTS AGE
virt-launcher-tumbleweed-8gcn4 3/3 Running 0 10mSe você observar o pod virt-launcher, verá que ele está
executando os processos libvirt e
qemu-kvm. É possível entrar e analisar o conteúdo do pod,
levando em conta que você precisa adaptar o seguinte comando com o nome do
seu pod:
$ kubectl exec -it virt-launcher-tumbleweed-8gcn4 -- bashDepois que você estiver no pod, execute os comandos virsh
enquanto observa os processos. Você verá o binário
qemu-system-x86_64 em execução, junto com alguns
processos para monitorar a máquina virtual, e também o local da imagem de
disco e como a rede está conectada (como um dispositivo TAP):
qemu@tumbleweed:/> ps ax
PID TTY STAT TIME COMMAND
1 ? Ssl 0:00 /usr/bin/virt-launcher-monitor --qemu-timeout 269s --name tumbleweed --uid b9655c11-38f7-4fa8-8f5d-bfe987dab42c --namespace default --kubevirt-share-dir /var/run/kubevirt --ephemeral-disk-dir /var/run/kubevirt-ephemeral-disks --container-disk-dir /var/run/kube
12 ? Sl 0:01 /usr/bin/virt-launcher --qemu-timeout 269s --name tumbleweed --uid b9655c11-38f7-4fa8-8f5d-bfe987dab42c --namespace default --kubevirt-share-dir /var/run/kubevirt --ephemeral-disk-dir /var/run/kubevirt-ephemeral-disks --container-disk-dir /var/run/kubevirt/con
24 ? Sl 0:00 /usr/sbin/virtlogd -f /etc/libvirt/virtlogd.conf
25 ? Sl 0:01 /usr/sbin/virtqemud -f /var/run/libvirt/virtqemud.conf
83 ? Sl 0:31 /usr/bin/qemu-system-x86_64 -name guest=default_tumbleweed,debug-threads=on -S -object {"qom-type":"secret","id":"masterKey0","format":"raw","file":"/var/run/kubevirt-private/libvirt/qemu/lib/domain-1-default_tumbleweed/master-key.aes"} -machine pc-q35-7.1,usb
286 pts/0 Ss 0:00 bash
320 pts/0 R+ 0:00 ps ax
qemu@tumbleweed:/> virsh list --all
Id Name State
------------------------------------
1 default_tumbleweed running
qemu@tumbleweed:/> virsh domblklist 1
Target Source
---------------------------------------------------------------------------------------------
sda /var/run/kubevirt-ephemeral-disks/disk-data/tumbleweed-containerdisk-0/disk.qcow2
sdb /var/run/kubevirt-ephemeral-disks/cloud-init-data/default/tumbleweed/noCloud.iso
qemu@tumbleweed:/> virsh domiflist 1
Interface Type Source Model MAC
------------------------------------------------------------------------------
tap0 ethernet - virtio-non-transitional e6:e9:1a:05:c0:92
qemu@tumbleweed:/> exit
exitPor fim, vamos excluir a máquina virtual para limpeza:
$ kubectl delete vm/tumbleweed
virtualmachine.kubevirt.io "tumbleweed" deleted20.5 Usando o virtctl #
Junto com a ferramenta CLI padrão do Kubernetes, ou seja,
kubectl, o KubeVirt integra um utilitário CLI
complementar que permite estabelecer interface com seu cluster para suprir
algumas lacunas entre o cenário da virtualização e o cenário para o qual o
Kubernetes foi projetado. Por exemplo, a ferramenta
virtctl permite gerenciar o ciclo de vida das máquinas
virtuais (início, parada, reinicialização etc.), concedendo acesso aos
consoles virtuais, fazendo upload das imagens de máquina virtual e
estabelecendo interface com as estruturas do Kubernetes, como serviços, sem
usar diretamente a API ou as CRDs.
Vamos fazer download da versão estável mais recente da ferramenta
virtctl:
$ export VERSION=v0.6.0
$ wget https://github.com/kubevirt/kubevirt/releases/download/$VERSION/virtctl-$VERSION-linux-amd64Se você usa uma arquitetura diferente ou uma máquina não Linux, pode
encontrar outras versões aqui. Antes
de continuar, você precisa torná-la executável, o que pode ser útil para
movê-la até um local em seu $PATH:
$ mv virtctl-$VERSION-linux-amd64 /usr/local/bin/virtctl
$ chmod a+x /usr/local/bin/virtctlNa sequência, use a ferramenta de linha de comando
virtctl para criar máquinas virtuais. Vamos replicar
nossa máquina virtual anterior, observando que estamos fazendo pipe da saída
diretamente em kubectl apply:
$ virtctl create vm --name virtctl-example --memory=1Gi \
--volume-containerdisk=src:quay.io/containerdisks/opensuse-tumbleweed:1.0.0 \
--cloud-init-user-data "I2Nsb3VkLWNvbmZpZwpkaXNhYmxlX3Jvb3Q6IGZhbHNlCnNzaF9wd2F1dGg6IFRydWUKdXNlcnM6CiAgLSBkZWZhdWx0CiAgLSBuYW1lOiBzdXNlCiAgICBncm91cHM6IHN1ZG8KICAgIHNoZWxsOiAvYmluL2Jhc2gKICAgIHN1ZG86ICBBTEw9KEFMTCkgTk9QQVNTV0Q6QUxMCiAgICBsb2NrX3Bhc3N3ZDogRmFsc2UKICAgIHBsYWluX3RleHRfcGFzc3dkOiAnc3VzZScK" | kubectl apply -f -Isso deve mostrar a máquina virtual em execução (desta vez, ela deve ser iniciada de forma bem mais rápida, já que a imagem de contêiner estará armazenada em cache):
$ kubectl get vmi
NAME AGE PHASE IP NODENAME READY
virtctl-example 52s Running 10.42.2.29 node3.edge.rdo.wales TrueVamos usar virtctl para conexão direta com a máquina
virtual:
$ virtctl ssh suse@virtctl-example
(password is "suse" - Ctrl-D to exit)Há vários outros comandos que o virtctl pode usar. Por
exemplo, o virtctl console concede a você acesso ao
console serial quando a rede não está funcionando, e você pode usar o
virtctl guestosinfo para obter as informações completas
do sistema operacional, desde que o convidado tenha o
qemu-guest-agent instalado e em execução.
Por fim, vamos pausar e retomar a máquina virtual:
$ virtctl pause vm virtctl-example
VMI virtctl-example was scheduled to pauseObserve que o objeto VirtualMachine aparece como
Paused (Pausado), e o objeto
VirtualMachineInstance como Running (Em execução), mas READY=False (PRONTO=Falso):
$ kubectl get vm
NAME AGE STATUS READY
virtctl-example 8m14s Paused False
$ kubectl get vmi
NAME AGE PHASE IP NODENAME READY
virtctl-example 8m15s Running 10.42.2.29 node3.edge.rdo.wales FalseVeja também que não é mais possível se conectar à máquina virtual:
$ virtctl ssh suse@virtctl-example
can't access VMI virtctl-example: Operation cannot be fulfilled on virtualmachineinstance.kubevirt.io "virtctl-example": VMI is pausedVamos retomar a máquina virtual e tentar novamente:
$ virtctl unpause vm virtctl-example
VMI virtctl-example was scheduled to unpauseAgora devemos conseguir reestabelecer a conexão:
$ virtctl ssh suse@virtctl-example
suse@vmi/virtctl-example.default's password:
suse@virtctl-example:~> exit
logoutPor fim, vamos remover a máquina virtual:
$ kubectl delete vm/virtctl-example
virtualmachine.kubevirt.io "virtctl-example" deleted20.6 Rede de entrada simples #
Nesta seção, mostramos como é possível expor máquinas virtuais como serviços padrão do Kubernetes e disponibilizá-los pelo serviço de entrada do Kubernetes, por exemplo, NGINX com RKE2 ou Traefik com K3s. Este documento pressupõe que esses componentes já foram devidamente configurados e que você tem o ponteiro de DNS, por exemplo, usando um curinga, para apontar para os nós do servidor Kubernetes ou IP virtual de entrada para uma resolução de entrada correta.
NotaA partir do SUSE Edge 3.1, se você usa o K3s em uma configuração de nó de vários servidores, talvez tenha que configurar um VIP com base no MetalLB para entrada. Isso não é necessário no RKE2.
No ambiente de exemplo, outra máquina virtual openSUSE Tumbleweed foi
implantada, o cloud-init foi usado para instalar o NGINX como servidor web
simples no momento da inicialização e uma mensagem simples foi configurada
para ser exibida para verificar se ela funciona conforme o esperado quando
uma chamada é feita. Para ver como isso é feito, basta executar
base64 -d na seção cloud-init na saída a seguir.
Agora vamos criar a máquina virtual:
$ kubectl apply -f - <<EOF
apiVersion: kubevirt.io/v1
kind: VirtualMachine
metadata:
name: ingress-example
namespace: default
spec:
runStrategy: Always
template:
metadata:
labels:
app: nginx
spec:
domain:
devices: {}
machine:
type: q35
memory:
guest: 2Gi
resources: {}
volumes:
- containerDisk:
image: quay.io/containerdisks/opensuse-tumbleweed:1.0.0
name: tumbleweed-containerdisk-0
- cloudInitNoCloud:
userDataBase64: I2Nsb3VkLWNvbmZpZwpkaXNhYmxlX3Jvb3Q6IGZhbHNlCnNzaF9wd2F1dGg6IFRydWUKdXNlcnM6CiAgLSBkZWZhdWx0CiAgLSBuYW1lOiBzdXNlCiAgICBncm91cHM6IHN1ZG8KICAgIHNoZWxsOiAvYmluL2Jhc2gKICAgIHN1ZG86ICBBTEw9KEFMTCkgTk9QQVNTV0Q6QUxMCiAgICBsb2NrX3Bhc3N3ZDogRmFsc2UKICAgIHBsYWluX3RleHRfcGFzc3dkOiAnc3VzZScKcnVuY21kOgogIC0genlwcGVyIGluIC15IG5naW54CiAgLSBzeXN0ZW1jdGwgZW5hYmxlIC0tbm93IG5naW54CiAgLSBlY2hvICJJdCB3b3JrcyEiID4gL3Nydi93d3cvaHRkb2NzL2luZGV4Lmh0bQo=
name: cloudinitdisk
EOFQuando a máquina virtual é iniciada com sucesso, podemos usar o comando
virtctl para expor
VirtualMachineInstance com a porta externa
8080 e a porta de destino 80 (na qual
o NGINX escuta por padrão). Usamos o comando virtctl aqui
porque ele reconhece o mapeamento entre o objeto e o pod da máquina
virtual. Isso cria um novo serviço:
$ virtctl expose vmi ingress-example --port=8080 --target-port=80 --name=ingress-example
Service ingress-example successfully exposed for vmi ingress-exampleDesse modo, o serviço apropriado será criado automaticamente:
$ kubectl get svc/ingress-example
NAME TYPE CLUSTER-IP EXTERNAL-IP PORT(S) AGE
ingress-example ClusterIP 10.43.217.19 <none> 8080/TCP 9sSe depois você usar kubectl create ingress, poderemos
criar a seguir um objeto de entrada que aponte para esse serviço. Adapte o
URL aqui (conhecido como "host" no objeto ingress)
de acordo com sua configuração do DNS e garanta que ele aponte para a porta
8080:
$ kubectl create ingress ingress-example --rule=ingress-example.suse.local/=ingress-example:8080Com a configuração correta do DNS, você pode executar curl no URL imediatamente:
$ curl ingress-example.suse.local
It works!Vamos fazer a limpeza removendo a máquina virtual e os respectivos recursos de entrada e serviço:
$ kubectl delete vm/ingress-example svc/ingress-example ingress/ingress-example
virtualmachine.kubevirt.io "ingress-example" deleted
service "ingress-example" deleted
ingress.networking.k8s.io "ingress-example" deleted20.7 Usando a extensão de IU do Rancher #
O SUSE Edge Virtualization oferece uma extensão de IU para o Rancher Manager, que permite o gerenciamento básico de máquinas virtuais usando a interface de usuário do Rancher Dashboard.
20.7.1 Instalação #
Consulte as extensões do Rancher Dashboard (Capítulo 6, Extensões do Rancher Dashboard) para obter orientação de instalação.
20.7.2 Usando a extensão KubeVirt do Rancher Dashboard #
A extensão introduz uma nova seção KubeVirt no explorador de clusters, que é adicionada a qualquer cluster gerenciado que tenha o KubeVirt instalado.
A extensão permite interagir diretamente com os recursos de máquina virtual do KubeVirt para gerenciar o ciclo de vida das máquinas virtuais.
20.7.2.1 Criando uma máquina virtual #
Navegue até o explorador de clustersr clicando no cluster gerenciado habilitado para KubeVirt na navegação esquerda.
Navegue até a página KubeVirt > Virtual Machines (Máquinas virtuais) e clique em
Create from YAML(Criar do YAML) na parte superior direita da tela.Preencha ou cole uma definição da máquina virtual e clique em
Create(Criar). Use a definição da máquina virtual da seção Implantando máquinas virtuais como modelo.
20.7.2.2 Ações da máquina virtual #
É possível usar o menu de ações acessado pela lista suspensa ⋮ à direita de cada máquina virtual para executar as ações iniciar, parar, pausar ou fazer reboot suave. Se preferir, use as ações em grupo na parte superior da lista selecionando as máquinas virtuais nas quais executar a ação.
A execução das ações pode afetar a estratégia de execução da máquina virtual. Consulte a tabela na documentação do KubeVirt para obter mais detalhes.
20.7.2.3 Acessando o console da máquina virtual #
A lista de "máquinas virtuais" oferece a lista suspensa
Console, que permite conectar-se à máquina usando
VNC ou console serial. Essa ação está
disponível apenas em máquinas que estão em execução.
Em alguns casos, leva um curto tempo para que o console fique disponível em uma máquina virtual que acabou de ser iniciada.
20.8 Instalando com o Edge Image Builder #
O SUSE Edge usa o Capítulo 11, Edge Image Builder para personalizar as imagens base do sistema operacional SUSE Linux Micro. Siga a Seção 27.9, “Instalação do KubeVirt e CDI” para saber sobre a instalação air-gapped tanto do KubeVirt quanto da CDI em clusters Kubernetes provisionados pelo EIB.
21 System Upgrade Controller #
Consulte a documentação do System Upgrade Controller.
O System Upgrade Controller (SUC) tem como objetivo oferecer um controlador de upgrade nativo do Kubernetes genérico (para nós). Ele introduz uma nova CRD, o plano, para definir todas as suas políticas/requisitos de upgrade. O plano é uma intenção evidente de mudar nós no cluster.
21.1 Como o SUSE Edge usa o System Upgrade Controller? #
O SUSE Edge usa o SUC para facilitar diversas operações
de "dia 2" relacionadas a upgrades de versão de sistema operacional e
Kubernetes em clusters de gerenciamento e downstream.
As operações de "dia 2" são definidas em planos do
SUC. Com base nesses planos, o SUC implanta as
cargas de trabalho em cada nó para executar a respectiva operação de "dia
2".
O SUC também é usado no Capítulo 22, Controller de upgrade. Para saber mais sobre as
principais diferenças entre o SUC e o Controller de upgrade, consulte a
Seção 22.2, “Comparação entre Controller de upgrade e System Upgrade Controller”.
21.2 Instalando o System Upgrade Controller #
A partir do Rancher v2.10.0,
o System Upgrade Controller é instalado automaticamente.
Siga as etapas abaixo apenas se o seu
ambiente não é gerenciado pelo Rancher,
ou se a versão do Rancher é inferior a v2.10.0.
Recomendamos a instalação do SUC pelo Fleet (Capítulo 8, Fleet), localizado no repositório suse-edge/fleet-examples.
Os recursos disponíveis no repositório
suse-edge/fleet-examples sempre devem ser usados de uma versão válida de fleet-examples.
Para determinar a versão que você precisa usar, consulte as Notas de
lançamento (Seção 53.1, “Resumo”).
Se não for possível usar o Fleet para instalação do SUC, instale-o por meio do repositório de gráficos Helm do Rancher ou incorpore o gráfico Helm do Rancher ao seu próprio fluxo de trabalho do GitOps de terceiros.
Esta seção aborda o seguinte:
Instalação do Fleet (Seção 21.2.1, “Instalação do System Upgrade Controller pelo Fleet”)
Instalação do Helm (Seção 21.2.2, “Instalação do System Upgrade Controller com o Helm”)
21.2.1 Instalação do System Upgrade Controller pelo Fleet #
Com o Fleet, há dois recursos possíveis para serem usados na implantação do SUC:
GitRepo: para casos de uso em que um servidor Git externo/local está disponível. Para obter instruções de instalação, consulte Instalação do System Upgrade Controller – GitRepo (Seção 21.2.1.1, “Instalação do System Upgrade Controller – GitRepo”).
Recurso Bundle: para casos de uso air-gapped que não oferecem suporte à opção de servidor Git local. Para obter instruções de instalação, consulte Instalação do System Upgrade Controller – Bundle (Seção 21.2.1.2, “Instalação do System Upgrade Controller – Bundle”).
21.2.1.1 Instalação do System Upgrade Controller – GitRepo #
É possível também realizar esse processo pela IU do Rancher, se disponível. Para obter mais informações, consulte Acessando o Fleet na IU do Rancher (em inglês).
Em seu cluster de gerenciamento:
Determine os clusters em que deseja implantar o SUC. Para fazer isso, implante um recurso
GitRepodo SUC no espaço de trabalho correto do Fleet em seu cluster de gerenciamento. Por padrão, o Fleet tem dois espaços de trabalho:fleet-local: para recursos que precisam ser implantados no cluster de gerenciamento.fleet-default: para recursos que precisam ser implantados em clusters downstream.Para obter mais informações sobre espaços de trabalho do Fleet, consulte a documentação upstream.
Implante o recurso
GitRepo:Para implantar o SUC no cluster de gerenciamento:
kubectl apply -n fleet-local -f - <<EOF apiVersion: fleet.cattle.io/v1alpha1 kind: GitRepo metadata: name: system-upgrade-controller spec: revision: release-3.5.0 paths: - fleets/day2/system-upgrade-controller repo: https://github.com/suse-edge/fleet-examples.git EOFPara implantar o SUC em clusters downstream:
NotaAntes de implantar o recurso a seguir, você deve especificar uma configuração válida de
targets, para que o Fleet saiba em quais clusters downstream implantar seu recurso. Para obter informações de como mapear para clusters downstream, consulte Mapping to Downstream Clusters (Mapeando para clusters downstream).kubectl apply -n fleet-default -f - <<EOF apiVersion: fleet.cattle.io/v1alpha1 kind: GitRepo metadata: name: system-upgrade-controller spec: revision: release-3.5.0 paths: - fleets/day2/system-upgrade-controller repo: https://github.com/suse-edge/fleet-examples.git targets: - clusterSelector: CHANGEME # Example matching all clusters: # targets: # - clusterSelector: {} EOF
Valide que o recurso
GitRepofoi implantado:# Namespace will vary based on where you want to deploy SUC kubectl get gitrepo system-upgrade-controller -n <fleet-local/fleet-default> NAME REPO COMMIT BUNDLEDEPLOYMENTS-READY STATUS system-upgrade-controller https://github.com/suse-edge/fleet-examples.git release-3.5.0 1/1Valide a implantação do System Upgrade Controller:
kubectl get deployment system-upgrade-controller -n cattle-system NAME READY UP-TO-DATE AVAILABLE AGE system-upgrade-controller 1/1 1 1 2m20s
21.2.1.2 Instalação do System Upgrade Controller – Bundle #
Esta seção ilustra como criar e implantar um recurso
Bundle de uma configuração padrão do Fleet usando fleet-cli.
Em uma máquina com acesso à rede, faça download de
fleet-cli:NotaGaranta que a versão do fleet-cli do download seja a mesma do Fleet que foi implantado em seu cluster.
Para usuários do Mac, existe um Homebrew Formulae fleet-cli.
Para usuários do Linux e Windows, os binários estão presentes como ativos para cada versão do Fleet.
Linux AMD:
curl -L -o fleet-cli https://github.com/rancher/fleet/releases/download/v0.14.1/fleet-linux-amd64Linux ARM:
curl -L -o fleet-cli https://github.com/rancher/fleet/releases/download/v0.14.1/fleet-linux-arm64
Torne o
fleet-cliexecutável:chmod +x fleet-cliClone a versão do
suse-edge/fleet-examplesque deseja usar:git clone -b release-3.5.0 https://github.com/suse-edge/fleet-examples.gitNavegue até a instância do Fleet do SUC, localizada no repositório
fleet-examples:cd fleet-examples/fleets/day2/system-upgrade-controllerDetermine os clusters em que deseja implantar o SUC. Para fazer isso, implante o bundle do SUC no espaço de trabalho correto do Fleet em seu cluster de gerenciamento. Por padrão, o Fleet tem dois espaços de trabalho:
fleet-local: para recursos que precisam ser implantados no cluster de gerenciamento.fleet-default: para recursos que precisam ser implantados em clusters downstream.Para obter mais informações sobre espaços de trabalho do Fleet, consulte a documentação upstream.
Se você pretende implantar o SUC apenas em clusters downstream, crie um arquivo
targets.yamlcorrespondente aos clusters específicos:cat > targets.yaml <<EOF targets: - clusterSelector: CHANGEME EOFPara obter informações sobre como mapear para clusters downstream, consulte Mapping to Downstream Clusters (Mapeando para clusters downstream).
Avance para a criação do bundle :
NotaCertifique-se de que você não fez download de fleet-cli no diretório
fleet-examples/fleets/day2/system-upgrade-controller; do contrário, ele será empacotado com o bundle, o que não é aconselhável.Para implantar o SUC no cluster de gerenciamento, execute:
fleet-cli apply --compress -n fleet-local -o - system-upgrade-controller . > system-upgrade-controller-bundle.yamlPara implantar o SUC em clusters downstream, execute:
fleet-cli apply --compress --targets-file=targets.yaml -n fleet-default -o - system-upgrade-controller . > system-upgrade-controller-bundle.yamlPara obter mais informações sobre esse processo, consulte Convert a Helm Chart into a Bundle (Converter um gráfico Helm em bundle).
Para obter mais informações sobre o comando
fleet-cli apply, consulte fleet apply.
Transfira o bundle
system-upgrade-controller-bundle.yamlpara sua máquina do cluster de gerenciamento:scp system-upgrade-controller-bundle.yaml <machine-address>:<filesystem-path>No cluster de gerenciamento, implante o bundle
system-upgrade-controller-bundle.yaml:kubectl apply -f system-upgrade-controller-bundle.yamlNo cluster de gerenciamento, valide se o bundle foi implantado:
# Namespace will vary based on where you want to deploy SUC kubectl get bundle system-upgrade-controller -n <fleet-local/fleet-default> NAME BUNDLEDEPLOYMENTS-READY STATUS system-upgrade-controller 1/1De acordo com o espaço de trabalho do Fleet em que você implantou o bundle, navegue até o cluster e valide a implantação do SUC:
NotaO SUC é sempre implantado no namespace cattle-system.
kubectl get deployment system-upgrade-controller -n cattle-system NAME READY UP-TO-DATE AVAILABLE AGE system-upgrade-controller 1/1 1 1 111s
21.2.2 Instalação do System Upgrade Controller com o Helm #
Adicione o repositório de gráficos do Rancher:
helm repo add rancher-charts https://charts.rancher.io/Implante o gráfico do SUC:
helm install system-upgrade-controller rancher-charts/system-upgrade-controller --version 108.0.0 --set global.cattle.psp.enabled=false -n cattle-system --create-namespaceEsse procedimento instala o SUC versão 0.17.0, que é necessário para a plataforma Edge 3.5.
Valide a implantação do SUC:
kubectl get deployment system-upgrade-controller -n cattle-system NAME READY UP-TO-DATE AVAILABLE AGE system-upgrade-controller 1/1 1 1 37s
21.3 Monitorando os planos do System Upgrade Controller #
É possível ver os planos do SUC destas maneiras:
Pela IU do Rancher (Seção 21.3.1, “Monitorando os planos do System Upgrade Controller – IU do Rancher”).
Por monitoramento manual (Seção 21.3.2, “Monitorando os planos do System Upgrade Controller – Manual”) dentro do cluster.
Os pods implantados para planos do SUC são mantidos ativos por 15 minutos após a execução bem-sucedida. Depois disso, eles serão removidos pelo job correspondente que os criou. Para ter acesso aos registros do pod após esse período de tempo, você deve habilitar o registro no cluster. Para obter informações de como fazer isso no Rancher, consulte Integração do Rancher com serviços de registro (em inglês).
21.3.1 Monitorando os planos do System Upgrade Controller – IU do Rancher #
Para consultar os registros do pod referentes ao plano do SUC específico:
No canto superior esquerdo, ☰ → <nome-do-seu-cluster>
Selecione Workloads → Pods (Cargas de trabalho → Pods).
Selecione o menu suspenso
Only User Namespaces(Somente namespaces de usuário) e adicione o namespacecattle-system.Na barra de filtro Pod, escreva o nome do pod do plano do SUC, que terá este formato de gabarito:
apply-<nome_do_plano>-on-<nome_do_nó>NotaPode haver pods tanto
Completed(Concluídos) quantoUnknown(Desconhecidos) para um plano do SUC específico. Isso é esperado e acontece por causa da natureza de alguns upgrades.Selecione o pod do qual deseja revisar os registros e navegue até ⋮ → View Logs (Ver registros).
21.3.2 Monitorando os planos do System Upgrade Controller – Manual #
As etapas abaixo pressupõem que o kubectl foi configurado
para conectar-se ao cluster em que os planos do
SUC foram implantados.
Liste os planos do SUC implantados:
kubectl get plans -n cattle-systemObtenha o pod para o plano do SUC:
kubectl get pods -l upgrade.cattle.io/plan=<plan_name> -n cattle-systemNotaPode haver pods tanto
Completed(Concluídos) quantoUnknown(Desconhecidos) para um plano do SUC específico. Isso é esperado e acontece por causa da natureza de alguns upgrades.Obtenha os registros do pod:
kubectl logs <pod_name> -n cattle-system
22 Controller de upgrade #
Um controlador do Kubernetes que faz upgrades dos seguintes componentes da plataforma SUSE Edge:
Sistema operacional (SUSE Linux Micro)
Kubernetes (K3s e RKE2)
Componentes adicionais (Rancher, Elemental, SUSE Security etc.)
O Controller
de upgrade otimiza o processo de upgrade dos componentes mencionados
acima, pois encapsula suas complexidades em um único recurso
voltado para o usuário que funciona como um acionador de upgrade. Os usuários precisam apenas
configurar esse recurso, e o Controller de upgrade cuida
do restante.
Atualmente, o Controller de upgrade oferece suporte a
upgrades da plataforma SUSE Edge apenas para clusters de gerenciamento não air-gapped. Consulte a Seção 22.8, “Limitações conhecidas” para obter mais
informações.
22.1 Como o SUSE Edge usa o Controller de upgrade? #
O Controller de upgrade é essencial para automação das operações de "dia 2" (que antes eram manuais) necessárias para fazer upgrade dos clusters de gerenciamento de uma versão de lançamento do SUSE Edge para a seguinte.
Para atingir essa automação, o Controller de upgrade usa ferramentas como o System Upgrade Controller (Capítulo 21, System Upgrade Controller) e o Helm Controller.
Para obter mais detalhes de como o Controller de upgrade funciona, consulte a Seção 22.5, “Como funciona o Controller de upgrade?”.
Para saber as limitações conhecidas do Controller de upgrade, consulte a Seção 22.8, “Limitações conhecidas”.
Para obter informações sobre a diferença entre o Controller de upgrade e o System Upgrade Controller, consulte a Seção 22.2, “Comparação entre Controller de upgrade e System Upgrade Controller”.
22.2 Comparação entre Controller de upgrade e System Upgrade Controller #
O System Upgrade Controller (SUC) (Capítulo 21, System Upgrade Controller) é uma ferramenta de uso geral que propaga as instruções de upgrade para os nós específicos do Kubernetes.
Apesar de oferecer suporte a algumas operações de "dia 2" para a plataforma
SUSE Edge, ele não abrange todas
elas. Mesmo para as operações com suporte, os usuários ainda precisam
configurar, manter e implantar manualmente vários planos do
SUC, um processo propenso a erros que pode provocar problemas
inesperados.
Isso levou à necessidade de uma ferramenta para automatizar e abstrair a complexidade de gerenciar várias
operações de "dia 2" na plataforma SUSE Edge. E, assim, o
Controller de upgrade foi desenvolvido. Ele simplifica o
processo de upgrade com a introdução de um único recurso voltado
para o usuário que conduz o upgrade. Os usuários precisam
gerenciar apenas esse recurso, e o Controller de upgrade
cuida do restante.
22.3 Instalando o Controller de upgrade #
22.3.1 Pré-requisitos #
System Upgrade Controller (Seção 21.2, “Instalando o System Upgrade Controller”)
Um cluster Kubernetes; seja K3s ou RKE2
22.3.2 Etapas #
Instale o gráfico Helm do Controller de upgrade no cluster de gerenciamento:
helm install upgrade-controller oci://registry.suse.com/edge/charts/upgrade-controller --version 305.0.3+up0.1.3 --create-namespace --namespace upgrade-controller-systemValide a implantação do Controller de upgrade:
kubectl get deployment -n upgrade-controller-systemValide o pod do Controller de upgrade:
kubectl get pods -n upgrade-controller-systemValide os registros do pod do Controller de upgrade:
kubectl logs <pod_name> -n upgrade-controller-system
22.4 Instalando o Controller de upgrade pelo Edge Image Builder #
Como alternativa à instalação manual descrita acima, é possível instalar o Controller de upgrade como parte da implantação inicial orquestrada pelo Edge Image Builder (Capítulo 11, Edge Image Builder).
Nesse caso, é necessário adicionar a seguinte configuração de gráfico Helm ao arquivo de configuração do EIB:
kubernetes:
helm:
charts:
- name: cert-manager
repositoryName: jetstack
version: {version-cert-manager}
targetNamespace: cert-manager
valuesFile: certmanager-values.yaml
createNamespace: true
installationNamespace: kube-system
- name: upgrade-controller
version: {version-upgrade-controller-chart}
repositoryName: suse-edge-charts
targetNamespace: upgrade-controller-system
createNamespace: true
installationNamespace: kube-system22.5 Como funciona o Controller de upgrade? #
Para fazer upgrade de uma versão do Edge, o Controller de upgrade lança dois novos recursos personalizados do Kubernetes:
UpgradePlan (Seção 22.6.1, “UpgradePlan”): criado pelo usuário; armazena as configurações referentes ao upgrade de uma versão do Edge.
ReleaseManifest (Seção 22.6.2, “ReleaseManifest”): criado pelo Controller de upgrade; armazena as versões de componente específicas a uma determinada versão de lançamento do Edge. Os usuários não devem editar esse arquivo.
O Controller de upgrade cria um recurso ReleaseManifest
que armazena os dados do componente referentes à versão de lançamento do
Edge especificada pelo usuário na propriedade
releaseVersion do recurso UpgradePlan.
Usando os dados do componente do ReleaseManifest, o
Controller de upgrade faz upgrade do componente da versão do Edge na
seguinte ordem:
Sistema operacional (SO) (Seção 22.5.1, “Upgrade do sistema operacional”).
Kubernetes (Seção 22.5.2, “Upgrade do Kubernetes”).
Componentes adicionais (Seção 22.5.3, “Upgrades de componentes adicionais”).
Durante o processo de upgrade, o Controller de upgrade envia continuamente
as informações de upgrade para o UpgradePlan criado. Para
obter mais informações sobre como acompanhar o processo de upgrade, consulte
Acompanhando o processo de upgrade (Seção 22.7, “Acompanhando o processo de upgrade”).
22.5.1 Upgrade do sistema operacional #
Para fazer upgrade do sistema operacional, o Controller de upgrade cria planos do SUC (Capítulo 21, System Upgrade Controller) com o seguinte gabarito de nomenclatura:
Para planos do SUC relacionados a upgrades de sistema operacional de nó do plano de controle:
control-plane-<nome-do-so>-<versão-do-so>-<sufixo>.Para planos do SUC relacionados a upgrades de sistema operacional de nó do worker:
workers-<nome-do-so>-<versão-do-so>-<sufixo>.
Com base nesses planos, o SUC cria as cargas de trabalho em cada nó do cluster que faz o upgrade real do sistema operacional.
Dependendo do ReleaseManifest, o upgrade de sistema
operacional pode incluir:
Atualizações somente de pacotes: para casos de uso em que a versão do sistema operacional não é alterada entre os lançamentos do Edge.
Migração completa do sistema operacional: para casos de uso em que a versão do sistema operacional é alterada entre os lançamentos do Edge.
O upgrade é feito um nó de cada vez, começando primeiro pelos nós do plano de controle. Apenas quando o upgrade do nó do plano de controle é concluído que o upgrade dos nós do worker é iniciado.
O Controller de upgrade configura os planos do SUC de sistema operacional para fazer uma drenagem dos nós do cluster, se o cluster tiver mais de um um nó do tipo especificado.
Para os clusters em que os nós do plano de controle são mais de um, e existe apenas um nó do worker, a drenagem será realizada somente para os nós do plano de controle e vice-versa.
Para obter informações sobre como desabilitar completamente as drenagens de nós, consulte a seção UpgradePlan (Seção 22.6.1, “UpgradePlan”).
22.5.2 Upgrade do Kubernetes #
Para fazer upgrade da distribuição Kubernetes de um cluster, o Controller de upgrade cria planos do SUC (Capítulo 21, System Upgrade Controller) com o seguinte gabarito de nomenclatura:
Para os planos do SUC relacionados a ugrades do Kubernetes em nós do plano de controle:
control-plane-<versão-do-k8s>-<sufixo>.Para os planos do SUC relacionados a upgrades do Kubernetes em nós do worker:
workers-<versão-do-k8s>-<sufixo>.
Com base nesses planos, o SUC cria as cargas de trabalho em cada nó do cluster que faz o upgrade real do Kubernetes.
O upgrade do Kubernetes é feito um nó de cada vez, começando primeiro pelos nós do plano de controle. Apenas quando o upgrade do nó do plano de controle é concluído que o upgrade dos nós do worker é iniciado.
O Controller de upgrade configura os planos do SUC do Kubernetes para fazer uma drenagem dos nós do cluster, se o cluster tiver mais de um um nó do tipo especificado.
Para os clusters em que os nós do plano de controle são mais de um, e existe apenas um nó do worker, a drenagem será realizada somente para os nós do plano de controle e vice-versa.
Para obter informações sobre como desabilitar completamente as drenagens de nós, consulte a Seção 22.6.1, “UpgradePlan”.
22.5.3 Upgrades de componentes adicionais #
Atualmente, todos os componentes adicionais são instalados por gráficos Helm. Para ver a lista completa dos componentes de uma versão específica, consulte as Notas de lançamento (Seção 53.1, “Resumo”).
Para gráficos Helm implantados pelo EIB (Capítulo 11, Edge Image Builder), o Controller de upgrade atualiza o HelmChart CR existente de cada componente.
Para gráficos Helm implantados fora do EIB, o Controller de upgrade cria um
recurso HelmChart para cada componente.
Após a criação/atualização do recurso HelmChart, o
Controller de upgrade se baseia no helm-controller
para detectar essa alteração e prosseguir com o upgrade real do componente.
O upgrade dos gráficos será feito em sequência de acordo com a ordem
apresentada no ReleaseManifest. É possível também
especificar mais valores no UpgradePlan. Se uma versão de
gráfico permanecer inalterada no novo lançamento do SUSE Edge, o upgrade
dele não será feito. Para obter mais informações sobre isso, consulte a
Seção 22.6.1, “UpgradePlan”.
22.6 Extensões de API Kubernetes #
Extensões para a API Kubernetes lançadas pelo Controller de upgrade.
22.6.1 UpgradePlan #
O Controller de upgrade lança um novo recurso
personalizado do Kubernetes chamado UpgradePlan.
O UpgradePlan atua como um mecanismo de instrução para o
Controller de upgrade e oferece suporte às seguintes configurações:
releaseVersion: a versão de lançamento do Edge para a qual o upgrade do cluster deve ser feito. Ela deve seguir o controle de versão semântico e ser recuperada das Notas de lançamento (Seção 53.1, “Resumo”).disableDrain(opcional): indica se o Controller de upgrade deve ou não desabilitar as drenagens de nós. Útil quando você tem cargas de trabalho com orçamentos de interrupção.Exemplo de desabilitação de drenagem de nó do plano de controle:
spec: disableDrain: controlPlane: trueExemplo de desabilitação de drenagem de nó do plano de controle e do worker:
spec: disableDrain: controlPlane: true worker: true
helm(opcional): especifica valores adicionais para componentes instalados pelo Helm.AtençãoSomente é aconselhável usar esse campo para valores que sejam críticos aos upgrades. As atualizações nos valores de gráficos padrão deverão ser feitas depois que o upgrade dos respectivos gráficos for feito para a versão seguinte.
Exemplo:
spec: helm: - chart: foo values: bar: baz
22.6.2 ReleaseManifest #
O Controller de upgrade lança um novo recurso
personalizado do Kubernetes chamado
ReleaseManifest.
O recurso ReleaseManifest é criado pelo Controller de
upgrade e armazena os dados de componente referentes a uma versão de lançamento específica do Edge. Isso
significa que o upgrade de cada versão de lançamento do Edge será
representado por um recurso ReleaseManifest diferente.
O Controller de upgrade sempre deve criar o ReleaseManifest.
Não é aconselhável criar manualmente ou editar os recursos
ReleaseManifest . O usuários que decidirem por esse
método devem fazê-lo por sua conta e
risco.
O ReleaseManifest inclui os seguintes dados de componente, mas sem limitação:
Para ver um exemplo da aparência de um ReleaseManifest, consulte a
documentação upstream.
Tenha em mente que se trata apenas de um exemplo, sem a intenção
de criar um recurso ReleaseManifest válido.
22.7 Acompanhando o processo de upgrade #
Esta seção apresenta como acompanhar e depurar o processo de upgrade que o
Controller de upgrade inicia após a criação do recurso
UpgradePlan.
22.7.1 Geral #
Acesse as informações gerais sobre o estado do processo de upgrade em Condições de status do UpgradePlan.
Veja o status do recurso UpgradePlan da seguinte maneira:
kubectl get upgradeplan <upgradeplan_name> -n upgrade-controller-system -o yamlExemplo de execução do UpgradePlan:
apiVersion: lifecycle.suse.com/v1alpha1
kind: UpgradePlan
metadata:
name: upgrade-plan-mgmt
namespace: upgrade-controller-system
spec:
releaseVersion: 3.5
status:
conditions:
- lastTransitionTime: "2024-10-01T06:26:27Z"
message: Control plane nodes are being upgraded
reason: InProgress
status: "False"
type: OSUpgraded
- lastTransitionTime: "2024-10-01T06:26:27Z"
message: Kubernetes upgrade is not yet started
reason: Pending
status: Unknown
type: KubernetesUpgraded
- lastTransitionTime: "2024-10-01T06:26:27Z"
message: Rancher upgrade is not yet started
reason: Pending
status: Unknown
type: RancherUpgraded
- lastTransitionTime: "2024-10-01T06:26:27Z"
message: Longhorn upgrade is not yet started
reason: Pending
status: Unknown
type: LonghornUpgraded
- lastTransitionTime: "2024-10-01T06:26:27Z"
message: MetalLB upgrade is not yet started
reason: Pending
status: Unknown
type: MetalLBUpgraded
- lastTransitionTime: "2024-10-01T06:26:27Z"
message: CDI upgrade is not yet started
reason: Pending
status: Unknown
type: CDIUpgraded
- lastTransitionTime: "2024-10-01T06:26:27Z"
message: KubeVirt upgrade is not yet started
reason: Pending
status: Unknown
type: KubeVirtUpgraded
- lastTransitionTime: "2024-10-01T06:26:27Z"
message: NeuVector upgrade is not yet started
reason: Pending
status: Unknown
type: NeuVectorUpgraded
- lastTransitionTime: "2024-10-01T06:26:27Z"
message: EndpointCopierOperator upgrade is not yet started
reason: Pending
status: Unknown
type: EndpointCopierOperatorUpgraded
- lastTransitionTime: "2024-10-01T06:26:27Z"
message: Elemental upgrade is not yet started
reason: Pending
status: Unknown
type: ElementalUpgraded
- lastTransitionTime: "2024-10-01T06:26:27Z"
message: SRIOV upgrade is not yet started
reason: Pending
status: Unknown
type: SRIOVUpgraded
- lastTransitionTime: "2024-10-01T06:26:27Z"
message: Metal3 upgrade is not yet started
reason: Pending
status: Unknown
type: Metal3Upgraded
- lastTransitionTime: "2024-10-01T06:26:27Z"
message: RancherTurtles upgrade is not yet started
reason: Pending
status: Unknown
type: RancherTurtlesUpgraded
observedGeneration: 1
sucNameSuffix: 90315a2b6d
Aqui você vê todos os componentes para os quais o Controller de upgrade tentará programar um upgrade. Cada condição segue o gabarito abaixo:
lastTransitionTime: a hora em que a condição do componente mudou de um status para outro pela última vez.message: mensagem que indica o estado atual do upgrade da condição do componente específico.reason: o estado atual do upgrade da condição do componente específico. Os possíveismotivosincluem:Succeeded: o upgrade do componente específico foi bem-sucedido.Failed: falha no upgrade do componente específico.InProgress: o upgrade do componente específico está em andamento.Pending: o upgrade do componente específico ainda não foi programado.Skipped: o componente específico não foi encontrado no cluster, portanto, o upgrade dele será ignorado.Error: o componente específico encontrou um erro temporário.
status: o status dotype(tipo) da condição atual, que pode serTrue(Verdadeiro),False(Falso) ouUnknown(Desconhecido).type: indicador do componente que está passando por upgrade.
O Controller de upgrade cria planos do SUC para as condições de componente
do tipo OSUpgraded e
KubernetesUpgraded. Para acompanhar em mais detalhes os
planos do SUC criados para esses componentes, consulte a Seção 21.3, “Monitorando os planos do System Upgrade Controller”.
É possível acompanhar em mais detalhes todos os outros tipos de condição de componente visualizando os recursos criados para eles pelo helm-controller. Para obter mais informações, consulte a Seção 22.7.2, “Helm Controller”.
É possível marcar um UpgradePlan programado pelo Controller de upgrade como
successful (bem-sucedido) se:
Não há condições de componente
PendingouInProgress.A propriedade
lastSuccessfulReleaseVersionaponta para areleaseVersion, que é especificada na configuração do UpgradePlan. O Controller de upgrade adiciona essa propriedade ao status do UpgradePlan após o processo de upgrade bem-sucedido.
Exemplo de UpgradePlan bem-sucedido:
apiVersion: lifecycle.suse.com/v1alpha1
kind: UpgradePlan
metadata:
name: upgrade-plan-mgmt
namespace: upgrade-controller-system
spec:
releaseVersion: 3.5
status:
conditions:
- lastTransitionTime: "2024-10-01T06:26:48Z"
message: All cluster nodes are upgraded
reason: Succeeded
status: "True"
type: OSUpgraded
- lastTransitionTime: "2024-10-01T06:26:59Z"
message: All cluster nodes are upgraded
reason: Succeeded
status: "True"
type: KubernetesUpgraded
- lastTransitionTime: "2024-10-01T06:27:13Z"
message: Chart rancher upgrade succeeded
reason: Succeeded
status: "True"
type: RancherUpgraded
- lastTransitionTime: "2024-10-01T06:27:13Z"
message: Chart longhorn is not installed
reason: Skipped
status: "False"
type: LonghornUpgraded
- lastTransitionTime: "2024-10-01T06:27:13Z"
message: Specified version of chart metallb is already installed
reason: Skipped
status: "False"
type: MetalLBUpgraded
- lastTransitionTime: "2024-10-01T06:27:13Z"
message: Chart cdi is not installed
reason: Skipped
status: "False"
type: CDIUpgraded
- lastTransitionTime: "2024-10-01T06:27:13Z"
message: Chart kubevirt is not installed
reason: Skipped
status: "False"
type: KubeVirtUpgraded
- lastTransitionTime: "2024-10-01T06:27:13Z"
message: Chart neuvector-crd is not installed
reason: Skipped
status: "False"
type: NeuVectorUpgraded
- lastTransitionTime: "2024-10-01T06:27:14Z"
message: Specified version of chart endpoint-copier-operator is already installed
reason: Skipped
status: "False"
type: EndpointCopierOperatorUpgraded
- lastTransitionTime: "2024-10-01T06:27:14Z"
message: Chart elemental-operator upgrade succeeded
reason: Succeeded
status: "True"
type: ElementalUpgraded
- lastTransitionTime: "2024-10-01T06:27:15Z"
message: Chart sriov-crd is not installed
reason: Skipped
status: "False"
type: SRIOVUpgraded
- lastTransitionTime: "2024-10-01T06:27:19Z"
message: Chart metal3 is not installed
reason: Skipped
status: "False"
type: Metal3Upgraded
- lastTransitionTime: "2024-10-01T06:27:27Z"
message: Chart rancher-turtles is not installed
reason: Skipped
status: "False"
type: RancherTurtlesUpgraded
lastSuccessfulReleaseVersion: 3.5
observedGeneration: 1
sucNameSuffix: 90315a2b6d
22.7.2 Helm Controller #
Esta seção explica como acompanhar os recursos criados pelo helm-controller.
As etapas a seguir consideram que o kubectl foi
configurado para conectar-se ao cluster no qual o Controller de upgrade foi
implantado.
Localize o recurso
HelmChartpara o componente específico:kubectl get helmcharts -n kube-systemUsando o nome do recurso
HelmChart, localize o pod de upgrade que foi criado pelohelm-controller:kubectl get pods -l helmcharts.helm.cattle.io/chart=<helmchart_name> -n kube-system # Example for Rancher kubectl get pods -l helmcharts.helm.cattle.io/chart=rancher -n kube-system NAME READY STATUS RESTARTS AGE helm-install-rancher-tv9wn 0/1 Completed 0 16mExiba os registros do pod específico do componente:
kubectl logs <pod_name> -n kube-system
22.8 Limitações conhecidas #
Os upgrades de clusters downstream ainda não são gerenciados pelo Controller de upgrade. Para obter mais informações sobre como fazer upgrade de clusters downstream, consulte o Capítulo 37, Clusters downstream.
O Controller de upgrade espera que os gráficos Helm adicionais do SUSE Edge implantados pelo EIB (Capítulo 11, Edge Image Builder) tenham o HelmChart CR implantado no namespace
kube-system. Para isso, configure a propriedadeinstallationNamespaceno arquivo de definição do EIB. Para obter mais informações, consulte a documentação upstream.Atualmente, o Controller de upgrade não tem como determinar a versão de lançamento do Edge que está em execução no cluster de gerenciamento. Insira uma versão de lançamento do Edge superior àquela que está em execução no cluster.
Atualmente, o Controller de upgrade oferece suporte apenas a upgrades de ambientes não air-gapped. Os upgrades air-gapped ainda não são possíveis.
23 SUSE Multi-Linux Manager #
O SUSE Multi-Linux Manager está incluído no SUSE Edge para oferecer a automação e o controle que mantêm o sistema operacional SUSE Linux Micro subjacente sempre atualizado em todos os nós da implantação de borda.
Para obter mais informações, consulte o Capítulo 4, SUSE Multi-Linux Manager e a documentação do SUSE Multi-Linux Manager.
Parte III Guias de procedimentos #
Guias de procedimentos e melhores práticas
- 24 MetalLB no K3s (usando o modo de camada 2)
O MetalLB é uma implementação de balanceador de carga para clusters Kubernetes bare metal, usando protocolos de roteamento padrão.
- 25 MetalLB em K3s (usando o modo de camada 3)
O MetalLB é uma implementação de balanceador de carga para clusters Kubernetes bare metal, usando protocolos de roteamento padrão.
- 26 MetalLB na frente do servidor da API Kubernetes
Este guia demonstra o uso do serviço MetalLB para expor a API RKE2/K3s externamente em um cluster HA com três nós de plano de controle. Para isso, um serviço Kubernetes do tipo LoadBalancer será criado manualmente. Em seguida, o objeto EndpointSlices será automaticamente criado para manter os IPs de…
- 27 Implantações air-gapped com o Edge Image Builder
Este guia mostra como implantar vários componentes do SUSE Edge totalmente air-gapped no SUSE Linux Micro 6.2 usando o Edge Image Builder (EIB) (Capítulo 11, Edge Image Builder). Dessa forma, você pode inicializar em uma imagem personalizada e pronta para uso (CRB) criada pelo EIB e ter os component…
- 28 Criando imagens atualizadas do SUSE Linux Micro com o Kiwi
Esta seção explica como gerar imagens atualizadas do SUSE Linux Micro para usar com o Edge Image Builder, usando Cluster API (CAPI) + Metal3, ou como gravar a imagem do disco diretamente em um dispositivo em blocos. Esse processo é útil quando há necessidade de incluir os patches mais recentes nas i…
- 29 Usando clusterclass para implantar clusters downstream
O provisionamento de clusters Kubernetes é uma tarefa complexa que demanda profunda experiência na configuração de componentes de cluster. À medida que as configurações se tornam cada vez mais complexas, ou as demandas de diversos provedores geram inúmeras definições de recursos específicas do prove…
24 MetalLB no K3s (usando o modo de camada 2) #
O MetalLB é uma implementação de balanceador de carga para clusters Kubernetes bare metal, usando protocolos de roteamento padrão.
Neste guia, demonstramos como implantar o MetalLB no modo de camada 2 (L2).
24.1 Por que usar o MetalLB? #
O MetalLB é uma opção atrativa para balanceamento de carga em clusters Kubernetes bare metal por vários motivos:
Integração nativa com o Kubernetes: o MetalLB se integra perfeitamente ao Kubernetes, o que facilita a implantação e o gerenciamento usando as ferramentas e práticas conhecidas do Kubernetes.
Compatibilidade com bare metal: ao contrário dos balanceadores de carga com base na nuvem, o MetalLB foi especificamente projetado para implantações no local, em que os balanceadores de carga tradicionais podem não estar disponíveis ou ser viáveis.
Compatível com vários protocolos: o MetalLB é compatível com os modos de camada 2 e BGP (Border Gateway Protocol), proporcionando flexibilidade de acordo com as diferentes arquiteturas e requisitos de rede.
Alta disponibilidade: ao distribuir as responsabilidades de balanceamento de carga por vários nós, o MetalLB garante alta disponibilidade e confiabilidade aos seus serviços.
Escalabilidade: o MetalLB processa implantações de grande escala, ajustando a escala no cluster Kubernetes para atender à crescente demanda.
No modo de camada 2, um nó assume a responsabilidade de anunciar um serviço para a rede local. Da perspectiva da rede, simplesmente parece que a máquina tem vários endereços IP atribuídos à interface de rede.
A maior vantagem do modo de camada 2 é a sua universalidade: ele funciona em qualquer rede Ethernet, sem a necessidade de hardware especial nem de roteadores sofisticados.
24.2 MetalLB no K3s (usando L2) #
Neste início rápido, o modo L2 será usado. Isso significa que não precisamos de nenhum equipamento de rede especial, mas de três IPs livres no intervalo de rede.
24.3 Pré-requisitos #
Um cluster K3s no qual o MetalLB será implantado.
O K3S vem com o próprio balanceador de carga de serviço chamado
Klipper. Você precisa
desabilitá-lo para executar o MetalLB. Para desabilitar o Klipper, o
K3s precisa ser instalado com o sinalizador
--disable=servicelb.
Helm
Três endereços IP livres dentro do intervalo de rede. Neste exemplo,
192.168.122.10-192.168.122.12
Garanta que esses endereços IP não estejam atribuídos. Em um ambiente DHCP, esses endereços não devem fazer parte do pool DHCP para evitar atribuições duplas.
24.4 Implantação #
Vamos usar o gráfico Helm do MetalLB publicado como parte da solução SUSE Edge:
helm install \
metallb oci://registry.suse.com/edge/charts/metallb \
--namespace metallb-system \
--create-namespace
while ! kubectl wait --for condition=ready -n metallb-system $(kubectl get\
pods -n metallb-system -l app.kubernetes.io/component=controller -o name)\
--timeout=10s; do
sleep 2
done24.5 Configuração #
Neste ponto, a instalação foi concluída. Agora é hora de configurar usando nossos valores de exemplo:
cat <<-EOF | kubectl apply -f -
apiVersion: metallb.io/v1beta1
kind: IPAddressPool
metadata:
name: ip-pool
namespace: metallb-system
spec:
addresses:
- 192.168.122.10/32
- 192.168.122.11/32
- 192.168.122.12/32
EOFcat <<-EOF | kubectl apply -f -
apiVersion: metallb.io/v1beta1
kind: L2Advertisement
metadata:
name: ip-pool-l2-adv
namespace: metallb-system
spec:
ipAddressPools:
- ip-pool
EOFAgora ele está pronto para uso. É possível personalizar vários componentes no modo L2, por exemplo:
E muito mais para BGP.
24.5.1 Traefik e MetalLB #
O Traefik é implantado por padrão com o K3s (ele pode
ser desabilitado com --disable=traefik) e exposto
como LoadBalancer (para uso com o Klipper). No entanto,
como o Klipper precisa ser desabilitado, o serviço Traefik para entrada
ainda é um tipo de LoadBalancer. Sendo assim, no momento
da implantação do MetalLB, o primeiro IP será automaticamente atribuído à
entrada do Traefik.
# Before deploying MetalLB
kubectl get svc -n kube-system traefik
NAME TYPE CLUSTER-IP EXTERNAL-IP PORT(S) AGE
traefik LoadBalancer 10.43.44.113 <pending> 80:31093/TCP,443:32095/TCP 28s
# After deploying MetalLB
kubectl get svc -n kube-system traefik
NAME TYPE CLUSTER-IP EXTERNAL-IP PORT(S) AGE
traefik LoadBalancer 10.43.44.113 192.168.122.10 80:31093/TCP,443:32095/TCP 3m10sIsso será aplicado mais adiante (Seção 24.6.1, “Ingress com MetalLB”) no processo.
24.6 Uso #
Vamos criar uma implantação de exemplo:
cat <<- EOF | kubectl apply -f -
---
apiVersion: v1
kind: Namespace
metadata:
name: hello-kubernetes
---
apiVersion: v1
kind: ServiceAccount
metadata:
name: hello-kubernetes
namespace: hello-kubernetes
labels:
app.kubernetes.io/name: hello-kubernetes
---
apiVersion: apps/v1
kind: Deployment
metadata:
name: hello-kubernetes
namespace: hello-kubernetes
labels:
app.kubernetes.io/name: hello-kubernetes
spec:
replicas: 2
selector:
matchLabels:
app.kubernetes.io/name: hello-kubernetes
template:
metadata:
labels:
app.kubernetes.io/name: hello-kubernetes
spec:
serviceAccountName: hello-kubernetes
containers:
- name: hello-kubernetes
image: "paulbouwer/hello-kubernetes:1.10"
imagePullPolicy: IfNotPresent
ports:
- name: http
containerPort: 8080
protocol: TCP
livenessProbe:
httpGet:
path: /
port: http
readinessProbe:
httpGet:
path: /
port: http
env:
- name: HANDLER_PATH_PREFIX
value: ""
- name: RENDER_PATH_PREFIX
value: ""
- name: KUBERNETES_NAMESPACE
valueFrom:
fieldRef:
fieldPath: metadata.namespace
- name: KUBERNETES_POD_NAME
valueFrom:
fieldRef:
fieldPath: metadata.name
- name: KUBERNETES_NODE_NAME
valueFrom:
fieldRef:
fieldPath: spec.nodeName
- name: CONTAINER_IMAGE
value: "paulbouwer/hello-kubernetes:1.10"
EOFE, por fim, o serviço:
cat <<- EOF | kubectl apply -f -
apiVersion: v1
kind: Service
metadata:
name: hello-kubernetes
namespace: hello-kubernetes
labels:
app.kubernetes.io/name: hello-kubernetes
spec:
type: LoadBalancer
ports:
- port: 80
targetPort: http
protocol: TCP
name: http
selector:
app.kubernetes.io/name: hello-kubernetes
EOFVamos vê-lo em ação:
kubectl get svc -n hello-kubernetes
NAME TYPE CLUSTER-IP EXTERNAL-IP PORT(S) AGE
hello-kubernetes LoadBalancer 10.43.127.75 192.168.122.11 80:31461/TCP 8s
curl http://192.168.122.11
<!DOCTYPE html>
<html>
<head>
<title>Hello Kubernetes!</title>
<link rel="stylesheet" type="text/css" href="/css/main.css">
<link rel="stylesheet" href="https://fonts.googleapis.com/css?family=Ubuntu:300" >
</head>
<body>
<div class="main">
<img src="/images/kubernetes.png"/>
<div class="content">
<div id="message">
Hello world!
</div>
<div id="info">
<table>
<tr>
<th>namespace:</th>
<td>hello-kubernetes</td>
</tr>
<tr>
<th>pod:</th>
<td>hello-kubernetes-7c8575c848-2c6ps</td>
</tr>
<tr>
<th>node:</th>
<td>allinone (Linux 5.14.21-150400.24.46-default)</td>
</tr>
</table>
</div>
<div id="footer">
paulbouwer/hello-kubernetes:1.10 (linux/amd64)
</div>
</div>
</div>
</body>
</html>24.6.1 Ingress com MetalLB #
Como o Traefik já atua como controlador de entrada, podemos expor o tráfego
HTTP/HTTPS por um objeto Ingress, por exemplo:
IP=$(kubectl get svc -n kube-system traefik -o jsonpath="{.status.loadBalancer.ingress[0].ip}")
cat <<- EOF | kubectl apply -f -
apiVersion: networking.k8s.io/v1
kind: Ingress
metadata:
name: hello-kubernetes-ingress
namespace: hello-kubernetes
spec:
rules:
- host: hellok3s.${IP}.sslip.io
http:
paths:
- path: "/"
pathType: Prefix
backend:
service:
name: hello-kubernetes
port:
name: http
EOFE depois:
curl http://hellok3s.${IP}.sslip.io
<!DOCTYPE html>
<html>
<head>
<title>Hello Kubernetes!</title>
<link rel="stylesheet" type="text/css" href="/css/main.css">
<link rel="stylesheet" href="https://fonts.googleapis.com/css?family=Ubuntu:300" >
</head>
<body>
<div class="main">
<img src="/images/kubernetes.png"/>
<div class="content">
<div id="message">
Hello world!
</div>
<div id="info">
<table>
<tr>
<th>namespace:</th>
<td>hello-kubernetes</td>
</tr>
<tr>
<th>pod:</th>
<td>hello-kubernetes-7c8575c848-fvqm2</td>
</tr>
<tr>
<th>node:</th>
<td>allinone (Linux 5.14.21-150400.24.46-default)</td>
</tr>
</table>
</div>
<div id="footer">
paulbouwer/hello-kubernetes:1.10 (linux/amd64)
</div>
</div>
</div>
</body>
</html>Verifique se o MetalLB funciona corretamente:
% arping hellok3s.${IP}.sslip.io
ARPING 192.168.64.210
60 bytes from 92:12:36:00:d3:58 (192.168.64.210): index=0 time=1.169 msec
60 bytes from 92:12:36:00:d3:58 (192.168.64.210): index=1 time=2.992 msec
60 bytes from 92:12:36:00:d3:58 (192.168.64.210): index=2 time=2.884 msecNo exemplo acima, o tráfego flui da seguinte maneira:
hellok3s.${IP}.sslip.ioé resolvido para o IP atual.Em seguida, o tráfego é processado pelo pod
metallb-speaker.metallb-speakerredireciona o tráfego para o controladortraefik.Por fim, o Traefik encaminha a solicitação para o serviço
hello-kubernetes.
25 MetalLB em K3s (usando o modo de camada 3) #
O MetalLB é uma implementação de balanceador de carga para clusters Kubernetes bare metal, usando protocolos de roteamento padrão.
Neste guia, vamos demonstrar como implantar o MetalLB no modo de camada 3 (L3) do BGP.
25.1 Por que usar o MetalLB? #
O MetalLB é uma opção atrativa para balanceamento de carga em clusters Kubernetes bare metal por vários motivos:
Integração nativa com o Kubernetes: o MetalLB se integra perfeitamente ao Kubernetes, o que facilita a implantação e o gerenciamento usando as ferramentas e práticas conhecidas do Kubernetes.
Compatibilidade com bare metal: ao contrário dos balanceadores de carga com base na nuvem, o MetalLB foi especificamente projetado para implantações no local, em que os balanceadores de carga tradicionais podem não estar disponíveis ou ser viáveis.
Suporte a vários protocolos: o MetalLB oferece suporte aos modos de camada 2 e 3 do BGP (Border Gateway Protocol), proporcionando flexibilidade para diferentes arquiteturas e requisitos de rede.
Alta disponibilidade: ao distribuir as responsabilidades de balanceamento de carga por vários nós, o MetalLB garante alta disponibilidade e confiabilidade aos seus serviços.
Escalabilidade: o MetalLB processa implantações de grande escala, ajustando a escala no cluster Kubernetes para atender à crescente demanda.
No modo de camada 2, um nó assume a responsabilidade de anunciar um serviço para a rede local. Da perspectiva da rede, simplesmente parece que a máquina tem vários endereços IP atribuídos à interface de rede.
A maior vantagem do modo de camada 2 é a sua universalidade: ele funciona em qualquer rede Ethernet, sem a necessidade de hardware especial nem de roteadores sofisticados.
25.2 MetalLB em K3s (usando L3) #
Neste início rápido, o modo de L3 é usado. Por essa razão, precisamos ter os roteadores vizinhos com recursos de BGP dentro do intervalo de rede.
25.3 Pré-requisitos #
Um cluster K3s no qual o MetalLB será implantado.
Roteadores na rede com suporte ao protocolo BGP.
Um endereço IP livre no intervalo de rede para o serviço. Neste exemplo,
192.168.10.100
Você deve garantir que esse endereço IP não esteja atribuído. Em um ambiente DHCP, esse endereço não deve fazer parte do pool DHCP para evitar atribuições duplas.
25.4 Configuração para anunciar endereços IP de serviços #
O BGP anuncia imediatamente o endereço IP de um serviço a todos os pares configurados. Esses pares, que normalmente são roteadores, receberão a rota para o endereço IP de cada serviço com uma máscara de rede de 32 bits. Neste exemplo, usaremos um roteador com base em FRR que está na mesma rede que o nosso cluster. Em seguida, usaremos o recurso BGP do MetalLB para anunciar um serviço a esse roteador com base em FRR.
25.5 Implantação #
Vamos usar o gráfico Helm do MetalLB publicado como parte da solução SUSE Edge:
helm install \
metallb oci://registry.suse.com/edge/charts/metallb \
--namespace metallb-system \
--create-namespace
while ! kubectl wait --for condition=ready -n metallb-system $(kubectl get\
pods -n metallb-system -l app.kubernetes.io/component=controller -o name)\
--timeout=10s; do
sleep 2
done25.6 Configuração #
Neste ponto, a instalação é concluída. Crie um
IPAddressPool:
cat <<-EOF | kubectl apply -f -
apiVersion: metallb.io/v1beta1
kind: IPAddressPool
metadata:
name: bgp-pool
namespace: metallb-system
labels:
app: httpd
spec:
addresses:
- 192.168.10.100/32
autoAssign: true
avoidBuggyIPs: false
serviceAllocation:
namespaces:
- metallb-system
priority: 100
serviceSelectors:
- matchExpressions:
- key: serviceType
operator: In
values:
- httpd
EOFConfigure um
BGPPeer.
O roteador FRR tem ASN 1000, enquanto o nosso BGPPeer
terá 1001. Podemos ver também que o roteador FRR tem o endereço IP
192.168.3.140.
cat <<-EOF | kubectl apply -f -
apiVersion: metallb.io/v1beta2
kind: BGPPeer
metadata:
namespace: metallb-system
name: mypeertest
spec:
peerAddress: 192.168.3.140
peerASN: 1000
myASN: 1001
routerID: 4.4.4.4
EOFCrie o BGPAdvertisement (L3):
cat <<-EOF | kubectl apply -f -
apiVersion: metallb.io/v1beta1
kind: BGPAdvertisement
metadata:
name: bgpadvertisement-test
namespace: metallb-system
spec:
ipAddressPools:
- bgp-pool
EOF25.7 Uso #
Crie um aplicativo de exemplo com um serviço. Neste caso, o endereço IP do
IPAddressPoolé192.168.10.100para o serviço.
cat <<- EOF | kubectl apply -f -
apiVersion: apps/v1
kind: Deployment
metadata:
name: httpd-deployment
namespace: metallb-system
labels:
app: httpd
spec:
replicas: 3
selector:
matchLabels:
pod-label: httpd
template:
metadata:
labels:
pod-label: httpd
spec:
containers:
- name: httpdcontainer
image: image: docker.io/library/httpd:2.4
ports:
- containerPort: 80
protocol: TCP
restartPolicy: Always
---
apiVersion: v1
kind: Service
metadata:
name: http-service
namespace: metallb-system
labels:
serviceType: httpd
spec:
selector:
pod-label: httpd
type: LoadBalancer
ports:
- protocol: TCP
port: 8080
name: 8080-tcp
targetPort: 80
EOFPara verificar, faça login no roteador FRR para ver as rotas criadas com base no anúncio feito por BGP.
42178089cba5# show ip bgp all
For address family: IPv4 Unicast
BGP table version is 3, local router ID is 2.2.2.2, vrf id 0
Default local pref 100, local AS 1000
Status codes: s suppressed, d damped, h history, * valid, > best, = multipath,
i internal, r RIB-failure, S Stale, R Removed
Nexthop codes: @NNN nexthop's vrf id, < announce-nh-self
Origin codes: i - IGP, e - EGP, ? - incomplete
RPKI validation codes: V valid, I invalid, N Not found
Network Next Hop Metric LocPrf Weight Path
* i172.16.0.0/24 1.1.1.1 0 100 0 i
*> 0.0.0.0 0 32768 i
* i172.17.0.0/24 3.3.3.3 0 100 0 i
*> 0.0.0.0 0 32768 i
*= 192.168.10.100/32
192.168.3.162 0 1001 i
*= 192.168.3.163 0 1001 i
*> 192.168.3.161 0 1001 i
Displayed 3 routes and 7 total paths
kubectl get svc -n hello-kubernetes
NAME TYPE CLUSTER-IP EXTERNAL-IP PORT(S) AGE
hello-kubernetes LoadBalancer 10.43.127.75 192.168.122.11 80:31461/TCP 8sSe esse roteador é o gateway padrão da sua rede, você pode executar o comando
curlde uma caixa nessa rede para verificar se ele pode acessar o aplicativo de amostra httpd.
# curl http://192.168.10.100:8080
<html><body><h1>It works!</h1></body></html>
#26 MetalLB na frente do servidor da API Kubernetes #
Este guia demonstra o uso do serviço MetalLB para expor a API RKE2/K3s
externamente em um cluster HA com três nós de plano de controle. Para isso,
um serviço Kubernetes do tipo LoadBalancer será criado
manualmente. Em seguida, o objeto EndpointSlices será
automaticamente criado para manter os IPs de todos os nós de plano de
controle disponíveis no cluster. Para sempre manter o EndpointSlices
sincronizado com os eventos que ocorrem no cluster (adição/remoção de nó ou
um nó que fica offline), o Endpoint Copier Operator (Capítulo 19, Endpoint Copier Operator) será implantado. O operador monitora os eventos
ocorridos no EndpointSlices padrão do kubernetes e
atualiza o que é gerenciado automaticamente para mantê-los em
sincronia. Como o serviço gerenciado é do tipo
LoadBalancer, o MetalLB atribui a ele um
ExternalIP estático. Esse ExternalIP
será usado para comunicação com o API Server.
26.1 Pré-requisitos #
Três hosts para implantar o RKE2/K3s em cima.
Certifique-se de que os hosts tenham nomes diferentes.
Para teste, eles podem ser máquinas virtuais.
Pelo menos 2 IPs disponíveis na rede (um para o Traefik/Nginx e outro para o serviço gerenciado).
Helm
26.2 Instalando o RKE2/K3s #
Se você não deseja usar um cluster novo, mas um existente, ignore esta etapa e avance para a próxima.
Primeiramente, é necessário reservar um IP livre para usar mais adiante como
ExternalIP do serviço gerenciado.
Acesse o primeiro host por SSH e instale a distribuição desejada no modo de cluster.
Para RKE2:
# As a root user, create the /etc/rancher/rke2/config.yaml config file with the following content:
mkdir -p /etc/rancher/rke2/
cat <<EOF > /etc/rancher/rke2/config.yaml
# An example of the config.yaml file for a server node:
write-kubeconfig-mode: "0644"
tls-san:
- "${VIP_SERVICE_IP}"
- "https://${VIP_SERVICE_IP}.sslip.io"
EOF
# Install RKE2
curl -sfL https://get.rke2.io | INSTALL_RKE2_EXEC="server" sh -
# Enable and start the RKE2 service with the configuration specified in the config.yaml file
systemctl enable rke2-server.service
systemctl start rke2-server.service
# Fetch the cluster token to be used later:
RKE2_TOKEN=$(tr -d '\n' < /var/lib/rancher/rke2/server/node-token)Para K3s:
# Export the free IP mentioned above
export VIP_SERVICE_IP=<ip>
export INSTALL_K3S_SKIP_START=false
curl -sfL https://get.k3s.io | INSTALL_K3S_EXEC="server --cluster-init \
--disable=servicelb --write-kubeconfig-mode=644 --tls-san=${VIP_SERVICE_IP} \
--tls-san=https://${VIP_SERVICE_IP}.sslip.io" K3S_TOKEN=foobar sh -Verifique se o sinalizador --disable=servicelb foi
inserido no comando k3s server.
A partir de agora, os comandos devem ser executados na máquina local.
Para acessar o servidor da API de um ambiente externo, o IP da VM do RKE2/K3s será usado.
# Replace <node-ip> with the actual IP of the machine
export NODE_IP=<node-ip>
export KUBE_DISTRIBUTION=<k3s/rke2>
scp ${NODE_IP}:/etc/rancher/${KUBE_DISTRIBUTION}/${KUBE_DISTRIBUTION}.yaml ~/.kube/config && sed \
-i '' "s/127.0.0.1/${NODE_IP}/g" ~/.kube/config && chmod 600 ~/.kube/config26.3 Configurando um cluster existente #
Esta etapa é válida apenas se você pretende usar um cluster RKE2/K3s existente.
Modifique os sinalizadores tls-san para usar um cluster
existente. Além disso, o LB servicelb deve ser
desabilitado no K3s.
Para alterar os sinalizadores dos servidores RKE2 ou K3s, você precisa
modificar o arquivo /etc/systemd/system/rke2.service ou
/etc/systemd/system/k3s.service em todas as VMs no
cluster, dependendo da distribuição.
Insira os sinalizadores em ExecStart. Por exemplo:
Para RKE2:
# Replace the <vip-service-ip> with the actual ip
ExecStart=/usr/local/bin/rke2 \
server \
'--write-kubeconfig-mode=644' \
'--tls-san=<vip-service-ip>' \
'--tls-san=https://<vip-service-ip>.sslip.io' \Para K3s:
# Replace the <vip-service-ip> with the actual ip
ExecStart=/usr/local/bin/k3s \
server \
'--cluster-init' \
'--write-kubeconfig-mode=644' \
'--disable=servicelb' \
'--tls-san=<vip-service-ip>' \
'--tls-san=https://<vip-service-ip>.sslip.io' \Na sequência, os seguintes comandos devem ser executados para carregar as novas configurações:
systemctl daemon-reload
systemctl restart ${KUBE_DISTRIBUTION}26.4 Instalando o MetalLB #
Para implantar o MetalLB, use o guia do MetalLB no K3s
(Capítulo 24, MetalLB no K3s (usando o modo de camada 2)).
NOTA: Garanta que o endereço IP
VIP_SERVICE_IP não se sobreponha ao
IPAddressPools existente no cluster.
Crie um IpAddressPool separado e um
L2Advertisement para uso apenas com o serviço gerenciado.
NOTA: O IPAddressPool a seguir será
atribuído a um serviço do tipo LoadBalancer no namespace
padrão. Se houver vários serviços
LoadBalancer nele, outros ServiceSelectors
poderão ser configurados para corresponder a esse serviço VIP de maneira
explícita.
# Export the VIP_SERVICE_IP on the local machine
# Replace with the actual IP
export VIP_SERVICE_IP=<ip>
cat <<-EOF | kubectl apply -f -
apiVersion: metallb.io/v1beta1
kind: IPAddressPool
metadata:
name: kubernetes-vip-ip-pool
namespace: metallb-system
spec:
addresses:
- ${VIP_SERVICE_IP}/32
serviceAllocation:
priority: 100
namespaces:
- default
EOFcat <<-EOF | kubectl apply -f -
apiVersion: metallb.io/v1beta1
kind: L2Advertisement
metadata:
name: kubernetes-vip-l2-adv
namespace: metallb-system
spec:
ipAddressPools:
- kubernetes-vip-ip-pool
EOF26.5 Instalando o Endpoint Copier Operator #
helm install \
endpoint-copier-operator oci://registry.suse.com/edge/charts/endpoint-copier-operator \
--namespace endpoint-copier-operator \
--create-namespaceO comando acima implanta o operador
endpoint-copier-operator com duas réplicas: uma será a
líder e a outra assumirá a função de líder se necessário.
Agora o serviço kubernetes-vip deve estar implantado, que
será reconciliado pelo operador, e será criado um EndpointSlices com as
portas e o IP configurados.
Para RKE2:
cat <<-EOF | kubectl apply -f -
apiVersion: v1
kind: Service
metadata:
name: kubernetes-vip
namespace: default
spec:
ports:
- name: rke2-api
port: 9345
protocol: TCP
targetPort: 9345
- name: k8s-api
port: 6443
protocol: TCP
targetPort: 6443
type: LoadBalancer
EOFPara K3s:
cat <<-EOF | kubectl apply -f -
apiVersion: v1
kind: Service
metadata:
name: kubernetes-vip
namespace: default
spec:
internalTrafficPolicy: Cluster
ipFamilies:
- IPv4
ipFamilyPolicy: SingleStack
ports:
- name: https
port: 6443
protocol: TCP
targetPort: 6443
sessionAffinity: None
type: LoadBalancer
EOFVerifique se o serviço kubernetes-vip tem o endereço IP
correto:
kubectl get service kubernetes-vip -n default \
-o=jsonpath='{.status.loadBalancer.ingress[0].ip}'Verifique se os recursos kubernetes-vip-* e
kubernetes do EndpointSlices no namespace
padrão apontam para os mesmos IPs.
kubectl get endpointslices | grep kubernetesSe tudo estiver correto, a última coisa a se fazer é usar o
VIP_SERVICE_IP no Kubeconfig.
sed -i '' "s/${NODE_IP}/${VIP_SERVICE_IP}/g" ~/.kube/configA partir de agora, o kubectl sempre vai passar pelo
serviço kubernetes-vip.
26.6 Adicionando nós do plano de controle #
Para monitorar o processo inteiro, é possível abrir mais duas guias do terminal.
Primeiro terminal:
watch kubectl get nodesSegundo terminal:
watch kubectl get endpointslicesAgora execute os comandos a seguir no segundo e no terceiro nó.
Para RKE2:
# As a root user, create the /etc/rancher/rke2/config.yaml config file with the following content:
mkdir -p /etc/rancher/rke2/
cat <<EOF > /etc/rancher/rke2/config.yaml
# An example of the config.yaml file for an agent node:
server: https://${VIP_SERVICE_IP}:9345
write-kubeconfig-mode: "0644"
tls-san:
- "${VIP_SERVICE_IP}"
- "https://${VIP_SERVICE_IP}.sslip.io"
# The one from above
token: ${RKE2_TOKEN}
EOF
# Install RKE2
curl -sfL https://get.rke2.io | INSTALL_RKE2_TYPE="server" sh -
# Enable the RKE2 service with the configuration specified in the config.yaml file
systemctl enable --now rke2-server.service
# Fetch the cluster token to be used later:
RKE2_TOKEN=$(tr -d '\n' < /var/lib/rancher/rke2/server/node-token)Para K3s:
# Export the VIP_SERVICE_IP in the VM
# Replace with the actual IP
export VIP_SERVICE_IP=<ip>
export INSTALL_K3S_SKIP_START=false
curl -sfL https://get.k3s.io | INSTALL_K3S_EXEC="server \
--server https://${VIP_SERVICE_IP}:6443 --disable=servicelb \
--write-kubeconfig-mode=644" K3S_TOKEN=foobar sh -27 Implantações air-gapped com o Edge Image Builder #
27.1 Introdução #
Este guia mostra como implantar vários componentes do SUSE Edge totalmente air-gapped no SUSE Linux Micro 6.2 usando o Edge Image Builder (EIB) (Capítulo 11, Edge Image Builder). Dessa forma, você pode inicializar em uma imagem personalizada e pronta para uso (CRB) criada pelo EIB e ter os componentes especificados implantados em um cluster RKE2 ou K3s, sem conexão com a Internet nem qualquer etapa manual. Essa configuração é extremamente prática para clientes que desejam fazer bake prévio de todos os artefatos necessários para implantação na imagem do sistema operacional, assim eles ficam disponíveis logo após a inicialização.
Vamos abordar a instalação air-gapped do:
O EIB analisa e faz pré-download de todas as imagens referenciadas nos gráficos Helm e nos manifestos do Kubernetes fornecidos. No entanto, alguns deles podem tentar obter as imagens do contêiner e criar recursos do Kubernetes com base nas imagens em runtime. Nesses casos, precisamos especificar manualmente as imagens necessárias no arquivo de definição para configurar um ambiente completamente air-gapped.
27.2 Pré-requisitos #
Se você está seguindo este guia, consideramos que já esteja familiarizado com o EIB (Capítulo 11, Edge Image Builder). Do contrário, consulte o Guia de Início Rápido (Capítulo 3, Clusters independentes com o Edge Image Builder) para entender melhor os conceitos apresentados na prática a seguir.
27.3 Configuração da rede libvirt #
Para demonstrar a implantação air-gapped, este guia usa a rede air-gapped
simulada libvirt e a configuração a seguir é adaptada a
ela. Em suas próprias implantações, você pode precisar modificar a
configuração host1.local.yaml que será introduzida na
etapa seguinte.
Se você prefere usar a mesma configuração de rede
libvirt, siga adiante. Do contrário, pule para a Seção 27.4, “Configuração do diretório base”.
Vamos criar uma configuração de rede isolada com o intervalo de endereços IP
192.168.100.2/24 para DHCP:
cat << EOF > isolatednetwork.xml
<network>
<name>isolatednetwork</name>
<bridge name='virbr1' stp='on' delay='0'/>
<ip address='192.168.100.1' netmask='255.255.255.0'>
<dhcp>
<range start='192.168.100.2' end='192.168.100.254'/>
</dhcp>
</ip>
</network>
EOFAgora resta apenas criar e iniciar a rede:
virsh net-define isolatednetwork.xml
virsh net-start isolatednetwork27.4 Configuração do diretório base #
A configuração do diretório base é igual em todos os diversos componentes, portanto, vamos defini-la aqui.
Vamos primeiro criar os subdiretórios necessários:
export CONFIG_DIR=$HOME/config
mkdir -p $CONFIG_DIR/base-images
mkdir -p $CONFIG_DIR/network
mkdir -p $CONFIG_DIR/kubernetes/helm/valuesAdicione qualquer imagem base que você queira usar ao diretório
base-images. O foco deste guia é a autoinstalação da ISO
disponível aqui.
Vamos copiar a imagem baixada:
cp SL-Micro.x86_64-6.2-Base-SelfInstall-GM.install.iso $CONFIG_DIR/base-images/slemicro.isoO EIB nunca modifica a entrada da imagem base.
Vamos criar um arquivo com a configuração de rede desejada:
cat << EOF > $CONFIG_DIR/network/host1.local.yaml
routes:
config:
- destination: 0.0.0.0/0
metric: 100
next-hop-address: 192.168.100.1
next-hop-interface: eth0
table-id: 254
- destination: 192.168.100.0/24
metric: 100
next-hop-address:
next-hop-interface: eth0
table-id: 254
dns-resolver:
config:
server:
- 192.168.100.1
- 8.8.8.8
interfaces:
- name: eth0
type: ethernet
state: up
mac-address: 34:8A:B1:4B:16:E7
ipv4:
address:
- ip: 192.168.100.50
prefix-length: 24
dhcp: false
enabled: true
ipv6:
enabled: false
EOFEsta configuração garante que os seguintes elementos estejam presentes nos sistemas provisionados (usando o endereço MAC especificado):
uma interface Ethernet com endereço IP estático
roteamento
DNS
nome de host (
host1.local)
A estrutura do arquivo resultante deve ter a seguinte aparência:
├── kubernetes/
│ └── helm/
│ └── values/
├── base-images/
│ └── slemicro.iso
└── network/
└── host1.local.yaml27.5 Arquivo de definição de base #
O Edge Image Builder usa arquivos de definição para modificar as imagens do SUSE Linux Micro. Esses arquivos contêm a maioria das opções configuráveis. Muitas dessas opções se repetem nas diferentes seções de componentes, portanto, vamos listá-las e explicá-las aqui.
A lista completa das opções de personalização no arquivo de definição está disponível na documentação upstream
Vamos analisar os seguintes campos que estarão presentes em todos os arquivos de definição:
apiVersion: 1.3
image:
imageType: iso
arch: x86_64
baseImage: slemicro.iso
outputImageName: eib-image.iso
operatingSystem:
users:
- username: root
encryptedPassword: $6$jHugJNNd3HElGsUZ$eodjVe4te5ps44SVcWshdfWizrP.xAyd71CVEXazBJ/.v799/WRCBXxfYmunlBO2yp1hm/zb4r8EmnrrNCF.P/
kubernetes:
version: v1.34.2+rke2r1
embeddedArtifactRegistry:
images:
- ...A seção image é obrigatória e especifica a imagem de
entrada, sua arquitetura e tipo, além do nome da imagem de saída.
A seção operatingSystem é opcional e contém uma
configuração para permitir o login nos sistemas provisionados com o nome de
usuário/senha root/eib.
A seção kubernetes é opcional e define o tipo e a versão
do Kubernetes. Vamos usar a distribuição RKE2. Em vez dela, use
kubernetes.version: v1.34.2+k3s1 se o K3s for desejado. A
menos que claramente configurado no campo
kubernetes.nodes, todos os clusters que inicializamos
neste guia serão de nó único.
A seção embeddedArtifactRegistry incluirá todas as
imagens que apenas são referenciadas e extraídas em runtime para o
componente específico.
27.6 Instalação do Rancher #
A exibição da implantação do Rancher (Capítulo 5, Rancher) será muito reduzida para fins de demonstração. Em sua implantação real, podem ser necessários artefatos adicionais, dependendo da sua configuração.
Os ativos da versão do Rancher
2.13.1 contêm um arquivo rancher-images.txt que
lista todas as imagens necessárias para uma instalação air-gapped.
Há mais de 600 imagens do contêiner no total, o que significa que a imagem CRB resultante teria cerca de 30 GB. No caso da nossa instalação do Rancher, vamos reduzir a lista para a menor configuração de trabalho. A partir disso, você pode readicionar qualquer imagem que possa precisar em sua implantação.
Vamos criar o arquivo de definição e incluir a lista de imagens reduzida:
apiVersion: 1.3
image:
imageType: iso
arch: x86_64
baseImage: slemicro.iso
outputImageName: eib-image.iso
operatingSystem:
users:
- username: root
encryptedPassword: $6$jHugJNNd3HElGsUZ$eodjVe4te5ps44SVcWshdfWizrP.xAyd71CVEXazBJ/.v799/WRCBXxfYmunlBO2yp1hm/zb4r8EmnrrNCF.P/
kubernetes:
version: v1.34.2+rke2r1
manifests:
urls:
- https://github.com/cert-manager/cert-manager/releases/download/v1.15.3/cert-manager.crds.yaml
helm:
charts:
- name: rancher
version: 2.13.1
repositoryName: rancher-prime
valuesFile: rancher-values.yaml
targetNamespace: cattle-system
createNamespace: true
installationNamespace: kube-system
- name: cert-manager
installationNamespace: kube-system
createNamespace: true
repositoryName: jetstack
targetNamespace: cert-manager
version: 1.19.2
repositories:
- name: jetstack
url: https://charts.jetstack.io
- name: rancher-prime
url: https://charts.rancher.com/server-charts/prime
embeddedArtifactRegistry:
images:
- name: registry.rancher.com/rancher/backup-restore-operator:v9.0.0
- name: registry.rancher.com/rancher/compliance-operator:v1.3.1
- name: registry.rancher.com/rancher/fleet-agent:v0.14.1
- name: registry.rancher.com/rancher/fleet:v0.14.1
- name: registry.rancher.com/rancher/hardened-addon-resizer:1.8.23-build20251016
- name: registry.rancher.com/rancher/hardened-calico:v3.30.3-build20251015
- name: registry.rancher.com/rancher/hardened-cluster-autoscaler:v1.10.2-build20251015
- name: registry.rancher.com/rancher/hardened-cni-plugins:v1.8.0-build20251014
- name: registry.rancher.com/rancher/hardened-coredns:v1.13.1-build20251015
- name: registry.rancher.com/rancher/hardened-dns-node-cache:1.26.7-build20251016
- name: registry.rancher.com/rancher/hardened-etcd:v3.6.5-k3s1-build20251017
- name: registry.rancher.com/rancher/hardened-flannel:v0.27.4-build20251015
- name: registry.rancher.com/rancher/hardened-k8s-metrics-server:v0.8.0-build20251015
- name: registry.rancher.com/rancher/hardened-kubernetes:v1.34.2-rke2r1-build20251112
- name: registry.rancher.com/rancher/hardened-multus-cni:v4.2.3-build20251031
- name: registry.rancher.com/rancher/hardened-multus-dynamic-networks-controller:v0.3.7-build20251022
- name: registry.rancher.com/rancher/hardened-multus-thick:v4.2.3-build20251031
- name: registry.rancher.com/rancher/hardened-traefik:v3.5.4-build20251103
- name: registry.rancher.com/rancher/hardened-whereabouts:v0.9.2-build20251015
- name: registry.rancher.com/rancher/k3s-upgrade:v1.34.2-k3s1
- name: registry.rancher.com/rancher/klipper-helm:v0.9.10-build20251111
- name: registry.rancher.com/rancher/klipper-lb:v0.4.13
- name: registry.rancher.com/rancher/kubectl:v1.34.1
- name: registry.rancher.com/rancher/kuberlr-kubectl:v6.0.0
- name: registry.rancher.com/rancher/local-path-provisioner:v0.0.32
- name: registry.rancher.com/rancher/machine:v0.15.0-rancher137
- name: registry.rancher.com/rancher/mirrored-cluster-api-controller:v1.10.6
- name: registry.rancher.com/rancher/nginx-ingress-controller:v1.13.4-hardened1
- name: registry.rancher.com/rancher/prom-prometheus:v3.5.0
- name: registry.rancher.com/rancher/prometheus-federator:v5.0.0
- name: registry.rancher.com/rancher/pushprox-client:v0.1.5-rancher2-client
- name: registry.rancher.com/rancher/pushprox-proxy:v0.1.5-rancher2-proxy
- name: registry.rancher.com/rancher/rancher-agent:v2.13.1
- name: registry.rancher.com/rancher/rancher-csp-adapter:v8.0.0
- name: registry.rancher.com/rancher/rancher-webhook:v0.9.1
- name: registry.rancher.com/rancher/rancher:v2.13.1
- name: registry.rancher.com/rancher/remotedialer-proxy:v0.6.0
- name: registry.rancher.com/rancher/rke2-cloud-provider:v1.34.2-0.20251010190833-cf0d35a732d1-build20251017
- name: registry.rancher.com/rancher/rke2-runtime:v1.34.2-rke2r1
- name: registry.rancher.com/rancher/rke2-upgrade:v1.34.2-rke2r1
- name: registry.rancher.com/rancher/scc-operator:v0.3.1
- name: registry.rancher.com/rancher/security-scan:v0.8.1
- name: registry.rancher.com/rancher/shell:v0.6.1
- name: registry.rancher.com/rancher/supportability-review-app-frontend:v0.15.0
- name: registry.rancher.com/rancher/supportability-review-internal:latest
- name: registry.rancher.com/rancher/supportability-review-operator:v0.15.0
- name: registry.rancher.com/rancher/supportability-review:latest
- name: registry.rancher.com/rancher/system-agent-installer-k3s:v1.34.2-k3s1
- name: registry.rancher.com/rancher/system-agent-installer-rke2:v1.34.2-rke2r1
- name: registry.rancher.com/rancher/system-agent:v0.3.14-suc
- name: registry.rancher.com/rancher/system-upgrade-controller:v0.17.0
- name: registry.rancher.com/rancher/turtles:v0.25.1
- name: registry.rancher.com/rancher/ui-plugin-catalog:4.1.0
- name: registry.rancher.com/rancher/kubectl:v1.20.2
- name: registry.rancher.com/rancher/shell:v0.1.24
- name: registry.rancher.com/rancher/mirrored-ingress-nginx-kube-webhook-certgen:v1.5.2
- name: registry.rancher.com/rancher/mirrored-ingress-nginx-kube-webhook-certgen:v1.5.3
- name: registry.rancher.com/rancher/mirrored-ingress-nginx-kube-webhook-certgen:v1.6.0
- name: registry.rancher.com/rancher/mirrored-ingress-nginx-kube-webhook-certgen:v1.6.2
- name: registry.rancher.com/rancher/mirrored-ingress-nginx-kube-webhook-certgen:v1.6.4Em comparação com a lista completa de mais de 600 imagens do contêiner, essa versão reduzida contém apenas cerca de 60, o que faz com que a nova imagem CRB tenha somente 7 GB.
Vamos criar também um arquivo de valores do Helm para o Rancher:
cat << EOF > $CONFIG_DIR/kubernetes/helm/values/rancher-values.yaml
hostname: 192.168.100.50.sslip.io
replicas: 1
bootstrapPassword: "adminadminadmin"
systemDefaultRegistry: registry.rancher.com
useBundledSystemChart: true
EOFA definição de systemDefaultRegistry como
registry.rancher.com permite que o Rancher procure
automaticamente as imagens no registro de artefatos incorporado que foi
iniciado na imagem CRB no momento da inicialização. A omissão desse campo
pode impedir que as imagens do contêiner sejam encontradas no nó.
Vamos criar a imagem:
podman run --rm -it --privileged -v $CONFIG_DIR:/eib \
registry.suse.com/edge/3.5/edge-image-builder:1.3.2 \
build --definition-file eib-iso-definition.yamlA saída deve ter uma aparência semelhante a esta:
Downloading file: dl-manifest-1.yaml 100% |██████████████████████████████████████████████████████████████████████████████| (583/583 kB, 12 MB/s)
Pulling selected Helm charts... 100% |███████████████████████████████████████████████████████████████████████████████████████████| (2/2, 3 it/s)
Generating image customization components...
Identifier ................... [SUCCESS]
Custom Files ................. [SKIPPED]
Time ......................... [SKIPPED]
Network ...................... [SUCCESS]
Groups ....................... [SKIPPED]
Users ........................ [SUCCESS]
Proxy ........................ [SKIPPED]
Rpm .......................... [SKIPPED]
Os Files ..................... [SKIPPED]
Systemd ...................... [SKIPPED]
Fips ......................... [SKIPPED]
Elemental .................... [SKIPPED]
Suma ......................... [SKIPPED]
Populating Embedded Artifact Registry... 100% |███████████████████████████████████████████████████████████████████████████| (56/56, 8 it/min)
Embedded Artifact Registry ... [SUCCESS]
Keymap ....................... [SUCCESS]
Configuring Kubernetes component...
The Kubernetes CNI is not explicitly set, defaulting to 'cilium'.
Downloading file: rke2_installer.sh
Downloading file: rke2-images-core.linux-amd64.tar.zst 100% |███████████████████████████████████████████████████████████| (644/644 MB, 29 MB/s)
Downloading file: rke2-images-cilium.linux-amd64.tar.zst 100% |█████████████████████████████████████████████████████████| (400/400 MB, 29 MB/s)
Downloading file: rke2.linux-amd64.tar.gz 100% |███████████████████████████████████████████████████████████████████████████| (36/36 MB, 30 MB/s)
Downloading file: sha256sum-amd64.txt 100% |█████████████████████████████████████████████████████████████████████████████| (4.3/4.3 kB, 29 MB/s)
Kubernetes ................... [SUCCESS]
Certificates ................. [SKIPPED]
Cleanup ...................... [SKIPPED]
Building ISO image...
Kernel Params ................ [SKIPPED]
Build complete, the image can be found at: eib-image.isoApós o provisionamento do nó usando a imagem criada, poderemos verificar a instalação do Rancher:
/var/lib/rancher/rke2/bin/kubectl get all -n cattle-system --kubeconfig /etc/rancher/rke2/rke2.yamlA saída deve mostrar que tudo foi implantado com sucesso, com uma aparência similar a esta:
NAME READY STATUS RESTARTS AGE
pod/helm-operation-6l6ld 0/2 Completed 0 107s
pod/helm-operation-8tk2v 0/2 Completed 0 2m2s
pod/helm-operation-blnrr 0/2 Completed 0 2m49s
pod/helm-operation-hdcmt 0/2 Completed 0 3m19s
pod/helm-operation-m74c7 0/2 Completed 0 97s
pod/helm-operation-qzzr4 0/2 Completed 0 2m30s
pod/helm-operation-s9jh5 0/2 Completed 0 3m
pod/helm-operation-tq7ts 0/2 Completed 0 2m41s
pod/rancher-99d599967-ftjkk 1/1 Running 0 4m15s
pod/rancher-webhook-79798674c5-6w28t 1/1 Running 0 2m27s
pod/system-upgrade-controller-56696956b-trq5c 1/1 Running 0 104s
NAME TYPE CLUSTER-IP EXTERNAL-IP PORT(S) AGE
service/rancher ClusterIP 10.43.255.80 <none> 80/TCP,443/TCP 4m15s
service/rancher-webhook ClusterIP 10.43.7.238 <none> 443/TCP 2m27s
NAME READY UP-TO-DATE AVAILABLE AGE
deployment.apps/rancher 1/1 1 1 4m15s
deployment.apps/rancher-webhook 1/1 1 1 2m27s
deployment.apps/system-upgrade-controller 1/1 1 1 104s
NAME DESIRED CURRENT READY AGE
replicaset.apps/rancher-99d599967 1 1 1 4m15s
replicaset.apps/rancher-webhook-79798674c5 1 1 1 2m27s
replicaset.apps/system-upgrade-controller-56696956b 1 1 1 104sVamos acessar https://192.168.100.50.sslip.io e fazer
login com a senha adminadminadmin que já definimos, o que
nos leva ao dashboard do Rancher:
27.7 Instalação do SUSE Security #
Ao contrário da instalação do Rancher, a do SUSE Security não requer nenhum processamento adicional no EIB. O EIB isola automaticamente as imagens necessárias ao seu componente subjacente NeuVector.
Vamos criar o arquivo de definição:
apiVersion: 1.3
image:
imageType: iso
arch: x86_64
baseImage: slemicro.iso
outputImageName: eib-image.iso
operatingSystem:
users:
- username: root
encryptedPassword: $6$jHugJNNd3HElGsUZ$eodjVe4te5ps44SVcWshdfWizrP.xAyd71CVEXazBJ/.v799/WRCBXxfYmunlBO2yp1hm/zb4r8EmnrrNCF.P/
kubernetes:
version: v1.34.2+rke2r1
helm:
charts:
- name: neuvector-crd
version: 108.0.1+up2.8.10
repositoryName: rancher-charts
targetNamespace: neuvector
createNamespace: true
installationNamespace: kube-system
valuesFile: neuvector-values.yaml
- name: neuvector
version: 108.0.1+up2.8.10
repositoryName: rancher-charts
targetNamespace: neuvector
createNamespace: true
installationNamespace: kube-system
valuesFile: neuvector-values.yaml
repositories:
- name: rancher-charts
url: https://charts.rancher.io/Vamos criar também um arquivo de valores do Helm para o NeuVector:
cat << EOF > $CONFIG_DIR/kubernetes/helm/values/neuvector-values.yaml
controller:
replicas: 1
manager:
enabled: false
cve:
scanner:
enabled: false
replicas: 1
k3s:
enabled: true
crdwebhook:
enabled: false
EOFVamos criar a imagem:
podman run --rm -it --privileged -v $CONFIG_DIR:/eib \
registry.suse.com/edge/3.5/edge-image-builder:1.3.2 \
build --definition-file eib-iso-definition.yamlA saída deve ter uma aparência semelhante a esta:
Pulling selected Helm charts... 100% |███████████████████████████████████████████████████████████████████████████████████████████| (2/2, 4 it/s)
Generating image customization components...
Identifier ................... [SUCCESS]
Custom Files ................. [SKIPPED]
Time ......................... [SKIPPED]
Network ...................... [SUCCESS]
Groups ....................... [SKIPPED]
Users ........................ [SUCCESS]
Proxy ........................ [SKIPPED]
Rpm .......................... [SKIPPED]
Os Files ..................... [SKIPPED]
Systemd ...................... [SKIPPED]
Fips ......................... [SKIPPED]
Elemental .................... [SKIPPED]
Suma ......................... [SKIPPED]
Populating Embedded Artifact Registry... 100% |██████████████████████████████████████████████████████████████████████████████| (5/5, 13 it/min)
Embedded Artifact Registry ... [SUCCESS]
Keymap ....................... [SUCCESS]
Configuring Kubernetes component...
The Kubernetes CNI is not explicitly set, defaulting to 'cilium'.
Downloading file: rke2_installer.sh
Kubernetes ................... [SUCCESS]
Certificates ................. [SKIPPED]
Cleanup ...................... [SKIPPED]
Building ISO image...
Kernel Params ................ [SKIPPED]
Build complete, the image can be found at: eib-image.isoApós o provisionamento do nó usando a imagem criada, poderemos verificar a instalação do SUSE Security:
/var/lib/rancher/rke2/bin/kubectl get all -n neuvector --kubeconfig /etc/rancher/rke2/rke2.yamlA saída deve mostrar que tudo foi implantado com sucesso, com uma aparência similar a esta:
NAME READY STATUS RESTARTS AGE
pod/neuvector-cert-upgrader-job-bxbnz 0/1 Completed 0 3m39s
pod/neuvector-controller-pod-7d854bfdc7-nhxjf 1/1 Running 0 3m44s
pod/neuvector-enforcer-pod-ct8jm 1/1 Running 0 3m44s
NAME TYPE CLUSTER-IP EXTERNAL-IP PORT(S) AGE
service/neuvector-svc-admission-webhook ClusterIP 10.43.234.241 <none> 443/TCP 3m44s
service/neuvector-svc-controller ClusterIP None <none> 18300/TCP,18301/TCP,18301/UDP 3m44s
service/neuvector-svc-crd-webhook ClusterIP 10.43.50.190 <none> 443/TCP 3m44s
NAME DESIRED CURRENT READY UP-TO-DATE AVAILABLE NODE SELECTOR AGE
daemonset.apps/neuvector-enforcer-pod 1 1 1 1 1 <none> 3m44s
NAME READY UP-TO-DATE AVAILABLE AGE
deployment.apps/neuvector-controller-pod 1/1 1 1 3m44s
NAME DESIRED CURRENT READY AGE
replicaset.apps/neuvector-controller-pod-7d854bfdc7 1 1 1 3m44s
NAME SCHEDULE TIMEZONE SUSPEND ACTIVE LAST SCHEDULE AGE
cronjob.batch/neuvector-cert-upgrader-pod 0 0 1 1 * <none> True 0 <none> 3m44s
cronjob.batch/neuvector-updater-pod 0 0 * * * <none> False 0 <none> 3m44s
NAME STATUS COMPLETIONS DURATION AGE
job.batch/neuvector-cert-upgrader-job Complete 1/1 7s 3m39s27.8 Instalação do SUSE Storage #
A documentação
oficial do Longhorn contém um arquivo
longhorn-images.txt que lista todas as imagens
necessárias para uma instalação air-gapped. Vamos incluir as respectivas
contrapartes espelhadas do registro de contêiner do Rancher em nosso arquivo
de definição. Vamos criá-lo:
apiVersion: 1.3
image:
imageType: iso
arch: x86_64
baseImage: slemicro.iso
outputImageName: eib-image.iso
operatingSystem:
users:
- username: root
encryptedPassword: $6$jHugJNNd3HElGsUZ$eodjVe4te5ps44SVcWshdfWizrP.xAyd71CVEXazBJ/.v799/WRCBXxfYmunlBO2yp1hm/zb4r8EmnrrNCF.P/
packages:
sccRegistrationCode: [reg-code]
packageList:
- open-iscsi
kubernetes:
version: v1.34.2+rke2r1
helm:
charts:
- name: suse-storage
releaseName: longhorn
repositoryName: rancher-application-collection
targetNamespace: longhorn-system
createNamespace: true
version: 1.10.1
repositories:
- name: rancher-application-collection
url: oci://dp.apps.rancher.io/charts
authentication:
username: $APPS.RANCHER.IO_USERNAME
password: $APPS.RANCHER.IO_ACCESS_TOKEN
embeddedArtifactRegistry:
registries:
- uri: dp.apps.rancher.io
authentication:
username: $APPS.RANCHER.IO_USERNAME
password: $APPS.RANCHER.IO_ACCESS_TOKEN
- name: dp.apps.rancher.io/containers/kubernetes-csi-external-attacher:4.10.0-8.8
- name: dp.apps.rancher.io/containers/kubernetes-csi-external-provisioner:5.3.0-8.8
- name: dp.apps.rancher.io/containers/kubernetes-csi-external-resizer:1.14.0-8.8
- name: dp.apps.rancher.io/containers/kubernetes-csi-external-snapshotter:8.4.0-8.9
- name: dp.apps.rancher.io/containers/kubernetes-csi-livenessprobe:2.17.0-8.8
- name: dp.apps.rancher.io/containers/kubernetes-csi-node-driver-registrar:2.15.0-8.8
- name: dp.apps.rancher.io/containers/longhorn-backing-image-manager:1.10.1-1.11
- name: dp.apps.rancher.io/containers/longhorn-engine:1.10.1-1.16
- name: dp.apps.rancher.io/containers/longhorn-instance-manager:1.10.1-1.17
- name: dp.apps.rancher.io/containers/longhorn-manager:1.10.1-1.9
- name: dp.apps.rancher.io/containers/longhorn-share-manager:1.10.1-1.8
- name: dp.apps.rancher.io/containers/longhorn-ui:1.10.1-1.8
- name: dp.apps.rancher.io/containers/rancher-support-bundle-kit:0.0.71-4.13Veja que o arquivo de definição lista o pacote
open-iscsi. Ele é necessário porque o Longhorn precisa
que o daemon iscsiadm seja executado em nós diferentes
para fornecer volumes persistentes ao Kubernetes.
Vamos criar a imagem:
podman run --rm -it --privileged -v $CONFIG_DIR:/eib \
registry.suse.com/edge/3.5/edge-image-builder:1.3.2 \
build --definition-file eib-iso-definition.yamlA saída deve ter uma aparência semelhante a esta:
Setting up Podman API listener...
Pulling selected Helm charts... 100% |██████████████████████████████████████████████████████████████████████████████████████████████████████████████████████████| (2/2, 3 it/s)
Generating image customization components...
Identifier ................... [SUCCESS]
Custom Files ................. [SKIPPED]
Time ......................... [SKIPPED]
Network ...................... [SUCCESS]
Groups ....................... [SKIPPED]
Users ........................ [SUCCESS]
Proxy ........................ [SKIPPED]
Resolving package dependencies...
Rpm .......................... [SUCCESS]
Os Files ..................... [SKIPPED]
Systemd ...................... [SKIPPED]
Fips ......................... [SKIPPED]
Elemental .................... [SKIPPED]
Suma ......................... [SKIPPED]
Populating Embedded Artifact Registry... 100% |███████████████████████████████████████████████████████████████████████████████████████████████████████████| (15/15, 20956 it/s)
Embedded Artifact Registry ... [SUCCESS]
Keymap ....................... [SUCCESS]
Configuring Kubernetes component...
The Kubernetes CNI is not explicitly set, defaulting to 'cilium'.
Downloading file: rke2_installer.sh
Downloading file: rke2-images-core.linux-amd64.tar.zst 100% (782/782 MB, 108 MB/s)
Downloading file: rke2-images-cilium.linux-amd64.tar.zst 100% (367/367 MB, 104 MB/s)
Downloading file: rke2.linux-amd64.tar.gz 100% (34/34 MB, 108 MB/s)
Downloading file: sha256sum-amd64.txt 100% (3.9/3.9 kB, 7.5 MB/s)
Kubernetes ................... [SUCCESS]
Certificates ................. [SKIPPED]
Cleanup ...................... [SKIPPED]
Building ISO image...
Kernel Params ................ [SKIPPED]
Build complete, the image can be found at: eib-image.isoApós o provisionamento do nó usando a imagem criada, poderemos verificar a instalação do Longhorn:
/var/lib/rancher/rke2/bin/kubectl get all -n longhorn-system --kubeconfig /etc/rancher/rke2/rke2.yamlA saída deve mostrar que tudo foi implantado com sucesso, com uma aparência similar a esta:
NAME READY STATUS RESTARTS AGE
pod/csi-attacher-787fd9c6c8-sf42d 1/1 Running 0 2m28s
pod/csi-attacher-787fd9c6c8-tb82p 1/1 Running 0 2m28s
pod/csi-attacher-787fd9c6c8-zhc6s 1/1 Running 0 2m28s
pod/csi-provisioner-74486b95c6-b2v9s 1/1 Running 0 2m28s
pod/csi-provisioner-74486b95c6-hwllt 1/1 Running 0 2m28s
pod/csi-provisioner-74486b95c6-mlrpk 1/1 Running 0 2m28s
pod/csi-resizer-859d4557fd-t54zk 1/1 Running 0 2m28s
pod/csi-resizer-859d4557fd-vdt5d 1/1 Running 0 2m28s
pod/csi-resizer-859d4557fd-x9kh4 1/1 Running 0 2m28s
pod/csi-snapshotter-6f69c6c8cc-r62gr 1/1 Running 0 2m28s
pod/csi-snapshotter-6f69c6c8cc-vrwjn 1/1 Running 0 2m28s
pod/csi-snapshotter-6f69c6c8cc-z65nb 1/1 Running 0 2m28s
pod/engine-image-ei-4623b511-9vhkb 1/1 Running 0 3m13s
pod/instance-manager-6f95fd57d4a4cd0459e469d75a300552 1/1 Running 0 2m43s
pod/longhorn-csi-plugin-gx98x 3/3 Running 0 2m28s
pod/longhorn-driver-deployer-55f9c88499-fbm6q 1/1 Running 0 3m28s
pod/longhorn-manager-dpdp7 2/2 Running 0 3m28s
pod/longhorn-ui-59c85fcf94-gg5hq 1/1 Running 0 3m28s
pod/longhorn-ui-59c85fcf94-s49jc 1/1 Running 0 3m28s
NAME TYPE CLUSTER-IP EXTERNAL-IP PORT(S) AGE
service/longhorn-admission-webhook ClusterIP 10.43.77.89 <none> 9502/TCP 3m28s
service/longhorn-backend ClusterIP 10.43.56.17 <none> 9500/TCP 3m28s
service/longhorn-conversion-webhook ClusterIP 10.43.54.73 <none> 9501/TCP 3m28s
service/longhorn-frontend ClusterIP 10.43.22.82 <none> 80/TCP 3m28s
service/longhorn-recovery-backend ClusterIP 10.43.45.143 <none> 9503/TCP 3m28s
NAME DESIRED CURRENT READY UP-TO-DATE AVAILABLE NODE SELECTOR AGE
daemonset.apps/engine-image-ei-4623b511 1 1 1 1 1 <none> 3m13s
daemonset.apps/longhorn-csi-plugin 1 1 1 1 1 <none> 2m28s
daemonset.apps/longhorn-manager 1 1 1 1 1 <none> 3m28s
NAME READY UP-TO-DATE AVAILABLE AGE
deployment.apps/csi-attacher 3/3 3 3 2m28s
deployment.apps/csi-provisioner 3/3 3 3 2m28s
deployment.apps/csi-resizer 3/3 3 3 2m28s
deployment.apps/csi-snapshotter 3/3 3 3 2m28s
deployment.apps/longhorn-driver-deployer 1/1 1 1 3m28s
deployment.apps/longhorn-ui 2/2 2 2 3m28s
NAME DESIRED CURRENT READY AGE
replicaset.apps/csi-attacher-787fd9c6c8 3 3 3 2m28s
replicaset.apps/csi-provisioner-74486b95c6 3 3 3 2m28s
replicaset.apps/csi-resizer-859d4557fd 3 3 3 2m28s
replicaset.apps/csi-snapshotter-6f69c6c8cc 3 3 3 2m28s
replicaset.apps/longhorn-driver-deployer-55f9c88499 1 1 1 3m28s
replicaset.apps/longhorn-ui-59c85fcf94 2 2 2 3m28s27.9 Instalação do KubeVirt e CDI #
Os gráficos Helm para KubeVirt e CDI instalam apenas os respectivos operadores. Cabe aos operadores implantar o restante dos sistemas, ou seja, precisamos incluir todas as imagens do contêiner necessárias em nosso arquivo de definição. Vamos criá-lo:
apiVersion: 1.3
image:
imageType: iso
arch: x86_64
baseImage: slemicro.iso
outputImageName: eib-image.iso
operatingSystem:
users:
- username: root
encryptedPassword: $6$jHugJNNd3HElGsUZ$eodjVe4te5ps44SVcWshdfWizrP.xAyd71CVEXazBJ/.v799/WRCBXxfYmunlBO2yp1hm/zb4r8EmnrrNCF.P/
kubernetes:
version: v1.34.2+rke2r1
helm:
charts:
- name: kubevirt
repositoryName: suse-edge
version: 305.0.1+up0.6.0
targetNamespace: kubevirt-system
createNamespace: true
installationNamespace: kube-system
- name: cdi
repositoryName: suse-edge
version: 305.0.1+up0.6.0
targetNamespace: cdi-system
createNamespace: true
installationNamespace: kube-system
repositories:
- name: suse-edge
url: oci://registry.suse.com/edge/charts
embeddedArtifactRegistry:
images:
- name: registry.suse.com/suse/sles/15.7/cdi-apiserver:1.62.0-150700.9.3.1
- name: registry.suse.com/suse/sles/15.7/cdi-controller:1.62.0-150700.9.3.1
- name: registry.suse.com/suse/sles/15.7/cdi-importer:1.62.0-150700.9.3.1
- name: registry.suse.com/suse/sles/15.7/cdi-uploadproxy:1.62.0-150700.9.3.1
- name: registry.suse.com/suse/sles/15.7/cdi-uploadserver:1.62.0-150700.9.3.1
- name: registry.suse.com/suse/sles/15.7/cdi-cloner:1.62.0-150700.9.3.1
- name: registry.suse.com/suse/sles/15.7/virt-api:1.5.2-150700.3.5.2
- name: registry.suse.com/suse/sles/15.7/virt-controller:1.5.2-150700.3.5.2
- name: registry.suse.com/suse/sles/15.7/virt-handler:1.5.2-150700.3.5.2
- name: registry.suse.com/suse/sles/15.7/virt-launcher:1.5.2-150700.3.5.2
- name: registry.suse.com/suse/sles/15.7/virt-exportproxy:1.5.2-150700.3.5.2
- name: registry.suse.com/suse/sles/15.7/virt-exportserver:1.5.2-150700.3.5.2Vamos criar a imagem:
podman run --rm -it --privileged -v $CONFIG_DIR:/eib \
registry.suse.com/edge/3.5/edge-image-builder:1.3.2 \
build --definition-file eib-iso-definition.yamlA saída deve ter uma aparência semelhante a esta:
Pulling selected Helm charts... 100% |███████████████████████████████████████████████████████████████████████████████████████████████████████████████████████| (2/2, 48 it/min)
Generating image customization components...
Identifier ................... [SUCCESS]
Custom Files ................. [SKIPPED]
Time ......................... [SKIPPED]
Network ...................... [SUCCESS]
Groups ....................... [SKIPPED]
Users ........................ [SUCCESS]
Proxy ........................ [SKIPPED]
Rpm .......................... [SKIPPED]
Os Files ..................... [SKIPPED]
Systemd ...................... [SKIPPED]
Fips ......................... [SKIPPED]
Elemental .................... [SKIPPED]
Suma ......................... [SKIPPED]
Populating Embedded Artifact Registry... 100% |██████████████████████████████████████████████████████████████████████████████████████████████████████████| (15/15, 4 it/min)
Embedded Artifact Registry ... [SUCCESS]
Keymap ....................... [SUCCESS]
Configuring Kubernetes component...
The Kubernetes CNI is not explicitly set, defaulting to 'cilium'.
Downloading file: rke2_installer.sh
Kubernetes ................... [SUCCESS]
Certificates ................. [SKIPPED]
Cleanup ...................... [SKIPPED]
Building ISO image...
Kernel Params ................ [SKIPPED]
Build complete, the image can be found at: eib-image.isoApós o provisionamento do nó usando a imagem criada, poderemos verificar a instalação do KubeVirt e do CDI.
Verifique o KubeVirt:
/var/lib/rancher/rke2/bin/kubectl get all -n kubevirt-system --kubeconfig /etc/rancher/rke2/rke2.yamlA saída deve mostrar que tudo foi implantado com sucesso, com uma aparência similar a esta:
NAME READY STATUS RESTARTS AGE
pod/virt-api-59cb997648-mmt67 1/1 Running 0 2m34s
pod/virt-controller-69786b785-7cc96 1/1 Running 0 2m8s
pod/virt-controller-69786b785-wq2dz 1/1 Running 0 2m8s
pod/virt-handler-2l4dm 1/1 Running 0 2m8s
pod/virt-operator-7c444cff46-nps4l 1/1 Running 0 3m1s
pod/virt-operator-7c444cff46-r25xq 1/1 Running 0 3m1s
NAME TYPE CLUSTER-IP EXTERNAL-IP PORT(S) AGE
service/kubevirt-operator-webhook ClusterIP 10.43.167.109 <none> 443/TCP 2m36s
service/kubevirt-prometheus-metrics ClusterIP None <none> 443/TCP 2m36s
service/virt-api ClusterIP 10.43.18.202 <none> 443/TCP 2m36s
service/virt-exportproxy ClusterIP 10.43.142.188 <none> 443/TCP 2m36s
NAME DESIRED CURRENT READY UP-TO-DATE AVAILABLE NODE SELECTOR AGE
daemonset.apps/virt-handler 1 1 1 1 1 kubernetes.io/os=linux 2m8s
NAME READY UP-TO-DATE AVAILABLE AGE
deployment.apps/virt-api 1/1 1 1 2m34s
deployment.apps/virt-controller 2/2 2 2 2m8s
deployment.apps/virt-operator 2/2 2 2 3m1s
NAME DESIRED CURRENT READY AGE
replicaset.apps/virt-api-59cb997648 1 1 1 2m34s
replicaset.apps/virt-controller-69786b785 2 2 2 2m8s
replicaset.apps/virt-operator-7c444cff46 2 2 2 3m1s
NAME AGE PHASE
kubevirt.kubevirt.io/kubevirt 3m1s DeployedVerifique o CDI:
/var/lib/rancher/rke2/bin/kubectl get all -n cdi-system --kubeconfig /etc/rancher/rke2/rke2.yamlA saída deve mostrar que tudo foi implantado com sucesso, com uma aparência similar a esta:
NAME READY STATUS RESTARTS AGE
pod/cdi-apiserver-5598c9bf47-pqfxw 1/1 Running 0 3m44s
pod/cdi-deployment-7cbc5db7f8-g46z7 1/1 Running 0 3m44s
pod/cdi-operator-777c865745-2qcnj 1/1 Running 0 3m48s
pod/cdi-uploadproxy-646f4cd7f7-fzkv7 1/1 Running 0 3m44s
NAME TYPE CLUSTER-IP EXTERNAL-IP PORT(S) AGE
service/cdi-api ClusterIP 10.43.2.224 <none> 443/TCP 3m44s
service/cdi-prometheus-metrics ClusterIP 10.43.237.13 <none> 8080/TCP 3m44s
service/cdi-uploadproxy ClusterIP 10.43.114.91 <none> 443/TCP 3m44s
NAME READY UP-TO-DATE AVAILABLE AGE
deployment.apps/cdi-apiserver 1/1 1 1 3m44s
deployment.apps/cdi-deployment 1/1 1 1 3m44s
deployment.apps/cdi-operator 1/1 1 1 3m48s
deployment.apps/cdi-uploadproxy 1/1 1 1 3m44s
NAME DESIRED CURRENT READY AGE
replicaset.apps/cdi-apiserver-5598c9bf47 1 1 1 3m44s
replicaset.apps/cdi-deployment-7cbc5db7f8 1 1 1 3m44s
replicaset.apps/cdi-operator-777c865745 1 1 1 3m48s
replicaset.apps/cdi-uploadproxy-646f4cd7f7 1 1 1 3m44s27.10 Resolução de Problemas #
Se você tiver problemas ao criar as imagens ou se quiser testar e depurar o processo em mais detalhes, consulte a documentação upstream.
28 Criando imagens atualizadas do SUSE Linux Micro com o Kiwi #
Esta seção explica como gerar imagens atualizadas do SUSE Linux Micro para usar com o Edge Image Builder, usando Cluster API (CAPI) + Metal3, ou como gravar a imagem do disco diretamente em um dispositivo em blocos. Esse processo é útil quando há necessidade de incluir os patches mais recentes nas imagens de inicialização do sistema inicial (para minimizar a transferência de patches após a instalação) ou quando a CAPI é usada, em que é preferível reinstalar o sistema operacional com uma nova imagem em vez de fazer upgrade dos hosts no local.
Esse processo usa o Kiwi para a criação da imagem. O SUSE Edge vem com uma versão conteinerizada que simplifica o processo geral com um utilitário auxiliar integrado, o que permite especificar o perfil de destino obrigatório. O perfil define o tipo de imagem de saída necessário, sendo os mais comuns relacionados a seguir:
"Base": uma imagem de disco do SUSE Linux Micro com um conjunto de pacotes reduzido (inclui o podman).
"Base-SelfInstall": uma imagem SelfInstall conforme a imagem "Base" acima.
"Base-RT": igual à imagem "Base" acima, mas usa o kernel em tempo real (rt) no lugar.
"Base-RT-SelfInstall": uma imagem SelfInstall conforme a "Base-RT" acima.
"Default": uma imagem de disco do SUSE Linux Micro conforme a "Base" acima, mas com algumas outras ferramentas, como pilha de virtualização, Cockpit e salt-minion.
"Default-SelfInstall": imagem SelfInstall baseada na imagem "Default" acima.
Consulte a documentação do SUSE Linux Micro 6.2 para obter mais detalhes.
Esse processo funciona nas arquiteturas tanto AMD64/Intel 64 quanto AArch64, mas é necessário usar um host de build com a mesma arquitetura das imagens que estão sendo criadas. Em outras palavras, para criar uma imagem AArch64, use um host de build AArch64, e vice-versa para AMD64/Intel 64. No momento, não há suporte para builds cruzados.
28.1 Pré-requisitos #
O construtor de imagens Kiwi requer o seguinte:
Um host SUSE Linux Micro 6.2 ("sistema de build") com a mesma arquitetura da imagem que está sendo criada.
O sistema de build já deve ter sido registrado pelo
SUSEConnect(o registro é usado para obter os pacotes mais recentes dos repositórios SUSE).Uma conexão de Internet para obter os pacotes necessários. Se conectado por proxy, o host de build precisa ser pré-configurado.
É necessário desabilitar o SELinux no host de build (já que ocorre a rotulagem do SELinux no contêiner e isso pode entrar em conflito com a política do host).
Pelo menos 10 GB de espaço livre no disco para acomodar a imagem do contêiner, a raiz do build e uma ou mais imagens de saída resultantes.
28.2 Introdução #
Devido a certas limitações, é necessário desabilitar o SELinux. Conecte-se ao host de build da imagem do SUSE Linux Micro 6.2 e verifique se o SELinux está desabilitado:
# setenforce 0Crie um diretório de saída para compartilhar com o contêiner de build do Kiwi no qual salvar as imagens resultantes:
# mkdir ~/outputExtraia a imagem mais recente do construtor Kiwi do SUSE Registry:
# podman pull registry.suse.com/edge/3.5/kiwi-builder:10.2.12.0
(...)28.3 Criando a imagem padrão #
Este é o comportamento padrão do contêiner de imagens do Kiwi quando nenhum
argumento é inserido durante a execução da imagem do contêiner. O seguinte
comando executa o podman com dois diretórios mapeados
para o contêiner:
O diretório do repositório de pacotes
/etc/zypp/repos.ddo SUSE Linux Micro do host subjacente.O diretório de saída
~/outputcriado acima.
O contêiner de imagens do Kiwi requer a execução do script auxiliar
build-image como:
# podman run --privileged -v /etc/zypp/repos.d:/micro-sdk/repos/ -v ~/output:/tmp/output \
-it registry.suse.com/edge/3.5/kiwi-builder:10.2.12.0 build-image
(...)Se você está executando o script pela primeira vez, é esperado que ocorra uma falha nele logo depois de ser iniciado com o erro: "ERROR: Early loop device test failed, please retry the container run." (ERRO: Falha no teste do dispositivo no ciclo inicial. Tente executar o contêiner novamente.). Trata-se de um sintoma em que os dispositivos que são criados em loop no sistema host subjacente não ficam imediatamente visíveis dentro da imagem do contêiner. Você apenas precisa executar o comando novamente, e ele deverá prosseguir sem problemas.
Após alguns minutos, as imagens estarão disponíveis no diretório de saída local:
(...)
INFO: Image build successful, generated images are available in the 'output' directory.
# ls -1 output/
SLE-Micro.x86_64-6.2.changes
SLE-Micro.x86_64-6.2.packages
SLE-Micro.x86_64-6.2.raw
SLE-Micro.x86_64-6.2.verified
build
kiwi.result
kiwi.result.json28.4 Criando imagens com outros perfis #
Para criar perfis de imagens diferentes, é usada a opção de comando "-p" no script auxiliar da imagem do contêiner do Kiwi. Por exemplo, para criar a imagem ISO "Default-SelfInstall":
# podman run --privileged -v /etc/zypp/repos.d:/micro-sdk/repos/ -v ~/output:/tmp/output \
-it registry.suse.com/edge/3.5/kiwi-builder:10.2.12.0 build-image -p Default-SelfInstall
(...)Para evitar perda de dados, o Kiwi recusará a execução se houver imagens no
diretório output. É necessário remover o conteúdo do
diretório de saída antes de prosseguir com o rm -f
output/*.
Uma alternativa é criar a imagem ISO SelfInstall com o kernel RealTime ("kernel-rt"):
# podman run --privileged -v /etc/zypp/repos.d:/micro-sdk/repos/ -v ~/output:/tmp/output \
-it registry.suse.com/edge/3.5/kiwi-builder:10.2.12.0 build-image -p Base-RT-SelfInstall
(...)28.5 Criando imagens com tamanho de setor grande #
Alguns modelos de hardware exigem imagens com tamanho de setor grande, ou seja, 4096 bytes em vez do padrão de 512 bytes. O construtor Kiwi conteinerizado permite gerar imagens com tamanho de bloco grande especificando o parâmetro "-b". Por exemplo, para criar a imagem "Default-SelfInstall" com um tamanho de setor grande:
# podman run --privileged -v /etc/zypp/repos.d:/micro-sdk/repos/ -v ~/output:/tmp/output \
-it registry.suse.com/edge/3.5/kiwi-builder:10.2.12.0 build-image -p Default-SelfInstall -b
(...)28.6 Usando um arquivo de definição de imagem personalizado do Kiwi #
Para casos de uso avançados, é possível usar um arquivo de definição de
imagem personalizado do Kiwi (SL-Micro.kiwi) junto com os
scripts necessários após a criação. Para isso, substitua as definições
padrão predefinidas pela equipe do SUSE Edge.
Crie e mapeie um novo diretório para a imagem do contêiner em que o script
auxiliar faz a busca (/micro-sdk/defs):
# mkdir ~/mydefs/
# cp /path/to/SL-Micro.kiwi ~/mydefs/
# cp /path/to/config.sh ~/mydefs/
# podman run --privileged -v /etc/zypp/repos.d:/micro-sdk/repos/ -v ~/output:/tmp/output -v ~/mydefs/:/micro-sdk/defs/ \
-it registry.suse.com/edge/3.5/kiwi-builder:10.2.12.0 build-image
(...)Isso é necessário apenas em casos de uso avançados e pode causar problemas de suporte. Contate seu representante SUSE para receber mais conselhos e orientações.
Para acessar os arquivos de definição de imagem padrão do Kiwi incluídos no contêiner, use os seguintes comandos:
$ podman create --name kiwi-builder registry.suse.com/edge/3.5/kiwi-builder:10.2.12.0
$ podman cp kiwi-builder:/micro-sdk/defs/SL-Micro.kiwi .
$ podman cp kiwi-builder:/micro-sdk/defs/SL-Micro.kiwi.4096 .
$ podman rm kiwi-builder
$ ls ./SL-Micro.*
(...)29 Usando clusterclass para implantar clusters downstream #
29.1 Introdução #
O provisionamento de clusters Kubernetes é uma tarefa complexa que demanda profunda experiência na configuração de componentes de cluster. À medida que as configurações se tornam cada vez mais complexas, ou as demandas de diversos provedores geram inúmeras definições de recursos específicas do provedor, a criação de clusters pode ser um processo assustador. Felizmente, a Kubernetes Cluster API (CAPI) oferece uma abordagem declarativa e mais refinada que é aprimorada pelo ClusterClass. Esse recurso apresenta um modelo orientado por gabarito que permite definir uma classe de cluster reutilizável que encapsula a complexidade e promove a consistência.
29.2 O que é ClusterClass? #
O projeto CAPI lançou o recurso ClusterClass como uma mudança de paradigma no gerenciamento do ciclo de vida de clusters Kubernetes por meio da adoção de uma metodologia baseada em gabarito para criação de instâncias de cluster. Em vez de definir recursos separadamente para cada cluster, os usuários definem um ClusterClass, que serve como um diagrama de referência abrangente e reutilizável. Essa representação abstrata encapsula o estado e a configuração desejados de um cluster Kubernetes, o que permite a criação rápida e consistente de vários clusters que seguem as especificações definidas. Essa abstração reduz a sobrecarga de configuração, resultando em manifestos de implantação mais gerenciáveis. Isso significa que os componentes principais de um cluster de carga de trabalho são definidos no nível da classe, permitindo que os usuários recorram a esses gabaritos como variantes de cluster Kubernetes que podem ser reutilizadas uma ou várias vezes para provisionamento de clusters. A implementação do ClusterClass oferece diversas vantagens importantes que abordam os desafios inerentes ao gerenciamento tradicional da CAPI em escala:
Redução significativa na complexidade e detalhamento do YAML
Processos otimizados de manutenção e atualização
Consistência e padronização aprimoradas nas implantações
Escalabilidade e recursos de automação aprimorados
Gerenciamento declarativo e controle de versão robusto
29.3 Exemplo de arquivo de provisionamento da CAPI atual #
A implantação de um cluster Kubernetes por meio do provedor Cluster API (CAPI) e RKE2 requer a definição de vários recursos personalizados. Esses recursos definem o estado desejado do cluster e sua infraestrutura subjacente, o que permite à CAPI orquestrar o provisionamento e o ciclo de vida de gerenciamento. O trecho do código a seguir ilustra os tipos de recursos que devem ser configurados:
Cluster: esse recurso encapsula as configurações de alto nível, incluindo a topologia de rede que controla a comunicação entre os nós e a descoberta de serviços. Ele também estabelece vínculos essenciais com a especificação do plano de controle e o recurso do provedor de infraestrutura designado e, desse modo, informa a CAPI sobre a arquitetura desejada do cluster e a infraestrutura subjacente na qual ele deverá ser provisionado.
Metal3Cluster: esse recurso define os atributos no nível da infraestrutura exclusivos do Metal3, por exemplo, o endpoint externo pelo qual o servidor da API Kubernetes estará acessível.
RKE2ControlPlane: esse recurso define as características e o comportamento dos nós do plano de controle do cluster. Nessa especificação, os parâmetros, como o número desejado de réplicas do plano de controle (essencial para garantir alta disponibilidade e tolerância a falhas), a versão da distribuição Kubernetes específica (alinhada à versão do RKE2 selecionada) e a estratégia de distribuição das atualizações para os componentes do plano de controle são configurados. Além disso, esse recurso determina a interface de rede de contêiner (CNI, Container Network Interface) que será usada dentro do cluster e facilita a injeção das configurações específicas do agente, em geral aproveitando o Ignition para provisionamento contínuo e automatizado dos agentes do RKE2 nos nós do plano de controle.
Metal3MachineTemplate: esse recurso funciona como um diagrama de referência para criação das instâncias de computação individuais que formam os nós do worker do cluster Kubernetes definindo a imagem que será usada.
Metal3DataTemplate: como complemento ao Metal3MachineTemplate, o recurso Metal3DataTemplate permite especificar metadados adicionais para instâncias de máquina recém-provisionadas.
---
apiVersion: cluster.x-k8s.io/v1beta1
kind: Cluster
metadata:
name: emea-spa-cluster-3
namespace: emea-spa
labels:
cluster-api.cattle.io/rancher-auto-import: "true"
spec:
clusterNetwork:
pods:
cidrBlocks:
- 192.168.0.0/18
services:
cidrBlocks:
- 10.96.0.0/12
controlPlaneRef:
apiVersion: controlplane.cluster.x-k8s.io/v1beta1
kind: RKE2ControlPlane
name: emea-spa-cluster-3
infrastructureRef:
apiVersion: infrastructure.cluster.x-k8s.io/v1beta1
kind: Metal3Cluster
name: emea-spa-cluster-3
---
apiVersion: infrastructure.cluster.x-k8s.io/v1beta1
kind: Metal3Cluster
metadata:
name: emea-spa-cluster-3
namespace: emea-spa
spec:
controlPlaneEndpoint:
host: 192.168.122.203
port: 6443
noCloudProvider: true
---
apiVersion: controlplane.cluster.x-k8s.io/v1beta1
kind: RKE2ControlPlane
metadata:
name: emea-spa-cluster-3
namespace: emea-spa
spec:
infrastructureRef:
apiVersion: infrastructure.cluster.x-k8s.io/v1beta1
kind: Metal3MachineTemplate
name: emea-spa-cluster-3
replicas: 1
version: v1.34.2+rke2r1
rolloutStrategy:
type: "RollingUpdate"
rollingUpdate:
maxSurge: 1
registrationMethod: "control-plane-endpoint"
registrationAddress: 192.168.122.203
serverConfig:
cni: cilium
cniMultusEnable: true
tlsSan:
- 192.168.122.203
- https://192.168.122.203.sslip.io
agentConfig:
format: ignition
additionalUserData:
config: |
variant: fcos
version: 1.4.0
storage:
files:
- path: /var/lib/rancher/rke2/server/manifests/endpoint-copier-operator.yaml
overwrite: true
contents:
inline: |
apiVersion: helm.cattle.io/v1
kind: HelmChart
metadata:
name: endpoint-copier-operator
namespace: kube-system
spec:
chart: oci://registry.suse.com/edge/charts/endpoint-copier-operator
targetNamespace: endpoint-copier-operator
version: 305.0.1+up0.3.0
createNamespace: true
- path: /var/lib/rancher/rke2/server/manifests/metallb.yaml
overwrite: true
contents:
inline: |
apiVersion: helm.cattle.io/v1
kind: HelmChart
metadata:
name: metallb
namespace: kube-system
spec:
chart: oci://registry.suse.com/edge/charts/metallb
targetNamespace: metallb-system
version: 305.0.1+up0.15.2
createNamespace: true
- path: /var/lib/rancher/rke2/server/manifests/metallb-cr.yaml
overwrite: true
contents:
inline: |
apiVersion: metallb.io/v1beta1
kind: IPAddressPool
metadata:
name: kubernetes-vip-ip-pool
namespace: metallb-system
spec:
addresses:
- 192.168.122.203/32
serviceAllocation:
priority: 100
namespaces:
- default
serviceSelectors:
- matchExpressions:
- {key: "serviceType", operator: In, values: [kubernetes-vip]}
---
apiVersion: metallb.io/v1beta1
kind: L2Advertisement
metadata:
name: ip-pool-l2-adv
namespace: metallb-system
spec:
ipAddressPools:
- kubernetes-vip-ip-pool
- path: /var/lib/rancher/rke2/server/manifests/endpoint-svc.yaml
overwrite: true
contents:
inline: |
apiVersion: v1
kind: Service
metadata:
name: kubernetes-vip
namespace: default
labels:
serviceType: kubernetes-vip
spec:
ports:
- name: rke2-api
port: 9345
protocol: TCP
targetPort: 9345
- name: k8s-api
port: 6443
protocol: TCP
targetPort: 6443
type: LoadBalancer
systemd:
units:
- name: rke2-preinstall.service
enabled: true
contents: |
[Unit]
Description=rke2-preinstall
Wants=network-online.target
Before=rke2-install.service
ConditionPathExists=!/run/cluster-api/bootstrap-success.complete
[Service]
Type=oneshot
User=root
ExecStartPre=/bin/sh -c "mount -L config-2 /mnt"
ExecStart=/bin/sh -c "sed -i \"s/BAREMETALHOST_UUID/$(jq -r .uuid /mnt/openstack/latest/meta_data.json)/\" /etc/rancher/rke2/config.yaml"
ExecStart=/bin/sh -c "echo \"node-name: $(jq -r .name /mnt/openstack/latest/meta_data.json)\" >> /etc/rancher/rke2/config.yaml"
ExecStartPost=/bin/sh -c "umount /mnt"
[Install]
WantedBy=multi-user.target
kubelet:
extraArgs:
- provider-id=metal3://BAREMETALHOST_UUID
nodeName: "localhost.localdomain"
---
apiVersion: infrastructure.cluster.x-k8s.io/v1beta1
kind: Metal3MachineTemplate
metadata:
name: emea-spa-cluster-3
namespace: emea-spa
spec:
nodeReuse: True
template:
spec:
automatedCleaningMode: metadata
dataTemplate:
name: emea-spa-cluster-3
hostSelector:
matchLabels:
cluster-role: control-plane
deploy-region: emea-spa
node: group-3
image:
checksum: http://fileserver.local:8080/eibimage-downstream-cluster.raw.sha256
checksumType: sha256
format: raw
url: http://fileserver.local:8080/eibimage-downstream-cluster.raw
---
apiVersion: infrastructure.cluster.x-k8s.io/v1beta1
kind: Metal3DataTemplate
metadata:
name: emea-spa-cluster-3
namespace: emea-spa
spec:
clusterName: emea-spa-cluster-3
metaData:
objectNames:
- key: name
object: machine
- key: local-hostname
object: machine
- key: local_hostname
object: machineAdicionar o rótulo cluster-api.cattle.io/rancher-auto-import:
"true" aos objetos cluster.x-k8s.io importará o
cluster no Rancher (criando um objeto
clusters.management.cattle.io correspondente). Consulte a
Documentação
da Cluster API para obter mais informações.
29.4 Transformando o arquivo de provisionamento da CAPI em ClusterClass #
29.4.1 Definição do ClusterClass #
O código a seguir define o recurso ClusterClass, um gabarito declarativo para implantação consistente de um tipo específico de cluster Kubernetes. Essa especificação inclui as configurações comuns de infraestrutura e de plano de controle, o que permite o provisionamento eficiente e o gerenciamento do ciclo de vida uniforme de toda a frota de clusters. Há algumas variáveis no exemplo abaixo do clusterclass que serão substituídas pelos valores reais durante o processo de criação de instância do cluster. As seguintes variáveis são usadas no exemplo:
controlPlaneMachineTemplate: esse é o nome para definir a referência de gabarito da máquina do ControlPlane que será usadacontrolPlaneEndpointHost: esse é o nome de host ou endereço IP do endpoint do plano de controletlsSan: esse é o nome alternativo da entidade TLS para o endpoint do plano de controle
O arquivo de definição de clusterclass é definido com base nos três recursos a seguir:
ClusterClass: esse recurso encapsula a definição da classe do cluster inteira, incluindo os gabaritos de plano de controle e de infraestrutura. Além disso, ele inclui a lista das variáveis que serão substituídas durante o processo de criação de instâncias.
RKE2ControlPlaneTemplate: esse recurso define o gabarito do plano de controle, especificando a configuração desejada para os nós do plano de controle. Ele inclui os parâmetros, como número de réplicas, versão do Kubernetes e CNI, que serão usados. Alguns parâmetros também serão substituídos pelos valores corretos durante o processo de criação de instâncias.
Metal3ClusterTemplate: esse recurso define o gabarito de infraestrutura, especificando a configuração desejada da infraestrutura subjacente. Ele inclui parâmetros, como o endpoint do plano de controle e o sinalizador noCloudProvider. Alguns parâmetros também serão substituídos pelos valores corretos durante o processo de criação de instâncias.
apiVersion: controlplane.cluster.x-k8s.io/v1beta1
kind: RKE2ControlPlaneTemplate
metadata:
name: example-controlplane-type2
namespace: emea-spa
spec:
template:
spec:
infrastructureRef:
apiVersion: infrastructure.cluster.x-k8s.io/v1beta1
kind: Metal3MachineTemplate
name: example-controlplane # This will be replaced by the patch applied in each cluster instances
namespace: emea-spa
replicas: 1
version: v1.34.2+rke2r1
rolloutStrategy:
type: "RollingUpdate"
rollingUpdate:
maxSurge: 1
registrationMethod: "control-plane-endpoint"
registrationAddress: "default" # This will be replaced by the patch applied in each cluster instances
serverConfig:
cni: cilium
cniMultusEnable: true
tlsSan:
- "default" # This will be replaced by the patch applied in each cluster instances
agentConfig:
format: ignition
additionalUserData:
config: |
default
kubelet:
extraArgs:
- provider-id=metal3://BAREMETALHOST_UUID
nodeName: "localhost.localdomain"
---
apiVersion: infrastructure.cluster.x-k8s.io/v1beta1
kind: Metal3ClusterTemplate
metadata:
name: example-cluster-template-type2
namespace: emea-spa
spec:
template:
spec:
controlPlaneEndpoint:
host: "default" # This will be replaced by the patch applied in each cluster instances
port: 6443
noCloudProvider: true
---
apiVersion: cluster.x-k8s.io/v1beta1
kind: ClusterClass
metadata:
name: example-clusterclass-type2
namespace: emea-spa
spec:
variables:
- name: controlPlaneMachineTemplate
required: true
schema:
openAPIV3Schema:
type: string
- name: controlPlaneEndpointHost
required: true
schema:
openAPIV3Schema:
type: string
- name: tlsSan
required: true
schema:
openAPIV3Schema:
type: array
items:
type: string
infrastructure:
ref:
kind: Metal3ClusterTemplate
apiVersion: infrastructure.cluster.x-k8s.io/v1beta1
name: example-cluster-template-type2
controlPlane:
ref:
kind: RKE2ControlPlaneTemplate
apiVersion: controlplane.cluster.x-k8s.io/v1beta1
name: example-controlplane-type2
patches:
- name: setControlPlaneMachineTemplate
definitions:
- selector:
apiVersion: controlplane.cluster.x-k8s.io/v1beta1
kind: RKE2ControlPlaneTemplate
matchResources:
controlPlane: true
jsonPatches:
- op: replace
path: "/spec/template/spec/infrastructureRef/name"
valueFrom:
variable: controlPlaneMachineTemplate
- name: setControlPlaneEndpoint
definitions:
- selector:
apiVersion: infrastructure.cluster.x-k8s.io/v1beta1
kind: Metal3ClusterTemplate
matchResources:
infrastructureCluster: true # Added to select InfraCluster
jsonPatches:
- op: replace
path: "/spec/template/spec/controlPlaneEndpoint/host"
valueFrom:
variable: controlPlaneEndpointHost
- name: setRegistrationAddress
definitions:
- selector:
apiVersion: controlplane.cluster.x-k8s.io/v1beta1
kind: RKE2ControlPlaneTemplate
matchResources:
controlPlane: true # Added to select ControlPlane
jsonPatches:
- op: replace
path: "/spec/template/spec/registrationAddress"
valueFrom:
variable: controlPlaneEndpointHost
- name: setTlsSan
definitions:
- selector:
apiVersion: controlplane.cluster.x-k8s.io/v1beta1
kind: RKE2ControlPlaneTemplate
matchResources:
controlPlane: true # Added to select ControlPlane
jsonPatches:
- op: replace
path: "/spec/template/spec/serverConfig/tlsSan"
valueFrom:
variable: tlsSan
- name: updateAdditionalUserData
definitions:
- selector:
apiVersion: controlplane.cluster.x-k8s.io/v1beta1
kind: RKE2ControlPlaneTemplate
matchResources:
controlPlane: true
jsonPatches:
- op: replace
path: "/spec/template/spec/agentConfig/additionalUserData"
valueFrom:
template: |
config: |
variant: fcos
version: 1.4.0
storage:
files:
- path: /var/lib/rancher/rke2/server/manifests/endpoint-copier-operator.yaml
overwrite: true
contents:
inline: |
apiVersion: helm.cattle.io/v1
kind: HelmChart
metadata:
name: endpoint-copier-operator
namespace: kube-system
spec:
chart: oci://registry.suse.com/edge/charts/endpoint-copier-operator
targetNamespace: endpoint-copier-operator
version: 305.0.1+up0.3.0
createNamespace: true
- path: /var/lib/rancher/rke2/server/manifests/metallb.yaml
overwrite: true
contents:
inline: |
apiVersion: helm.cattle.io/v1
kind: HelmChart
metadata:
name: metallb
namespace: kube-system
spec:
chart: oci://registry.suse.com/edge/charts/metallb
targetNamespace: metallb-system
version: 305.0.1+up0.15.2
createNamespace: true
- path: /var/lib/rancher/rke2/server/manifests/metallb-cr.yaml
overwrite: true
contents:
inline: |
apiVersion: metallb.io/v1beta1
kind: IPAddressPool
metadata:
name: kubernetes-vip-ip-pool
namespace: metallb-system
spec:
addresses:
- {{ .controlPlaneEndpointHost }}/32
serviceAllocation:
priority: 100
namespaces:
- default
serviceSelectors:
- matchExpressions:
- {key: "serviceType", operator: In, values: [kubernetes-vip]}
---
apiVersion: metallb.io/v1beta1
kind: L2Advertisement
metadata:
name: ip-pool-l2-adv
namespace: metallb-system
spec:
ipAddressPools:
- kubernetes-vip-ip-pool
- path: /var/lib/rancher/rke2/server/manifests/endpoint-svc.yaml
overwrite: true
contents:
inline: |
apiVersion: v1
kind: Service
metadata:
name: kubernetes-vip
namespace: default
labels:
serviceType: kubernetes-vip
spec:
ports:
- name: rke2-api
port: 9345
protocol: TCP
targetPort: 9345
- name: k8s-api
port: 6443
protocol: TCP
targetPort: 6443
type: LoadBalancer
systemd:
units:
- name: rke2-preinstall.service
enabled: true
contents: |
[Unit]
Description=rke2-preinstall
Wants=network-online.target
Before=rke2-install.service
ConditionPathExists=!/run/cluster-api/bootstrap-success.complete
[Service]
Type=oneshot
User=root
ExecStartPre=/bin/sh -c "mount -L config-2 /mnt"
ExecStart=/bin/sh -c "sed -i \"s/BAREMETALHOST_UUID/$(jq -r .uuid /mnt/openstack/latest/meta_data.json)/\" /etc/rancher/rke2/config.yaml"
ExecStart=/bin/sh -c "echo \"node-name: $(jq -r .name /mnt/openstack/latest/meta_data.json)\" >> /etc/rancher/rke2/config.yaml"
ExecStartPost=/bin/sh -c "umount /mnt"
[Install]
WantedBy=multi-user.target29.4.2 Definição da instância do cluster #
No contexto do ClusterClass, uma instância de cluster se refere à criação de instância em execução específica de um cluster que foi criado com base no ClusterClass definido. Isso representa a implantação concreta com suas configurações, recursos e estado operacional exclusivos, derivados diretamente do diagrama de referência especificado no ClusterClass. Isso inclui o conjunto específico de máquinas, as configurações de rede e os componentes associados do Kubernetes que estão ativamente em execução. Saber o que é uma instância de cluster é essencial para gerenciar o ciclo de vida, fazer upgrades, executar operações de ajuste de escala e monitorar um determinado cluster implantado que foi provisionado usando a estrutura do ClusterClass.
Para definir uma instância de cluster, precisamos definir os seguintes recursos:
Cluster
Metal3MachineTemplate
Metal3DataTemplate
As variáveis definidas no gabarito (arquivo de definição de clusterclass) serão substituídas pelos valores finais para esta criação de instância do cluster:
apiVersion: cluster.x-k8s.io/v1beta1
kind: Cluster
metadata:
name: emea-spa-cluster-3
namespace: emea-spa
labels:
cluster-api.cattle.io/rancher-auto-import: "true"
spec:
topology:
class: example-clusterclass-type2 # Correct way to reference ClusterClass
version: v1.34.2+rke2r1
controlPlane:
replicas: 1
variables: # Variables to be replaced for this cluster instance
- name: controlPlaneMachineTemplate
value: emea-spa-cluster-3-machinetemplate
- name: controlPlaneEndpointHost
value: 192.168.122.203
- name: tlsSan
value:
- 192.168.122.203
- https://192.168.122.203.sslip.io
---
apiVersion: infrastructure.cluster.x-k8s.io/v1beta1
kind: Metal3MachineTemplate
metadata:
name: emea-spa-cluster-3-machinetemplate
namespace: emea-spa
spec:
nodeReuse: True
template:
spec:
automatedCleaningMode: metadata
dataTemplate:
name: emea-spa-cluster-3
hostSelector:
matchLabels:
cluster-role: control-plane
deploy-region: emea-spa
cluster-type: type2
image:
checksum: http://fileserver.local:8080/eibimage-downstream-cluster.raw.sha256
checksumType: sha256
format: raw
url: http://fileserver.local:8080/eibimage-downstream-cluster.raw
---
apiVersion: infrastructure.cluster.x-k8s.io/v1beta1
kind: Metal3DataTemplate
metadata:
name: emea-spa-cluster-3
namespace: emea-spa
spec:
clusterName: emea-spa-cluster-3
metaData:
objectNames:
- key: name
object: machine
- key: local-hostname
object: machineAdicionar o rótulo cluster-api.cattle.io/rancher-auto-import:
"true" aos objetos cluster.x-k8s.io importará o
cluster no Rancher (criando um objeto
clusters.management.cattle.io correspondente). Consulte a
Documentação
da Cluster API para obter mais informações.
Essa abordagem permite um processo mais ágil, implantando um cluster com apenas três recursos assim que você define o clusterclass.
Parte IV Dicas e truques #
Dicas e truques para componentes do Edge
- 30 Edge Image Builder
Se você está em um ambiente não Linux e seguindo estas instruções para criar uma imagem, provavelmente está executando o Podman em uma máquina virtual. Por padrão, essa máquina virtual está configurada para ter uma pequena quantidade de recursos do sistema alocada para ela e pode provocar instabilid…
- 31 Elemental
Ao usar o RKE2 ou K3s, precisamos expor os serviços (neste contexto, do Rancher) do cluster de gerenciamento já que eles não são expostos por padrão. No RKE2, há um controlador de entrada NGINX, enquanto o k3s usa o Traefik. O fluxo de trabalho atual sugere o uso do MetalLB para anunciar um serviço …
- 32 Metal3
Após a criação de um objeto de cluster Metalˆ3ˆ e dos objetos associados correspondentes, será realizado um processo para escolher o
BareMetalHostque fará parte do cluster. Esse processo conecta umBareMetalHosta umMetal3MachineTemplateespecífico usando rótulos do Kubernetes e seletores padrão.
30 Edge Image Builder #
30.1 Comuns #
Se você está em um ambiente não Linux e seguindo estas instruções para criar uma imagem, provavelmente está executando o
Podmanem uma máquina virtual. Por padrão, essa máquina virtual está configurada para ter uma pequena quantidade de recursos do sistema alocada para ela e pode provocar instabilidade noEdge Image Builderdurante operações de uso intensivo de recursos, como o processo de resolução de RPM. Será necessário ajustar os recursos da máquina do podman usando o Podman Desktop (ícone de engrenagem de configurações → ícone de edição da máquina do podman) ou diretamente pelo comandopodman-machine-set.Neste momento, o
Edge Image Buildernão pode criar imagens em uma configuração de arquitetura cruzada, ou seja, você deve executá-lo em:Sistemas AArch64 (como Apple Silicon) para criar imagens
aarch64do SL MicroSistemas AMD64/Intel 64 para criar imagens
x86_64do SL Micro
30.2 SUSE Linux Micro #
É possível carregar módulos do kernel na inicialização usando o arquivo
/etc/modprobe.d/module.confcorrespondente. Crie a pastaos-filescorrespondente usando o Edge Image Builder:
.
├── definition.yaml
└── os-files
└── etc
└── modprobe.d
└── module.confPara obter mais informações, consulte a seção "Gerenciando módulos do kernel" da Documentação do SUSE Linux Enterprise Server
30.3 Kubernetes #
A criação de clusters Kubernetes de vários nós requer o ajuste da seção
kubernetesno arquivo de definição para:listar todos os nós de servidor e de agente em
kubernetes.nodesdefinir um endereço IP virtual que será usado para que todos os nós não inicializadores ingressem no cluster em
kubernetes.network.apiVIP(opcional) definir um host de API para especificar o endereço do domínio para acessar o cluster em
kubernetes.network.apiHost. Para saber mais sobre essa configuração, consulte os documentos da seção do Kubernetes
O
Edge Image Builderse baseia nos nomes de host dos diferentes nós para determinar o tipo de Kubernetes deles (serverouagent). Essa configuração é gerenciada no arquivo de definição, mas para a configuração geral de rede das máquinas, podemos usar a configuração de DHCP, conforme descrito no Capítulo 12, Rede de borda.
31 Elemental #
31.1 Comuns #
31.1.1 Expor o serviço do Rancher #
Ao usar o RKE2 ou K3s, precisamos expor os serviços (neste contexto, do
Rancher) do cluster de gerenciamento já que eles não são expostos por
padrão. No RKE2, há um controlador de entrada NGINX, enquanto o k3s usa o
Traefik. O fluxo de trabalho atual sugere o uso do MetalLB para anunciar um
serviço (anúncio por L2 ou BGP) e do respectivo controlador de entrada para
criar uma entrada usando HelmChartConfig, já que a
criação de um novo objeto de entrada substitui a configuração existente.
Instalar o Rancher Prime (pelo Helm) e configurar os valores necessários
hostname: rancher-192.168.64.101.sslip.io replicas: 1 bootstrapPassword: Admin global.cattle.psp.enabled: "false"Criar um serviço LoadBalancer para expor o Rancher
kubectl apply -f - <<EOF apiVersion: helm.cattle.io/v1 kind: HelmChartConfig metadata: name: rke2-ingress-nginx namespace: kube-system spec: valuesContent: |- controller: config: use-forwarded-headers: "true" enable-real-ip: "true" publishService: enabled: true service: enabled: true type: LoadBalancer externalTrafficPolicy: Local EOFCriar um pool de endereços IP para o serviço usando o endereço IP que já configuramos nos valores do Helm
kubectl apply -f - <<EOF apiVersion: metallb.io/v1beta1 kind: IPAddressPool metadata: name: ingress-ippool namespace: metallb-system spec: addresses: - 192.168.64.101/32 serviceAllocation: priority: 100 serviceSelectors: - matchExpressions: - {key: app.kubernetes.io/name, operator: In, values: [rke2-ingress-nginx]} EOFCriar um anúncio por L2 para o pool de endereços IP
kubectl apply -f - <<EOF apiVersion: metallb.io/v1beta1 kind: L2Advertisement metadata: name: ingress-l2-adv namespace: metallb-system spec: ipAddressPools: - ingress-ippool EOFGarantir que o Elemental seja devidamente instalado
Instale o operador Elemental e a respectiva IU nos nós de gerenciamento.
Adicione a configuração do Elemental ao nó downstream junto com um código de registro, pois isso solicitará que o Edge Image Builder inclua a opção de registro remoto na máquina.
Consulte a Seção 2.5, “Instalar o Elemental” e a Seção 2.6, “Configurar o Elemental” para obter informações e exemplos adicionais.
31.2 Específico do hardware #
31.2.1 Trusted Platform Module #
É necessário gerenciar de maneira apropriada a configuração do Trusted Platform Module (TPM). Se isso não for feito, haverá erros semelhantes a estes:
Nov 25 18:17:06 eled elemental-register[4038]: Error: registering machine: cannot generate authentication token: opening tpm for getting attestation data: TPM device not availablePara mitigá-los, siga uma das abordagens abaixo:
Habilitar o TPM nas configurações da máquina virtual
Exemplo com UTM no MacOS
Emular o TPM usando um valor negativo para a semente do TPM no recurso
MachineRegistration
apiVersion: elemental.cattle.io/v1beta1
kind: MachineRegistration
metadata:
name: ...
namespace: ...
spec:
...
elemental:
...
registration:
emulate-tpm: true
emulated-tpm-seed: -1Desabilitar o TPM no recurso
MachineRegistration
apiVersion: elemental.cattle.io/v1beta1
kind: MachineRegistration
metadata:
name: ...
namespace: ...
spec:
...
elemental:
...
registration:
emulate-tpm: false32 Metal3 #
32.1 Seleção do BareMetalHost e associação do cluster #
Após a criação de um objeto de cluster Metalˆ3ˆ e dos objetos associados
correspondentes, será realizado um processo para escolher o
BareMetalHost que fará parte do cluster. Esse processo
conecta um BareMetalHost a um
Metal3MachineTemplate específico usando rótulos
do Kubernetes e seletores padrão.
Como exemplo, cada BareMetalHost recebe um rótulo para
identificar as respectivas propriedades e o cluster pretendido (por exemplo,
função do cluster, nome do cluster, local etc.):
apiVersion: metal3.io/v1alpha1
kind: BareMetalHost
metadata:
name: mynode1
labels:
cluster-role: control-plane
cluster: foobar
location: madrid
datacenter: xyz
<snip>
---
apiVersion: metal3.io/v1alpha1
kind: BareMetalHost
metadata:
name: mynode2
labels:
cluster-role: worker
cluster: foobar
location: madrid
datacenter: xyz
<snip>
---
apiVersion: metal3.io/v1alpha1
kind: BareMetalHost
metadata:
name: mynode3
labels:
cluster-role: worker
cluster: foobar2
location: madrid
datacenter: xyz
<snip>
...Em seguida, o objeto Metal3MachineTemplate usa o campo
spec.hostSelector
para corresponder o BareMetalHost desejado.
É possível usar tanto matchLabels
(para correspondência exata de chave-valor) quanto matchExpressions
(para regras mais complexas):
apiVersion: infrastructure.cluster.x-k8s.io/v1beta1
kind: Metal3MachineTemplate
metadata:
name: foobar-cluster-controlplane
namespace: mynamespace
spec:
template:
spec:
hostSelector:
matchLabels:
cluster-role: control-plane
cluster: foobar
<snip>
---
apiVersion: infrastructure.cluster.x-k8s.io/v1beta1
kind: Metal3MachineTemplate
metadata:
name: foobar-cluster-worker
namespace: mynamespace
spec:
template:
spec:
hostSelector:
matchExpressions:
- { key: cluster-role, operator: In, values: [worker] }
- { key: cluster, operator: In, values: [foobar] }
<snip>É possível também usar namespaces do kubernetes para organizar melhor os diversos objetos.
32.2 Limpar entradas de boot EFI antigas #
Às vezes, o gerenciador de boot UEFI contém várias entradas de sistemas operacionais mais antigos que, provavelmente, não são mais necessárias (em especial, de hosts provisionados várias vezes). É possível limpar essas entradas antigas seguindo qualquer um destes procedimentos:
Exclua as entradas diretamente pela interface de configuração do BIOS/EFI (o procedimento exato depende do hardware).
Execute o shell UEFI
bcfgcomo:# List the entries bcfg boot dump -b # Delete entry number X bcfg boot rm X # X is the number associated the entry to remove. For example, if the entry is "Boot0002 foobar", then X is 2.
Use
efibootmgrem um sistema Linux como:# List the entries efibootmgr -v # Delete entry number X efibootmgr -b X -B
O processo pode deixar arquivos órfãos na partição de sistema EFI (ESP), que
costumam ficar em subdiretórios nomeados pelo fornecedor (por exemplo,
EFI/opensuse ou EFI/Microsoft). Em
geral, esses arquivos não são prejudiciais, mas poderão ser excluídos se
consumirem um espaço excessivo, já que isso pode impedir a instalação de um
novo SO ou a atualização de um gerenciador de boot. A remoção pode exigir a
montagem explícita da ESP, normalmente montada como
/boot/efi/EFI nos sistemas Linux.
Parte V Integração de terceiros #
Como integrar ferramentas de terceiros
- 33 NATS
NATS é uma tecnologia conectiva projetada para o mundo cada vez mais hiperconectado. Trata-se de uma tecnologia única que permite que os aplicativos se comuniquem de forma segura com qualquer combinação de fornecedores de nuvem, ambientes locais e dispositivos de borda, web e móveis. O NATS consiste…
- 34 GPUs NVIDIA no SUSE Linux Micro
Este guia demonstra como implementar o suporte à GPU NVIDIA no nível do host usando os drivers de código-fonte aberto predefinidos no SUSE Linux Micro 6.2. Esses drivers são integrados ao sistema operacional, e não dinamicamente carregados pelo NVIDIA GPU Operator. Essa configuração é altamente acon…
33 NATS #
NATS é uma tecnologia conectiva projetada para o mundo cada vez mais hiperconectado. Trata-se de uma tecnologia única que permite que os aplicativos se comuniquem de forma segura com qualquer combinação de fornecedores de nuvem, ambientes locais e dispositivos de borda, web e móveis. O NATS consiste em uma família de produtos de código-fonte aberto estreitamente integrados, mas que podem ser implantados com facilidade e de modo independente. O NATS é usado mundialmente por milhares de empresas, atendendo a casos de uso como microsserviços, computação de borda, dispositivos móveis e IoT, e pode ser usado para expandir ou substituir o serviço de mensagens tradicional.
33.1 Arquitetura #
O NATS é uma infraestrutura que permite a troca de dados entre aplicativos na forma de mensagens.
33.1.1 Aplicativos clientes do NATS #
É possível usar as bibliotecas de clientes do NATS para permitir que os
aplicativos publiquem, assinem, solicitem e respondam entre instâncias
diferentes. Esses aplicativos costumam ser chamados de aplicativos
clientes.
33.1.2 Infraestrutura de serviço do NATS #
Os serviços do NATS são fornecidos por um ou mais processos do servidor NATS, que são configurados para interconexão uns com os outros e oferecem a infraestrutura de serviço do NATS, que pode ajustar a escala de um único processo do servidor NATS executado em um dispositivo de endpoint para um supercluster público global com muitos clusters, envolvendo todos os principais provedores de nuvem de todas as regiões do mundo.
33.1.3 Design de mensagens simples #
O NATS facilita a comunicação dos aplicativos ao enviar e receber mensagens. Essas mensagens são endereçadas e identificadas por strings de assunto e não dependem do local da rede. Os dados são codificados e estruturados como uma mensagem e enviados por um publicador. A mensagem é recebida, decodificada e processada por um ou mais subscritores.
33.1.4 NATS JetStream #
O NATS tem um sistema de persistência distribuída incorporado chamado JetStream. O JetStream foi criado para solucionar os problemas de transmissão identificados nas tecnologias atuais: complexidade, fragilidade e falta de escalabilidade. O JetStream também soluciona o problema de acoplamento entre publicador e subscritor (os subscritores precisam estar em funcionamento para receber a mensagem quando ela for publicada). Há mais informações sobre o NATS JetStream aqui.
33.2 Instalação #
33.2.1 Instalando o NATS no K3s #
O NATS foi projetado para várias arquiteturas para ser facilmente instalado no K3s (Capítulo 14, K3s).
Vamos criar um arquivo de valores para substituir os valores padrão do NATS.
cat > values.yaml <<EOF
cluster:
# Enable the HA setup of the NATS
enabled: true
replicas: 3
nats:
jetstream:
# Enable JetStream
enabled: true
memStorage:
enabled: true
size: 2Gi
fileStorage:
enabled: true
size: 1Gi
storageDirectory: /data/
EOFAgora vamos instalar o NATS pelo Helm:
helm repo add nats https://nats-io.github.io/k8s/helm/charts/
helm install nats nats/nats --namespace nats --values values.yaml \
--create-namespaceCom o arquivo values.yaml acima, os seguintes componentes
estarão no namespace nats:
Versão de alta disponibilidade do NATS Statefulset com três contêineres: servidor NATS, recarregador de configurações e sidecars de métricas.
Contêiner NATS box, que vem com um conjunto de utilitários do
NATSque são usados para verificar a configuração.O JetStream também aproveita o back end de chave-valor incluído nos
PVCsvinculados aos pods.
33.2.1.1 Testando a configuração #
kubectl exec -n nats -it deployment/nats-box -- /bin/sh -lCrie uma assinatura para a entidade de teste:
nats sub test &Envie uma mensagem para a entidade de teste:
nats pub test hi
33.2.1.2 Limpando #
helm -n nats uninstall nats
rm values.yaml33.2.2 NATS como back end para K3s #
Um componente que o K3s usa é o KINE, um shim que permite a substituição do etcd por back ends de armazenamento alternativos originalmente destinados a bancos de dados relacionais. Como o JetStream fornece uma API de chave-valor, é possível usar o NATS como back end para o cluster K3s.
Já existe uma PR mesclada que simplifica o NATS incorporado no K3s, mas a alteração ainda não está incluída nas versões do K3s.
Por esse motivo, o binário do K3s deve ser criado manualmente.
33.2.2.1 Criando o K3s #
git clone --depth 1 https://github.com/k3s-io/k3s.git && cd k3sO seguinte comando adiciona o nats às tags de build para
habilitar o recurso NATS incorporado no K3s:
sed -i '' 's/TAGS="ctrd/TAGS="nats ctrd/g' scripts/build
make localSubstitua <node-ip> pelo IP real do nó onde o K3s será iniciado:
export NODE_IP=<node-ip>
sudo scp dist/artifacts/k3s-arm64 ${NODE_IP}:/usr/local/bin/k3sA criação local do K3s requer o plug-in buildx Docker CLI. Ele pode ser
manualmente
instalado em caso de falha no $ make local.
33.2.2.2 Instalando a CLI do NATS #
TMPDIR=$(mktemp -d)
nats_version="nats-0.0.35-linux-arm64"
curl -o "${TMPDIR}/nats.zip" -sfL https://github.com/nats-io/natscli/releases/download/v0.0.35/${nats_version}.zip
unzip "${TMPDIR}/nats.zip" -d "${TMPDIR}"
sudo scp ${TMPDIR}/${nats_version}/nats ${NODE_IP}:/usr/local/bin/nats
rm -rf ${TMPDIR}33.2.2.3 Executando o NATS como back end do K3s #
Vamos acessar o nó por ssh e executar o K3s com o
sinalizador --datastore-endpoint apontando para
nats.
O comando a seguir inicia o K3s como um processo em primeiro plano, assim é
possível acompanhar os registros facilmente para ver se há problemas. Para
não bloquear o terminal atual, adicione o sinalizador
& antes do comando para iniciá-lo como um processo em
segundo plano.
k3s server --datastore-endpoint=nats://Para tornar o servidor K3s com o NATS como back end permanente em sua VM
slemicro, execute o script abaixo para criar um serviço
systemd com as configurações necessárias.
export INSTALL_K3S_SKIP_START=false
export INSTALL_K3S_SKIP_DOWNLOAD=true
curl -sfL https://get.k3s.io | INSTALL_K3S_EXEC="server \
--datastore-endpoint=nats://" sh -33.2.2.4 Resolução de Problemas #
É possível executar os seguintes comandos no nó para verificar se tudo funciona corretamente com o fluxo:
nats str report -a
nats str view -a34 GPUs NVIDIA no SUSE Linux Micro #
34.1 Introdução #
Este guia demonstra como implementar o suporte à GPU NVIDIA no nível do host usando os drivers de código-fonte aberto predefinidos no SUSE Linux Micro 6.2. Esses drivers são integrados ao sistema operacional, e não dinamicamente carregados pelo NVIDIA GPU Operator. Essa configuração é altamente aconselhável para clientes que desejam fazer bake prévio de todos os artefatos necessários para implantação na imagem, e quando não é um requisito a seleção dinâmica da versão do driver, ou seja, o usuário ter que selecionar a versão do driver pelo Kubernetes. Inicialmente, este guia explica como implantar componentes adicionais em um sistema que já tenha sido pré-implantado, mas prossegue com uma seção que descreve como incorporar essa configuração à implantação inicial por meio do Edge Image Builder. Se você não quer passar pelas etapas básicas e configurar tudo manualmente, avance direto para essa seção.
É importante destacar que o suporte a esses drivers é oferecido pela SUSE e NVIDIA em estreita colaboração, sendo que os drivers são criados e distribuídos pela SUSE como parte dos repositórios de pacotes. No entanto, se você tiver qualquer problema ou dúvida sobre a combinação dos drivers usada, contate os gerentes de conta da SUSE ou NVIDIA para receber mais ajuda. Se você pretende usar o NVIDIA AI Enterprise (NVAIE), certifique-se de que tenha uma GPU certificada para NVAIE, o que pode exigir o uso de drivers proprietários da NVIDIA. Se estiver em dúvida, fale com seu representante NVIDIA.
Este guia não aborda mais informações sobre a
integração do NVIDIA GPU Operator. A integração do NVIDIA GPU Operator para
Kubernetes não é explicada aqui, mas você ainda pode seguir a maioria das
etapas neste guia para configurar o sistema operacional subjacente e
simplesmente permitir que o GPU Operator use os drivers
pré-instalados por meio do sinalizador
driver.enabled=false no gráfico Helm do NVIDIA GPU
Operator, que apenas vai selecionar os drivers instalados no host. A NVIDIA
apresenta instruções mais detalhadas aqui.
34.2 Pré-requisitos #
Se você está seguindo este guia, já deve ter os seguintes itens disponíveis:
No mínimo, um host com o SUSE Linux Micro 6.2 instalado, que pode ser físico ou virtual.
Seus hosts são anexados a uma assinatura porque isso é exigido para acesso ao pacote. Há uma avaliação disponível aqui.
Uma GPU NVIDIA compatível instalada (ou completamente transferida para a máquina virtual na qual o SUSE Linux Micro está em execução).
Acesso ao usuário root. Nestas instruções, consideramos você como usuário root, sem escalar seus privilégios por meio do
sudo.
34.3 Instalação manual #
Nesta seção, você vai instalar os drivers da NVIDIA diretamente no sistema operacional SUSE Linux Micro, já que o driver de código aberto da NVIDIA agora faz parte dos repositórios de pacotes principais do SUSE Linux Micro, o que o torna tão fácil de instalar quanto os pacotes RPM obrigatórios. Não há necessidade de compilação nem download de pacotes executáveis. Veja a seguir como implantar a geração "G06" do driver, que oferece suporte às GPUs mais recentes (consulte aqui para obter mais informações). Sendo assim, selecione a geração do driver apropriada à GPU NVIDIA do seu sistema. Para GPUs modernas, o driver "G06" é a opção mais comum.
Antes de começar, é importante reconhecer que, além do driver de código
aberto da NVIDIA que a SUSE distribui como parte do SUSE Linux Micro, você
precisa de componentes NVIDIA adicionais para sua configuração. Eles podem
ser bibliotecas OpenGL, kits de ferramentas CUDA, utilitários de linha de
comando, como nvidia-smi, e componentes de integração de
contêiner, como nvidia-container-toolkit. Muitos desses
componentes não são distribuídos pela SUSE porque são softwares
proprietários da NVIDIA, ou porque não faz sentido distribuí-los no lugar da
NVIDIA. Portanto, como parte das instruções, vamos configurar repositórios
adicionais para termos acesso a esses componentes e percorrer alguns
exemplos de como usar essas ferramentas para obter um sistema totalmente
funcional. É importante diferenciar entre os repositórios SUSE e NVIDIA, já
que pode haver incompatibilidade entre as versões dos pacotes que a NVIDIA
disponibiliza e as que a SUSE compilou. Geralmente, isso acontece quando a
SUSE cria uma nova versão do driver de código aberto disponível e leva
alguns dias até que os pacotes equivalentes sejam disponibilizados nos
repositórios NVIDIA para compatibilidade.
A recomendação é garantir que você selecione uma versão do driver compatível com a GPU e que atenda aos possíveis requisitos de CUDA verificando o seguinte:
A versão do driver que você pretende implantar tem uma versão correspondente no repositório NVIDIA e é certeza de que há versões de pacote equivalentes para os componentes de suporte disponíveis
Para encontrar as versões de driver de código aberto da NVIDIA, execute
zypper se -s nvidia-open-driver na máquina de destino
ou pesquise no SUSE Customer Center por
"nvidia-open-driver" no SUSE
Linux Micro 6.2 para AMD64/Intel 64.
Depois que você confirmar a disponibilidade de uma versão equivalente nos
repositórios NVIDIA, estará pronto para instalar os pacotes no sistema
operacional host. Para isso, precisamos abrir uma sessão
transactional-update, que cria um novo instantâneo de
leitura/gravação do sistema operacional subjacente para que possamos fazer
alterações na plataforma imutável (para obter mais instruções sobre
transactional-update, consulte aqui):
transactional-update shellQuando estiver no shell transactional-update, adicione
outro repositório de pacotes da NVIDIA para que possamos obter os
utilitários adicionais, por exemplo, nvidia-smi:
zypper ar https://download.nvidia.com/suse/sle15sp6/ nvidia-suse-main
zypper --gpg-auto-import-keys refreshDepois disso, você poderá instalar o driver e
nvidia-compute-utils para os utilitários adicionais. Se
os utilitários não forem necessários, você poderá omiti-los. No entanto, é
importante instalá-los neste estágio para fins de teste:
zypper install -y --auto-agree-with-licenses nvidia-open-driver-G06-signed-kmp nvidia-compute-utils-G06Se houver falha na instalação, poderá ser indicativo de uma
incompatibilidade de dependência entre a versão do driver selecionada e a
que a NVIDIA distribui em seus repositórios. Consulte a seção anterior para
verificar se as suas versões são compatíveis. Tente instalar outra versão do
driver. Por exemplo, se os repositórios NVIDIA tiverem uma versão mais
antiga, tente especificar
nvidia-open-driver-G06-signed-kmp=550.54.14 em seu
comando de instalação para especificar uma versão equivalente.
Em seguida, se você não usa uma GPU compatível (lembrando que a lista está disponível aqui), pode conferir se o driver funciona habilitando o suporte no nível do módulo, mas a sua milhagem poderá variar. Pule esta etapa se você usa uma GPU compatível:
sed -i '/NVreg_OpenRmEnableUnsupportedGpus/s/^#//g' /etc/modprobe.d/50-nvidia-default.confAgora que você instalou os pacotes, saia da sessão
transactional-update:
exitAntes de prosseguir, garanta que já tenha saído da sessão
transactional-update.
Agora que você instalou os drivers, faça a reinicialização. Como o SUSE Linux Micro é um sistema operacional imutável, ele precisa ser reinicializado no novo instantâneo criado na etapa anterior. Os drivers são instalados apenas nesse novo instantâneo, já que não é possível carregá-los sem a reinicialização nele, o que é feito automaticamente. Execute o comando de reinicialização quando estiver pronto:
rebootApós a reinicialização bem-sucedida do sistema, faça login novamente e use a
ferramenta nvidia-smi para verificar se o driver foi
carregado com sucesso e pode acessar e enumerar as GPUs:
nvidia-smiA saída desse comando deve ser similar à mostrada abaixo, levando em consideração que temos duas GPUs no exemplo a seguir:
+---------------------------------------------------------------------------------------+
| NVIDIA-SMI 545.29.06 Driver Version: 545.29.06 CUDA Version: 12.3 |
|-----------------------------------------+----------------------+----------------------+
| GPU Name Persistence-M | Bus-Id Disp.A | Volatile Uncorr. ECC |
| Fan Temp Perf Pwr:Usage/Cap | Memory-Usage | GPU-Util Compute M. |
| | | MIG M. |
|=========================================+======================+======================|
| 0 NVIDIA A100-PCIE-40GB Off | 00000000:17:00.0 Off | 0 |
| N/A 29C P0 35W / 250W | 4MiB / 40960MiB | 0% Default |
| | | Disabled |
+-----------------------------------------+----------------------+----------------------+
| 1 NVIDIA A100-PCIE-40GB Off | 00000000:CA:00.0 Off | 0 |
| N/A 30C P0 33W / 250W | 4MiB / 40960MiB | 0% Default |
| | | Disabled |
+-----------------------------------------+----------------------+----------------------+
+---------------------------------------------------------------------------------------+
| Processes: |
| GPU GI CI PID Type Process name GPU Memory |
| ID ID Usage |
|=======================================================================================|
| No running processes found |
+---------------------------------------------------------------------------------------+E assim concluímos o processo de instalação e verificação dos drivers da NVIDIA no sistema SUSE Linux Micro.
34.4 Validação adicional da instalação manual #
Neste estágio, a única coisa que podemos verificar é que, no nível do host,
é possível acessar o dispositivo NVIDIA e os drivers são carregados com
sucesso. No entanto, para garantir que tudo esteja funcionando, há um teste
simples para comprovar que a GPU pode receber as instruções de um aplicativo
no espaço do usuário, de preferência por meio de um contêiner, e pela
biblioteca CUDA, que é o mais comum para uma carga de trabalho real. Para
isso, é possível fazer outra modificação no sistema operacional host
instalando o nvidia-container-toolkit (NVIDIA
Container Toolkit). Em primeiro lugar, abra outro shell
transactional-update, lembrando que talvez isso já tenha
sido feito em uma transação única na etapa anterior, e veja como fazer isso
de maneira totalmente automatizada em uma seção posterior:
transactional-update shellEm seguida, instale o pacote nvidia-container-toolkit do
repositório NVIDIA Container Toolkit:
O
nvidia-container-toolkit.repoa seguir contém um repositório estável (nvidia-container-toolkit) e outro experimental (nvidia-container-toolkit-experimental). O repositório estável é recomendado para uso em produção. O repositório experimental está desabilitado por padrão.
zypper ar https://nvidia.github.io/libnvidia-container/stable/rpm/nvidia-container-toolkit.repo
zypper --gpg-auto-import-keys install -y nvidia-container-toolkitQuando estiver pronto, saia do shell
transactional-update:
exit…e reinicie a máquina em um novo instantâneo:
rebootComo antes, você precisa garantir que saiu do
transactional-shell e reinicializou a máquina para que as
alterações tenham efeito.
Depois que a máquina for reinicializada, verifique se o sistema pode enumerar corretamente os dispositivos usando o NVIDIA Container Toolkit. A saída deve ser detalhada, com mensagens INFO e WARN, mas sem mensagens ERROR:
nvidia-ctk cdi generate --output=/etc/cdi/nvidia.yamlEsse procedimento garante que os contêineres iniciados na máquina possam
usar os dispositivos de GPU NVIDIA que foram descobertos. Quando estiver
pronto, você poderá executar um contêiner baseado em podman. Usar o
podman é uma boa forma de validar o acesso ao dispositivo
NVIDIA de dentro de um contêiner, o que traz segurança para fazer o mesmo
com o Kubernetes no futuro. Conceda ao podman acesso para
os dispositivos NVIDIA identificados que foram processados pelo comando
anterior, com base na SLE
BCI, e simplesmente execute o comando Bash:
podman run --rm --device nvidia.com/gpu=all --security-opt=label=disable -it registry.suse.com/bci/bci-base:latest bashAgora você executará os comandos de um contêiner podman temporário. Ele não
tem acesso ao seu sistema subjacente e é efêmero, portanto, o que quer que
se faça nele não vai persistir, e você não poderá danificar nada no host
subjacente. Como estamos em um contêiner, podemos instalar as bibliotecas
CUDA necessárias; mais uma vez, verificando a versão correta do CUDA para
seu driver aqui,
embora a saída anterior de nvidia-smi deva mostrar a
versão necessária do CUDA. No exemplo a seguir, vamos instalar o
CUDA 12.3 e extrair muitos exemplos, demonstrações e
kits de desenvolvimento para você validar o GPU na íntegra:
zypper ar https://developer.download.nvidia.com/compute/cuda/repos/sles15/x86_64/ cuda-suse
zypper in -y cuda-libraries-devel-12-3 cuda-minimal-build-12-3 cuda-demo-suite-12-3Após a devida instalação, não saia do contêiner. Executaremos o exemplo
deviceQuery de CUDA, que valida de maneira completa o
acesso da GPU por CUDA, e de dentro do próprio contêiner:
/usr/local/cuda-12/extras/demo_suite/deviceQuerySe tudo correr bem, você verá uma saída como esta mostrada a seguir, com
destaque para a mensagem Result = PASS no fim do comando
e para a identificação correta das duas GPUs feita pelo sistema,
considerando que seu ambiente pode ter apenas uma:
/usr/local/cuda-12/extras/demo_suite/deviceQuery Starting...
CUDA Device Query (Runtime API) version (CUDART static linking)
Detected 2 CUDA Capable device(s)
Device 0: "NVIDIA A100-PCIE-40GB"
CUDA Driver Version / Runtime Version 12.2 / 12.1
CUDA Capability Major/Minor version number: 8.0
Total amount of global memory: 40339 MBytes (42298834944 bytes)
(108) Multiprocessors, ( 64) CUDA Cores/MP: 6912 CUDA Cores
GPU Max Clock rate: 1410 MHz (1.41 GHz)
Memory Clock rate: 1215 Mhz
Memory Bus Width: 5120-bit
L2 Cache Size: 41943040 bytes
Maximum Texture Dimension Size (x,y,z) 1D=(131072), 2D=(131072, 65536), 3D=(16384, 16384, 16384)
Maximum Layered 1D Texture Size, (num) layers 1D=(32768), 2048 layers
Maximum Layered 2D Texture Size, (num) layers 2D=(32768, 32768), 2048 layers
Total amount of constant memory: 65536 bytes
Total amount of shared memory per block: 49152 bytes
Total number of registers available per block: 65536
Warp size: 32
Maximum number of threads per multiprocessor: 2048
Maximum number of threads per block: 1024
Max dimension size of a thread block (x,y,z): (1024, 1024, 64)
Max dimension size of a grid size (x,y,z): (2147483647, 65535, 65535)
Maximum memory pitch: 2147483647 bytes
Texture alignment: 512 bytes
Concurrent copy and kernel execution: Yes with 3 copy engine(s)
Run time limit on kernels: No
Integrated GPU sharing Host Memory: No
Support host page-locked memory mapping: Yes
Alignment requirement for Surfaces: Yes
Device has ECC support: Enabled
Device supports Unified Addressing (UVA): Yes
Device supports Compute Preemption: Yes
Supports Cooperative Kernel Launch: Yes
Supports MultiDevice Co-op Kernel Launch: Yes
Device PCI Domain ID / Bus ID / location ID: 0 / 23 / 0
Compute Mode:
< Default (multiple host threads can use ::cudaSetDevice() with device simultaneously) >
Device 1: <snip to reduce output for multiple devices>
< Default (multiple host threads can use ::cudaSetDevice() with device simultaneously) >
> Peer access from NVIDIA A100-PCIE-40GB (GPU0) -> NVIDIA A100-PCIE-40GB (GPU1) : Yes
> Peer access from NVIDIA A100-PCIE-40GB (GPU1) -> NVIDIA A100-PCIE-40GB (GPU0) : Yes
deviceQuery, CUDA Driver = CUDART, CUDA Driver Version = 12.3, CUDA Runtime Version = 12.3, NumDevs = 2, Device0 = NVIDIA A100-PCIE-40GB, Device1 = NVIDIA A100-PCIE-40GB
Result = PASSA partir deste ponto, você pode continuar executando qualquer outra carga de trabalho CUDA. Use os compiladores e qualquer outro elemento do ecossistema CUDA para realizar mais testes. Ao concluir, saia do contêiner, lembrando que tudo o que você instalou nele é efêmero (será perdido!) e não afeta o sistema operacional subjacente:
exit34.5 Implementação com o Kubernetes #
Agora que comprovamos a instalação e o uso do driver de código aberto da
NVIDIA no SUSE Linux Micro, vamos explorar a configuração do Kubernetes na
mesma máquina. Este guia não orienta na implantação do Kubernetes, mas ele
considera que você já tenha o K3s ou
o RKE2
instalado e que o kubeconfig esteja devidamente configurado, de modo que os
comandos kubectl padrão possam ser executados como
superusuário. Supomos que o seu nó forme um cluster de nó único, embora as
etapas principais sejam similares nos clusters de vários nós. Primeiramente,
garanta que o acesso ao kubectl esteja funcionando:
kubectl get nodesEsse comando deve retornar algo semelhante ao seguinte:
NAME STATUS ROLES AGE VERSION
node0001 Ready control-plane,etcd,master 13d v1.34.2+rke2r1Você deve descobrir que a instalação do k3s/rke2 detectou o NVIDIA Container
Toolkit no host e configurou automaticamente a integração do runtime NVIDIA
ao containerd (a interface de tempo de execução do
contêiner que o k3s/rke2 usa). Para confirmar isso, verifique o arquivo
config.toml de containerd:
tail -n8 /var/lib/rancher/rke2/agent/etc/containerd/config.tomlIsso deve retornar algo semelhante ao que está mostrado a seguir. O local
equivalente do K3s é
/var/lib/rancher/k3s/agent/etc/containerd/config.toml:
[plugins."io.containerd.grpc.v1.cri".containerd.runtimes."nvidia"]
runtime_type = "io.containerd.runc.v2"
[plugins."io.containerd.grpc.v1.cri".containerd.runtimes."nvidia".options]
BinaryName = "/usr/bin/nvidia-container-runtime"Se estas entradas não estiverem presentes, talvez a detecção tenha falhado. O motivo pode ser a máquina ou os serviços do Kubernetes que não foram reiniciados. Se necessário, adicione-os manualmente conforme explicado acima.
Depois disso, precisamos configurar o RuntimeClass NVIDIA
como runtime do Kubernetes adicional ao padrão, garantindo que as
solicitações dos usuários para pods que precisam de acesso à GPU possam usar
o NVIDIA Container Toolkit para fazer isso, por meio do comando
nvidia-container-runtime, conforme definido na
configuração de containerd:
kubectl apply -f - <<EOF
apiVersion: node.k8s.io/v1
kind: RuntimeClass
metadata:
name: nvidia
handler: nvidia
EOFA próxima etapa é configurar o plug-in de dispositivo NVIDIA, que configura o Kubernetes para aproveitar as GPUs NVIDIA como recursos no cluster que pode ser usado, trabalhando em conjunto com o NVIDIA Container Toolkit. Inicialmente, essa ferramenta detecta todos os recursos no host subjacente, incluindo GPUs, drivers e outros (como GL), e permite solicitar recursos para a GPU e consumi-los como parte dos seus aplicativos.
Primeiro, você precisa adicionar e atualizar o repositório Helm para o plug-in de dispositivo NVIDIA:
helm repo add nvdp https://nvidia.github.io/k8s-device-plugin
helm repo updateAgora você pode instalar o plug-in de dispositivo NVIDIA:
helm upgrade -i nvdp nvdp/nvidia-device-plugin --namespace nvidia-device-plugin --create-namespace --version 0.14.5 --set runtimeClassName=nvidiaApós alguns minutos, você verá um novo pod em execução que concluirá a detecção em seus nós disponíveis e os marcará com o número de GPUs que foram detectadas:
kubectl get pods -n nvidia-device-plugin
NAME READY STATUS RESTARTS AGE
nvdp-nvidia-device-plugin-jp697 1/1 Running 2 (12h ago) 6d3h
kubectl get node node0001 -o json | jq .status.capacity
{
"cpu": "128",
"ephemeral-storage": "466889732Ki",
"hugepages-1Gi": "0",
"hugepages-2Mi": "0",
"memory": "32545636Ki",
"nvidia.com/gpu": "1", <----
"pods": "110"
}Agora você está pronto para criar um pod NVIDIA que tenta usar essa GPU. Vamos tentar com o contêiner de benchmark CUDA:
kubectl apply -f - <<EOF
apiVersion: v1
kind: Pod
metadata:
name: nbody-gpu-benchmark
namespace: default
spec:
restartPolicy: OnFailure
runtimeClassName: nvidia
containers:
- name: cuda-container
image: nvcr.io/nvidia/k8s/cuda-sample:nbody
args: ["nbody", "-gpu", "-benchmark"]
resources:
limits:
nvidia.com/gpu: 1
env:
- name: NVIDIA_VISIBLE_DEVICES
value: all
- name: NVIDIA_DRIVER_CAPABILITIES
value: all
EOFSe tudo correu bem, você pode consultar os registros para ver as informações de benchmark:
kubectl logs nbody-gpu-benchmark
Run "nbody -benchmark [-numbodies=<numBodies>]" to measure performance.
-fullscreen (run n-body simulation in fullscreen mode)
-fp64 (use double precision floating point values for simulation)
-hostmem (stores simulation data in host memory)
-benchmark (run benchmark to measure performance)
-numbodies=<N> (number of bodies (>= 1) to run in simulation)
-device=<d> (where d=0,1,2.... for the CUDA device to use)
-numdevices=<i> (where i=(number of CUDA devices > 0) to use for simulation)
-compare (compares simulation results running once on the default GPU and once on the CPU)
-cpu (run n-body simulation on the CPU)
-tipsy=<file.bin> (load a tipsy model file for simulation)
NOTE: The CUDA Samples are not meant for performance measurements. Results may vary when GPU Boost is enabled.
> Windowed mode
> Simulation data stored in video memory
> Single precision floating point simulation
> 1 Devices used for simulation
GPU Device 0: "Turing" with compute capability 7.5
> Compute 7.5 CUDA device: [Tesla T4]
40960 bodies, total time for 10 iterations: 101.677 ms
= 165.005 billion interactions per second
= 3300.103 single-precision GFLOP/s at 20 flops per interactionPor fim, se os seus aplicativos exigem OpenGL, instale as bibliotecas OpenGL da NVIDIA necessárias no nível do host; e o plug-in de dispositivo NVIDIA e o NVIDIA Container Toolkit podem torná-las disponíveis aos contêineres. Para isso, instale o pacote da seguinte maneira:
transactional-update pkg install nvidia-gl-G06Você precisa reinicializar para disponibilizar esse pacote aos seus aplicativos. O plug-in de dispositivo NVIDIA deve fazer essa nova detecção automaticamente por meio do NVIDIA Container Toolkit.
34.6 Reunindo tudo com o Edge Image Builder #
Você demonstrou a total funcionalidade dos aplicativos e das GPUs no SUSE Linux Micro e agora quer usar o Capítulo 11, Edge Image Builder para disponibilizar tudo em uma imagem de disco ISO ou RAW implantável/consumível. Este guia não explica como usar o Edge Image Builder, mas aborda as configurações necessárias para criar essa imagem. Veja a seguir um exemplo de definição de imagem, junto com os arquivos de configuração necessários do Kubernetes, para garantir que todos os componentes obrigatórios sejam implantados imediatamente. Esta é a estrutura de diretórios do Edge Image Builder para o exemplo apresentado abaixo:
.
├── base-images
│ └── SL-Micro.x86_64-6.2-Base-SelfInstall-GM.install.iso
├── eib-config-iso.yaml
├── kubernetes
│ ├── config
│ │ └── server.yaml
│ ├── helm
│ │ └── values
│ │ └── nvidia-device-plugin.yaml
│ └── manifests
│ └── nvidia-runtime-class.yaml
└── rpms
└── gpg-keys
└── nvidia-container-toolkit.keyVamos explorar esses arquivos. Primeiro, esta é uma definição da imagem de
amostra para um cluster de nó único com o K3s e que também implanta os
utilitários e os pacotes OpenGL (eib-config-iso.yaml):
apiVersion: 1.3
image:
arch: x86_64
imageType: iso
baseImage: SL-Micro.x86_64-6.2-Base-SelfInstall-GM.install.iso
outputImageName: deployimage.iso
operatingSystem:
time:
timezone: Europe/London
ntp:
pools:
- 2.suse.pool.ntp.org
isoConfiguration:
installDevice: /dev/sda
users:
- username: root
encryptedPassword: $6$XcQN1xkuQKjWEtQG$WbhV80rbveDLJDz1c93K5Ga9JDjt3mF.ZUnhYtsS7uE52FR8mmT8Cnii/JPeFk9jzQO6eapESYZesZHO9EslD1
packages:
packageList:
- nvidia-open-driver-G06-signed-kmp-default
- nvidia-compute-utils-G06
- nvidia-gl-G06
- nvidia-container-toolkit
additionalRepos:
- url: https://download.nvidia.com/suse/sle15sp6/
- url: https://nvidia.github.io/libnvidia-container/stable/rpm/x86_64
sccRegistrationCode: [snip]
kubernetes:
version: v1.34.2+k3s1
helm:
charts:
- name: nvidia-device-plugin
version: v0.14.5
installationNamespace: kube-system
targetNamespace: nvidia-device-plugin
createNamespace: true
valuesFile: nvidia-device-plugin.yaml
repositoryName: nvidia
repositories:
- name: nvidia
url: https://nvidia.github.io/k8s-device-pluginEste é apenas um exemplo. Você pode precisar personalizá-lo de acordo com os
seus requisitos e expectativas. Além disso, se você usa o SUSE Linux Micro,
precisa inserir seu próprio sccRegistrationCode para
resolver as dependências de pacotes e obter os drivers da NVIDIA.
Além disso, precisamos adicionar outros componentes para que sejam
carregados pelo Kubernetes no momento da inicialização. O diretório do EIB
precisa primeiro de um diretório kubernetes, com os
subdiretórios para configuração, os valores dos gráficos Helm e todos os
manifestos adicionais necessários:
mkdir -p kubernetes/config kubernetes/helm/values kubernetes/manifestsAgora vamos definir a configuração (opcional) do Kubernetes escolhendo uma CNI (que assume o Cilium como padrão se nada for selecionado) e habilitando o SELinux:
cat << EOF > kubernetes/config/server.yaml
cni: cilium
selinux: true
EOFAgora garanta que o RuntimeClass NVIDIA tenha sido criado no cluster Kubernetes:
cat << EOF > kubernetes/manifests/nvidia-runtime-class.yaml
apiVersion: node.k8s.io/v1
kind: RuntimeClass
metadata:
name: nvidia
handler: nvidia
EOFUsamos o Helm Controller incorporado para implantar o plug-in de dispositivo NVIDIA pelo próprio Kubernetes. Vamos inserir uma classe de runtime no arquivo de valores do gráfico:
cat << EOF > kubernetes/helm/values/nvidia-device-plugin.yaml
runtimeClassName: nvidia
EOFPrecisamos obter a chave pública do RPM do NVIDIA Container Toolkit antes de continuar:
mkdir -p rpms/gpg-keys
curl -o rpms/gpg-keys/nvidia-container-toolkit.key https://nvidia.github.io/libnvidia-container/gpgkeyTodos os artefatos necessários, incluindo o binário do Kubernetes, as
imagens do contêiner, os gráficos Helm (e todas as imagens referenciadas),
serão automaticamente isolados. Isso significa que, por padrão, o sistema
não deve exigir conectividade de Internet no momento da implantação. Agora
você precisa apenas obter a ISO do SUSE Linux Micro da página de downloads da
SUSE (e salvá-la no diretório base-images) e
chamar a ferramenta Edge Image Builder para gerar a ISO para você. Para
concluir o exemplo, este é o comando que foi usado para criar a imagem:
podman run --rm --privileged -it -v /path/to/eib-files/:/eib \
registry.suse.com/edge/3.5/edge-image-builder:1.3.2 \
build --definition-file eib-config-iso.yamlPara obter mais instruções, consulte a documentação (em inglês) do Edge Image Builder.
34.7 Resolvendo problemas #
34.7.1 nvidia-smi não encontra a GPU #
Verifique as mensagens do kernel usando o dmesg. Se isso
indicar que não é possível alocar o NvKMSKapDevice, adote
a solução alternativa para a GPU sem suporte:
sed -i '/NVreg_OpenRmEnableUnsupportedGpus/s/^#//g' /etc/modprobe.d/50-nvidia-default.confNOTA: Será necessário recarregar, ou reinicializar, o módulo do kernel se você alterar a configuração dele na etapa anterior para que as alterações entrem em vigor.
Parte VI Operações de dia 2 #
Esta seção explica como os administradores podem realizar as tarefas de operações de "dia 2" nos clusters de gerenciamento e downstream.
- 35 Migração do Edge 3.5
Esta seção explica como migrar os clusters de
gerenciamentoedownstreamdoEdge 3.4para oEdge 3.5.0.- 36 Cluster de gerenciamento
Atualmente, há duas maneiras de realizar as operações de "dia 2" no cluster de
gerenciamento:- 37 Clusters downstream
As etapas a seguir não se aplicam a clusters
downstreamgerenciados pelo SUSE Telco Cloud (Capítulo 38, SUSE Telco Cloud). Para obter orientação de como fazer upgrade desses clusters, consulte a Seção 44.3, “Upgrades de cluster downstream”.
35 Migração do Edge 3.5 #
Esta seção explica como migrar os clusters de
gerenciamento e downstream do
Edge 3.4 para o Edge 3.5.0.
Sempre faça as migrações de cluster da versão do Z-stream mais
recente do Edge 3.4.
Migre sempre para a versão Edge 3.5.0. Para as próximas
atualizações após a migração, consulte as seções de cluster de gerenciamento
(Capítulo 36, Cluster de gerenciamento) e downstream (Capítulo 37, Clusters downstream).
A seguinte tabela lista os diversos tipos de clusters e os métodos para fazer upgrade dos clusters:
| Tipo de cluster | Método |
|---|---|
Clusters provisionados por EIB | Para obter detalhes, consulte a Seção 35.1.3, “Fleet”. |
Clusters provisionados por Metal3 | Para obter detalhes, consulte Upgrades de cluster downstream (Seção 44.3, “Upgrades de cluster downstream”). |
Clusters provisionados por "phone home" | Consulte Fazendo upgrade da versão do Kubernetes (em inglês) para upgrade de versão do Kubernetes, e Clusters downstream (Capítulo 37, Clusters downstream) para SUC, sistema operacional e outros componentes. |
35.1 Cluster de gerenciamento #
Esta seção aborda os seguintes tópicos:
Seção 35.1.1, “Pré-requisitos”: etapas de pré-requisito para concluir antes de iniciar a migração.
Seção 35.1.2, “Controller de upgrade”: como migrar um
cluster de gerenciamento usando o Capítulo 22, Controller de upgrade.
Seção 35.1.3, “Fleet”: como migrar um cluster de
gerenciamento usando o Capítulo 8, Fleet.
35.1.1 Pré-requisitos #
35.1.1.1 Fazer upgrade das CRDs do Bare Metal Operator #
Aplica-se apenas a clusters de gerenciamento CAPI/Metal3 que exigem upgrade de gráfico Capítulo 10, Metal3.
O gráfico Helm do Metal3
inclui as CRDs do Bare Metal Operator
(BMO) aproveitando o diretório CRD
do Helm.
Entretanto, essa abordagem tem algumas limitações, especificamente a incapacidade de fazer upgrade das CRDs nesse diretório usando o Helm. Para obter mais informações, consulte a documentação do Helm.
Como resultado, antes de fazer upgrade do Metal3
para uma versão compatível do Edge 3.5.0, os usuários
devem fazer upgrade manual das CRDs subjacentes do BMO.
Em uma máquina com o Helm instalado e o
kubectl configurado para apontar para o cluster de
gerenciamento:
Aplique manualmente as CRDs do BMO:
helm show crds oci://registry.suse.com/edge/charts/metal3 --version 305.0.21+up0.13.0 | kubectl apply -f -
35.1.1.2 Preparar-se para migração do SUSE Storage #
Sempre que fizer upgrade para o Edge 3.5.0, é necessário
migrar do gráfico do Longhorn anterior para o gráfico do SUSE Storage
mantido na SUSE
Application Collection
Esse procedimento aplica-se apenas a clusters de gerenciamento que exigem upgrade de gráfico do Longhorn.
Você deve garantir que o cluster de gerenciamento primeiro seja atualizado para a versão do Z-stream 3.4 mais recente, que contém a versão necessária do SUSE Storage 1.9.2.
O gráfico do SUSE Storage não tem mais um gráfico Helm de CRDs separado, eles são incluídos em um único pacote. No entanto, é necessário seguir algumas etapas de migração adicionais conforme descrito na Documentação do SUSE Storage
Primeiro podemos ver a versão atual da CRD do Longhorn instalada.
helm list --all-namespaces | grep longhorn-crd longhorn-crd longhorn-system 1 2026-01-16 02:17:16.7804359 +0000 UTC deployed longhorn-crd-107.1.1+up1.9.2 v1.9.2Agora vamos clonar o repositório rancher/charts para a versão específica do Longhorn recém-instalada. Para isso, primeiro faça download deste script.
O script é executado desta maneira:
./download-longhorn-crd-chart.sh 107.1.1+up1.9.2O download do gráfico longhorn-crd será feito no diretório local
./107.1.1+up1.9.2.Após o download, verifique se a versão está correta abrindo o
Chart.yamle conferindo seappVersioné v1.9.2:cat 107.1.1+up1.9.2/Chart.yaml annotations: catalog.cattle.io/certified: rancher catalog.cattle.io/hidden: "true" catalog.cattle.io/namespace: longhorn-system catalog.cattle.io/release-name: longhorn-crd apiVersion: v1 appVersion: v1.9.2 description: Installs the CRDs for longhorn. name: longhorn-crd version: 107.1.1+up1.9.2Na sequência, vamos corrigir a anotação
helm.sh/resource-policypara o valorkeepnotemplates/crds.yamlno gráficolonghorn-crdque foi clonado. Esse procedimento garante que o Helm não exclua as CRDs quando a versão for desinstalada.Para isso, faça download deste script para corrigir automaticamente a anotação:
./patch-resource-policy-annotation.sh 107.1.1+up1.9.2/templates/crds.yaml Processing CRDs in '107.1.1+up1.9.2/templates/crds.yaml'... Creating backup: '/tmp/crds.yaml.original' Successfully processed the file Original file backed up to: '/tmp/crds.yaml.original' Modified file saved as: '107.1.1+up1.9.2/templates/crds.yaml' Found 22 CustomResourceDefinition(s) Added 22 helm.sh/resource-policy: keep annotation(s) Original file: 4575 lines, Modified file: 4597 linesPara verificar se as CRDs foram devidamente corrigidas, confira a diferença entre o gabarito original e o corrigido para garantir que o valor
keepesteja definido emhelm.sh/resource-policy:vim -d /tmp/crds.yaml.original 107.1.1+up1.9.2/templates/crds.yamlEm seguida, faça upgrade da versão Helm de longhorn-crd usando o gráfico localmente corrigido:
helm upgrade longhorn-crd -n longhorn-system ./107.1.1+up1.9.2Agora desinstale a versão Helm de longhorn-crd do seu sistema. Por causa do patch aplicado, as CRDs permanecerão:
helm uninstall longhorn-crd --namespace longhorn-system These resources were kept due to the resource policy: [CustomResourceDefinition] backingimagedatasources.longhorn.io [CustomResourceDefinition] backingimagemanagers.longhorn.io [CustomResourceDefinition] nodes.longhorn.io [CustomResourceDefinition] orphans.longhorn.io [CustomResourceDefinition] recurringjobs.longhorn.io [CustomResourceDefinition] replicas.longhorn.io [CustomResourceDefinition] settings.longhorn.io [CustomResourceDefinition] sharemanagers.longhorn.io [CustomResourceDefinition] snapshots.longhorn.io [CustomResourceDefinition] supportbundles.longhorn.io [CustomResourceDefinition] systembackups.longhorn.io [CustomResourceDefinition] systemrestores.longhorn.io [CustomResourceDefinition] backingimages.longhorn.io [CustomResourceDefinition] volumeattachments.longhorn.io [CustomResourceDefinition] volumes.longhorn.io [CustomResourceDefinition] backupbackingimages.longhorn.io [CustomResourceDefinition] backups.longhorn.io [CustomResourceDefinition] backuptargets.longhorn.io [CustomResourceDefinition] backupvolumes.longhorn.io [CustomResourceDefinition] engineimages.longhorn.io [CustomResourceDefinition] engines.longhorn.io [CustomResourceDefinition] instancemanagers.longhorn.io release "longhorn-crd" uninstalledGaranta que o gráfico
longhorn-crdtenha sido desinstalado executando novamente o mesmo comando de antes:helm list --all-namespaces | grep longhorn-crdpara verificar selonghorn-crdnão está presente.Depois disso, você precisa atualizar os rótulos de propriedade nas CRDs existentes do Longhorn a fim de se preparar para o upgrade para o gráfico Helm do SUSE Storage.
Aplique este script para efetuar a substituição.
./migrate-crd-ownership.sh # The output will look like the following for each CRD. The most important thing to note is that each operation says "Successfully updated CRD..." at the end: Processing CRD: volumes.longhorn.io Warning: resource customresourcedefinitions/volumes.longhorn.io is missing the kubectl.kubernetes.io/last-applied-configuration annotation which is required by kubectl apply. kubectl apply should only be used on resources created declaratively by either kubectl create --save-config or kubectl apply. The missing annotation will be patched automatically. customresourcedefinition.apiextensions.k8s.io/volumes.longhorn.io configured Successfully updated CRD: volumes.longhorn.ioNotaAs credenciais de login no registro da Rancher Application Collection estão disponíveis na seção de tokens de acesso em suas configurações (o login deve ser feito).
Há também outras documentações referentes à Rancher Application Collection disponíveis aqui.
Após a preparação de todas as CRDs, faça login na Rancher Application Collection para que você possa extrair o gráfico Helm:
helm registry login dp.apps.rancher.io -u ${APPS.RANCHER.IO_USERNAME} -p ${APPS.RANCHER.IO_ACCESS_TOKEN}Em seguida, crie um segredo docker-registry para que você possa extrair as imagens de contêiner:
kubectl create secret docker-registry rancher-app-collection \ --namespace longhorn-system \ --docker-server=dp.apps.rancher.io \ --docker-username="${APPS.RANCHER.IO_USERNAME}" \ --docker-password="${APPS.RANCHER.IO_ACCESS_TOKEN}"Por fim, faça upgrade da instalação do Longhorn para o SUSE Storage:
helm upgrade longhorn oci://dp.apps.rancher.io/charts/suse-storage \ --namespace longhorn-system \ --version 1.10.1 \ --set privateRegistry.registrySecret=rancher-app-collectionVocê pode fornecer um arquivo
values.yamlanexando-f values.yamlao comando de upgrade se desejado.
35.1.1.3 Preparar-se para o upgrade do Rancher Turtles #
Aplica-se apenas a clusters de gerenciamento CAPI/Metal3 que requerem upgrade de gráfico do Rancher Turtles.
Você deve garantir que o cluster de gerenciamento primeiro seja atualizado para a versão do Z-stream 3.4 mais recente, que contém a versão necessária do Rancher Turtles 0.24.3.
A partir do Rancher 2.13, o Rancher Turtles é instalado por padrão. No entanto, é necessário seguir algumas etapas de migração adicionais conforme descrito na Documentação do Rancher Turtles
Em primeiro lugar, removemos os recursos do CAPIProvider
instalados:
kubectl delete capiprovider -A --allDepois de esperar a conclusão da etapa acima, removeremos o gráfico
rancher-turtles instalado e os rancher-turtles-airgap-resources (se
instalados). Quando instalado pelo Edge Image Builder, é necessário remover
os recursos de HelmChart correspondentes:
kubectl delete -n kube-system helmchart rancher-turtles
kubectl delete -n kube-system helmchart rancher-turtles-airgap-resourcesEm seguida, devemos corrigir os recursos de CRD conforme descrito na Documentação do Rancher Turtles
kubectl patch crd capiproviders.turtles-capi.cattle.io --type=json -p='[{"op": "add", "path": "/metadata/annotations/meta.helm.sh~1release-namespace", "value": "cattle-turtles-system"}]'
kubectl patch crd clusterctlconfigs.turtles-capi.cattle.io --type=json -p='[{"op": "add", "path": "/metadata/annotations/meta.helm.sh~1release-namespace", "value": "cattle-turtles-system"}]'Agora siga as etapas comuns para fazer upgrade do cluster de gerenciamento
para o Edge 3.5.0
35.1.1.4 Após o upgrade do Rancher Turtles #
Depois de seguir as etapas abaixo para
fazer upgrade para o Edge 3.5.0, será necessário instalar
o novo gráfico Helm rancher-turtles-providers, o que cria
novos recursos de CAPIProvider para substituir aqueles
que foram removidos nas etapas pré-upgrade acima.
Faça a instalação deste gráfico por meio do recurso
HelmChart para habilitar o upgrade automatizado pelo
Controller de upgrade:
helm pull oci://registry.suse.com/edge/charts/rancher-turtles-providers --version 305.0.4+up0.25.1
cat > turtles-providers-helmchart.yaml <<EOF
apiVersion: helm.cattle.io/v1
kind: HelmChart
metadata:
annotations:
edge.suse.com/repository-url: oci://registry.suse.com/edge/charts/rancher-turtles-providers
name: rancher-turtles-providers
namespace: kube-system
spec:
chartContent: $(base64 -w 0 rancher-turtles-providers-305.0.4+up0.25.1.tgz)
failurePolicy: reinstall
createNamespace: true
targetNamespace: cattle-turtles-system
version: 305.0.4+up0.25.1
EOF
kubectl apply -f turtles-providers-helmchart.yamlApós alguns minutos, observe se há uma saída semelhante a esta:
kubectl get capiprovider -A
NAMESPACE NAME TYPE PROVIDERNAME INSTALLEDVERSION PHASE
capm3-system metal3 infrastructure metal3 v1.10.4 Ready
cattle-capi-system cluster-api core cluster-api v1.10.6 Ready
fleet-addon-system fleet addon rancher-fleet v0.12.0 Ready
metal3-ipam-system metal3ipam ipam metal3ipam v1.10.4 Ready
rke2-bootstrap-system rke2-bootstrap bootstrap rke2 v0.21.1 Ready
rke2-control-plane-system rke2-control-plane controlPlane rke2 v0.21.1 Ready35.1.2 Controller de upgrade #
O Controller de upgrade oferece suporte a migrações de
versão do Edge somente para clusters de gerenciamento não air-gapped.
Os seguintes tópicos são abordados como parte desta seção:
Seção 35.1.2.1, “Pré-requisitos”:
pré-requisitos específicos para o Controller de upgrade.
Seção 35.1.2.2, “Etapas de migração”: etapas
para migrar o cluster de gerenciamento para uma nova
versão do Edge usando o Controller de upgrade.
35.1.2.1 Pré-requisitos #
35.1.2.1.1 Controller de upgrade do Edge 3.5 #
Antes de usar o Controller de upgrade, verifique se ele
executa uma versão com capacidade de migração para o lançamento desejado do
Edge.
Para fazer isso:
Se você já tem o
Controller de upgradeimplantado de uma versão anterior do Edge, faça upgrade do respectivo gráfico:helm upgrade upgrade-controller -n upgrade-controller-system oci://registry.suse.com/edge/charts/upgrade-controller --version 305.0.3+up0.1.3Se você não tem o
Controller de upgradeimplantado, siga a Seção 22.3, “Instalando o Controller de upgrade”.
35.1.2.2 Etapas de migração #
A execução da migração de um cluster de gerenciamento com
o Controller de upgrade é basicamente similar à execução
de um upgrade.
A única diferença é que o UpgradePlan deve especificar a versão de lançamento
3.5.0:
apiVersion: lifecycle.suse.com/v1alpha1
kind: UpgradePlan
metadata:
name: upgrade-plan-mgmt
# Change to the namespace of your Upgrade Controller
namespace: CHANGE_ME
spec:
releaseVersion: 3.5.0Para obter informações sobre como usar o UpgradePlan
acima para fazer uma migração, consulte Processo de upgrade do Controller de
upgrade (Seção 36.1, “Controller de upgrade”).
35.1.3 Fleet #
Sempre que possível, siga as instruções da Seção 35.1.2, “Controller de upgrade” para a migração.
Consulte esta seção apenas para casos de uso não cobertos pelo
Controller de upgrade.
A execução da migração de um cluster de gerenciamento com
o Fleet é basicamente similar a de um upgrade.
As principais diferenças são:
As instâncias do Fleet devem ser usadas a partir da versão release-3.5.0 do repositório
suse-edge/fleet-examples.O upgrade dos gráficos agendados deve ser feito para versões compatíveis com o
Edge 3.5.0. Para ver a lista de componentes doEdge 3.5.0, consulte a Seção 53.3, “Versão 3.5.0”.
Para garantir a migração bem-sucedida do Edge 3.5.0, é
importante que os usuários cumpram os pontos descritos acima.
Considerando os pontos acima, os usuários podem seguir a documentação do
Fleet sobre cluster de gerenciamento (Seção 36.2, “Fleet”) para obter um guia completo das etapas
necessárias à migração.
35.2 Clusters downstream #
Seção 35.2.1, “Fleet”: como migrar um cluster
downstream usando o Capítulo 8, Fleet.
35.2.1 Fleet #
A execução da migração de um cluster downstream com o
Fleet é basicamente similar a de um upgrade.
As principais diferenças são:
As instâncias do Fleet devem ser usadas a partir da versão release-3.5.0 do repositório
suse-edge/fleet-examples.O upgrade dos gráficos agendados deve ser feito para versões compatíveis com o
Edge 3.5.0. Para ver a lista de componentes doEdge 3.5.0, consulte a Seção 53.3, “Versão 3.5.0”.
Para garantir a migração bem-sucedida do Edge 3.5.0, é
importante que os usuários cumpram os pontos descritos acima.
Considerando os pontos acima, os usuários podem seguir a documentação do
Fleet sobre cluster downstream (Seção 37.1, “Fleet”) para obter um guia completo das etapas
necessárias à migração.
36 Cluster de gerenciamento #
Atualmente, há duas maneiras de realizar as operações de "dia 2" no cluster
de gerenciamento:
36.1 Controller de upgrade #
O Controller de upgrade oferece suporte apenas a
operações de dia 2 em clusters de gerenciamento não air-gapped.
Esta seção explica como realizar as diversas operações de dia
2 relacionadas ao upgrade do cluster de
gerenciamento de uma versão da plataforma Edge para
outra.
O Controller de upgrade (Capítulo 22, Controller de upgrade)
automatiza as operações de dia 2, o que inclui:
Upgrade de sistema operacional SUSE Linux Micro (Capítulo 9, SUSE Linux Micro)
Upgrade de Kubernetes com Capítulo 15, RKE2 ou Capítulo 14, K3s
Upgrade de componentes adicionais do SUSE (SUSE Rancher Prime, SUSE Security etc.)
36.1.1 Pré-requisitos #
Antes de fazer upgrade do cluster de gerenciamento, é
necessário cumprir os seguintes pré-requisitos:
Nós registrados do SCC: assegure que os nós do cluster do seu sistema operacional sejam registrados com uma chave de assinatura compatível com a versão de sistema operacional especificada no lançamento do Edge (Seção 53.1, “Resumo”) para o qual você pretende fazer upgrade.Controller de upgrade: garanta que oController de upgradetenha sido implantado no cluster degerenciamento. Para ver as etapas de instalação, consulte a Seção 22.3, “Instalando o Controller de upgrade”.
36.1.2 Upgrade #
Determine a versão de lançamento do Edge (Seção 53.1, “Resumo”) para a qual você quer fazer upgrade do seu cluster de
gerenciamento.No cluster de
gerenciamento, implante umUpgradePlanque especifique aversão de lançamentodesejada. É necessário implantar oUpgradePlanno namespace doController de upgrade.kubectl apply -n <upgrade_controller_namespace> -f - <<EOF apiVersion: lifecycle.suse.com/v1alpha1 kind: UpgradePlan metadata: name: upgrade-plan-mgmt spec: # Version retrieved from release notes releaseVersion: 3.X.Y EOFNotaEm alguns casos de uso, talvez você queira fazer configurações adicionais no
UpgradePlan. Para saber todas as configurações possíveis, consulte a Seção 22.6.1, “UpgradePlan”.A implantação do
UpgradePlanno namespace doController de upgradeinicia oprocesso de upgrade.NotaPara obter mais informações sobre o
processo de upgradereal, consulte a Seção 22.5, “Como funciona o Controller de upgrade?”.Para obter informações sobre como acompanhar o
processo de upgrade, consulte a Seção 22.7, “Acompanhando o processo de upgrade”.
36.2 Fleet #
Esta seção apresenta informações sobre como executar operações de "dia 2" usando o componente Fleet (Capítulo 8, Fleet).
Os seguintes tópicos são abordados como parte desta seção:
Seção 36.2.1, “Componentes”: componentes padrão usados para todas as operações de "dia 2".
Seção 36.2.2, “Determinar seu caso de uso”: apresenta uma visão geral dos recursos personalizados do Fleet que serão usados e como se adaptam aos diferentes casos de uso das operações de "dia 2".
Seção 36.2.3, “Fluxo de trabalho de dia 2”: fornece um guia de fluxo de trabalho para execução de operações de "dia 2" com o Fleet.
Seção 36.2.4, “Upgrade de sistema operacional”: descreve como fazer upgrades de sistema operacional com o Fleet.
Seção 36.2.5, “Upgrade da versão do Kubernetes”: descreve como fazer upgrades de versão do Kubernetes com o Fleet.
Seção 36.2.6, “Upgrade do gráfico Helm”: descreve como fazer upgrades de gráficos Helm com o Fleet.
36.2.1 Componentes #
Veja a seguir uma descrição dos componentes padrão que você deve configurar
no cluster de gerenciamento para realizar operações de
"dia 2" com sucesso pelo Fleet.
36.2.1.1 Rancher #
(Opcional) Responsável por gerenciar os
clusters downstream e implantar o System Upgrade
Controller no cluster de gerenciamento.
Para obter mais informações, consulte o Capítulo 5, Rancher.
36.2.1.2 System Upgrade Controller (SUC) #
System Upgrade Controller é responsável
por executar tarefas em nós especificados com base nos dados de configuração
fornecidos por um recurso personalizado chamado plano.
O SUC é ativamente usado para fazer upgrade do sistema operacional e da distribuição Kubernetes.
Para obter mais informações sobre o componente SUC e como ele se adapta à pilha do Edge, consulte o Capítulo 21, System Upgrade Controller.
36.2.2 Determinar seu caso de uso #
O Fleet usa dois tipos de recursos personalizados para permitir o gerenciamento de recursos do Kubernetes e do Helm.
Veja a seguir as informações sobre a finalidade desses recursos e para quais casos de uso eles são mais adequados no contexto das operações de "dia 2".
36.2.2.1 GitRepo #
O GitRepo é um recurso do Fleet (Capítulo 8, Fleet) que representa um repositório Git do qual o
Fleet pode criar Bundles. Cada
Bundle é criado com base nos caminhos de configuração
definidos no recurso GitRepo. Para obter mais
informações, consulte a documentação do GitRepo.
No contexto das operações de "dia 2", os recursos GitRepo
costumam ser usados para implantar o SUC ou os
planos do SUC em ambientes não
air-gapped que usam a abordagem GitOps do
Fleet.
Se preferir, use os recursos GitRepo para implantar o
SUC ou os planos do SUC em ambientes
air-gapped, desde
que você espelhe a configuração do seu repositório por um servidor Git
local.
36.2.2.2 Bundle #
Os Bundles armazenam recursos brutos do Kubernetes que serão implantados no
cluster de destino. Normalmente, eles são criados de um recurso
GitRepo, mas há casos de uso em que podem ser implantados
manualmente. Para obter mais informações, consulte a documentação do Bundle.
No contexto das operações de "dia 2", os recursos Bundle
costumam ser usados para implantar o SUC ou
planos do SUC em ambientes air-gapped que não usam nenhuma forma de
procedimento do GitOps local (por exemplo, um servidor git local).
Se o seu caso de uso não possibilita um fluxo de trabalho
GitOps (por exemplo, usando um repositório Git), a
alternativa é usar os recursos Bundle para implantar o
SUC ou os planos do SUC em ambientes
não air-gapped.
36.2.3 Fluxo de trabalho de dia 2 #
Veja a seguir um fluxo de trabalho de "dia 2" que deve ser seguido para fazer upgrade de um cluster de gerenciamento para uma versão específica do Edge.
Upgrade de sistema operacional (Seção 36.2.4, “Upgrade de sistema operacional”)
Upgrade de versão do Kubernetes (Seção 36.2.5, “Upgrade da versão do Kubernetes”)
Upgrade de gráfico Helm (Seção 36.2.6, “Upgrade do gráfico Helm”)
36.2.4 Upgrade de sistema operacional #
Esta seção descreve como fazer upgrade de um sistema operacional usando o Capítulo 8, Fleet e o Capítulo 21, System Upgrade Controller.
Os seguintes tópicos são abordados como parte desta seção:
Seção 36.2.4.1, “Componentes”: componentes adicionais usados pelo processo de upgrade.
Seção 36.2.4.2, “Visão geral”: visão geral do processo de upgrade.
Seção 36.2.4.3, “Requisitos”: requisitos do processo de upgrade.
Seção 36.2.4.4, “Upgrade de sistema operacional: implantação do plano do SUC”: informações de como implantar os
planos do SUC, responsáveis por acionar o processo de upgrade.
36.2.4.1 Componentes #
Esta seção aborda os componentes personalizados que o processo de
upgrade de sistema operacional usa com os componentes de
"dia 2" padrão (Seção 36.2.1, “Componentes”).
36.2.4.1.1 systemd.service #
O upgrade de sistema operacional em um nó específico é executado pelo systemd.service.
É criado um serviço diferente dependendo do tipo de upgrade que o sistema operacional requer de uma versão do Edge para outra:
Para versões do Edge que requerem a mesma versão de sistema operacional (por exemplo,
6.1), oos-pkg-update.serviceé criado. Ele usa o transactional-update para fazer upgrade de um pacote normal.Para versões do Edge que requerem a migração da versão de sistema operacional (por exemplo,
6.1→6.2), oos-migration.serviceé criado. Ele usa o transactional-update para fazer o seguinte:O upgrade de pacote normal, que garante que todos os pacotes sejam atualizados para mitigar falhas na migração relacionadas a versões antigas dos pacotes.
A migração de sistema operacional usando o comando
zypper migration.
Os serviços mencionados acima são distribuídos para cada nó por meio de um
plano do SUC, que deve estar localizado no cluster de
gerenciamento que precisa do upgrade de sistema operacional.
36.2.4.2 Visão geral #
O upgrade do sistema operacional para nós de cluster de gerenciamento é
feito pelo Fleet e pelo System Upgrade
Controller (SUC).
O Fleet é usado para implantar e
gerenciar os planos do SUC no cluster desejado.
Os planos do SUC são recursos
personalizados que descrevem as etapas que o SUC
precisa seguir para execução de uma tarefa específica em um conjunto de
nós. Para ver um exemplo de como é um plano do SUC,
consulte o repositório
upstream.
Os planos do SUC de sistema operacional são enviados a
cada cluster por meio da implantação de um recurso GitRepo ou Bundle em um espaço
de trabalho do Fleet específico. O Fleet recupera o
GitRepo/Bundle implantado e implanta seu conteúdo (os
planos do SUC de sistema operacional) no(s) cluster(s)
desejado(s).
Os recursos GitRepo/Bundle sempre são implantados no
cluster de gerenciamento. O uso do recurso
GitRepo ou Bundle depende do seu caso
de uso. Consulte a Seção 36.2.2, “Determinar seu caso de uso” para obter mais
informações.
Os planos do SUC de sistema operacional descrevem o
seguinte fluxo de trabalho:
Sempre use o comando cordon nos nós antes dos upgrades de sistema operacional.
Sempre faça upgrade dos nós do
control-planeantes dos nós doworker.Sempre faça upgrade do cluster um nó de cada vez.
Depois que os planos do SUC de sistema operacional forem
implantados, o fluxo de trabalho terá esta aparência:
O SUC reconcilia os
planos do SUC de sistema operacionalimplantados e cria umKubernetes Jobem cada nó.O
Kubernetes Jobcria um systemd.service (Seção 36.2.4.1.1, “systemd.service”) para upgrade de pacote ou migração de sistema operacional.O
systemd.servicecriado aciona o processo de upgrade de sistema operacional no nó específico.ImportanteApós o término do processo de upgrade do sistema operacional, o nó correspondente será
reinicializadopara aplicar as atualizações ao sistema.
Veja a seguir um diagrama da descrição acima:
36.2.4.3 Requisitos #
Geral:
Máquina registrada no SCC: todos os nós do cluster de gerenciamento devem ser registrados no
https://scc.suse.com/para que o respectivosystemd.servicepossa se conectar com sucesso ao repositório RPM desejado.ImportantePara as versões do Edge que exigem migração de versão do SO (ex.
6.1→6.2), verifique se a chave do SCC oferece suporte à migração para a nova versão.Garantir que as tolerâncias do plano do SUC correspondam às do nó: se os nós do cluster Kubernetes têm taints personalizados, adicione tolerâncias a esses taints nos planos do SUC. Por padrão, os planos do SUC têm tolerâncias apenas para nós do plano de controle. As tolerâncias padrão incluem:
CriticalAddonsOnly=true:NoExecute
node-role.kubernetes.io/control-plane:NoSchedule
node-role.kubernetes.io/etcd:NoExecute
NotaAs tolerâncias adicionais devem ser incluídas na seção
.spec.tolerationsde cada plano. Os planos do SUC relacionados a upgrade de sistema operacional estão disponíveis no repositório suse-edge/fleet-examples emfleets/day2/system-upgrade-controller-plans/os-upgrade. Use os planos de uma tag de versão válida do repositório.Um exemplo de definição de tolerâncias personalizadas para o plano do SUC de plano de controle tem esta aparência:
apiVersion: upgrade.cattle.io/v1 kind: Plan metadata: name: os-upgrade-control-plane spec: ... tolerations: # default tolerations - key: "CriticalAddonsOnly" operator: "Equal" value: "true" effect: "NoExecute" - key: "node-role.kubernetes.io/control-plane" operator: "Equal" effect: "NoSchedule" - key: "node-role.kubernetes.io/etcd" operator: "Equal" effect: "NoExecute" # custom toleration - key: "foo" operator: "Equal" value: "bar" effect: "NoSchedule" ...
Air-gapped:
36.2.4.4 Upgrade de sistema operacional: implantação do plano do SUC #
Em ambientes que já passaram por upgrade usando esse procedimento, os usuários devem garantir que uma das seguintes etapas seja concluída:
Remover os planos do SUC que já foram implantados relacionados a versões de lançamento mais antigas do Edge do cluster de gerenciamento: para fazer isso, remova o cluster desejado da configuração de destino doGitRepo/Bundle, ou remova o recursoGitRepo/Bundlecompletamente.Reutilizar o recurso GitRepo/Bundle existente: para fazer isso, aponte a revisão do recurso para uma nova tag que inclua as instâncias do Fleet corretas para a versão desejada desuse-edge/fleet-examples.
Isso é feito para evitar conflitos entre os planos do SUC
de versões de lançamento mais antigas do Edge.
Se os usuários tentarem fazer upgrade e já houver planos do
SUC no cluster de gerenciamento, eles verão o seguinte erro no
Fleet:
Not installed: Unable to continue with install: Plan <plan_name> in namespace <plan_namespace> exists and cannot be imported into the current release: invalid ownership metadata; annotation validation error..Conforme mencionado na Seção 36.2.4.2, “Visão geral”, os upgrades de
sistema operacional são feitos enviando os planos do SUC
ao cluster desejado de uma destas maneiras:
Recurso
GitRepodo Fleet: Seção 36.2.4.4.1, “Implantação do plano do SUC: recurso GitRepo”.Recurso
Bundledo Fleet: Seção 36.2.4.4.2, “Implantação do plano do SUC – recurso Bundle”.
Para determinar o recurso que você deve usar, consulte a Seção 36.2.2, “Determinar seu caso de uso”.
Para casos de uso de implantação dos planos do SUC de sistema
operacional de uma ferramenta GitOps de terceiros, consulte a
Seção 36.2.4.4.3, “Implantação do plano do SUC: fluxo de trabalho do GitOps de terceiros”.
36.2.4.4.1 Implantação do plano do SUC: recurso GitRepo #
Um recurso GitRepo, que distribui os
planos do SUC de sistema operacional necessários, pode
ser implantado de uma das seguintes maneiras:
Pela
IU do Rancher: Seção 36.2.4.4.1.1, “Criação do GitRepo: IU do Rancher” (quando oRancherestá disponível).Pela implantação manual do recurso (Seção 36.2.4.4.1.2, “Criação do GitRepo: manual”) em seu
cluster de gerenciamento.
Após a implantação, para monitorar o processo de upgrade do sistema operacional dos nós do cluster de destino, consulte a Seção 21.3, “Monitorando os planos do System Upgrade Controller”.
36.2.4.4.1.1 Criação do GitRepo: IU do Rancher #
Para criar um recurso GitRepo usando a IU do Rancher,
consulte a documentação
oficial do produto.
A equipe do Edge mantém uma instância do Fleet pronta para uso. Dependendo do seu ambiente, ela pode ser usada diretamente ou como gabarito.
Para casos de uso em que não há necessidade de incluir alterações
personalizadas nos planos do SUC que a instância do Fleet
envia, os usuários podem fazer referência à instância do Fleet de
os-upgrade do repositório
suse-edge/fleet-examples.
Nos casos em que as alterações personalizadas são necessárias (por exemplo,
para adicionar tolerâncias personalizadas), os usuários devem fazer
referência à instância do Fleet de os-upgrade de um
repositório separado, para que possam adicioná-las aos planos do SUC
conforme necessário.
Há um exemplo de como configurar um GitRepo para usar a
instância do Fleet do repositório
suse-edge/fleet-examples disponível aqui.
36.2.4.4.1.2 Criação do GitRepo: manual #
Obtenha o recurso GitRepo:
curl -o os-upgrade-gitrepo.yaml https://raw.githubusercontent.com/suse-edge/fleet-examples/refs/tags/release-3.5.0/gitrepos/day2/os-upgrade-gitrepo.yamlEdite a configuração do GitRepo:
Remova a seção
spec.targets(necessário apenas para clusters downstream).# Example using sed sed -i.bak '/^ targets:/,$d' os-upgrade-gitrepo.yaml && rm -f os-upgrade-gitrepo.yaml.bak # Example using yq (v4+) yq eval 'del(.spec.targets)' -i os-upgrade-gitrepo.yamlAponte o namespace do
GitRepopara o namespacefleet-local, feito para implantar o recurso no cluster de gerenciamento.# Example using sed sed -i.bak 's/namespace: fleet-default/namespace: fleet-local/' os-upgrade-gitrepo.yaml && rm -f os-upgrade-gitrepo.yaml.bak # Example using yq (v4+) yq eval '.metadata.namespace = "fleet-local"' -i os-upgrade-gitrepo.yaml
Aplique o recurso GitRepo ao
cluster de gerenciamento:kubectl apply -f os-upgrade-gitrepo.yamlVisualize o recurso GitRepo criado no namespace
fleet-local:kubectl get gitrepo os-upgrade -n fleet-local # Example output NAME REPO COMMIT BUNDLEDEPLOYMENTS-READY STATUS os-upgrade https://github.com/suse-edge/fleet-examples.git release-3.5.0 0/0
36.2.4.4.2 Implantação do plano do SUC – recurso Bundle #
O recurso Bundle, que envia os
planos do SUC de sistema operacional necessários, pode
ser implantado de uma das seguintes maneiras:
Pela
IU do Rancher: Seção 36.2.4.4.2.1, “Criação do bundle – IU do Rancher” (quando oRancherestá disponível).Por meio da implantação manual do recurso (Seção 36.2.4.4.2.2, “Criação do bundle – manual”) no
cluster de gerenciamento.
Após a implantação, para monitorar o processo de upgrade do sistema operacional dos nós do cluster de destino, consulte a Seção 21.3, “Monitorando os planos do System Upgrade Controller”.
36.2.4.4.2.1 Criação do bundle – IU do Rancher #
A equipe do Edge mantém um bundle pronto para uso que pode ser usado nas etapas a seguir.
Para criar um bundle pela IU do Rancher:
No canto superior esquerdo, clique em ☰ → Continuous Delivery (Entrega contínua).
Vá para Advanced > Bundles (Avançado > Bundles).
Selecione Create from YAML (Criar do YAML).
Nesse local, você pode criar o bundle de uma das seguintes maneiras:
NotaHá casos de uso em que você precisa incluir alterações personalizadas nos
planos do SUCque o bundle envia (por exemplo, para adicionar tolerâncias personalizadas). Inclua essas alterações no bundle que será gerado pelas etapas a seguir.Copie manualmente o conteúdo do bundle de
suse-edge/fleet-examplespara a página Create from YAML (Criar do YAML).Clone o repositório suse-edge/fleet-examples da tag da versão desejada e selecione a opção Read from File (Ler arquivo) na página Create from YAML (Criar do YAML). Dessa página, navegue até o local do bundle (
bundles/day2/system-upgrade-controller-plans/os-upgrade) e selecione o arquivo do bundle. Esse procedimento preencherá automaticamente a página Create from YAML (Criar do YAML) com o conteúdo do bundle.
Edite o bundle na IU do Rancher:
Altere o namespace do
Bundlepara apontar para o namespacefleet-local.# Example kind: Bundle apiVersion: fleet.cattle.io/v1alpha1 metadata: name: os-upgrade namespace: fleet-local ...Altere os clusters de destino para que o
Bundleaponte para o seu clusterlocal(gerenciamento):spec: targets: - clusterName: localNotaEm alguns casos de uso, o cluster
localpode ter um nome diferente.Para recuperar o nome do cluster
local, execute o comando abaixo:kubectl get clusters.fleet.cattle.io -n fleet-local
Selecione Create (Criar).
36.2.4.4.2.2 Criação do bundle – manual #
Obtenha o recurso Bundle:
curl -o os-upgrade-bundle.yaml https://raw.githubusercontent.com/suse-edge/fleet-examples/refs/tags/release-3.5.0/bundles/day2/system-upgrade-controller-plans/os-upgrade/os-upgrade-bundle.yamlEdite a configuração do
Bundle:Altere os clusters de destino para que o
Bundleaponte para o seu clusterlocal(gerenciamento):spec: targets: - clusterName: localNotaEm alguns casos de uso, o cluster
localpode ter um nome diferente.Para recuperar o nome do cluster
local, execute o comando abaixo:kubectl get clusters.fleet.cattle.io -n fleet-localAltere o namespace do
Bundlepara apontar para o namespacefleet-local.# Example kind: Bundle apiVersion: fleet.cattle.io/v1alpha1 metadata: name: os-upgrade namespace: fleet-local ...
Aplique o recurso Bundle ao seu
cluster de gerenciamento:kubectl apply -f os-upgrade-bundle.yamlVisualize o recurso Bundle criado no namespace
fleet-local:kubectl get bundles -n fleet-local
36.2.4.4.3 Implantação do plano do SUC: fluxo de trabalho do GitOps de terceiros #
Em alguns casos de uso, talvez você queira incorporar os planos do
SUC de sistema operacional ao fluxo de trabalho do GitOps de
terceiros (por exemplo, o Flux).
Para obter os recursos de upgrade de sistema operacional que você precisa, primeiro determine a tag da versão do Edge do repositório suse-edge/fleet-examples que deseja usar.
Depois disso, os recursos estarão disponíveis em
fleets/day2/system-upgrade-controller-plans/os-upgrade,
em que:
plan-control-plane.yamlé um recurso do plano do SUC para nós do plano de controle.plan-worker.yamlé um recurso do plano do SUC para nós do worker.secret.yamlé um segredo que contém o scriptupgrade.sh, responsável por criar o systemd.service (Seção 36.2.4.1.1, “systemd.service”).config-map.yamlé um ConfigMap que armazena as configurações consumidas pelo scriptupgrade.sh.
Esses recursos do plano são interpretados pelo
System Upgrade Controller e devem ser implantados em cada
cluster downstream do qual você deseja fazer upgrade. Para obter informações
sobre a implantação do SUC, consulte a Seção 21.2, “Instalando o System Upgrade Controller”.
Para entender melhor como usar o fluxo de trabalho do GitOps para implantar os planos do SUC para upgrade de sistema operacional, consulte a visão geral (Seção 36.2.4.2, “Visão geral”).
36.2.5 Upgrade da versão do Kubernetes #
Esta seção descreve como fazer um upgrade do Kubernetes usando o Capítulo 8, Fleet e o Capítulo 21, System Upgrade Controller.
Os seguintes tópicos são abordados como parte desta seção:
Seção 36.2.5.1, “Componentes”: componentes adicionais usados pelo processo de upgrade.
Seção 36.2.5.2, “Visão geral”: visão geral do processo de upgrade.
Seção 36.2.5.3, “Requisitos”: requisitos do processo de upgrade.
Seção 36.2.5.4, “Upgrade do K8s: implantação do plano do SUC”: informações de como implantar os
planos do SUC, responsáveis por acionar o processo de upgrade.
36.2.5.1 Componentes #
Esta seção aborda os componentes personalizados que o processo de
upgrade do K8s usa com os componentes de "dia 2" padrão
(Seção 36.2.1, “Componentes”).
36.2.5.1.1 rke2-upgrade #
Imagem do contêiner responsável por fazer upgrade da versão do RKE2 de um nó específico.
Incluída em um pod criado pelo SUC com base no plano do SUC. O plano deve estar localizado em cada cluster que precisa de upgrade do RKE2.
Para obter mais informações sobre como a imagem
rke2-upgrade faz o upgrade, consulte a documentação upstream.
36.2.5.1.2 k3s-upgrade #
Imagem do contêiner responsável por fazer upgrade da versão do K3s de um nó específico.
Incluída em um pod criado pelo SUC com base no plano do SUC. O plano deve estar localizado em cada cluster que precisa de upgrade do K3s.
Para obter mais informações sobre como a imagem
k3s-upgrade faz o upgrade, consulte a documentação upstream.
36.2.5.2 Visão geral #
O upgrade de distribuições Kubernetes para nós de cluster de gerenciamento é
feito pelo Fleet e pelo System Upgrade
Controller (SUC).
O Fleet é usado para implantar e gerenciar
planos do SUC no cluster desejado.
Os planos do SUC são recursos
personalizados que descrevem as etapas que o SUC precisa seguir para execução de uma tarefa
específica em um conjunto de nós. Para ver um exemplo de como é um
plano do SUC, consulte o repositório
upstream.
Os planos do SUC do K8s são enviados a cada cluster por
meio da implantação de um recurso GitRepo ou Bundle em um espaço
de trabalho do Fleet específico. O Fleet recupera o
GitRepo/Bundle implantado e implanta seu conteúdo (os
planos do SUC do K8s) no(s) cluster(s) desejado(s).
Os recursos GitRepo/Bundle sempre são implantados no
cluster de gerenciamento. O uso do recurso
GitRepo ou Bundle depende do seu caso
de uso. Consulte a Seção 36.2.2, “Determinar seu caso de uso” para obter mais
informações.
Os planos do SUC do K8s descrevem o seguinte fluxo de
trabalho:
Sempre use o comando cordon nos nós antes dos upgrades do K8s.
Sempre faça upgrade dos nós do
control-planeantes dos nós doworker.Sempre faça upgrade dos nós do
control-planeum de cada vez, e dos nós doworkerdois nós de cada vez.
Depois que os planos do SUC do K8s forem implantados, o
fluxo de trabalho terá esta aparência:
O SUC reconcilia os
planos do SUC do K8simplantados e cria umKubernetes Jobem cada nó.Dependendo da distribuição Kubernetes, o job cria um pod que executa a imagem de contêiner do rke2-upgrade (Seção 36.2.5.1.1, “rke2-upgrade”) ou do k3s-upgrade (Seção 36.2.5.1.2, “k3s-upgrade”).
O pod criado vai percorrer o seguinte fluxo de trabalho:
Substitua o binário
rke2/k3sexistente no nó pelo da imagemrke2-upgrade/k3s-upgrade.Cancele o processo do
rke2/k3sem execução.
O cancelamento do processo do
rke2/k3saciona a reinicialização, o que inicia um novo processo que executa o binário atualizado, resultando em uma versão atualizada da distribuição Kubernetes.
Veja a seguir um diagrama da descrição acima:
36.2.5.3 Requisitos #
Faça backup da distribuição Kubernetes:
Para clusters RKE2, consulte a documentação sobre backup e restauração do RKE2.
Para clusters K3s, consulte a documentação sobre backup e restauração do K3s.
Garantir que as tolerâncias do plano do SUC correspondam às do nó: se os nós do cluster Kubernetes têm taints personalizados, adicione tolerâncias a esses taints nos planos do SUC. Por padrão, os planos do SUC têm tolerâncias apenas para nós do plano de controle. As tolerâncias padrão incluem:
CriticalAddonsOnly=true:NoExecute
node-role.kubernetes.io/control-plane:NoSchedule
node-role.kubernetes.io/etcd:NoExecute
NotaAs tolerâncias adicionais devem ser incluídas na seção
.spec.tolerationsde cada plano. Os planos do SUC relacionados ao upgrade de versões do Kubernetes estão disponíveis no repositório suse-edge/fleet-examples em:Para o RKE2:
fleets/day2/system-upgrade-controller-plans/rke2-upgradePara o K3s:
fleets/day2/system-upgrade-controller-plans/k3s-upgrade
Use os planos de uma tag de versão válida do repositório.
Um exemplo de definição de tolerâncias personalizadas para o plano do SUC de plano de controle do RKE2 tem esta aparência:
apiVersion: upgrade.cattle.io/v1 kind: Plan metadata: name: rke2-upgrade-control-plane spec: ... tolerations: # default tolerations - key: "CriticalAddonsOnly" operator: "Equal" value: "true" effect: "NoExecute" - key: "node-role.kubernetes.io/control-plane" operator: "Equal" effect: "NoSchedule" - key: "node-role.kubernetes.io/etcd" operator: "Equal" effect: "NoExecute" # custom toleration - key: "foo" operator: "Equal" value: "bar" effect: "NoSchedule" ...
36.2.5.4 Upgrade do K8s: implantação do plano do SUC #
Em ambientes que já passaram por upgrade usando esse procedimento, os usuários devem garantir que uma das seguintes etapas seja concluída:
Remover os planos do SUC que já foram implantados relacionados a versões de lançamento mais antigas do Edge do cluster de gerenciamento: para fazer isso, remova o cluster desejado da configuração de destino doGitRepo/Bundle, ou remova o recursoGitRepo/Bundlecompletamente.Reutilizar o recurso GitRepo/Bundle existente: para fazer isso, aponte a revisão do recurso para uma nova tag que inclua as instâncias do Fleet corretas para a versão desejada desuse-edge/fleet-examples.
Isso é feito para evitar conflitos entre os planos do SUC
de versões de lançamento mais antigas do Edge.
Se os usuários tentarem fazer upgrade e já houver planos do
SUC no cluster de gerenciamento, eles verão o seguinte erro no
Fleet:
Not installed: Unable to continue with install: Plan <plan_name> in namespace <plan_namespace> exists and cannot be imported into the current release: invalid ownership metadata; annotation validation error..Conforme mencionado na Seção 36.2.5.2, “Visão geral”, os upgrades do
Kubernetes são feitos enviando os planos do SUC para o
cluster desejado de uma destas maneiras:
Recurso GitRepo do Fleet (Seção 36.2.5.4.1, “Implantação do plano do SUC: recurso GitRepo”)
Recurso Bundle do Fleet (Seção 36.2.5.4.2, “Implantação do plano do SUC – recurso Bundle”)
Para determinar o recurso que você deve usar, consulte a Seção 36.2.2, “Determinar seu caso de uso”.
Para casos de uso de implantação dos planos do SUC do K8s
de uma ferramenta GitOps de terceiros, consulte a Seção 36.2.5.4.3, “Implantação do plano do SUC: fluxo de trabalho do GitOps de terceiros”.
36.2.5.4.1 Implantação do plano do SUC: recurso GitRepo #
Um recurso GitRepo, que distribui os
planos do SUC do K8s necessários, pode ser implantado de
uma das seguintes maneiras:
Pela
IU do Rancher: Seção 36.2.5.4.1.1, “Criação do GitRepo: IU do Rancher” (quando oRancherestá disponível).Pela implantação manual do recurso (Seção 36.2.5.4.1.2, “Criação do GitRepo: manual”) no
cluster de gerenciamento.
Após a implantação, para monitorar o processo de upgrade do Kubernetes dos nós do cluster de destino, consulte a Seção 21.3, “Monitorando os planos do System Upgrade Controller”.
36.2.5.4.1.1 Criação do GitRepo: IU do Rancher #
Para criar um recurso GitRepo usando a IU do Rancher,
consulte a documentação
oficial do produto.
A equipe do Edge mantém instâncias do Fleet prontas para uso para ambas as distribuições Kubernetes rke2 e k3s. Dependendo do seu ambiente, é possível usar a instância do Fleet diretamente ou como gabarito.
Para casos de uso em que não há necessidade de incluir alterações
personalizadas nos planos do SUC que as instâncias do
Fleet envia, os usuários podem fazer referência a essas instâncias do Fleet
diretamente do repositório suse-edge/fleet-examples.
Nos casos em que as alterações personalizadas são necessárias (por exemplo, para adicionar tolerâncias personalizadas), os usuários devem fazer referência às instâncias do Fleet de um repositório separado, para que possam adicionas as alterações aos planos do SUC conforme necessário.
Exemplos de configuração do recurso GitRepo usando as
instâncias do Fleet do repositório
suse-edge/fleet-examples:
36.2.5.4.1.2 Criação do GitRepo: manual #
Obtenha o recurso GitRepo:
Para clusters RKE2:
curl -o rke2-upgrade-gitrepo.yaml https://raw.githubusercontent.com/suse-edge/fleet-examples/refs/tags/release-3.5.0/gitrepos/day2/rke2-upgrade-gitrepo.yamlPara clusters K3s:
curl -o k3s-upgrade-gitrepo.yaml https://raw.githubusercontent.com/suse-edge/fleet-examples/refs/tags/release-3.5.0/gitrepos/day2/k3s-upgrade-gitrepo.yaml
Edite a configuração do GitRepo:
Remova a seção
spec.targets(necessário apenas para clusters downstream).Para RKE2:
# Example using sed sed -i.bak '/^ targets:/,$d' rke2-upgrade-gitrepo.yaml && rm -f rke2-upgrade-gitrepo.yaml.bak # Example using yq (v4+) yq eval 'del(.spec.targets)' -i rke2-upgrade-gitrepo.yamlPara K3s:
# Example using sed sed -i.bak '/^ targets:/,$d' k3s-upgrade-gitrepo.yaml && rm -f k3s-upgrade-gitrepo.yaml.bak # Example using yq (v4+) yq eval 'del(.spec.targets)' -i k3s-upgrade-gitrepo.yaml
Aponte o namespace do
GitRepopara o namespacefleet-local, feito para implantar o recurso no cluster de gerenciamento.Para RKE2:
# Example using sed sed -i.bak 's/namespace: fleet-default/namespace: fleet-local/' rke2-upgrade-gitrepo.yaml && rm -f rke2-upgrade-gitrepo.yaml.bak # Example using yq (v4+) yq eval '.metadata.namespace = "fleet-local"' -i rke2-upgrade-gitrepo.yamlPara K3s:
# Example using sed sed -i.bak 's/namespace: fleet-default/namespace: fleet-local/' k3s-upgrade-gitrepo.yaml && rm -f k3s-upgrade-gitrepo.yaml.bak # Example using yq (v4+) yq eval '.metadata.namespace = "fleet-local"' -i k3s-upgrade-gitrepo.yaml
Aplique os recursos GitRepo ao
cluster de gerenciamento:# RKE2 kubectl apply -f rke2-upgrade-gitrepo.yaml # K3s kubectl apply -f k3s-upgrade-gitrepo.yamlVisualize o recurso GitRepo criado no namespace
fleet-local:# RKE2 kubectl get gitrepo rke2-upgrade -n fleet-local # K3s kubectl get gitrepo k3s-upgrade -n fleet-local # Example output NAME REPO COMMIT BUNDLEDEPLOYMENTS-READY STATUS k3s-upgrade https://github.com/suse-edge/fleet-examples.git fleet-local 0/0 rke2-upgrade https://github.com/suse-edge/fleet-examples.git fleet-local 0/0
36.2.5.4.2 Implantação do plano do SUC – recurso Bundle #
O recurso Bundle, que envia os
planos do SUC de upgrade do Kubernetes necessários, pode
ser implantado de uma das seguintes maneiras:
Pela
IU do Rancher: Seção 36.2.5.4.2.1, “Criação do bundle – IU do Rancher” (quando oRancherestá disponível).Pela implantação manual do recurso (Seção 36.2.5.4.2.2, “Criação do bundle – manual”) no
cluster de gerenciamento.
Após a implantação, para monitorar o processo de upgrade do Kubernetes dos nós do cluster de destino, consulte a Seção 21.3, “Monitorando os planos do System Upgrade Controller”.
36.2.5.4.2.1 Criação do bundle – IU do Rancher #
A equipe do Edge mantém bundles prontos para uso para ambas as distribuições Kubernetes rke2 e k3s. Dependendo do seu ambiente, é possível usar os bundles diretamente ou como gabaritos.
Para criar um bundle pela IU do Rancher:
No canto superior esquerdo, clique em ☰ → Continuous Delivery (Entrega contínua).
Vá para Advanced > Bundles (Avançado > Bundles).
Selecione Create from YAML (Criar do YAML).
Nesse local, você pode criar o bundle de uma das seguintes maneiras:
NotaHá casos de uso em que você precisa incluir alterações personalizadas nos
planos do SUCque o bundle envia (por exemplo, para adicionar tolerâncias personalizadas). Inclua essas alterações no bundle que será gerado pelas etapas a seguir.Copie manualmente o conteúdo do bundle para RKE2 ou K3s de
suse-edge/fleet-examplespara a página Create from YAML (Criar do YAML).Clone o repositório suse-edge/fleet-examples da tag da versão desejada e selecione a opção Read from File (Ler arquivo) na página Create from YAML (Criar do YAML). Dessa página, navegue até o bundle necessário (
bundles/day2/system-upgrade-controller-plans/rke2-upgrade/plan-bundle.yamlpara RKE2 ebundles/day2/system-upgrade-controller-plans/k3s-upgrade/plan-bundle.yamlpara K3s). Esse procedimento preencherá automaticamente a página Create from YAML (Criar do YAML) com o conteúdo do bundle.
Edite o bundle na IU do Rancher:
Altere o namespace do
Bundlepara apontar para o namespacefleet-local.# Example kind: Bundle apiVersion: fleet.cattle.io/v1alpha1 metadata: name: rke2-upgrade namespace: fleet-local ...Altere os clusters de destino para que o
Bundleaponte para o seu clusterlocal(gerenciamento):spec: targets: - clusterName: localNotaEm alguns casos de uso, o cluster
localpode ter um nome diferente.Para recuperar o nome do cluster
local, execute o comando abaixo:kubectl get clusters.fleet.cattle.io -n fleet-local
Selecione Create (Criar).
36.2.5.4.2.2 Criação do bundle – manual #
Obtenha os recursos Bundle:
Para clusters RKE2:
curl -o rke2-plan-bundle.yaml https://raw.githubusercontent.com/suse-edge/fleet-examples/refs/tags/release-3.5.0/bundles/day2/system-upgrade-controller-plans/rke2-upgrade/plan-bundle.yamlPara clusters K3s:
curl -o k3s-plan-bundle.yaml https://raw.githubusercontent.com/suse-edge/fleet-examples/refs/tags/release-3.5.0/bundles/day2/system-upgrade-controller-plans/k3s-upgrade/plan-bundle.yaml
Edite a configuração do
Bundle:Altere os clusters de destino para que o
Bundleaponte para o seu clusterlocal(gerenciamento):spec: targets: - clusterName: localNotaEm alguns casos de uso, o cluster
localpode ter um nome diferente.Para recuperar o nome do cluster
local, execute o comando abaixo:kubectl get clusters.fleet.cattle.io -n fleet-localAltere o namespace do
Bundlepara apontar para o namespacefleet-local.# Example kind: Bundle apiVersion: fleet.cattle.io/v1alpha1 metadata: name: rke2-upgrade namespace: fleet-local ...
Aplique os recursos Bundle ao
cluster de gerenciamento:# For RKE2 kubectl apply -f rke2-plan-bundle.yaml # For K3s kubectl apply -f k3s-plan-bundle.yamlVisualize o recurso Bundle criado no namespace
fleet-local:# For RKE2 kubectl get bundles rke2-upgrade -n fleet-local # For K3s kubectl get bundles k3s-upgrade -n fleet-local # Example output NAME BUNDLEDEPLOYMENTS-READY STATUS k3s-upgrade 0/0 rke2-upgrade 0/0
36.2.5.4.3 Implantação do plano do SUC: fluxo de trabalho do GitOps de terceiros #
Em alguns casos de uso, talvez você queira incorporar os planos do
SUC de upgrade do Kubernetes ao fluxo de trabalho do GitOps de
terceiros (por exemplo, o Flux).
Para obter os recursos de upgrade do K8s upgrade que você precisa, primeiro determine a tag da versão do Edge do repositório suse-edge/fleet-examples que deseja usar.
Depois disso, os recursos estarão em:
Para ugrade do cluster RKE2:
Para os nós do
control-plane:fleets/day2/system-upgrade-controller-plans/rke2-upgrade/plan-control-plane.yamlPara os nós de
worker:fleets/day2/system-upgrade-controller-plans/rke2-upgrade/plan-worker.yaml
Para upgrade do cluster K3s:
Para os nós de
control-plane:fleets/day2/system-upgrade-controller-plans/k3s-upgrade/plan-control-plane.yamlPara os nós de
worker:fleets/day2/system-upgrade-controller-plans/k3s-upgrade/plan-worker.yaml
Esses recursos do plano são interpretados pelo
System Upgrade Controller e devem ser implantados em cada
cluster downstream do qual você deseja fazer upgrade. Para obter informações
sobre a implantação do SUC, consulte a Seção 21.2, “Instalando o System Upgrade Controller”.
Para entender melhor como usar o fluxo de trabalho do GitOps para implantar
os planos do SUC para upgrade de versão
do Kubernetes, consulte a visão geral (Seção 36.2.5.2, “Visão geral”) do procedimento de
atualização com o Fleet.
36.2.6 Upgrade do gráfico Helm #
Esta seção aborda as seguintes partes:
Seção 36.2.6.1, “Preparação para ambientes air-gapped”: armazena informações sobre como enviar gráficos e imagens OCI relacionados ao Edge para seu registro particular.
Seção 36.2.6.2, “Procedimento de upgrade”: armazena informações sobre diversos casos de uso de upgrade de gráficos Helm e o respectivo procedimento de upgrade.
36.2.6.1 Preparação para ambientes air-gapped #
36.2.6.1.1 Garantir que você tenha acesso ao Fleet por gráfico Helm #
Dependendo da compatibilidade do seu ambiente, você poderá seguir uma destas opções:
Hospede os recursos do Fleet do seu gráfico em um servidor Git local que possa ser acessado pelo
cluster de gerenciamento.Use a CLI do Fleet para converter um gráfico Helm em bundle que você possa usar diretamente, sem precisar hospedá-lo. É possível recuperar a CLI do Fleet da página da versão. Para usuários do Mac, há um Homebrew Formulae fleet-cli.
36.2.6.1.2 Encontrar os ativos necessários à sua versão de lançamento do Edge #
Vá para a página de versões do "dia 2" e localize a versão do Edge para a qual você quer fazer upgrade do gráfico e clique em Assets (Ativos).
Na seção "Assets" (Ativos), faça download dos seguintes arquivos:
Arquivo de versão
Descrição
edge-save-images.sh
Obtém as imagens especificadas no arquivo
edge-release-images.txte as compacta em um arquivo ".tar.gz".edge-save-oci-artefacts.sh
Obtém as imagens de gráfico OCI relacionadas à versão especifica do Edge e as compacta em um arquivo ".tar.gz".
edge-load-images.sh
Carrega as imagens de um arquivo ".tar.gz", faz a remarcação e as envia a um registro particular.
edge-load-oci-artefacts.sh
Detecta o diretório que contém os pacotes ".tgz" de gráficos OCI do Edge e os carrega em um registro particular.
edge-release-helm-oci-artefacts.txt
Contém uma lista de imagens de gráfico OCI relacionadas a uma versão específica do Edge.
edge-release-images.txt
Contém uma lista de imagens relacionadas a uma versão específica do Edge.
36.2.6.1.3 Criar o arquivo de imagens da versão do Edge #
Em uma máquina com acesso à Internet:
Torne o
edge-save-images.shexecutável:chmod +x edge-save-images.shGere o arquivo de imagens:
./edge-save-images.sh --source-registry registry.suse.comEsse procedimento cria um arquivo pronto para carregamento chamado
edge-images.tar.gz.NotaSe a opção
-i|--imagesfoi especificada, o nome do arquivo pode ser diferente.Copie esse arquivo para sua máquina air-gapped:
scp edge-images.tar.gz <user>@<machine_ip>:/path
36.2.6.1.4 Criar o arquivo de imagens de gráfico OCI do Edge #
Em uma máquina com acesso à Internet:
Torne o
edge-save-oci-artefacts.shexecutável:chmod +x edge-save-oci-artefacts.shGere o arquivo de imagens de gráfico OCI:
./edge-save-oci-artefacts.sh --source-registry registry.suse.comEsse procedimento cria um arquivo chamado
oci-artefacts.tar.gz.NotaSe a opção
-a|--archivefoi especificada, o nome do arquivo pode ser diferente.Copie esse arquivo para sua máquina air-gapped:
scp oci-artefacts.tar.gz <user>@<machine_ip>:/path
36.2.6.1.5 Carregar as imagens da versão do Edge para sua máquina air-gapped #
Na máquina air-gapped:
Faça login no seu registro particular (se necessário):
podman login <REGISTRY.YOURDOMAIN.COM:PORT>Torne o
edge-load-images.shexecutável:chmod +x edge-load-images.shExecute o script, especificando o arquivo já copiado
edge-images.tar.gz:./edge-load-images.sh --source-registry registry.suse.com --registry <REGISTRY.YOURDOMAIN.COM:PORT> --images edge-images.tar.gzNotaDesse modo, todas as imagens do
edge-images.tar.gzserão carregadas, remarcadas e enviadas ao registro especificado na opção--registry.
36.2.6.1.6 Carregar as imagens de gráfico OCI do Edge em sua máquina air-gapped #
Na máquina air-gapped:
Faça login no seu registro particular (se necessário):
podman login <REGISTRY.YOURDOMAIN.COM:PORT>Torne o
edge-load-oci-artefacts.shexecutável:chmod +x edge-load-oci-artefacts.shDescompacte o arquivo
oci-artefacts.tar.gzcopiado:tar -xvf oci-artefacts.tar.gzIsso cria um diretório com o gabarito de nomenclatura
edge-release-oci-tgz-<data>.Especifique esse diretório no script
edge-load-oci-artefacts.shpara carregar as imagens de gráfico OCI do Edge em seu registro particular:NotaEsse script assume que a CLI
helmfoi pré-instalada em seu ambiente. Para obter instruções de instalação do Helm, consulte Installing Helm (Instalando o Helm)../edge-load-oci-artefacts.sh --archive-directory edge-release-oci-tgz-<date> --registry <REGISTRY.YOURDOMAIN.COM:PORT> --source-registry registry.suse.com
36.2.6.1.7 Configurar o registro particular na distribuição Kubernetes #
Para RKE2, consulte Private Registry Configuration (Configuração de registro particular)
Para K3s, consulte Private Registry Configuration (Configuração de registro particular)
36.2.6.2 Procedimento de upgrade #
Esta seção tem como foco os seguintes casos de uso do procedimento de upgrade do Helm:
Não é possível fazer upgrade confiável de gráficos Helm implantados manualmente. Sugerimos reimplantá-los usando o método da Seção 36.2.6.2.1, “Eu tenho um novo cluster e desejo implantar e gerenciar um gráfico Helm do Edge”.
36.2.6.2.1 Eu tenho um novo cluster e desejo implantar e gerenciar um gráfico Helm do Edge #
Esta seção aborda o seguinte:
36.2.6.2.1.1 Preparar os recursos do Fleet para seu gráfico #
Adquira os recursos do Fleet do gráfico com base na tag da versão do Edge que deseja usar.
Navegue até a instância do Fleet do gráfico Helm (
fleets/day2/chart-templates/<gráfico>).Se você pretende usar um fluxo de trabalho do GitOps, copie o diretório do Fleet do gráfico para o repositório Git do qual você vai executar o GitOps.
Opcionalmente, se o gráfico Helm exigir configurações em seus valores, edite a configuração
.helm.valuesno arquivofleet.yamldo diretório copiado.Opcionalmente, pode haver casos de uso em que você tenha que adicionar outros recursos à instância do Fleet do seu gráfico para que se adapte melhor ao seu ambiente. Para obter informações de como aprimorar o diretório do Fleet, consulte Git Repository Contents (Conteúdo do repositório Git).
Em alguns casos, o tempo limite padrão que o Fleet usa nas operações do Helm pode ser insuficiente e resultar no seguinte erro:
failed pre-install: context deadline exceededNesses casos, adicione a propriedade timeoutSeconds
à configuração helm do arquivo
fleet.yaml.
Esta é a aparência de um exemplo de
gráfico Helm do longhorn:
Estrutura de repositórios Git do usuário:
<user_repository_root> ├── longhorn │ └── fleet.yaml └── longhorn-crd └── fleet.yamlConteúdo do
fleet.yamlpreenchido com os dados doLonghorndo usuário:defaultNamespace: longhorn-system helm: # timeoutSeconds: 10 releaseName: "longhorn" chart: "longhorn" repo: "https://charts.rancher.io/" version: "1.10.1" takeOwnership: true # custom chart value overrides values: # Example for user provided custom values content defaultSettings: deletingConfirmationFlag: true # https://fleet.rancher.io/bundle-diffs diff: comparePatches: - apiVersion: apiextensions.k8s.io/v1 kind: CustomResourceDefinition name: engineimages.longhorn.io operations: - {"op":"remove", "path":"/status/conditions"} - {"op":"remove", "path":"/status/storedVersions"} - {"op":"remove", "path":"/status/acceptedNames"} - apiVersion: apiextensions.k8s.io/v1 kind: CustomResourceDefinition name: nodes.longhorn.io operations: - {"op":"remove", "path":"/status/conditions"} - {"op":"remove", "path":"/status/storedVersions"} - {"op":"remove", "path":"/status/acceptedNames"} - apiVersion: apiextensions.k8s.io/v1 kind: CustomResourceDefinition name: volumes.longhorn.io operations: - {"op":"remove", "path":"/status/conditions"} - {"op":"remove", "path":"/status/storedVersions"} - {"op":"remove", "path":"/status/acceptedNames"}NotaEstes são apenas valores de exemplo usados para ilustrar as configurações comuns no gráfico do
longhorn. Eles NÃO devem ser considerados diretrizes de implantação para o gráfico dolonghorn.
36.2.6.2.1.2 Implantar o Fleet para seu gráfico #
É possível implantar o Fleet para seu gráfico usando o GitRepo (Seção 36.2.6.2.1.2.1, “GitRepo”) ou o bundle (Seção 36.2.6.2.1.2.2, “Bundle”).
Durante a implantação do Fleet, se você receber a mensagem
Modified (Modificado), adicione uma entrada
comparePatches correspondente à seção
diff do Fleet. Para obter mais informações, consulte
Generating Diffs to
Ignore Modified GitRepos (Gerando diffs para ignorar GitRepos
modificados).
36.2.6.2.1.2.1 GitRepo #
O recurso GitRepo do Fleet armazena as informações sobre como acessar os recursos do Fleet do seu gráfico e a quais clusters ele precisa aplicar esses recursos.
É possível implantar o recurso GitRepo usando a IU
do Rancher ou, manualmente, implantando o
recurso no cluster de gerenciamento.
Exemplo de recurso GitRepo do Longhorn para implantação manual:
apiVersion: fleet.cattle.io/v1alpha1
kind: GitRepo
metadata:
name: longhorn-git-repo
namespace: fleet-local
spec:
# If using a tag
# revision: user_repository_tag
#
# If using a branch
# branch: user_repository_branch
paths:
# As seen in the 'Prepare your Fleet resources' example
- longhorn
- longhorn-crd
repo: user_repository_url36.2.6.2.1.2.2 Bundle #
Os recursos Bundle armazenam os
recursos brutos do Kubernetes que o Fleet precisa implantar. Normalmente, a
recomendação é aplicar a abordagem do GitRepo, mas para
casos de uso em que o ambiente é air-gapped e não oferece suporte a um
servidor Git local, os Bundles podem ajudar na propagação
do Fleet do gráfico Helm aos clusters de destino.
É possível implantar um Bundle pela IU do Rancher
(Continuous Delivery → Advanced → Bundles → Create from
YAML (Entrega contínua → Avançado → Bundles → Criar do YAML)) ou
pela implantação manual do recurso Bundle no namespace
correto do Fleet. Para obter informações sobre os namespaces do Fleet,
consulte a documentação
upstream.
É possível criar Bundles para gráficos Helm do Edge
usando a abordagem Converter
um gráfico Helm em bundle do Fleet.
Veja a seguir um exemplo de como criar um recurso Bundle
com base nos gabaritos de instância Fleet longhorn
e longhorn-crd
do gráfico Helm e implantar manualmente esse bundle no cluster de
gerenciamento.
Para ilustrar o fluxo de trabalho, o exemplo a seguir usa a estrutura de diretório suse-edge/fleet-examples.
Navegue até o gabarito de gráfico longhorn do Fleet:
cd fleets/day2/chart-templates/longhorn/longhornCrie um arquivo
targets.yamlpara instruir o Fleet sobre os clusters em que ele deve implantar o gráfico Helm:cat > targets.yaml <<EOF targets: # Match your local (management) cluster - clusterName: local EOFNotaEm alguns casos de uso, o nome do seu cluster local pode ser diferente.
Para recuperar o nome do seu cluster local, execute este comando:
kubectl get clusters.fleet.cattle.io -n fleet-localConverta o gráfico Helm
Longhorndo Fleet em um recurso bundle usando fleet-cli.NotaÉ possível recuperar a CLI do Fleet da página Assets (Ativos) da versão (
fleet-linux-amd64).Para usuários do Mac, existe um Homebrew Formulae fleet-cli.
fleet apply --compress --targets-file=targets.yaml -n fleet-local -o - longhorn-bundle > longhorn-bundle.yamlNavegue até o gabarito de gráfico longhorn-crd do Fleet:
cd fleets/day2/chart-templates/longhorn/longhorn-crdCrie um arquivo
targets.yamlpara instruir o Fleet sobre os clusters em que ele deve implantar o gráfico Helm:cat > targets.yaml <<EOF targets: # Match your local (management) cluster - clusterName: local EOFConverta o gráfico Helm
Longhorn CRDdo Fleet em um recurso bundle usando fleet-cli.fleet apply --compress --targets-file=targets.yaml -n fleet-local -o - longhorn-crd-bundle > longhorn-crd-bundle.yamlImplante os arquivos
longhorn-bundle.yamlelonghorn-crd-bundle.yamlnocluster de gerenciamento:kubectl apply -f longhorn-crd-bundle.yaml kubectl apply -f longhorn-bundle.yaml
Siga estas etapas para garantir que o SUSE Storage seja
implantado em todos os clusters de gerenciamento especificados.
36.2.6.2.1.3 Gerenciar o gráfico Helm implantado #
Após a implantação com o Fleet, para fazer upgrade dos gráficos Helm, consulte a Seção 36.2.6.2.2, “Quero fazer upgrade de um gráfico Helm gerenciado pelo Fleet”.
36.2.6.2.2 Quero fazer upgrade de um gráfico Helm gerenciado pelo Fleet #
Determine a versão para a qual você precisa fazer upgrade do seu gráfico para que ele fique compatível com o lançamento desejado do Edge. Você encontra a versão do gráfico Helm por lançamento do Edge nas Notas de lançamento (Seção 53.1, “Resumo”).
No repositório Git monitorado pelo Fleet, edite o arquivo
fleet.yamldo gráfico Helm com a versão e o repositório corretos do gráfico conforme as Notas de lançamento (Seção 53.1, “Resumo”).Depois de confirmar e enviar as alterações ao repositório, será acionado um upgrade do gráfico Helm desejado.
36.2.6.2.3 Quero fazer upgrade de um gráfico Helm implantado pelo EIB #
O Capítulo 11, Edge Image Builder implanta gráficos Helm criando um recurso
HelmChart e usando o helm-controller
introduzido pelo recurso de integração do Helm RKE2/K3s.
Para garantir que o upgrade do gráfico Helm implantado pelo
EIB seja feito com sucesso, os usuários precisam fazer
upgrade dos respectivos recursos HelmChart.
Veja a seguir informações sobre:
A visão geral (Seção 36.2.6.2.3.1, “Visão geral”) do processo de upgrade.
As etapas de upgrade necessárias (Seção 36.2.6.2.3.2, “Etapas de upgrade”).
Um exemplo (Seção 36.2.6.2.3.3, “Exemplo”) que demonstra o upgrade de um gráfico Longhorn usando o método explicado.
Como usar o processo de upgrade com uma ferramenta GitOps diferente (Seção 36.2.6.2.3.4, “Upgrade do gráfico Helm usando uma ferramenta GitOps de terceiros”).
36.2.6.2.3.1 Visão geral #
O upgrade dos gráficos Helm que são implantados pelo EIB
é feito por uma instância do Fleet chamada eib-charts-upgrader.
Essa instância do Fleet processa os dados fornecidos pelo usuário para atualizar um conjunto específico de recursos
HelmChart.
A atualização desses recursos aciona o helm-controller,
que faz upgrade dos gráficos Helm
associados aos recursos HelmChart modificados.
O usuário precisa apenas:
Obter localmente os arquivos para cada gráfico Helm que precisa de upgrade.
Especificar esses arquivos no script generate-chart-upgrade-data.sh
generate-chart-upgrade-data.sh, que incluirá os dados dos arquivos na instância do Fleeteib-charts-upgrader.Implantar a instância do Fleet
eib-charts-upgraderno respectivocluster de gerenciamento. Isso é feito por um recursoGitRepoouBundle.
Após a implantação, o eib-charts-upgrader, com ajuda do
Fleet, enviará os recursos para o cluster de gerenciamento desejado.
Esses recursos incluem:
Um conjunto de
segredoscom os dados do gráfico Helm fornecidos pelo usuário.Um
Kubernetes Jobpara implantar opodque vai montar ossegredosjá mencionados e, com base neles, aplicar o patch aos recursos HelmChart correspondentes.
Como já foi mencionado, isso acionará o helm-controller,
que faz upgrade do gráfico Helm real.
Veja a seguir um diagrama da descrição acima:
36.2.6.2.3.2 Etapas de upgrade #
Clone o repositório
suse-edge/fleet-examplesda tag da versão correta.Crie um diretório para armazenar um ou mais arquivos dos gráficos Helm enviados.
mkdir archivesDentro do diretório do arquivo recém-criado, extraia os arquivos dos gráficos Helm dos quais você deseja fazer upgrade:
cd archives helm pull [chart URL | repo/chartname] # Alternatively if you want to pull a specific version: # helm pull [chart URL | repo/chartname] --version 0.0.0Em Assets (Ativos) da tag da versão desejada, faça download do script
generate-chart-upgrade-data.sh.Execute o script
generate-chart-upgrade-data.sh:chmod +x ./generate-chart-upgrade-data.sh ./generate-chart-upgrade-data.sh --archive-dir /foo/bar/archives/ --fleet-path /foo/bar/fleet-examples/fleets/day2/eib-charts-upgraderPara cada arquivo de gráfico no diretório
--archive-dir, o script gera um arquivoYAML de segredo do Kubernetescom os dados de upgrade do gráfico e o armazena no diretóriobase/secretsda instância do Fleet especificada por--fleet-path.O script
generate-chart-upgrade-data.shtambém aplica modificações adicionais à instância do Fleet para garantir que os arquivosYAML de segredo do Kubernetesgerados sejam corretamente usados pela carga de trabalho implantada pelo Fleet.ImportanteOs usuários não devem fazer alterações no conteúdo que é gerado pelo script
generate-chart-upgrade-data.sh.
As etapas abaixo dependem do ambiente que está em execução:
Para um ambiente com suporte a GitOps (por exemplo, não air-gapped ou air-gapped, mas com suporte a servidor Git local):
Copie a instância do Fleet
fleets/day2/eib-charts-upgraderpara o repositório que você vai usar com o GitOps.NotaGaranta que o Fleet inclua as alterações feitas pelo script
generate-chart-upgrade-data.sh.Configure o recurso
GitRepoque será usado para enviar todos os recursos da instância do Fleeteib-charts-upgrader.Para configuração e implantação do
GitRepopela IU do Rancher, consulte Accessing Fleet in the Rancher UI (Acessando o Fleet na IU do Racher).Para configuração e implantação manuais do
GitRepo, consulte Creating a Deployment (Criando uma implantação).
Para um ambiente sem suporte a GitOps (por exemplo, air-gapped que não permite o uso de servidor Git local):
Faça download do binário
fleet-clida página darancher/fleetversão (fleet-linux-amd64para Linux). Para usuários do Mac, é possível usar o Homebrew Formulae disponível: fleet-cli.Navegue até a instância do Fleet
eib-charts-upgrader:cd /foo/bar/fleet-examples/fleets/day2/eib-charts-upgraderCrie um arquivo
targets.yamlpara instruir o Fleet sobre onde implantar seus recursos:cat > targets.yaml <<EOF targets: # To map the local(management) cluster - clusterName: local EOFNotaEm alguns casos de uso, o cluster
localpode ter um nome diferente.Para recuperar o nome do cluster
local, execute o comando abaixo:kubectl get clusters.fleet.cattle.io -n fleet-localUse
fleet-clipara converter o Fleet em um recursoBundle:fleet apply --compress --targets-file=targets.yaml -n fleet-local -o - eib-charts-upgrade > bundle.yamlIsso cria um bundle (
bundle.yaml) para armazenar todos os recursos usados como gabaritos da instância do Fleeteib-charts-upgrader.Para obter mais informações sobre o comando
fleet apply, consulte fleet apply.Para obter mais informações sobre como converter instâncias do Fleet em bundles, consulte Convert a Helm Chart into a Bundle (Converter um gráfico Helm em bundle).
Implante o
Bundle. É possível fazer isso de uma destas duas maneiras:Pela IU do Rancher: navegue até Continuous Delivery → Advanced → Bundles → Create from YAML (Entrega contínua → Avançado → Bundles → Criar do YAML) e cole o conteúdo do
bundle.yamlou clique na opçãoRead from File(Ler arquivo) e especifique o arquivo.Manualmente: implante o arquivo
bundle.yamlmanualmente nocluster de gerenciamento.
A execução dessas etapas resulta na implantação bem-sucedida do recurso
GitRepo/Bundle. O Fleet seleciona o recurso, e o conteúdo
dele é implantado nos clusters de destino que o usuário especificou nas
etapas anteriores. Para obter uma visão geral do processo, consulte a Seção 36.2.6.2.3.1, “Visão geral”.
Para obter informações sobre como acompanhar o processo de upgrade, consulte a Seção 36.2.6.2.3.3, “Exemplo”.
Após a verificação bem-sucedida do upgrade do gráfico, remova o recurso
Bundle/GitRepo.
Isso removerá os recursos de upgrade que não são mais necessários do cluster
de gerenciamento, garantindo que não haja conflitos com
versões futuras.
36.2.6.2.3.3 Exemplo #
No exemplo a seguir, demonstramos como fazer upgrade de um gráfico Helm
implantado pelo EIB de uma versão para outra em um
cluster de gerenciamento. Observe que as versões usadas
neste exemplo não são recomendações. Para
recomendações de versão específicas a um lançamento do Edge, consulte as
Notas de lançamento (Seção 53.1, “Resumo”).
Caso de uso:
Um cluster de
gerenciamentoque executa uma versão mais antiga do Longhorn.O cluster foi implantado pelo EIB usando o seguinte trecho de definição da imagem:
kubernetes: helm: charts: - name: longhorn-crd repositoryName: rancher-charts targetNamespace: longhorn-system createNamespace: true version: 104.2.0+up1.7.1 installationNamespace: kube-system - name: longhorn repositoryName: rancher-charts targetNamespace: longhorn-system createNamespace: true version: 104.2.0+up1.7.1 installationNamespace: kube-system repositories: - name: rancher-charts url: https://charts.rancher.io/ ...É necessário fazer upgrade do
SUSE Storagepara uma versão compatível com a do Edge 3.5, ou seja, o upgrade deve ser feito para a versão1.10.1.Presume-se que o
cluster de gerenciamentoseja air-gapped, sem suporte a servidor Git local e com uma instalação ativa do Rancher.
Siga as etapas de upgrade (Seção 36.2.6.2.3.2, “Etapas de upgrade”):
Clone o repositório
suse-edge/fleet-exampleda tagrelease-3.5.0.git clone -b release-3.5.0 https://github.com/suse-edge/fleet-examples.gitCrie um diretório para armazenar o arquivo de upgrade do
Longhorn.mkdir archivesExtraia a versão desejada do arquivo de gráficos do
Longhorn:# First add the Rancher Helm chart repository helm repo add rancher-charts https://charts.rancher.io/ # Pull the Longhorn 1.10.1 chart archive helm pull oci://dp.apps.rancher.io/charts/suse-storage --version 1.10.1Fora do diretório
archives, faça download do scriptgenerate-chart-upgrade-data.shda tag da versão dosuse-edge/fleet-examples.A configuração do diretório deve ter uma aparência como esta:
. ├── archives │ └── longhorn-1.10.1.tgz ├── fleet-examples ... │ ├── fleets │ │ ├── day2 | | | ├── ... │ │ │ ├── eib-charts-upgrader │ │ │ │ ├── base │ │ │ │ │ ├── job.yaml │ │ │ │ │ ├── kustomization.yaml │ │ │ │ │ ├── patches │ │ │ │ │ │ └── job-patch.yaml │ │ │ │ │ ├── rbac │ │ │ │ │ │ ├── cluster-role-binding.yaml │ │ │ │ │ │ ├── cluster-role.yaml │ │ │ │ │ │ ├── kustomization.yaml │ │ │ │ │ │ └── sa.yaml │ │ │ │ │ └── secrets │ │ │ │ │ ├── eib-charts-upgrader-script.yaml │ │ │ │ │ └── kustomization.yaml │ │ │ │ ├── fleet.yaml │ │ │ │ └── kustomization.yaml │ │ │ └── ... │ └── ... └── generate-chart-upgrade-data.shExecute o script
generate-chart-upgrade-data.sh:# First make the script executable chmod +x ./generate-chart-upgrade-data.sh # Then execute the script ./generate-chart-upgrade-data.sh --archive-dir ./archives --fleet-path ./fleet-examples/fleets/day2/eib-charts-upgraderA estrutura de diretórios após a execução do script deve ser parecida com esta:
. ├── archives │ └── longhorn-1.10.1.tgz ├── fleet-examples ... │ ├── fleets │ │ ├── day2 │ │ │ ├── ... │ │ │ ├── eib-charts-upgrader │ │ │ │ ├── base │ │ │ │ │ ├── job.yaml │ │ │ │ │ ├── kustomization.yaml │ │ │ │ │ ├── patches │ │ │ │ │ │ └── job-patch.yaml │ │ │ │ │ ├── rbac │ │ │ │ │ │ ├── cluster-role-binding.yaml │ │ │ │ │ │ ├── cluster-role.yaml │ │ │ │ │ │ ├── kustomization.yaml │ │ │ │ │ │ └── sa.yaml │ │ │ │ │ └── secrets │ │ │ │ │ ├── eib-charts-upgrader-script.yaml │ │ │ │ │ ├── kustomization.yaml │ │ │ │ │ ├── longhorn-VERSION.yaml - secret created by the generate-chart-upgrade-data.sh script │ │ │ │ │ └── longhorn-crd-VERSION.yaml - secret created by the generate-chart-upgrade-data.sh script │ │ │ │ ├── fleet.yaml │ │ │ │ └── kustomization.yaml │ │ │ └── ... │ └── ... └── generate-chart-upgrade-data.shOs arquivos alterados no Git devem ter aparência similar a esta:
Changes not staged for commit: (use "git add <file>..." to update what will be committed) (use "git restore <file>..." to discard changes in working directory) modified: fleets/day2/eib-charts-upgrader/base/patches/job-patch.yaml modified: fleets/day2/eib-charts-upgrader/base/secrets/kustomization.yaml Untracked files: (use "git add <file>..." to include in what will be committed) fleets/day2/eib-charts-upgrader/base/secrets/longhorn-VERSION.yaml fleets/day2/eib-charts-upgrader/base/secrets/longhorn-crd-VERSION.yamlCrie um
Bundlepara a instância do Fleeteib-charts-upgrader:Primeiro, navegue até o Fleet:
cd ./fleet-examples/fleets/day2/eib-charts-upgraderEm seguida, crie um arquivo
targets.yaml:cat > targets.yaml <<EOF targets: - clusterName: local EOFDepois disso, use o binário
fleet-clipara converter a instância do Fleet em um bundle:fleet apply --compress --targets-file=targets.yaml -n fleet-local -o - eib-charts-upgrade > bundle.yaml
Implante o bundle usando a IU do Rancher:
Figura 36.1: Implantar o bundle usando a IU do Rancher #Agora selecione Read from File (Ler arquivo) e encontre o arquivo
bundle.yamlno sistema.Isso preencherá automaticamente o
Bundlena IU do Rancher.Selecione Create (Criar).
Após a implantação bem-sucedida, o bundle terá uma aparência similar a esta:
Figura 36.2: Bundle implantado com sucesso #
Após a implantação bem-sucedida do Bundle, monitore o
processo de upgrade da seguinte maneira:
Consulte os registros do
pod de upgrade:Agora consulte os registros do pod criado pelo helm-controller para o upgrade:
O nome do pod seguirá o seguinte gabarito:
helm-install-longhorn-<sufixo-aleatório>O pod estará no namespace em que o recurso
HelmChartfoi implantado. No nosso caso, o namespace ékube-system.Figura 36.3: Registros do gráfico do Longhorn atualizado com sucesso #
Verifique se a versão do
HelmChartfoi atualizada navegando até a seçãoHelmChartsdo Rancher (More Resources → HelmCharts"Mais recursos → HelmCharts"). Selecione o namespace em que o gráfico foi implantado; que, neste exemplo, ékube-system.Por fim, verifique se os pods do Longhorn estão em execução.
Depois de fazer as validações acima, é seguro pressupor que o upgrade do
gráfico Helm do Longhorn tenha sido feito para a versão
1.10.1.
36.2.6.2.3.4 Upgrade do gráfico Helm usando uma ferramenta GitOps de terceiros #
Em alguns casos de uso, os usuários talvez queiram seguir esse procedimento
de upgrade com um fluxo de trabalho do GitOps diferente do Fleet (por
exemplo, Flux).
Para gerar os recursos necessários ao procedimento de upgrade, você pode
usar o script generate-chart-upgrade-data.sh para
preencher a instância do Fleet eib-charts-upgrader com os
dados fornecidos pelo usuário. Para obter mais informações sobre como fazer
isso, consulte a Seção 36.2.6.2.3.2, “Etapas de upgrade”.
Com a configuração completa, você pode usar o kustomize para gerar uma solução totalmente funcional para ser implantada no seu cluster:
cd /foo/bar/fleets/day2/eib-charts-upgrader
kustomize build .Para incluir a solução no fluxo de trabalho do GitOps, remova o arquivo
fleet.yaml e use o que sobrou como configuração válida do
Kustomize. Lembre-se de executar primeiro o script
generate-chart-upgrade-data.sh para que ele possa
preencher a configuração do Kustomize com os dados dos
gráficos Helm para o qual você quer fazer upgrade.
Para saber qual é a finalidade de uso desse fluxo de trabalho, consulte a Seção 36.2.6.2.3.1, “Visão geral” e a Seção 36.2.6.2.3.2, “Etapas de upgrade”.
37 Clusters downstream #
As etapas a seguir não se aplicam a clusters downstream
gerenciados pelo SUSE Telco Cloud (Capítulo 38, SUSE Telco Cloud). Para obter
orientação de como fazer upgrade desses clusters, consulte a Seção 44.3, “Upgrades de cluster downstream”.
Esta seção apresenta as maneiras possíveis de executar operações de "dia 2"
em diferentes partes do cluster downstream.
37.1 Fleet #
Esta seção apresenta informações sobre como executar operações de "dia 2" usando o componente Fleet (Capítulo 8, Fleet).
Os seguintes tópicos são abordados como parte desta seção:
Seção 37.1.1, “Componentes”: componentes padrão usados para todas as operações de "dia 2".
Seção 37.1.2, “Determinar seu caso de uso”: apresenta uma visão geral dos recursos personalizados do Fleet que serão usados e como se adaptam aos diferentes casos de uso das operações de "dia 2".
Seção 37.1.3, “Fluxo de trabalho de dia 2”: fornece um guia de fluxo de trabalho para execução de operações de "dia 2" com o Fleet.
Seção 37.1.4, “Upgrade de sistema operacional”: descreve como fazer upgrades de sistema operacional com o Fleet.
Seção 37.1.5, “Upgrade da versão do Kubernetes”: descreve como fazer upgrades de versão do Kubernetes com o Fleet.
Seção 37.1.6, “Upgrade do gráfico Helm”: descreve como fazer upgrades de gráficos Helm com o Fleet.
37.1.1 Componentes #
Veja a seguir uma descrição dos componentes padrão que você deve configurar
no cluster downstream para realizar operações de "dia 2"
com sucesso pelo Fleet.
37.1.1.1 System Upgrade Controller (SUC) #
Deve ser implantado em cada cluster downstream.
System Upgrade Controller é responsável
por executar tarefas em nós especificados com base nos dados de configuração
fornecidos por um recurso personalizado chamado plano.
O SUC é ativamente usado para fazer upgrade do sistema operacional e da distribuição Kubernetes.
Para obter mais informações sobre o componente SUC e como ele se adapta à pilha do Edge, consulte o Capítulo 21, System Upgrade Controller.
Para obter informações sobre como implantar o SUC, determine primeiro o seu caso de uso (Seção 37.1.2, “Determinar seu caso de uso”) e depois consulte Instalação do System Upgrade Controller – GitRepo (Seção 21.2.1.1, “Instalação do System Upgrade Controller – GitRepo”) ou Instalação do System Upgrade Controller – Bundle (Seção 21.2.1.2, “Instalação do System Upgrade Controller – Bundle”).
37.1.2 Determinar seu caso de uso #
O Fleet usa dois tipos de recursos personalizados para permitir o gerenciamento de recursos do Kubernetes e do Helm.
Veja a seguir as informações sobre a finalidade desses recursos e para quais casos de uso eles são mais adequados no contexto das operações de "dia 2".
37.1.2.1 GitRepo #
O GitRepo é um recurso do Fleet (Capítulo 8, Fleet) que representa um repositório Git do qual o
Fleet pode criar Bundles. Cada
Bundle é criado com base nos caminhos de configuração
definidos no recurso GitRepo. Para obter mais
informações, consulte a documentação do GitRepo.
No contexto das operações de "dia 2", os recursos GitRepo
costumam ser usados para implantar o SUC ou os
planos do SUC em ambientes não
air-gapped que usam a abordagem GitOps do
Fleet.
Se preferir, use os recursos GitRepo para implantar o
SUC ou os planos do SUC em ambientes
air-gapped, desde
que você espelhe a configuração do seu repositório por um servidor Git
local.
37.1.2.2 Bundle #
Os Bundles armazenam recursos brutos do Kubernetes que serão implantados no
cluster de destino. Normalmente, eles são criados de um recurso
GitRepo, mas há casos de uso em que podem ser implantados
manualmente. Para obter mais informações, consulte a documentação do Bundle.
No contexto das operações de "dia 2", os recursos Bundle
costumam ser usados para implantar o SUC ou
planos do SUC em ambientes air-gapped que não usam nenhuma forma de
procedimento do GitOps local (por exemplo, um servidor git local).
Se o seu caso de uso não possibilita um fluxo de trabalho
GitOps (por exemplo, usando um repositório Git), a
alternativa é usar os recursos Bundle para implantar o
SUC ou os planos do SUC em ambientes
não air-gapped.
37.1.3 Fluxo de trabalho de dia 2 #
Veja abaixo o fluxo de trabalho de "dia 2" que deve ser seguido para fazer upgrading de um cluster downstream para uma versão específica do Edge.
Upgrade de sistema operacional (Seção 37.1.4, “Upgrade de sistema operacional”)
Upgrade de versão do Kubernetes (Seção 37.1.5, “Upgrade da versão do Kubernetes”)
Upgrade de gráfico Helm (Seção 37.1.6, “Upgrade do gráfico Helm”)
37.1.4 Upgrade de sistema operacional #
Esta seção descreve como fazer upgrade de um sistema operacional usando o Capítulo 8, Fleet e o Capítulo 21, System Upgrade Controller.
Os seguintes tópicos são abordados como parte desta seção:
Seção 37.1.4.1, “Componentes”: componentes adicionais usados pelo processo de upgrade.
Seção 37.1.4.2, “Visão geral”: visão geral do processo de upgrade.
Seção 37.1.4.3, “Requisitos”: requisitos do processo de upgrade.
Seção 37.1.4.4, “Upgrade de sistema operacional: implantação do plano do SUC”: informações de como implantar os
planos do SUC, responsáveis por acionar o processo de upgrade.
37.1.4.1 Componentes #
Esta seção aborda os componentes personalizados que o processo de
upgrade de sistema operacional usa com os componentes de
"dia 2" padrão (Seção 37.1.1, “Componentes”).
37.1.4.1.1 systemd.service #
O upgrade de sistema operacional em um nó específico é executado pelo systemd.service.
É criado um serviço diferente dependendo do tipo de upgrade que o sistema operacional requer de uma versão do Edge para outra:
Para versões do Edge que requerem a mesma versão de sistema operacional (por exemplo,
6.1), oos-pkg-update.serviceé criado. Ele usa o transactional-update para fazer upgrade de um pacote normal.Para versões do Edge que requerem a migração da versão de sistema operacional (por exemplo,
6.1→6.2), oos-migration.serviceé criado. Ele usa o transactional-update para fazer o seguinte:O upgrade de pacote normal, que garante que todos os pacotes sejam atualizados para mitigar falhas na migração relacionadas a versões antigas dos pacotes.
A migração de sistema operacional usando o comando
zypper migration.
Os serviços mencionados acima são distribuídos para cada nó por meio do
plano do SUC, que deve estar localizado no cluster
downstream que precisa do upgrade de sistema operacional.
37.1.4.2 Visão geral #
O upgrade do sistema operacional para nós de cluster downstream é feito pelo
Fleet e pelo System Upgrade Controller
(SUC).
O Fleet é usado para implantar e
gerenciar os planos do SUC no cluster desejado.
Os planos do SUC são recursos
personalizados que descrevem as etapas que o SUC
precisa seguir para execução de uma tarefa específica em um conjunto de
nós. Para ver um exemplo de como é um plano do SUC,
consulte o repositório
upstream.
Os planos do SUC de sistema operacional são enviados a
cada cluster por meio da implantação de um recurso GitRepo ou Bundle em um espaço
de trabalho do Fleet específico. O Fleet recupera o
GitRepo/Bundle implantado e implanta seu conteúdo (os
planos do SUC de sistema operacional) no(s) cluster(s)
desejado(s).
Os recursos GitRepo/Bundle sempre são implantados no
cluster de gerenciamento. O uso do recurso
GitRepo ou Bundle depende do seu caso
de uso. Consulte a Seção 37.1.2, “Determinar seu caso de uso” para obter mais
informações.
Os planos do SUC de sistema operacional descrevem o
seguinte fluxo de trabalho:
Sempre use o comando cordon nos nós antes dos upgrades de sistema operacional.
Sempre faça upgrade dos nós do
control-planeantes dos nós doworker.Sempre faça upgrade do cluster um nó de cada vez.
Depois que os planos do SUC de sistema operacional forem
implantados, o fluxo de trabalho terá esta aparência:
O SUC reconcilia os
planos do SUC de sistema operacionalimplantados e cria umKubernetes Jobem cada nó.O
Kubernetes Jobcria um systemd.service (Seção 37.1.4.1.1, “systemd.service”) para upgrade de pacote ou migração de sistema operacional.O
systemd.servicecriado aciona o processo de upgrade de sistema operacional no nó específico.ImportanteApós o término do processo de upgrade do sistema operacional, o nó correspondente será
reinicializadopara aplicar as atualizações ao sistema.
Veja a seguir um diagrama da descrição acima:
37.1.4.3 Requisitos #
Geral:
Máquina registrada no SCC: todos os nós do cluster downstream devem ser registrados no
https://scc.suse.com/para que o respectivosystemd.servicepossa se conectar com sucesso ao repositório RPM desejado.ImportantePara as versões do Edge que exigem migração de versão do SO (ex.
6.1→6.2), verifique se a chave do SCC oferece suporte à migração para a nova versão.Garantir que as tolerâncias do plano do SUC correspondam às do nó: se os nós do cluster Kubernetes têm taints personalizados, adicione tolerâncias a esses taints nos planos do SUC. Por padrão, os planos do SUC têm tolerâncias apenas para nós do plano de controle. As tolerâncias padrão incluem:
CriticalAddonsOnly=true:NoExecute
node-role.kubernetes.io/control-plane:NoSchedule
node-role.kubernetes.io/etcd:NoExecute
NotaAs tolerâncias adicionais devem ser incluídas na seção
.spec.tolerationsde cada plano. Os planos do SUC relacionados a upgrade de sistema operacional estão disponíveis no repositório suse-edge/fleet-examples emfleets/day2/system-upgrade-controller-plans/os-upgrade. Use os planos de uma tag de versão válida do repositório.Um exemplo de definição de tolerâncias personalizadas para o plano do SUC de plano de controle tem esta aparência:
apiVersion: upgrade.cattle.io/v1 kind: Plan metadata: name: os-upgrade-control-plane spec: ... tolerations: # default tolerations - key: "CriticalAddonsOnly" operator: "Equal" value: "true" effect: "NoExecute" - key: "node-role.kubernetes.io/control-plane" operator: "Equal" effect: "NoSchedule" - key: "node-role.kubernetes.io/etcd" operator: "Equal" effect: "NoExecute" # custom toleration - key: "foo" operator: "Equal" value: "bar" effect: "NoSchedule" ...
Air-gapped:
37.1.4.4 Upgrade de sistema operacional: implantação do plano do SUC #
Em ambientes que já passaram por upgrade usando esse procedimento, os usuários devem garantir que uma das seguintes etapas seja concluída:
Remover os planos do SUC que já foram implantados relacionados a versões de lançamento mais antigas do Edge do cluster downstream: para fazer isso, remova o cluster desejado da configuração de destino doGitRepo/Bundleexistente ou remova o recursoGitRepo/Bundlecompletamente.Reutilizar o recurso GitRepo/Bundle existente: para fazer isso, aponte a revisão do recurso para uma nova tag que inclua as instâncias do Fleet corretas para a versão desejada desuse-edge/fleet-examples.
Isso é feito para evitar conflitos entre os planos do SUC
de versões de lançamento mais antigas do Edge.
Se os usuários tentarem fazer upgrade e já houver planos do
SUC no cluster downstream, eles verão o seguinte erro no Fleet:
Not installed: Unable to continue with install: Plan <plan_name> in namespace <plan_namespace> exists and cannot be imported into the current release: invalid ownership metadata; annotation validation error..Conforme mencionado na Seção 37.1.4.2, “Visão geral”, os upgrades de
sistema operacional são feitos enviando os planos do SUC
ao cluster desejado de uma destas maneiras:
Recurso
GitRepodo Fleet: Seção 37.1.4.4.1, “Implantação do plano do SUC: recurso GitRepo”.Recurso
Bundledo Fleet: Seção 37.1.4.4.2, “Implantação do plano do SUC – recurso Bundle”.
Para determinar o recurso que você deve usar, consulte a Seção 37.1.2, “Determinar seu caso de uso”.
Para casos de uso de implantação dos planos do SUC de sistema
operacional de uma ferramenta GitOps de terceiros, consulte a
Seção 37.1.4.4.3, “Implantação do plano do SUC: fluxo de trabalho do GitOps de terceiros”.
37.1.4.4.1 Implantação do plano do SUC: recurso GitRepo #
Um recurso GitRepo, que distribui os
planos do SUC de sistema operacional necessários, pode
ser implantado de uma das seguintes maneiras:
Pela
IU do Rancher: Seção 37.1.4.4.1.1, “Criação do GitRepo: IU do Rancher” (quando oRancherestá disponível).Pela implantação manual do recurso (Seção 37.1.4.4.1.2, “Criação do GitRepo: manual”) no
cluster de gerenciamento.
Após a implantação, para monitorar o processo de upgrade do sistema operacional dos nós do cluster de destino, consulte a Seção 21.3, “Monitorando os planos do System Upgrade Controller”.
37.1.4.4.1.1 Criação do GitRepo: IU do Rancher #
Para criar um recurso GitRepo usando a IU do Rancher,
consulte a documentação
oficial do produto.
A equipe do Edge mantém uma instância do Fleet pronta para uso. Dependendo do seu ambiente, ela pode ser usada diretamente ou como gabarito.
Para casos de uso em que não há necessidade de incluir alterações
personalizadas nos planos do SUC que a instância do Fleet
envia, os usuários podem fazer referência à instância do Fleet de
os-upgrade do repositório
suse-edge/fleet-examples.
Nos casos em que as alterações personalizadas são necessárias (por exemplo,
para adicionar tolerâncias personalizadas), os usuários devem fazer
referência à instância do Fleet de os-upgrade de um
repositório separado, para que possam adicioná-las aos planos do SUC
conforme necessário.
Há um exemplo de como configurar um GitRepo para usar a
instância do Fleet do repositório
suse-edge/fleet-examples disponível aqui.
37.1.4.4.1.2 Criação do GitRepo: manual #
Obtenha o recurso GitRepo:
curl -o os-upgrade-gitrepo.yaml https://raw.githubusercontent.com/suse-edge/fleet-examples/refs/tags/release-3.5.0/gitrepos/day2/os-upgrade-gitrepo.yamlEdite a configuração do GitRepo e especifique a lista de destinos desejados em
spec.targets. Por padrão, os recursosGitRepodesuse-edge/fleet-examplesNÃO são mapeados para clusters downstream.Para corresponder todos os clusters, altere o destino do
GitRepopadrão para:spec: targets: - clusterSelector: {}Se preferir uma seleção mais granular de clusters, consulte Mapping to Downstream Clusters (Mapeando para clusters downstream).
Aplique o recurso GitRepo ao
cluster de gerenciamento:kubectl apply -f os-upgrade-gitrepo.yamlVisualize o recurso GitRepo criado no namespace
fleet-default:kubectl get gitrepo os-upgrade -n fleet-default # Example output NAME REPO COMMIT BUNDLEDEPLOYMENTS-READY STATUS os-upgrade https://github.com/suse-edge/fleet-examples.git release-3.5.0 0/0
37.1.4.4.2 Implantação do plano do SUC – recurso Bundle #
O recurso Bundle, que envia os
planos do SUC de sistema operacional necessários, pode
ser implantado de uma das seguintes maneiras:
Pela
IU do Rancher: Seção 37.1.4.4.2.1, “Criação do bundle – IU do Rancher” (quando oRancherestá disponível).Pela implantação manual do recurso (Seção 37.1.4.4.2.2, “Criação do bundle – manual”) no
cluster de gerenciamento.
Após a implantação, para monitorar o processo de upgrade do sistema operacional dos nós do cluster de destino, consulte a Seção 21.3, “Monitorando os planos do System Upgrade Controller”.
37.1.4.4.2.1 Criação do bundle – IU do Rancher #
A equipe do Edge mantém um bundle pronto para uso que pode ser usado nas etapas a seguir.
Para criar um bundle pela IU do Rancher:
No canto superior esquerdo, clique em ☰ → Continuous Delivery (Entrega contínua).
Vá para Advanced > Bundles (Avançado > Bundles).
Selecione Create from YAML (Criar do YAML).
Nesse local, você pode criar o bundle de uma das seguintes maneiras:
NotaHá casos de uso em que você precisa incluir alterações personalizadas nos
planos do SUCque o bundle envia (por exemplo, para adicionar tolerâncias personalizadas). Inclua essas alterações no bundle que será gerado pelas etapas a seguir.Copie manualmente o conteúdo do bundle de
suse-edge/fleet-examplespara a página Create from YAML (Criar do YAML).Clone o repositório suse-edge/fleet-examples da tag da versão desejada e selecione a opção Read from File (Ler arquivo) na página Create from YAML (Criar do YAML). Dessa página, navegue até o local do bundle (
bundles/day2/system-upgrade-controller-plans/os-upgrade) e selecione o arquivo do bundle. Esse procedimento preencherá automaticamente a página Create from YAML (Criar do YAML) com o conteúdo do bundle.
Altere os clusters de destino para o
Bundle:Para corresponder todos os clusters downstream, altere o bundle padrão
.spec.targetspara:spec: targets: - clusterSelector: {}Para mapeamentos mais granulares de clusters downstream, consulte Mapping to Downstream Clusters (Mapeando para clusters downstream).
Selecione Create (Criar).
37.1.4.4.2.2 Criação do bundle – manual #
Obtenha o recurso Bundle:
curl -o os-upgrade-bundle.yaml https://raw.githubusercontent.com/suse-edge/fleet-examples/refs/tags/release-3.5.0/bundles/day2/system-upgrade-controller-plans/os-upgrade/os-upgrade-bundle.yamlEdite as configurações de destino do
Bundle. Emspec.targets, insira a lista dos destinos desejados. Por padrão, os recursosBundledesuse-edge/fleet-examplesNÃO são mapeados para clusters downstream.Para corresponder todos os clusters, altere o destino do
Bundlepadrão para:spec: targets: - clusterSelector: {}Se preferir uma seleção mais granular de clusters, consulte Mapping to Downstream Clusters (Mapeando para clusters downstream).
Aplique o recurso Bundle ao seu
cluster de gerenciamento:kubectl apply -f os-upgrade-bundle.yamlVisualize o recurso Bundle criado no namespace
fleet-default:kubectl get bundles -n fleet-default
37.1.4.4.3 Implantação do plano do SUC: fluxo de trabalho do GitOps de terceiros #
Em alguns casos de uso, talvez você queira incorporar os planos do
SUC de sistema operacional ao fluxo de trabalho do GitOps de
terceiros (por exemplo, o Flux).
Para obter os recursos de upgrade de sistema operacional que você precisa, primeiro determine a tag da versão do Edge do repositório suse-edge/fleet-examples que deseja usar.
Depois disso, os recursos estarão disponíveis em
fleets/day2/system-upgrade-controller-plans/os-upgrade,
em que:
plan-control-plane.yamlé um recurso do plano do SUC para nós do plano de controle.plan-worker.yamlé um recurso do plano do SUC para nós do worker.secret.yamlé um segredo que contém o scriptupgrade.sh, responsável por criar o systemd.service (Seção 37.1.4.1.1, “systemd.service”).config-map.yamlé um ConfigMap que armazena as configurações consumidas pelo scriptupgrade.sh.
Esses recursos do plano são interpretados pelo
System Upgrade Controller e devem ser implantados em cada
cluster downstream do qual você deseja fazer upgrade. Para obter informações
sobre a implantação do SUC, consulte a Seção 21.2, “Instalando o System Upgrade Controller”.
Para entender melhor como usar o fluxo de trabalho do GitOps para implantar os planos do SUC para upgrade de sistema operacional, consulte a visão geral (Seção 37.1.4.2, “Visão geral”).
37.1.5 Upgrade da versão do Kubernetes #
Esta seção aborda os upgrades do Kubernetes para clusters downstream que
NÃO foram criados por uma instância do
Rancher (Capítulo 5, Rancher). Para obter informações de
como fazer upgrade da versão do Kubernetes dos clusters criados pelo
Rancher, consulte Upgrading
and Rolling Back Kubernetes (Fazendo upgrade e rollback do
Kubernetes).
Esta seção descreve como fazer um upgrade do Kubernetes usando o Capítulo 8, Fleet e o Capítulo 21, System Upgrade Controller.
Os seguintes tópicos são abordados como parte desta seção:
Seção 37.1.5.1, “Componentes”: componentes adicionais usados pelo processo de upgrade.
Seção 37.1.5.2, “Visão geral”: visão geral do processo de upgrade.
Seção 37.1.5.3, “Requisitos”: requisitos do processo de upgrade.
Seção 37.1.5.4, “Upgrade do K8s: implantação do plano do SUC”: informações de como implantar os
planos do SUC, responsáveis por acionar o processo de upgrade.
37.1.5.1 Componentes #
Esta seção aborda os componentes personalizados que o processo de
upgrade do K8s usa com os componentes de "dia 2" padrão
(Seção 37.1.1, “Componentes”).
37.1.5.1.1 rke2-upgrade #
Imagem do contêiner responsável por fazer upgrade da versão do RKE2 de um nó específico.
Incluída em um pod criado pelo SUC com base no plano do SUC. O plano deve estar localizado em cada cluster que precisa de upgrade do RKE2.
Para obter mais informações sobre como a imagem
rke2-upgrade faz o upgrade, consulte a documentação upstream.
37.1.5.1.2 k3s-upgrade #
Imagem do contêiner responsável por fazer upgrade da versão do K3s de um nó específico.
Incluída em um pod criado pelo SUC com base no plano do SUC. O plano deve estar localizado em cada cluster que precisa de upgrade do K3s.
Para obter mais informações sobre como a imagem
k3s-upgrade faz o upgrade, consulte a documentação upstream.
37.1.5.2 Visão geral #
O upgrade de distribuições Kubernetes para nós de cluster downstream é feito
pelo Fleet e pelo System Upgrade Controller
(SUC).
O Fleet é usado para implantar e gerenciar
planos do SUC no cluster desejado.
Os planos do SUC são recursos
personalizados que descrevem as etapas que o SUC precisa seguir para execução de uma tarefa
específica em um conjunto de nós. Para ver um exemplo de como é um
plano do SUC, consulte o repositório
upstream.
Os planos do SUC do K8s são enviados a cada cluster por
meio da implantação de um recurso GitRepo ou Bundle em um espaço
de trabalho do Fleet específico. O Fleet recupera o
GitRepo/Bundle implantado e implanta seu conteúdo (os
planos do SUC do K8s) no(s) cluster(s) desejado(s).
Os recursos GitRepo/Bundle sempre são implantados no
cluster de gerenciamento. O uso do recurso
GitRepo ou Bundle depende do seu caso
de uso. Consulte a Seção 37.1.2, “Determinar seu caso de uso” para obter mais
informações.
Os planos do SUC do K8s descrevem o seguinte fluxo de
trabalho:
Sempre use o comando cordon nos nós antes dos upgrades do K8s.
Sempre faça upgrade dos nós do
control-planeantes dos nós doworker.Sempre faça upgrade dos nós do
control-planeum de cada vez, e dos nós doworkerdois nós de cada vez.
Depois que os planos do SUC do K8s forem implantados, o
fluxo de trabalho terá esta aparência:
O SUC reconcilia os
planos do SUC do K8simplantados e cria umKubernetes Jobem cada nó.Dependendo da distribuição Kubernetes, o job cria um pod que executa a imagem de contêiner do rke2-upgrade (Seção 37.1.5.1.1, “rke2-upgrade”) ou do k3s-upgrade (Seção 37.1.5.1.2, “k3s-upgrade”).
O pod criado vai percorrer o seguinte fluxo de trabalho:
Substitua o binário
rke2/k3sexistente no nó pelo da imagemrke2-upgrade/k3s-upgrade.Cancele o processo do
rke2/k3sem execução.
O cancelamento do processo do
rke2/k3saciona a reinicialização, o que inicia um novo processo que executa o binário atualizado, resultando em uma versão atualizada da distribuição Kubernetes.
Veja a seguir um diagrama da descrição acima:
37.1.5.3 Requisitos #
Faça backup da distribuição Kubernetes:
Para clusters RKE2, consulte a documentação sobre backup e restauração do RKE2.
Para clusters K3s, consulte a documentação sobre backup e restauração do K3s.
Garantir que as tolerâncias do plano do SUC correspondam às do nó: se os nós do cluster Kubernetes têm taints personalizados, adicione tolerâncias a esses taints nos planos do SUC. Por padrão, os planos do SUC têm tolerâncias apenas para nós do plano de controle. As tolerâncias padrão incluem:
CriticalAddonsOnly=true:NoExecute
node-role.kubernetes.io/control-plane:NoSchedule
node-role.kubernetes.io/etcd:NoExecute
NotaAs tolerâncias adicionais devem ser incluídas na seção
.spec.tolerationsde cada plano. Os planos do SUC relacionados ao upgrade de versões do Kubernetes estão disponíveis no repositório suse-edge/fleet-examples em:Para o RKE2:
fleets/day2/system-upgrade-controller-plans/rke2-upgradePara o K3s:
fleets/day2/system-upgrade-controller-plans/k3s-upgrade
Use os planos de uma tag de versão válida do repositório.
Um exemplo de definição de tolerâncias personalizadas para o plano do SUC de plano de controle do RKE2 tem esta aparência:
apiVersion: upgrade.cattle.io/v1 kind: Plan metadata: name: rke2-upgrade-control-plane spec: ... tolerations: # default tolerations - key: "CriticalAddonsOnly" operator: "Equal" value: "true" effect: "NoExecute" - key: "node-role.kubernetes.io/control-plane" operator: "Equal" effect: "NoSchedule" - key: "node-role.kubernetes.io/etcd" operator: "Equal" effect: "NoExecute" # custom toleration - key: "foo" operator: "Equal" value: "bar" effect: "NoSchedule" ...
37.1.5.4 Upgrade do K8s: implantação do plano do SUC #
Em ambientes que já passaram por upgrade usando esse procedimento, os usuários devem garantir que uma das seguintes etapas seja concluída:
Remover os planos do SUC que já foram implantados relacionados a versões de lançamento mais antigas do Edge do cluster downstream: para fazer isso, remova o cluster desejado da configuração de destino doGitRepo/Bundleexistente ou remova o recursoGitRepo/Bundlecompletamente.Reutilizar o recurso GitRepo/Bundle existente: para fazer isso, aponte a revisão do recurso para uma nova tag que inclua as instâncias do Fleet corretas para a versão desejada desuse-edge/fleet-examples.
Isso é feito para evitar conflitos entre os planos do SUC
de versões de lançamento mais antigas do Edge.
Se os usuários tentarem fazer upgrade e já houver planos do
SUC no cluster downstream, eles verão o seguinte erro no Fleet:
Not installed: Unable to continue with install: Plan <plan_name> in namespace <plan_namespace> exists and cannot be imported into the current release: invalid ownership metadata; annotation validation error..Conforme mencionado na Seção 37.1.5.2, “Visão geral”, os upgrades do
Kubernetes são feitos enviando os planos do SUC ao
cluster desejado de uma destas maneiras:
Recurso GitRepo do Fleet (Seção 37.1.5.4.1, “Implantação do plano do SUC: recurso GitRepo”)
Recurso Bundle do Fleet (Seção 37.1.5.4.2, “Implantação do plano do SUC – recurso Bundle”)
Para determinar o recurso que você deve usar, consulte a Seção 37.1.2, “Determinar seu caso de uso”.
Para casos de uso de implantação dos planos do SUC do K8s
de uma ferramenta GitOps de terceiros, consulte a Seção 37.1.5.4.3, “Implantação do plano do SUC: fluxo de trabalho do GitOps de terceiros”.
37.1.5.4.1 Implantação do plano do SUC: recurso GitRepo #
Um recurso GitRepo, que distribui os
planos do SUC do K8s necessários, pode ser implantado de
uma das seguintes maneiras:
Pela
IU do Rancher: Seção 37.1.5.4.1.1, “Criação do GitRepo: IU do Rancher” (quando oRancherestá disponível).Pela implantação manual do recurso (Seção 37.1.5.4.1.2, “Criação do GitRepo: manual”) no
cluster de gerenciamento.
Após a implantação, para monitorar o processo de upgrade do Kubernetes dos nós do cluster de destino, consulte a Seção 21.3, “Monitorando os planos do System Upgrade Controller”.
37.1.5.4.1.1 Criação do GitRepo: IU do Rancher #
Para criar um recurso GitRepo usando a IU do Rancher,
consulte a documentação
oficial do produto.
A equipe do Edge mantém instâncias do Fleet prontas para uso para ambas as distribuições Kubernetes rke2 e k3s. Dependendo do seu ambiente, é possível usar a instância do Fleet diretamente ou como gabarito.
Para casos de uso em que não há necessidade de incluir alterações
personalizadas nos planos do SUC que as instâncias do
Fleet envia, os usuários podem fazer referência a essas instâncias do Fleet
diretamente do repositório suse-edge/fleet-examples.
Nos casos em que as alterações personalizadas são necessárias (por exemplo, para adicionar tolerâncias personalizadas), os usuários devem fazer referência às instâncias do Fleet de um repositório separado, para que possam adicionas as alterações aos planos do SUC conforme necessário.
Exemplos de configuração do recurso GitRepo usando as
instâncias do Fleet do repositório
suse-edge/fleet-examples:
37.1.5.4.1.2 Criação do GitRepo: manual #
Obtenha o recurso GitRepo:
Para clusters RKE2:
curl -o rke2-upgrade-gitrepo.yaml https://raw.githubusercontent.com/suse-edge/fleet-examples/refs/tags/release-3.5.0/gitrepos/day2/rke2-upgrade-gitrepo.yamlPara clusters K3s:
curl -o k3s-upgrade-gitrepo.yaml https://raw.githubusercontent.com/suse-edge/fleet-examples/refs/tags/release-3.5.0/gitrepos/day2/k3s-upgrade-gitrepo.yaml
Edite a configuração do GitRepo e especifique a lista de destinos desejados em
spec.targets. Por padrão, os recursosGitRepodesuse-edge/fleet-examplesNÃO são mapeados para clusters downstream.Para corresponder todos os clusters, altere o destino do
GitRepopadrão para:spec: targets: - clusterSelector: {}Se preferir uma seleção mais granular de clusters, consulte Mapping to Downstream Clusters (Mapeando para clusters downstream).
Aplique os recursos GitRepo ao
cluster de gerenciamento:# RKE2 kubectl apply -f rke2-upgrade-gitrepo.yaml # K3s kubectl apply -f k3s-upgrade-gitrepo.yamlVisualize o recurso GitRepo criado no namespace
fleet-default:# RKE2 kubectl get gitrepo rke2-upgrade -n fleet-default # K3s kubectl get gitrepo k3s-upgrade -n fleet-default # Example output NAME REPO COMMIT BUNDLEDEPLOYMENTS-READY STATUS k3s-upgrade https://github.com/suse-edge/fleet-examples.git fleet-default 0/0 rke2-upgrade https://github.com/suse-edge/fleet-examples.git fleet-default 0/0
37.1.5.4.2 Implantação do plano do SUC – recurso Bundle #
O recurso Bundle, que envia os
planos do SUC de upgrade do Kubernetes necessários, pode
ser implantado de uma das seguintes maneiras:
Pela
IU do Rancher: Seção 37.1.5.4.2.1, “Criação do bundle – IU do Rancher” (quando oRancherestá disponível).Pela implantação manual do recurso (Seção 37.1.5.4.2.2, “Criação do bundle – manual”) no
cluster de gerenciamento.
Após a implantação, para monitorar o processo de upgrade do Kubernetes dos nós do cluster de destino, consulte a Seção 21.3, “Monitorando os planos do System Upgrade Controller”.
37.1.5.4.2.1 Criação do bundle – IU do Rancher #
A equipe do Edge mantém bundles prontos para uso para ambas as distribuições Kubernetes rke2 e k3s. Dependendo do seu ambiente, é possível usar os bundles diretamente ou como gabaritos.
Para criar um bundle pela IU do Rancher:
No canto superior esquerdo, clique em ☰ → Continuous Delivery (Entrega contínua).
Vá para Advanced > Bundles (Avançado > Bundles).
Selecione Create from YAML (Criar do YAML).
Nesse local, você pode criar o bundle de uma das seguintes maneiras:
NotaHá casos de uso em que você precisa incluir alterações personalizadas nos
planos do SUCque o bundle envia (por exemplo, para adicionar tolerâncias personalizadas). Inclua essas alterações no bundle que será gerado pelas etapas a seguir.Copie manualmente o conteúdo do bundle para RKE2 ou K3s de
suse-edge/fleet-examplespara a página Create from YAML (Criar do YAML).Clone o repositório suse-edge/fleet-examples da tag da versão desejada e selecione a opção Read from File (Ler arquivo) na página Create from YAML (Criar do YAML). Dessa página, navegue até o bundle necessário (
bundles/day2/system-upgrade-controller-plans/rke2-upgrade/plan-bundle.yamlpara RKE2 ebundles/day2/system-upgrade-controller-plans/k3s-upgrade/plan-bundle.yamlpara K3s). Esse procedimento preencherá automaticamente a página Create from YAML (Criar do YAML) com o conteúdo do bundle.
Altere os clusters de destino para o
Bundle:Para corresponder todos os clusters downstream, altere o bundle padrão
.spec.targetspara:spec: targets: - clusterSelector: {}Para mapeamentos mais granulares de clusters downstream, consulte Mapping to Downstream Clusters (Mapeando para clusters downstream).
Selecione Create (Criar).
37.1.5.4.2.2 Criação do bundle – manual #
Obtenha os recursos Bundle:
Para clusters RKE2:
curl -o rke2-plan-bundle.yaml https://raw.githubusercontent.com/suse-edge/fleet-examples/refs/tags/release-3.5.0/bundles/day2/system-upgrade-controller-plans/rke2-upgrade/plan-bundle.yamlPara clusters K3s:
curl -o k3s-plan-bundle.yaml https://raw.githubusercontent.com/suse-edge/fleet-examples/refs/tags/release-3.5.0/bundles/day2/system-upgrade-controller-plans/k3s-upgrade/plan-bundle.yaml
Edite as configurações de destino do
Bundle. Emspec.targets, insira a lista dos destinos desejados. Por padrão, os recursosBundledesuse-edge/fleet-examplesNÃO são mapeados para clusters downstream.Para corresponder todos os clusters, altere o destino do
Bundlepadrão para:spec: targets: - clusterSelector: {}Se preferir uma seleção mais granular de clusters, consulte Mapping to Downstream Clusters (Mapeando para clusters downstream).
Aplique os recursos Bundle ao
cluster de gerenciamento:# For RKE2 kubectl apply -f rke2-plan-bundle.yaml # For K3s kubectl apply -f k3s-plan-bundle.yamlVisualize o recurso Bundle criado no namespace
fleet-default:# For RKE2 kubectl get bundles rke2-upgrade -n fleet-default # For K3s kubectl get bundles k3s-upgrade -n fleet-default # Example output NAME BUNDLEDEPLOYMENTS-READY STATUS k3s-upgrade 0/0 rke2-upgrade 0/0
37.1.5.4.3 Implantação do plano do SUC: fluxo de trabalho do GitOps de terceiros #
Em alguns casos de uso, talvez você queira incorporar os planos do
SUC de upgrade do Kubernetes ao fluxo de trabalho do GitOps de
terceiros (por exemplo, o Flux).
Para obter os recursos de upgrade do K8s upgrade que você precisa, primeiro determine a tag da versão do Edge do repositório suse-edge/fleet-examples que deseja usar.
Depois disso, os recursos estarão em:
Para ugrade do cluster RKE2:
Para os nós do
control-plane:fleets/day2/system-upgrade-controller-plans/rke2-upgrade/plan-control-plane.yamlPara os nós de
worker:fleets/day2/system-upgrade-controller-plans/rke2-upgrade/plan-worker.yaml
Para upgrade do cluster K3s:
Para os nós de
control-plane:fleets/day2/system-upgrade-controller-plans/k3s-upgrade/plan-control-plane.yamlPara os nós de
worker:fleets/day2/system-upgrade-controller-plans/k3s-upgrade/plan-worker.yaml
Esses recursos do plano são interpretados pelo
System Upgrade Controller e devem ser implantados em cada
cluster downstream do qual você deseja fazer upgrade. Para obter informações
sobre a implantação do SUC, consulte a Seção 21.2, “Instalando o System Upgrade Controller”.
Para entender melhor como usar o fluxo de trabalho do GitOps para implantar
os planos do SUC para upgrade de versão
do Kubernetes, consulte a visão geral (Seção 37.1.5.2, “Visão geral”) do procedimento de
atualização com o Fleet.
37.1.6 Upgrade do gráfico Helm #
Esta seção aborda as seguintes partes:
Seção 37.1.6.1, “Preparação para ambientes air-gapped”: armazena informações sobre como enviar gráficos e imagens OCI relacionados ao Edge para seu registro particular.
Seção 37.1.6.2, “Procedimento de upgrade”: armazena informações sobre diversos casos de uso de upgrade de gráficos Helm e o respectivo procedimento de upgrade.
37.1.6.1 Preparação para ambientes air-gapped #
37.1.6.1.1 Garantir que você tenha acesso ao Fleet por gráfico Helm #
Dependendo da compatibilidade do seu ambiente, você poderá seguir uma destas opções:
Hospede os recursos do Fleet do seu gráfico em um servidor Git local que possa ser acessado pelo
cluster de gerenciamento.Use a CLI do Fleet para converter um gráfico Helm em bundle que você possa usar diretamente, sem precisar hospedá-lo. É possível recuperar a CLI do Fleet da página da versão. Para usuários do Mac, há um Homebrew Formulae fleet-cli.
37.1.6.1.2 Encontrar os ativos necessários à sua versão de lançamento do Edge #
Vá para a página de versões do "dia 2" e localize a versão do Edge para a qual você quer fazer upgrade do gráfico e clique em Assets (Ativos).
Na seção "Assets" (Ativos), faça download dos seguintes arquivos:
Arquivo de versão
Descrição
edge-save-images.sh
Obtém as imagens especificadas no arquivo
edge-release-images.txte as compacta em um arquivo ".tar.gz".edge-save-oci-artefacts.sh
Obtém as imagens de gráfico OCI relacionadas à versão especifica do Edge e as compacta em um arquivo ".tar.gz".
edge-load-images.sh
Carrega as imagens de um arquivo ".tar.gz", faz a remarcação e as envia a um registro particular.
edge-load-oci-artefacts.sh
Detecta o diretório que contém os pacotes ".tgz" de gráficos OCI do Edge e os carrega em um registro particular.
edge-release-helm-oci-artefacts.txt
Contém uma lista de imagens de gráfico OCI relacionadas a uma versão específica do Edge.
edge-release-images.txt
Contém uma lista de imagens relacionadas a uma versão específica do Edge.
37.1.6.1.3 Criar o arquivo de imagens da versão do Edge #
Em uma máquina com acesso à Internet:
Torne o
edge-save-images.shexecutável:chmod +x edge-save-images.shGere o arquivo de imagens:
./edge-save-images.sh --source-registry registry.suse.comEsse procedimento cria um arquivo pronto para carregamento chamado
edge-images.tar.gz.NotaSe a opção
-i|--imagesfoi especificada, o nome do arquivo pode ser diferente.Copie esse arquivo para sua máquina air-gapped:
scp edge-images.tar.gz <user>@<machine_ip>:/path
37.1.6.1.4 Criar o arquivo de imagens de gráfico OCI do Edge #
Em uma máquina com acesso à Internet:
Torne o
edge-save-oci-artefacts.shexecutável:chmod +x edge-save-oci-artefacts.shGere o arquivo de imagens de gráfico OCI:
./edge-save-oci-artefacts.sh --source-registry registry.suse.comEsse procedimento cria um arquivo chamado
oci-artefacts.tar.gz.NotaSe a opção
-a|--archivefoi especificada, o nome do arquivo pode ser diferente.Copie esse arquivo para sua máquina air-gapped:
scp oci-artefacts.tar.gz <user>@<machine_ip>:/path
37.1.6.1.5 Carregar as imagens da versão do Edge para sua máquina air-gapped #
Na máquina air-gapped:
Faça login no seu registro particular (se necessário):
podman login <REGISTRY.YOURDOMAIN.COM:PORT>Torne o
edge-load-images.shexecutável:chmod +x edge-load-images.shExecute o script, especificando o arquivo já copiado
edge-images.tar.gz:./edge-load-images.sh --source-registry registry.suse.com --registry <REGISTRY.YOURDOMAIN.COM:PORT> --images edge-images.tar.gzNotaDesse modo, todas as imagens do
edge-images.tar.gzserão carregadas, remarcadas e enviadas ao registro especificado na opção--registry.
37.1.6.1.6 Carregar as imagens de gráfico OCI do Edge em sua máquina air-gapped #
Na máquina air-gapped:
Faça login no seu registro particular (se necessário):
podman login <REGISTRY.YOURDOMAIN.COM:PORT>Torne o
edge-load-oci-artefacts.shexecutável:chmod +x edge-load-oci-artefacts.shDescompacte o arquivo
oci-artefacts.tar.gzcopiado:tar -xvf oci-artefacts.tar.gzIsso cria um diretório com o gabarito de nomenclatura
edge-release-oci-tgz-<data>.Especifique esse diretório no script
edge-load-oci-artefacts.shpara carregar as imagens de gráfico OCI do Edge em seu registro particular:NotaEsse script assume que a CLI
helmfoi pré-instalada em seu ambiente. Para obter instruções de instalação do Helm, consulte Installing Helm (Instalando o Helm)../edge-load-oci-artefacts.sh --archive-directory edge-release-oci-tgz-<date> --registry <REGISTRY.YOURDOMAIN.COM:PORT> --source-registry registry.suse.com
37.1.6.1.7 Configurar o registro particular na distribuição Kubernetes #
Para RKE2, consulte Private Registry Configuration (Configuração de registro particular)
Para K3s, consulte Private Registry Configuration (Configuração de registro particular)
37.1.6.2 Procedimento de upgrade #
Esta seção tem como foco os seguintes casos de uso do procedimento de upgrade do Helm:
Não é possível fazer upgrade confiável de gráficos Helm implantados manualmente. Sugerimos reimplantá-los usando o método da Seção 37.1.6.2.1, “Eu tenho um novo cluster e desejo implantar e gerenciar um gráfico Helm do Edge”.
37.1.6.2.1 Eu tenho um novo cluster e desejo implantar e gerenciar um gráfico Helm do Edge #
Esta seção aborda o seguinte:
37.1.6.2.1.1 Preparar os recursos do Fleet para seu gráfico #
Adquira os recursos do Fleet do gráfico com base na tag da versão do Edge que deseja usar.
Navegue até a instância do Fleet do gráfico Helm (
fleets/day2/chart-templates/<gráfico>).Se você pretende usar um fluxo de trabalho do GitOps, copie o diretório do Fleet do gráfico para o repositório Git do qual você vai executar o GitOps.
Opcionalmente, se o gráfico Helm exigir configurações em seus valores, edite a configuração
.helm.valuesno arquivofleet.yamldo diretório copiado.Opcionalmente, pode haver casos de uso em que você tenha que adicionar outros recursos à instância do Fleet do seu gráfico para que se adapte melhor ao seu ambiente. Para obter informações de como aprimorar o diretório do Fleet, consulte Git Repository Contents (Conteúdo do repositório Git).
Em alguns casos, o tempo limite padrão que o Fleet usa nas operações do Helm pode ser insuficiente e resultar no seguinte erro:
failed pre-install: context deadline exceededNesses casos, adicione a propriedade timeoutSeconds
à configuração helm do arquivo
fleet.yaml.
Esta é a aparência de um exemplo de
gráfico Helm do longhorn:
Estrutura de repositórios Git do usuário:
<user_repository_root> ├── longhorn │ └── fleet.yaml └── longhorn-crd └── fleet.yamlConteúdo do
fleet.yamlpreenchido com os dados doLonghorndo usuário:defaultNamespace: longhorn-system helm: # timeoutSeconds: 10 releaseName: "longhorn" chart: "longhorn" repo: "https://charts.rancher.io/" version: "1.10.1" takeOwnership: true # custom chart value overrides values: # Example for user provided custom values content defaultSettings: deletingConfirmationFlag: true # https://fleet.rancher.io/bundle-diffs diff: comparePatches: - apiVersion: apiextensions.k8s.io/v1 kind: CustomResourceDefinition name: engineimages.longhorn.io operations: - {"op":"remove", "path":"/status/conditions"} - {"op":"remove", "path":"/status/storedVersions"} - {"op":"remove", "path":"/status/acceptedNames"} - apiVersion: apiextensions.k8s.io/v1 kind: CustomResourceDefinition name: nodes.longhorn.io operations: - {"op":"remove", "path":"/status/conditions"} - {"op":"remove", "path":"/status/storedVersions"} - {"op":"remove", "path":"/status/acceptedNames"} - apiVersion: apiextensions.k8s.io/v1 kind: CustomResourceDefinition name: volumes.longhorn.io operations: - {"op":"remove", "path":"/status/conditions"} - {"op":"remove", "path":"/status/storedVersions"} - {"op":"remove", "path":"/status/acceptedNames"}NotaEstes são apenas valores de exemplo usados para ilustrar as configurações comuns no gráfico do
longhorn. Eles NÃO devem ser considerados diretrizes de implantação para o gráfico dolonghorn.
37.1.6.2.1.2 Implantar o Fleet para seu gráfico #
Você pode implantar a instância do Fleet para seu gráfico usando o GitRepo (Seção 37.1.6.2.1.2.1, “GitRepo”) ou o bundle (Seção 37.1.6.2.1.2.2, “Bundle”).
Durante a implantação do Fleet, se você receber a mensagem
Modified (Modificado), adicione uma entrada
comparePatches correspondente à seção
diff do Fleet. Para obter mais informações, consulte
Generating Diffs to
Ignore Modified GitRepos (Gerando diffs para ignorar GitRepos
modificados).
37.1.6.2.1.2.1 GitRepo #
O recurso GitRepo do Fleet armazena as informações sobre como acessar os recursos do Fleet do seu gráfico e a quais clusters ele precisa aplicar esses recursos.
É possível implantar o recurso GitRepo usando a IU
do Rancher ou, manualmente, implantando o
recurso no cluster de gerenciamento.
Exemplo de recurso GitRepo do Longhorn para implantação manual:
apiVersion: fleet.cattle.io/v1alpha1
kind: GitRepo
metadata:
name: longhorn-git-repo
namespace: fleet-default
spec:
# If using a tag
# revision: user_repository_tag
#
# If using a branch
# branch: user_repository_branch
paths:
# As seen in the 'Prepare your Fleet resources' example
- longhorn
- longhorn-crd
repo: user_repository_url
targets:
# Match all clusters
- clusterSelector: {}37.1.6.2.1.2.2 Bundle #
Os recursos Bundle armazenam os
recursos brutos do Kubernetes que o Fleet precisa implantar. Normalmente, a
recomendação é aplicar a abordagem do GitRepo, mas para
casos de uso em que o ambiente é air-gapped e não oferece suporte a um
servidor Git local, os Bundles podem ajudar na propagação
do Fleet do gráfico Helm aos clusters de destino.
É possível implantar um Bundle pela IU do Rancher
(Continuous Delivery → Advanced → Bundles → Create from
YAML (Entrega contínua → Avançado → Bundles → Criar do YAML)) ou
pela implantação manual do recurso Bundle no namespace
correto do Fleet. Para obter informações sobre os namespaces do Fleet,
consulte a documentação
upstream.
É possível criar Bundles para gráficos Helm do Edge
usando a abordagem Converter
um gráfico Helm em bundle do Fleet.
Veja a seguir um exemplo de como criar um recurso Bundle
com base nos gabaritos de instância Fleet longhorn
e longhorn-crd
do gráfico Helm e implantar manualmente esse bundle no cluster de
gerenciamento.
Para ilustrar o fluxo de trabalho, o exemplo a seguir usa a estrutura de diretório suse-edge/fleet-examples.
Navegue até o gabarito de gráfico longhorn do Fleet:
cd fleets/day2/chart-templates/longhorn/longhornCrie um arquivo
targets.yamlpara instruir o Fleet sobre os clusters em que ele deve implantar o gráfico Helm:cat > targets.yaml <<EOF targets: # Matches all downstream clusters - clusterSelector: {} EOFPara uma seleção mais granular de clusters downstream, consulte Mapping to Downstream Clusters (Mapeando para clusters downstream).
Converta o gráfico Helm
Longhorndo Fleet em um recurso bundle usando fleet-cli.NotaÉ possível recuperar a CLI do Fleet da página Assets (Ativos) da versão (
fleet-linux-amd64).Para usuários do Mac, existe um Homebrew Formulae fleet-cli.
fleet apply --compress --targets-file=targets.yaml -n fleet-default -o - longhorn-bundle > longhorn-bundle.yamlNavegue até o gabarito de gráfico longhorn-crd do Fleet:
cd fleets/day2/chart-templates/longhorn/longhorn-crdCrie um arquivo
targets.yamlpara instruir o Fleet sobre os clusters em que ele deve implantar o gráfico Helm:cat > targets.yaml <<EOF targets: # Matches all downstream clusters - clusterSelector: {} EOFConverta o gráfico Helm
Longhorn CRDdo Fleet em um recurso bundle usando fleet-cli.fleet apply --compress --targets-file=targets.yaml -n fleet-default -o - longhorn-crd-bundle > longhorn-crd-bundle.yamlImplante os arquivos
longhorn-bundle.yamlelonghorn-crd-bundle.yamlnocluster de gerenciamento:kubectl apply -f longhorn-crd-bundle.yaml kubectl apply -f longhorn-bundle.yaml
Siga estas etapas para garantir que o SUSE Storage seja
implantado em todos os clusters downstream especificados.
37.1.6.2.1.3 Gerenciar o gráfico Helm implantado #
Após a implantação com o Fleet, para fazer upgrade dos gráficos Helm, consulte a Seção 37.1.6.2.2, “Quero fazer upgrade de um gráfico Helm gerenciado pelo Fleet”.
37.1.6.2.2 Quero fazer upgrade de um gráfico Helm gerenciado pelo Fleet #
Determine a versão para a qual você precisa fazer upgrade do seu gráfico para que ele fique compatível com o lançamento desejado do Edge. Você encontra a versão do gráfico Helm por lançamento do Edge nas Notas de lançamento (Seção 53.1, “Resumo”).
No repositório Git monitorado pelo Fleet, edite o arquivo
fleet.yamldo gráfico Helm com a versão e o repositório corretos do gráfico conforme as Notas de lançamento (Seção 53.1, “Resumo”).Depois de confirmar e enviar as alterações ao repositório, será acionado um upgrade do gráfico Helm desejado.
37.1.6.2.3 Quero fazer upgrade de um gráfico Helm implantado pelo EIB #
O Capítulo 11, Edge Image Builder implanta gráficos Helm criando um recurso
HelmChart e usando o helm-controller
introduzido pelo recurso de integração do Helm RKE2/K3s.
Para garantir que o upgrade do gráfico Helm implantado pelo
EIB seja feito com sucesso, os usuários precisam fazer
upgrade dos respectivos recursos HelmChart.
Veja a seguir informações sobre:
A visão geral (Seção 37.1.6.2.3.1, “Visão geral”) do processo de upgrade.
As etapas de upgrade necessárias (Seção 37.1.6.2.3.2, “Etapas de upgrade”).
Um exemplo (Seção 37.1.6.2.3.3, “Exemplo”) que demonstra o upgrade de um gráfico Longhorn usando o método explicado.
Como usar o processo de upgrade com uma ferramenta GitOps diferente (Seção 37.1.6.2.3.4, “Upgrade do gráfico Helm usando uma ferramenta GitOps de terceiros”).
37.1.6.2.3.1 Visão geral #
O upgrade dos gráficos Helm que são implantados pelo EIB
é feito por uma instância do Fleet chamada eib-charts-upgrader.
Essa instância do Fleet processa os dados fornecidos pelo usuário para atualizar um conjunto específico de recursos
HelmChart.
A atualização desses recursos aciona o helm-controller,
que faz upgrade dos gráficos Helm
associados aos recursos HelmChart modificados.
O usuário precisa apenas:
Obter localmente os arquivos para cada gráfico Helm que precisa de upgrade.
Especificar esses arquivos no script generate-chart-upgrade-data.sh
generate-chart-upgrade-data.sh, que incluirá os dados dos arquivos na instância do Fleeteib-charts-upgrader.Implantar a instância do Fleet
eib-charts-upgraderno respectivocluster de gerenciamento. Isso é feito por um recursoGitRepoouBundle.
Após a implantação, o eib-charts-upgrader, com ajuda do
Fleet, enviará os recursos para o cluster downstream desejado.
Esses recursos incluem:
Um conjunto de
segredoscom os dados do gráfico Helm fornecidos pelo usuário.Um
Kubernetes Jobpara implantar opodque vai montar ossegredosjá mencionados e, com base neles, aplicar o patch aos recursos HelmChart correspondentes.
Como já foi mencionado, isso acionará o helm-controller,
que faz upgrade do gráfico Helm real.
Veja a seguir um diagrama da descrição acima:
37.1.6.2.3.2 Etapas de upgrade #
Clone o repositório
suse-edge/fleet-examplesda tag da versão correta.Crie um diretório para armazenar um ou mais arquivos dos gráficos Helm enviados.
mkdir archivesDentro do diretório do arquivo recém-criado, extraia os arquivos dos gráficos Helm dos quais você deseja fazer upgrade:
cd archives helm pull [chart URL | repo/chartname] # Alternatively if you want to pull a specific version: # helm pull [chart URL | repo/chartname] --version 0.0.0Em Assets (Ativos) da tag da versão desejada, faça download do script
generate-chart-upgrade-data.sh.Execute o script
generate-chart-upgrade-data.sh:chmod +x ./generate-chart-upgrade-data.sh ./generate-chart-upgrade-data.sh --archive-dir /foo/bar/archives/ --fleet-path /foo/bar/fleet-examples/fleets/day2/eib-charts-upgraderPara cada arquivo de gráfico no diretório
--archive-dir, o script gera um arquivoYAML de segredo do Kubernetescom os dados de upgrade do gráfico e o armazena no diretóriobase/secretsda instância do Fleet especificada por--fleet-path.O script
generate-chart-upgrade-data.shtambém aplica modificações adicionais à instância do Fleet para garantir que os arquivosYAML de segredo do Kubernetesgerados sejam corretamente usados pela carga de trabalho implantada pelo Fleet.ImportanteOs usuários não devem fazer alterações no conteúdo que é gerado pelo script
generate-chart-upgrade-data.sh.
As etapas abaixo dependem do ambiente que está em execução:
Para um ambiente com suporte a GitOps (por exemplo, não air-gapped ou air-gapped, mas com suporte a servidor Git local):
Copie a instância do Fleet
fleets/day2/eib-charts-upgraderpara o repositório que você vai usar com o GitOps.NotaGaranta que o Fleet inclua as alterações feitas pelo script
generate-chart-upgrade-data.sh.Configure o recurso
GitRepoque será usado para enviar todos os recursos da instância do Fleeteib-charts-upgrader.Para configuração e implantação do
GitRepopela IU do Rancher, consulte Accessing Fleet in the Rancher UI (Acessando o Fleet na IU do Racher).Para configuração e implantação manuais do
GitRepo, consulte Creating a Deployment (Criando uma implantação).
Para um ambiente sem suporte a GitOps (por exemplo, air-gapped que não permite o uso de servidor Git local):
Faça download do binário
fleet-clida página darancher/fleetversão (fleet-linux-amd64para Linux). Para usuários do Mac, é possível usar o Homebrew Formulae disponível: fleet-cli.Navegue até a instância do Fleet
eib-charts-upgrader:cd /foo/bar/fleet-examples/fleets/day2/eib-charts-upgraderCrie um arquivo
targets.yamlpara instruir o Fleet sobre onde implantar seus recursos:cat > targets.yaml <<EOF targets: # To match all downstream clusters - clusterSelector: {} EOFPara obter informações sobre como mapear clusters de destino, consulte a documentação upstream.
Use
fleet-clipara converter o Fleet em um recursoBundle:fleet apply --compress --targets-file=targets.yaml -n fleet-default -o - eib-charts-upgrade > bundle.yamlIsso cria um bundle (
bundle.yaml) para armazenar todos os recursos usados como gabaritos da instância do Fleeteib-charts-upgrader.Para obter mais informações sobre o comando
fleet apply, consulte fleet apply.Para obter mais informações sobre como converter instâncias do Fleet em bundles, consulte Convert a Helm Chart into a Bundle (Converter um gráfico Helm em bundle).
Implante o
Bundle. É possível fazer isso de uma destas duas maneiras:Pela IU do Rancher: navegue até Continuous Delivery → Advanced → Bundles → Create from YAML (Entrega contínua → Avançado → Bundles → Criar do YAML) e cole o conteúdo do
bundle.yamlou clique na opçãoRead from File(Ler arquivo) e especifique o arquivo.Manualmente: implante o arquivo
bundle.yamlmanualmente nocluster de gerenciamento.
A execução dessas etapas resulta na implantação bem-sucedida do recurso
GitRepo/Bundle. O Fleet seleciona o recurso, e o conteúdo
dele é implantado nos clusters de destino que o usuário especificou nas
etapas anteriores. Para obter uma visão geral do processo, consulte a Seção 37.1.6.2.3.1, “Visão geral”.
Para obter informações sobre como acompanhar o processo de upgrade, consulte a Seção 37.1.6.2.3.3, “Exemplo”.
Após a verificação bem-sucedida do upgrade do gráfico, remova o recurso
Bundle/GitRepo.
Isso removerá os recursos de upgrade que não são mais necessários do cluster
downstream, garantindo que não haja conflitos com versões
futuras.
37.1.6.2.3.3 Exemplo #
No exemplo a seguir, demonstramos como fazer upgrade de um gráfico Helm
implantado pelo EIB de uma versão para outra em um
cluster downstream. Observe que as versões usadas neste
exemplo não são recomendações. Para
recomendações de versão específicas a um lançamento do Edge, consulte as
Notas de lançamento (Seção 53.1, “Resumo”).
Caso de uso:
Um cluster chamado
doc-exampleexecuta uma versão mais antiga do Longhorn.O cluster foi implantado pelo EIB usando o seguinte trecho de definição da imagem:
kubernetes: helm: charts: - name: longhorn-crd repositoryName: rancher-charts targetNamespace: longhorn-system createNamespace: true version: 104.2.0+up1.7.1 installationNamespace: kube-system - name: longhorn repositoryName: rancher-charts targetNamespace: longhorn-system createNamespace: true version: 104.2.0+up1.7.1 installationNamespace: kube-system repositories: - name: rancher-charts url: https://charts.rancher.io/ ...É necessário fazer upgrade do
SUSE Storagepara uma versão compatível com a do Edge 3.5, ou seja, o upgrade deve ser feito para a versão1.10.1.Presume-se que o
cluster de gerenciamentoresponsável pelo gerenciamento dodoc-exampleseja air-gapped, sem suporte a servidor Git local e com uma instalação ativa do Rancher.
Siga as etapas de upgrade (Seção 37.1.6.2.3.2, “Etapas de upgrade”):
Clone o repositório
suse-edge/fleet-exampleda tagrelease-3.5.0.git clone -b release-3.5.0 https://github.com/suse-edge/fleet-examples.gitCrie um diretório para armazenar o arquivo de upgrade do
Longhorn.mkdir archivesExtraia a versão desejada do arquivo de gráficos do
Longhorn:# First add the Rancher Helm chart repository helm repo add rancher-charts https://charts.rancher.io/ # Pull the Longhorn 1.10.1 chart archive helm pull oci://dp.apps.rancher.io/charts/suse-storage --version 1.10.1Fora do diretório
archives, faça download do scriptgenerate-chart-upgrade-data.shda tag da versão dosuse-edge/fleet-examples.A configuração do diretório deve ter uma aparência como esta:
. ├── archives │ └── longhorn-1.10.1.tgz ├── fleet-examples ... │ ├── fleets │ │ ├── day2 | | | ├── ... │ │ │ ├── eib-charts-upgrader │ │ │ │ ├── base │ │ │ │ │ ├── job.yaml │ │ │ │ │ ├── kustomization.yaml │ │ │ │ │ ├── patches │ │ │ │ │ │ └── job-patch.yaml │ │ │ │ │ ├── rbac │ │ │ │ │ │ ├── cluster-role-binding.yaml │ │ │ │ │ │ ├── cluster-role.yaml │ │ │ │ │ │ ├── kustomization.yaml │ │ │ │ │ │ └── sa.yaml │ │ │ │ │ └── secrets │ │ │ │ │ ├── eib-charts-upgrader-script.yaml │ │ │ │ │ └── kustomization.yaml │ │ │ │ ├── fleet.yaml │ │ │ │ └── kustomization.yaml │ │ │ └── ... │ └── ... └── generate-chart-upgrade-data.shExecute o script
generate-chart-upgrade-data.sh:# First make the script executable chmod +x ./generate-chart-upgrade-data.sh # Then execute the script ./generate-chart-upgrade-data.sh --archive-dir ./archives --fleet-path ./fleet-examples/fleets/day2/eib-charts-upgraderA estrutura de diretórios após a execução do script deve ser parecida com esta:
. ├── archives │ └── longhorn-1.10.1.tgz ├── fleet-examples ... │ ├── fleets │ │ ├── day2 │ │ │ ├── ... │ │ │ ├── eib-charts-upgrader │ │ │ │ ├── base │ │ │ │ │ ├── job.yaml │ │ │ │ │ ├── kustomization.yaml │ │ │ │ │ ├── patches │ │ │ │ │ │ └── job-patch.yaml │ │ │ │ │ ├── rbac │ │ │ │ │ │ ├── cluster-role-binding.yaml │ │ │ │ │ │ ├── cluster-role.yaml │ │ │ │ │ │ ├── kustomization.yaml │ │ │ │ │ │ └── sa.yaml │ │ │ │ │ └── secrets │ │ │ │ │ ├── eib-charts-upgrader-script.yaml │ │ │ │ │ ├── kustomization.yaml │ │ │ │ │ ├── longhorn-VERSION.yaml - secret created by the generate-chart-upgrade-data.sh script │ │ │ │ │ └── longhorn-crd-VERSION.yaml - secret created by the generate-chart-upgrade-data.sh script │ │ │ │ ├── fleet.yaml │ │ │ │ └── kustomization.yaml │ │ │ └── ... │ └── ... └── generate-chart-upgrade-data.shOs arquivos alterados no Git devem ter aparência similar a esta:
Changes not staged for commit: (use "git add <file>..." to update what will be committed) (use "git restore <file>..." to discard changes in working directory) modified: fleets/day2/eib-charts-upgrader/base/patches/job-patch.yaml modified: fleets/day2/eib-charts-upgrader/base/secrets/kustomization.yaml Untracked files: (use "git add <file>..." to include in what will be committed) fleets/day2/eib-charts-upgrader/base/secrets/longhorn-VERSION.yaml fleets/day2/eib-charts-upgrader/base/secrets/longhorn-crd-VERSION.yamlCrie um
Bundlepara a instância do Fleeteib-charts-upgrader:Primeiro, navegue até o Fleet:
cd ./fleet-examples/fleets/day2/eib-charts-upgraderEm seguida, crie um arquivo
targets.yaml:cat > targets.yaml <<EOF targets: - clusterName: doc-example EOFDepois disso, use o binário
fleet-clipara converter a instância do Fleet em um bundle:fleet apply --compress --targets-file=targets.yaml -n fleet-default -o - eib-charts-upgrade > bundle.yamlAgora transfira o
bundle.yamlpara a máquina docluster de gerenciamento.
Implante o bundle usando a IU do Rancher:
Figura 37.1: Implantar o bundle usando a IU do Rancher #Agora selecione Read from File (Ler arquivo) e encontre o arquivo
bundle.yamlno sistema.Isso preencherá automaticamente o
Bundlena IU do Rancher.Selecione Create (Criar).
Após a implantação bem-sucedida, o bundle terá uma aparência similar a esta:
Figura 37.2: Bundle implantado com sucesso #
Após a implantação bem-sucedida do Bundle, monitore o
processo de upgrade da seguinte maneira:
Consulte os registros do
pod de upgrade:Agora consulte os registros do pod criado pelo helm-controller para o upgrade:
O nome do pod seguirá o seguinte gabarito:
helm-install-longhorn-<sufixo-aleatório>O pod estará no namespace em que o recurso
HelmChartfoi implantado. No nosso caso, o namespace ékube-system.Figura 37.3: Registros do gráfico do Longhorn atualizado com sucesso #
Verifique se a versão do
HelmChartfoi atualizada navegando até a seçãoHelmChartsdo Rancher (More Resources → HelmCharts"Mais recursos → HelmCharts"). Selecione o namespace em que o gráfico foi implantado; que, neste exemplo, ékube-system.Por fim, verifique se os pods do Longhorn estão em execução.
Depois de fazer as validações acima, é seguro pressupor que o upgrade do
gráfico Helm do Longhorn tenha sido feito para a versão
1.10.1.
37.1.6.2.3.4 Upgrade do gráfico Helm usando uma ferramenta GitOps de terceiros #
Em alguns casos de uso, os usuários talvez queiram seguir esse procedimento
de upgrade com um fluxo de trabalho do GitOps diferente do Fleet (por
exemplo, Flux).
Para gerar os recursos necessários ao procedimento de upgrade, você pode
usar o script generate-chart-upgrade-data.sh para
preencher a instância do Fleet eib-charts-upgrader com os
dados fornecidos pelo usuário. Para obter mais informações sobre como fazer
isso, consulte a Seção 37.1.6.2.3.2, “Etapas de upgrade”.
Com a configuração completa, você pode usar o kustomize para gerar uma solução totalmente funcional para ser implantada no seu cluster:
cd /foo/bar/fleets/day2/eib-charts-upgrader
kustomize build .Para incluir a solução no fluxo de trabalho do GitOps, remova o arquivo
fleet.yaml e use o que sobrou como configuração válida do
Kustomize. Lembre-se de executar primeiro o script
generate-chart-upgrade-data.sh para que ele possa
preencher a configuração do Kustomize com os dados dos
gráficos Helm para o qual você quer fazer upgrade.
Para saber qual é a finalidade de uso desse fluxo de trabalho, consulte a Seção 37.1.6.2.3.1, “Visão geral” e a Seção 37.1.6.2.3.2, “Etapas de upgrade”.
Parte VII Documentação do SUSE Telco Cloud #
Encontre aqui a documentação do SUSE Telco Cloud
- 38 SUSE Telco Cloud
O SUSE Telco Cloud (antigo SUSE Edge for Telco) é uma plataforma de computação otimizada para telecomunicações que permite que operadores e provedores de rede de telecomunicações inovem e acelerem a modernização de suas redes.
- 39 Conceito e arquitetura
O SUSE Telco Cloud é uma plataforma desenvolvida para hospedar em escala aplicativos de telecomunicações modernos e nativos de nuvem, do núcleo à borda.
- 40 Requisitos e suposições
Consulte abaixo os requisitos de hardware para o SUSE Telco Cloud:
- 41 Configurando o cluster de gerenciamento
O cluster de gerenciamento faz parte do SUSE Telco Cloud usado para gerenciar a provisão e o ciclo de vida das pilhas de runtime. De um ponto de vista técnico, o cluster de gerenciamento contém os seguintes componentes:
- 42 Configuração dos recursos de telecomunicações
Esta seção documenta e explica a configuração de recursos específicos do Telco em clusters implantados por meio do SUSE Telco Cloud.
- 43 Provisionamento de rede direcionado totalmente automatizado
O provisionamento de rede direcionado é um recurso que permite automatizar o provisionamento de clusters downstream. Ele é útil quando você tem que provisionar muitos clusters downstream e deseja automatizar o processo.
- 44 Ações de ciclo de vida
Esta seção aborda as ações de gerenciamento de ciclo de vida para clusters implantados pelo SUSE Telco Cloud.
38 SUSE Telco Cloud #
O SUSE Telco Cloud (antigo SUSE Edge for Telco) é uma plataforma de computação otimizada para telecomunicações que permite que operadores e provedores de rede de telecomunicações inovem e acelerem a modernização de suas redes.
O SUSE Telco Cloud é uma pilha completa, nativa de nuvem e habilitada para telecomunicações capaz de hospedar CNFs, englobando todos os domínios de telecomunicações: núcleo de pacotes, RAN, OSS e BSS.
Automatiza a distribuição "zero touch" e o gerenciamento do ciclo de vida de configurações complexas da pilha de borda de acordo com a escala de telecomunicações.
Garante a qualidade contínua do hardware voltado para telecomunicações usando as configurações e cargas de trabalho específicas dessa área.
Consiste em componentes desenvolvidos especificamente para a borda e, portanto, com menor pegada e maior desempenho por Watt.
Mantém uma estratégia de plataforma flexível com APIs independentes de fornecedor e código 100% aberto.
39 Conceito e arquitetura #
O SUSE Telco Cloud é uma plataforma desenvolvida para hospedar em escala aplicativos de telecomunicações modernos e nativos de nuvem, do núcleo à borda.
Esta página explica a arquitetura e os componentes usados no SUSE Telco Cloud.
39.1 Arquitetura do SUSE Telco Cloud #
No seguinte diagrama, veja a arquitetura de alto nível do SUSE Telco Cloud:
39.2 Componentes #
Há dois blocos diferentes; pilha de gerenciamento e pilha de runtime:
Pilha de gerenciamento: essa parte do SUSE Telco Cloud é usada para gerenciar a provisão e o ciclo de vida das pilhas de runtime. Ela inclui os seguintes componentes:
Gerenciamento multicluster em ambientes de nuvem pública e privada com o Rancher (Capítulo 5, Rancher)
Suporte a bare metal com os provedores de infraestrutura Metal3 (Capítulo 10, Metal3), MetalLB (Capítulo 18, MetalLB) e
CAPI(Cluster API)Isolamento completo de locatários e integrações de
IDP(provedor de identidade)Amplo mercado de integrações e extensões de terceiros
API independente de fornecedor e vasto ecossistema de provedores
Controle das atualizações transacionais do SUSE Linux Micro
GitOps Engine para gerenciar o ciclo de vida dos clusters usando repositórios Git com o Fleet (Capítulo 8, Fleet)
Pilha de runtime: essa parte do SUSE Telco Cloud é usada para executar as cargas de trabalho.
O RKE2 (Capítulo 15, RKE2) funciona como uma distribuição Kubernetes leve e de segurança reforçada, otimizada para ambientes de telecomunicações de borda com foco na conformidade.
SUSE Security (Capítulo 17, SUSE Security) para habilitar recursos de segurança, como verificação de vulnerabilidades de imagem, inspeção detalhada de pacotes e controle automático do tráfego intracluster.
Armazenamento em blocos com SUSE Storage (Capítulo 16, SUSE Storage) para permitir um meio simples e fácil de usar uma solução de armazenamento nativa de nuvem.
Sistema operacional otimizado com SUSE Linux Micro (Capítulo 9, SUSE Linux Micro) para oferecer um sistema operacional seguro, leve e imutável (sistema de arquivos transacional) para execução de contêineres. O SUSE Linux Micro está disponível nas arquiteturas AArch64 e AMD64/Intel 64 e oferece suporte ao
kernel Real-Timepara casos de uso de telecomunicações e de borda.
39.3 Fluxos de implantação de exemplo #
Veja a seguir exemplos de alto nível de fluxos de trabalho para entender o relacionamento entre os componentes de gerenciamento e de runtime.
O provisionamento de rede direcionado é o fluxo de trabalho que permite a implantação de um novo cluster downstream com todos os componentes pré-configurados e prontos para executar as cargas de trabalho sem intervenção manual.
39.3.1 Exemplo 1: implantação de um novo cluster de gerenciamento com todos os componentes instalados #
Uso do Edge Image Builder (Capítulo 11, Edge Image Builder) para criar uma
nova imagem ISO com a pilha de gerenciamento
incluída. Você pode usar essa imagem ISO para instalar um
novo cluster de gerenciamento em VMs ou bare metal.
Para obter mais informações sobre como implantar um novo cluster de gerenciamento, consulte o guia referente ao cluster de gerenciamento do SUSE Telco Cloud (Capítulo 41, Configurando o cluster de gerenciamento).
Para obter mais informações sobre como usar o Edge Image Builder, consulte o respectivo guia (Capítulo 3, Clusters independentes com o Edge Image Builder).
39.3.2 Exemplo 2: implantação de um cluster downstream de nó único com perfis de telecomunicações para que ele possa executar cargas de trabalho de telecomunicações #
Quando o cluster de gerenciamento estiver em funcionamento, poderemos usá-lo para implantar um cluster downstream de nó único com todos os recursos de telecomunicações habilitados e configurados por meio do fluxo de trabalho de provisionamento de rede direcionado.
O seguinte diagrama mostra o fluxo de trabalho de alto nível para implantá-lo:
Para obter mais informações sobre como implantar um cluster downstream, consulte o guia referente ao provisionamento automatizado do SUSE Telco Cloud. (Capítulo 43, Provisionamento de rede direcionado totalmente automatizado)
Para obter mais informações sobre os recursos de telecomunicações, consulte o guia referente aos recursos de telecomunicações do SUSE Telco Cloud. (Capítulo 42, Configuração dos recursos de telecomunicações)
39.3.3 Exemplo 3: implantação de um cluster downstream de alta disponibilidade usando o MetalLB como balanceador de carga #
Depois que o cluster de gerenciamento estiver em funcionamento, poderemos
usá-lo para implantar um cluster downstream de alta disponibilidade com o
MetalLB como balanceador de carga, usando o fluxo de
trabalho de provisionamento de rede direcionado.
O seguinte diagrama mostra o fluxo de trabalho de alto nível para implantá-lo:
Para obter mais informações sobre como implantar um cluster downstream, consulte o guia referente ao provisionamento automatizado do SUSE Telco Cloud. (Capítulo 43, Provisionamento de rede direcionado totalmente automatizado)
40 Requisitos e suposições #
40.1 Hardware #
Consulte abaixo os requisitos de hardware para o SUSE Telco Cloud:
Cluster de gerenciamento: contém componentes, como
SUSE Linux Micro,RKE2,SUSE Rancher PrimeeMetal3, e é usado para gerenciar vários clusters downstream. Dependendo do número de clusters downstream que será gerenciado, os requisitos de hardware para o servidor podem variar.Os requisitos mínimos para o servidor (
VMoubare metal) são:RAM: mínimo de 8 GB (recomendamos pelo menos 16 GB)
CPU: mínimo de 2 (recomendamos pelo menos 4)
Clusters downstream: trata-se dos clusters implantados para executar as cargas de trabalho de telecomunicações. Requisitos específicos são necessários para habilitar determinados recursos de telecomunicações, como
SR-IOV,otimização de desempenho da CPUetc.SR-IOV: para anexar funções virtuais (VFs, Virtual Functions) no modo de passagem a CNFs/VNFs, a NIC deve permitir que SR-IOV e VT-d/AMD-Vi sejam habilitados no BIOS.
Processadores de CPU: para executar cargas de trabalho de telecomunicações, o modelo de processador da CPU deve ser adaptado para disponibilizar a maior parte dos recursos nesta tabela de referência (Capítulo 42, Configuração dos recursos de telecomunicações).
Requisitos de firmware para instalação com mídia virtual:
Hardware de servidor Modelo de BMC Gerenciamento Hardware Dell
15ª geração
iDRAC9
Hardware Supermicro
01.00.25
Supermicro SMC – redfish
Hardware HPE
1.50
iLO6
40.2 Rede #
Como referência à arquitetura de rede, o seguinte diagrama mostra uma arquitetura de rede típica para um ambiente de telecomunicações:
A arquitetura de rede baseia-se nos seguintes componentes:
Rede de gerenciamento: essa rede é usada para gerenciamento de nós do cluster downstream. Ela é usada para gerenciamento fora da banda. Em geral, essa rede também é conectada a um comutador de gerenciamento separado, mas pode ser conectada ao mesmo comutador de serviço usando VLANs para isolar o tráfego.
Rede do plano de controle: essa rede é usada para comunicação entre os nós do cluster downstream e os serviços executados neles. Ela também é usada para comunicação entre os nós e os serviços externos, como servidores
DHCPouDNS. Em alguns casos, o comutador/roteador processa o tráfego pela Internet nos ambientes conectados.Outras redes: em alguns casos, os nós podem se conectar a outras redes para finalidades específicas.
Para usar o fluxo de trabalho de provisionamento de rede direcionado, o cluster de gerenciamento deve ter conectividade de rede com o Baseboard Management Controller (BMC) do servidor de cluster downstream para que seja possível automatizar a preparação e o provisionamento do host.
40.3 Requisitos de porta #
Para operar de maneira apropriada, a implantação do SUSE Telco Cloud requer várias portas acessíveis nos nós de cluster Kubernetes tanto de gerenciamento quanto downstream.
A lista exata depende dos componentes opcionais implantados e das opções de implantação selecionadas (por exemplo, plug-in de CNI).
40.3.1 Nós de gerenciamento #
A seguinte tabela lista as portas abertas nos nós que executam o cluster de gerenciamento:
Para as portas relacionadas ao plug-in de CNI, consulte os requisitos de porta específicos da CNI (Seção 40.3.3, “Requisitos de porta específicos da CNI”).
| Protocolo | Porta | Código-fonte | Descrição |
|---|---|---|---|
TCP | 22 | Qualquer fonte que exija acesso SSH | Acesso SSH aos nós do cluster de gerenciamento |
TCP | 80 | Balanceador de carga/proxy que faça terminação TLS externa | IU do Rancher/API quando a terminação TLS externa é usada |
TCP | 443 | Qualquer fonte que exija acesso TLS à IU do Rancher/API | Agente do Rancher, IU do Rancher/API |
TCP | 2379 | Nós do servidor RKE2 (cluster de gerenciamento) | Porta do cliente |
TCP | 2380 | Nós do servidor RKE2 (cluster de gerenciamento) | Porta do peer |
TCP | 6180 | Um BMC(1) que já recebeu instruções do
| Servidor web não TLS httpd |
TCP | 6185 | Um BMC(1) que já recebeu instruções do
| Servidor web habilitado para TLS httpd |
TCP | 6385 | Uma imagem ramdisk do IPA(1) do
| API Ironic |
TCP | 6443 | Qualquer nó do cluster de gerenciamento; qualquer cliente Kubernetes externo (ao cluster de gerenciamento) | API Kubernetes |
TCP | 6545 | Qualquer nó do cluster de gerenciamento | Extrair artefatos do registro compatível com OCI (Hauler) |
TCP | 9345 | Nós do agente e servidor RKE2 (cluster de gerenciamento) | API de supervisor RKE2 para registro de nós (porta aberta em todos os nós do servidor RKE2) |
TCP | 10250 | Qualquer nó do cluster de gerenciamento | Métricas |
TCP/UDP/SCTP | 30000-32767 | Qualquer fonte externa (ao cluster de gerenciamento) que acessa um serviço
exposto na rede principal por um objeto
de API de serviço | Intervalo de portas |
(1) BMC: Baseboard Management
Controller
(2) IPA: Ironic Python
Agent
40.3.2 Nós downstream #
No SUSE Telco Cloud, antes de um servidor (downstream) fazer parte de um cluster Kubernetes downstream em execução (ou ser executado em um cluster Kubernetes downstream de nó único), ele deve passar por alguns dos estados de provisionamento do BaremetalHost.
O Baseboard Management Controller (BMC) de um servidor downstream recém-declarado deve ser acessível pela rede fora da banda. O BMC recebe instruções (do serviço Ironic executado no cluster de gerenciamento) sobre as etapas iniciais que deve seguir:
Extrair e carregar a imagem ramdisk indicada do IPA na
mídia virtualoferecida pelo BMC.Ligar o servidor.
A exposição das seguintes portas é esperada do BMC (podem variar de acordo com o hardware exato):
| Protocolo | Porta | Código-fonte | Descrição |
|---|---|---|---|
TCP | 80 | Condutor do Ironic (do cluster de gerenciamento) | Acesso à API Redfish (HTTP) |
TCP | 443 | Condutor do Ironic (do cluster de gerenciamento) | Acesso à API Redfish (HTTPS) |
Depois que a imagem ramdisk do IPA carregada na
mídia virtualdo BMC for usada para inicializar a imagem do servidor downstream, a fase de inspeção do hardware será iniciada. A seguinte tabela lista as portas expostas pela imagem ramdisk do IPA em execução:
Metal3/Ironic #| Protocolo | Porta | Código-fonte | Descrição |
|---|---|---|---|
TCP | 22 | Qualquer fonte que exija acesso SSH à imagem ramdisk do IPA | Acesso SSH a um nó do cluster downstream que está sendo inspecionado |
TCP | 9999 | Condutor do Ironic (do cluster de gerenciamento) | Comandos do Ironic para a imagem ramdisk em execução |
Depois que o host bare metal for devidamente provisionado e fizer parte de um cluster Kubernetes downstream, ele vai expor as seguintes portas:
Para as portas relacionadas ao plug-in de CNI, consulte os requisitos de porta específicos da CNI (Seção 40.3.3, “Requisitos de porta específicos da CNI”).
| Protocolo | Porta | Código-fonte | Descrição |
|---|---|---|---|
TCP | 22 | Qualquer fonte que exija acesso SSH | Acesso SSH aos nós do cluster downstream |
TCP | 80 | Balanceador de carga/proxy que faça terminação TLS externa | IU do Rancher/API quando a terminação TLS externa é usada |
TCP | 443 | Qualquer fonte que exija acesso TLS à IU do Rancher/API | Agente do Rancher, IU do Rancher/API |
TCP | 2379 | Nós do servidor RKE2 (cluster downstream) | Porta do cliente |
TCP | 2380 | Nós do servidor RKE2 (cluster downstream) | Porta do peer |
TCP | 6443 | Qualquer nó do cluster downstream; qualquer cliente Kubernetes externo (ao cluster downstream) | API Kubernetes |
TCP | 9345 | Nós do agente e servidor RKE2 (cluster downstream) | API de supervisor RKE2 para registro de nós (porta aberta em todos os nós do servidor RKE2) |
TCP | 10250 | Qualquer nó do cluster downstream | Métricas |
TCP | 10255 | Qualquer nó do cluster downstream | Acesso somente leitura ao |
TCP/UDP/SCTP | 30000-32767 | Qualquer fonte externa (ao cluster downstream) que acessa um serviço exposto
na rede principal por um objeto
de API de serviço | Intervalo de portas |
40.3.3 Requisitos de porta específicos da CNI #
Cada variante da CNI com suporte tem o próprio conjunto de requisitos de porta. Para obter mais detalhes, consulte CNI Specific Inbound Network Rules (Regras da rede de entrada específicas da CNI) na documentação do RKE2.
Quando cilium é definido como plug-in de CNI
padrão/principal, a porta TCP a seguir também é exposta quando a carga de
trabalho cilium-operator está configurada para expor as
métricas fora do cluster Kubernetes no qual foi implantada. Isso garante que
uma instância externa do servidor Prometheus em execução
fora do cluster Kubernetes ainda possa coletar essas métricas.
Trata-se da opção padrão quando o cilium é implantado
pelo gráfico Helm rke2-cilium.
cilium-operator habilitada #| Protocolo | Porta | Código-fonte | Descrição |
|---|---|---|---|
TCP | 9963 | Coletor de métricas externo (ao cluster Kubernetes) | Exposição de métricas do cilium-operator |
40.4 Serviços (DHCP, DNS etc.) #
Alguns serviços externos, como DHCP,
DNS etc., podem ser necessários, dependendo do tipo de
ambiente em que estão implantados:
Ambiente conectado: nesse caso, os nós são conectados à Internet (por protocolos de roteamento L3), e o cliente providencia os serviços externos.
Ambiente desconectado/air-gapped: nesse caso, os nós não têm conectividade IP de Internet e são exigidos serviços adicionais para espelhar localmente o conteúdo necessário pelo fluxo de trabalho de provisionamento de rede direcionado.
Servidor de arquivos: usado para armazenar as imagens de sistema operacional que são provisionadas nos nós do cluster downstream durante o fluxo de trabalho de provisionamento de rede direcionado. O gráfico Helm do
Metal3pode implantar um servidor de mídia para armazenar as imagens de sistema operacional. Consulte a seguinte seção (Nota), mas também é possível usar um servidor web local existente.
40.5 Desabilitando os serviços systemd #
Para cargas de trabalho de telecomunicações, é importante desabilitar ou configurar apropriadamente alguns dos serviços executados nos nós para evitar qualquer impacto no desempenho das cargas de trabalho em execução nos nós (latência).
rebootmgré um serviço que permite configurar uma estratégia de reinicialização quando o sistema tem atualizações pendentes. Para cargas de trabalho de telecomunicações, é realmente importante desabilitar ou configurar apropriadamente o serviçorebootmgrpara evitar a reinicialização dos nós em caso de atualizações programadas pelo sistema, a fim de evitar qualquer impacto nos serviços executados nos nós.
Verifique a estratégia usada executando este comando:
cat /etc/rebootmgr.conf
[rebootmgr]
window-start=03:30
window-duration=1h30m
strategy=best-effort
lock-group=defaulte você pode desabilitá-la executando:
sed -i 's/strategy=best-effort/strategy=off/g' /etc/rebootmgr.confou usando o comando rebootmgrctl:
rebootmgrctl strategy offÉ possível automatizar essa configuração para definir a estratégia
rebootmgr usando o fluxo de trabalho de provisionamento
de rede direcionado. Para obter mais informações, consulte a documentação
sobre provisionamento automatizado (Capítulo 43, Provisionamento de rede direcionado totalmente automatizado).
transactional-updateé um serviço que permite que o sistema controle as atualizações automáticas. Para cargas de trabalho de telecomunicações, é importante desabilitar as atualizações automáticas para evitar qualquer impacto nos serviços executados nos nós.
Para desabilitar as atualizações automáticas, execute:
systemctl --now disable transactional-update.timer
systemctl --now disable transactional-update-cleanup.timerfstrimé um serviço que permite cortar os sistemas de arquivos automaticamente toda semana. Para cargas de trabalho de telecomunicações, é importante desabilitar o corte automático para evitar qualquer impacto nos serviços executados nos nós.
Para desabilitar o corte automático, execute:
systemctl --now disable fstrim.timer41 Configurando o cluster de gerenciamento #
41.1 Introdução #
O cluster de gerenciamento faz parte do SUSE Telco Cloud usado para gerenciar a provisão e o ciclo de vida das pilhas de runtime. De um ponto de vista técnico, o cluster de gerenciamento contém os seguintes componentes:
SUSE Linux Microcomo sistema operacional. Dependendo do caso de uso, é possível personalizar algumas configurações, como rede, armazenamento, usuários e argumentos do kernel.RKE2como cluster Kubernetes. Dependendo do caso de uso, é possível configurá-lo para usar plug-ins de CNI específicos, comoMultus,Cilium,Calicoetc.Ranchercomo plataforma de gerenciamento para gerenciar o ciclo de vida dos clusters.Metal3como componente para gerenciar o ciclo de vida dos nós bare metal.CAPIcomo componente para gerenciar o ciclo de vida dos clusters Kubernetes (downstream). Oprovedor CAPI RKE2é usado para gerenciar o ciclo de vida dos clusters RKE2.
Com todos os componentes mencionados acima, o cluster de gerenciamento pode gerenciar o ciclo de vida dos clusters downstream, aplicando uma abordagem declarativa para gerenciar a infraestrutura e os aplicativos.
Para obter mais informações sobre o SUSE Linux Micro,
consulte: SUSE Linux Micro (Capítulo 9, SUSE Linux Micro)
Para obter mais informações sobre o RKE2, consulte: RKE2
(Capítulo 15, RKE2)
Para obter mais informações sobre o Rancher, consulte:
Rancher (Capítulo 5, Rancher)
Para obter mais informações sobre o
Metal3, consulte: Metal3
(Capítulo 10, Metal3)
41.2 Etapas para configurar o cluster de gerenciamento #
As seguintes etapas são necessárias para configurar o cluster de gerenciamento (de nó único):
Veja a seguir as etapas principais para configurar o cluster de gerenciamento com uma abordagem declarativa:
Preparação da imagem para ambientes conectados (Seção 41.3, “Preparação da imagem para ambientes conectados”): a primeira etapa é preparar o manifesto e os arquivos com todas as configurações necessárias aos ambientes conectados.
Estrutura de diretórios para ambientes conectados (Seção 41.3.1, “Estrutura de diretórios”): esta etapa cria uma estrutura de diretórios que o Edge Image Builder usará para armazenar os arquivos de configuração e a própria imagem.
Arquivo de definição do cluster de gerenciamento (Seção 41.3.2, “Arquivo de definição do cluster de gerenciamento”): o
mgmt-cluster.yamlé o principal arquivo de definição do cluster de gerenciamento. Ele inclui as seguintes informações sobre a imagem que será criada:Informações da imagem: as informações relacionadas à imagem que será criada usando a imagem base.
Sistema operacional: a configuração do sistema operacional que será usada na imagem.
Kubernetes: repositórios e gráficos Helm, versão do kubernetes, configuração de rede e os nós que serão usados no cluster.
Pasta custom (Seção 41.3.3, “Pasta custom”): a pasta
customcontém os arquivos de configuração e os scripts que o Edge Image Builder usará para implantar um cluster totalmente funcional.Arquivos: contêm os arquivos de configuração que serão usados pelo cluster de gerenciamento.
Scripts: contêm os scripts que serão usados pelo cluster de gerenciamento.
Pasta kubernetes (Seção 41.3.4, “Pasta kubernetes”): a pasta
kubernetescontém os arquivos de configuração que serão usados pelo cluster de gerenciamento.Manifestos: contêm os manifestos que serão usados pelo cluster de gerenciamento.
Helm: contém os arquivos de valores do Helm que serão usados pelo cluster de gerenciamento.
Config: contém os arquivos de configuração que serão usados pelo cluster de gerenciamento.
Pasta network (Seção 41.3.5, “Pasta de rede”): a pasta
networkcontém os arquivos de configuração de rede que serão usados pelos nós do cluster de gerenciamento.
Preparação da imagem para ambientes air-gapped (Seção 41.4, “Preparação da imagem para ambientes air-gapped”): a etapa mostra as diferenças para preparar os manifestos e os arquivos que serão usados em um cenário air-gapped.
Modificações no arquivo de definição (Seção 41.4.1, “Modificações no arquivo de definição”): o arquivo
mgmt-cluster.yamldeve ser modificado para incluir a seçãoembeddedArtifactRegistrycom o campoimagesdefinido para que todas as imagens do contêiner sejam incluídas na imagem de saída do EIB.Modificações na pasta custom (Seção 41.4.2, “Modificações na pasta custom”): a pasta
customdeve ser modificada para incluir os recursos necessários para executar o cluster de gerenciamento em um ambiente air-gapped.Script de registro: o script
custom/scripts/99-register.shdeve ser removido quando você usa um ambiente air-gapped.
Criação da imagem (Seção 41.5, “Criação de imagem”): esta etapa abrange a criação da imagem com a ferramenta Edge Image Builder (para os cenários tanto conectados quanto air-gapped). Consulte os pré-requisitos (Capítulo 11, Edge Image Builder) para executar a ferramenta Edge Image Builder no seu sistema.
Provisionamento do cluster de gerenciamento (Seção 41.6, “Provisionar o cluster de gerenciamento”): esta etapa aborda o provisionamento do cluster de gerenciamento usando a imagem criada na etapa anterior (para os cenários tanto conectados quanto air-gapped). Para executá-la, é possível usar um laptop, um servidor, uma VM ou qualquer outro sistema AMD64/Intel 64 com uma porta USB.
Para obter mais informações sobre o Edge Image Builder, consulte o respectivo guia (Capítulo 11, Edge Image Builder) e o Guia de Início Rápido (Capítulo 3, Clusters independentes com o Edge Image Builder).
41.3 Preparação da imagem para ambientes conectados #
O Edge Image Builder é usado para criar a imagem do cluster de gerenciamento. Neste documento, explicamos a configuração mínima necessária para configurar o cluster de gerenciamento.
O Edge Image Builder é executado dentro de um contêiner, portanto, um tempo de execução do contêiner é necessário, como Podman ou Rancher Desktop. Neste guia, consideramos que o podman esteja disponível.
Também como pré-requisito para implantar um cluster de gerenciamento altamente disponível, você precisa reservar três IPs na sua rede:
apiVIPpara o endereço VIP da API (usado para acessar o servidor da API Kubernetes).ingressVIPpara o endereço VIP de entrada (consumido pela IU do Rancher, por exemplo).metal3VIPpara o endereço VIP do Metal3.
41.3.1 Estrutura de diretórios #
Ao executar o EIB, um diretório é montado do host, portanto, a primeira etapa é criar uma estrutura de diretórios para o EIB usar para armazenar os arquivos de configuração e a própria imagem. Esse diretório tem a seguinte estrutura:
eib
├── mgmt-cluster.yaml
├── network
│ └── mgmt-cluster-node1.yaml
├── os-files
│ └── var
│ └── lib
│ └── rancher
│ └── rke2
│ └── server
│ └── manifests
│ └── rke2-ingress-config.yaml
├── kubernetes
│ ├── manifests
│ │ ├── neuvector-namespace.yaml
│ │ ├── ingress-l2-adv.yaml
│ │ └── ingress-ippool.yaml
│ ├── helm
│ │ └── values
│ │ ├── rancher.yaml
│ │ ├── neuvector.yaml
│ │ ├── longhorn.yaml
│ │ ├── metal3.yaml
│ │ └── certmanager.yaml
│ └── config
│ └── server.yaml
├── custom
│ ├── scripts
│ │ ├── 99-register.sh
│ │ ├── 99-mgmt-setup.sh
│ │ └── 99-alias.sh
│ └── files
│ ├── rancher.sh
│ ├── mgmt-stack-setup.service
│ ├── metal3.sh
│ └── basic-setup.sh
└── base-imagesÉ necessário fazer download da imagem
SL-Micro.x86_64-6.2-Base-SelfInstall-GM.install.iso do
SUSE Customer Center ou da
página de downloads
da SUSE e salvá-la na pasta base-images.
Confira o checksum SHA256 da imagem para garantir que ela não tenha sido adulterada. O checksum está no mesmo local em que a imagem foi baixada.
Há um exemplo da estrutura de diretórios disponível no repositório GitHub do SUSE Edge na pasta "telco-examples".
41.3.2 Arquivo de definição do cluster de gerenciamento #
O mgmt-cluster.yaml é o principal arquivo de definição do
cluster de gerenciamento. Ele contém as seguintes informações:
apiVersion: 1.3
image:
imageType: iso
arch: x86_64
baseImage: SL-Micro.x86_64-6.2-Base-SelfInstall-GM.install.iso
outputImageName: eib-mgmt-cluster-image.iso
operatingSystem:
isoConfiguration:
installDevice: /dev/sda
users:
- username: root
encryptedPassword: $ROOT_PASSWORD
packages:
packageList:
- jq
- open-iscsi
sccRegistrationCode: $SCC_REGISTRATION_CODE
kubernetes:
version: v1.34.2+rke2r1
helm:
charts:
- name: cert-manager
repositoryName: jetstack
version: 1.19.2
targetNamespace: cert-manager
valuesFile: certmanager.yaml
createNamespace: true
installationNamespace: kube-system
- name: suse-storage
releaseName: longhorn
version: 1.10.1
repositoryName: rancher-charts
targetNamespace: longhorn-system
createNamespace: true
installationNamespace: kube-system
valuesFile: longhorn.yaml
- name: metal3
version: 305.0.21+up0.13.0
repositoryName: suse-edge-charts
targetNamespace: metal3-system
createNamespace: true
installationNamespace: kube-system
valuesFile: metal3.yaml
- name: rancher-turtles-providers
version: 305.0.4+up0.25.1
repositoryName: suse-edge-charts
targetNamespace: cattle-turtles-system
createNamespace: true
installationNamespace: kube-system
- name: neuvector-crd
version: 108.0.1+up2.8.10
repositoryName: rancher-charts
targetNamespace: neuvector
createNamespace: true
installationNamespace: kube-system
valuesFile: neuvector.yaml
- name: neuvector
version: 108.0.1+up2.8.10
repositoryName: rancher-charts
targetNamespace: neuvector
createNamespace: true
installationNamespace: kube-system
valuesFile: neuvector.yaml
- name: rancher
version: 2.13.1
repositoryName: rancher-prime
targetNamespace: cattle-system
createNamespace: true
installationNamespace: kube-system
valuesFile: rancher.yaml
repositories:
- name: jetstack
url: https://charts.jetstack.io
- name: rancher-charts
url: https://charts.rancher.io/
- name: suse-edge-charts
url: oci://registry.suse.com/edge/charts
- name: rancher-prime
url: https://charts.rancher.com/server-charts/prime
network:
apiHost: $API_HOST
apiVIP: $API_VIP
nodes:
- hostname: mgmt-cluster-node1
initializer: true
type: server
# - hostname: mgmt-cluster-node2
# type: server
# - hostname: mgmt-cluster-node3
# type: serverPara explicar os campos e os valores no arquivo de definição
mgmt-cluster.yaml, dividimos esse arquivo nas seções a
seguir.
Seção da imagem (arquivo de definição):
image:
imageType: iso
arch: x86_64
baseImage: SL-Micro.x86_64-6.2-Base-SelfInstall-GM.install.iso
outputImageName: eib-mgmt-cluster-image.isoem que baseImage é a imagem original que você baixou do
SUSE Customer Center ou da página de downloads da
SUSE. outputImageName é o nome da nova imagem que será
usada para provisionar o cluster de gerenciamento.
Seção do sistema operacional (arquivo de definição):
operatingSystem:
isoConfiguration:
installDevice: /dev/sda
users:
- username: root
encryptedPassword: $ROOT_PASSWORD
packages:
packageList:
- jq
sccRegistrationCode: $SCC_REGISTRATION_CODEem que installDevice é o dispositivo usado para instalar
o sistema operacional, username e
encryptedPassword são as credenciais usadas para acessar
o sistema, packageList é a lista dos pacotes que devem
ser instalados (jq é obrigatório internamente durante o
processo de instalação) e sccRegistrationCode é o código
de registro usado para obter os pacotes e as dependências no momento da
criação e pode ser recuperado do SUSE Customer Center. É possível gerar a
senha criptografada usando o comando openssl da seguinte
maneira:
openssl passwd -6 MyPassword!123A saída é similar a esta:
$6$UrXB1sAGs46DOiSq$HSwi9GFJLCorm0J53nF2Sq8YEoyINhHcObHzX2R8h13mswUIsMwzx4eUzn/rRx0QPV4JIb0eWCoNrxGiKH4R31Seção do Kubernetes (arquivo de definição):
kubernetes:
version: v1.34.2+rke2r1
helm:
charts:
- name: cert-manager
repositoryName: jetstack
version: 1.19.2
targetNamespace: cert-manager
valuesFile: certmanager.yaml
createNamespace: true
installationNamespace: kube-system
- name: suse-storage
releaseName: longhorn
version: 1.10.1
repositoryName: rancher-charts
targetNamespace: longhorn-system
createNamespace: true
installationNamespace: kube-system
valuesFile: longhorn.yaml
- name: metal3
version: 305.0.21+up0.13.0
repositoryName: suse-edge-charts
targetNamespace: metal3-system
createNamespace: true
installationNamespace: kube-system
valuesFile: metal3.yaml
- name: rancher-turtles-providers
version: 305.0.4+up0.25.1
repositoryName: suse-edge-charts
targetNamespace: cattle-turtles-system
createNamespace: true
installationNamespace: kube-system
- name: neuvector-crd
version: 108.0.1+up2.8.10
repositoryName: rancher-charts
targetNamespace: neuvector
createNamespace: true
installationNamespace: kube-system
valuesFile: neuvector.yaml
- name: neuvector
version: 108.0.1+up2.8.10
repositoryName: rancher-charts
targetNamespace: neuvector
createNamespace: true
installationNamespace: kube-system
valuesFile: neuvector.yaml
- name: rancher
version: 2.13.1
repositoryName: rancher-prime
targetNamespace: cattle-system
createNamespace: true
installationNamespace: kube-system
valuesFile: rancher.yaml
repositories:
- name: jetstack
url: https://charts.jetstack.io
- name: rancher-charts
url: https://charts.rancher.io/
- name: suse-edge-charts
url: oci://registry.suse.com/edge/charts
- name: rancher-prime
url: https://charts.rancher.com/server-charts/prime
network:
apiHost: $API_HOST
apiVIP: $API_VIP
nodes:
- hostname: mgmt-cluster-node1
initializer: true
type: server
# - hostname: mgmt-cluster-node2
# type: server
# - hostname: mgmt-cluster-node3
# type: serverA seção helm contém a lista de gráficos Helm para
instalação, os repositórios que serão usados e a configuração da versão de
todos eles.
A seção network contém a configuração da rede, como o
apiHost e o apiVIP que o componente
RKE2 usará. O apiVIP deve ser um
endereço IP não usado na rede e que não faça parte do pool DHCP (se DHCP for
usado). Além disso, quando usamos o apiVIP em um cluster
de vários nós, ele é usado para acessar o servidor da API Kubernetes. O
apiHost é a resolução de nome para o
apiVIP que o componente RKE2 usará.
A seção nodes contém a lista dos nós usados no
cluster. Neste exemplo, usamos um cluster de nó único, mas é possível
estendê-lo para um cluster de vários nós adicionando nós à lista (removendo
o marcador de comentário das linhas).
Os nomes dos nós devem ser exclusivos no cluster.
Se preferir, use o campo
initializerpara especificar o host de inicialização; do contrário, ele será o primeiro nó da lista.Os nomes dos nós devem ser iguais aos nomes de host definidos na pasta de rede (Seção 41.3.5, “Pasta de rede”) quando a configuração de rede é obrigatória.
41.3.3 Pasta custom #
A pasta custom contém as seguintes subpastas:
...
├── custom
│ ├── scripts
│ │ ├── 99-register.sh
│ │ ├── 99-mgmt-setup.sh
│ │ └── 99-alias.sh
│ └── files
│ ├── rancher.sh
│ ├── mgmt-stack-setup.service
│ ├── metal3.sh
│ └── basic-setup.sh
...A pasta
custom/filescontém os arquivos de configuração usados pelo cluster de gerenciamento.A pasta
custom/scriptscontém os scripts usados pelo cluster de gerenciamento.
A pasta custom/files contém os seguintes arquivos:
basic-setup.sh: inclui os parâmetros de configuração paraMetal3,RanchereMetalLB. Modifique esse arquivo apenas para alterar os namespaces usados.#!/bin/bash # Pre-requisites. Cluster already running export KUBECTL="/var/lib/rancher/rke2/bin/kubectl" export KUBECONFIG="/etc/rancher/rke2/rke2.yaml" ################## # METAL3 DETAILS # ################## export METAL3_CHART_TARGETNAMESPACE="metal3-system" ########### # METALLB # ########### export METALLBNAMESPACE="metallb-system" ########### # RANCHER # ########### export RANCHER_CHART_TARGETNAMESPACE="cattle-system" export RANCHER_FINALPASSWORD="adminadminadmin" die(){ echo ${1} 1>&2 exit ${2} }metal3.sh: inclui a configuração para o componenteMetal3usado (sem necessidade de modificação). Em versões futuras, esse script será usado no lugar doRancher Turtlespara facilitar o uso.#!/bin/bash set -euo pipefail BASEDIR="$(dirname "$0")" source ${BASEDIR}/basic-setup.sh METAL3LOCKNAMESPACE="default" METAL3LOCKCMNAME="metal3-lock" trap 'catch $? $LINENO' EXIT catch() { if [ "$1" != "0" ]; then echo "Error $1 occurred on $2" ${KUBECTL} delete configmap ${METAL3LOCKCMNAME} -n ${METAL3LOCKNAMESPACE} fi } # Get or create the lock to run all those steps just in a single node # As the first node is created WAY before the others, this should be enough # TODO: Investigate if leases is better if [ $(${KUBECTL} get cm -n ${METAL3LOCKNAMESPACE} ${METAL3LOCKCMNAME} -o name | wc -l) -lt 1 ]; then ${KUBECTL} create configmap ${METAL3LOCKCMNAME} -n ${METAL3LOCKNAMESPACE} --from-literal foo=bar else exit 0 fi # Wait for metal3 while ! ${KUBECTL} wait --for condition=ready -n ${METAL3_CHART_TARGETNAMESPACE} $(${KUBECTL} get pods -n ${METAL3_CHART_TARGETNAMESPACE} -l app.kubernetes.io/name=metal3-ironic -o name) --timeout=10s; do sleep 2 ; done # Get the ironic IP IRONICIP=$(${KUBECTL} get cm -n ${METAL3_CHART_TARGETNAMESPACE} ironic -o jsonpath='{.data.IRONIC_IP}') # If LoadBalancer, use metallb, else it is NodePort if [ $(${KUBECTL} get svc -n ${METAL3_CHART_TARGETNAMESPACE} metal3-metal3-ironic -o jsonpath='{.spec.type}') == "LoadBalancer" ]; then # Wait for metallb while ! ${KUBECTL} wait --for condition=ready -n ${METALLBNAMESPACE} $(${KUBECTL} get pods -n ${METALLBNAMESPACE} -l app.kubernetes.io/component=controller -o name) --timeout=10s; do sleep 2 ; done # Do not create the ippool if already created ${KUBECTL} get ipaddresspool -n ${METALLBNAMESPACE} ironic-ip-pool -o name || cat <<-EOF | ${KUBECTL} apply -f - apiVersion: metallb.io/v1beta1 kind: IPAddressPool metadata: name: ironic-ip-pool namespace: ${METALLBNAMESPACE} spec: addresses: - ${IRONICIP}/32 serviceAllocation: priority: 100 serviceSelectors: - matchExpressions: - {key: app.kubernetes.io/name, operator: In, values: [metal3-ironic]} EOF # Same for L2 Advs ${KUBECTL} get L2Advertisement -n ${METALLBNAMESPACE} ironic-ip-pool-l2-adv -o name || cat <<-EOF | ${KUBECTL} apply -f - apiVersion: metallb.io/v1beta1 kind: L2Advertisement metadata: name: ironic-ip-pool-l2-adv namespace: ${METALLBNAMESPACE} spec: ipAddressPools: - ironic-ip-pool EOF fi fi # Clean up the lock cm ${KUBECTL} delete configmap ${METAL3LOCKCMNAME} -n ${METAL3LOCKNAMESPACE}rancher.sh: inclui a configuração para o componenteRancherusado (sem necessidade de modificação).#!/bin/bash set -euo pipefail BASEDIR="$(dirname "$0")" source ${BASEDIR}/basic-setup.sh RANCHERLOCKNAMESPACE="default" RANCHERLOCKCMNAME="rancher-lock" if [ -z "${RANCHER_FINALPASSWORD}" ]; then # If there is no final password, then finish the setup right away exit 0 fi trap 'catch $? $LINENO' EXIT catch() { if [ "$1" != "0" ]; then echo "Error $1 occurred on $2" ${KUBECTL} delete configmap ${RANCHERLOCKCMNAME} -n ${RANCHERLOCKNAMESPACE} fi } # Get or create the lock to run all those steps just in a single node # As the first node is created WAY before the others, this should be enough # TODO: Investigate if leases is better if [ $(${KUBECTL} get cm -n ${RANCHERLOCKNAMESPACE} ${RANCHERLOCKCMNAME} -o name | wc -l) -lt 1 ]; then ${KUBECTL} create configmap ${RANCHERLOCKCMNAME} -n ${RANCHERLOCKNAMESPACE} --from-literal foo=bar else exit 0 fi # Wait for rancher to be deployed while ! ${KUBECTL} wait --for condition=ready -n ${RANCHER_CHART_TARGETNAMESPACE} $(${KUBECTL} get pods -n ${RANCHER_CHART_TARGETNAMESPACE} -l app=rancher -o name) --timeout=10s; do sleep 2 ; done until ${KUBECTL} get ingress -n ${RANCHER_CHART_TARGETNAMESPACE} rancher > /dev/null 2>&1; do sleep 10; done RANCHERBOOTSTRAPPASSWORD=$(${KUBECTL} get secret -n ${RANCHER_CHART_TARGETNAMESPACE} bootstrap-secret -o jsonpath='{.data.bootstrapPassword}' | base64 -d) RANCHERHOSTNAME=$(${KUBECTL} get ingress -n ${RANCHER_CHART_TARGETNAMESPACE} rancher -o jsonpath='{.spec.rules[0].host}') # Skip the whole process if things have been set already if [ -z $(${KUBECTL} get settings.management.cattle.io first-login -ojsonpath='{.value}') ]; then # Add the protocol RANCHERHOSTNAME="https://${RANCHERHOSTNAME}" TOKEN="" while [ -z "${TOKEN}" ]; do # Get token sleep 2 TOKEN=$(curl -sk -X POST ${RANCHERHOSTNAME}/v3-public/localProviders/local?action=login -H 'content-type: application/json' -d "{\"username\":\"admin\",\"password\":\"${RANCHERBOOTSTRAPPASSWORD}\"}" | jq -r .token) done # Set password curl -sk ${RANCHERHOSTNAME}/v3/users?action=changepassword -H 'content-type: application/json' -H "Authorization: Bearer $TOKEN" -d "{\"currentPassword\":\"${RANCHERBOOTSTRAPPASSWORD}\",\"newPassword\":\"${RANCHER_FINALPASSWORD}\"}" # Create a temporary API token (ttl=60 minutes) APITOKEN=$(curl -sk ${RANCHERHOSTNAME}/v3/token -H 'content-type: application/json' -H "Authorization: Bearer ${TOKEN}" -d '{"type":"token","description":"automation","ttl":3600000}' | jq -r .token) curl -sk ${RANCHERHOSTNAME}/v3/settings/server-url -H 'content-type: application/json' -H "Authorization: Bearer ${APITOKEN}" -X PUT -d "{\"name\":\"server-url\",\"value\":\"${RANCHERHOSTNAME}\"}" curl -sk ${RANCHERHOSTNAME}/v3/settings/telemetry-opt -X PUT -H 'content-type: application/json' -H 'accept: application/json' -H "Authorization: Bearer ${APITOKEN}" -d '{"value":"out"}' fi # Clean up the lock cm ${KUBECTL} delete configmap ${RANCHERLOCKCMNAME} -n ${RANCHERLOCKNAMESPACE}mgmt-stack-setup.service: contém a configuração para criar o serviço systemd para executar os scripts durante a primeira inicialização (nenhuma modificação é necessária).[Unit] Description=Setup Management stack components Wants=network-online.target # It requires rke2 or k3s running, but it will not fail if those services are not present After=network.target network-online.target rke2-server.service k3s.service # At least, the basic-setup.sh one needs to be present ConditionPathExists=/opt/mgmt/bin/basic-setup.sh [Service] User=root Type=forking # Metal3 can take A LOT to download the IPA image TimeoutStartSec=1800 ExecStartPre=/bin/sh -c "echo 'Setting up Management components...'" # Scripts are executed in StartPre because Start can only run a single one ExecStartPre=/opt/mgmt/bin/rancher.sh ExecStartPre=/opt/mgmt/bin/metal3.sh ExecStart=/bin/sh -c "echo 'Finished setting up Management components'" RemainAfterExit=yes KillMode=process # Disable & delete everything ExecStartPost=rm -f /opt/mgmt/bin/rancher.sh ExecStartPost=rm -f /opt/mgmt/bin/metal3.sh ExecStartPost=rm -f /opt/mgmt/bin/basic-setup.sh ExecStartPost=/bin/sh -c "systemctl disable mgmt-stack-setup.service" ExecStartPost=rm -f /etc/systemd/system/mgmt-stack-setup.service [Install] WantedBy=multi-user.target
A pasta custom/scripts contém os seguintes arquivos:
Script
99-alias.sh: contém o álias que o cluster de gerenciamento usa para carregar o arquivo kubeconfig na primeira inicialização (sem necessidade de modificação).#!/bin/bash echo "alias k=kubectl" >> /etc/profile.local echo "alias kubectl=/var/lib/rancher/rke2/bin/kubectl" >> /etc/profile.local echo "export KUBECONFIG=/etc/rancher/rke2/rke2.yaml" >> /etc/profile.localScript
99-mgmt-setup.sh: contém a configuração para copiar os scripts durante a primeira inicialização (sem necessidade de modificação).#!/bin/bash # Copy the scripts from combustion to the final location mkdir -p /opt/mgmt/bin/ for script in basic-setup.sh rancher.sh metal3.sh; do cp ${script} /opt/mgmt/bin/ done # Copy the systemd unit file and enable it at boot cp mgmt-stack-setup.service /etc/systemd/system/mgmt-stack-setup.service systemctl enable mgmt-stack-setup.serviceScript
99-register.sh: contém a configuração para registrar o sistema usando o código de registro do SCC. O${SCC_ACCOUNT_EMAIL}e o${SCC_REGISTRATION_CODE}devem ser devidamente definidos para registrar o sistema com a sua conta.#!/bin/bash set -euo pipefail # Registration https://www.suse.com/support/kb/doc/?id=000018564 if ! which SUSEConnect > /dev/null 2>&1; then zypper --non-interactive install suseconnect-ng fi SUSEConnect --email "${SCC_ACCOUNT_EMAIL}" --url "https://scc.suse.com" --regcode "${SCC_REGISTRATION_CODE}"
41.3.4 Pasta kubernetes #
A pasta kubernetes contém as seguintes subpastas:
...
├── kubernetes
│ ├── manifests
│ │ ├── rke2-ingress-config.yaml
│ │ ├── neuvector-namespace.yaml
│ │ ├── ingress-l2-adv.yaml
│ │ └── ingress-ippool.yaml
│ ├── helm
│ │ └── values
│ │ ├── rancher.yaml
│ │ ├── neuvector.yaml
│ │ ├── metal3.yaml
│ │ └── certmanager.yaml
│ └── config
│ └── server.yaml
...A pasta kubernetes/config contém os seguintes arquivos:
server.yaml: por padrão, o plug-in deCNIinstalado é oCilium, portanto, você não precisa criar a pasta nem o arquivo. Caso seja necessário personalizar o plug-in deCNI, use o arquivoserver.yamlna pastakubernetes/config, que contém as seguintes informações:cni: - multus - cilium write-kubeconfig-mode: '0644' selinux: true system-default-registry: registry.rancher.com
Esse é um arquivo opcional para definir personalizações do Kubernetes, como os plug-ins de CNI usados ou várias opções que você pode conferir na documentação oficial.
A pasta os-files/var/lib/rancher/rke2/server/manifests
contém o seguinte arquivo:
rke2-ingress-config.yaml: contém a configuração para criar o serviçoIngresspara o cluster de gerenciamento (sem necessidade de modificação).apiVersion: helm.cattle.io/v1 kind: HelmChartConfig metadata: name: rke2-ingress-nginx namespace: kube-system spec: valuesContent: |- controller: config: use-forwarded-headers: "true" enable-real-ip: "true" publishService: enabled: true service: enabled: true type: LoadBalancer externalTrafficPolicy: Local
É necessário incluir HelmChartConfig por meio de
os-files no diretório
/var/lib/rancher/rke2/server/manifests, e não por meio de
kubernetes/manifests conforme descrito nas versões
anteriores.
A pasta kubernetes/manifests contém os seguintes
arquivos:
neuvector-namespace.yaml: contém a configuração para criar o namespaceNeuVector(sem necessidade de modificação).apiVersion: v1 kind: Namespace metadata: labels: pod-security.kubernetes.io/enforce: privileged name: neuvectoringress-l2-adv.yaml: contém a configuração para criar oL2Advertisementpara o componenteMetalLB(sem necessidade de modificação).apiVersion: metallb.io/v1beta1 kind: L2Advertisement metadata: name: ingress-l2-adv namespace: metallb-system spec: ipAddressPools: - ingress-ippoolingress-ippool.yaml: contém a configuração para criar oIPAddressPoolpara o componenterke2-ingress-nginx. O${INGRESS_VIP}deve ser definido apropriadamente para especificar o endereço IP reservado que o componenterke2-ingress-nginxusará.apiVersion: metallb.io/v1beta1 kind: IPAddressPool metadata: name: ingress-ippool namespace: metallb-system spec: addresses: - ${INGRESS_VIP}/32 serviceAllocation: priority: 100 serviceSelectors: - matchExpressions: - {key: app.kubernetes.io/name, operator: In, values: [rke2-ingress-nginx]}
A pasta kubernetes/helm/values contém os seguintes
arquivos:
rancher.yaml: contém a configuração para criar o componenteRancher. É necessário definir apropriadamente o${INGRESS_VIP}para especificar o endereço IP que o componenteRancherconsumirá. O URL para acessar o componenteRancherseráhttps://rancher-${INGRESS_VIP}.sslip.io.hostname: rancher-${INGRESS_VIP}.sslip.io bootstrapPassword: "foobar" replicas: 1 global: cattle: systemDefaultRegistry: "registry.rancher.com"neuvector.yaml: contém a configuração para criar o componenteNeuVector(sem necessidade de modificação).controller: replicas: 1 ranchersso: enabled: true manager: enabled: false cve: scanner: enabled: false replicas: 1 k3s: enabled: true crdwebhook: enabled: false registry: "registry.rancher.com" global: cattle: systemDefaultRegistry: "registry.rancher.com"longhorn.yaml: inclui a configuração para criar o componenteLonghorn(sem necessidade de modificação).global: cattle: systemDefaultRegistry: "registry.rancher.com"metal3.yaml: contém a configuração para criar o componenteMetal3. É necessário definir apropriadamente o${METAL3_VIP}para especificar o endereço IP que o componenteMetal3consumirá.global: ironicIP: ${METAL3_VIP} enable_vmedia_tls: false additionalTrustedCAs: false metal3-ironic: global: predictableNicNames: "true" persistence: ironic: size: "5Gi"
O servidor de mídia é um recurso opcional incluído no Metal3 (que está desabilitado por padrão). Para usar o recurso Metal3, configure-o no manifesto anterior. Para usar o servidor de mídia Metal3, especifique a seguinte variável:
adicione
enable_metal3_media_serveratruepara habilitar o recurso de servidor de mídia na seção global.inclua a seguinte configuração sobre o servidor de mídia, em que ${MEDIA_VOLUME_PATH} é o caminho para o volume da mídia (por exemplo,
/home/metal3/bmh-image-cache).metal3-media: mediaVolume: hostPath: ${MEDIA_VOLUME_PATH}
É possível usar um servidor de mídia externo para armazenar as imagens e, caso você queira usá-lo com TLS, precisará modificar as seguintes configurações:
defina
additionalTrustedCAscomotrueno arquivometal3.yamlanterior para permitir as CAs confiáveis adicionais do servidor de mídia externo.inclua a seguinte configuração de segredo na pasta
kubernetes/manifests/metal3-cacert-secret.yamlpara armazenar o certificado CA do servidor de mídia externo.apiVersion: v1 kind: Namespace metadata: name: metal3-system --- apiVersion: v1 kind: Secret metadata: name: tls-ca-additional namespace: metal3-system type: Opaque data: ca-additional.crt: {{ additional_ca_cert | b64encode }}
O additional_ca_cert é o certificado CA codificado em
base64 do servidor de mídia externo. É possível usar o seguinte comando para
codificar o certificado e gerar o segredo manualmente:
kubectl -n meta3-system create secret generic tls-ca-additional --from-file=ca-additional.crt=./ca-additional.crtcertmanager.yaml: contém a configuração para criar o componenteCert-Manager(sem necessidade de modificação).installCRDs: true
41.3.5 Pasta de rede #
A pasta network contém o mesmo número de arquivos e nós
no cluster de gerenciamento. Em nosso caso, temos apenas um nó, portanto,
temos somente um arquivo chamado
mgmt-cluster-node1.yaml. O nome do arquivo deve ser igual
ao nome de host especificado no arquivo de definição
mgmt-cluster.yaml incluído na seção network/node descrita
acima.
Se você precisa personalizar a configuração de rede, por exemplo, para usar
um endereço IP estático específico (cenário sem DHCP), use o arquivo
mgmt-cluster-node1.yaml na pasta
network, que contém as seguintes informações:
${MGMT_GATEWAY}: o endereço IP do gateway.${MGMT_DNS}: o endereço IP do servidor DNS.${MGMT_MAC}: o endereço MAC da interface de rede.${MGMT_NODE_IP}: o endereço IP do cluster de gerenciamento.
routes:
config:
- destination: 0.0.0.0/0
metric: 100
next-hop-address: ${MGMT_GATEWAY}
next-hop-interface: eth0
table-id: 254
dns-resolver:
config:
server:
- ${MGMT_DNS}
- 8.8.8.8
interfaces:
- name: eth0
type: ethernet
state: up
mac-address: ${MGMT_MAC}
ipv4:
address:
- ip: ${MGMT_NODE_IP}
prefix-length: 24
dhcp: false
enabled: true
ipv6:
enabled: falsePara usar DHCP para obter o endereço IP, você pode definir a seguinte
configuração (o endereço MAC deve ser devidamente
definido por meio da variável ${MGMT_MAC}):
## This is an example of a dhcp network configuration for a management cluster
interfaces:
- name: eth0
type: ethernet
state: up
mac-address: ${MGMT_MAC}
ipv4:
dhcp: true
enabled: true
ipv6:
enabled: falseDependendo do número de nós no cluster de gerenciamento, você poderá criar mais arquivos, como
mgmt-cluster-node2.yaml,mgmt-cluster-node3.yamletc., para configurar o restante dos nós.A seção
routesé usada para definir a tabela de roteamento para o cluster de gerenciamento.
41.4 Preparação da imagem para ambientes air-gapped #
Esta seção descreve como preparar a imagem para ambientes air-gapped mostrando apenas as diferenças das seções anteriores. As seguintes alterações na seção anterior (Preparação da imagem para ambientes conectados (Seção 41.3, “Preparação da imagem para ambientes conectados”)) são necessárias para preparar a imagem para os ambientes air-gapped:
É necessário modificar o arquivo
mgmt-cluster.yamlpara incluir a seçãoembeddedArtifactRegistrycom o campoimagesdefinido para que todas as imagens do contêiner sejam incluídas na imagem de saída do EIB.É necessário remover o script
custom/scripts/99-register.shao usar um ambiente air-gapped.
41.4.1 Modificações no arquivo de definição #
É necessário modificar o arquivo mgmt-cluster.yaml para
incluir a seção embeddedArtifactRegistry. Nessa seção, o
campo images deve conter a lista de todas as imagens do
contêiner que serão incluídas na imagem de saída.
Veja a seguir um exemplo do arquivo mgmt-cluster.yaml com
a seção embeddedArtifactRegistry incluída. Garanta que as
imagens listadas contenham as versões dos componentes necessárias.
apiVersion: 1.3
image:
imageType: iso
arch: x86_64
baseImage: SL-Micro.x86_64-6.2-Base-SelfInstall-GM.install.iso
outputImageName: eib-mgmt-cluster-image.iso
operatingSystem:
isoConfiguration:
installDevice: /dev/sda
users:
- username: root
encryptedPassword: $ROOT_PASSWORD
packages:
packageList:
- jq
sccRegistrationCode: $SCC_REGISTRATION_CODE
kubernetes:
version: v1.34.2+rke2r1
helm:
charts:
- name: cert-manager
repositoryName: jetstack
version: 1.19.2
targetNamespace: cert-manager
valuesFile: certmanager.yaml
createNamespace: true
installationNamespace: kube-system
- name: longhorn
version: 1.10.1
repositoryName: rancher-charts
targetNamespace: longhorn-system
createNamespace: true
installationNamespace: kube-system
valuesFile: longhorn.yaml
- name: metal3
version: 305.0.21+up0.13.0
repositoryName: suse-edge-charts
targetNamespace: metal3-system
createNamespace: true
installationNamespace: kube-system
valuesFile: metal3.yaml
- name: rancher-turtles-providers
version: 305.0.4+up0.25.1
repositoryName: suse-edge-charts
targetNamespace: cattle-turtles-system
createNamespace: true
installationNamespace: kube-system
- name: neuvector-crd
version: 108.0.1+up2.8.10
repositoryName: rancher-charts
targetNamespace: neuvector
createNamespace: true
installationNamespace: kube-system
valuesFile: neuvector.yaml
- name: neuvector
version: 108.0.1+up2.8.10
repositoryName: rancher-charts
targetNamespace: neuvector
createNamespace: true
installationNamespace: kube-system
valuesFile: neuvector.yaml
- name: rancher
version: 2.13.1
repositoryName: rancher-prime
targetNamespace: cattle-system
createNamespace: true
installationNamespace: kube-system
valuesFile: rancher.yaml
repositories:
- name: jetstack
url: https://charts.jetstack.io
- name: rancher-charts
url: https://charts.rancher.io/
- name: suse-edge-charts
url: oci://registry.suse.com/edge/charts
- name: rancher-prime
url: https://charts.rancher.com/server-charts/prime
network:
apiHost: $API_HOST
apiVIP: $API_VIP
nodes:
- hostname: mgmt-cluster-node1
initializer: true
type: server
# - hostname: mgmt-cluster-node2
# type: server
# - hostname: mgmt-cluster-node3
# type: server
# type: server
embeddedArtifactRegistry:
images:
- name: registry.rancher.com/rancher/hardened-cluster-autoscaler:v1.10.2-build20251015
- name: registry.rancher.com/rancher/hardened-cni-plugins:v1.8.0-build20251014
- name: registry.rancher.com/rancher/hardened-coredns:v1.13.1-build20251015
- name: registry.rancher.com/rancher/hardened-k8s-metrics-server:v0.8.0-build20251015
- name: registry.rancher.com/rancher/hardened-multus-cni:v4.2.3-build20251031
- name: registry.rancher.com/rancher/klipper-helm:v0.9.10-build20251111
- name: registry.rancher.com/rancher/mirrored-cilium-cilium:v1.18.3
- name: registry.rancher.com/rancher/mirrored-cilium-operator-generic:v1.18.3
- name: dp.apps.rancher.io/containers/kubernetes-csi-external-attacher:4.10.0-8.8
- name: dp.apps.rancher.io/containers/kubernetes-csi-external-provisioner:5.3.0-8.8
- name: dp.apps.rancher.io/containers/kubernetes-csi-external-resizer:1.14.0-8.8
- name: dp.apps.rancher.io/containers/kubernetes-csi-external-snapshotter:8.4.0-8.9
- name: dp.apps.rancher.io/containers/kubernetes-csi-livenessprobe:2.17.0-8.8
- name: dp.apps.rancher.io/containers/kubernetes-csi-node-driver-registrar:2.15.0-8.8
- name: dp.apps.rancher.io/containers/longhorn-backing-image-manager:1.9.2-3.16
- name: dp.apps.rancher.io/containers/longhorn-engine:1.10.1-1.16
- name: dp.apps.rancher.io/containers/longhorn-instance-manager:1.10.1-1.17
- name: dp.apps.rancher.io/containers/longhorn-manager:1.10.1-1.9
- name: dp.apps.rancher.io/containers/longhorn-share-manager:1.10.1-1.8
- name: dp.apps.rancher.io/containers/longhorn-ui:1.10.1-1.8
- name: dp.apps.rancher.io/containers/rancher-support-bundle-kit:0.0.69-3.13
- name: registry.rancher.com/rancher/mirrored-sig-storage-snapshot-controller:v8.2.0
- name: registry.rancher.com/rancher/neuvector-compliance-config:1.0.9
- name: registry.rancher.com/rancher/neuvector-controller:5.4.8
- name: registry.rancher.com/rancher/neuvector-enforcer:5.4.8
- name: registry.rancher.com/rancher/nginx-ingress-controller:v1.13.4-hardened1
- name: registry.suse.com/rancher/cluster-api-addon-provider-fleet:v0.12.0
- name: registry.rancher.com/rancher/cluster-api-operator:v0.18.1
- name: registry.rancher.com/rancher/fleet-agent:v0.14.1
- name: registry.rancher.com/rancher/fleet:v0.14.1
- name: registry.rancher.com/rancher/hardened-node-feature-discovery:v0.15.7-build20250425
- name: registry.rancher.com/rancher/rancher-webhook:v0.9.1
- name: registry.rancher.com/rancher/turtles:v0.25.1
- name: registry.rancher.com/rancher/rancher:v2.13.1
- name: registry.rancher.com/rancher/shell:v0.6.1
- name: registry.rancher.com/rancher/system-upgrade-controller:v0.17.0
- name: registry.rancher.com/rancher/cluster-api-controller:v1.10.6
- name: registry.suse.com/rancher/cluster-api-provider-metal3:v1.10.4
- name: registry.suse.com/rancher/cluster-api-provider-rke2-bootstrap:v0.21.1
- name: registry.suse.com/rancher/cluster-api-provider-rke2-controlplane:v0.21.1
- name: registry.suse.com/rancher/hardened-sriov-network-operator:v1.5.0-build20250425
- name: registry.rancher.com/rancher/ip-address-manager:v1.10.4
- name: registry.rancher.com/rancher/kubectl:v1.32.2
- name: registry.rancher.com/rancher/mirrored-cluster-api-controller:v1.9.5
- name: registry.rancher.com/rancher/mirrored-cluster-api-controller:v1.10.2
- name: registry.rancher.com/rancher/scc-operator:v0.3.1
- name: registry.rancher.com/rancher/kubectl:v1.33.141.4.2 Modificações na pasta custom #
É necessário remover o script
custom/scripts/99-register.shao usar um ambiente air-gapped. Conforme você pode observar na estrutura de diretórios, o script99-register.shnão está incluído na pastacustom/scripts.
41.5 Criação de imagem #
Depois que a estrutura de diretórios foi preparada de acordo com as seções anteriores (para os cenários tanto conectados quanto air-gapped), execute o comando abaixo para criar a imagem:
podman run --rm --privileged -it -v $PWD:/eib \
registry.suse.com/edge/3.5/edge-image-builder:1.3.2 \
build --definition-file mgmt-cluster.yamlIsso cria o arquivo de imagem ISO de saída que, com base na definição da
imagem descrita acima, no nosso caso é
eib-mgmt-cluster-image.iso.
41.6 Provisionar o cluster de gerenciamento #
A imagem anterior contém todos os componentes explicados acima e pode ser usada para provisionar o cluster de gerenciamento usando uma máquina virtual ou um servidor bare metal (com o recurso de mídia virtual).
41.7 Considerações e configuração da pilha dupla #
Os exemplos apresentados nas seções anteriores servem para orientar como configurar um cluster de gerenciamento IPv4 de pilha única. Esse tipo de cluster de gerenciamento é independente do status operacional dos clusters downstream, que podem ser configurados individualmente para operação em uma configuração de pilha única ou de pilha dupla IPv4/IPv6 após a implantação. No entanto, a maneira como o cluster de gerenciamento é configurado tem um impacto direto sobre os protocolos de comunicação que podem ser usados durante a fase de provisionamento, em que as comunicações tanto dentro quanto fora da banda devem acontecer de acordo com os protocolos compatíveis com o cluster de gerenciamento e o host downstream. Caso alguns ou todos os BMCs e/ou nós do cluster downstream devam usar IPv6, uma configuração de pilha dupla será necessária para o cluster de gerenciamento.
Os clusters de gerenciamento IPv6 de pilha única ainda não são suportados.
Para alcançar a funcionalidade de pilha dupla, o Kubernetes deve ser fornecido com CIDRs IPv4 e IPv6 para PODs e serviços. No entanto, outros componentes também exigem ajustes específicos antes de criar a imagem do cluster de gerenciamento com EIB. É possível configurar os serviços de provisionamento do Metal3 (Ironic) de várias maneiras, dependendo da sua infraestrutura ou dos seus requisitos:
É possível configurar os serviços do Ironic para escutar em todas as interfaces no sistema, em vez de um único endereço IP. Portanto, desde que os hosts do cluster de gerenciamento tenham endereços tanto IPv4 quanto IPv6 atribuídos à interface relevante, qualquer um deles poderá ser usado durante o provisionamento. Neste ponto, observe que é possível selecionar apenas um desses endereços para geração do URL (para que outros serviços consumam, por exemplo, Baremetal Operator, BMCs etc.). Como consequência, para habilitar a comunicação IPv6 com os BMCs, é possível instruir o Baremetal Operator a expor e especificar o URL IPv6 ao processar as definições de BMH, incluindo um endereço IPv6. Em outras palavras, quando um BMC é identificado como compatível com IPv6, o provisionamento é realizado apenas por IPv6, e por IPv4 em todos os outros casos.
O Metal3 pode usar um único nome de host, que resolve tanto IPv4 quanto IPv6, para permitir que o Ironic use esses endereços para vinculação e criação de URL. Essa abordagem permite uma configuração fácil e um comportamento flexível (ambos IPv4 e IPv6 permanecem viáveis em cada etapa de provisionamento), mas requer uma infraestrutura com servidores DNS preexistentes, alocações de IP e registros já disponíveis.
Nos dois casos, o Kubernetes precisa saber quais CIDRs usar para ambos IPv4
e IPv6, de modo que você possa adicionar as seguintes linhas ao
kubernetes/config/server.yaml no diretório do EIB,
assegurando que o IPv4 seja listado primeiro:
service-cidr: 10.96.0.0/12,fd12:4567:789c::/112
cluster-cidr: 193.168.0.0/18,fd12:4567:789b::/48Alguns contêineres usam a rede do host, portanto, modifique a configuração
de rede dos hosts no diretório network para habilitar a
conectividade IPv6:
routes:
config:
- destination: 0.0.0.0/0
next-hop-address: ${MGMT_GATEWAY_V4}
next-hop-interface: eth0
- destination: ::/0
next-hop-address: ${MGMT_GATEWAY_V6}
next-hop-interface: eth0
dns-resolver:
config:
server:
- ${MGMT_DNS}
- 8.8.8.8
- 2001:4860:4860::8888
interfaces:
- name: eth0
type: ethernet
state: up
mac-address: ${MGMT_MAC}
ipv4:
address:
- ip: ${MGMT_CLUSTER_IP_V4}
prefix-length: 24
dhcp: false
enabled: true
ipv6:
address:
- ip: ${MGMT_CLUSTER_IP_V6}
prefix-length: 128
dhcp: false
autoconf: false
enabled: trueSubstitua os espaços reservados pelos endereços IP do gateway, pelo servidor
DNS adicional (se necessário), pelo endereço MAC da interface de rede e pelo
endereço IP do cluster de gerenciamento. Em vez disso, se a preferência for
a configuração automática de endereços, consulte o seguinte trecho e defina
apenas a variável ${MGMT_MAC}:
interfaces:
- name: eth0
type: ethernet
state: up
mac-address: ${MGMT_MAC}
ipv4:
enabled: true
dhcp: true
ipv6:
enabled: false
dhcp: true
autoconf: trueAgora podemos definir os arquivos restantes com uma configuração de nó
único, a partir da primeira opção, criando o
kubernetes/helm/values/metal3.yaml como:
global:
ironicIP: ${MGMT_CLUSTER_IP_V4}
enable_vmedia_tls: false
additionalTrustedCAs: false
metal3-ironic:
global:
predictableNicNames: true
listenOnAll: true
persistence:
ironic:
size: "5Gi"
service:
type: NodePort
metal3-baremetal-operator:
baremetaloperator:
externalHttpIPv6: ${MGMT_CLUSTER_IP_V6}e o kubernetes/helm/values/rancher.yaml como:
hostname: rancher-${MGMT_CLUSTER_IP_V4}.sslip.io
bootstrapPassword: "foobar"
replicas: 1
global:
cattle:
systemDefaultRegistry: "registry.rancher.com"em que ${MGMT_CLUSTER_IP_V4} e
${MGMT_CLUSTER_IP_V6} são os endereços IP já atribuídos
ao host.
Se preferir usar o nome de host no lugar dos endereços IP, modifique o
kubernetes/helm/values/metal3.yaml para:
global:
provisioningHostname: `${MGMT_CLUSTER_HOSTNAME}`
enable_vmedia_tls: false
additionalTrustedCAs: false
metal3-ironic:
global:
predictableNicNames: true
persistence:
ironic:
size: "5Gi"
service:
type: NodePorte o kubernetes/helm/values/rancher.yaml para:
hostname: rancher-${MGMT_CLUSTER_HOSTNAME}.sslip.io
bootstrapPassword: "foobar"
replicas: 1
global:
cattle:
systemDefaultRegistry: "registry.rancher.com"em que ${MGMT_CLUSTER_HOSTNAME} deve ser um nome de
domínio completo e qualificado resolvido para seus endereços IP de host.
Para obter mais informações, acesse o repositório GitHub do SUSE Edge na pasta "dual-stack", em que há uma estrutura de diretórios de exemplo disponível.
42 Configuração dos recursos de telecomunicações #
Esta seção documenta e explica a configuração de recursos específicos do Telco em clusters implantados por meio do SUSE Telco Cloud.
O método de implantação de provisionamento de rede direcionado é usado, conforme descrito na seção sobre provisionamento automatizado (Capítulo 43, Provisionamento de rede direcionado totalmente automatizado).
Os seguintes tópicos são abordados nesta seção:
Imagem do kernel para tempo real (Seção 42.1, “Imagem do kernel para tempo real”): que será usada pelo kernel Real-Time.
Argumentos do kernel para baixa latência e alto desempenho (Seção 42.2, “Argumentos do kernel para baixa latência e alto desempenho”): usados pelo kernel Real-Time para máximo desempenho e baixa latência na execução de cargas de trabalho de telecomunicações.
Fixação de CPU no host (Seção 42.3, “Fixação de CPU no host”): isolamento das CPUs por argumentos do kernel e perfil do TuneD.
Fixação de CPU no Kubernetes (Seção 42.4, “Fixação da CPU em Kubernetes”): isolamento das CPUs no Kubernetes por configuração do Kubelet.
Configuração da CNI (Seção 42.5, “Configuração da CNI”): usada pelo cluster Kubernetes.
Configuração do SR-IOV (Seção 42.6, “SR-IOV”): usada pelas cargas de trabalho Kubernetes.
Configuração do DPDK (Seção 42.7, “DPDK”): usada pelo sistema.
Aceleração vRAN (Seção 42.8, “Aceleração vRAN (
Intel ACC100/ACC200)”): descarregamento de computação por algoritmo FEC para a placa aceleradora vRAN.HugePages (Seção 42.9, “HugePages”): configuração do HugePages usada pelas cargas de trabalho Kubernetes.
Configuração da programação com reconhecimento de NUMA (Seção 42.10, “Programação com reconhecimento de NUMA”): usada pelas cargas de trabalho Kubernetes.
Configuração do Metal LB (Seção 42.11, “MetalLB”): usada pelas cargas de trabalho Kubernetes.
Configuração do registro particular (Seção 42.12, “Configuração do registro particular”): usada pelas cargas de trabalho Kubernetes.
Configuração do Precision Time Protocol (Seção 42.13, “Precision Time Protocol”): arquivos de configuração para execução de perfis de telecomunicações PTP.
42.1 Imagem do kernel para tempo real #
A imagem do kernel Real-Time não é necessariamente melhor do que o kernel padrão. Trata-se de um kernel diferente adaptado a um caso de uso específico. O kernel Real-Time é adaptado para latência mais baixa em detrimento da taxa de transferência. Ele não é recomendado para fins de uso geral; mas, no nosso caso, esse é o kernel recomendado para cargas de trabalho de telecomunicações em que a latência é um fator importante.
Há quatro recursos principais:
Execução determinística:
Aumente a previsibilidade: garanta que os processos de negócios críticos sejam sempre concluídos dentro do prazo e ofereçam um serviço de alta qualidade, mesmo com cargas pesadas do sistema. Ao proteger os recursos importantes do sistema nos processos de alta prioridade, você garante maior previsibilidade para aplicativos urgentes.
Baixa instabilidade:
A baixa instabilidade decorrente da tecnologia altamente determinística ajuda a manter a sincronização dos aplicativos com o mundo real. Isso ajuda os serviços que precisam de cálculo contínuo e repetido.
Herança de prioridade:
A herança de prioridade refere-se à capacidade de um processo de prioridade mais baixa assumir a prioridade mais alta quando há um processo de maior prioridade que requer a conclusão do processo de menor prioridade para então finalizar sua tarefa. O SUSE Linux Enterprise Real Time resolve esses problemas de inversão de prioridade para processos de extrema importância.
Interrupções de threads:
Os processos executados no modo de interrupção em um sistema operacional de uso geral não são preemptíveis. Com o SUSE Linux Enterprise Real Time, essas interrupções foram encapsuladas pelos threads do kernel, que são interrompíveis e permitem a preempção de interrupções fixas e flexíveis por processos de prioridade mais alta definidos pelo usuário.
No nosso caso, se você instalou uma imagem em tempo real, como
SUSE Linux Micro RT, o kernel Real-Time já está instalado. Você pode fazer download da imagem do kernel Real-Time pelo SUSE Customer Center.
42.2 Argumentos do kernel para baixa latência e alto desempenho #
É importante configurar os argumentos do kernel para que o kernel Real-Time funcione corretamente, apresentando o melhor desempenho e a baixa latência para executar as cargas de trabalho de telecomunicações. Há alguns conceitos importantes para manter em mente na hora de configurar os argumentos do kernel para este caso de uso:
Remova o
kthread_cpusao usar o kernel Real-Time da SUSE. Esse parâmetro controla em quais CPUs os threads do kernel serão criados. Ele também controla quais CPUs têm permissão para PID 1 e para carregar módulos do kernel (o auxiliar de espaço do usuário kmod). Esse parâmetro não é reconhecido e não tem nenhum efeito.Isole os núcleos da CPU usando
isolcpus,nohz_full,rcu_nocbseirqaffinity. Para ver a lista completa de técnicas de fixação de CPU, consulte o capítulo Fixação de CPU no host (Seção 42.3, “Fixação de CPU no host”).Adicione os sinalizadores
domain,nohz,managed_irqao argumento do kernelisolcpus. Sem os sinalizadores, oisolcpusequivale a especificar apenas o sinalizadordomain. Isso isola as CPUs especificadas da programação, incluindo as tarefas do kernel. O sinalizadornohzinterrompe o tick do programador nas CPUs especificadas (se apenas uma tarefa for executável em determinada CPU), e o sinalizadormanaged_irqevita o roteamento de interrupções externas gerenciadas (dispositivos) nas CPUs especificadas. Observe que as linhas da IRQ dos dispositivos NVMe são totalmente gerenciadas pelo kernel e serão roteadas para os núcleos não isolados (manutenção) como consequência. Por exemplo, a linha de comando inserida no fim desta seção resultará apenas em quatro filas (mais uma fila de admin/controle) alocadas no sistema:for I in $(grep nvme0 /proc/interrupts | cut -d ':' -f1); do cat /proc/irq/${I}/effective_affinity_list; done | column 39 0 19 20 39Esse comportamento impede interrupções causadas por E/S do disco em qualquer aplicativo urgente executado nos núcleos isolados, mas pode exigir atenção e definição cuidadosa para cargas de trabalho com foco em armazenamento.
Ajuste os ticks (interrupções periódicas do temporizador do kernel):
skew_tick=1: os ticks às vezes podem ocorrer simultaneamente. Em vez de todas as CPUs receberem o tick do temporizador no mesmo exato momento,skew_tick=1faz com que eles ocorram em momentos um pouco espaçados. Isso ajuda a reduzir a instabilidade do sistema, resultando em tempos de resposta mais consistentes e com menos interrupções (um requisito essencial para aplicativos sensíveis à latência).nohz=on: interrompe o tick periódico do temporizador em CPUs ociosas.nohz_full=<cpu-cores>: interrompe o tick periódico do temporizador nas CPUs especificadas que são dedicadas a aplicativos em tempo real.
Desabilite o processamento de exceção de verificação de máquina (MCE, Machine Check Exception) especificando
mce=off. As MCEs são erros do hardware detectados pelo processador, e sua desabilitação pode evitar registros com muito ruído.Adicione
nowatchdogpara desabilitar o watchdog de bloqueio flexível que é implementado como um temporizador em execução no contexto de interrupção fixa do temporizador. Quando ele expira (ou seja, um bloqueio flexível é detectado), um aviso é exibido (no contexto de interrupção fixa), executando os destinos de latência. Mesmo que nunca expire, ele é incluído na lista do temporizador, o que aumenta levemente a sobrecarga de cada interrupção do temporizador. Essa opção também desabilita o watchdog de NMI, assim as NMIs não podem interferir.nmi_watchdog=0desabilita o watchdog de NMI (interrupção não mascarável). Para omiti-lo, usenowatchdog.RCU (Read-Copy-Update, Ler-Copiar-Atualizar) é um mecanismo que permite o acesso simultâneo e sem bloqueio de vários leitores aos dados compartilhados. O retorno de chamada RCU, função acionada após um "período extra", garante que todos os leitores anteriores tenham finalizado para que os dados antigos possam ser recuperados com segurança. Ajustamos o RCU, especificamente para cargas de trabalho confidenciais, para descarregar esses retornos de chamada das CPUs dedicadas (fixadas), evitando que as operações do kernel interfiram em tarefas críticas e urgentes.
Especifique as CPUs fixadas em
rcu_nocbspara que os retornos de chamada RCU não sejam executados nelas. Isso ajuda a reduzir a instabilidade e a latência para cargas de trabalho em tempo real.O
rcu_nocb_pollfaz com que as CPUs sem retorno de chamada realizem sondagens regulares para ver se há necessidade de gerenciar retornos de chamadas. Isso pode reduzir a sobrecarga de interrupções.rcupdate.rcu_cpu_stall_suppress=1suprime os avisos de parada de RCU da CPU, que às vezes podem ser falsos positivos nos sistemas em tempo real com carga elevada.rcupdate.rcu_expedited=1acelera o período extra das operações RCU, o que torna as seções críticas do lado da leitura mais responsivas.rcupdate.rcu_normal_after_boot=1, quando usado com rcu_expedited, permite que o RCU volte à operação normal (não acelerada) após a inicialização do sistema.rcupdate.rcu_task_stall_timeout=0desabilita o detector de paradas de tarefas do RCU, evitando possíveis avisos ou paralisações do sistema provocadas por tarefas do RCU de longa duração.rcutree.kthread_prio=99define a prioridade do thread do kernel de retorno de chamada RCU como a mais alta possível (99), garantindo que ele seja programado e processe os retornos de chamada RCU prontamente, quando necessário.
Adicione o
ignition.platform.id=openstackpara que o Metal3 e a Cluster API provisionem/desprovisionem o cluster com sucesso. Ele é usado pelo agente Metal3 Python, que teve sua origem no Openstack Ironic.Remova
intel_pstate=passive. Essa opção configura ointel_pstatepara operar com controladores cpufreq genéricos. No entanto, para que isso funcione, ele desabilita os estados P gerenciados pelo hardware (HWP) como efeito colateral. Para reduzir a latência do hardware, essa opção não é recomendada para cargas de trabalho em tempo real.Substitua
intel_idle.max_cstate=0 processor.max_cstate=1poridle=poll. Para evitar transições de estado C, a opçãoidle=pollé usada para desabilitar essas transições e manter a CPU no estado C mais alto. A opçãointel_idle.max_cstate=0desabilitaintel_idlepara queacpi_idleseja usado e, em seguida, oacpi_idle.max_cstate=1define o estado C máximo para acpi_idle. Nas arquiteturas AMD64/Intel 64, o primeiro estado C da ACPI sempre éPOLL, mas ela usa uma funçãopoll_idle(), que pode gerar uma pequena latência com a leitura periódica do relógio e a reinicialização do loop principal emdo_idle()após o tempo limite (isso também envolve limpar e definir o sinalizador da tarefaTIF_POLL). Por outro lado,idle=pollé executado em um loop restrito, mantendo-se em espera ocupada até que uma tarefa seja reprogramada. Isso minimiza a latência de sair do estado ocioso, mas à custa de manter a CPU em execução na máxima velocidade no thread ocioso.Desabilite C1E no BIOS. Essa opção é importante para desabilitar o estado C1E no BIOS para evitar que a CPU entre no estado C1E quando estiver ociosa. C1E é um estado de baixo consumo que pode gerar latência quando a CPU está ociosa.
O restante desta documentação aborda parâmetros adicionais, incluindo HugePages e IOMMU.
Este é um exemplo de argumentos do kernel para um servidor Intel de 32 núcleos, incluindo os ajustes já mencionados:
$ cat /proc/cmdline
BOOT_IMAGE=/boot/vmlinuz-6.4.0-9-rt root=UUID=77b713de-5cc7-4d4c-8fc6-f5eca0a43cf9 skew_tick=1 rd.timeout=60 rd.retry=45 console=ttyS1,115200 console=tty0 default_hugepagesz=1G hugepagesz=1G hugepages=40 hugepagesz=2M hugepages=0 ignition.platform.id=openstack intel_iommu=on iommu=pt irqaffinity=0,31,32,63 isolcpus=domain,nohz,managed_irq,1-30,33-62 nohz_full=1-30,33-62 nohz=on mce=off nosoftlockup nowatchdog nmi_watchdog=0 quiet rcu_nocb_poll rcu_nocbs=1-30,33-62 rcupdate.rcu_cpu_stall_suppress=1 rcupdate.rcu_expedited=1 rcupdate.rcu_normal_after_boot=1 rcupdate.rcu_task_stall_timeout=0 rcutree.kthread_prio=99 security=selinux selinux=1 idle=pollEste é outro exemplo de configuração para um servidor AMD de 64
núcleos. Dentre os 128 processadores lógicos (0-127), os
primeiros 8 núcleos (0-7) são destinados à manutenção,
enquanto os 120 núcleos restantes (8-127) são fixados
para os aplicativos:
$ cat /proc/cmdline
BOOT_IMAGE=/boot/vmlinuz-6.4.0-9-rt root=UUID=575291cf-74e8-42cf-8f2c-408a20dc00b8 skew_tick=1 console=ttyS1,115200 console=tty0 default_hugepagesz=1G hugepagesz=1G hugepages=40 hugepagesz=2M hugepages=0 ignition.platform.id=openstack amd_iommu=on iommu=pt irqaffinity=0-7 isolcpus=domain,nohz,managed_irq,8-127 nohz_full=8-127 rcu_nocbs=8-127 mce=off nohz=on nowatchdog nmi_watchdog=0 nosoftlockup quiet rcu_nocb_poll rcupdate.rcu_cpu_stall_suppress=1 rcupdate.rcu_expedited=1 rcupdate.rcu_normal_after_boot=1 rcupdate.rcu_task_stall_timeout=0 rcutree.kthread_prio=99 security=selinux selinux=1 idle=poll42.3 Fixação de CPU no host #
A fixação de CPU, também conhecida como afinidade de processador, é a técnica de vincular um processo ou thread a um núcleo de CPU específico, impedindo que o programador do sistema operacional o movimente. Ao garantir que um processo seja sempre executado no mesmo núcleo, ele se beneficia do acesso mais rápido aos dados que permanecem na memória cache desse núcleo. Essa prática é comum em ambientes de computação de alto desempenho porque melhora substancialmente o desempenho e reduz a sobrecarga.
42.3.1 Isolando CPUs por TuneD #
tuned é uma ferramenta de ajuste de sistema que monitora
as condições do sistema para otimizar o desempenho usando vários perfis
predefinidos. Um recurso importante é sua capacidade de isolar os núcleos da
CPU para cargas de trabalho específicas, como os aplicativos em tempo
real. Isso impede que o sistema operacional use esses núcleos e,
possivelmente, aumente a latência.
Para habilitar e configurar esse recurso, a primeira etapa é criar um perfil
para os núcleos da CPU que desejamos isolar. Neste exemplo, dos 64 núcleos,
dedicamos 60 (1-30,33-62) para o aplicativo e os 4
restantes são usados para manutenção. Observe que o design das CPUs isoladas
depende significativamente dos aplicativos em tempo real.
$ echo "export tuned_params" >> /etc/grub.d/00_tuned
$ echo "isolated_cores=1-30,33-62" >> /etc/tuned/cpu-partitioning-variables.conf
$ tuned-adm profile cpu-partitioning
Tuned (re)started, changes applied.42.3.2 Isolando CPUs por argumentos do kernel #
Na sequência, precisamos modificar a opção GRUB para isolar os núcleos da CPU e outros parâmetros importantes para uso da CPU. É importante personalizar as seguintes opções com suas especificações de hardware atuais:
| parâmetro | valor | descrição |
|---|---|---|
isolcpus | domain,nohz,managed_irq,1-30,33-62 | Isolar os núcleos 1-30 e 33-62. |
skew_tick | 1 | Essa opção permite que o kernel distribua as interrupções do temporizador entre as CPUs isoladas. |
nohz | em | Quando habilitada, a interrupção periódica do temporizador do kernel
("tick") vai parar em qualquer núcleo da CPU que esteja ocioso. Isso
beneficia principalmente as CPUs de manutenção
( |
nohz_full | 1-30,33-62 | Para os núcleos isolados, esse processo interrompe o tick, mesmo quando a CPU está executando uma única tarefa ativa. Dessa forma, ele faz com que a CPU seja executada no modo sem ticks total (ou "dyntick"). O kernel apenas enviará interrupções do temporizador quando forem de fato necessárias. |
rcu_nocbs | 1-30,33-62 | Essa opção descarrega o processamento de retorno de chamada RCU dos núcleos especificados da CPU. |
rcu_nocb_poll | Quando essa opção é definida, as CPUs sem retorno de chamada RCU fazem uma sondagem regular para ver se o processamento de retornos de chamada é necessário, em vez de ser explicitamente ativadas por outras CPUs. Isso pode reduzir a sobrecarga das interrupções. | |
irqaffinity | 0,31,32,63 | Essa opção permite que o kernel execute as interrupções nos núcleos de manutenção. |
idle | poll | Isso minimiza a latência de sair do estado ocioso, mas à custa de manter a CPU em execução na velocidade máxima no thread ocioso. |
nmi_watchdog | 0 | Essa opção desabilita apenas o watchdog de NMI. Para omiti-la, defina
|
nowatchdog | Essa opção desabilita o watchdog de bloqueio flexível, que é implementado como um temporizador executado no contexto de interrupção fixa do temporizador. |
Os seguintes comandos modificam a configuração do GRUB e aplicam as alterações mencionadas acima para que estejam presentes na próxima inicialização:
Edite o arquivo /etc/default/grub com os parâmetros
acima, e ele terá esta aparência:
GRUB_CMDLINE_LINUX="BOOT_IMAGE=/boot/vmlinuz-6.4.0-9-rt root=UUID=77b713de-5cc7-4d4c-8fc6-f5eca0a43cf9 skew_tick=1 rd.timeout=60 rd.retry=45 console=ttyS1,115200 console=tty0 default_hugepagesz=1G hugepagesz=1G hugepages=40 hugepagesz=2M hugepages=0 ignition.platform.id=openstack intel_iommu=on iommu=pt irqaffinity=0,31,32,63 isolcpus=domain,nohz,managed_irq,1-30,33-62 nohz_full=1-30,33-62 nohz=on mce=off nosoftlockup nowatchdog nmi_watchdog=0 quiet rcu_nocb_poll rcu_nocbs=1-30,33-62 rcupdate.rcu_cpu_stall_suppress=1 rcupdate.rcu_expedited=1 rcupdate.rcu_normal_after_boot=1 rcupdate.rcu_task_stall_timeout=0 rcutree.kthread_prio=99 security=selinux selinux=1 idle=poll"Atualize a configuração do GRUB:
$ transactional-update grub.cfg
$ rebootPara validar a aplicação dos parâmetros após a reinicialização, é possível usar o seguinte comando para verificar a linha de comando do kernel:
$ cat /proc/cmdlineExiste outro script que pode ser usado para ajustar a configuração da CPU que, basicamente, executa as seguintes etapas:
Definir o controlador da CPU como
performance.Cancelar a definição da migração do temporizador para as CPUs isoladas.
Migrar os threads kdaemon para as CPUs de manutenção.
Definir a latência das CPUs isoladas como o valor mais baixo possível.
Atrasar as atualizações de vmstat para 300 segundos.
O script está disponível no repositório de exemplos do SUSE Telco Cloud.
42.4 Fixação da CPU em Kubernetes #
42.4.1 Versões do RKE2 < v1.32 #
Habilite a fixação de CPU no cluster RKE2 editando o arquivo de configuração
do RKE2. Adicione os argumentos do kubelet abaixo ao arquivo
/etc/rancher/rke2/config.yaml. Especifique os núcleos da
CPU de manutenção nos argumentos kubelet-reserved e
system-reserved:
kubelet-arg:
- "cpu-manager-policy=static"
- "cpu-manager-policy-options=full-pcpus-only=true"
- "cpu-manager-reconcile-period=0s"
- "kubelet-reserved=cpu=0,31,32,63"
- "system-reserved=cpu=0,31,32,63"42.4.2 Versões do RKE2 >= v1.32 #
Se a versão do seu RKE2 é v1.32 ou mais recente, não é possível usar argumentos de linha de comando para configurar o kubelet seguindo a prática do Kubernetes acima. Para configurar a fixação de CPU, um arquivo de configuração do kubelet precisa ser criado. Consulte a documentação do RKE2.
Crie um novo arquivo de configuração do kubelet, como
01-cpu-pinning.conf, e salve-o no diretório
/var/lib/rancher/rke2/agent/etc/kubelet.conf.d/:
apiVersion: kubelet.config.k8s.io/v1beta1
kind: KubeletConfiguration
cpuManagerPolicy: static
reservedSystemCPUs: 0,31,32,63
topologyManagerPolicy: single-numa-nodePara que as alterações na configuração entrem em vigor, é necessário reiniciar o serviço do RKE2 apropriado (servidor ou agente). Essa ação interrompe brevemente o serviço do RKE2 no host. Execute apenas um dos comandos abaixo, dependendo do tipo de nó:
# If the node is RKE2 agent
systemctl restart rke2-agent
# Else if the node is RKE2 server
systemctl restart rke2-server42.4.3 Implantar cargas de trabalho usando as CPUs fixadas #
Há três maneiras de usar este recurso com a política
estática definida no kubelet, dependendo das solicitações e dos
limites definidos em sua carga de trabalho:
Classe de QoS
BestEffort: se você não definir uma solicitação ou um limite deCPU, o pod será programado na primeiraCPUdisponível no sistema.Um exemplo de uso da classe de QoS
BestEfforté:spec: containers: - name: nginx image: nginxClasse de QoS
Burstable: se você definir uma solicitação de CPU que não é igual aos limites, ou se não houver solicitações de CPU.Alguns exemplos de uso da classe de QoS
Burstablesão:spec: containers: - name: nginx image: nginx resources: limits: memory: "200Mi" requests: memory: "100Mi"ou
spec: containers: - name: nginx image: nginx resources: limits: memory: "200Mi" cpu: "2" requests: memory: "100Mi" cpu: "1"Classe de QoS
Guaranteed: se você definir uma solicitação de CPU igual aos limites.Um exemplo de uso da classe de QoS
Guaranteedé:spec: containers: - name: nginx image: nginx resources: limits: memory: "200Mi" cpu: "2" requests: memory: "200Mi" cpu: "2"
42.5 Configuração da CNI #
42.5.1 Cilium #
Cilium é o plug-in de CNI padrão para o SUSE Telco
Cloud. Para habilitar o Cilium no cluster RKE2 como o plug-in padrão, a
seguinte configuração é necessária no arquivo
/etc/rancher/rke2/config.yaml:
cni:
- ciliumTambém é possível especificar isso com argumentos de linha de comando, ou
seja, --cni=cilium na linha do servidor no arquivo
/etc/systemd/system/rke2-server.
Para usar a rede SR-IOV descrita na Seção 42.6.2, “Opção 2 (recomendada): SR-IOV Network Operator” com o Cilium, implante o metaplugin
multus. Verifique se multus consta na
lista antes das outras CNIs.
cni:
- multus
- cilium42.5.2 Calico #
Calico é outro plug-in de CNI para o SUSE Telco
Cloud. Para habilitar o Calico no cluster RKE2 como o plug-in padrão, a
seguinte configuração é necessária no arquivo
/etc/rancher/rke2/config.yaml:
cni:
- calicoTambém é possível especificá-lo com argumentos de linha de comando, ou seja,
--cni=calico na linha do servidor no arquivo
/etc/systemd/system/rke2-server.
Para usar a rede SR-IOV descrita na Seção 42.6.2, “Opção 2 (recomendada): SR-IOV Network Operator” com o Calico, implante o metaplugin
multus. Verifique se multus consta na
lista antes das outras CNIs.
cni:
- multus
- calicoPara obter mais informações sobre os plug-ins de CNI, consulte Network Options (Opções de rede).
42.5.3 CNI de vínculo #
Em termos gerais, a vinculação oferece um meio de agregar várias interfaces de rede a uma única interface lógica "vinculada". Normalmente, ela é usada para aumentar a disponibilidade dos serviços com a inclusão de caminhos de rede redundantes, mas também pode ser usada para aumentar a largura de banda com determinados modos de vínculo. Os seguintes plug-ins de CNI são compatíveis com o plug-in de CNI de vínculo em conjunto com o multus:
MACVLAN
Dispositivo host
SR-IOV
42.5.3.1 CNI de vínculo com MACVLAN #
Para usar o plug-in de CNI de vínculo com MACVLAN, são necessárias duas interfaces livres no contêiner. O seguinte exemplo usa "enp8s0" e "enp9s0". Para começar, crie as definições de conexão de rede para elas:
NetworkAttachmentDefinition enp8s0
apiVersion: "k8s.cni.cncf.io/v1"
kind: NetworkAttachmentDefinition
metadata:
name: enp8s0-conf
spec:
config: '{
"cniVersion": "0.3.1",
"plugins": [
{
"type": "macvlan",
"capabilities": { "ips": true },
"master": "enp8s0",
"mode": "bridge",
"ipam": {}
}, {
"capabilities": { "mac": true },
"type": "tuning"
}
]
}'NetworkAttachmentDefinition enp9s0
apiVersion: "k8s.cni.cncf.io/v1"
kind: NetworkAttachmentDefinition
metadata:
name: enp9s0-conf
spec:
config: '{
"cniVersion": "0.3.1",
"plugins": [
{
"type": "macvlan",
"capabilities": { "ips": true },
"master": "enp9s0",
"mode": "bridge",
"ipam": {}
}, {
"capabilities": { "mac": true },
"type": "tuning"
}
]
}'Depois disso, adicione uma definição de conexão de rede para o próprio vínculo.
NetworkAttachmentDefinition bond
apiVersion: "k8s.cni.cncf.io/v1"
kind: NetworkAttachmentDefinition
metadata:
name: bond-net1
spec:
config: '{
"type": "bond",
"cniVersion": "0.3.1",
"name": "bond-net1",
"mode": "active-backup",
"failOverMac": 1,
"linksInContainer": true,
"miimon": "100",
"mtu": 1500,
"links": [
{"name": "net1"},
{"name": "net2"}
],
"ipam": {
"type": "static",
"addresses": [
{
"address": "192.168.200.100/24",
"gateway": "192.168.200.1"
}
],
"subnet": "192.168.200.0/24",
"routes": [{
"dst": "0.0.0.0/0"
}]
}
}'A atribuição de endereço IP aqui é estática e define o endereço do vínculo como "192.168.200.100" na rede /24, com um gateway que reside no primeiro endereço disponível da rede. Na conexão de rede do vínculo, também definimos o tipo de vínculo desejado. Neste caso, é active-backup.
Para usar esse vínculo, o pod precisa conhecer todas as interfaces. Uma definição de pod de exemplo tem esta aparência:
apiVersion: v1
kind: Pod
metadata:
name: test-pod
annotations:
k8s.v1.cni.cncf.io/networks: '[
{"name": "enp8s0-conf",
"interface": "net1"
},
{"name": "enp9s0-conf",
"interface": "net2"
},
{"name": "bond-net1",
"interface": "bond0"
}]'
spec:
restartPolicy: Never
containers:
- name: bond-test
image: alpine:latest
command:
- /bin/sh
- "-c"
- "sleep 60m"
imagePullPolicy: IfNotPresentObserve como a anotação faz referência a todas as redes e define o mapeamento entre as interfaces "enp8s0 → net1" e "enp9s0→net2".
42.5.3.2 CNI de vínculo com dispositivo host #
Para usar o plug-in de CNI de vínculo com dispositivo host, são necessárias duas interfaces livres no host. Essas interfaces são mapeadas pelo contêiner. O seguinte exemplo usa "enp8s0" e "enp9s0". Para começar, crie as definições de conexão de rede para elas:
NetworkAttachmentDefinition enp8s0
apiVersion: "k8s.cni.cncf.io/v1"
kind: NetworkAttachmentDefinition
metadata:
name: enp8s0-hostdev
spec:
config: '{
"cniVersion": "0.3.1",
"plugins": [
{
"type": "host-device",
"name": "host0",
"device": "enp8s0",
"ipam": {}
}]
}'NetworkAttachmentDefinition enp9s0
apiVersion: "k8s.cni.cncf.io/v1"
kind: NetworkAttachmentDefinition
metadata:
name: enp9s0-hostdev
spec:
config: '{
"cniVersion": "0.3.1",
"plugins": [
{
"type": "host-device",
"name": "host0",
"device": "enp9s0",
"ipam": {}
}]
}'Depois disso, adicione a definição da conexão de rede ao próprio vínculo. Isso é similar ao caso de uso do MACVLAN.
NetworkAttachmentDefinition bond
apiVersion: "k8s.cni.cncf.io/v1"
kind: NetworkAttachmentDefinition
metadata:
name: bond-net1
spec:
config: '{
"type": "bond",
"cniVersion": "0.3.1",
"name": "bond-net1",
"mode": "active-backup",
"failOverMac": 1,
"linksInContainer": true,
"miimon": "100",
"mtu": 1500,
"links": [
{"name": "net1"},
{"name": "net2"}
],
"ipam": {
"type": "static",
"addresses": [
{
"address": "192.168.200.100/24",
"gateway": "192.168.200.1"
}
],
"subnet": "192.168.200.0/24",
"routes": [{
"dst": "0.0.0.0/0"
}]
}
}'A atribuição de endereço IP aqui é estática e define o endereço do vínculo como "192.168.200.100" na rede /24, com um gateway que reside no primeiro endereço disponível da rede. Na conexão de rede do vínculo, defina o tipo de vínculo. Neste caso, é active-backup.
Para usar esse vínculo, o pod precisa conhecer todas as interfaces. Uma definição de pod de exemplo para vínculo com dispositivos host pode ter esta aparência:
apiVersion: v1
kind: Pod
metadata:
name: test-pod
annotations:
k8s.v1.cni.cncf.io/networks: '[
{"name": "enp8s0-hostdev",
"interface": "net1"
},
{"name": "enp9s0-hostdev",
"interface": "net2"
},
{"name": "bond-net1",
"interface": "bond0"
}]'
spec:
restartPolicy: Never
containers:
- name: bond-test
image: alpine:latest
command:
- /bin/sh
- "-c"
- "sleep 60m"
imagePullPolicy: IfNotPresent42.5.3.3 CNI de vínculo com SR-IOV #
É bem simples usar a CNI de vínculo com o SR-IOV. Para obter mais detalhes
de como configurar o SR-IOV, consulte a Seção 42.6, “SR-IOV”. Conforme
descrito nela, você deve criar SriovNetworkNodePolicies
com a definição de resourceNames e várias funções
virtuais. Os resourceNames são usados pela rede
SriovNetwork, que é usada como interface na definição de
pod. A definição do vínculo é exatamente a mesma dos casos de uso do MACVLAN
e dispositivo host.
A CNI de vínculo com SR-IOV é aplicável apenas às funções virtuais (VF, Virtual Functions) SRIOV que usam o driver de kernel. As VFs de driver de espaço de usuário, como aquelas usadas nas cargas de trabalho DPDK, não podem ser vinculadas à CNI de vínculo.
42.6 SR-IOV #
A SR-IOV (Single Root I/O Virtualization, Virtualização de E/S de Raiz
Única) permite que um dispositivo físico único, como um adaptador de rede,
separe seus recursos por várias funções de hardware PCIe,
o que possibilita o acesso direto ao recurso para diversos aplicativos.
Oferecemos dois métodos distintos para implantar a SR-IOV
em seu cluster:
Seção 42.6.1, “Opção 1: plug-in de dispositivo de rede SR-IOV Daemonset e configMap”: esse método oferece suporte a dispositivos de rede e acelerador vRAN.
Seção 42.6.2, “Opção 2 (recomendada): SR-IOV Network Operator”: esse método automatizado permite uma implantação mais simples e é apenas para dispositivos de rede.
Raramente quando precisa das duas soluções, usar o operador de rede para dispositivos de rede e o plug-in de dispositivo para aceleradores vRAN, você deve implantá-las em namespaces do Kubernetes separados. Essa separação é essencial para evitar conflitos entre as duas implantações.
42.6.1 Opção 1: plug-in de dispositivo de rede SR-IOV Daemonset e configMap #
O plug-in de dispositivo de rede SR-IOV descobre e anuncia recursos de rede, como funções físicas (PFs, Physical Functions) de PCI e as respectivas funções virtuais (VFs, Virtual Functions), em um host Kubernetes.
Preparar o mapa de configurações para o plug-in de dispositivo
Precisamos criar um mapa de configurações que define os pools de recursos da
SR-IOV. Execute o comando lspci para recuperar as
informações:
$ lspci | grep -i acc
8a:00.0 Processing accelerators: Intel Corporation Device 0d5c
$ lspci | grep -i net
19:00.0 Ethernet controller: Broadcom Inc. and subsidiaries BCM57504 NetXtreme-E 10Gb/25Gb/40Gb/50Gb/100Gb/200Gb Ethernet (rev 11)
19:00.1 Ethernet controller: Broadcom Inc. and subsidiaries BCM57504 NetXtreme-E 10Gb/25Gb/40Gb/50Gb/100Gb/200Gb Ethernet (rev 11)
19:00.2 Ethernet controller: Broadcom Inc. and subsidiaries BCM57504 NetXtreme-E 10Gb/25Gb/40Gb/50Gb/100Gb/200Gb Ethernet (rev 11)
19:00.3 Ethernet controller: Broadcom Inc. and subsidiaries BCM57504 NetXtreme-E 10Gb/25Gb/40Gb/50Gb/100Gb/200Gb Ethernet (rev 11)
51:00.0 Ethernet controller: Intel Corporation Ethernet Controller E810-C for QSFP (rev 02)
51:00.1 Ethernet controller: Intel Corporation Ethernet Controller E810-C for QSFP (rev 02)
51:01.0 Ethernet controller: Intel Corporation Ethernet Adaptive Virtual Function (rev 02)
51:01.1 Ethernet controller: Intel Corporation Ethernet Adaptive Virtual Function (rev 02)
51:01.2 Ethernet controller: Intel Corporation Ethernet Adaptive Virtual Function (rev 02)
51:01.3 Ethernet controller: Intel Corporation Ethernet Adaptive Virtual Function (rev 02)
51:11.0 Ethernet controller: Intel Corporation Ethernet Adaptive Virtual Function (rev 02)
51:11.1 Ethernet controller: Intel Corporation Ethernet Adaptive Virtual Function (rev 02)
51:11.2 Ethernet controller: Intel Corporation Ethernet Adaptive Virtual Function (rev 02)
51:11.3 Ethernet controller: Intel Corporation Ethernet Adaptive Virtual Function (rev 02)O plug-in de dispositivo SR-IOV usa um configMap que contém um arquivo JSON
para definir os recursos de hardware que o Kubernetes deve expor. Essa
configuração é baseada em dois conceitos fundamentais:
seletores (para descoberta de hardware) e
recursos (para exposição pelo Kubernetes).
Um recurso é a entidade nomeada que os pods consomem
(ex. rancher.io/intel_fec_5g). É possível definir os
recursos como um destes dois tipos:
accelerator: usado para placas aceleradoras vRAN (como ACC100/vRAN Boost).netdevice: usado para interfaces de rede padrão (NICs).
Defina os dispositivos de destino usando seletores para
filtrar o hardware no nó:
vendors:8086(Intel)devices:0d5d(placa FEC),1889(NIC)drivers:vfio-pcipfNames:p2p1(nome da interface física)
Para placas de rede, você também pode selecionar um subconjunto de funções virtuais (VFs) de uma função física:
pfNames:["eth1#1,2,3,4,5,6"]ou[eth1#1-6]
Para que os pods possam solicitar os dispositivos, cada recurso deve ter um nome, que é composto de um prefixo e um nome:
resourceName:pci_sriov_net_bh_dpdkresourcePrefix:rancher.io
Depois disso, os pods solicitam o nome combinado do recuso:
rancher.io/pci_sriov_net_bh_dpdk .
Este documento não lista todos os seletores possíveis. Tipos de recursos diferentes usam conjuntos de seletores distintos. Para ver os detalhes completos, consulte o repositório do plug-in de dispositivo de rede SR-IOV.
O ConfigMap a seguir é um exemplo que cria três recursos: um para a placa aceleradora vRAN (FEC) e dois para duas portas NIC diferentes.
Para a placa FEC, você deve primeiro recuperar o ID do dispositivo e o token
VFIO. Siga as instruções no capítulo Seção 42.8, “Aceleração vRAN (Intel ACC100/ACC200)” para
conferir os pré-requisitos.
apiVersion: v1
kind: ConfigMap
metadata:
name: sriovdp-config
namespace: kube-system
data:
config.json: |
{
"resourceList": [
{
"resourcePrefix": "rancher.io",
"resourceName": "intel_fec_5g",
"deviceType": "accelerator",
"selectors": {
"vendors": ["8086"],
"devices": ["0d5d"]
},
"additionalInfo": {
"*": {
"VFIO_TOKEN": "00112233-4455-6677-8899-aabbccddeeff"
}
}
},
{
"resourcePrefix": "rancher.io",
"resourceName": "intel_sriov_odu",
"deviceType": "netdevice",
"selectors": {
"vendors": ["8086"],
"devices": ["1889"],
"drivers": ["vfio-pci"],
"pfNames": ["p2p1"]
}
},
{
"resourcePrefix": "rancher.io",
"resourceName": "intel_sriov_oru",
"deviceType": "netdevice",
"selectors": {
"vendors": ["8086"],
"devices": ["1889"],
"drivers": ["vfio-pci"],
"pfNames": ["p2p2"]
}
}
]
}Prepare o arquivo
daemonsetpara implantar o plug-in de dispositivo.
O plug-in de dispositivo é compatível com várias arquiteturas
(arm, amd,
ppc64le), portanto, o mesmo arquivo pode ser usado em
arquiteturas diferentes ao implantar vários daemonset
para cada arquitetura.
apiVersion: v1
kind: ServiceAccount
metadata:
name: sriov-device-plugin
namespace: kube-system
---
apiVersion: apps/v1
kind: DaemonSet
metadata:
name: kube-sriov-device-plugin-amd64
namespace: kube-system
labels:
tier: node
app: sriovdp
spec:
selector:
matchLabels:
name: sriov-device-plugin
template:
metadata:
labels:
name: sriov-device-plugin
tier: node
app: sriovdp
spec:
hostNetwork: true
nodeSelector:
kubernetes.io/arch: amd64
tolerations:
- key: node-role.kubernetes.io/master
operator: Exists
effect: NoSchedule
serviceAccountName: sriov-device-plugin
containers:
- name: kube-sriovdp
image: registry.suse.com/rancher/hardened-sriov-network-device-plugin:v3.9.0-build20250425
imagePullPolicy: IfNotPresent
args:
- --log-dir=sriovdp
- --log-level=10
securityContext:
privileged: true
resources:
requests:
cpu: "250m"
memory: "40Mi"
limits:
cpu: 1
memory: "200Mi"
volumeMounts:
- name: devicesock
mountPath: /var/lib/kubelet/
readOnly: false
- name: log
mountPath: /var/log
- name: config-volume
mountPath: /etc/pcidp
- name: device-info
mountPath: /var/run/k8s.cni.cncf.io/devinfo/dp
volumes:
- name: devicesock
hostPath:
path: /var/lib/kubelet/
- name: log
hostPath:
path: /var/log
- name: device-info
hostPath:
path: /var/run/k8s.cni.cncf.io/devinfo/dp
type: DirectoryOrCreate
- name: config-volume
configMap:
name: sriovdp-config
items:
- key: config.json
path: config.jsonApós a implantação do configMap e do
daemonset, o plug-in de dispositivo será implantado e as interfaces serão descobertas e estarão disponíveis para os pods.$ kubectl get pods -n kube-system | grep sriov kube-system kube-sriov-device-plugin-amd64-twjfl 1/1 Running 0 2mVerifique todos os nós para saber se as interfaces foram descobertas e ficaram disponíveis para os pods:
$ kubectl get nodes -o json | jq '.items[] | {name: .metadata.name, allocatable: .status.allocatable}' { "name": "node1.suse.edge.com", "allocatable": { "cpu": "64", "ephemeral-storage": "256196109726", "hugepages-1Gi": "40Gi", "hugepages-2Mi": "0", "rancher.io/intel_fec_5g": "16", "rancher.io/intel_sriov_odu": "4", "rancher.io/intel_sriov_oru": "4", "memory": "221396384Ki", "pods": "110" } }O resourceName para o acelerador
FECérancher.io/intel_fec_5g, e 16 VFs estão disponíveis para uso.O resourceName para placas NIC é
rancher.io/intel_sriov_oduerancher.io/intel_sriov_oru. Cada recurso conta com 4 VFs.
Se nenhuma interface foi detectada como recurso alocável nos nós do kubernetes, é essencial resolver esse problema. Uma causa comum é a má-formação da especificação de configMap, portanto, o melhor é revisar o configMap e os respectivos seletores.
42.6.2 Opção 2 (recomendada): SR-IOV Network Operator #
Obtenha o Helm se não estiver presente:
$ curl https://raw.githubusercontent.com/helm/helm/main/scripts/get-helm-3 | bashInstale o SR-IOV Network Operator no namespace
sriov-network-operator:
helm install sriov-crd oci://registry.suse.com/edge/charts/sriov-crd -n sriov-network-operator
helm install sriov-network-operator oci://registry.suse.com/edge/charts/sriov-network-operator -n sriov-network-operatorVerifique as CRDs e os pods implantados:
$ kubectl get crd
$ kubectl -n sriov-network-operator get podsVerifique se o rótulo SR-IOV foi aplicado aos nós.
Com todos os recursos em execução, o rótulo aparecerá automaticamente em seu nó:
$ kubectl get nodes -oyaml | grep feature.node.kubernetes.io/network-sriov.capable
feature.node.kubernetes.io/network-sriov.capable: "true"Revise o
daemonsetpara ver os novossriov-network-config-daemonesriov-rancher-nfd-workerjá ativos e prontos:
$ kubectl get daemonset -n sriov-network-operator
NAMESPACE NAME DESIRED CURRENT READY UP-TO-DATE AVAILABLE NODE SELECTOR AGE
sriov-network-operator sriov-network-config-daemon 1 1 1 1 1 feature.node.kubernetes.io/network-sriov.capable=true 45m
sriov-network-operator sriov-rancher-nfd-worker 1 1 1 1 1 <none> 45mEm poucos minutos, os nós serão detectados e totalmente configurados com os
recursos da SR-IOV. Às vezes, a atualização pode levar
até 10 minutos:
$ kubectl get sriovnetworknodestates -A
NAMESPACE NAME AGE
sriov-network-operator xr11-2 83sVerifique se as interfaces foram detectadas.
As interfaces descobertas devem ser o endereço PCI do dispositivo de
rede. Verifique essa informação com o comando lspci no
host.
$ kubectl get sriovnetworknodestates -n sriov-network-operator -oyaml
apiVersion: v1
items:
- apiVersion: sriovnetwork.openshift.io/v1
kind: SriovNetworkNodeState
metadata:
creationTimestamp: "2023-06-07T09:52:37Z"
generation: 1
name: xr11-2
namespace: sriov-network-operator
ownerReferences:
- apiVersion: sriovnetwork.openshift.io/v1
blockOwnerDeletion: true
controller: true
kind: SriovNetworkNodePolicy
name: default
uid: 80b72499-e26b-4072-a75c-f9a6218ec357
resourceVersion: "356603"
uid: e1f1654b-92b3-44d9-9f87-2571792cc1ad
spec:
dpConfigVersion: "356507"
status:
interfaces:
- deviceID: "1592"
driver: ice
eSwitchMode: legacy
linkType: ETH
mac: 40:a6:b7:9b:35:f0
mtu: 1500
name: p2p1
pciAddress: "0000:51:00.0"
totalvfs: 128
vendor: "8086"
- deviceID: "1592"
driver: ice
eSwitchMode: legacy
linkType: ETH
mac: 40:a6:b7:9b:35:f1
mtu: 1500
name: p2p2
pciAddress: "0000:51:00.1"
totalvfs: 128
vendor: "8086"
syncStatus: Succeeded
kind: List
metadata:
resourceVersion: ""Se a sua interface não foi detectada neste momento, verifique se ela está presente no próximo mapa de configuração:
$ kubectl get cm supported-nic-ids -oyaml -n sriov-network-operatorSe o seu dispositivo não consta na lista, edite o mapa de configurações
adicionando os valores corretos que serão descobertos. Em seguida, reinicie
os pods sriov-network-config-daemon em cada nó para que a
atualização entre em vigor.
Crie a
SriovNetworkNodePolicypara configurar asVFs
Essa política cria o recurso intelnicsDpdk para consumo
do pod. Ela também vincula o driver vfio-pci ao
dispositivo PCI fornecido e cria 8 VFs com tamanho de MTU de 1500:
O campo resourceName não deve conter caracteres especiais
e deve ser exclusivo no cluster. O exemplo usa deviceType:
vfio-pci porque o DPDK é usado em combinação com a SR-IOV. Se você
não usa DPDK, configure deviceType: netdevice (valor
padrão).
apiVersion: sriovnetwork.openshift.io/v1
kind: SriovNetworkNodePolicy
metadata:
name: policy-dpdk
namespace: sriov-network-operator
spec:
nodeSelector:
feature.node.kubernetes.io/network-sriov.capable: "true"
resourceName: intelnicsDpdk
deviceType: vfio-pci
numVfs: 8
mtu: 1500
nicSelector:
deviceID: "1592"
vendor: "8086"
rootDevices:
- 0000:51:00.0Valide as configurações em todos os nós:
Com o resourcePrefix rancher.io predefinido, um recurso
rancher.io/intelnicsDpdk com 8 VFs deve ser descoberto.
$ kubectl get nodes -o jsonpath='{"items": [ { "name": @.metadata.name, "allocatable": @.status.allocatable } ]}' | jq
{
"name": "node1.suse.edge.com",
"allocatable": {
"cpu": "64",
"ephemeral-storage": "256196109726",
"hugepages-1Gi": "60Gi",
"hugepages-2Mi": "0",
"rancher.io/intel_fec_5g": "16",
"memory": "200424836Ki",
"pods": "110",
"rancher.io/intelnicsDpdk": "8"
}
}(Opcional) Criar a
sriovnetwork
Esta é uma etapa opcional e necessária apenas para definições de rede
personalizadas. Especifique o resourceName para vincular
à política de nó já criada.
Se o networkNamespace foi definido, a rede é exposta aos
pods nesse namespace. Do contrário, a rede fica disponível no namespace de
instalação do operador de rede.
apiVersion: sriovnetwork.openshift.io/v1
kind: SriovNetwork
metadata:
name: network-dpdk
namespace: sriov-network-operator # where SRIOV Operator is installed
spec:
ipam: |
{
"type": "host-local",
"subnet": "192.168.0.0/24",
"rangeStart": "192.168.0.20",
"rangeEnd": "192.168.0.60",
"routes": [{
"dst": "0.0.0.0/0"
}],
"gateway": "192.168.0.1"
}
vlan: 500
resourceName: intelnicsDpdk
networkNamespace: default # where workloads are deployedSe a atualização for bem-sucedida, uma NetworkAttachmentDefinition (NAD) será criada no cluster de destino.
$ kubectl get net-attach-def -A -oyaml
apiVersion: v1
items:
- apiVersion: k8s.cni.cncf.io/v1
kind: NetworkAttachmentDefinition
metadata:
annotations:
k8s.v1.cni.cncf.io/resourceName: rancher.io/intelnicsDpdk
creationTimestamp: "2023-06-08T11:22:27Z"
generation: 1
name: network-dpdk
namespace: default
resourceVersion: "13124"
uid: df7c89f5-177c-4f30-ae72-7aef3294fb15
spec:
config: '{ "cniVersion":"0.4.0", "name":"network-dpdk","type":"sriov","vlan":500,"vlanQoS":0,"ipam":{"type":"host-local","subnet":"192.168.0.0/24","rangeStart":"192.168.0.10","rangeEnd":"192.168.0.60","routes":[{"dst":"0.0.0.0/0"}],"gateway":"192.168.0.1"}
}'
kind: List
metadata:
resourceVersion: ""Os pods de carga de trabalho podem usar o resourceName
rancher.io/intelnicsDpdk para usar as VFs da interface de
rede.
42.7 DPDK #
DPDK (Data Plane Development Kit) é um conjunto de
bibliotecas e drivers para processamento rápido de pacotes. Ele é usado para
acelerar as cargas de trabalho de processamento de pacotes executadas em uma
ampla variedade de arquiteturas de CPU. O DPDK inclui as bibliotecas de
plano de controle e os drivers otimizados de placa de interface de rede
(NIC) para o seguinte:
Um gerenciador de fila que implementa filas sem bloqueio.
Um gerenciador de buffer que pré-aloca buffers de tamanho fixo.
Um gerenciador de memória que aloca pools de objetos na memória e usa um anel para armazenar objetos livres; garante que os objetos sejam igualmente distribuídos por todos os canais
DRAM.Drivers de modo de sondagem (
PMD) desenvolvidos para operar sem notificações assíncronas, reduzindo a sobrecarga.Uma estrutura de pacotes como um conjunto de bibliotecas auxiliares para desenvolver o processamento de pacotes.
As seguintes etapas mostram como habilitar o DPDK e criar
VFs das NICs usadas pelas interfaces
do DPDK:
Instale o pacote
DPDK:
$ transactional-update pkg install dpdk dpdk-tools libdpdk-25
$ rebootParâmetros do kernel:
Para usar o DPDK, aplique alguns drivers para habilitar determinados parâmetros no kernel:
| parâmetro | valor | descrição |
|---|---|---|
iommu | pt | Essa opção permite usar o driver |
intel_iommu ou amd_iommu | em | Essa opção permite usar o |
Para habilitar os parâmetros, adicione-os ao arquivo
/etc/default/grub:
GRUB_CMDLINE_LINUX="BOOT_IMAGE=/boot/vmlinuz-6.4.0-9-rt root=UUID=77b713de-5cc7-4d4c-8fc6-f5eca0a43cf9 skew_tick=1 rd.timeout=60 rd.retry=45 console=ttyS1,115200 console=tty0 default_hugepagesz=1G hugepagesz=1G hugepages=40 hugepagesz=2M hugepages=0 ignition.platform.id=openstack intel_iommu=on iommu=pt irqaffinity=0,31,32,63 isolcpus=domain,nohz,managed_irq,1-30,33-62 nohz_full=1-30,33-62 nohz=on mce=off nosoftlockup nowatchdog nmi_watchdog=0 quiet rcu_nocb_poll rcu_nocbs=1-30,33-62 rcupdate.rcu_cpu_stall_suppress=1 rcupdate.rcu_expedited=1 rcupdate.rcu_normal_after_boot=1 rcupdate.rcu_task_stall_timeout=0 rcutree.kthread_prio=99 security=selinux selinux=1 idle=poll"Atualize a configuração do GRUB e reinicialize o sistema para aplicar as alterações:
$ transactional-update grub.cfg
$ rebootCarregue o módulo do kernel
vfio-pcie habilite aSR-IOVnas NICs. O primeiro argumento indica o drivervfio-pcipara oferecer suporte à SR-IOV, e o segundo argumento impede que o dispositivo PCI entre no estado de baixa energia quando ficar ocioso:
$ modprobe vfio-pci enable_sriov=1 disable_idle_d3=1Crie algumas funções virtuais (
VFs) dasNICs.
Por exemplo, para criar VFs para duas
NICs diferentes, os seguintes comandos são necessários:
$ echo 4 > /sys/bus/pci/devices/0000:51:00.0/sriov_numvfs
$ echo 4 > /sys/bus/pci/devices/0000:51:00.1/sriov_numvfsVincule as novas VFs ao driver
vfio-pci:
$ dpdk-devbind.py -b vfio-pci 0000:51:01.0 0000:51:01.1 0000:51:01.2 0000:51:01.3 \
0000:51:11.0 0000:51:11.1 0000:51:11.2 0000:51:11.3Verifique se a configuração foi aplicada corretamente:
$ dpdk-devbind.py -s
Network devices using DPDK-compatible driver
============================================
0000:51:01.0 'Ethernet Adaptive Virtual Function 1889' drv=vfio-pci unused=iavf,igb_uio
0000:51:01.1 'Ethernet Adaptive Virtual Function 1889' drv=vfio-pci unused=iavf,igb_uio
0000:51:01.2 'Ethernet Adaptive Virtual Function 1889' drv=vfio-pci unused=iavf,igb_uio
0000:51:01.3 'Ethernet Adaptive Virtual Function 1889' drv=vfio-pci unused=iavf,igb_uio
0000:51:01.0 'Ethernet Adaptive Virtual Function 1889' drv=vfio-pci unused=iavf,igb_uio
0000:51:11.1 'Ethernet Adaptive Virtual Function 1889' drv=vfio-pci unused=iavf,igb_uio
0000:51:21.2 'Ethernet Adaptive Virtual Function 1889' drv=vfio-pci unused=iavf,igb_uio
0000:51:31.3 'Ethernet Adaptive Virtual Function 1889' drv=vfio-pci unused=iavf,igb_uio
Network devices using kernel driver
===================================
0000:19:00.0 'BCM57504 NetXtreme-E 10Gb/25Gb/40Gb/50Gb/100Gb/200Gb Ethernet 1751' if=em1 drv=bnxt_en unused=igb_uio,vfio-pci *Active*
0000:19:00.1 'BCM57504 NetXtreme-E 10Gb/25Gb/40Gb/50Gb/100Gb/200Gb Ethernet 1751' if=em2 drv=bnxt_en unused=igb_uio,vfio-pci
0000:19:00.2 'BCM57504 NetXtreme-E 10Gb/25Gb/40Gb/50Gb/100Gb/200Gb Ethernet 1751' if=em3 drv=bnxt_en unused=igb_uio,vfio-pci
0000:19:00.3 'BCM57504 NetXtreme-E 10Gb/25Gb/40Gb/50Gb/100Gb/200Gb Ethernet 1751' if=em4 drv=bnxt_en unused=igb_uio,vfio-pci
0000:51:00.0 'Ethernet Controller E810-C for QSFP 1592' if=eth13 drv=ice unused=igb_uio,vfio-pci
0000:51:00.1 'Ethernet Controller E810-C for QSFP 1592' if=rename8 drv=ice unused=igb_uio,vfio-pci42.8 Aceleração vRAN (Intel ACC100/ACC200) #
À medida que os provedores de serviços de comunicação migram das redes 4G para 5G, muitos estão adotando arquiteturas de rede de acesso por rádio virtualizada (vRAN, Virtualized Radio Access Network) para aumentar a capacidade de canais e facilitar a implantação de serviços e aplicativos baseados na borda. As soluções vRAN são posicionadas da melhor maneira para entregar serviços de baixa latência com flexibilidade para aumentar ou reduzir a capacidade de acordo com o volume de tráfego em tempo real e a demanda na rede.
Uma das cargas de trabalho 4G e 5G com uso mais intenso de recursos é a
FEC da RAN de camada 1 (L1), que
resolve os erros de transmissão de dados por meio de canais de comunicação
incertos ou ruidosos. A tecnologia FEC detecta e corrige
um número limitado de erros em dados 4G ou 5G, eliminando a necessidade de
retransmissão. Como a transação de aceleração da FEC não
contém informações de estado da célula, é possível virtualizá-la com
facilidade para aproveitar os benefícios dos agrupamentos e facilitar a
migração de células.
Por muito tempo, a Intel tem oferecido a placa aceleradora vRAN ACC100 para
executar rapidamente algoritmos FEC de camada 1, liberando capacidade de
processamento no host para a CPU principal. A Intel já integrou essa
tecnologia diretamente em novas CPUs, começando pelos processadores Sapphire
Rapids, sob o nome Intel vRAN Boost (também conhecido
como ACC200). O Intel vRAN Boost atua como um acelerador de descarregamento
na própria CPU, eliminando a necessidade de placa de hardware separada. Esta
seção apresenta em detalhes a configuração do SUSE Telco Cloud para cargas
de trabalho que usam ACC100 ou Intel vRAN Boost.
42.8.1 Parâmetros do kernel #
Para habilitar a aceleração da vRAN, precisamos habilitar
os seguintes parâmetros do kernel (se ainda não estiverem presentes):
| parâmetro | valor | descrição |
|---|---|---|
iommu | pt | Essa opção permite usar vfio paras as interfaces do DPDK. |
intel_iommu ou amd_iommu | em | Essa opção permite usar vfio para VFs. |
Modifique o arquivo GRUB /etc/default/grub para
adicioná-los à linha de comando do kernel:
GRUB_CMDLINE_LINUX="BOOT_IMAGE=/boot/vmlinuz-6.4.0-9-rt root=UUID=77b713de-5cc7-4d4c-8fc6-f5eca0a43cf9 skew_tick=1 rd.timeout=60 rd.retry=45 console=ttyS1,115200 console=tty0 default_hugepagesz=1G hugepagesz=1G hugepages=40 hugepagesz=2M hugepages=0 ignition.platform.id=openstack intel_iommu=on iommu=pt irqaffinity=0,31,32,63 isolcpus=domain,nohz,managed_irq,1-30,33-62 nohz_full=1-30,33-62 nohz=on mce=off nosoftlockup nowatchdog nmi_watchdog=0 quiet rcu_nocb_poll rcu_nocbs=1-30,33-62 rcupdate.rcu_cpu_stall_suppress=1 rcupdate.rcu_expedited=1 rcupdate.rcu_normal_after_boot=1 rcupdate.rcu_task_stall_timeout=0 rcutree.kthread_prio=99 security=selinux selinux=1 idle=poll"Atualize a configuração do GRUB e reinicialize o sistema para aplicar as alterações:
$ transactional-update grub.cfg
$ rebootPara verificar se os parâmetros foram aplicados após a reinicialização, consulte a linha de comando:
$ cat /proc/cmdline42.8.2 Configurar a SR-IOV em aceleradores FEC #
Carregue o módulo do kernel
vfio-pcipara habilitar a aceleração vRAN. O primeiro argumento indica o módulovfio-pcipara oferecer suporte à SR-IOV, e o segundo argumento impede que o dispositivo PCI entre no estado de baixa energia quando ficar ocioso.
$ modprobe vfio-pci enable_sriov=1 disable_idle_d3=1Recupere o endereço do dispositivo PCI do acelerador FEC:
$ lspci | grep -i acc
8a:00.0 Processing accelerators: Intel Corporation Device 0d5cVincule a interface física (
PF) ao drivervfio-pci:
$ dpdk-devbind.py -b vfio-pci 0000:8a:00.0Crie as funções virtuais (
VFs) da interface física (PF).
Verifique a capacidade máxima de VFs da placa
aceleradora. Depois disso, configure a placa para expor o número desejado de
VFs, sem exceder o máximo. Neste exemplo, configuramos a placa com sua
capacidade total de 16 VFs:
$ cat /sys/bus/pci/devices/0000:8a:00.0/sriov_totalvfs
16
$ echo 16 > /sys/bus/pci/devices/0000:8a:00.0/sriov_numvfsConfigure a placa aceleradora e as respectivas funções virtuais com um perfil 4G ou 5G. É necessário informar um token de VF exclusivo (UUID). A carga de trabalho deve consumir esse token de VF para utilizar os recursos de aceleração FEC da placa:
$ pf_bb_config ACC200 -c /opt/pf-bb-config/acc200_config_vf_5g.cfg -v 00112233-4455-6677-8899-aabbccddeeff
Tue Jun 6 10:49:20 2023:INFO:Queue Groups: 2 5GUL, 2 5GDL, 2 4GUL, 2 4GDL
Tue Jun 6 10:49:20 2023:INFO:Configuration in VF mode
Tue Jun 6 10:49:21 2023:INFO: ROM version MM 99AD92
Tue Jun 6 10:49:21 2023:WARN:* Note: Not on DDR PRQ version 1302020 != 10092020
Tue Jun 6 10:49:21 2023:INFO:PF ACC200 configuration complete
Tue Jun 6 10:49:21 2023:INFO:ACC200 PF [0000:8a:00.0] configuration complete!Verifique as novas VFs criadas com base na PF da FEC. Observe que as VFs receberam o ID do dispositivo
0d5d. Essas informações são necessárias na etapa seguinte para expor essas VFs como recursos do Kubernetes:
$ dpdk-devbind.py -s
Baseband devices using DPDK-compatible driver
=============================================
0000:8a:00.0 'Device 0d5c' drv=vfio-pci unused=
0000:8b:00.0 'Device 0d5d' drv=vfio-pci unused=
Other Baseband devices
======================
0000:8b:00.1 'Device 0d5d' unused=42.8.3 Configurar o Kubernetes para aceleração FEC #
A última etapa consiste em expor as VFs ao Kubernetes com a ajuda do plug-in
de dispositivo SR-IOV. Crie um ConfigMap usando o deviceID das VFs que você
coletou na etapa anterior e instale o plug-in de dispositivo SR-IOV. Depois
que os nós do Kubernetes exibirem as VFs da FEC como recursos
alocáveis, o cluster estará pronto para que as cargas de
trabalho se beneficiem da aceleração FEC.
Siga as etapas da Opção 1 no capítulo Seção 42.6, “SR-IOV”. O SR-IOV Network Operator não se aplica ao acelerador FEC, portanto, a Opção 2 não é pertinente.
42.9 HugePages #
Quando um processo usa RAM, a CPU a
marca como usada por esse processo. Para manter a eficiência, a
CPU aloca a RAM em blocos de
4K bytes, que é o valor padrão em muitas
plataformas. Esses blocos são chamados de páginas. As páginas podem ser
substituídas por discos, entre outros.
Como o espaço do endereço do processo é virtual, a CPU e
o sistema operacional precisam memorizar quais páginas pertencem a qual
processo, e onde cada página é armazenada. Quanto maior o número de páginas,
mais longa a pesquisa de mapeamento de memória. Quando um processo usa
1 GB de memória, isso equivale a 262144 entradas para
pesquisa (1 GB/4 K). Se uma entrada da
tabela de páginas consome 8 bytes, isso equivale a 2 MB
(262144 * 8) para pesquisa.
As arquiteturas de CPU mais atuais oferecem suporte às
páginas maiores que o padrão, o que reduz o número de entradas para a
CPU/SO pesquisar.
Parâmetros do kernel
Para habilitar o HugePages, devemos adicionar os seguintes parâmetros do kernel. Neste exemplo, configuramos 40 páginas de 1G, portanto, o tamanho e o número exato de páginas enormes devem ser adaptados aos requisitos de memória do seu aplicativo:
| parâmetro | valor | descrição |
|---|---|---|
hugepagesz | 1G | Essa opção permite definir o tamanho das páginas enormes como 1 G |
hugepages | 40 | Esse é o número de páginas enormes definido antes |
default_hugepagesz | 1G | Esse é o valor padrão para obter as páginas enormes |
Modifique o arquivo GRUB /etc/default/grub para adicionar
esses parâmetros a GRUB_CMDLINE_LINUX:
default_hugepagesz=1G hugepagesz=1G hugepages=40 hugepagesz=2M hugepages=0Atualize a configuração do GRUB e reinicialize o sistema para aplicar as alterações:
$ transactional-update grub.cfg
$ rebootPara validar se os parâmetros foram aplicados após a reinicialização, verifique a linha de comando:
$ cat /proc/cmdlineUsando o HugePages
Para usar o HugePages, precisamos montá-lo:
$ mkdir -p /hugepages
$ mount -t hugetlbfs nodev /hugepagesImplante a carga de trabalho Kubernetes criando os recursos e os volumes:
...
resources:
requests:
memory: "24Gi"
hugepages-1Gi: 16Gi
intel.com/intel_sriov_oru: '4'
limits:
memory: "24Gi"
hugepages-1Gi: 16Gi
intel.com/intel_sriov_oru: '4'
......
volumeMounts:
- name: hugepage
mountPath: /hugepages
...
volumes:
- name: hugepage
emptyDir:
medium: HugePages
...42.10 Programação com reconhecimento de NUMA #
Acesso não uniforme à memória ou arquitetura não uniforme de acesso à
memória (NUMA, Non-Uniform Memory Access ou Non-Uniform
Memory Architecture) é um projeto de memória física usado na arquitetura
SMP (multiprocessadores), em que o tempo de acesso à
memória depende do local da memória relativo ao processador. No
NUMA, um processador pode acessar a própria memória local
com mais rapidez do que a memória não local, ou seja, a memória local de
outro processador ou a memória compartilhada entre processadores.
42.10.1 Identificando os nós NUMA #
Para identificar os nós NUMA, execute o seguinte comando
em seu sistema:
$ lscpu | grep NUMA
NUMA node(s): 1
NUMA node0 CPU(s): 0-63Para este exemplo, temos apenas um nó NUMA com 64
CPUs.
É necessário habilitar o NUMA no
BIOS. Se o dmesg não tem registros de
inicialização do NUMA durante o bootup, as mensagens relacionadas ao
NUMA no buffer de anel do kernel podem ter sido
substituídas.
42.11 MetalLB #
MetalLB é uma implementação de balanceador de carga para
clusters Kubernetes bare metal, que usa os protocolos de roteamento padrão,
como L2 e BGP, como protocolos de
anúncio. Trata-se de um balanceador de carga de rede que pode ser usado para
expor serviços em um cluster Kubernetes ao ambiente externo por causa da
necessidade de usar serviços do Kubernetes do tipo
LoadBalancer com bare metal.
Para habilitar o MetalLB no cluster
RKE2, são necessárias as seguintes etapas:
Instale o
MetalLBusando o seguinte comando:
$ kubectl apply <<EOF -f
apiVersion: helm.cattle.io/v1
kind: HelmChart
metadata:
name: metallb
namespace: kube-system
spec:
chart: oci://registry.suse.com/edge/charts/metallb
targetNamespace: metallb-system
version: 305.0.1+up0.15.2
createNamespace: true
---
apiVersion: helm.cattle.io/v1
kind: HelmChart
metadata:
name: endpoint-copier-operator
namespace: kube-system
spec:
chart: oci://registry.suse.com/edge/charts/endpoint-copier-operator
targetNamespace: endpoint-copier-operator
version: 305.0.1+up0.3.0
createNamespace: true
EOFCrie a configuração de
IpAddressPooleL2advertisement:
apiVersion: metallb.io/v1beta1
kind: IPAddressPool
metadata:
name: kubernetes-vip-ip-pool
namespace: metallb-system
spec:
addresses:
- 10.168.200.98/32
serviceAllocation:
priority: 100
namespaces:
- default
---
apiVersion: metallb.io/v1beta1
kind: L2Advertisement
metadata:
name: ip-pool-l2-adv
namespace: metallb-system
spec:
ipAddressPools:
- kubernetes-vip-ip-poolCrie o serviço de endpoint para expor o
VIP:
apiVersion: v1
kind: Service
metadata:
name: kubernetes-vip
namespace: default
spec:
internalTrafficPolicy: Cluster
ipFamilies:
- IPv4
ipFamilyPolicy: SingleStack
ports:
- name: rke2-api
port: 9345
protocol: TCP
targetPort: 9345
- name: k8s-api
port: 6443
protocol: TCP
targetPort: 6443
sessionAffinity: None
type: LoadBalancerVerifique se o
VIPfoi criado e se os pods doMetalLBestão em execução:
$ kubectl get svc -n default
$ kubectl get pods -n default42.12 Configuração do registro particular #
É possível configurar o Containerd para conexão com os
registros particulares e usá-los para extrair as imagens particulares de
cada nó.
Na inicialização, o RKE2 verifica se existe um arquivo
registries.yaml em /etc/rancher/rke2/
e instrui o containerd a usar os registros definidos no
arquivo. Para usar um registro particular, crie esse arquivo como raiz em
cada nó que usará o registro.
Para adicionar o registro particular, crie o arquivo
/etc/rancher/rke2/registries.yaml com o seguinte
conteúdo:
mirrors:
docker.io:
endpoint:
- "https://registry.example.com:5000"
configs:
"registry.example.com:5000":
auth:
username: xxxxxx # this is the registry username
password: xxxxxx # this is the registry password
tls:
cert_file: # path to the cert file used to authenticate to the registry
key_file: # path to the key file for the certificate used to authenticate to the registry
ca_file: # path to the ca file used to verify the registry's certificate
insecure_skip_verify: # may be set to true to skip verifying the registry's certificateou sem autenticação:
mirrors:
docker.io:
endpoint:
- "https://registry.example.com:5000"
configs:
"registry.example.com:5000":
tls:
cert_file: # path to the cert file used to authenticate to the registry
key_file: # path to the key file for the certificate used to authenticate to the registry
ca_file: # path to the ca file used to verify the registry's certificate
insecure_skip_verify: # may be set to true to skip verifying the registry's certificatePara que as alterações no registro entrem em vigor, você precisa configurar esse arquivo antes de iniciar o RKE2 no nó ou reiniciar o RKE2 em cada nó configurado.
42.13 Precision Time Protocol #
Precision Time Protocol (PTP) é um protocolo de rede desenvolvido pelo Institute of Electrical and Electronics Engineers (IEEE) para permitir a sincronização de tempo em submicrossegundos em uma rede de computadores. Desde a sua origem e durante as duas últimas décadas, o PTP tem sido usado em diversos setores. Recentemente, observamos uma crescente adoção nas redes de telecomunicações como elemento essencial a redes 5G. Apesar de ser um protocolo relativamente simples, sua configuração pode mudar bastante de acordo com o aplicativo. Por essa razão, foram definidos e padronizados vários perfis.
Nesta seção, apenas os perfis específicos de telecomunicações serão apresentados. Portanto, vamos considerar o recurso de marcação de data e hora e um relógio de hardware PTP (PHC, PTP Hardware Clock) na NIC. Hoje em dia, todos os adaptadores de rede para telecomunicações contam com suporte a PTP no hardware, mas você pode verificar esses recursos com o seguinte comando:
# ethtool -T p1p1
Time stamping parameters for p1p1:
Capabilities:
hardware-transmit
software-transmit
hardware-receive
software-receive
software-system-clock
hardware-raw-clock
PTP Hardware Clock: 0
Hardware Transmit Timestamp Modes:
off
on
Hardware Receive Filter Modes:
none
allSubstitua p1p1 pelo nome da interface usada para PTP.
As seções a seguir orientam na instalação e na configuração do PTP especificamente no SUSE Telco Cloud, mas é esperada alguma familiaridade com os conceitos básicos do PTP. Para uma breve visão geral do PTP e da implementação incluída no SUSE Telco Cloud, consulte https://documentation.suse.com/sles/html/SLES-all/cha-tuning-ptp.html.
42.13.1 Instalar os componentes de software PTP #
No SUSE Telco Cloud, a implementação do PTP é fornecida pelo pacote
linuxptp, que inclui dois componentes:
ptp4l: um daemon que controla o PHC na NIC e executa o protocolo PTPphc2sys: um daemon que mantém a sincronização do relógio do sistema com o PHC sincronizado por PTP na NIC
Os dois daemons são necessários para que a sincronização do sistema funcione por completo e devem ser definidos de maneira correta com a sua configuração, o que foi abordado na Seção 42.13.2, “Configurar o PTP para implantações de telecomunicações”.
A maneira melhor e mais fácil de integrar o PTP ao cluster downstream é
adicionar o pacote linuxptp em
packageList ao arquivo de definição do Edge Image Builder
(EIB). Desse modo, o software de plano de controle PTP será instalado
automaticamente durante o provisionamento do cluster. Consulte a
documentação do EIB (Seção 3.3.6, “Configurando pacotes RPM”) para
obter mais informações sobre como instalar os pacotes.
Veja a seguir um manifesto do EIB de amostra com
linuxptp:
apiVersion: 1.3
image:
imageType: RAW
arch: x86_64
baseImage: SL-Micro.x86_64-6.2-Base-RT-GM.raw
outputImageName: eibimage-slmicrort-telco.raw
operatingSystem:
time:
timezone: America/New_York
kernelArgs:
- ignition.platform.id=openstack
systemd:
disable:
- rebootmgr
- transactional-update.timer
- transactional-update-cleanup.timer
- fstrim
- time-sync.target
enable:
- ptp4l
- phc2sys
users:
- username: root
encryptedPassword: $ROOT_PASSWORD
packages:
packageList:
- jq
- dpdk
- dpdk-tools
- libdpdk-25
- pf-bb-config
- open-iscsi
- tuned
- cpupower
- linuxptp
sccRegistrationCode: $SCC_REGISTRATION_CODEPor padrão, o pacote linuxptp incluído no SUSE Telco
Cloud não habilita o ptp4l e o
phc2sys. Se os arquivos de configuração específicos do
sistema forem implantados junto com o provisionamento (consulte a Seção 42.13.3, “Integração da Cluster API”), eles deverão estar habilitados. Para isso,
adicione-os à seção systemd do manifesto, como no exemplo
acima.
Siga o processo normal para criar a imagem conforme descrito na documentação do EIB (Seção 3.4, “Criando a imagem”) e use-a para implantar o cluster. Se você não tem experiência com o EIB, comece pelo Capítulo 11, Edge Image Builder.
42.13.2 Configurar o PTP para implantações de telecomunicações #
Muitos aplicativos de telecomunicações exigem uma sincronização rígida de
fase e de tempo com pouca variação, o que resultou na definição de dois
perfis orientados a telecomunicações: ITU-T G.8275.1 e ITU-T G.8275.2. Os
dois têm alta taxa de mensagens de sincronização e outros aspectos
diferenciados, como uso de um algoritmo BMCA (Best Master Clock Algorithm)
alternativo. Esse comportamento exige definições específicas no arquivo de
configuração consumido pelo ptp4l, apresentadas nas
seções a seguir como referência.
As duas seções abordam apenas o caso de um relógio comum na configuração de receptor de tempo.
Esse tipo de perfil deve ser usado em uma infraestrutura PTP bem planejada.
Sua rede PTP específica pode exigir um ajuste de configuração adicional. Revise os exemplos apresentados e adapte-os se necessário.
42.13.2.1 Perfil de PTP ITU-T G.8275.1 #
O perfil G.8275.1 tem as seguintes especificações:
Executado diretamente em Ethernet e requer suporte completo à rede (nós/comutadores adjacentes devem dar suporte a PTP).
A configuração de domínio padrão é 24.
A comparação de conjunto de dados baseia-se no algoritmo G.8275.x e nos valores
localPrioritydepois depriority2.
Copie o seguinte conteúdo para um arquivo chamado
/etc/ptp4l-G.8275.1.conf:
# Telecom G.8275.1 example configuration [global] domainNumber 24 priority2 255 dataset_comparison G.8275.x G.8275.portDS.localPriority 128 G.8275.defaultDS.localPriority 128 maxStepsRemoved 255 logAnnounceInterval -3 logSyncInterval -4 logMinDelayReqInterval -4 announceReceiptTimeout 3 serverOnly 0 ptp_dst_mac 01:80:C2:00:00:0E network_transport L2
Após a criação do arquivo, faça referência a ele em
/etc/sysconfig/ptp4l para o daemon ser iniciado
corretamente. Para fazer isso, altere a linha OPTIONS=:
OPTIONS="-f /etc/ptp4l-G.8275.1.conf -i $IFNAME --message_tag ptp-8275.1"
Mais precisamente:
-frequer o nome do arquivo de configuração que será usado; neste caso,/etc/ptp4l-G.8275.1.conf.-irequer o nome da interface que será usada. Substitua$IFNAMEpelo nome da interface real.--message_tagpermite identificar melhor a saída de ptp4l nos registros do sistema e é opcional.
Após a conclusão das etapas acima, o daemon ptp4l deverá
ser (re)iniciado:
# systemctl restart ptp4lVerifique o status da sincronização observando os registros com:
# journalctl -e -u ptp4l42.13.2.2 Perfil de PTP ITU-T G.8275.2 #
O perfil G.8275.2 tem as seguintes especificações:
Executado em IP e não requer suporte total à rede (nós/comutadores adjacentes podem não dar suporte a PTP).
A configuração de domínio padrão é 44.
A comparação de conjunto de dados baseia-se no algoritmo G.8275.x e nos valores
localPrioritydepois depriority2.
Copie o seguinte conteúdo para o arquivo chamado
/etc/ptp4l-G.8275.2.conf:
# Telecom G.8275.2 example configuration [global] domainNumber 44 priority2 255 dataset_comparison G.8275.x G.8275.portDS.localPriority 128 G.8275.defaultDS.localPriority 128 maxStepsRemoved 255 logAnnounceInterval 0 serverOnly 0 hybrid_e2e 1 inhibit_multicast_service 1 unicast_listen 1 unicast_req_duration 60 logSyncInterval -5 logMinDelayReqInterval -4 announceReceiptTimeout 2 # # Customize the following for slave operation: # [unicast_master_table] table_id 1 logQueryInterval 2 UDPv4 $PEER_IP_ADDRESS [$IFNAME] unicast_master_table 1
Substitua os seguintes espaços reservados:
$PEER_IP_ADDRESS: o endereço IP do nó PTP seguinte com o qual se comunicar, como o relógio mestre ou de limite que fornecerá a sincronização.$IFNAME: instrui optp4lsobre qual interface usar para PTP.
Após a criação do arquivo, faça referência a ele, junto com o nome da
interface para PTP, em /etc/sysconfig/ptp4l para que o
daemon seja iniciado corretamente. Para fazer isso, altere a linha
OPTIONS= para:
OPTIONS="-f /etc/ptp4l-G.8275.2.conf --message_tag ptp-8275.2"Mais precisamente:
-frequer o nome do arquivo de configuração que será usado; neste caso,/etc/ptp4l-G.8275.2.conf.--message_tagpermite identificar melhor a saída de ptp4l nos registros do sistema e é opcional.
Após a conclusão das etapas acima, o daemon ptp4l deverá
ser (re)iniciado:
# systemctl restart ptp4lVerifique o status da sincronização observando os registros com:
# journalctl -e -u ptp4l42.13.2.3 Configuração do phc2sys #
Embora não seja obrigatório, é recomendado completar toda a configuração de
ptp4l antes de passar para o
phc2sys. O phc2sys não requer um
arquivo de configuração, e seus parâmetros de execução podem ser controlados
unicamente pela variável OPTIONS= presente em
/etc/sysconfig/ptp4l, de maneira similar a
ptp4l:
OPTIONS="-s $IFNAME -w"
Em que $IFNAME é o nome da interface já configurada em
ptp4l, que será usada como fonte para o relógio do sistema. Isso é usado
para identificar o PHC de origem.
42.13.3 Integração da Cluster API #
Sempre que um cluster é implantado por meio de um cluster de gerenciamento e
do provisionamento de rede direto, tanto o arquivo de configuração quanto as
duas variáveis de configuração em /etc/sysconfig podem
ser implantados no host junto com o provisionamento. Veja abaixo um trecho
da definição de um cluster, com foco no objeto
RKE2ControlPlane modificado que implanta o mesmo arquivo
de configuração G.8275.1 em todos os hosts:
apiVersion: controlplane.cluster.x-k8s.io/v1beta1
kind: RKE2ControlPlane
metadata:
name: single-node-cluster
namespace: default
spec:
infrastructureRef:
apiVersion: infrastructure.cluster.x-k8s.io/v1beta1
kind: Metal3MachineTemplate
name: single-node-cluster-controlplane
replicas: 1
version: ${RKE2_VERSION}
rolloutStrategy:
type: "RollingUpdate"
rollingUpdate:
maxSurge: 0
registrationMethod: "control-plane-endpoint"
serverConfig:
cni: canal
agentConfig:
format: ignition
cisProfile: cis
additionalUserData:
config: |
variant: fcos
version: 1.4.0
systemd:
units:
- name: rke2-preinstall.service
enabled: true
contents: |
[Unit]
Description=rke2-preinstall
Wants=network-online.target
Before=rke2-install.service
ConditionPathExists=!/run/cluster-api/bootstrap-success.complete
[Service]
Type=oneshot
User=root
ExecStartPre=/bin/sh -c "mount -L config-2 /mnt"
ExecStart=/bin/sh -c "sed -i \"s/BAREMETALHOST_UUID/$(jq -r .uuid /mnt/openstack/latest/meta_data.json)/\" /etc/rancher/rke2/config.yaml"
ExecStart=/bin/sh -c "echo \"node-name: $(jq -r .name /mnt/openstack/latest/meta_data.json)\" >> /etc/rancher/rke2/config.yaml"
ExecStartPost=/bin/sh -c "umount /mnt"
[Install]
WantedBy=multi-user.target
storage:
files:
- path: /etc/ptp4l-G.8275.1.conf
overwrite: true
contents:
inline: |
# Telecom G.8275.1 example configuration
[global]
domainNumber 24
priority2 255
dataset_comparison G.8275.x
G.8275.portDS.localPriority 128
G.8275.defaultDS.localPriority 128
maxStepsRemoved 255
logAnnounceInterval -3
logSyncInterval -4
logMinDelayReqInterval -4
announceReceiptTimeout 3
serverOnly 0
ptp_dst_mac 01:80:C2:00:00:0E
network_transport L2
mode: 0644
user:
name: root
group:
name: root
- path: /etc/sysconfig/ptp4l
overwrite: true
contents:
inline: |
## Path: Network/LinuxPTP
## Description: Precision Time Protocol (PTP): ptp4l settings
## Type: string
## Default: "-i eth0 -f /etc/ptp4l.conf"
## ServiceRestart: ptp4l
#
# Arguments when starting ptp4l(8).
#
OPTIONS="-f /etc/ptp4l-G.8275.1.conf -i $IFNAME --message_tag ptp-8275.1"
mode: 0644
user:
name: root
group:
name: root
- path: /etc/sysconfig/phc2sys
overwrite: true
contents:
inline: |
## Path: Network/LinuxPTP
## Description: Precision Time Protocol (PTP): phc2sys settings
## Type: string
## Default: "-s eth0 -w"
## ServiceRestart: phc2sys
#
# Arguments when starting phc2sys(8).
#
OPTIONS="-s $IFNAME -w"
mode: 0644
user:
name: root
group:
name: root
kubelet:
extraArgs:
- provider-id=metal3://BAREMETALHOST_UUID
nodeName: "localhost.localdomain"Além de outras variáveis, é necessário preencher a definição acima com o nome da interface e os outros objetos da Cluster API, conforme descrito no Capítulo 43, Provisionamento de rede direcionado totalmente automatizado.
Essa é uma abordagem prática apenas quando o hardware no cluster é uniforme e a mesma configuração é necessária em todos os hosts, inclusive o nome da interface.
Há outras abordagens possíveis que serão explicadas em versões futuras.
Neste ponto, os hosts devem ter uma pilha PTP em funcionamento e começarão a negociar sua função de PTP.
43 Provisionamento de rede direcionado totalmente automatizado #
43.1 Introdução #
O provisionamento de rede direcionado é um recurso que permite automatizar o provisionamento de clusters downstream. Ele é útil quando você tem que provisionar muitos clusters downstream e deseja automatizar o processo.
Um cluster de gerenciamento (Capítulo 41, Configurando o cluster de gerenciamento) automatiza a implantação dos seguintes componentes:
SUSE Linux Micro RTcomo sistema operacional. Dependendo do caso de uso, é possível personalizar configurações como rede, armazenamento, usuários e argumentos do kernel.RKE2como cluster Kubernetes. O plug-in deCNIpadrão éCilium. Dependendo do caso de uso, é possível usar determinados plug-ins deCNI, comoCilium+Multus.SUSE StorageSUSE SecurityÉ possível usar o
MetalLBcomo balanceador de carga para clusters de vários nós altamente disponíveis.
Para obter mais informações sobre o SUSE Linux Micro,
consulte o Capítulo 9, SUSE Linux Micro. Para obter mais informações
sobre o RKE2, consulte o Capítulo 15, RKE2. Para obter mais informações sobre o
SUSE Storage, consulte o Capítulo 16, SUSE
Storage. Para obter mais informações sobre o
SUSE Security, consulte o Capítulo 17, SUSE
Security.
As seguintes seções descrevem os diferentes fluxos de trabalho de provisionamento de rede direcionado e alguns recursos adicionais que podem ser incluídos no processo de provisionamento:
Seção 43.2, “Preparar uma imagem de cluster downstream para cenários conectados”
Seção 43.3, “Preparar uma imagem de cluster downstream para cenários air-gapped”
Seção 43.7, “Recursos de telecomunicações (DPDK, SR-IOV, isolamento de CPU, HugePages, NUMA etc.)”
Seção 43.9, “Provisionamento de cluster downstream em cenários air-gapped”
As seções a seguir mostram como preparar os diversos cenários para o fluxo de trabalho de provisionamento de rede direcionado usando o SUSE Telco Cloud. Para ver exemplos de opções de configurações diferentes para implantação (incluindo ambientes air-gapped, redes DHCP e sem DHCP, registros de contêiner particulares etc.), consulte o repositório do SUSE Telco Cloud.
43.2 Preparar uma imagem de cluster downstream para cenários conectados #
O Edge Image Builder (Capítulo 11, Edge Image Builder) é usado para preparar uma imagem base do SLEMicro modificada que será provisionada aos hosts de cluster downstream.
Grande parte da configuração é possível pelo Edge Image Builder, mas neste guia, abordamos as configurações mínimas necessárias para preparar o cluster downstream.
43.2.1 Pré-requisitos para cenários conectados #
É necessário um tempo de execução do contêiner, como Podman ou Rancher Desktop, para executar o Edge Image Builder.
A imagem base será criada conforme este guia Capítulo 28, Criando imagens atualizadas do SUSE Linux Micro com o Kiwi com o perfil
Base-SelfInstall(ouBase-RT-SelfInstallpara o kernel Real-Time). O processo é o mesmo para as duas arquiteturas (x86-64 e aarch64).
É necessário usar um host de build com a mesma arquitetura das imagens que
estão sendo criadas. Em outras palavras, para criar uma imagem
aarch64, é necessário usar um host de build
aarch64, e vice-versa para x86-64 (não
há suporte para builds cruzados no momento).
43.2.2 Configuração da imagem para cenários conectados #
Ao executar o Edge Image Builder, um diretório é montado com base no host, portanto, é necessário criar uma estrutura de diretórios para armazenar os arquivos de configuração usados para definir a imagem de destino.
downstream-cluster-config.yamlé o arquivo de definição da imagem. Consulte o Capítulo 3, Clusters independentes com o Edge Image Builder para obter mais detalhes.A pasta da imagem base inclui a imagem bruta de saída gerada conforme o guia Capítulo 28, Criando imagens atualizadas do SUSE Linux Micro com o Kiwi com o perfil
Base-SelfInstall(ouBase-RT-SelfInstallpara o kernel Real-Time) e deve ser copiada/movida para a pastabase-images.A pasta
networké opcional. Consulte a Seção 43.2.2.6, “Script adicional para configuração de rede avançada” para obter mais detalhes.O diretório
custom/scriptscontém scripts para execução na primeira inicialização:O script
01-fix-growfs.shé necessário para redimensionar a partição raiz do sistema operacional na implantação.O script
02-performance.shé opcional e pode ser usado para configurar o sistema para ajuste de desempenho.O script
03-sriov.shé opcional e pode ser usado para configurar o sistema para SR-IOV.
O diretório
custom/filescontém os arquivosperformance-settings.shesriov-auto-filler.shpara copiar na imagem durante o processo de criação da imagem.
├── downstream-cluster-config.yaml
├── base-images/
│ └ SL-Micro.x86_64-6.2-Base-GM.raw
├── network/
| └ configure-network.sh
└── custom/
└ scripts/
| └ 01-fix-growfs.sh
| └ 02-performance.sh
| └ 03-sriov.sh
└ files/
└ performance-settings.sh
└ sriov-auto-filler.sh43.2.2.1 Arquivo de definição da imagem do cluster downstream #
O downstream-cluster-config.yaml é o arquivo de
configuração principal para a imagem do cluster downstream. Veja a seguir um
exemplo mínimo de implantação por meio do Metal3:
apiVersion: 1.3
image:
imageType: raw
arch: x86_64
baseImage: SL-Micro.x86_64-6.2-Base-GM.raw
outputImageName: eibimage-output-telco.raw
operatingSystem:
kernelArgs:
- ignition.platform.id=openstack
systemd:
disable:
- rebootmgr
- transactional-update.timer
- transactional-update-cleanup.timer
- fstrim
- time-sync.target
users:
- username: root
encryptedPassword: $ROOT_PASSWORD
sshKeys:
- $USERKEY1
packages:
packageList:
- jq
sccRegistrationCode: $SCC_REGISTRATION_CODEEm que $SCC_REGISTRATION_CODE é o código de registro
copiado do SUSE Customer
Center, e a lista de pacotes inclui o jq, que é
obrigatório.
$ROOT_PASSWORD é a senha criptografada do usuário root,
que pode ser útil para teste/depuração. É possível gerá-la com o comando
openssl passwd -6 PASSWORD.
Para os ambientes de produção, a recomendação é usar as chaves SSH que podem
ser adicionadas ao bloco de usuários substituindo a
$USERKEY1 pelas chaves SSH reais.
arch: x86_64 é a arquitetura da imagem. Para arm64, use
arch: aarch64.
Veja também que o ignition.platform.id=openstack é
obrigatório. Sem esse argumento, a configuração do SLEMicro pelo ignition
vai falhar no fluxo automatizado do Metal3.
43.2.2.2 Script growfs #
Atualmente, é necessário um script personalizado
(custom/scripts/01-fix-growfs.sh) para expandir o sistema
de arquivos de acordo com o tamanho do disco na primeira inicialização após
o provisionamento. O script 01-fix-growfs.sh contém as
seguintes informações:
#!/bin/bash
growfs() {
mnt="$1"
dev="$(findmnt --fstab --target ${mnt} --evaluate --real --output SOURCE --noheadings)"
# /dev/sda3 -> /dev/sda, /dev/nvme0n1p3 -> /dev/nvme0n1
parent_dev="/dev/$(lsblk --nodeps -rno PKNAME "${dev}")"
# Last number in the device name: /dev/nvme0n1p42 -> 42
partnum="$(echo "${dev}" | sed 's/^.*[^0-9]\([0-9]\+\)$/\1/')"
ret=0
growpart "$parent_dev" "$partnum" || ret=$?
[ $ret -eq 0 ] || [ $ret -eq 1 ] || exit 1
/usr/lib/systemd/systemd-growfs "$mnt"
}
growfs /43.2.2.3 Script de desempenho #
O seguinte script opcional
(custom/scripts/02-performance.sh) pode ser usado para
configurar o sistema para ajuste de desempenho:
#!/bin/bash
# create the folder to extract the artifacts there
mkdir -p /opt/performance-settings
# copy the artifacts
cp performance-settings.sh /opt/performance-settings/O conteúdo do custom/files/performance-settings.sh é um
script que pode ser usado para configurar o sistema para ajuste de
desempenho, e é possível fazer download dele por este link.
43.2.2.4 Script SR-IOV #
O seguinte script opcional (custom/scripts/03-sriov.sh)
pode ser usado para configurar o sistema para SR-IOV:
#!/bin/bash
# create the folder to extract the artifacts there
mkdir -p /opt/sriov
# copy the artifacts
cp sriov-auto-filler.sh /opt/sriov/sriov-auto-filler.shO conteúdo do custom/files/sriov-auto-filler.sh é um
script que pode ser usado para configurar o sistema para SR-IOV e pode ser
baixado acessando este link.
Adicione seus próprios scripts personalizados para execução durante o processo de provisionamento usando a mesma abordagem. Para obter mais informações, consulte o Capítulo 3, Clusters independentes com o Edge Image Builder.
43.2.2.5 Configuração adicional para cargas de trabalho de telecomunicações #
Para habilitar recursos de telecomunicações, como dpdk,
sr-iov ou FEC, podem ser necessários
pacotes adicionais, conforme mostrado no exemplo a seguir.
apiVersion: 1.3
image:
imageType: raw
arch: x86_64
baseImage: SL-Micro.x86_64-6.2-Base-GM.raw
outputImageName: eibimage-output-telco.raw
operatingSystem:
kernelArgs:
- ignition.platform.id=openstack
systemd:
disable:
- rebootmgr
- transactional-update.timer
- transactional-update-cleanup.timer
- fstrim
- time-sync.target
users:
- username: root
encryptedPassword: $ROOT_PASSWORD
sshKeys:
- $user1Key1
packages:
packageList:
- jq
- dpdk
- dpdk-tools
- libdpdk-25
- pf-bb-config
sccRegistrationCode: $SCC_REGISTRATION_CODEEm que $SCC_REGISTRATION_CODE é o código de registro
copiado do SUSE Customer
Center, e a lista de pacotes inclui os pacotes mínimos usados nos
perfis de telecomunicações.
arch: x86_64 é a arquitetura da imagem. Para arm64, use
arch: aarch64.
43.2.2.6 Script adicional para configuração de rede avançada #
Se você precisa configurar IPs estáticos ou cenários de rede mais avançados, conforme descrito na Seção 43.6, “Configuração avançada de rede”, a configuração adicional abaixo é necessária.
Na pasta network, crie o seguinte arquivo
configure-network.sh, que consome os dados da unidade de
configuração na primeira inicialização e configura a rede do host usando a
ferramenta NM
Configurator.
#!/bin/bash
set -eux
# Attempt to statically configure a NIC in the case where we find a network_data.json
# In a configuration drive
CONFIG_DRIVE=$(blkid --label config-2 || true)
if [ -z "${CONFIG_DRIVE}" ]; then
echo "No config-2 device found, skipping network configuration"
exit 0
fi
mount -o ro $CONFIG_DRIVE /mnt
NETWORK_DATA_FILE="/mnt/openstack/latest/network_data.json"
if [ ! -f "${NETWORK_DATA_FILE}" ]; then
umount /mnt
echo "No network_data.json found, skipping network configuration"
exit 0
fi
DESIRED_HOSTNAME=$(cat /mnt/openstack/latest/meta_data.json | tr ',{}' '\n' | grep '\"metal3-name\"' | sed 's/.*\"metal3-name\": \"\(.*\)\"/\1/')
echo "${DESIRED_HOSTNAME}" > /etc/hostname
mkdir -p /tmp/nmc/{desired,generated}
cp ${NETWORK_DATA_FILE} /tmp/nmc/desired/_all.yaml
umount /mnt
./nmc generate --config-dir /tmp/nmc/desired --output-dir /tmp/nmc/generated
./nmc apply --config-dir /tmp/nmc/generated43.2.3 Criação de imagem #
Depois que a estrutura de diretórios for preparada de acordo com as seções anteriores, execute o seguinte comando para criar a imagem:
podman run --rm --privileged -it -v $PWD:/eib \
registry.suse.com/edge/3.5/edge-image-builder:1.3.2 \
build --definition-file downstream-cluster-config.yamlEsse procedimento cria o arquivo da imagem ISO de saída chamado
eibimage-output-telco.raw, com base na definição descrita
acima.
Em seguida, disponibilize a imagem de saída por um servidor web, ou o
contêiner de servidor de mídia habilitado de acordo com as instruções na
documentação sobre o cluster de gerenciamento (Nota) ou algum outro servidor acessível
localmente. Nos exemplos abaixo, esse servidor é mencionado como
imagecache.local:8080.
43.3 Preparar uma imagem de cluster downstream para cenários air-gapped #
O Edge Image Builder (Capítulo 11, Edge Image Builder) é usado para preparar uma imagem base do SLEMicro modificada que será provisionada aos hosts de cluster downstream.
Grande parte da configuração é possível com o Edge Image Builder, mas neste guia, abordamos as configurações mínimas necessárias para preparar o cluster downstream em cenários air-gapped.
43.3.1 Pré-requisitos para cenários air-gapped #
É necessário um tempo de execução do contêiner, como Podman ou Rancher Desktop, para executar o Edge Image Builder.
A imagem base será criada conforme este guia Capítulo 28, Criando imagens atualizadas do SUSE Linux Micro com o Kiwi com o perfil
Base-SelfInstall(ouBase-RT-SelfInstallpara o kernel Real-Time). O processo é o mesmo para as duas arquiteturas (x86-64 e aarch64).Para usar SR-IOV ou qualquer outra carga de trabalho que exija uma imagem de contêiner, é necessário implantar e já configurar um registro particular local (com/sem TLS e/ou autenticação). Esse registro será usado para armazenar as imagens comuns e as imagens OCI de gráfico Helm.
É necessário usar um host de build com a mesma arquitetura das imagens que
estão sendo criadas. Em outras palavras, para criar uma imagem
aarch64, é necessário usar um host de build
aarch64, e vice-versa para x86-64 (não
há suporte para builds cruzados no momento).
43.3.2 Configuração da imagem para cenários air-gapped #
Ao executar o Edge Image Builder, um diretório é montado com base no host, portanto, é necessário criar uma estrutura de diretórios para armazenar os arquivos de configuração usados para definir a imagem de destino.
downstream-cluster-airgap-config.yamlé o arquivo de definição da imagem, consulte o Capítulo 3, Clusters independentes com o Edge Image Builder para obter mais detalhes.A pasta da imagem base inclui a imagem bruta de saída gerada conforme o guia Capítulo 28, Criando imagens atualizadas do SUSE Linux Micro com o Kiwi com o perfil
Base-SelfInstall(ouBase-RT-SelfInstallpara o kernel Real-Time) e deve ser copiada/movida para a pastabase-images.A pasta
networké opcional. Consulte a Seção 43.2.2.6, “Script adicional para configuração de rede avançada” para obter mais detalhes.O diretório
custom/scriptscontém scripts para execução na primeira inicialização:O script
01-fix-growfs.shé necessário para redimensionar a partição raiz do sistema operacional na implantação.O script
02-airgap.shé necessário para copiar as imagens no local certo durante o processo de criação da imagem para ambientes air-gapped.O script
03-performance.shé opcional e pode ser usado para configurar o sistema para ajuste de desempenho.O script
04-sriov.shé opcional e pode ser usado para configurar o sistema para SR-IOV.
O diretório
custom/filescontém as imagensrke2ecnipara copiar na imagem durante o processo de criação da imagem. É possível também incluir os arquivos opcionaisperformance-settings.shesriov-auto-filler.sh.
├── downstream-cluster-airgap-config.yaml
├── base-images/
│ └ SL-Micro.x86_64-6.2-Base-GM.raw
├── network/
| └ configure-network.sh
└── custom/
└ files/
| └ install.sh
| └ rke2-images-cilium.linux-amd64.tar.zst
| └ rke2-images-core.linux-amd64.tar.zst
| └ rke2-images-multus.linux-amd64.tar.zst
| └ rke2-images.linux-amd64.tar.zst
| └ rke2.linux-amd64.tar.zst
| └ sha256sum-amd64.txt
| └ performance-settings.sh
| └ sriov-auto-filler.sh
└ scripts/
└ 01-fix-growfs.sh
└ 02-airgap.sh
└ 03-performance.sh
└ 04-sriov.sh43.3.2.1 Arquivo de definição da imagem do cluster downstream #
O downstream-cluster-airgap-config.yaml é o principal
arquivo de configuração da imagem do cluster downstream, e o conteúdo foi
descrito na seção anterior (Seção 43.2.2.5, “Configuração adicional para cargas de trabalho de telecomunicações”).
43.3.2.2 Script growfs #
Atualmente, é necessário um script personalizado
(custom/scripts/01-fix-growfs.sh) para expandir o sistema
de arquivos de acordo com o tamanho do disco na primeira inicialização após
o provisionamento. O script 01-fix-growfs.sh contém as
seguintes informações:
#!/bin/bash
growfs() {
mnt="$1"
dev="$(findmnt --fstab --target ${mnt} --evaluate --real --output SOURCE --noheadings)"
# /dev/sda3 -> /dev/sda, /dev/nvme0n1p3 -> /dev/nvme0n1
parent_dev="/dev/$(lsblk --nodeps -rno PKNAME "${dev}")"
# Last number in the device name: /dev/nvme0n1p42 -> 42
partnum="$(echo "${dev}" | sed 's/^.*[^0-9]\([0-9]\+\)$/\1/')"
ret=0
growpart "$parent_dev" "$partnum" || ret=$?
[ $ret -eq 0 ] || [ $ret -eq 1 ] || exit 1
/usr/lib/systemd/systemd-growfs "$mnt"
}
growfs /43.3.2.3 Script air-gap #
O seguinte script (custom/scripts/02-airgap.sh) é
necessário para copiar as imagens no local certo durante o processo de
criação da imagem:
#!/bin/bash
# create the folder to extract the artifacts there
mkdir -p /opt/rke2-artifacts
mkdir -p /var/lib/rancher/rke2/agent/images
# copy the artifacts
cp install.sh /opt/
cp rke2-images*.tar.zst rke2.linux-amd64.tar.gz sha256sum-amd64.txt /opt/rke2-artifacts/43.3.2.4 Script de desempenho #
O seguinte script opcional
(custom/scripts/03-performance.sh) pode ser usado para
configurar o sistema para ajuste de desempenho:
#!/bin/bash
# create the folder to extract the artifacts there
mkdir -p /opt/performance-settings
# copy the artifacts
cp performance-settings.sh /opt/performance-settings/O conteúdo do custom/files/performance-settings.sh é um
script que pode ser usado para configurar o sistema para ajuste de
desempenho, e é possível fazer download dele por este link.
43.3.2.5 Script SR-IOV #
O seguinte script opcional (custom/scripts/04-sriov.sh)
pode ser usado para configurar o sistema para SR-IOV:
#!/bin/bash
# create the folder to extract the artifacts there
mkdir -p /opt/sriov
# copy the artifacts
cp sriov-auto-filler.sh /opt/sriov/sriov-auto-filler.shO conteúdo do custom/files/sriov-auto-filler.sh é um
script que pode ser usado para configurar o sistema para SR-IOV e pode ser
baixado acessando este link.
43.3.2.6 Arquivos personalizados para cenários air-gapped #
O diretório custom/files contém as imagens do
rke2 e cni que devem ser copiadas para
a imagem durante o processo de criação dela. Para gerar as imagens com
facilidade, prepare-as no local usando o seguinte script
e a lista de imagens aqui
para gerar os artefatos necessários para incluir em
custom/files. Você também pode fazer download do script
rke2-install mais recente aqui.
$ ./edge-save-rke2-images.sh -o custom/files -l ~/edge-release-rke2-images.txtApós o download das imagens, a estrutura de diretórios deve ter esta aparência:
└── custom/
└ files/
└ install.sh
└ rke2-images-cilium.linux-amd64.tar.zst
└ rke2-images-core.linux-amd64.tar.zst
└ rke2-images-multus.linux-amd64.tar.zst
└ rke2-images.linux-amd64.tar.zst
└ rke2.linux-amd64.tar.zst
└ sha256sum-amd64.txt43.3.2.7 Pré-carregar seu registro particular com as imagens necessárias para cenários air-gapped e SR-IOV (opcional) #
Para usar SR-IOV em seu cenário air-gapped ou qualquer outra imagem de carga de trabalho, você deve pré-carregar o registro particular local com as imagens seguindo as próximas etapas:
Faça download, extraia e envie as imagens OCI de gráfico Helm ao registro particular
Faça download, extraia e envie o restante das imagens necessárias ao registro particular
É possível usar os seguintes scripts para fazer download, extrair e enviar as imagens ao registro particular. Vamos mostrar um exemplo para pré-carregar as imagens SR-IOV, mas você também pode usar a mesma abordagem para pré-carregar qualquer outra imagem personalizada:
Pré-carregamento com imagens OCI de gráfico Helm para SR-IOV:
Você deve criar uma lista com as imagens OCI de gráfico Helm necessárias:
$ cat > edge-release-helm-oci-artifacts.txt <<EOF edge/charts/sriov-network-operator:305.0.4+up1.6.0 edge/charts/sriov-crd:305.0.4+up1.6.0 EOFGere um arquivo tarball local usando o seguinte script e a lista criada acima:
$ ./edge-save-oci-artefacts.sh -al ./edge-release-helm-oci-artifacts.txt -s registry.suse.com Pulled: registry.suse.com/edge/charts/sriov-network-operator:305.0.4+up1.6.0 Pulled: registry.suse.com/edge/charts/sriov-crd:305.0.4+up1.6.0 a edge-release-oci-tgz-20240705 a edge-release-oci-tgz-20240705/sriov-network-operator-305.0.4+up1.6.0.tgz a edge-release-oci-tgz-20240705/sriov-crd-305.0.4+up1.6.0.tgzFaça upload do arquivo tarball para seu registro particular (por exemplo,
myregistry:5000) usando o seguinte script para pré-carregar o registro com as imagens OCI do gráfico Helm baixadas na etapa anterior:$ tar zxvf edge-release-oci-tgz-20240705.tgz $ ./edge-load-oci-artefacts.sh -ad edge-release-oci-tgz-20240705 -r myregistry:5000
Pré-carregamento com o restante das imagens necessárias para SR-IOV:
Nesse caso, devemos incluir as imagens do contêiner `sr-iov para cargas de trabalho de telecomunicações (por exemplo, como referência, você pode obtê-las dos valores de gráfico Helm)
$ cat > edge-release-images.txt <<EOF rancher/hardened-sriov-network-operator:v1.3.0-build20240816 rancher/hardened-sriov-network-config-daemon:v1.3.0-build20240816 rancher/hardened-sriov-cni:v2.8.1-build20240820 rancher/hardened-ib-sriov-cni:v1.1.1-build20240816 rancher/hardened-sriov-network-device-plugin:v3.7.0-build20240816 rancher/hardened-sriov-network-resources-injector:v1.6.0-build20240816 rancher/hardened-sriov-network-webhook:v1.3.0-build20240816 EOFUsando o seguinte script e a lista criada acima, você deve gerar localmente o arquivo tarball com as imagens necessárias:
$ ./edge-save-images.sh -l ./edge-release-images.txt -s registry.suse.com Image pull success: registry.suse.com/rancher/hardened-sriov-network-operator:v1.3.0-build20240816 Image pull success: registry.suse.com/rancher/hardened-sriov-network-config-daemon:v1.3.0-build20240816 Image pull success: registry.suse.com/rancher/hardened-sriov-cni:v2.8.1-build20240820 Image pull success: registry.suse.com/rancher/hardened-ib-sriov-cni:v1.1.1-build20240816 Image pull success: registry.suse.com/rancher/hardened-sriov-network-device-plugin:v3.7.0-build20240816 Image pull success: registry.suse.com/rancher/hardened-sriov-network-resources-injector:v1.6.0-build20240816 Image pull success: registry.suse.com/rancher/hardened-sriov-network-webhook:v1.3.0-build20240816 Creating edge-images.tar.gz with 7 imagesFaça upload do arquivo tarball para seu registro particular (por exemplo,
myregistry:5000) usando o seguinte script para pré-carregar o registro particular com as imagens baixadas na etapa anterior:$ tar zxvf edge-release-images-tgz-20240705.tgz $ ./edge-load-images.sh -ad edge-release-images-tgz-20240705 -r myregistry:5000
43.3.3 Criação da imagem para cenários air-gapped #
Depois que a estrutura de diretórios for preparada de acordo com as seções anteriores, execute o seguinte comando para criar a imagem:
podman run --rm --privileged -it -v $PWD:/eib \
registry.suse.com/edge/3.5/edge-image-builder:1.3.2 \
build --definition-file downstream-cluster-airgap-config.yamlEsse procedimento cria o arquivo da imagem ISO de saída chamado
eibimage-output-telco.raw, com base na definição descrita
acima.
Em seguida, disponibilize a imagem de saída por um servidor web, ou o
contêiner de servidor de mídia habilitado de acordo com as instruções na
documentação sobre o cluster de gerenciamento (Nota) ou algum outro servidor acessível
localmente. Nos exemplos abaixo, esse servidor é mencionado como
imagecache.local:8080.
43.4 Provisionamento de cluster downstream com provisionamento de rede direcionado (nó único) #
Esta seção descreve o fluxo de trabalho usado para automatizar o provisionamento de um cluster downstream de nó único usando o provisionamento de rede direcionado. Essa é a maneira mais fácil de automatizar o provisionamento de um cluster downstream.
Requisitos
A imagem gerada por meio do
EIB, conforme descrito na seção anterior (Seção 43.2, “Preparar uma imagem de cluster downstream para cenários conectados”), com a configuração mínima para definir o cluster downstream, deve estar localizada no cluster de gerenciamento exatamente no caminho configurado nesta seção (Nota).O servidor de gerenciamento criado e disponível para uso nas seções a seguir. Para obter mais informações, consulte a seção sobre o cluster de gerenciamento Capítulo 41, Configurando o cluster de gerenciamento.
Fluxo de trabalho
O diagrama a seguir mostra o fluxo de trabalho usado para automatizar o provisionamento de um cluster downstream de nó único por meio do provisionamento de rede direcionado:
Há duas etapas diferentes para automatizar o provisionamento de um cluster downstream de nó único por meio do provisionamento de rede direcionado:
Registre o host bare metal para disponibilizá-lo ao processo de provisionamento.
Provisione o host bare metal para instalar e configurar o sistema operacional e o cluster Kubernetes.
Registrar o host bare metal
A primeira etapa é registrar o novo host bare metal no cluster de
gerenciamento para disponibilizá-lo para provisionamento. Para fazer isso, é
necessário criar este arquivo (bmh-example.yaml) no
cluster de gerenciamento, para especificar as credenciais que serão usadas
do BMC e o objeto BaremetalHost para
registro:
apiVersion: v1
kind: Secret
metadata:
name: example-demo-credentials
type: Opaque
data:
username: ${BMC_USERNAME}
password: ${BMC_PASSWORD}
---
apiVersion: metal3.io/v1alpha1
kind: BareMetalHost
metadata:
name: example-demo
labels:
cluster-role: control-plane
spec:
architecture: x86_64
online: true
bootMACAddress: ${BMC_MAC}
rootDeviceHints:
deviceName: /dev/nvme0n1
bmc:
address: ${BMC_ADDRESS}
disableCertificateVerification: true
credentialsName: example-demo-credentialsem que:
${BMC_USERNAME}: o nome de usuário para oBMCdo novo host bare metal.${BMC_PASSWORD}: a senha para oBMCdo novo host bare metal.${BMC_MAC}: o endereçoMACdo novo host bare metal que será usado.${BMC_ADDRESS}: oURLdo host bare metalBMC(por exemplo,redfish-virtualmedia://192.168.200.75/redfish/v1/Systems/1/). Para saber mais sobre as diversas opções disponíveis de acordo com o seu provedor de hardware, acesse este link.
A arquitetura deve ser
x86_64ouaarch64, dependendo da arquitetura do host bare metal que será registrado.Se não foi especificada uma configuração de rede para o host, seja no momento da criação da imagem, seja pela definição
BareMetalHost, é usado um mecanismo de configuração automática (DHCP, DHCPv6, SLAAC). Para obter mais detalhes ou ver configurações mais complexas, consulte a Seção 43.6, “Configuração avançada de rede”.
Depois que o arquivo for criado, execute o seguinte comando no cluster de gerenciamento para iniciar o registro do novo host bare metal:
$ kubectl apply -f bmh-example.yamlO novo objeto host bare metal será registrado, o que altera seu estado de "registrando" para "inspecionando" e "disponível". Para verificar as alterações, use o seguinte comando:
$ kubectl get bmhO objeto BaremetalHost fica no estado
registering até a validação das credenciais do
BMC. Depois disso, o estado do objeto
BaremetalHost muda para inspecting, e
essa etapa pode levar algum tempo dependendo do hardware (até 20
minutos). Durante a fase de inspeção, as informações do hardware são
recuperadas e o objeto Kubernetes é atualizado. Para verificar as
informações, use o seguinte comando: kubectl get bmh -o
yaml.
Etapa de provisionamento
Depois que o host bare metal for registrado e estiver disponível, a próxima
etapa será provisioná-lo para instalar e configurar o sistema operacional e
o cluster Kubernetes. Para fazer isso, é necessário criar este arquivo
(capi-provisioning-example.yaml) no cluster de
gerenciamento com as seguintes informações (é possível gerar o
capi-provisioning-example.yaml unindo os blocos abaixo).
Apenas os valores entre $\{…\} devem ser substituídos
pelos valores reais.
O bloco a seguir é a definição do cluster, em que a rede pode ser
configurada usando os blocos pods e
services. Ele também contém as referências aos objetos de
plano de controle e infraestrutura (usando o provedor
Metal3) a serem usados.
apiVersion: cluster.x-k8s.io/v1beta1
kind: Cluster
metadata:
name: single-node-cluster
namespace: default
labels:
cluster-api.cattle.io/rancher-auto-import: "true"
spec:
clusterNetwork:
pods:
cidrBlocks:
- 192.168.0.0/18
- fd00:bad:cafe::/48
services:
cidrBlocks:
- 10.96.0.0/12
- fd00:bad:bad:cafe::/112
controlPlaneRef:
apiVersion: controlplane.cluster.x-k8s.io/v1beta1
kind: RKE2ControlPlane
name: single-node-cluster
infrastructureRef:
apiVersion: infrastructure.cluster.x-k8s.io/v1beta1
kind: Metal3Cluster
name: single-node-clusterAs duas implantações de pilha única e de pilha dupla são possíveis. Remova os CIDRs IPv6 da definição acima no caso de um cluster apenas IPv4.
As implantações IPv6 de pilha única estão no status de prévia de tecnologia e ainda não contam com suporte oficial.
Adicionar o rótulo
cluster-api.cattle.io/rancher-auto-import: "true"aos objetoscluster.x-k8s.ioimportará o cluster no Rancher (criando um objetoclusters.management.cattle.iocorrespondente). Consulte a Documentação da Cluster API para obter mais informações.
O objeto Metal3Cluster especifica o endpoint do plano de
controle (substituindo o
${DOWNSTREAM_CONTROL_PLANE_IPV4}) que será configurado e
o noCloudProvider porque não é usado um nó bare metal.
apiVersion: infrastructure.cluster.x-k8s.io/v1beta1
kind: Metal3Cluster
metadata:
name: single-node-cluster
namespace: default
spec:
controlPlaneEndpoint:
host: ${DOWNSTREAM_CONTROL_PLANE_IPV4}
port: 6443
noCloudProvider: trueO objeto RKE2ControlPlane especifica a configuração do
plano de controle e o objeto Metal3MachineTemplate
especifica a imagem do plano de controle que serão usadas. Ele também contém
as informações sobre o número de réplicas (neste caso, uma) e o plug-in de
CNI (neste caso, Cilium) que serão
usados. O bloco agentConfig contém o formato do Ignition
e o additionalUserData a serem usados para configurar o
nó RKE2, com informações como um systemd chamado
rke2-preinstall.service para substituir automaticamente o
BAREMETALHOST_UUID e o node-name
durante o processo de provisionamento usando as informações do Ironic. Para
permitir o multus com o cilium, um arquivo é criado no diretório de
manifestos do servidor rke2 chamado
rke2-cilium-config.yaml com a configuração que será
usada. O último bloco de informações inclui a versão do Kubernetes a ser
usada. ${RKE2_VERSION} é a versão do
RKE2 que substituirá esse valor (por exemplo,
v1.34.2+rke2r1).
apiVersion: controlplane.cluster.x-k8s.io/v1beta1
kind: RKE2ControlPlane
metadata:
name: single-node-cluster
namespace: default
annotations: {
rke2.controlplane.cluster.x-k8s.io/load-balancer-exclusion: "true"
}
spec:
infrastructureRef:
apiVersion: infrastructure.cluster.x-k8s.io/v1beta1
kind: Metal3MachineTemplate
name: single-node-cluster-controlplane
replicas: 1
version: ${RKE2_VERSION}
rolloutStrategy:
type: "RollingUpdate"
rollingUpdate:
maxSurge: 0
serverConfig:
cni: cilium
agentConfig:
format: ignition
additionalUserData:
config: |
variant: fcos
version: 1.4.0
systemd:
units:
- name: rke2-preinstall.service
enabled: true
contents: |
[Unit]
Description=rke2-preinstall
Wants=network-online.target
Before=rke2-install.service
ConditionPathExists=!/run/cluster-api/bootstrap-success.complete
[Service]
Type=oneshot
User=root
ExecStartPre=/bin/sh -c "mount -L config-2 /mnt"
ExecStart=/bin/sh -c "sed -i \"s/BAREMETALHOST_UUID/$(jq -r .uuid /mnt/openstack/latest/meta_data.json)/\" /etc/rancher/rke2/config.yaml"
ExecStart=/bin/sh -c "echo \"node-name: $(jq -r .name /mnt/openstack/latest/meta_data.json)\" >> /etc/rancher/rke2/config.yaml"
ExecStartPost=/bin/sh -c "umount /mnt"
[Install]
WantedBy=multi-user.target
storage:
files:
# https://docs.rke2.io/networking/multus_sriov#using-multus-with-cilium
- path: /var/lib/rancher/rke2/server/manifests/rke2-cilium-config.yaml
overwrite: true
contents:
inline: |
apiVersion: helm.cattle.io/v1
kind: HelmChartConfig
metadata:
name: rke2-cilium
namespace: kube-system
spec:
valuesContent: |-
cni:
exclusive: false
mode: 0644
user:
name: root
group:
name: root
kubelet:
extraArgs:
- provider-id=metal3://BAREMETALHOST_UUID
nodeName: "localhost.localdomain"O objeto Metal3MachineTemplate especifica as seguintes
informações:
O
dataTemplatepara usar como referência para o gabarito.O
hostSelectora ser usado correspondente ao rótulo criado durante o processo de registro.A
imageque será usada como referência à imagem gerada peloEIBna seção anterior (Seção 43.2, “Preparar uma imagem de cluster downstream para cenários conectados”), e ochecksume ochecksumTypeusados para validar a imagem.
apiVersion: infrastructure.cluster.x-k8s.io/v1beta1
kind: Metal3MachineTemplate
metadata:
name: single-node-cluster-controlplane
namespace: default
spec:
template:
spec:
dataTemplate:
name: single-node-cluster-controlplane-template
hostSelector:
matchLabels:
cluster-role: control-plane
image:
checksum: http://imagecache.local:8080/eibimage-output-telco.raw.sha256
checksumType: sha256
format: raw
url: http://imagecache.local:8080/eibimage-output-telco.rawO objeto Metal3DataTemplate especifica o
metaData para o cluster downstream.
apiVersion: infrastructure.cluster.x-k8s.io/v1beta1
kind: Metal3DataTemplate
metadata:
name: single-node-cluster-controlplane-template
namespace: default
spec:
clusterName: single-node-cluster
metaData:
objectNames:
- key: name
object: machine
- key: local-hostname
object: machine
- key: local_hostname
object: machineApós a criação do arquivo unindo os blocos anteriores, execute o seguinte comando no cluster de gerenciamento para iniciar o provisionamento do novo host bare metal:
$ kubectl apply -f capi-provisioning-example.yaml43.5 Provisionamento de cluster downstream com provisionamento de rede direcionado (vários nós) #
Esta seção descreve o fluxo de trabalho usado para automatizar o
provisionamento de um cluster downstream de vários nós usando o
provisionamento de rede direcionado e o MetalLB como
estratégia de balanceador de carga. Essa é a maneira mais simples de
automatizar o provisionamento de clusters downstream. O diagrama abaixo
mostra o fluxo de trabalho usado para automatizar o provisionamento de um
cluster downstream de vários nós usando o provisionamento de rede
direcionado e o MetalLB.
Requisitos
A imagem gerada por meio do
EIB, conforme descrito na seção anterior (Seção 43.2, “Preparar uma imagem de cluster downstream para cenários conectados”), com a configuração mínima para definir o cluster downstream, deve estar localizada no cluster de gerenciamento exatamente no caminho configurado nesta seção (Nota).O servidor de gerenciamento criado e disponível para uso nas seções a seguir. Para obter mais informações, consulte a seção sobre o cluster de gerenciamento: Capítulo 41, Configurando o cluster de gerenciamento.
Fluxo de trabalho
O diagrama a seguir mostra o fluxo de trabalho usado para automatizar o provisionamento de um cluster downstream de vários nós por meio do provisionamento de rede direcionado:
Registre os três hosts bare metal para disponibilizá-los ao processo de provisionamento.
Provisione os três hosts bare metal para instalar e configurar o sistema operacional e o cluster Kubernetes usando o
MetalLB.
Registrar os hosts bare metal
A primeira etapa é registrar os três hosts bare metal no cluster de
gerenciamento para disponibilizá-los para provisionamento. Para fazer isso,
é necessário criar estes arquivos
(bmh-example-node1.yaml,
bmh-example-node2.yaml e
bmh-example-node3.yaml) no cluster de gerenciamento, para
especificar as credenciais que serão usadas do BMC e o
objeto BaremetalHost para registro no cluster de
gerenciamento.
Apenas os valores entre
$\{…\}devem ser substituídos pelos valores reais.Vamos orientar você apenas pelo processo de um host. As mesmas etapas são válidas para os outros dois nós.
apiVersion: v1
kind: Secret
metadata:
name: node1-example-credentials
type: Opaque
data:
username: ${BMC_NODE1_USERNAME}
password: ${BMC_NODE1_PASSWORD}
---
apiVersion: metal3.io/v1alpha1
kind: BareMetalHost
metadata:
name: node1-example
labels:
cluster-role: control-plane
spec:
architecture: x86_64
online: true
bootMACAddress: ${BMC_NODE1_MAC}
bmc:
address: ${BMC_NODE1_ADDRESS}
disableCertificateVerification: true
credentialsName: node1-example-credentialsEm que:
${BMC_NODE1_USERNAME}: o nome de usuário para o BMC do primeiro host bare metal.${BMC_NODE1_PASSWORD}: a senha para o BMC do primeiro host bare metal.${BMC_NODE1_MAC}: o endereço MAC do primeiro host bare metal que será usado.${BMC_NODE1_ADDRESS}: o URL do primeiro BMC de host bare metal (por exemplo,redfish-virtualmedia://192.168.200.75/redfish/v1/Systems/1/). A parte do URL do host pode ser um endereço IP (v4 ou v6) ou um nome de domínio, quando a infraestrutura existente permite. Para saber mais sobre as diferentes opções disponíveis de acordo com o seu provedor de hardware, acesse este link.
Se não foi especificada uma configuração de rede para o host, seja no momento da criação da imagem, seja pela definição
BareMetalHost, é usado um mecanismo de configuração automática (DHCP, DHCPv6, SLAAC). Para obter mais detalhes ou ver configurações mais complexas, consulte a Seção 43.6, “Configuração avançada de rede”.Os clusters IPv6 de pilha única estão no status de prévia de tecnologia e ainda não contam com suporte oficial.
A arquitetura deve ser
x86_64ouaarch64, dependendo da arquitetura do host bare metal que será registrado.Todos os servidores modernos vêm com um BMC compatível com pilha dupla, no entanto, o suporte a IPv6 (e, possivelmente, a opção para usar nomes de host com o recurso VirtualMedia) deve ser verificado antes do uso em produção no ambiente de pilha dupla.
Depois que o arquivo for criado, execute o seguinte comando no cluster de gerenciamento para iniciar o registro dos hosts bare metal:
$ kubectl apply -f bmh-example-node1.yaml
$ kubectl apply -f bmh-example-node2.yaml
$ kubectl apply -f bmh-example-node3.yamlOs novos objetos host bare metal serão registrados, o que altera o estado deles de "registrando" para "inspecionando" e "disponíveis". Para verificar as alterações, use o seguinte comando:
$ kubectl get bmh -o wideO objeto BaremetalHost fica no estado
registering até a validação das credenciais do
BMC. Depois disso, o estado do objeto
BaremetalHost muda para inspecting, e
essa etapa pode levar algum tempo dependendo do hardware (até 20
minutos). Durante a fase de inspeção, as informações do hardware são
recuperadas e o objeto Kubernetes é atualizado. Para verificar as
informações, use o seguinte comando: kubectl get bmh -o
yaml.
Etapa de provisionamento
Depois que os três hosts bare metal forem registrados e estiverem
disponíveis, a próxima etapa será provisioná-los para instalar e configurar
o sistema operacional e o cluster Kubernetes, criando um balanceador de
carga para gerenciá-los. Para fazer isso, é necessário criar este arquivo
(capi-provisioning-example.yaml) no cluster de
gerenciamento com as seguintes informações (é possível gerar o
`capi-provisioning-example.yaml unindo os blocos abaixo).
Apenas os valores entre
$\{…\}devem ser substituídos pelos valores reais.O endereço
VIPé um endereço IP reservado não atribuído a nenhum nó e usado para configurar o balanceador de carga. Em um cluster de pilha dupla, é possível especificar ambos IPv4 e IPv6; mas, nos exemplos a seguir, a prioridade será dada ao endereço IPv4.
Veja a seguir a definição do cluster, em que a rede do cluster pode ser
configurada usando os blocos pods e
services. Ela também contém as referências aos objetos de
plano de controle e infraestrutura (usando o provedor
Metal3) a serem usados.
apiVersion: cluster.x-k8s.io/v1beta1
kind: Cluster
metadata:
name: multinode-cluster
namespace: default
labels:
cluster-api.cattle.io/rancher-auto-import: "true"
spec:
clusterNetwork:
pods:
cidrBlocks:
- 192.168.0.0/18
- fd00:1234:4321::/48
services:
cidrBlocks:
- 10.96.0.0/12
- fd00:5678:8765:4321::/112
controlPlaneRef:
apiVersion: controlplane.cluster.x-k8s.io/v1beta1
kind: RKE2ControlPlane
name: multinode-cluster
infrastructureRef:
apiVersion: infrastructure.cluster.x-k8s.io/v1beta1
kind: Metal3Cluster
name: multinode-clusterAs duas implantações de pilha única e de pilha dupla são possíveis. Remova os CIDRs IPv6 e os endereços VIP IPv6 (das seções seguintes) para um cluster apenas IPv4.
Adicionar o rótulo
cluster-api.cattle.io/rancher-auto-import: "true"aos objetoscluster.x-k8s.ioimportará o cluster no Rancher (criando um objetoclusters.management.cattle.iocorrespondente). Consulte a Documentação da Cluster API para obter mais informações.
O objeto Metal3Cluster especifica o endpoint de plano de
controle que usa o endereço VIP já reservado
(substituindo o ${EDGE_VIP_ADDRESS_IPV4}) que será
configurado e o noCloudProvider, porque são usados os
três nós bare metal.
apiVersion: infrastructure.cluster.x-k8s.io/v1beta1
kind: Metal3Cluster
metadata:
name: multinode-cluster
namespace: default
spec:
controlPlaneEndpoint:
host: ${EDGE_VIP_ADDRESS_IPV4}
port: 6443
noCloudProvider: trueO objeto RKE2ControlPlane especifica a configuração do
plano de controle e o objeto Metal3MachineTemplate
especifica a imagem do plano de controle que serão usadas.
Uma anotação de exclusão de balanceador de carga que informa a balanceadores de cargas externos, como MetalLB, que um nó será drenado durante as operações de ciclo de vida, como upgrades de clusters downstream. Para obter detalhes, consulte: Seção 44.1, “Exclusão de balanceador de carga”
O número de réplicas a ser usado (neste caso, três).
O modo de anúncio usado pelo balanceador de carga (
addressusa a implementação L2) e o endereço que será usado (substituindo o${EDGE_VIP_ADDRESS}pelo endereçoVIP).O
serverConfigcom o plug-in deCNIque será usado (neste caso,Cilium) e os endereçosVIPe os nomes adicionais para listar emtlsSan.O bloco agentConfig inclui o formato usado do
Ignitione oadditionalUserDatausado para configurar o nóRKE2com informações como:O serviço systemd chamado
rke2-preinstall.servicepara substituir automaticamente oBAREMETALHOST_UUIDe onode-namedurante o processo de provisionamento com as informações do Ironic.O bloco
storageque contém os gráficos Helm que serão usados para instalar oMetalLBe oendpoint-copier-operator.O arquivo de recurso personalizado
metalLBcom oIPaddressPoole oL2Advertisementque serão usados (substituindo${EDGE_VIP_ADDRESS_IPV4}pelo endereçoVIP).O arquivo
endpoint-svc.yamlque será usado para configurar o serviçokubernetes-vipusado peloMetalLBpara gerenciar o endereçoVIP.
O último bloco de informações contém a versão do Kubernetes que será usada. A
${RKE2_VERSION}é a versão doRKE2que será usada no lugar desse valor (por exemplo,v1.34.2+rke2r1).
apiVersion: controlplane.cluster.x-k8s.io/v1beta1
kind: RKE2ControlPlane
metadata:
name: multinode-cluster
namespace: default
annotations: {
rke2.controlplane.cluster.x-k8s.io/load-balancer-exclusion: "true"
}
spec:
infrastructureRef:
apiVersion: infrastructure.cluster.x-k8s.io/v1beta1
kind: Metal3MachineTemplate
name: multinode-cluster-controlplane
replicas: 3
version: ${RKE2_VERSION}
rolloutStrategy:
type: "RollingUpdate"
rollingUpdate:
maxSurge: 0
registrationMethod: "control-plane-endpoint"
registrationAddress: ${EDGE_VIP_ADDRESS}
serverConfig:
cni: cilium
tlsSan:
- ${EDGE_VIP_ADDRESS_IPV4}
- ${EDGE_VIP_ADDRESS_IPV6}
- https://${EDGE_VIP_ADDRESS_IPV4}.sslip.io
- https://${EDGE_VIP_ADDRESS_IPV6}.sslip.io
agentConfig:
format: ignition
additionalUserData:
config: |
variant: fcos
version: 1.4.0
systemd:
units:
- name: rke2-preinstall.service
enabled: true
contents: |
[Unit]
Description=rke2-preinstall
Wants=network-online.target
Before=rke2-install.service
ConditionPathExists=!/run/cluster-api/bootstrap-success.complete
[Service]
Type=oneshot
User=root
ExecStartPre=/bin/sh -c "mount -L config-2 /mnt"
ExecStart=/bin/sh -c "sed -i \"s/BAREMETALHOST_UUID/$(jq -r .uuid /mnt/openstack/latest/meta_data.json)/\" /etc/rancher/rke2/config.yaml"
ExecStart=/bin/sh -c "echo \"node-name: $(jq -r .name /mnt/openstack/latest/meta_data.json)\" >> /etc/rancher/rke2/config.yaml"
ExecStartPost=/bin/sh -c "umount /mnt"
[Install]
WantedBy=multi-user.target
storage:
files:
# https://docs.rke2.io/networking/multus_sriov#using-multus-with-cilium
- path: /var/lib/rancher/rke2/server/manifests/rke2-cilium-config.yaml
overwrite: true
contents:
inline: |
apiVersion: helm.cattle.io/v1
kind: HelmChartConfig
metadata:
name: rke2-cilium
namespace: kube-system
spec:
valuesContent: |-
cni:
exclusive: false
mode: 0644
user:
name: root
group:
name: root
- path: /var/lib/rancher/rke2/server/manifests/endpoint-copier-operator.yaml
overwrite: true
contents:
inline: |
apiVersion: helm.cattle.io/v1
kind: HelmChart
metadata:
name: endpoint-copier-operator
namespace: kube-system
spec:
chart: oci://registry.suse.com/edge/charts/endpoint-copier-operator
targetNamespace: endpoint-copier-operator
version: 305.0.1+up0.3.0
createNamespace: true
- path: /var/lib/rancher/rke2/server/manifests/metallb.yaml
overwrite: true
contents:
inline: |
apiVersion: helm.cattle.io/v1
kind: HelmChart
metadata:
name: metallb
namespace: kube-system
spec:
chart: oci://registry.suse.com/edge/charts/metallb
targetNamespace: metallb-system
version: 305.0.1+up0.15.2
createNamespace: true
- path: /var/lib/rancher/rke2/server/manifests/metallb-cr.yaml
overwrite: true
contents:
inline: |
apiVersion: metallb.io/v1beta1
kind: IPAddressPool
metadata:
name: kubernetes-vip-ip-pool
namespace: metallb-system
spec:
addresses:
- ${EDGE_VIP_ADDRESS_IPV4}/32
- ${EDGE_VIP_ADDRESS_IPV6}/128
serviceAllocation:
priority: 100
namespaces:
- default
serviceSelectors:
- matchExpressions:
- {key: "serviceType", operator: In, values: [kubernetes-vip]}
---
apiVersion: metallb.io/v1beta1
kind: L2Advertisement
metadata:
name: ip-pool-l2-adv
namespace: metallb-system
spec:
ipAddressPools:
- kubernetes-vip-ip-pool
- path: /var/lib/rancher/rke2/server/manifests/endpoint-svc.yaml
overwrite: true
contents:
inline: |
apiVersion: v1
kind: Service
metadata:
name: kubernetes-vip
namespace: default
labels:
serviceType: kubernetes-vip
spec:
ipFamilyPolicy: PreferDualStack
ports:
- name: rke2-api
port: 9345
protocol: TCP
targetPort: 9345
- name: k8s-api
port: 6443
protocol: TCP
targetPort: 6443
type: LoadBalancer
kubelet:
extraArgs:
- provider-id=metal3://BAREMETALHOST_UUID
nodeName: "Node-multinode-cluster"O objeto Metal3MachineTemplate especifica as seguintes
informações:
O
dataTemplatepara usar como referência para o gabarito.O
hostSelectora ser usado correspondente ao rótulo criado durante o processo de registro.A
imageque será usada como referência à imagem gerada peloEIBna seção anterior (Seção 43.2, “Preparar uma imagem de cluster downstream para cenários conectados”), e ochecksume ochecksumTypeusados para validar a imagem.
apiVersion: infrastructure.cluster.x-k8s.io/v1beta1
kind: Metal3MachineTemplate
metadata:
name: multinode-cluster-controlplane
namespace: default
spec:
template:
spec:
dataTemplate:
name: multinode-cluster-controlplane-template
hostSelector:
matchLabels:
cluster-role: control-plane
image:
checksum: http://imagecache.local:8080/eibimage-output-telco.raw.sha256
checksumType: sha256
format: raw
url: http://imagecache.local:8080/eibimage-output-telco.rawO objeto Metal3DataTemplate especifica o
metaData para o cluster downstream.
apiVersion: infrastructure.cluster.x-k8s.io/v1beta1
kind: Metal3DataTemplate
metadata:
name: multinode-cluster-controlplane-template
namespace: default
spec:
clusterName: multinode-cluster
metaData:
objectNames:
- key: name
object: machine
- key: local-hostname
object: machine
- key: local_hostname
object: machineOs arquivos yaml a seguir são uma configuração de exemplo de nós do worker.
MachineDeployment:
apiVersion: cluster.x-k8s.io/v1beta1
kind: MachineDeployment
metadata:
labels:
cluster.x-k8s.io/cluster-name: multinode-cluster
nodepool: nodepool-0
name: multinode-cluster-workers
namespace: default
spec:
clusterName: multinode-cluster
replicas: 3
selector:
matchLabels:
cluster.x-k8s.io/cluster-name: multinode-cluster
nodepool: nodepool-0
template:
metadata:
labels:
cluster.x-k8s.io/cluster-name: multinode-cluster
nodepool: nodepool-0
spec:
bootstrap:
configRef:
apiVersion: bootstrap.cluster.x-k8s.io/v1beta1
kind: RKE2ConfigTemplate
name: multinode-cluster-workers
clusterName: multinode-cluster
infrastructureRef:
apiVersion: infrastructure.cluster.x-k8s.io/v1beta1
kind: Metal3MachineTemplate
name: multinode-cluster-workers
nodeDrainTimeout: 0s
version: ${RKE2_VERSION}O objeto RKE2ConfigTemplate especifica o gabarito de configuração que será usado para nós do worker de um cluster de vários nós.
apiVersion: bootstrap.cluster.x-k8s.io/v1beta1
kind: RKE2ConfigTemplate
metadata:
name: multinode-cluster-workers
namespace: default
spec:
template:
spec:
agentConfig:
format: ignition
kubelet:
extraArgs:
- provider-id=metal3://BAREMETALHOST_UUID
nodeName: "Node-multinode-cluster-worker"
additionalUserData:
config: |
variant: fcos
version: 1.4.0
systemd:
units:
- name: rke2-preinstall.service
enabled: true
contents: |
[Unit]
Description=rke2-preinstall
Wants=network-online.target
Before=rke2-install.service
ConditionPathExists=!/run/cluster-api/bootstrap-success.complete
[Service]
Type=oneshot
User=root
ExecStartPre=/bin/sh -c "mount -L config-2 /mnt"
ExecStart=/bin/sh -c "sed -i \"s/BAREMETALHOST_UUID/$(jq -r .uuid /mnt/openstack/latest/meta_data.json)/\" /etc/rancher/rke2/config.yaml"
ExecStart=/bin/sh -c "echo \"node-name: $(jq -r .name /mnt/openstack/latest/meta_data.json)\" >> /etc/rancher/rke2/config.yaml"
ExecStartPost=/bin/sh -c "umount /mnt"
[Install]
WantedBy=multi-user.targetO objeto Metal3MachineTemplate contém referências a
dataTemplate, hostSelector e
image para os nós do worker:
apiVersion: infrastructure.cluster.x-k8s.io/v1beta1
kind: Metal3MachineTemplate
metadata:
name: multinode-cluster-workers
namespace: default
spec:
template:
spec:
dataTemplate:
name: multinode-cluster-workers-template
hostSelector:
matchLabels:
cluster-role: worker
image:
checksum: http://imagecache.local:8080/eibimage-slmicro-rt-telco.raw.sha256
checksumType: sha256
format: raw
url: http://imagecache.local:8080/eibimage-slmicro-rt-telco.rawO objeto Metal3DataTemplate especifica
metaData para o cluster downstream para os nós do worker:
apiVersion: infrastructure.cluster.x-k8s.io/v1beta1
kind: Metal3DataTemplate
metadata:
name: multinode-cluster-workers-template
namespace: default
spec:
clusterName: multinode-cluster
metaData:
objectNames:
- key: name
object: machine
- key: local-hostname
object: machine
- key: local_hostname
object: machineDepois que o arquivo é criado unindo os blocos anteriores, execute o seguinte comando no cluster de gerenciamento para iniciar o provisionamento dos três hosts bare metal:
$ kubectl apply -f capi-provisioning-example.yaml43.6 Configuração avançada de rede #
O fluxo de trabalho de provisionamento de rede direcionado permite fazer configurações de rede específicas nos clusters downstream, como IPs estáticos, vínculo, VLANs, IPv6 etc.
As seções a seguir descrevem as etapas adicionais necessárias para permitir o provisionamento de clusters downstream usando a configuração de rede avançada.
Requisitos
A imagem gerada pelo
EIBdeve incluir a pasta de rede e o script, de acordo com as instruções nesta seção (Seção 43.2.2.6, “Script adicional para configuração de rede avançada”).
Configuração
Antes de continuar, consulte uma das seções a seguir para obter orientação sobre as etapas necessárias para registrar e provisionar os hosts:
Provisionamento de cluster downstream com provisionamento de rede direcionado (nó único) (Seção 43.4, “Provisionamento de cluster downstream com provisionamento de rede direcionado (nó único)”)
Provisionamento de cluster downstream com provisionamento de rede direcionado (vários nós) (Seção 43.5, “Provisionamento de cluster downstream com provisionamento de rede direcionado (vários nós)”)
É necessário aplicar uma configuração de rede avançada no momento do
registro por meio de uma definição do host BareMetalHost
e um segredo associado que contém um bloco networkData no
formato nmstate. O arquivo de exemplo a seguir define um
segredo com o networkData necessário que solicita um
IP estático e a VLAN para o host do
cluster downstream:
apiVersion: v1
kind: Secret
metadata:
name: controlplane-0-networkdata
type: Opaque
stringData:
networkData: |
interfaces:
- name: ${CONTROLPLANE_INTERFACE}
type: ethernet
state: up
mtu: 1500
identifier: mac-address
mac-address: "${CONTROLPLANE_MAC}"
ipv4:
address:
- ip: "${CONTROLPLANE_IP}"
prefix-length: "${CONTROLPLANE_PREFIX}"
enabled: true
dhcp: false
- name: floating
type: vlan
state: up
vlan:
base-iface: ${CONTROLPLANE_INTERFACE}
id: ${VLAN_ID}
dns-resolver:
config:
server:
- "${DNS_SERVER}"
routes:
config:
- destination: 0.0.0.0/0
next-hop-address: "${CONTROLPLANE_GATEWAY}"
next-hop-interface: ${CONTROLPLANE_INTERFACE}Como você pode ver, o exemplo mostra a configuração para habilitar a interface com os IPs estáticos e a VLAN usando a interface base, depois que as seguintes variáveis são substituídas pelos valores reais, de acordo com a sua infraestrutura:
${CONTROLPLANE_INTERFACE}: a interface do plano de controle que será usada para o cluster de borda (por exemplo,eth0). Ao incluiridentifier: mac-address, a nomenclatura é inspecionada automaticamente pelo endereço MAC, portanto qualquer nome de interface pode ser usado.${CONTROLPLANE_IP}: o endereço IP que será usado como endpoint do cluster de borda (deve ser igual ao endpoint kubeapi-server).${CONTROLPLANE_PREFIX}: o CIDR que será usado para o cluster de borda (por exemplo,24para/24ou255.255.255.0).${CONTROLPLANE_GATEWAY}: o gateway que será usado para o cluster de borda (por exemplo,192.168.100.1).${CONTROLPLANE_MAC}: o endereço MAC que será usado para a interface do plano de controle (por exemplo,00:0c:29:3e:3e:3e).${DNS_SERVER}: o DNS usado para o cluster de borda (por exemplo,192.168.100.2).${VLAN_ID}: o ID da VLAN usado para o cluster de borda (por exemplo,100).
É possível usar qualquer outra definição adequada a
nmstate para configurar a rede do cluster downstream de
acordo com os requisitos específicos. Por exemplo, é possível especificar
uma configuração de pilha dupla estática:
apiVersion: v1
kind: Secret
metadata:
name: controlplane-0-networkdata
type: Opaque
stringData:
networkData: |
interfaces:
- name: ${CONTROLPLANE_INTERFACE}
type: ethernet
state: up
mac-address: ${CONTROLPLANE_MAC}
ipv4:
enabled: true
dhcp: false
address:
- ip: ${CONTROLPLANE_IP_V4}
prefix-length: ${CONTROLPLANE_PREFIX_V4}
ipv6:
enabled: true
dhcp: false
autoconf: false
address:
- ip: ${CONTROLPLANE_IP_V6}
prefix-length: ${CONTROLPLANE_PREFIX_V6}
routes:
config:
- destination: 0.0.0.0/0
next-hop-address: ${CONTROLPLANE_GATEWAY_V4}
next-hop-interface: ${CONTROLPLANE_INTERFACE}
- destination: ::/0
next-hop-address: ${CONTROLPLANE_GATEWAY_V6}
next-hop-interface: ${CONTROLPLANE_INTERFACE}
dns-resolver:
config:
server:
- ${DNS_SERVER_V4}
- ${DNS_SERVER_V6}Assim como no exemplo anterior, substitua as seguintes variáveis pelos valores reais, de acordo com a sua infraestrutura:
${CONTROLPLANE_IP_V4}: o endereço IPv4 para atribuir ao host${CONTROLPLANE_PREFIX_V4}: o prefixo IPv4 da rede à qual pertence o IP do host${CONTROLPLANE_IP_V6}: o endereço IPv6 para atribuir ao host${CONTROLPLANE_PREFIX_V6}: o prefixo IPv6 da rede à qual pertence o IP do host${CONTROLPLANE_GATEWAY_V4}: o endereço IPv4 do gateway para o tráfego correspondente à rota padrão${CONTROLPLANE_GATEWAY_V6}: o endereço IPv6 do gateway para o tráfego correspondente à rota padrão${CONTROLPLANE_INTERFACE}: o nome da interface à qual atribuir os endereços e que será usada para o tráfego de saída correspondente à rota padrão, para ambos IPv4 e IPv6${DNS_SERVER_V4}e/ou${DNS_SERVER_V6}: os endereços IP dos servidores DNS, que podem ser especificados como uma única ou várias entradas. Há suporte para os endereços tanto IPv4 quanto IPv6
Consulte o repositório de exemplos do SUSE Telco Cloud para ver exemplos mais complexos, incluindo as configurações apenas IPv6 e de pilha dupla.
As implantações IPv6 de pilha única estão no status de prévia de tecnologia e ainda não contam com suporte oficial.
Por fim, sejam quais forem os detalhes da configuração de rede, garanta que
o segredo seja referenciado anexando
preprovisioningNetworkDataName ao objeto
BaremetalHost para registrar o host no cluster de
gerenciamento com sucesso.
apiVersion: v1
kind: Secret
metadata:
name: example-demo-credentials
type: Opaque
data:
username: ${BMC_USERNAME}
password: ${BMC_PASSWORD}
---
apiVersion: metal3.io/v1alpha1
kind: BareMetalHost
metadata:
name: example-demo
labels:
cluster-role: control-plane
spec:
architecture: x86_64
online: true
bootMACAddress: ${BMC_MAC}
rootDeviceHints:
deviceName: /dev/nvme0n1
bmc:
address: ${BMC_ADDRESS}
disableCertificateVerification: true
credentialsName: example-demo-credentials
preprovisioningNetworkDataName: controlplane-0-networkdataSe você precisa implantar um cluster de vários nós, siga o mesmo processo para cada nó.
Atualmente, o
Metal3DataTemplate, onetworkDatae oMetal3 IPAMnão são suportados. Apenas a configuração por meio de segredos estáticos conta com suporte total.A arquitetura deve ser
x86_64ouaarch64, dependendo da arquitetura do host bare metal que será registrado.
43.7 Recursos de telecomunicações (DPDK, SR-IOV, isolamento de CPU, HugePages, NUMA etc.) #
O fluxo de trabalho de provisionamento de rede direcionado permite automatizar os recursos de telecomunicações que serão usados nos clusters downstream para executar as cargas de trabalho de telecomunicações nesses servidores.
Requisitos
A imagem gerada por meio do
EIB, conforme descrito na seção anterior (Seção 43.2, “Preparar uma imagem de cluster downstream para cenários conectados”), deve estar localizada no cluster de gerenciamento exatamente no caminho configurado nesta seção (Nota).A imagem gerada por meio do
EIBdeve incluir os pacotes de telecomunicações específicos de acordo com as instruções nesta seção (Seção 43.2.2.5, “Configuração adicional para cargas de trabalho de telecomunicações”).O servidor de gerenciamento criado e disponível para uso nas seções a seguir. Para obter mais informações, consulte a seção sobre o cluster de gerenciamento: Capítulo 41, Configurando o cluster de gerenciamento.
Configuração
Use as duas seções a seguir como base para registrar e provisionar os hosts:
Provisionamento de cluster downstream com provisionamento de rede direcionado (nó único) (Seção 43.4, “Provisionamento de cluster downstream com provisionamento de rede direcionado (nó único)”)
Provisionamento de cluster downstream com provisionamento de rede direcionado (vários nós) (Seção 43.5, “Provisionamento de cluster downstream com provisionamento de rede direcionado (vários nós)”)
Os recursos de telecomunicações abordados nesta seção são:
DPDK e criação de VFs
Alocação de SR-IOV e VFs para as cargas de trabalho usarem
Isolamento de CPU e ajuste de desempenho
Configuração do HugePages
Ajuste de parâmetros do kernel
Para obter mais informações sobre os recursos de telecomunicações, consulte o Capítulo 42, Configuração dos recursos de telecomunicações.
As alterações necessárias para habilitar os recursos de telecomunicações
mostrados acima estão todas no bloco RKE2ControlPlane do
arquivo de provisionamento
capi-provisioning-example.yaml. O restante das
informações no arquivo capi-provisioning-example.yaml é o
mesmo que as informações apresentadas na seção de provisionamento (Seção 43.4, “Provisionamento de cluster downstream com provisionamento de rede
direcionado (nó único)”).
Para esclarecer o processo, as alterações necessárias neste bloco
(RKE2ControlPlane) para habilitar os recursos de
telecomunicações são:
Os
preRKE2Commandsusados para executar os comandos antes do processo de instalação doRKE2. Neste caso, use o comandomodprobepara habilitar os módulos do kernelvfio-pcieSR-IOV.O arquivo do Ignition
/var/lib/rancher/rke2/server/manifests/configmap-sriov-custom-auto.yamlque será usado para definir as interfaces, os drivers e o número deVFsque será criado e exposto às cargas de trabalho.Os valores no mapa de configuração
sriov-custom-auto-configsão os únicos que precisam ser substituídos pelos valores reais.${RESOURCE_NAME1}: o nome do recurso usado para a primeira interfacePF(por exemplo,sriov-resource-du1). Ele é adicionado ao prefixorancher.iousado como o rótulo que as cargas de trabalho usarão (por exemplo,rancher.io/sriov-resource-du1).${SRIOV-NIC-NAME1}: o nome da primeira interfacePFque será usada (por exemplo,eth0).${PF_NAME1}: o nome da primeira função físicaPFque será usada. Gere filtros mais complexos usando este comando (por exemplo,eth0#2-5).${DRIVER_NAME1}: o nome do driver que será usado para a primeira interfaceVF(por exemplo,vfio-pci).${NUM_VFS1}: o número deVFsque será criado para a primeira interfacePF(por exemplo,8).
O
/var/sriov-auto-filler.shusado como conversor entre o mapa de configuração de alto nívelsriov-custom-auto-confige osriovnetworknodepolicy, que contém as informações de hardware de baixo nível. Esse script foi criado para eliminar a complexidade do usuário em ter que saber com antecedência as informações do hardware. Não há necessidade de alterações no arquivo, mas ele deverá estar presente se precisarmos habilitarsr-iove criarVFs.Os argumentos do kernel que serão usados para habilitar os seguintes recursos:
Parâmetro | Valor | Descrição |
isolcpus | domain,nohz,managed_irq,1-30,33-62 | Isolar os núcleos 1-30 e 33-62. |
skew_tick | 1 | Permite que o kernel distribua as interrupções do temporizador entre as CPUs isoladas. |
nohz | em | Permite que o kernel execute o tick do temporizador em uma única CPU quando o sistema está ocioso. |
nohz_full | 1-30,33-62 | O parâmetro de inicialização do kernel é a interface principal atual para configurar dynticks completos junto com o isolamento de CPU. |
rcu_nocbs | 1-30,33-62 | Permite que o kernel execute os retornos de chamada RCU em uma única CPU quando o sistema está ocioso. |
irqaffinity | 0,31,32,63 | Permite que o kernel execute as interrupções em uma única CPU quando o sistema está ocioso. |
idle | poll | Minimiza a latência de sair do estado ocioso. |
iommu | pt | Permite usar vfio para as interfaces dpdk. |
intel_iommu | em | Permite usar vfio para VFs. |
hugepagesz | 1G | Permite definir o tamanho das páginas enormes como 1 G. |
hugepages | 40 | O número de páginas enormes definido antes. |
default_hugepagesz | 1G | O valor padrão para habilitar o HugePages. |
nowatchdog | Desabilita o watchdog. | |
nmi_watchdog | 0 | Desabilita o watchdog de NMI. |
Os serviços systemd abaixo são usados para habilitar o seguinte:
rke2-preinstall.servicepara substituir automaticamente oBAREMETALHOST_UUIDe onode-namedurante o processo de provisionamento com as informações do Ironic.cpu-partitioning.servicepara habilitar os núcleos de isolamento daCPU(por exemplo,1-30,33-62).performance-settings.servicepara habilitar o ajuste de desempenho da CPU.sriov-custom-auto-vfs.servicepara instalar o gráfico Helmsriov. Aguarde a criação dos recursos personalizados e execute o/var/sriov-auto-filler.shpara substituir os valores no mapa de configuraçãosriov-custom-auto-confige criar osriovnetworknodepolicyque as cargas de trabalho usarão.
A
${RKE2_VERSION}é a versão doRKE2que será usada no lugar desse valor (por exemplo,v1.34.2+rke2r1).
Com todas essas alterações mencionadas, o bloco
RKE2ControlPlane no
capi-provisioning-example.yaml terá a seguinte aparência:
apiVersion: controlplane.cluster.x-k8s.io/v1beta1
kind: RKE2ControlPlane
metadata:
name: single-node-cluster
namespace: default
spec:
infrastructureRef:
apiVersion: infrastructure.cluster.x-k8s.io/v1beta1
kind: Metal3MachineTemplate
name: single-node-cluster-controlplane
replicas: 1
version: ${RKE2_VERSION}
rolloutStrategy:
type: "RollingUpdate"
rollingUpdate:
maxSurge: 0
serverConfig:
cni: calico
cniMultusEnable: true
preRKE2Commands:
- modprobe vfio-pci enable_sriov=1 disable_idle_d3=1
agentConfig:
format: ignition
additionalUserData:
config: |
variant: fcos
version: 1.4.0
storage:
files:
- path: /var/lib/rancher/rke2/server/manifests/configmap-sriov-custom-auto.yaml
overwrite: true
contents:
inline: |
apiVersion: v1
kind: ConfigMap
metadata:
name: sriov-custom-auto-config
namespace: kube-system
data:
config.json: |
[
{
"resourceName": "${RESOURCE_NAME1}",
"interface": "${SRIOV-NIC-NAME1}",
"pfname": "${PF_NAME1}",
"driver": "${DRIVER_NAME1}",
"numVFsToCreate": ${NUM_VFS1}
},
{
"resourceName": "${RESOURCE_NAME2}",
"interface": "${SRIOV-NIC-NAME2}",
"pfname": "${PF_NAME2}",
"driver": "${DRIVER_NAME2}",
"numVFsToCreate": ${NUM_VFS2}
}
]
mode: 0644
user:
name: root
group:
name: root
- path: /var/lib/rancher/rke2/server/manifests/sriov-crd.yaml
overwrite: true
contents:
inline: |
apiVersion: helm.cattle.io/v1
kind: HelmChart
metadata:
name: sriov-crd
namespace: kube-system
spec:
chart: oci://registry.suse.com/edge/charts/sriov-crd
targetNamespace: sriov-network-operator
version: 305.0.4+up1.6.0
createNamespace: true
- path: /var/lib/rancher/rke2/server/manifests/sriov-network-operator.yaml
overwrite: true
contents:
inline: |
apiVersion: helm.cattle.io/v1
kind: HelmChart
metadata:
name: sriov-network-operator
namespace: kube-system
spec:
chart: oci://registry.suse.com/edge/charts/sriov-network-operator
targetNamespace: sriov-network-operator
version: 305.0.4+up1.6.0
createNamespace: true
kernel_arguments:
should_exist:
- intel_iommu=on
- iommu=pt
- idle=poll
- mce=off
- hugepagesz=1G hugepages=40
- hugepagesz=2M hugepages=0
- default_hugepagesz=1G
- irqaffinity=${NON-ISOLATED_CPU_CORES}
- isolcpus=domain,nohz,managed_irq,${ISOLATED_CPU_CORES}
- nohz_full=${ISOLATED_CPU_CORES}
- rcu_nocbs=${ISOLATED_CPU_CORES}
- rcu_nocb_poll
- nosoftlockup
- nowatchdog
- nohz=on
- nmi_watchdog=0
- skew_tick=1
- quiet
systemd:
units:
- name: rke2-preinstall.service
enabled: true
contents: |
[Unit]
Description=rke2-preinstall
Wants=network-online.target
Before=rke2-install.service
ConditionPathExists=!/run/cluster-api/bootstrap-success.complete
[Service]
Type=oneshot
User=root
ExecStartPre=/bin/sh -c "mount -L config-2 /mnt"
ExecStart=/bin/sh -c "sed -i \"s/BAREMETALHOST_UUID/$(jq -r .uuid /mnt/openstack/latest/meta_data.json)/\" /etc/rancher/rke2/config.yaml"
ExecStart=/bin/sh -c "echo \"node-name: $(jq -r .name /mnt/openstack/latest/meta_data.json)\" >> /etc/rancher/rke2/config.yaml"
ExecStartPost=/bin/sh -c "umount /mnt"
[Install]
WantedBy=multi-user.target
- name: cpu-partitioning.service
enabled: true
contents: |
[Unit]
Description=cpu-partitioning
Wants=network-online.target
After=network.target network-online.target
[Service]
Type=oneshot
User=root
ExecStart=/bin/sh -c "echo isolated_cores=${ISOLATED_CPU_CORES} > /etc/tuned/cpu-partitioning-variables.conf"
ExecStartPost=/bin/sh -c "tuned-adm profile cpu-partitioning"
ExecStartPost=/bin/sh -c "systemctl enable tuned.service"
[Install]
WantedBy=multi-user.target
- name: performance-settings.service
enabled: true
contents: |
[Unit]
Description=performance-settings
Wants=network-online.target
After=network.target network-online.target cpu-partitioning.service
[Service]
Type=oneshot
User=root
ExecStart=/bin/sh -c "/opt/performance-settings/performance-settings.sh"
[Install]
WantedBy=multi-user.target
- name: sriov-custom-auto-vfs.service
enabled: true
contents: |
[Unit]
Description=SRIOV Custom Auto VF Creation
Wants=network-online.target rke2-server.target
After=network.target network-online.target rke2-server.target
[Service]
User=root
Type=forking
TimeoutStartSec=900
ExecStart=/bin/sh -c "while ! /var/lib/rancher/rke2/bin/kubectl --kubeconfig=/etc/rancher/rke2/rke2.yaml wait --for condition=ready nodes --all ; do sleep 2 ; done"
ExecStartPost=/bin/sh -c "while [ $(/var/lib/rancher/rke2/bin/kubectl --kubeconfig=/etc/rancher/rke2/rke2.yaml get sriovnetworknodestates.sriovnetwork.openshift.io --ignore-not-found --no-headers -A | wc -l) -eq 0 ]; do sleep 1; done"
ExecStartPost=/bin/sh -c "/opt/sriov/sriov-auto-filler.sh"
RemainAfterExit=yes
KillMode=process
[Install]
WantedBy=multi-user.target
kubelet:
extraArgs:
- provider-id=metal3://BAREMETALHOST_UUID
nodeName: "localhost.localdomain"Após a criação do arquivo unindo os blocos anteriores, execute o seguinte comando no cluster de gerenciamento para iniciar o provisionamento do novo cluster downstream usando os recursos de telecomunicações:
$ kubectl apply -f capi-provisioning-example.yaml43.8 Registro particular #
É possível configurar um registro particular como espelho para as imagens que as cargas de trabalho usam.
Para isso, criamos o segredo com as informações sobre o registro particular que será usado pelo cluster downstream.
apiVersion: v1
kind: Secret
metadata:
name: private-registry-cert
namespace: default
data:
tls.crt: ${TLS_CERTIFICATE}
tls.key: ${TLS_KEY}
ca.crt: ${CA_CERTIFICATE}
type: kubernetes.io/tls
---
apiVersion: v1
kind: Secret
metadata:
name: private-registry-auth
namespace: default
data:
username: ${REGISTRY_USERNAME}
password: ${REGISTRY_PASSWORD}O tls.crt, tls.key e
ca.crt são os certificados usados para autenticar o
registro particular. O username e a
password são as credenciais usadas para autenticar o
registro particular.
O tls.crt, tls.key,
ca.crt , username e
password devem ser codificados no formato base64 antes de
serem usados no segredo.
Com todas essas alterações mencionadas, o bloco
RKE2ControlPlane no
capi-provisioning-example.yaml terá a seguinte aparência:
apiVersion: controlplane.cluster.x-k8s.io/v1beta1
kind: RKE2ControlPlane
metadata:
name: single-node-cluster
namespace: default
spec:
infrastructureRef:
apiVersion: infrastructure.cluster.x-k8s.io/v1beta1
kind: Metal3MachineTemplate
name: single-node-cluster-controlplane
replicas: 1
version: ${RKE2_VERSION}
rolloutStrategy:
type: "RollingUpdate"
rollingUpdate:
maxSurge: 0
privateRegistriesConfig:
mirrors:
"registry.example.com":
endpoint:
- "https://registry.example.com:5000"
configs:
"registry.example.com":
authSecret:
apiVersion: v1
kind: Secret
namespace: default
name: private-registry-auth
tls:
tlsConfigSecret:
apiVersion: v1
kind: Secret
namespace: default
name: private-registry-cert
serverConfig:
cni: calico
cniMultusEnable: true
agentConfig:
format: ignition
additionalUserData:
config: |
variant: fcos
version: 1.4.0
systemd:
units:
- name: rke2-preinstall.service
enabled: true
contents: |
[Unit]
Description=rke2-preinstall
Wants=network-online.target
Before=rke2-install.service
ConditionPathExists=!/run/cluster-api/bootstrap-success.complete
[Service]
Type=oneshot
User=root
ExecStartPre=/bin/sh -c "mount -L config-2 /mnt"
ExecStart=/bin/sh -c "sed -i \"s/BAREMETALHOST_UUID/$(jq -r .uuid /mnt/openstack/latest/meta_data.json)/\" /etc/rancher/rke2/config.yaml"
ExecStart=/bin/sh -c "echo \"node-name: $(jq -r .name /mnt/openstack/latest/meta_data.json)\" >> /etc/rancher/rke2/config.yaml"
ExecStartPost=/bin/sh -c "umount /mnt"
[Install]
WantedBy=multi-user.target
kubelet:
extraArgs:
- provider-id=metal3://BAREMETALHOST_UUID
nodeName: "localhost.localdomain"Em que registry.example.com é o nome de exemplo do
registro particular usado pelo cluster downstream e deve ser substituído
pelos valores reais.
43.9 Provisionamento de cluster downstream em cenários air-gapped #
O fluxo de trabalho de provisionamento de rede direcionado permite automatizar o provisionamento de clusters downstream nos cenários air-gapped.
43.9.1 Requisitos para cenários air-gapped #
A imagem
brutagerada peloEIBdeve incluir as imagens do contêiner específicas (imagens OCI de gráfico Helm e do contêiner) necessárias para executar o cluster downstream em um cenário air-gapped. Para obter mais informações, consulte esta seção (Seção 43.3, “Preparar uma imagem de cluster downstream para cenários air-gapped”).No caso de uso de SR-IOV ou qualquer outra carga de trabalho personalizada, as imagens necessárias para executar as cargas de trabalho devem ser pré-carregadas no registro particular, seguindo a seção sobre pré-carregamento no registro particular (Seção 43.3.2.7, “Pré-carregar seu registro particular com as imagens necessárias para cenários air-gapped e SR-IOV (opcional)”).
43.9.2 Registrar hosts bare metal em cenários air-gapped #
O processo de registro de hosts bare metal no cluster de gerenciamento é o mesmo descrito na seção anterior (Seção 43.4, “Provisionamento de cluster downstream com provisionamento de rede direcionado (nó único)”).
43.9.3 Provisionar o cluster downstream em cenários air-gapped #
Há algumas alterações importantes necessárias para provisionar o cluster downstream em cenários air-gapped:
O bloco
RKE2ControlPlaneno arquivocapi-provisioning-example.yamldeve incluir a diretivaspec.agentConfig.airGapped: true.É necessário incluir a configuração do registro particular no bloco
RKE2ControlPlanedo arquivocapi-provisioning-airgap-example.yamlde acordo com a seção de registro particular (Seção 43.8, “Registro particular”).Se você usa SR-IOV ou qualquer outra configuração
AdditionalUserData(script combustion) que requer a instalação de gráfico Helm, deve modificar o conteúdo para fazer referência ao registro particular, em vez de usar o registro público.
O exemplo a seguir mostra a configuração de SR-IOV no bloco
AdditionalUserData do arquivo
capi-provisioning-airgap-example.yaml com as modificações
necessárias para fazer referência ao registro particular.
Referências de segredos do registro particular
Definição do gráfico Helm usando o registro particular em vez das imagens OCI públicas
# secret to include the private registry certificates
apiVersion: v1
kind: Secret
metadata:
name: private-registry-cert
namespace: default
data:
tls.crt: ${TLS_BASE64_CERT}
tls.key: ${TLS_BASE64_KEY}
ca.crt: ${CA_BASE64_CERT}
type: kubernetes.io/tls
---
# secret to include the private registry auth credentials
apiVersion: v1
kind: Secret
metadata:
name: private-registry-auth
namespace: default
data:
username: ${REGISTRY_USERNAME}
password: ${REGISTRY_PASSWORD}
---
apiVersion: controlplane.cluster.x-k8s.io/v1beta1
kind: RKE2ControlPlane
metadata:
name: single-node-cluster
namespace: default
spec:
infrastructureRef:
apiVersion: infrastructure.cluster.x-k8s.io/v1beta1
kind: Metal3MachineTemplate
name: single-node-cluster-controlplane
replicas: 1
version: ${RKE2_VERSION}
rolloutStrategy:
type: "RollingUpdate"
rollingUpdate:
maxSurge: 0
privateRegistriesConfig: # Private registry configuration to add your own mirror and credentials
mirrors:
docker.io:
endpoint:
- "https://$(PRIVATE_REGISTRY_URL)"
configs:
"192.168.100.22:5000":
authSecret:
apiVersion: v1
kind: Secret
namespace: default
name: private-registry-auth
tls:
tlsConfigSecret:
apiVersion: v1
kind: Secret
namespace: default
name: private-registry-cert
insecureSkipVerify: false
serverConfig:
cni: calico
cniMultusEnable: true
preRKE2Commands:
- modprobe vfio-pci enable_sriov=1 disable_idle_d3=1
agentConfig:
airGapped: true # Airgap true to enable airgap mode
format: ignition
additionalUserData:
config: |
variant: fcos
version: 1.4.0
storage:
files:
- path: /var/lib/rancher/rke2/server/manifests/configmap-sriov-custom-auto.yaml
overwrite: true
contents:
inline: |
apiVersion: v1
kind: ConfigMap
metadata:
name: sriov-custom-auto-config
namespace: sriov-network-operator
data:
config.json: |
[
{
"resourceName": "${RESOURCE_NAME1}",
"interface": "${SRIOV-NIC-NAME1}",
"pfname": "${PF_NAME1}",
"driver": "${DRIVER_NAME1}",
"numVFsToCreate": ${NUM_VFS1}
},
{
"resourceName": "${RESOURCE_NAME2}",
"interface": "${SRIOV-NIC-NAME2}",
"pfname": "${PF_NAME2}",
"driver": "${DRIVER_NAME2}",
"numVFsToCreate": ${NUM_VFS2}
}
]
mode: 0644
user:
name: root
group:
name: root
- path: /var/lib/rancher/rke2/server/manifests/sriov.yaml
overwrite: true
contents:
inline: |
apiVersion: v1
data:
.dockerconfigjson: ${REGISTRY_AUTH_DOCKERCONFIGJSON}
kind: Secret
metadata:
name: privregauth
namespace: kube-system
type: kubernetes.io/dockerconfigjson
---
apiVersion: v1
kind: ConfigMap
metadata:
namespace: kube-system
name: example-repo-ca
data:
ca.crt: |-
-----BEGIN CERTIFICATE-----
${CA_BASE64_CERT}
-----END CERTIFICATE-----
---
apiVersion: helm.cattle.io/v1
kind: HelmChart
metadata:
name: sriov-crd
namespace: kube-system
spec:
chart: oci://${PRIVATE_REGISTRY_URL}/sriov-crd
dockerRegistrySecret:
name: privregauth
repoCAConfigMap:
name: example-repo-ca
createNamespace: true
set:
global.clusterCIDR: 192.168.0.0/18
global.clusterCIDRv4: 192.168.0.0/18
global.clusterDNS: 10.96.0.10
global.clusterDomain: cluster.local
global.rke2DataDir: /var/lib/rancher/rke2
global.serviceCIDR: 10.96.0.0/12
targetNamespace: sriov-network-operator
version: 305.0.4+up1.6.0
---
apiVersion: helm.cattle.io/v1
kind: HelmChart
metadata:
name: sriov-network-operator
namespace: kube-system
spec:
chart: oci://${PRIVATE_REGISTRY_URL}/sriov-network-operator
dockerRegistrySecret:
name: privregauth
repoCAConfigMap:
name: example-repo-ca
createNamespace: true
set:
global.clusterCIDR: 192.168.0.0/18
global.clusterCIDRv4: 192.168.0.0/18
global.clusterDNS: 10.96.0.10
global.clusterDomain: cluster.local
global.rke2DataDir: /var/lib/rancher/rke2
global.serviceCIDR: 10.96.0.0/12
targetNamespace: sriov-network-operator
version: 305.0.4+up1.6.0
mode: 0644
user:
name: root
group:
name: root
kernel_arguments:
should_exist:
- intel_iommu=on
- iommu=pt
- idle=poll
- mce=off
- hugepagesz=1G hugepages=40
- hugepagesz=2M hugepages=0
- default_hugepagesz=1G
- irqaffinity=${NON-ISOLATED_CPU_CORES}
- isolcpus=domain,nohz,managed_irq,${ISOLATED_CPU_CORES}
- nohz_full=${ISOLATED_CPU_CORES}
- rcu_nocbs=${ISOLATED_CPU_CORES}
- rcu_nocb_poll
- nosoftlockup
- nowatchdog
- nohz=on
- nmi_watchdog=0
- skew_tick=1
- quiet
systemd:
units:
- name: rke2-preinstall.service
enabled: true
contents: |
[Unit]
Description=rke2-preinstall
Wants=network-online.target
Before=rke2-install.service
ConditionPathExists=!/run/cluster-api/bootstrap-success.complete
[Service]
Type=oneshot
User=root
ExecStartPre=/bin/sh -c "mount -L config-2 /mnt"
ExecStart=/bin/sh -c "sed -i \"s/BAREMETALHOST_UUID/$(jq -r .uuid /mnt/openstack/latest/meta_data.json)/\" /etc/rancher/rke2/config.yaml"
ExecStart=/bin/sh -c "echo \"node-name: $(jq -r .name /mnt/openstack/latest/meta_data.json)\" >> /etc/rancher/rke2/config.yaml"
ExecStartPost=/bin/sh -c "umount /mnt"
[Install]
WantedBy=multi-user.target
- name: cpu-partitioning.service
enabled: true
contents: |
[Unit]
Description=cpu-partitioning
Wants=network-online.target
After=network.target network-online.target
[Service]
Type=oneshot
User=root
ExecStart=/bin/sh -c "echo isolated_cores=${ISOLATED_CPU_CORES} > /etc/tuned/cpu-partitioning-variables.conf"
ExecStartPost=/bin/sh -c "tuned-adm profile cpu-partitioning"
ExecStartPost=/bin/sh -c "systemctl enable tuned.service"
[Install]
WantedBy=multi-user.target
- name: performance-settings.service
enabled: true
contents: |
[Unit]
Description=performance-settings
Wants=network-online.target
After=network.target network-online.target cpu-partitioning.service
[Service]
Type=oneshot
User=root
ExecStart=/bin/sh -c "/opt/performance-settings/performance-settings.sh"
[Install]
WantedBy=multi-user.target
- name: sriov-custom-auto-vfs.service
enabled: true
contents: |
[Unit]
Description=SRIOV Custom Auto VF Creation
Wants=network-online.target rke2-server.target
After=network.target network-online.target rke2-server.target
[Service]
User=root
Type=forking
TimeoutStartSec=1800
ExecStart=/bin/sh -c "while ! /var/lib/rancher/rke2/bin/kubectl --kubeconfig=/etc/rancher/rke2/rke2.yaml wait --for condition=ready nodes --timeout=30m --all ; do sleep 10 ; done"
ExecStartPost=/bin/sh -c "/opt/sriov/sriov-auto-filler.sh"
RemainAfterExit=yes
KillMode=process
[Install]
WantedBy=multi-user.target
kubelet:
extraArgs:
- provider-id=metal3://BAREMETALHOST_UUID
nodeName: "localhost.localdomain"44 Ações de ciclo de vida #
Esta seção aborda as ações de gerenciamento de ciclo de vida para clusters implantados pelo SUSE Telco Cloud.
44.1 Exclusão de balanceador de carga #
Há muitas ações de ciclo de vida que exigem drenagem dos nós. Durante o processo de drenagem, todos os pods são removidos para outros nós no cluster. Após o término do processo de drenagem, o nó não hospedará nenhum serviço e, portanto, nenhum tráfego deverá ser roteado para ele. É possível fazer com que os balanceadores de carga, como MetalLB, reconheçam isso aplicando um rótulo ao nó:
node.kubernetes.io/exclude-from-external-load-balancers: "true"Para obter mais detalhes, consulte: Documentação do Kubernetes.
Para ver os rótulos em todos os nós em um cluster, execute:
kubectl get nodes -o json | jq -r '.items[].metadata | .name, .labels'No caso de upgrades de clusters downstream, isso pode ser automatizado anotando o RKE2ControlPlane no cluster de gerenciamento:
rke2.controlplane.cluster.x-k8s.io/load-balancer-exclusion="true"Essa ação cria imediatamente uma anotação em todos os objetos de máquina no cluster de gerenciamento para esse RKE2ControlPlane.
pre-drain.delete.hook.machine.cluster.x-k8s.io/rke2-lb-exclusion: ""Com essa anotação nos objetos de máquina, qualquer nó no cluster downstream que esteja programado para drenagem receberá o rótulo do nó acima como anexo antes de iniciar o processo de drenagem. O rótulo será removido do nó assim que estiver disponível e pronto novamente.
44.2 Upgrades de cluster de gerenciamento #
O upgrade do cluster de gerenciamento está descrito na documentação do
cluster de gerenciamento do Dia 2 (Capítulo 36, Cluster de gerenciamento).
44.3 Upgrades de cluster downstream #
O upgrade de clusters downstream envolve a atualização de vários componentes. As seções a seguir abordam o processo de upgrade de cada um deles.
Fazendo upgrade do sistema operacional
Para este processo, consulte a seguinte referência (Seção 43.2, “Preparar uma imagem de cluster downstream para cenários conectados”) para criar uma imagem com uma nova
versão do sistema operacional. Com essa imagem gerada pelo
EIB, a próxima fase de provisionamento usará a nova
versão do sistema operacional fornecida. Na etapa seguinte, a nova imagem
será usada para fazer upgrade dos nós.
Fazendo upgrade do cluster RKE2
As alterações necessárias para fazer upgrade do cluster
RKE2 usando o fluxo de trabalho automatizado são as
seguintes:
Altere o bloco
RKE2ControlPlanenocapi-provisioning-example.yamlmostrado na seguinte seção (Seção 43.4, “Provisionamento de cluster downstream com provisionamento de rede direcionado (nó único)”):Especifique a
rolloutStrategydesejada.Altere a versão do cluster
RKE2para a nova versão, substituindo${RKE2_NEW_VERSION}.
apiVersion: controlplane.cluster.x-k8s.io/v1beta1
kind: RKE2ControlPlane
metadata:
name: single-node-cluster
namespace: default
spec:
infrastructureRef:
apiVersion: infrastructure.cluster.x-k8s.io/v1beta1
kind: Metal3MachineTemplate
name: single-node-cluster-controlplane
version: ${RKE2_NEW_VERSION}
replicas: 1
rolloutStrategy:
type: "RollingUpdate"
rollingUpdate:
maxSurge: 0
serverConfig:
cni: cilium
rolloutStrategy:
rollingUpdate:
maxSurge: 0
registrationMethod: "control-plane-endpoint"
agentConfig:
format: ignition
additionalUserData:
config: |
variant: fcos
version: 1.4.0
systemd:
units:
- name: rke2-preinstall.service
enabled: true
contents: |
[Unit]
Description=rke2-preinstall
Wants=network-online.target
Before=rke2-install.service
ConditionPathExists=!/run/cluster-api/bootstrap-success.complete
[Service]
Type=oneshot
User=root
ExecStartPre=/bin/sh -c "mount -L config-2 /mnt"
ExecStart=/bin/sh -c "sed -i \"s/BAREMETALHOST_UUID/$(jq -r .uuid /mnt/openstack/latest/meta_data.json)/\" /etc/rancher/rke2/config.yaml"
ExecStart=/bin/sh -c "echo \"node-name: $(jq -r .name /mnt/openstack/latest/meta_data.json)\" >> /etc/rancher/rke2/config.yaml"
ExecStartPost=/bin/sh -c "umount /mnt"
[Install]
WantedBy=multi-user.target
kubelet:
extraArgs:
- provider-id=metal3://BAREMETALHOST_UUID
nodeName: "localhost.localdomain"Altere o bloco
Metal3MachineTemplatenocapi-provisioning-example.yamlmostrado na seguinte seção (Seção 43.4, “Provisionamento de cluster downstream com provisionamento de rede direcionado (nó único)”):Altere o nome e o checksum da imagem para a nova versão gerada na etapa anterior.
Adicione a diretiva
nodeReuseatruepara evitar a criação de um novo nó.Adicione a diretiva
automatedCleaningModeametadatapara habilitar a limpeza automatizada do nó.
apiVersion: infrastructure.cluster.x-k8s.io/v1beta1
kind: Metal3MachineTemplate
metadata:
name: single-node-cluster-controlplane
namespace: default
spec:
nodeReuse: True
template:
spec:
automatedCleaningMode: metadata
dataTemplate:
name: single-node-cluster-controlplane-template
hostSelector:
matchLabels:
cluster-role: control-plane
image:
checksum: http://imagecache.local:8080/${NEW_IMAGE_GENERATED}.sha256
checksumType: sha256
format: raw
url: http://imagecache.local:8080/${NEW_IMAGE_GENERATED}.rawAntes de aplicar o arquivo
capi-provisioning-example.yaml, é sempre recomendável
informar aos balanceadores de carga externos (ex. MetalLB) sobre os nós que
estão sendo drenados, assim eles não roteiam tráfego para os nós nesse
estado. Conforme mencionado na Seção 44.1, “Exclusão de balanceador de carga”,
você pode automatizar esse processo anotando o RKE2ControlPlane no cluster
de gerenciamento. Neste exemplo, um objeto no RKE2ControlPlane chamado
multinode-cluster foi anotado:
kubectl annotate RKE2ControlPlane/multinode-cluster rke2.controlplane.cluster.x-k8s.io/load-balancer-exclusion="true"Verifique se os objetos de máquina foram anotados:
pre-drain.delete.hook.machine.cluster.x-k8s.io/rke2-lb-exclusion: ""Busque as anotações em todos os objetos de máquina:
kubectl get machines -o json | jq -r '.items[].metadata | .name, .annotations'Sem essas anotações, os usuários poderão enfrentar tempos de resposta mais longos dos serviços já que os balanceadores de carga não foram informados sobre os nós drenados.
Depois de fazer essas alterações, o arquivo
capi-provisioning-example.yaml poderá ser aplicado ao
cluster usando o seguinte comando:
kubectl apply -f capi-provisioning-example.yamlParte VIII Resolução de Problemas #
Esta seção orienta no diagnóstico e na solução dos problemas comuns às implantações e operações do SUSE Edge. Ela aborda vários tópicos, incluindo as etapas de solução de problemas específicas do componente, as ferramentas importantes e os locais relevantes dos registros.
- 45 Princípios gerais da solução de problemas
Antes de entrar nos detalhes dos problemas específicos dos componentes, avalie estes princípios gerais:
- 46 Solução de problemas do Kiwi
O Kiwi é usado para gerar as imagens atualizadas do SUSE Linux Micro que serão usadas com o Edge Image Builder.
- 47 Solucionando problemas no Edge Image Builder (EIB)
O EIB é usado para criar imagens personalizadas do SUSE Edge.
- 48 Solução de problemas da rede de borda (NMC)
O NMC é injetado nas imagens EIB do SL Micro para configurar a rede dos hosts do Edge no momento da inicialização pelo Combustion. Ele também é executado no fluxo de trabalho do Metal3 como parte do processo de inspeção. Os problemas podem ocorrer quando o host é inicializado pela primeira vez ou no…
- 49 Solucionando problemas em cenários "phone home"
Os cenários "phone home" envolvem o uso do Elemental para conectar-se com o cluster de gerenciamento e o EIB criar uma imagem de sistema operacional que inclua os bits do elemental-registration. Pode haver problemas quando o host é inicializado pela primeira vez, durante o processo de criação do EIB…
- 50 Solução de problemas de provisionamento de rede direcionado
Os cenários de provisionamento de rede direcionado envolvem o uso de elementos do Metal3 e da CAPI para provisionar o cluster downstream. O EIB também é incluído para criar uma imagem do sistema operacional. Pode haver problemas quando o host é inicializado pela primeira vez ou durante os processos …
- 51 Solução de problemas de outros componentes
Consulte os guias de solução de problemas de outros componentes do SUSE Edge na respectiva documentação oficial:
- 52 Coletando diagnósticos para o suporte
Ao contatar o suporte da SUSE, é essencial passar todas as informações de diagnóstico.
45 Princípios gerais da solução de problemas #
Antes de entrar nos detalhes dos problemas específicos dos componentes, avalie estes princípios gerais:
Consultar os registros: os registros são a principal fonte de informações. Na maior parte das vezes, os erros são autoexplicativos e contêm dicas sobre o motivo da falha.
Verificar os relógios: as diferenças entre os relógios dos sistemas podem provocar diversos tipos de erros. Assegure a sincronização dos relógios. É possível instruir o EIB a forçar a sincronização dos relógios no momento da inicialização. Consulte Configurando a hora do sistema operacional (Capítulo 3, Clusters independentes com o Edge Image Builder).
Problemas na inicialização: se o sistema travar durante a inicialização, anote as últimas mensagens exibidas. Acesse o console (físico ou via BMC) para observar as mensagens de inicialização.
Problemas de rede: verifique a configuração da interface de rede (
ip a) e a tabela de roteamento (ip route), teste a conectividade com outros nós e serviços externos (ping,nc) e garanta que as regras de firewall não bloqueiem as portas necessárias.Verificar o status dos componentes: use
kubectl getekubectl describepara os recursos do Kubernetes. Usekubectl get events --sort-by='.lastTimestamp' -n <namespace>para ver os eventos em um determinado namespace do Kubernetes.Verificar o status dos serviços: use
systemctl status <serviço>para os serviços systemd.Verificar a sintaxe: o software espera uma determinada estrutura e sintaxe nos arquivos de configuração. Para os arquivos yaml, por exemplo, use
yamllintou ferramentas similares para verificar a sintaxe adequada.Isolar o problema: tente restringir o problema a um componente ou uma camada específica (por exemplo, rede, armazenamento, sistema operacional, Kubernetes, Metal3, Ironic etc.).
Documentação: consulte sempre a documentação oficial do SUSE Edge e também a documentação upstream para obter informações detalhadas.
Versões: o SUSE Edge é uma versão consistente e completamente testada de diferentes componentes SUSE. Consulte as versões de cada componente por lançamento do SUSE Edge na matriz de suporte do SUSE Edge.
Problemas conhecidos: para cada versão do SUSE Edge existe uma seção de "problemas conhecidos" nas Notas de lançamento, com informações dos problemas que serão corrigidos em versões futuras, mas que podem afetar a versão atual.
46 Solução de problemas do Kiwi #
O Kiwi é usado para gerar as imagens atualizadas do SUSE Linux Micro que serão usadas com o Edge Image Builder.
Incompatibilidade de versões do SL Micro: a versão do sistema operacional do host de build deve ser compatível com a versão do sistema operacional que está sendo criada (host do SL Micro 6.0 → imagem do SL Micro 6.0).
SELinux no estado de imposição: devido a algumas limitações, é necessário desabilitar o SELinux temporariamente para criar imagens com o Kiwi. Verifique o status do SElinux com o comando
getenforcee desabilite-o antes de executar o processo de criação comsetenforce 0.Host de build não registrado: o processo de build usa os registros dos hosts de build para obter os pacotes do SUSE SCC. Se o host não foi registrado, o processo falha.
Falha no teste do dispositivo em loop: na primeira execução do processo de criação do Kiwi, ocorre uma falha logo depois que ele é iniciado com o erro: "ERROR: Early loop device test failed, please retry the container run." (ERRO: Falha no teste do dispositivo no ciclo inicial. Tente executar o contêiner novamente.). Trata-se de um sintoma em que os dispositivos que são criados em loop no sistema host subjacente não ficam imediatamente visíveis dentro da imagem do contêiner. Execute novamente o processo de criação do Kiwi, e ele deverá prosseguir sem problemas.
Permissões ausentes: o processo de build espera sua execução como usuário root (ou via sudo).
Privilégios incorretos: o processo de build espera o sinalizador
--privilegedao executar o contêiner. Certifique-se de que ele esteja presente.
Registros do contêiner de build: consulte os registros do contêiner de build. Os registros são gerados no diretório que foi usado para armazenar os artefatos. Consulte também os registros do docker ou do podman para ver as informações necessárias.
Diretórios temporários de build: o Kiwi cria diretórios temporários durante o processo de build. Consulte-os para acessar os registros ou os artefatos intermediários se a saída principal não for suficiente.
Revise a saída de
build-image: a mensagem de erro na saída do console costuma ser muito clara.Verifique o ambiente do build: garanta que todos os pré-requisitos para o próprio Kiwi (por exemplo, docker/podman, SElinux, espaço em disco suficiente) sejam atendidos na máquina que executa o Kiwi.
Analise os registros do contêiner de build: revise os registros do contêiner com falha para verificar os erros em mais detalhes (veja acima).
Verifique o arquivo de definição: se você usa um arquivo de definição de imagem do Kiwi personalizado, revise-o para garantir que não haja erros de sintaxe ou ortografia.
47 Solucionando problemas no Edge Image Builder (EIB) #
O EIB é usado para criar imagens personalizadas do SUSE Edge.
Código incorreto do SCC: assegure que o código do SCC usado no arquivo de definição do EIB corresponda à versão e arquitetura do SL Micro.
Dependências ausentes: garanta que não falte nenhum pacote ou ferramenta no ambiente do build.
Tamanho da imagem incorreto: para as imagens brutas, o parâmetro
diskSizeé obrigatório e depende significativamente de que as imagens, os RPMs e outros artefatos sejam incluídos na imagem.Permissões: se você armazena um script no diretório personalizado/de arquivos, assegure que ele tenha permissões de execução, já que esses arquivos apenas estão disponíveis no momento da combustão, mas o EIB não faz nenhuma alteração.
Dependências de grupo do sistema operacional: ao criar uma imagem com usuários e grupos personalizados, os grupos definidos como "
primaryGroup" devem ser explicitamente criados.As chaves SSH dos usuários do sistema operacional requerem uma pasta pessoal: ao criar uma imagem com usuários que têm chaves SSH, também é necessário criar a pasta pessoal com
createHomeDir=true.Problemas no Combustion: o EIB usa o Combustion para a personalização do sistema operacional e da implantação de todos os outros componentes do SUSE Edge, o que também inclui os scripts personalizados substituídos na pasta custom/scripts. Observe que o processo do Combustion é executado com o
initrd, portanto, o sistema não é completamente inicializado quando os scripts são executados.Tamanho da máquina podman: conforme explicado na seção de dicas e truques do EIB (Parte IV, “Dicas e truques”), verifique se a máquina podman tem CPU/memória suficiente para executar o contêiner do EIB em sistemas operacionais não Linux.
Imagem incorreta: garanta que o download da imagem base em uso seja feito de maneira apropriada verificando o
checksum. Se você está criando a imagem com o kiwi-builder (Capítulo 28, Criando imagens atualizadas do SUSE Linux Micro com o Kiwi), verifique também o arquivo de soma gerado pelo processo.
Saída do EIB: a saída do console do comando
eib buildé fundamental.Registros do contêiner de build: consulte os registros do contêiner de build. Eles são gerados no diretório que foi usado para armazenar os artefatos. Consulte também os
docker logsou ospodman logspara obter as informações necessárias.Diretórios temporários de build: o EIB cria diretórios temporários durante o processo de build. Consulte-os para acessar os registros ou os artefatos intermediários se a saída principal não for suficiente.
Registros do Combustion: se a imagem que está sendo criada com o EIB não for inicializada por algum motivo, um shell root estará disponível. Conecte-se ao console do host (fisicamente, via BMC etc.) e consulte os registros do Combustion com
journalctl -u combustione, em geral, todos os registros do sistema operacional comjournalctl, para encontrar a causa raiz da falha.
Revise a saída de
eib-build: a mensagem de erro na saída do console costuma ser bem clara.Verifique o ambiente do build: garanta que todos os pré-requisitos para o próprio EIB (por exemplo, docker/podman, espaço em disco suficiente) sejam atendidos na máquina que executa o EIB.
Analise os registros do contêiner de build: revise os registros do contêiner com falha para verificar os erros em mais detalhes (veja acima).
Verifique a configuração do
eib: revise o arquivo de configuração doeibpara verificar se não há erros de ortografia ou caminhos incorretos para os arquivos de origem ou scripts de build.Teste os componentes individualmente: se o build do EIB envolver scripts ou estágios personalizados, execute-os separadamente para isolar falhas.
48 Solução de problemas da rede de borda (NMC) #
O NMC é injetado nas imagens EIB do SL Micro para configurar a rede dos hosts do Edge no momento da inicialização pelo Combustion. Ele também é executado no fluxo de trabalho do Metal3 como parte do processo de inspeção. Os problemas podem ocorrer quando o host é inicializado pela primeira vez ou no processo de inspeção do Metal3.
O host não é inicializado corretamente na primeira vez: arquivos de definição de rede mal elaborados podem provocar falha na fase de combustão e, dessa forma, o host perde o shell root.
Os arquivos não são gerados de maneira apropriada: garanta que os arquivos de rede sigam o formato NMState.
As interfaces de rede não são configuradas corretamente: garanta que os endereços MAC correspondam às interfaces usadas no host.
Divergência entre nomes de interface: o SL Micro habilita o Esquema de nomenclatura previsível para interfaces de rede por padrão. Sendo assim, não há mais
eth0, mas outro esquema de nomenclatura, comoenp2s0.
Registros do Combustion: como o NMC é usado no momento da execução do Combustion, consulte os registros do Combustion com o comando
journalctl -u combustionno host que está sendo provisionado.Registros do NetworkManager: no fluxo de trabalho de implantação do Metal3, o NMC faz parte da execução do IPA e é executado como uma dependência do serviço NetworkManager, usando a funcionalidade ExecStartPre do systemd. Consulte os registros do NetworkManager no host IPA como
journalctl -u NetworkManager(consulte a seção de solução de problemas de provisionamento de rede direcionado (Capítulo 50, Solução de problemas de provisionamento de rede direcionado) para saber como acessar o host quando inicializado com o IPA).
Verifique a sintaxe do yaml: os arquivos de configuração do NMC são yaml. Verifique a sintaxe adequada com
yamllintou ferramentas similares.Execute o NMC manualmente: como o NMC faz parte do contêiner EIB, é possível usar o comando podman local para depurar problemas.
Crie uma pasta temporária para armazenar os arquivos nmc.
mkdir -p ${HOME}/tmp/fooSalve os arquivos nmc nesse local.
❯ tree --noreport ${HOME}/tmp/foo /Users/johndoe/tmp/foo ├── host1.example.com.yaml └── host2.example.com.yamlExecute o contêiner EIB com o NMC como ponto de entrada e o comando generate para executar as mesmas tarefas que o NMC faz no momento da execução do Combustion:
podman run -it --rm -v ${HOME}/tmp/foo:/tmp/foo:Z --entrypoint=/usr/bin/nmc registry.suse.com/edge/3.5/edge-image-builder:1.3.2 generate --config-dir /tmp/foo --output-dir /tmp/foo/ [2025-06-04T11:58:37Z INFO nmc::generate_conf] Generating config from "/tmp/foo/host2.example.com.yaml"... [2025-06-04T11:58:37Z INFO nmc::generate_conf] Generating config from "/tmp/foo/host1.example.com.yaml"... [2025-06-04T11:58:37Z INFO nmc] Successfully generated and stored network configObserve os registros e os arquivos que são gerados na pasta temporária.
49 Solucionando problemas em cenários "phone home" #
Os cenários "phone home" envolvem o uso do Elemental para conectar-se com o cluster de gerenciamento e o EIB criar uma imagem de sistema operacional que inclua os bits do elemental-registration. Pode haver problemas quando o host é inicializado pela primeira vez, durante o processo de criação do EIB ou na tentativa de registro no cluster de gerenciamento.
Falha no registro do sistema: o nó não é registrado na IU. Assegure que o host seja inicializado de maneira apropriada e possa se comunicar com o Rancher, o relógio esteja sincronizado e os serviços do Elemental estejam ativos.
Falha no provisionamento do sistema: o nó é registrado, mas não é provisionado. Assegure que o host possa se comunicar com o Rancher, o relógio esteja sincronizado e os serviços do Elemental estejam ativos.
Registros do sistema:
journalctlRegistros do elemental-system-agent:
journalctl -u elemental-system-agentRegistros do K3s/RKE2:
journalctl -u k3s ou journalctl -u rke2-server(ourke2-agent)Pod do operador Elemental:
kubectl logs -n cattle-elemental-system -l app=elemental-operator
Revise os registros: consulte os registros do pod do operador Elemental para ver se há problemas. Verifique os registros do host se o nó for inicializado.
Verifique o MachineRegistration e o TPM: por padrão, o TPM é usado para autenticação, mas há alternativas para hosts sem o TPM.
50 Solução de problemas de provisionamento de rede direcionado #
Os cenários de provisionamento de rede direcionado envolvem o uso de elementos do Metal3 e da CAPI para provisionar o cluster downstream. O EIB também é incluído para criar uma imagem do sistema operacional. Pode haver problemas quando o host é inicializado pela primeira vez ou durante os processos de inspeção ou provisionamento.
Firmware antigo: garanta que qualquer firmware diferente usado nos hosts físicos esteja atualizado. Isso inclui o firmware BMC, já que às vezes o Metal3 requer um específico/atualizado.
Falha no provisionamento com erros de SSL: se o servidor web que envia as imagens usa https, o Metal3 precisa ser configurado para injetar e confiar no certificado da imagem do IPA. Consulte a pasta do Kubernetes (Seção 41.3.4, “Pasta kubernetes”) para saber como incluir um arquivo
ca-additional.crtno gráfico do Metal3.Problemas no certificado ao inicializar os hosts com IPA: alguns fornecedores de servidor verificam a conexão SSL ao anexar imagens ISO de mídia virtual ao BMC, o que pode causar um problema porque os certificados gerados para a implantação do Metal3 são autoassinados. É possível que o host seja inicializado, mas acabe entrando em um shell UEFI. Consulte Desabilitando TLS para anexo de ISO de mídia virtual (Seção 1.7.2, “Desabilitando TLS para anexo de ISO de mídia virtual”) para saber como corrigir isso.
Referência a nome ou rótulo incorreto: se o cluster faz referência ao nome ou rótulo incorreto de um nó, ele aparece como implantado, mas o BMH continua como "Disponível". Revise as referências nos objetos envolvidos dos BMHs.
Problemas na comunicação com o BMC: certifique-se de que os pods do Metal3 executados no cluster de gerenciamento possam acessar o BMC dos hosts que estão sendo provisionados (normalmente, a rede do BMC é muito restrita).
Estado do host bare metal incorreto: o objeto BMH passa por diferentes estados (inspeção, preparação, provisionamento etc.) durante seu ciclo de vida Ciclo de vida da máquina de estado (em inglês). Se for detectado um estado incorreto, verifique o campo
statusdo objeto BMH, pois ele contém mais informações, comokubectl get bmh <nome> -o jsonpath=’{.status}’| jq.O host não é provisionado: em caso de falha no desprovisionamento de um host, é possível tentar removê-lo depois de adicionar a anotação "detached" ao objeto BMH desta forma:
kubectl annotate bmh/<BMH> baremetalhost.metal3.io/detached=””.Erros na imagem: verifique se a imagem que está sendo criada com o EIB para o cluster downstream está disponível, tem um checksum apropriado e não é grande demais para descompactar ou para o disco.
Incompatibilidade de tamanho de disco: por padrão, o disco não expande até se preencher por completo. Conforme explicado na seção do script growfs (Seção 1.4.4.1.2, “Script growfs”), é necessário incluir um script growfs na imagem que está sendo criada com o EIB para os hosts de cluster downstream.
Processo de limpeza travado: o processo de limpeza é repetido várias vezes. Se a limpeza não for mais possível devido a um problema com o host, desabilite primeiro a limpeza definindo o campo
automatedCleanModecomodisabledno objeto BMH.AtençãoNão é recomendado remover manualmente o finalizador quando o processo de limpeza está falhando ou levando mais tempo do que o desejado. Se você fizer isso, o registro do host será removido do Kubernetes, mas ficará no Ironic. A ação executada no momento continua em segundo plano, e a tentativa de adicionar o host novamente pode falhar devido ao conflito.
Problemas nos pods do Metal3/Rancher Turtles/CAPI: o fluxo de implantação de todos os componentes obrigatórios é:
O controlador Rancher Turtles implanta o controlador do operador CAPI.
O controlador do operador CAPI depois implanta os controladores do provedor (núcleo CAPI, CAPM3 e plano de controle/inicialização RKE2).
Verifique se todos os pods estão sendo executados corretamente e consulte os registos caso não estejam.
Registros do Metal3: consulte os registros dos diferentes pods.
kubectl logs -n metal3-system -l app.kubernetes.io/component=baremetal-operator kubectl logs -n metal3-system -l app.kubernetes.io/component=ironicNotaO pod metal3-ironic contém pelo menos 4 contêineres diferentes (
ironic-httpd,` ironic-log-watch`,ironic&ironic-ipa-downloader(init)) no mesmo pod. Use o sinalizador-cao usar o comandokubectl logspara verificar os registros de cada um dos contêineres.NotaO contêiner
ironic-log-watchexpõe os registros do console dos hosts após a inspeção/provisionamento, desde que a conectividade de rede permita o envio desses registros de volta ao cluster de gerenciamento. Isso pode ser útil quando há erros de provisionamento, mas você não tem acesso direto aos registros do console do BMC.Registros do Rancher Turtles: consulte os registros dos diferentes pods.
kubectl logs -n cattle-turtles-system -l control-plane=controller-manager kubectl logs -n cattle-turtles-system -l app.kubernetes.io/name=cluster-api-operator kubectl logs -n rke2-bootstrap-system -l cluster.x-k8s.io/provider=bootstrap-rke2 kubectl logs -n rke2-control-plane-system -l cluster.x-k8s.io/provider=control-plane-rke2 kubectl logs -n cattle-capi-system -l cluster.x-k8s.io/provider=cluster-api kubectl logs -n capm3-system -l cluster.x-k8s.io/provider=infrastructure-metal3Registros do BMC: em geral, os BMCs têm uma IU em que é possível realizar grande parte da interação. Normalmente, há uma seção "registros" na qual observar possíveis problemas (imagem inacessível, falhas de hardware etc.).
Registros do console: conecte-se ao console BMC (pela IU da web do BMC, série etc.) e verifique se há erros nos registros gravados.
Verifique o status de
BareMetalHost:kubectl get bmh -Amostra o estado atual. Procure porprovisioning,ready,error,registering.kubectl describe bmh -n <namespace> <nome_do_bmh>retorna os eventos detalhados e as condições que explicam o motivo da paralisação do BMH.
Teste a conectividade do RedFish:
Use
curlno plano de controle do Metal3 para testar a conectividade com os BMCs pelo Redfish.Garanta que as credenciais corretas do BMC sejam fornecidas na definição de
BareMetalHost-Secret.
Verificar status do pod turtles/CAPI/metal3: verifique se os contêineres no cluster de gerenciamento estão em funcionamento:
kubectl get pods -n metal3-systemekubectl get pods -n cattle-turtles-system(consulte tambémcattle-capi-system,capm3-system,rke2-bootstrap-systemerke2-control-plane-system).Verifique se o endpoint do Ironic é acessível ao host provisionado: o host provisionado precisa acessar o endpoint do Ironic para retornar os relatórios ao Metal3. Verifique o IP com
kubectl get svc -n metal3-system metal3-metal3-ironice tente acessá-lo viacurl/nc.Verifique se a imagem do IPA é acessível ao BMC: o IPA é fornecido pelo endpoint do Ironic e precisa ser acessível ao BMC porque é usado como CD virtual.
Verifique se a imagem do sistema operacional é acessível ao host provisionado: a imagem usada para provisionar o host precisa ser acessível ao próprio host (ao executar o IPA) já que ela será baixada temporariamente e gravada no disco.
Examine os registros do componente Metal3: veja acima.
Acione novamente a inspeção do BMH: se houver falha em uma inspeção ou se o hardware de um host disponível for modificado, um novo processo de inspeção poderá ser acionado anotando o objeto BMH com
inspect.metal3.io: "". Consulte o guia Metal3 Controlling inspection (Inspeção de controle do Metal³) para obter mais informações.Console do IPA bare metal: para solucionar problemas do IPA, há algumas alternativas:
Habilite o "login automático". Isso habilita o login automático do usuário root ao se conectar ao console do IPA.
AtençãoIsso é apenas para fins de depuração, já que concede acesso total ao host.
Para habilitar o login automático, o valor
global.ironicKernelParamsdo Helm do Metal3 deve ser assim:console=ttyS0 suse.autologin=ttyS0(dependendo do console,ttyS0pode ser alterado). Em seguida, é necessário reimplantar o gráfico do Metal3. (Observe quettyS0é um exemplo, ele deve corresponder ao terminal real, por exemplo, em muitos casos, pode sertty1em bare metal. Para confirmar isso, observe a saída do console do ramdisk IPA na inicialização, em que/etc/issuemostra o nome do console).Outra maneira de fazer isso é alterar o parâmetro
IRONIC_KERNEL_PARAMSno mapa de configuraçãoironic-bmodo namespacemetal3-system. Isso pode ser mais fácil porque é feito pela edição dekubectl, mas será substituído ao atualizar o gráfico. Depois disso, o pod do Metal3 precisará ser reiniciado comkubectl delete pod -n metal3-system -l app.kubernetes.io/component=ironic.Injete uma chave SSH para o usuário root no IPA.
AtençãoIsso é apenas para fins de depuração, já que concede acesso total ao host.
Para injetar a chave SSH para o usuário root, o valor
debug.ironicRamdiskSshKeydo Helm do Metal3 deve ser usado. Em seguida, reimplante o gráfico do Metal3.Outra maneira de fazer isso é alterar o parâmetro
IRONIC_RAMDISK_SSH_KEYnoironic-bmo configmapdo namespacemetal3-system. Isso pode ser mais fácil porque é feito pela edição dekubectl, mas será substituído durante a atualização do gráfico. Em seguida, o pod do Metal3 precisa ser reiniciado comkubectl delete pod -n metal3-system -l app.kubernetes.io/component=ironic
51 Solução de problemas de outros componentes #
Consulte os guias de solução de problemas de outros componentes do SUSE Edge na respectiva documentação oficial:
Você também pode consultar o SUSE Knowledgebase.
52 Coletando diagnósticos para o suporte #
Ao contatar o suporte da SUSE, é essencial passar todas as informações de diagnóstico.
Descrição detalhada do problema: o que aconteceu, quando aconteceu, o que você estava fazendo, qual era o comportamento esperado e qual foi o comportamento real?
Etapas de reprodução: você pode reproduzir o problema de maneira confiável? Se puder, faça uma lista das etapas exatas.
Versões dos componentes: as versões do SUSE Edge e dos componentes (RKE2/K3, EIB, Metal3, Elemental etc.).
Registros relevantes:
Saída do
journalctl(filtrada por serviço, se possível, ou os registros completos de inicialização)Registros do pod Kubernetes (registros do kubectl)
Registros do componente Metal³/Elemental
Registros do build do EIB e outros registros
Informações do sistema:
uname -adf -hip a/etc/os-release
Arquivos de configuração: arquivos de configuração relevantes para Elemental, Metal3 e EIB, como valores de gráficos Helm, mapas de configuração etc.
Informações do Kubernetes: nós, serviços, implantações etc.
Objetos do Kubernetes afetados: BMH, MachineRegistration etc.
Dos registros: redirecione a saída do comando para os arquivos (por exemplo,
journalctl -u k3s > k3s_logs.txt).Dos recursos do Kubernetes: use
kubectl get <recurso> -o yaml > <nome_do_recurso>.yamlpara obter as definições detalhadas do YAML.Das informações do sistema: colete a saída dos comandos listados acima.
Do SL Micro: consulte a documentação do Guia de Solução de Problemas do SUSE Linux Micro sobre como reunir as informações do sistema para o suporte com
supportconfig.Do RKE2/Rancher: consulte o artigo The Rancher v2.x Linux log collector script para executar o script do coletor de registros do Linux para Rancher v2.x.
Para Edge (Nessie): o Nessie 1.0.0 é uma ferramenta de diagnóstico avançada desenvolvida para coletar registros e dados de configurações dos ambientes SUSE Edge. Ele reúne informações abrangentes do sistema host e dos clusters Kubernetes, o que o torna essencial para solução de problemas e suporte.
O Nessie tem dois "modos"; um de kubernetes e outro de sistema.
Para coletar registros de um cluster SUSE Edge, execute (considerando que você tenha acesso ao arquivo kubeconfig localmente):
podman run --rm --privileged \ -v /etc/rancher/k3s/k3s.yaml:/etc/rancher/k3s/k3s.yaml:ro \ -v /var/log/journal:/var/log/journal:ro \ -v /run/systemd:/run/systemd:ro \ -v /etc/machine-id:/etc/machine-id:ro \ -v /tmp:/tmp \ -e NESSIE_LOG_DIR="/tmp" \ -e NESSIE_ZIP_DIR="/tmp" \ registry.suse.com/edge/3.5/nessie:1.0.0NotaAjuste os caminhos do arquivo
k3s.yaml/rke2.yamlse necessário. Consulte Nessie para obter mais informações. Você poderá executar este contêiner em um modo sem privilégios se tiver as devidas permissões (em geral, os arquivosk3s.yaml/rke2-server.yamlsão de propriedade do usuário root).Para coletar os registros no modo de sistema usando o sistema operacional real, execute:
podman run --rm --privileged \ -v /var/log/journal:/var/log/journal:ro \ -v /run/systemd:/run/systemd:ro \ -v /etc/machine-id:/etc/machine-id:ro \ -v /tmp:/tmp \ -e NESSIE_LOG_DIR="/tmp" \ -e NESSIE_ZIP_DIR="/tmp" \ -e NESSIE_VERBOSE="1" \ -e NESSIE_SKIP_POD_LOGS="true" \ -e NESSIE_SKIP_K8S_CONFIGS="true" \ -e NESSIE_SKIP_METRICS="true" \ registry.suse.com/edge/3.5/nessie:1.0.0NotaConsulte Nessie para obter mais detalhes e informações de como executar o Nessie em seu ambiente. Da mesma forma, você poderá executar este contêiner no modo sem privilégios se tiver as devidas permissões.
Contatar o suporte. Leia o artigo disponível em How-to effectively work with SUSE Technical Support (Como trabalhar de maneira eficiente com o suporte técnico da SUSE) e o manual de suporte localizado em SUSE Technical Support Handbook (Manual de Suporte Técnico da SUSE) para obter mais detalhes sobre como contatar o suporte da SUSE.
Parte IX Apêndice #
- 53 Notas de lançamento
O SUSE Edge 3.5 é uma solução completa, de estreita integração e amplamente validada, capaz de abordar os desafios exclusivos da implantação da infraestrutura e dos aplicativos nativos de nuvem na borda. Seu foco principal é oferecer uma plataforma consistente, porém altamente flexível, escalável e …
53 Notas de lançamento #
53.1 Resumo #
O SUSE Edge 3.5 é uma solução completa, de estreita integração e amplamente validada, capaz de abordar os desafios exclusivos da implantação da infraestrutura e dos aplicativos nativos de nuvem na borda. Seu foco principal é oferecer uma plataforma consistente, porém altamente flexível, escalável e segura, que envolve a criação de imagem da implantação inicial, o provisionamento e a integração de nós, a implantação de aplicativos, a observabilidade e o gerenciamento do ciclo de vida.
A solução foi criada com a ideia de que não existe uma plataforma de borda do tipo "tamanho único" porque os requisitos e as expectativas dos clientes variam de maneira significativa. As implantações de borda nos levam a resolver (e sempre aprimorar) alguns dos problemas mais desafiadores, como escalabilidade massiva, disponibilidade de rede restrita, limitações de espaço físico, novas ameaças à segurança e vetores de ataque, variações na arquitetura de hardware e nos recursos de sistema, a necessidade de implantar e estabelecer interface com infraestruturas e aplicativos legados e soluções de clientes com durações estendidas.
O SUSE Edge foi criado do zero, com base no melhor software de código aberto, e condiz com os nossos 30 anos de história como provedores de plataformas SUSE Linux seguras, estáveis e certificadas e com a nossa experiência em oferecer gerenciamento Kubernetes altamente escalável e repleto de recursos com o nosso portfólio Rancher. O SUSE Edge é fundamentado nesses recursos para entregar funcionalidades que atendem a inúmeros segmentos de mercado, como varejo, medicina, transporte, logística, telecomunicações, manufatura inteligente e IoT industrial.
Para obter mais informações sobre as atualizações do ciclo de vida de suporte do produto para o SUSE Edge, consulte Ciclo de vida de suporte do produto.
O SUSE Telco Cloud (antigo SUSE Edge for Telco) deriva do SUSE Edge, com otimizações e componentes adicionais que possibilitam que a plataforma atenda aos requisitos constantes nos casos de uso de telecomunicações. A menos que claramente indicado, todas as Notas de lançamento são aplicáveis ao SUSE Edge 3.5 e ao SUSE Telco Cloud 3.5.
53.2 Sobre #
As Notas de lançamento, a menos que claramente especificado e explicado, são idênticas em todas as arquiteturas; e a versão mais recente, junto com as Notas de lançamento de todos os outros produtos SUSE, está sempre disponível online em https://www.suse.com/releasenotes.
As entradas são listadas apenas uma vez, mas é possível fazer referência a elas em vários locais, se forem importantes e pertencerem a mais de uma seção. Normalmente, as Notas de lançamento listam somente as alterações feitas entre dois lançamentos subsequentes. Determinadas entradas importantes das Notas de lançamento de versões anteriores dos produtos podem se repetir. Para facilitar a identificação dessas entradas, elas incluem uma observação a esse respeito.
No entanto, as entradas repetidas são fornecidas apenas como conveniência. Portanto, se você pular um ou mais lançamentos, consulte as Notas de lançamento também dos lançamentos que forem pulados. Se você estiver apenas lendo as Notas de lançamento referentes ao lançamento atual, poderá perder alterações importantes que podem afetar o comportamento do sistema. As versões do SUSE Edge são definidas como x.y.z, em que "x" indica a versão principal, "y" indica a versão secundária e "z" indica a versão do patch, também conhecida como "z-stream". Os ciclos de vida do produto SUSE Edge são definidos com base na versão secundária especificada, por exemplo, "3.5", mas acompanham as atualizações de patch subsequentes ao longo do seu ciclo de vida, por exemplo, "3.5.1".
As versões z-stream do SUSE Edge são estreitamente integradas e foram testadas na íntegra como uma pilha com controle de versão. O upgrade de qualquer componente individual para versões diferentes das que estão listadas acima pode resultar em tempo de inatividade do sistema. É possível executar clusters Edge em configurações não testadas, mas não é recomendado e pode levar mais tempo para conseguir uma resolução por meio dos canais de suporte.
53.3 Versão 3.5.0 #
Data de disponibilidade: 21 de janeiro de 2026
Data final do suporte completo: 21 de julho de 2026
Data final do suporte de manutenção: 21 de julho de 2027
EOL: 22 de julho de 2027
Resumo: o SUSE Edge 3.5.0 é a primeira versão do fluxo de versões do SUSE Edge 3.5.
53.3.1 Novos recursos #
Atualização para Kubernetes 1.34 e Rancher Prime 2.13
Versões atualizadas do Metal3/Ironic
Atualização para SUSE Storage (Longhorn) 1.10.1 Notas de lançamento do Longhorn upstream
Atualização para SUSE Linux Micro 6.2 Notas de lançamento do SUSE Linux Micro 6.2
Atualização do Elemental para 1.8.0 Notas de lançamento do Elemental
Atualização do SR-IOV Network Operator para 1.6.0 Notas de lançamento upstream, e as imagens relacionadas agora se baseiam nas imagens base BCI
MetalLB atualizado para 0.15.2 Notas de lançamento upstream
53.3.2 Correções de bugs e de segurança #
O Rancher Prime 2.13 contém várias correções de bugs Notas de lançamento do Rancher upstream
O SUSE Storage (Longhorn) 1.10.1 contém várias correções de bugs Correções de bugs do Longhorn upstream
O SUSE Linux Micro 6.2 contém novos recursos, várias correções de bugs e algumas alterações (por exemplo, a mudança para nomes de rede previsíveis). Consulte as Notas de lançamento do SUSE Linux Micro 6.2
O SR-IOV Network Operator 1.6.0 contém novos recursos, várias correções de bugs e algumas alterações. Consulte as Notas de lançamento da SRIOV upstream
O MetalLB 0.15.2 contém novos recursos, várias correções de bugs e algumas alterações. Consulte as Notas de lançamento do MetalLB upstream
O Metal3 Ironic Python Agent (IPA) foi alinhado à mesma base de código do SUSE Linux Micro 6.2 (incluindo o Kernel), o que resolve os problemas de alguns ambientes em que os nomes de interface de rede são divergentes entre os dados da inspeção e o SO implantado.
53.3.3 Problemas conhecidos #
A versão do SUSE Multi-Linux Manager incluída no SUSE Edge 3.5 (5.0.6) ainda não é compatível com o SUSE Linux Micro 6.2. Ela será atualizada e compatível com versões futuras do SUSE Edge 3.5.
São necessárias etapas adicionais para executar o recurso PTP na configuração padrão: é necessário adicionar o seguinte às substituições no serviço ptp4l para que ele funcione corretamente na versão Edge 3.5:
[Service] PrivateDevices= DevicePolicy=closed DeviceAllow=/dev/rtc rwm DeviceAllow=char-ptp rwm DeviceAllow=/dev/ptp0 rwm
Para fazer isso, edite o
/etc/systemd/system/ptp4l.service.d/override.conf ou
execute systemctl edit ptp4l.service. A correção adequada
a isso será incluída assim que o linuxptp package
bug for corrigido.
Se você está implantando novos clusters, siga o Capítulo 28, Criando imagens atualizadas do SUSE Linux Micro com o Kiwi para primeiro criar as novas imagens, já que esta é a primeira etapa necessária para criar clusters para ambas as arquiteturas AMD64/Intel 64 e AArch64, além dos clusters de gerenciamento e downstream.
Na implantação por meio do Edge Image Builder, poderá haver falha nos manifestos
HelmChartConfigsse eles forem colocados no diretório de configuraçãokubernetes/manifests. Em vez disso, a recomendação é colocar osHelmChartConfigsem/var/lib/rancher/{rke2/k3s}/server/manifests/usando a interface os-files do EIB. Consulte a Seção 41.3.1, “Estrutura de diretórios” para ver um exemplo. Se isso não for feito, os nós poderão ficar no estadoNotReadyna inicialização inicial, conforme abordado no problema #8357 do RKE2Nas versões do RKE2/K3s 1.31, 1.32, 1.33 e 1.34, o diretório
/etc/cniusado para armazenar as configurações de CNI podem não acionar uma notificação sobre os arquivos que estão sendo gravados nele para ocontainerddevido a determinadas condições relacionadas aooverlayfs(consulte o problema #8356 do RKE2). Isso, por sua vez, acaba travando a implantação do RKE2/K3s na espera pela inicialização da CNI e os nós do RKE2/K3s no estadoNotReady. Isso pode ser observado no nível do nó comkubectl describe node <nó_afetado>:
Conditions:
Type Status LastHeartbeatTime LastTransitionTime Reason Message
---- ------ ----------------- ------------------ ------ -------
Ready False Thu, 05 Jun 2025 17:41:28 +0000 Thu, 05 Jun 2025 14:38:16 +0000 KubeletNotReady container runtime network not ready: NetworkReady=false reason:NetworkPluginNotReady message:Network plugin returns error: cni plugin not initializedComo solução alternativa, é possível montar um volume tmpfs no diretório
/etc/cni antes que o RKE2 seja iniciado. Isso evita o uso
do overlayfs, que faz com que o containerd perca notificações e que as
configurações sejam regravadas sempre que o nó é reiniciado e os
initcontainers dos pods são novamente executados. Se você usa o EIB, isso
pode ser um script 04-tmpfs-cni.sh no diretório
custom/scripts (conforme explicado aqui [https://github.com/suse-edge/edge-image-builder/blob/release-1.2/docs/building-images.md#custom])
com esta aparência:
#!/bin/bash
mkdir -p /etc/cni
mount -t tmpfs -o mode=0700,size=5M tmpfs /etc/cni
echo "tmpfs /etc/cni tmpfs defaults,size=5M,mode=0700 0 0" >> /etc/fstabNa integração de hosts remotos usando o Elemental, pode haver uma condição de corrida entre
dbus.serviceeelemental-system-agent.service, o que resulta em falha para iniciar orancher-system-agent.serviceno host remoto, com erros similares ao mostrado abaixo. (Consulte o problema #784 do Edge Image Builder para obter detalhes.)
Sep 19 19:38:07 elementalvm elemental-system-agent[3671]: time="2025-09-19T19:38:07Z" level=info msg="[6b20fe64c854da2639804884b34129bb8f718eb59578111da58d9de1509c24db_1:stderr]: Failed to restart rancher-system-agent.service: Message recipient disconnected from message bus without replying"Como solução alternativa, é possível criar um arquivo de substituição do systemd como este:
[Unit]
Wants=dbus.service network-online.target
After=dbus.service network-online.target time-sync.target
[Service]
ExecStartPre=/bin/bash -c 'echo "Waiting for dbus to become active..." | systemd-cat -p info -t elemental-system-agent; sleep 15; timeout 300 bash -c "while ! systemctl is-active --quiet dbus.service; do sleep 15; done"'E é possível usar um script personalizado chamado
30a-copy-elemental-system-agent-override.sh para inserir
a substituição em
/etc/systemd/system/elemental-system-agent.service.d
antes da execução do script 31-elemental-register.sh
do EIB durante a fase de combustão.
#!/bin/bash
/bin/mkdir -p /etc/systemd/system/elemental-system-agent.service.d
/bin/cp -f elemental-system-agent-override.conf /etc/systemd/system/elemental-system-agent.service.d/override.conf53.3.4 Versões dos componentes #
A tabela a seguir descreve os componentes individuais que compõem o lançamento 3.5.0, incluindo a versão, a versão do gráfico Helm (se aplicável) e de onde obter o artefato lançado no formato binário. Consulte a documentação associada para ver exemplos de uso e implantação.
Nome | Versão | Versão do gráfico Helm | Local do artefato (URL/imagem) |
SUSE Linux Micro | 6.2 (mais recente) | N/A | Página de download
do SUSE Linux Micro |
SUSE Multi-Linux Manager | 5.0.6 | N/A | |
K3s | 1.34.2 | N/A | |
RKE2 | 1.34.2 | N/A | |
SUSE Rancher Prime | 2.13.1 | 2.13.1 | Repositório
Helm do Rancher Prime |
SUSE Storage (Longhorn) | 1.10.1 | 1.10.1 | Repositório Helm
do SUSE Storage |
SUSE Security | 5.4.8 | 108.0.1+up2.8.10 | Repositório de gráficos
Helm do Rancher |
Provedores do Rancher Turtles (CAPI) | 0.25.1 | 305.0.4+up0.25.1 | registry.suse.com/edge/charts/rancher-turtles-providers:305.0.4+up0.25.1 |
Metal3 | 0.13.0 | 305.0.21+up0.13.0 | registry.suse.com/edge/charts/metal3:305.0.21_up0.13.0 |
MetalLB | 0.15.2 | 305.0.1+up0.15.2 | registry.suse.com/edge/charts/metallb:305.0.1_up0.15.2 |
Elemental | 1.8.0 | 1.8.0 | registry.suse.com/rancher/elemental-operator-chart:1.8.0 |
Extensão de dashboard do Elemental | 3.0.1 | 3.0.1 | |
Edge Image Builder | 1.3.2 | N/A | registry.suse.com/edge/3.4/edge-image-builder:1.3.2 |
NM Configurator | 0.3.5 | N/A | |
KubeVirt | 1.5.2 | 305.0.1+up0.6.0 | registry.suse.com/edge/charts/kubevirt:305.0.1_up0.6.0 |
Extensão de dashboard KubeVirt | 1.3.3 | 305.0.4+up1.3.3 | registry.suse.com/edge/charts/kubevirt-dashboard-extension:305.0.4_up1.3.3 |
Containerized Data Importer | 1.62.0 | 305.0.1+up0.6.0 | registry.suse.com/edge/charts/cdi:305.0.1_up0.6.0 |
Endpoint Copier Operator | 0.3.0 | 305.0.1+up0.3.0 | registry.suse.com/edge/charts/endpoint-copier-operator:305.0.1_up0.3.0 |
Akri (descontinuado) | 0.12.20 | 305.0.0+up0.12.20 | registry.suse.com/edge/charts/akri:305.0.0_up0.12.20 |
SR-IOV Network Operator | 1.6.0 | 305.0.4+up1.6.0 | registry.suse.com/edge/charts/sriov-network-operator:305.0.4_up1.6.0 |
System Upgrade Controller | 0.17.0 | 108.0.0 | Repositório de gráficos
Helm do Rancher |
Controller de upgrade | 0.1.3 | 305.0.2+up0.1.3 | registry.suse.com/edge/charts/upgrade-controller:305.0.3_up0.1.3 |
Construtor Kiwi | 10.2.29.1 | N/A | registry.suse.com/edge/3.5/kiwi-builder:10.2.29.1 |
53.4 Recursos descontinuados #
Exceto se especificado de outra forma, elas são aplicáveis à versão 3.4.0 e a todas as versões z-stream subsequentes.
Akri é uma oferta de prévia de tecnologia nas versões anteriores do Edge e agora foi descontinuada. Sua remoção está planejada para uma versão futura.
53.5 Prévias de tecnologia #
Exceto se especificado de outra forma, elas são aplicáveis à versão 3.4.0 e a todas as versões z-stream subsequentes.
As implantações IPv6 de pilha única são uma oferta de prévia de tecnologia e não estão sujeitas ao escopo padrão de suporte.
O Precision Time Protocol (PTP) em implantações downstream é uma oferta de prévia de tecnologia e não está sujeito ao escopo padrão de suporte.
O modo BGP para MetalLB é uma oferta de prévia de tecnologia e não está sujeito ao escopo padrão de suporte.
53.6 Verificação de componentes #
Os componentes mencionados acima podem ser verificados usando os dados do
Software Bill Of Materials (SBOM), por exemplo, com o comando
cosign conforme descrito abaixo:
Faça download da chave pública do SUSE Edge Container da fonte de chaves de assinatura da SUSE:
> cat key.pem
-----BEGIN PUBLIC KEY-----
MIICIjANBgkqhkiG9w0BAQEFAAOCAg8AMIICCgKCAgEA7N0S2d8LFKW4WU43bq7Z
IZT537xlKe17OQEpYjNrdtqnSwA0/jLtK83m7bTzfYRK4wty/so0g3BGo+x6yDFt
SVXTPBqnYvabU/j7UKaybJtX3jc4SjaezeBqdi96h6yEslvg4VTZDpy6TFP5ZHxZ
A0fX6m5kU2/RYhGXItoeUmL5hZ+APYgYG4/455NBaZT2yOywJ6+1zRgpR0cRAekI
OZXl51k0ebsGV6ui/NGECO6MB5e3arAhszf8eHDE02FeNJw5cimXkgDh/1Lg3KpO
dvUNm0EPWvnkNYeMCKR+687QG0bXqSVyCbY6+HG/HLkeBWkv6Hn41oeTSLrjYVGa
T3zxPVQM726sami6pgZ5vULyOleQuKBZrlFhFLbFyXqv1/DokUqEppm2Y3xZQv77
fMNogapp0qYz+nE3wSK4UHPd9z+2bq5WEkQSalYxadyuqOzxqZgSoCNoX5iIuWte
Zf1RmHjiEndg/2UgxKUysVnyCpiWoGbalM4dnWE24102050Gj6M4B5fe73hbaRlf
NBqP+97uznnRlSl8FizhXzdzJiVPcRav1tDdRUyDE2XkNRXmGfD3aCmILhB27SOA
Lppkouw849PWBt9kDMvzelUYLpINYpHRi2+/eyhHNlufeyJ7e7d6N9VcvjR/6qWG
64iSkcF2DTW61CN5TrCe0k0CAwEAAQ==
-----END PUBLIC KEY-----Verifique o hash da imagem do contêiner, usando, por exemplo, o
crane:
> crane digest registry.suse.com/edge/3.4/baremetal-operator:0.10.2.1 --platform linux/amd64
sha256:310d939f8ae4b547710195b9671a4e9ff417420c0856103dd728b051788b5374Para imagens de várias arquiteturas, também é necessário especificar uma
plataforma ao obter o resumo, por exemplo, --platform
linux/amd64 ou --platform linux/arm64. Se isso
não for feito, um erro será retornado na etapa seguinte (Error: no
matching attestations, "Erro: não há atestados correspondentes").
Faça a verificação com o comando cosign:
> cosign verify-attestation --type spdxjson --key key.pem registry.suse.com/edge/3.4/baremetal-operator@sha256:310d939f8ae4b547710195b9671a4e9ff417420c0856103dd728b051788b5374 > /dev/null
#
Verification for registry.suse.com/edge/3.4/baremetal-operator@sha256:310d939f8ae4b547710195b9671a4e9ff417420c0856103dd728b051788b5374 --
The following checks were performed on each of these signatures:
- The cosign claims were validated
- Existence of the claims in the transparency log was verified offline
- The signatures were verified against the specified public keyExtraia os dados do SBOM conforme descrito na documentação do SBOM da SUSE:
> cosign verify-attestation --type spdxjson --key key.pem registry.suse.com/edge/3.4/baremetal-operator@sha256:310d939f8ae4b547710195b9671a4e9ff417420c0856103dd728b051788b5374 | jq '.payload | @base64d | fromjson | .predicate'53.7 Etapas de upgrade #
Consulte a Parte VI, “Operações de dia 2” para obter detalhes sobre como fazer upgrade para uma nova versão.
53.8 Ciclo de vida de suporte do produto #
O SUSE Edge conta com o suporte reconhecido da SUSE, líder consagrada em tecnologia com um histórico comprovado de prestação de serviços de suporte de qualidade empresarial. Para obter mais informações, visite https://www.suse.com/lifecycle e a página da política de suporte em https://www.suse.com/support/policy.html. Se você tiver dúvidas sobre como criar um caso de suporte, como a SUSE classifica os níveis de gravidade ou sobre o escopo do suporte, consulte o Manual de Suporte Técnico em https://www.suse.com/support/handbook/.
O SUSE Edge "3.5" tem suporte de produção de 18 meses, com os primeiros 6 meses de "suporte completo", seguidos de 12 meses de "suporte de manutenção". Após essas fases de suporte, o produto chega ao "fim do serviço" (EOL, End of Life) e não é mais suportado. Encontre mais informações sobre as fases do ciclo de vida na tabela abaixo:
Suporte completo (6 meses) | Correções de bugs urgentes e de alta prioridade selecionadas serão lançadas durante a janela de suporte completo, e todos os outros patches (não urgentes, melhorias, novos recursos) serão lançados de acordo com a programação de lançamento regular. |
Suporte de manutenção (12 meses) | Durante esse período, apenas correções críticas serão lançadas por meio de patches. Outras correções de bugs poderão ser lançadas a critério da SUSE, mas não devem ser esperadas. |
Fim do serviço (EOL, End of Life) | Quando um produto chega à data de fim do serviço, o cliente ainda pode usá-lo nos termos do contrato de licenciamento do produto. Os planos de suporte da SUSE não são válidos para versões de produtos que ultrapassaram a data EOL. |
Exceto se for claramente especificado, todos os componentes listados são considerados em disponibilidade geral (GA, Generally Available) e cobertos pelo escopo padrão de suporte da SUSE. Alguns componentes podem constar na lista como "prévia de tecnologia", em que a SUSE concede aos clientes acesso antecipado a recursos e funcionalidades pré-GA para avaliação, mas que não estão sujeitos às políticas de suporte padrão e não são recomendados em casos de uso de produção. A SUSE tem grande consideração pelo feedback e pelas sugestões sobre melhorias que possam ser feitas nos componentes em prévia de tecnologia, mas reserva-se o direito de descontinuar um recurso em prévia de tecnologia antes de lançá-lo em disponibilidade geral, caso ele não atenda às necessidades de nossos clientes ou não atinja o estado de maturidade exigido pela SUSE.
Observe que a SUSE deve, ocasionalmente, descontinuar recursos ou alterar especificações de APIs. Alguns motivos para descontinuar um recurso ou alterar uma API são a atualização do recurso ou sua substituição por uma nova implementação, um novo conjunto de recursos, uma tecnologia upstream que não está mais disponível ou a comunidade upstream que fez alterações incompatíveis. Não há intenção de que isso aconteça dentro de uma determinada versão secundária (x.z) e, portanto, todas as versões z-stream manterão a compatibilidade com as APIs e as funcionalidades dos recursos. A SUSE se empenhará em enviar avisos sobre descontinuação com muito tempo de antecedência como parte das Notas de lançamento, junto com soluções alternativas, sugestões e mitigações para minimizar interrupções de serviços.
A equipe do SUSE Edge também agradece o feedback da comunidade, em que é possível relatar problemas dentro do respectivo repositório de códigos em https://www.github.com/suse-edge.
53.9 Obtendo o código-fonte #
Este produto SUSE inclui materiais licenciados à SUSE de acordo com a Licença Pública Geral (GPL, General Public License) GNU e várias outras licenças de código aberto. A GPL exige que a SUSE providencie o código-fonte em conformidade com o material licenciado sob a GPL, e a SUSE cumpre todos os outros requisitos de licença de código aberto. Sendo assim, a SUSE disponibiliza todo o código-fonte que, de modo geral, está armazenado no repositório SUSE Edge do GitHub (https://www.github.com/suse-edge), no repositório SUSE Rancher do GitHub (https://www.github.com/rancher) para componentes dependentes, e especificamente para o SUSE Linux Micro, o código-fonte está disponível para download em https://www.suse.com/download/sle-micro na "mídia 2".
53.10 Avisos legais #
A SUSE não faz representações ou garantias no que se refere ao conteúdo ou ao uso desta documentação e, especificamente, isenta-se de quaisquer garantias expressas ou implícitas de comercialização ou adequação para uma finalidade específica. Além disso, a SUSE reserva o direito de revisar esta publicação e fazer alterações em seu conteúdo, a qualquer momento, sem a obrigação de notificar qualquer pessoa ou entidade de tais revisões ou alterações.
A SUSE não faz representações ou garantias em relação a nenhum software e, especificamente, isenta-se de quaisquer garantias expressas ou implícitas de comercialização ou adequação a uma finalidade específica. Além disso, a SUSE reserva o direito de fazer alterações em qualquer parte do software SUSE, a qualquer momento, sem a obrigação de notificar qualquer pessoa ou entidade de tais alterações.
Os produtos ou as informações técnicas constantes neste Contrato podem estar sujeitos aos controles de exportação dos EUA e à legislação comercial de outros países. Você concorda em cumprir todas as normas de controle de exportação e obter as licenças ou as classificações necessárias para exportar, reexportar ou importar produtos entregáveis. Você concorda em não exportar ou reexportar para entidades que façam parte das listas atuais de exclusão de exportação dos EUA nem para países embargados ou terroristas, conforme especificado nas leis de exportação dos EUA. Você concorda em não usar os produtos entregáveis para fins proibidos como armas nucleares, mísseis ou armamento químico/biológico. Visite https://www.suse.com/company/legal/ para obter mais informações sobre exportação do software SUSE. A SUSE não assumirá nenhuma responsabilidade se você não obtiver as aprovações de exportação necessárias.
Copyright © 2024 SUSE LLC.
Este documento de Notas de lançamento é protegido por uma licença Creative Commons Atribuição-NãoComercial-SemDerivações 4.0 Internacional (CC-BY-ND-4.0). Você deve ter recebido uma cópia da licença junto com este documento. Do contrário, acesse https://creativecommons.org/licenses/by-nd/4.0/.
A SUSE tem direitos de propriedade intelectual pertinentes à tecnologia incorporada ao produto descrito neste documento. Em particular, e sem limitação, esses direitos de propriedade intelectual podem incluir uma ou mais patentes nos EUA, relacionadas em https://www.suse.com/company/legal/, e uma ou mais patentes adicionais ou solicitações de patentes pendentes nos EUA e em outros países.
Para conhecer as marcas registradas da SUSE, consulte a lista de marcas registradas e marcas de serviço da SUSE (https://www.suse.com/company/legal/). Todas as marcas registradas de terceiros pertencem aos respectivos proprietários. Para saber as informações e os requisitos de uso da marca SUSE, consulte as diretrizes publicadas em https://brand.suse.com/.










































