本文档采用自动化机器翻译技术翻译。 尽管我们力求提供准确的译文,但不对翻译内容的完整性、准确性或可靠性作出任何保证。 若出现任何内容不一致情况,请以原始 英文 版本为准,且原始英文版本为权威文本。

体系结构

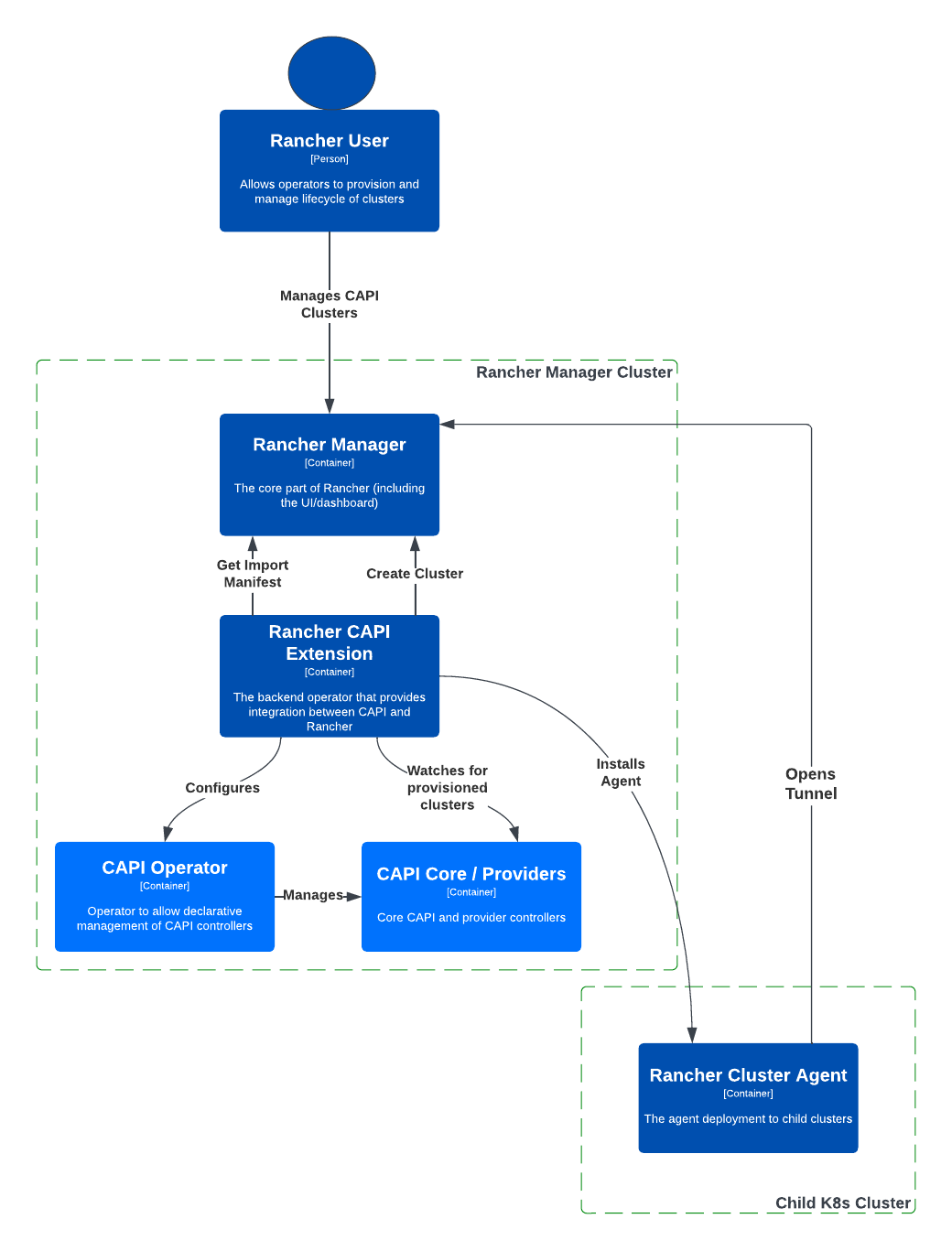
本指南提供了关于支持SUSE® Rancher Prime Cluster API的内核组件和结构的全面概述,以及它在Rancher生态系统中的集成。

Rancher用户将使用Rancher来管理集群。Rancher将能够使用Cluster API来管理子Kubernetes集群的生命周期。

turtles-diagram

组件

以下是Rancher Turtles架构组件的可视化表示。该图示说明了SUSE® Rancher Prime Cluster API系统内关键元素及其关系。理解这些组件对于深入了解Rancher如何利用Cluster API (CAPI)进行集群管理至关重要。

概述

Rancher Manager

这是Rancher的内核组件,用户可以利用仪表板中的现有Explorer功能来访问集群工作负载详细信息。

Rancher集群代理

代理部署在子集群内,使Rancher能够导入并与这些集群建立连接。此连接使Rancher能够有效地从其平台管理子集群。

SUSE® Rancher Prime Cluster API - Rancher CAPI扩展

它提供了CAPI与Rancher之间的集成,同时当前支持以下功能:

  • 将CAPI集群导入Rancher: 在CAPI提供的集群中安装Rancher集群代理。

  • *CAPI操作器配置:*对CAPI操作器的配置支持。

部署拓扑

Rancher管理器与CAPI管理结合

这是当前唯一支持的拓扑,其中Rancher管理器和SUSE® Rancher Prime Cluster API都部署在同一个Kubernetes集群中,并充当集中管理集群。

该架构提供了组件的简化部署,并提供了所有集群的单一视图。另一方面,重要的是要考虑到,Cluster API(CAPI)能够有效管理的集群数量受到单个管理集群内可用资源的限制。