Rollout Strategy
Fleet uses a rollout strategy to control how apps are deployed across clusters. You can define the order and grouping of cluster deployments using partitions, enabling controlled rollouts and safer updates.
Fleet evaluates the Ready status of each BundleDeployment to determine when to proceed to the next partition. For more information, refer to the Status fields.
During a rollout, the GitRepo status indicates deployment progress. This helps you understand when bundles become Ready before continuing:
-
For initial deployments:
-
One or more clusters may be in a NotReady state.
-
Remaining clusters are marked as Pending, meaning deployment has not started.
-
-
For rollouts:
-
One or more clusters may be in a NotReady state.
-
Remaining clusters are marked OutOfSync until the deployment continues.
-
The rollout configuration options are documented in the rolloutStrategy field of the fleet.yaml.
If rolloutStrategy is not specified in fleet.yaml, Fleet uses the default values. |
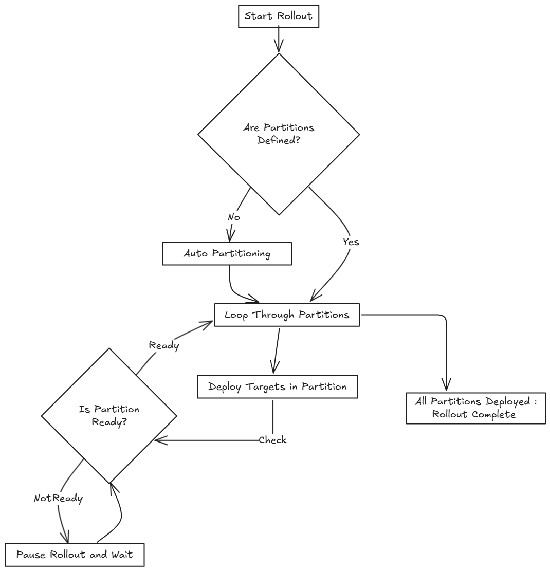
How Does Partitioning Work?
Partitions are solely used for grouping and controlling the rollout of BundleDeployments across clusters. They do not affect deployment options.
If targeted clusters are not part of a partition, they are not included in the rollout. If a cluster is part of a partition, it receives a BundleDeployment when the partition is processed.
Partitions are NotReady if they have clusters that exceed the allowed number of NotReady clusters. Offline clusters are considered NotReady until they come back online and deploy the BundleDeployment successfully.
Thresholds are controlled by:
-
Manual partitions: Use maxUnavailable inside each partition. If unspecified, rolloutStrategy.maxUnavailable is used.
-
Automatic partitions: Use rolloutStrategy.maxUnavailable.
Fleet proceeds only if the number of NotReady partitions is less than maxUnavailablePartitions.
Fleet rolls out deployments in batches of up to 50 clusters per partition. After each batch, Fleet checks the maxUnavailable threshold. For example:
|

Fleet rollout strategy options:
Field | Description | Default |
---|---|---|
maxUnavailable |
Max number or percentage of clusters that can be NotReady. |
100% |
maxUnavailablePartitions |
Max number or percentage of NotReady partitions. |
0 |
autoPartitionSize |
Number or percentage of clusters per auto-created partition. |
25% |
partitions |
Define manual partitions by cluster labels or groups. |
– |
Automatic Partitioning
Fleet automatically creates partitions using autoPartitionSize. For 200 clusters with autoPartitionSize: 25%, it creates 4 partitions of 50 clusters each.
Rollout proceeds in batches of 50 clusters, checking maxUnavailable before continuing.
Manual Partitioning
Manual partitions are defined with the partitions option. This gives control over cluster selection and rollout order.
If you define partitions, autoPartitionSize is ignored. |
rolloutStrategy:
partitions:
- name: demoRollout
maxUnavailable: 10%
clusterSelector:
matchLabels:
env: staging
- name: stable
maxUnavailable: 5%
clusterSelector:
matchLabels:
env: prod
Fleet performs rollout as follows:
-
Selects clusters using clusterSelector, clusterGroup, or clusterGroupSelector.
-
Starts rollout to the first partition.
-
Waits for readiness.
-
Proceeds to the next partition.

# MaxNew is always 50. A bundle change stages up to 50 BundleDeployments at once. |

|
Preventing Image Pull Storms
Each cluster pulls images during rollout. Hundreds of clusters pulling simultaneously can overload registries.
Use:
-
autoPartitionSize
-
partitions
-
maxUnavailable
Fleet uses readiness checks to control rollout pace.
-
maxUnavailablePartitions: 0
-
maxUnavailable: 10%
Rollout proceeds:
-
Deploys to 40 clusters.
-
Checks readiness.
-
If ≤4 clusters are NotReady, proceed.
-
Else, pause until condition is met.
Reduce cluster count per partition to slow rollout further.
Use Cases and Behavior
If clusters don’t divide evenly, Fleet rounds down partition sizes.
Example: 230 clusters with autoPartitionSize: 25%
-
Four partitions of 57 clusters
-
One partition of 2 clusters
Scenario: 50 Clusters
rolloutStrategy:
maxUnavailable: 10%
-
One partition with all 50 clusters.
-
All deployed at once, then readiness is evaluated.

Scenario: 100 Clusters
rolloutStrategy:
maxUnavailable: 10%
-
One partition with all 100 clusters.
-
Fleet deploys to 50, then evaluates readiness.
-
Waits if 10 or more clusters are NotReady.
Scenario: 200 Clusters (Auto)
rolloutStrategy:
maxUnavailablePartitions: 1
autoPartitionSize: 10%
-
10 partitions of 20 clusters.
-
Fleet waits if 2 or more partitions are NotReady.
Scenario: 200 Clusters (Manual)
rolloutStrategy:
maxUnavailable: 0
maxUnavailablePartitions: 0
partitions:
- name: demoRollout
clusterSelector:
matchLabels:
stage: demoRollout
- name: stable
clusterSelector:
matchLabels:
stage: stable
-
Fleet rolls out to demoRollout.
-
Waits for readiness before moving to stable.

Rollout Strategy Defaults
Defaults:
-
maxUnavailable: 100%
-
maxUnavailablePartitions: 0
With 200 clusters and default config:
-
Four partitions of 50 clusters
-
All considered Ready immediately
Fleet recommends:
-
Set maxUnavailable: 10%
-
Set maxUnavailablePartitions: 0 or more
This ensures:
-
Readiness checks before proceeding
-
Paused rollout if too many partitions are NotReady