この文書は自動機械翻訳技術を使用して翻訳されています。 正確な翻訳を提供するように努めておりますが、翻訳された内容の完全性、正確性、信頼性については一切保証いたしません。 相違がある場合は、元の英語版 英語 が優先され、正式なテキストとなります。

アーキテクチャ

このガイドは、SUSE® Rancher Prime Cluster APIを支えるコアコンポーネントと構造、およびRancherエコシステム内での統合についての包括的な概要を提供します。

Rancherユーザーは、Rancherを使用してクラスターを管理します。Rancherは、Cluster APIを使用して子Kubernetesクラスターのライフサイクルを管理できるようになります。

turtles-diagram

コンポーネント

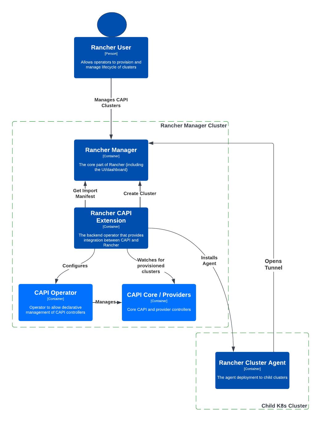
以下は、Rancher Turtlesのアーキテクチャコンポーネントの視覚的表現です。この図は、SUSE® Rancher Prime Cluster APIシステム内の主要な要素とその関係を示しています。これらのコンポーネントを理解することは、RancherがCluster API (CAPI)を活用してクラスター管理を行う方法についての洞察を得るために不可欠です。

overview

Rancher Manager

これはRancherのコアコンポーネントであり、ユーザーはダッシュボードの既存のExplorer機能を活用してクラスターのワークロードの詳細にアクセスできます。

Rancherクラスターエージェント

エージェントは子クラスター内にデプロイされ、Rancherがこれらのクラスターをインポートし、接続を確立できるようにします。この接続により、Rancherはそのプラットフォーム内から子クラスターを効果的に管理できます。

SUSE® Rancher Prime Cluster API - Rancher CAPI拡張機能

これはCAPIとRancherの統合を提供し、現在次の機能をサポートしています:

  • RancherへのCAPIクラスターのインポート: CAPIによってプロビジョニングされたクラスターにRancherクラスターエージェントをインストールします。

  • *CAPIオペレーター設定:*CAPIオペレーターの設定サポート。

デプロイメントトポロジー

RancherマネージャーとCAPI管理の統合

これは現在サポートされている唯一のトポロジーであり、RancherマネージャーとSUSE® Rancher Prime Cluster APIの両方が同じKubernetesクラスターにデプロイされ、集中管理クラスターとして機能します。

このアーキテクチャは、コンポーネントの簡素化されたデプロイメントを提供し、すべてのクラスターの単一のビューを提供します。一方で、Cluster API(CAPI)によって効果的に管理できるクラスターの数は、単一の管理クラスター内で利用可能なリソースによって制限されることを考慮することが重要です。